Audi > Audi 80 / 90 (1986-1991) Руководство по ремонту и техническому обслуживанию > Карбюраторы «KEIHIN» > Неисправности систем карбюратора
Неисправен клапан отключения подачи топлива
• Если двигатель продолжает работать после отключения зажигания, это значит, что игла клапана отключения подачи топлива заедает или разболталась. Включите передачу, заглушите двигатель. Если автомобиль имеет автоматическую коробку передач, накачивайте топливо педалью газа до тех пор, пока двигатель не «захлебнется».
• Снимите клапан, приложите его к «массе» автомобиля и попросить помощника включить и выключить зажигание. Если проводка клапана исправна, его игла должна при этом двигаться вперед и назад (предварительно включить зажигание и проверить проводку). Если нет, клапан неисправен и его следует заменить.
• Само собой разумеется, игла клапана может также заесть в положении «закрыто». В этом случае двигатель глохнет на холостых оборотах.
• Если двигатель глохнет или его холостые обороты слишком высоки, то возможно, клапан разболтался. В этом случае в двигатель поступает слишком много воздуха
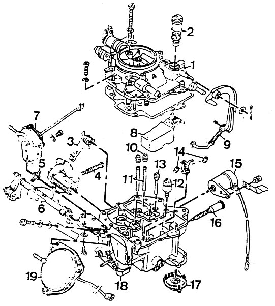
Разрежение во впускном коллекторе обеспечивает привод следующих систем карбюратора «Keihin II»: 1 — управляющий клапан повышения оборотов принудительного холостого хода; 2 — регулятор дроссельной заслонки; 3 — вакуумное разгрузочное устройство; 4 — вакуумный привод дроссельной заслонки вторичной камеры
Отключение подачи топлива
Только карбюратор «Keihin II»
• Если двигатель не заводится, хотя топливо подается в карбюратор и система зажигания в порядке, то, возможно, неисправна система отключения подачи топлива.
• В случае сомнения выверните электромагнитный клапан отключения главного жиклера и приложите к массе.
• Включите зажигание; игла клапана должна отойти назад.
• Если этого не произошло, неисправны проводка клапана (прозвоните его провод контрольной лампой) или сам клапан.
• Проверьте, в порядке ли уплотнения снятого клапана.
Так в карбюраторе получается рабочая смесь холостого хода: топливо из поплавковой камеры подается через главный жиклер (7) в жиклер холостого хода (3). В канале холостого хода оно смешивается с воздухом из воздушного жиклера холостого хода. Готовая рабочая смесь проходит мимо клапана отключения подачи топлива (4), причем ее количество можно регулировать винтом регулировки СО (5). То, что проходит мимо этого регулировочного винта, вытекает из выпускного отверстия системы холостого хода ниже приоткрытой дроссельной заслонки (6). Кроме того, на рисунке показана вакуумная камера (1) вакуумного разгрузочного устройства
Неисправна система принудительного холостого хода
Только у автомобилей с механической коробкой передач
• Проверка: заведите двигатель и поднимите его обороты до примерно 4000 об.
/мин.
• Отпустите педаль газа.
• Обороты должны медленно упасть до 1800 об./мин, некоторое время оставаться на этой величине и затем снизиться до обычных оборотов холостого хода.
Если двигатель реагирует по-другому, продолжите проверку следующим образом:
• Проверка регулятора дроссельной заслонки:
• Снимите воздушный фильтр, отсоедините вакуумный шланг от регулятора дроссельной заслонки. Наденьте на патрубок отрезок шланга и засосите из него воздух ртом;
Если тяга движется, регулятор дроссельной заслонки исправен. Если нет, его необходимо заменить.
• Проверка электропитания управляющего клапана:
• Двигатель должен быть предварительно разогрет.
• Снимите воздушный фильтр.
• Отсоедините от клапана электрический разъем, подключите к его гнездам вольтметр или диодный пробник.
• Запустите двигатель; измерительный прибор должен показывать напряжение аккумулятора (около 12-14 В).
Если показания прибора другие, это свидетельствует об обрыве проводки или неисправности коммутатора.
• Для проверки коммутатора поднимите обороты двигателя свыше 1900 об./мин; измерительный прибор должен показывать ОВ.
• Снова снизьте обороты до 1750 об./мин или менее; измерительный прибор должен показывать напряжение аккумулятора. Если показания измерительного прибора иные, замените модуль управления.
• Проверка управляющего клапана: прогрейте двигатель, снимите воздушный фильтр.
• Отсоедините электрический разъем от клапана, включите зажигание (двигатель не запускайте).
• Снимите колпачок с патрубка клапана и присоедините к нему отрезок шланга.
• Подуйте в этот шланг; исправный клапан не должен продуваться. Если клапан вышел из строя, его необходимо заменить.
• Проверка термовыключателя управления карбюратором (только карбюратор «Keihin II»)
• Снимите термовыключатель (см.фото на следующей странице) и нагревайте на водяной бане.
• Подсоедините к термовыключателю омметр и снимите его показания:
• При температуре ниже 60* С омметр должен показывать «бесконечность» , при температуре свыше 70″ С — 0 Ом.Проверка системы повышения оборотов холостого хода
Только карбюратор «Keihin II»
• Система повышения оборотов холостого хода построена на тех же деталях, что и система принудительного холостого хода.
• В связи с этим методы проверки ее аналогичны описанным в предыдущем разделе.
Проверка вакуумной диафрагмы привода заслонки вторичной камеры карбюратора
• Если двигатель не имеет необходимой мощности, необходимо проверить, открывается ли дроссельная заслонка вторичной камеры карбюратора:
• Отсоедините вакуумный шланг от вакуумной диафрагмы привода заслонки вторичной камеры карбюратора.
• Одновременно сдвиньте вручную привод дроссельной заслонки карбюратора в положение «полный газ» (двигатель при этом не должен работать).
• В этот момент дроссельная заслонка вторичной камеры карбюратора должна под воздействием созданного разрежения открыться.
• Если через шланг можно свободно всасывать воздух, вакуумная диафрагма неисправна.
Примечание: К карбюратору присоединены многочисленные вакуумные шланги, которые на старых автомобилях могут стать пористыми. Негерметичность шлангов может привести к попаданию в них «лишнего воздуха», что приводит к нарушениям в работе карбюратора или перебоям на холостом ходу.
Регулировка оборотов холостого хода при прогреве двигателя
• Обороты холостого хода во время прогрева двигателя следует регулировать в том случае, если непрогретый двигатель, несмотря на вытянутый подсос, грозит заглохнуть.
• Перед проверкой двигатель должен быть прогрет.
• Вытащите рукоятку подсоса.
• Снимите воздушный фильтр, заткните вакуумный шланг терморегулятора.
• Вытяните рукоятку подсоса до упора.
• Включите двигатель; частота его вращения должна равняться 3500±200 об./мин.
• Если обороты двигателя иные, их можно отрегулировать путем подгиба рычажка привода воздушной заслонки:
• Если обороты слишком высокие, согните рычаг.
• Если обороты слишком низкие, разогните рычаг.
Примечание: Когда возникает необходимость выяснить причину сложных неисправностей карбюратора, с этой задачей не всегда может справиться не только владелец автомобиля, но и станция техобслуживания. В этом случае следует обратиться в специализированную мастерскую по ремонту карбюраторов. Адреса таких мастерских можно узнать у фирмы-производителя карбюраторов Pierburg GmbH, Postfach 41410, Neuss.
Карбюратор «Keihin II»: 1 — клапан отключения главного жиклера; 2 — ускорительный насос; 3 — трубка отбора СО; 4 — клапан отключения подачи топлива
255102543
Электроклапан карбюратора (квадратная фишка на 2 контакта)
Оригинальный номер: CM142903, AP8580270, CM142905
Производство Китай.
Хорошее качество.
- Описание
- Комментарии и отзывы
Электроклапан (фишка на 2 контакта) для карбюратора Keihin WM
диаметр посадочный 20мм
высота поршенька : 10,5mm
длинна иглы : 9mm
Подходит к моделям:
Aprilia / Derbi / Gilera / Piaggio / Vespa 125-250
| 2011 LX 125 4T E3 (VIETNAM) | 2007 CARNABY 125 4T E3 |
| 2011 LX 150 4T E3 (VIETNAM) | 2007 FLY 125 4T E3 |
| 2012 GTS 125 4T E3 | 2007 LIBERTY 125 4T DELIVERY E3 |
| 2012 LX 150 4T E3 (VIETNAM) | 2007 LIBERTY 125 4T E3 |
| 2013 LX 150 4T E3 (VIETNAM) | 2007 LIBERTY 125 4T E3 (UK) |
| 2003 ATLANTIC 125-200-250 | 2007 LIBERTY 125 4T PTT E3 (A) |
| 2004 ATLANTIC 125-200-250 | 2007 LIBERTY 125 4T PTT E3 (E) |
2004 SCARABEO 125-250 E2 (ENG.![]() |
2007 LIBERTY 125 4T PTT E3 (F) |
| 2004 SPORT CITY 125-200 E2 | 2007 LIBERTY 125 4T SPORT E3 |
| 2005 ATLANTIC 125-200-250 | 2007 LIBERTY 125 4T SPORT E3 (UK) |
| 2005 SCARABEO 125-250 E2 (ENG.PIAGGIO) | 2007 MP3 125 |
| 2005 SPORT CITY 125-200 E2 | 2007 X8 125 PREMIUM EURO 3 |
| 2006 ATLANTIC 125-200-250 | 2007 X8 125 PREMIUM EURO 3 (UK) |
| 2006 ATLANTIC 125-250 | 2007 X9 125 EVOLUTION EURO 3 |
| 2006 SCARABEO 125-200 E3 (ENG.PIAGGIO) | 2007 X9 125 EVOLUTION EURO 3 (UK) |
| 2006 SCARABEO 125-250 E2 (ENG.PIAGGIO) | 2007 X EVO 125 EURO 3 |
| 2006 SPORT CITY 125-200-250 E3 | 2007 X EVO 125 EURO 3 (UK) |
| 2006 SPORT CITY 125-200 E2 | 2008 BEVERLY 125 E3 |
| 2007 ATLANTIC 125-250 | 2008 BEVERLY 125 SPORT E3 |
| 2007 SPORT CITY 125-200-250 E3 | 2008 BEVERLY 125 TOURER E3 |
| 2008 ATLANTIC 125-250 | 2008 CARNABY 125 4T E3 |
| 2008 MOJITO 125 E3 | 2008 FLY 125 4T E3 |
| 2008 SPORT CITY 125-200-250 E3 | 2008 LIBERTY 125 4T DELIVERY E3 |
| 2008 SPORT CITY CUBE 125-200 CARB E3 | 2008 LIBERTY 125 4T E3 |
| 2008 SPORT CITY ONE 125 4T E3 | 2008 LIBERTY 125 4T E3 (UK) |
| 2009 SPORT CITY CUBE 125-200 CARB E3 | 2008 LIBERTY 125 4T PTT E3 (E) |
| 2009 SPORT CITY ONE 125 4T E3 | 2008 LIBERTY 125 4T SPORT E3 |
| 2010 ATLANTIC 125 E3 | 2008 LIBERTY 125 4T SPORT E3 (UK) |
| 2010 SPORT CITY CUBE 125-200 CARB E3 | 2008 MP3 125 |
| 2010 SPORT CITY ONE 125 4T E3 | 2008 X7 125 EURO 3 |
| 2011 ATLANTIC 125 E3 | 2008 X EVO 125 EURO 3 |
| 2012 ATLANTIC 125 E3 | 2008 X EVO 125 EURO 3 (UK) |
| 2012 SPORT CITY STREET 125 4T 4V E3 | 2009 BEVERLY 125 TOURER E3 |
| 2012 SR MOTARD 125 4T E3 | 2009 CARNABY 125 4T E3 |
| 2013 SR MOTARD 125 4T E3 | 2009 FLY 125 4T E3 |
| 2014 SR MOTARD 125 4T E3 | 2009 LIBERTY 125 4T 2V E3 |
| 2006 GP1 125 E2 3VER | 2009 LIBERTY 125 4T DELIVERY E3 |
| 2007 GP1 LOW SEAT 125CC E3 2VER | 2009 LIBERTY 125 4T PTT E3 (E) |
| 2007 MULHACEN 125 4T E3 | 2009 X EVO 125 EURO 3 |
| 2007 RAMBLA 125CC-250CC E3 | 2009 X EVO 125 EURO 3 (UK) |
| 2007 TERRA 125 4T E3 | 2010 BEVERLY 125 TOURER E3 |
| 2007 TERRA E3 | 2010 CARNABY 125 4T E3 |
| 2008 BOULEVARD 125CC 4T E3 | 2010 FLY 125 4T E3 |
| 2008 CAFE 125 E3 | 2010 LIBERTY 125 4T 2V E3 |
| 2008 MULHACEN 125 4T E3 | 2010 LIBERTY 125 4T PTT E3 (E) |
| 2008 MULHACEN CAFE 125 E3 | 2010 TYPHOON 125 4T 2V E3 |
| 2008 RAMBLA 125CC-250CC E3 | 2010 X EVO 125 EURO 3 |
| 2008 RAMBLA 125CC-250CC E3 2VER | 2010 X EVO 125 EURO 3 (UK) |
| 2008 TERRA 125 4T E3 | 2011 FLY 125 4T E3 |
| 2008 TERRA ADVENTURE E3 | 2011 LIBERTY 125 4T 2V E3 |
| 2008 TERRA E3 | 2011 LIBERTY 125 4T PTT E3 (E) |
| 2009 BOULEVARD 125CC 4T E3 | 2011 TYPHOON 125 4T 2V E3 |
| 2009 GPR 125 4T-E3 | 2011 TYPHOON 125 4T 2V E3 (USA) |
| 2009 MULHACEN 125 4T E3 | 2011 X EVO 125 EURO 3 |
| 2009 RAMBLA 125CC-250CC E3 | 2011 X EVO 125 EURO 3 (UK) |
| 2009 SENDA 125 R-SM DRD RACING 4T E3 2VER | 2012 LIBERTY 125 4T 2V E3 |
| 2009 SONAR 125 4T | 2012 LIBERTY 125 4T PTT E3 (E) |
| 2009 TERRA 125 4T E3 | 2012 TYPHOON 125 4T 2V E3 |
| 2010 BOULEVARD 125CC 4T E3 | 2012 TYPHOON 125 4T 2V E3 (USA) |
| 2010 GPR 125 4T-E3 | 2012 X EVO 125 EURO 3 |
| 2010 MULHACEN 125 4T E3 | 2012 X EVO 125 EURO 3 (UK) |
| 2010 SONAR 125 4T | 2013 LIBERTY 125 4T PTT E3 (E) |
| 2010 TERRA 125 4T E3 | 2013 LIBERTY 125 4T PTT (SL) |
| 2011 BOULEVARD 125CC 4T E3 | 2013 TYPHOON 125 4T 2V E3 |
| 2011 SONAR 125 4T | 2013 TYPHOON 125 4T 2V E3 (USA) |
| 2011 TERRA 125 4T E3 | 2013 X EVO 125 EURO 3 |
| 2012 BOULEVARD 125CC 4T E3 | 2013 X EVO 125 EURO 3 (UK) |
| 2012 VARIANT SPORT 125 4T E3 | 2014 LIBERTY 125 4T PTT E3 (E) |
| 2013 SENDA 125 SM DRD MOTARD | 2014 TYPHOON 125 4T 2V E3 |
| 2005 RUNNER 125 VX 4T (EU) | 2014 TYPHOON 125 4T 2V E3 (USA) |
| 2005 RUNNER 125 VX 4T RACE | 2014 X EVO 125 EURO 3 |
| 2005 RUNNER 125 VX 4T (UK) | 2014 X EVO 125 EURO 3 (UK) |
| 2006 RUNNER 125 VX 4T | 2015 LIBERTY 125 4T PTT E3 (E) |
| 2006 RUNNER 125 VX 4T E3 (UK) | 2015 TYPHOON 125 4T 2V E3 |
| 2006 RUNNER 125 VX 4T RACE E3 | 2015 TYPHOON 125 4T 2V E3 (USA) |
| 2006 RUNNER 125 VX 4T RACE E3 (UK) | 2015 X EVO 125 EURO 3 |
| 2006 RUNNER 125 VX 4T SC | 2015 X EVO 125 EURO 3 (UK) |
| 2006 RUNNER 125 VX 4T SC E3 | 2016 TYPHOON 125 4T 2V E3 |
| 2006 RUNNER 125 VX 4T SC E3 (UK) | 2016 TYPHOON 125 4T 2V E3 (USA) |
| 2006 RUNNER 125 VX 4T SC (UK) | 2016 X EVO 125 EURO 3 |
| 2006 RUNNER 125 VX 4T (UK) | 2016 X EVO 125 EURO 3 (UK) |
| 2007 NEXUS 125 E3 | 2017 TYPHOON 125 4T 2V E3 (USA) |
| 2007 RUNNER 125 VX 4T E3 | 2003 GRANTURISMO 125 L |
| 2007 RUNNER 125 VX 4T E3 SERIE SPECIALE | 2004 GRANTURISMO 125 L |
| 2007 RUNNER 125 VX 4T E3 (UK) | 2005 GRANTURISMO 125 L |
| 2007 RUNNER 125 VX 4T SC | 2005 GRANTURISMO 125 L POTENZIATO |
| 2007 RUNNER 125 VX 4T SC (UK) | 2006 GRANTURISMO 125 L |
| 2008 NEXUS 125 E3 | 2006 GRANTURISMO 125 L E3 |
| 2008 RUNNER 125 ST 4T E3 | 2006 GTV 125 4T E3 |
| 2009 RUNNER 125 ST 4T E3 | 2006 GTV 125 4T E3 (UK) |
| 2010 RUNNER 125 ST 4T E3 | 2006 LX 125 4T E3 |
| 2011 RUNNER 125 ST 4T E3 | 2006 LXV 125 4T E3 |
| 2012 RUNNER 125 ST 4T E3 | 2007 GTS 125 4T E3 |
| 2013 RUNNER 125 ST 4T E3 | 2007 GTS 125 4T E3 (UK) |
| 2014 RUNNER 125 ST 4T E3 | 2007 GTV 125 4T NAVY E3 |
| 2015 RUNNER 125 ST 4T E3 | 2007 LX 125 4T E3 |
| 2016 RUNNER 125 ST 4T E3 | 2007 LXV 125 4T E3 |
| 2004 BEVERLY 125 RST | 2007 LXV 125 4T NAVY E3 |
| 2005 BEVERLY 125 | 2007 S 125 4T E3 |
| 2005 BEVERLY 125 RST | 2007 S 125 4T E3 (UK) |
| 2005 BEVERLY 125 RST (2) | 2008 GTS 125 4T E3 |
| 2005 X8 125 POTENZIATO | 2008 GTS 125 4T E3 (UK) |
| 2005 X8 125 POTENZIATO (UK) | 2008 GTV 125 4T NAVY E3 |
| 2005 X9 125 EVOLUTION POWERED | 2008 LX 125 4T E3 |
| 2006 BEVERLY 125 | 2008 LXV 125 4T E3 |
| 2006 BEVERLY 125 RST | 2008 LXV 125 4T NAVY E3 |
| 2006 BEVERLY 125 RST (2) | 2008 S 125 4T E3 |
| 2006 LIBERTY 125 4T E3 | 2009 GTS 125 4T E3 |
| 2006 LIBERTY 125 4T E3 (UK) | 2009 GTS 125 4T E3 (UK) |
| 2006 LIBERTY 125 4T SPORT E3 | 2009 LX 125 4T E3 |
| 2006 LIBERTY 125 4T SPORT E3 (UK) | 2009 LX 125 4T E3 (VIETNAM) |
| 2006 MP3 125 | 2009 LX 150 4T E3 (VIETNAM) |
| 2006 X8 125 POTENZIATO | 2009 LXV 125 4T E3 |
| 2006 X8 125 POTENZIATO (UK) | 2009 S 125 4T (VIETNAM) |
| 2006 X8 125 PREMIUM EURO 2 | 2010 GTS 125 4T E3 |
| 2006 X9 125 EVOLUTION POTENZIATO (UK) | 2010 GTS 125 4T E3 (UK) |
| 2006 X9 125 EVOLUTION POWERED | 2010 LX 125 4T E3 (VIETNAM) |
| 2007 BEVERLY 125 E3 | 2010 LX 150 4T E3 (VIETNAM) |
| 2007 BEVERLY 125 SPORT E3 | 2010 S 125 4T (VIETNAM) |
| 2007 BEVERLY 125 TOURER E3 | 2011 GTS 125 4T E3 |
C этим товаром покупают
Впускной коллектор (патрубок) PIAGGIO HEXAGON GTX 125-150-180, BEVERLY 125-200, VESPA GT 125-200 (484748) CN
615 грн
Количество +-
В корзину Подробнее
Ремень 814*22,5 PIAGGIO LIBERTY 125, GILERA RUNNER VX 125, VESPA ET4 125-150 LEADER KEVLAR DAYCO (8118K)
1007 грн
Количество +-
В корзину Подробнее
Вакуумный (топливный) кран APRILIA / DERBI / GILERA / PIAGGIO / VESPA / YAMAHA 50-125-180 (575331) RMS ITALY
349 грн
Количество +-
В корзину Подробнее
Фильтр масляный (масла) HF 183 Aprilia / Derbi / Gilera / Piaggio / Vespa 125-300 4T (Leader, Quasar) HIFLO FILTRO
197 грн
Количество +-
В корзину Подробнее
Топливный насос PIAGGIO 50-200, APRILIA / GILERA / VESPA вакуумный (CM120903) RMS ITALY
1026 грн
Количество +-
В корзину Подробнее
Похожие товары
Подлинный Kohler 24-757-45 Ремонтный комплект электромагнитного клапана отсечки топлива для двигателя K – Randy’s Engine Repair
подходит к следующим моделям:
CV22-75501 BASIC 23 HP (17,2 кВт)
CV22-75510 Dixon Industries 23 HP (17,2 кВт)
CV22-75512 Snapper 23 HP (17,2 кВт)
CV22-75518 FHP 23 HP (17,2 кВт)
CV22-75518 л.с. (17,2 кВт)
CV22-75525 CTP 23 л.с. (17,2 кВт)
CV22-75527 RICH MFG. 23 л.с. (17,2 кВт)
CV22-75534 Electrolux Домохозяйки 23 л.с. (17,2 кВт)
CV22-75568 Shivvers 23 HP (17,2 кВт)
CV22-75578 ARIENS 23 HP (17,2 кВт)
CV22-75833333333333333333333333333333333333333333333333333333333333333333333333333333333333333333333333333333333333333333333333333333333333333333333333333333333333333333333333333333.
CV22-755884 Excel Hustler 23 л.с. (17,2 кВт)
CV22-75586 RANSOMES 23 HP (17,2 кВт)
CV22-75594 Зацел-сад 23 л.с. (17,2 кВт)
CV22-75977 23 HP (17,2 кВт)
CV22-75977.
CV22-75599 MTD/CUB CADET 23 л.с. (17,2 кВт)
CV22-75609SNAPPER 23 л.с. (17,2 кВт)
CV22S-75575 HUSQVARNA 23 л.
с. (17,2 кВт)
CV23-75520 DIXON INDUSTRIES 23 л.с. (17,2 кВт)
CV23-75524 EXMARK MF. 23 л.с. (17,2 кВт)
CV23-75526 EXMARK MFG. 23 л.с. (17,2 кВт)
CV23-75530 John Deere 23 HP (17,2 кВт)
CV23-75531 John Deere 23 HP (17,2 кВт)
CV23-75533 Frigidaire Product 75537 HOWARD PRICE TURF 23 л.с. (17,2 кВт)
CV23-75538 HUSQVARNA TURF CARE 23 л.с. (17,2 кВт)
CV23-75539 SNAPPER 23 HP (17.2 kW)
CV23-75541 JOHN DEERE 23 HP (17.2 kW)
CV23-75542 JOHN DEERE 23 HP (17.2 kW)
CV23-75543 SHIVVERS 23 HP (17.2 kW)
CV23-75547 БУШ HOG 23 л.с. (17,2 кВт)
CV23-75548 WRIGHT MFG. 23 л.с. (17,2 кВт)
CV23-75550 BASIC 23 HP (17,2 кВт)
CV23-75552 Dixon Industries 23 HP (17,2 кВт)
CV23-75553 23 HP (17,2 кВт)
CV23-755553 23 HP (17,2 кВт)
CV23-7555565635563 23 HP (17,2 кВт)
CV23-755563. л.с. (17,2 кВт)
CV23-75557 JOHN DEERE 23 л.с.
(17,2 кВт)
CV23-75560 EXMARK MFG. 23 л.с. (17,2 кВт)
CV23-75566 Великий датчик 23 л.с. (17,2 кВт)
CV23-75567 Великий датчик 23 л.с. (17,2 кВт)
CV23-75569 John Deere 23 HP (17,2 KW)
CV23-7-7571111111111111111111111111111 гг. ЭКСМАРК МФГ. 23 л.с. (17,2 кВт)
CV23-75572 НЕМЕЦКИЙ ДОГ 23 л.с. (17,2 кВт)
CV23-75573 HUSQVARNA TURF CARE 23 л.с. (17,2 кВт)
л.с.
CV23-75579 ARIENS 23 HP (17,2 кВт)
CV23-755882 EXMARK 23 HP (17,2 кВт)
CV23-75587 AUBURN 23 HP (17,2 кВт)
CV23-75588 DIXN 23 HP (17,2 KW)
CV23-75588 23 HP (17,2 кВт)
CV23-75588 23. -75591 ARIENS 23 HP (17.2 kW)
CV23-75593 MTD/CUB CADET 23 HP (17.2 kW)
CV23-75595 ARIENS 23 HP (17.2 kW)
CV23-75596 MTD 23 HP (17.2 kW)
CV23-75598 MTD/CUB CADET 23 л.с. (17,2 кВт)
CV23-75600 MTD 23 л.с. (17,2 кВт)
CV23-75601 SHIVVERS 23 HP (17.2 kW)
CV23-75602 ARIENS 23 HP (17.
2 kW)
CV23-75603 MTD YARDMAN 23 HP (17.2 kW)
CV23-75604 CUB CADET 23 HP (17.2 kW)
CV23-75607 Metalcraft 23 л.с. (17,2 кВт)
CV23-75612 Husqvarna 23 л.с. (17,2 кВт)
CV23-75617 Magic Circle 23 HP (17,2 кВт)
CV23-756618 ARIIND (17,2 кВт)
CV23-756618 ARIIND 23 HP)
CV23-75618 ARIEND 23 HP)
.
CV23-75620 MTD 23 л.с. (17,2 кВт)
CV23-75623 РЕЗКИ 23 л.с. (17,2 кВт)
CV23-75624 CTP 23 л.с. (17,2 кВт)
CV675-75532 22/23 HP (16,4 кВт/17,2 кВт)
CV675-75544. Electrolux Home Product -75545 FHP 22/23 л.с. (16,4 кВт/17,2 кВт)
CV675-75546 FHP/SEARS 22/23 л.с. (16,4 кВт/17,2 кВт)
CV675-75549 ELECTROLUX HOME PRODUCTS (16,2/23 л.с.) кВт)
CV675-75574 HOP 22/23 л.с. (16,4 кВт/17,2 кВт)
CV675-75590 HOP-POULAN 22/23 л.с. (16,4 кВт/17,2 кВт)
CV680-0012 Toro/Exmark 22,5 л.с. (16,8 кВт)
CV680-0025 Mtd 22,5 л.с.
CV680-3012 TORO 22.
5 HP (16.8 kW)
CV680-3014 SCAG 22.5 HP (16.8 kW)
CV680-3016 EXMARK 22.5 HP (16.8 kW)
CV680-3026 SHIVVERS 22.5 HP (16.8 kW)
CV680-3029 ARIENS 22,5 л.с. (16,8 кВт)
CV680-3030 ARIENS 22,5 л.с. (16,8 кВт)
CV680-3032 Ariens 22,5 л.с. (16,8 кВт)
CV680-3035 CTP 22,5 л.с. (16,8 кВт)
CV680-3051 Exmark 22,5 л.с. (16,8 кВт)
Powertrain. Кейхин Северная Америка
Устройства двигателя
Прямой инжектор
Непосредственная форсунка получает топливо от топливного насоса и впрыскивает его непосредственно в цилиндр двигателя внутреннего сгорания под высоким давлением по командам, которые форсунка получает от электронного блока управления (ЭБУ).
Особенности продукта Keihin
- Производительность мирового класса — Этот инжектор может похвастаться лучшим в мире классом по распылению частиц топлива, рабочему давлению топлива и быстродействию.
Для этого производительность инжектора регулируется, а качество проверяется в процессе производства. - Оптимизированная чувствительность — Благодаря использованию механизма открытия клапана, который оптимизировал электромагнитную цепь соленоида, этот инжектор может реагировать на команды электронного блока управления с высокой скоростью срабатывания. Изменение расхода соответствует различному объему двигателя.
- Снижение рабочего шума — Точки контакта между двигателем и форсункой, которые обычно производят излучаемый шум из-за вибрации, были ослаблены, что снижает излучаемый шум.
Преимущества для клиентов
- Способствует очистке выхлопных газов за счет снижения выбросов углерода
- Глобальная оптимальная поставка японо-североамериканского производства
Производственная база
- Япония, Мияги Сейсакусё
- Япония, завод Suzuka
- Америка, Keihin IPT Manufacturing, LLC.

- Мексика, Keihin de Mexico SA de CV
Инжектор для внутрипортового впрыска
Входной или просто портовый инжектор (PI) получает топливо, подаваемое от топливного насоса, и впрыскивает топливо в порт двигателя под низким давлением в соответствии с инструкциями, отправленными ему электронным блоком управления.
Особенности продукта Keihin
- Лучший в отрасли уровень шума при работе и долговечность/надежность — Благодаря своим компактным размерам этот инжектор обеспечивает минимальный уровень шума при работе. Использование высокоточных деталей при сборке позволило добиться высочайшей прочности и надежности.
- Контроль подачи топлива в зависимости от состояния двигателя — Количество подачи топлива точно регулируется с помощью собственного магнитного контура Keihin. Конструкция диафрагмы может быть изменена. Форма впрыска топлива в порт двигателя может быть изменена, что делает возможной установку на различные типы транспортных средств.

- Уменьшение утечек из клапана за счет высокоточной обработки седла клапана — Эта форсунка сводит к минимуму утечку топлива за счет использования высокоточной обработки.
- Совместимость с топливом, содержащим спирт
Преимущества для клиентов
- Низкий уровень шума при работе
- Предложенная CAE оптимальная форма струи для каждого двигателя, отдельная оценка надежности или фактическое испытание машины
- Совместим с топливом с высоким содержанием спирта
- Глобальная оптимальная поставка японо-североамериканского производства
Производственная база
- Япония, Мияги Сейсакусё
- Америка, Keihin IPT Manufacturing, LLC.
- Китай, Dongguan Keihin Auto Electrodeposition Equipment Co., Ltd.
Впускной коллектор
Впускной коллектор направляет подаваемый извне воздух (через THB) к каждому цилиндру двигателя. Равномерно распределяя свежий воздух для хорошего смешивания с топливом, впускной коллектор способствует повышению мощности двигателя и экономии топлива.
Особенности продукта Keihin
- Баланс уменьшения размеров и мощности двигателя — Впускной коллектор Keihin улучшает мощность двигателя и экономию топлива при сохранении компактных размеров. Впускной коллектор для двигателей с непосредственным впрыском имеет конструкцию, которая позволяет устанавливать его в передней части головки блока цилиндров, куда подается топливо, при оптимизации общей длины и объема.
- Стабильная подача воздуха — каждый впускной коллектор оптимизирован за счет визуализации потока с использованием программного моделирования. Плавная подача воздуха – основная функция впускного коллектора; поэтому, используя моделирование для помощи в создании общей формы, обеспечивается стабильная и равномерная подача воздуха в двигатель, что обеспечивает высокую реакцию автомобилей с турбонаддувом.
- Усиленная конструкция — Усиление стенок полости для повышения общей прочности при монтаже способствует общему качеству и надежности впускного коллектора Keihin.

Преимущества для клиентов
- Компактный двигатель расширяет свободу проектирования транспортных средств
- Способствует повышению выходной мощности и снижению расхода топлива
- Внутренние и внешние формы настраиваются
- Тихий поток воздуха
Производственная база
- Япония, Мияги Сейсакусё
- Япония, завод Suzuka
- Америка, Keihin IPT Manufacturing, LLC.
- Америка, Keihin Michigan Manufacturing, LLC.
- Мексика, Keihin de Mexico SA de CV
- Таиланд, Keihin Auto Parts (Thailand) Co., Ltd.
- Индонезия, PT Кейхин Индонезия
- Индия, Keihin India Manufacturing Pvt. ООО
- Китай, Dongguan Keihin Auto Electrodeposition Equipment Co., Ltd.
Клапан системы рециркуляции отработавших газов
Клапан рециркуляции выхлопных газов (EGR), управляемый электронным блоком управления (ECU), используется для рециркуляции выхлопных газов из двигателя обратно в камеры сгорания двигателя.
При получении команды от ЭБУ включается клапан рециркуляции отработавших газов, и дозированное количество выхлопных газов двигателя возвращается в топливно-воздушную смесь и рециркулируется, тем самым снижая максимальную температуру сгорания двигателя. Снижение температуры сгорания двигателя способствует уменьшению содержания оксидов азота в выхлопных газах и стабильному впуску и выпуску воздуха. Клапан рециркуляции отработавших газов способствует снижению выбросов выхлопных газов.
Особенности продукта Keihin
- Высокоточный клапанный механизм для управления рециркуляцией отработавших газов — В этом клапане используется тарельчатый клапан с легко регулируемой площадью открытия, что делает его надежным в снижении содержания оксидов азота в отработавших газах.
- Высокочувствительный линейный соленоид в комплекте — Для обеспечения рециркулируемого расхода в клапане установлен быстродействующий линейный соленоид. Обеспечивая скорость потока, улучшается общая экономия топлива.

Преимущества для клиентов
- Помогает клиентам в их усилиях по сокращению выбросов оксидов азота
- Способствует низкому расходу топлива
Производственная база
- Япония, Мияги Сейсакусё
- Китай, Нанкин Keihin Oils & Equipment Co., Ltd.
Корпус дроссельной заслонки с электронным управлением для четырехколесного транспортного средства
Корпус дроссельной заслонки с электронным управлением подает наружный воздух через впускной коллектор в камеры сгорания двигателя внутреннего сгорания. Количество воздуха, проходящего через клапан корпуса дроссельной заслонки, измеряется электронным способом, и информация отправляется в электронный блок управления (ЭБУ) автомобиля. ЭБУ определяет, достаточно ли открыт клапан корпуса дроссельной заслонки, чтобы обеспечить необходимый воздух для данных условий работы двигателя. Непрерывная обратная связь от корпуса дроссельной заслонки к ЭБУ обеспечивает правильное открытие и закрытие корпуса дроссельной заслонки, чтобы обеспечить точное количество необходимого потока воздуха к двигателю.
Особенности продукта Keihin
- Улучшенная экономия топлива и комфортное вождение — Высокоточное открытие/закрытие дроссельной заслонки и высокая скорость отклика обратной связи позволяют контролировать выходную мощность двигателя, что приводит к повышению экономии топлива и комфортным рабочим характеристикам.
Преимущества для клиентов
- Высокий расход топлива и снижение выбросов выхлопных газов
- Комфортные ходовые качества
- Безопасность
Производственная база
- Япония, Мияги Сейсакусё
- Америка, Keihin IPT Manufacturing, LLC.
- Мексика, Keihin de Mexico SA de CV
- Таиланд, Keihin Auto Parts (Thailand) Co., Ltd.
- Китай, Dongguan Keihin Auto Electrodeposition Equipment Co., Ltd.
Клапан подачи водорода высокого давления
Клапан подачи водорода высокого давления, прикрепленный к транспортному средству на топливных элементах, представляет собой главный запорный клапан, который служит резервуаром для хранения водорода высокого давления.
Это основной источник энергии для транспортных средств на топливных элементах при максимальном давлении 87,5 МПа. Для подачи энергии клапан подает водород в резервуар для хранения и из него во время заполнения и выработки электроэнергии. Он также служит механизмом безопасности, безопасно измеряя температуру газа внутри резервуара для хранения и выпуская газообразный водород в случае чрезвычайной ситуации.
Особенности продукта Keihin
- Надежный даже в суровых условиях — Диапазон рабочих температур клапана составляет от -40°C до 85°C. Прочная конструкция клапана обеспечивает работу и герметичность даже в криогенных и высокотемпературных средах.
- Небольшой размер, позволяющий клапану вписаться во внутренний диаметр мундштука бака. — конструкция электромагнитного клапана, предназначенная исключительно для использования в баке. Клапан подходит к внутреннему диаметру основания бака. Конструкция клапана разработана с использованием алюминиевой ковки для достижения такого легкого веса.

- Соответствие дополнительным техническим стандартам для автомобильного топливного оборудования на сжатом водороде (GTR № 13)
Преимущества для клиентов
- Способствует увеличению дальности плавания
Регулятор водорода высокого давления
Работая при давлении в системе до 87,5 МПа, регулятор высокого давления водорода декомпрессирует и регулирует водород, который находится в баке высокого давления автомобиля на топливных элементах.
Особенности продукта Keihin
- Компактный и легкий . В этом регуляторе используется первая поршневая конструкция Keihin, воспринимающая давление, которая позволяет уменьшить размер и вес за счет применения кованого алюминиевого корпуса.
- Достигает отличных характеристик предельного срока во всем диапазоне температур — Этот регулятор представляет собой седло клапана из смолы, обладающее превосходной долговечностью и герметичностью при криогенных температурах.
Он обеспечивает отличные характеристики срока службы во всем диапазоне температур. Применяя технологию снижения давления для транспортных средств, работающих на природном газе, к конструкции клапана достигается высокоточное снижение давления.
Преимущества для клиентов
- Способствует созданию компактного транспортного средства за счет уменьшения размера и веса водородной системы высокого давления при сохранении стабильной подачи водорода
Клапан регулирования давления катода
Катодный регулирующий клапан регулирует давление воздуха, подаваемого из воздушного насоса в дымовую трубу. Низкое парциальное давление кислорода в катоде батареи топливных элементов снижает напряжение топливного элемента и генерируемую мощность, что может сократить срок службы батареи.
Особенности продукта Keihin
- Недорогой
- Превосходная управляемость по потерям и потоку
- Оптимизирован для защиты от коррозии за счет использования нержавеющей стали для материала вала и клапана
Преимущества для клиентов
- Способствует надежному контролю давления во всем диапазоне рабочих температур в воздушной системе топливного элемента, в которой сбрасывается большое количество образующейся воды.

Сливной клапан
Сливной клапан сбрасывает воду, произведенную системой топливных элементов, за пределы автомобиля.
Особенности продукта Keihin
- Компактный размер — С учетом условий эксплуатации, в которых работает деталь, корпус сливного клапана изготовлен из нержавеющей стали.
- Конструкция из нержавеющей стали для долговечности в тяжелых условиях
- Вертикальная интеграция минимизирует затраты — При изготовлении этой детали используется горячая штамповка.
Преимущества для клиентов
- Клапан маленький и легкий; следовательно, это способствует уменьшению размера системы топливных элементов.
Соленоид Active Control Mount (для VCM)
Active Control Mount (ACM) сдерживает вибрацию, передающуюся на кузов автомобиля, когда двигатель работает на холостом ходу и движется с помощью сигнала от отдельного ЭБУ. Отключение цилиндров для уменьшения количества выхлопных газов и улучшения расхода топлива вызывает дополнительную вибрацию двигателя.
Привод ACM сводит к минимуму NVH, генерируя в ACM импульс противоположной фазы. Высокая производительность ACM достигается за счет того, что катушка для поддержания внутреннего диаметра катушки устраняется нерасплавленным проводом катушки, а структура, которая формирует муфту как единое целое, обеспечивает высокую реакцию и высокое усилие тяги.
Золотниковый клапан
Золотниковый клапан переключает масляный канал коромысла внутри двигателя на основании команды от ЭБУ на переключение VTEC (электронная система управления синхронизацией клапанов и подъемом). Потребление потока снижается за счет использования электромагнитного клапана с 3-ходовым клапаном, обеспечивающего стабильную реакцию даже при работе с низким давлением масла. Предлагаются продукты, отвечающие потребностям клиентов, такие как более дешевая версия двухходового электромагнитного клапана и изделия сложного/меньшего размера, использующие опыт технологии литья под давлением и технологии механической обработки.
Топливопровод в сборе
Топливная трубка в сборе включает в себя распределительную трубку и форсунки, что обеспечивает правильную сборку и гарантирует отсутствие утечек топлива. Сборка этих деталей также защищает от загрязняющих веществ, попадающих в эти важные компоненты. Оптимальное количество топлива, подаваемое топливным насосом в зависимости от условий движения, впрыскивается во впускной коллектор через топливную форсунку по команде электронного блока управления (ЭБУ). Из-за ужесточения ограничений на выхлопные газы во многих странах это стало основной частью оптимальной топливно-воздушной смеси. Недорогой и высокоточный продукт обеспечивается точной технологией обработки и сборки, полученной нами за десятилетия работы с карбюратором. Мы способствуем сокращению выбросов и низкому расходу топлива, используя оптимальную схему распыления для двигателя с помощью технологии моделирования, испытаний транспортных средств и передовых технологий измерения.
Передающие устройства
Линейный электромагнитный клапан для AT
Это модуль управления 6-ступенчатой автоматической коробкой передач.
Функции четырех линейных соленоидных клапанов и трех переключающих соленоидов интегрированы. Благодаря малому весу и малым размерам переключение передач и давление масла сцепления контролируются очень точно, чтобы обеспечить многоступенчатое переключение передач. Существует линейка оптимальных линейных соленоидов, которые подходят для использования, например, с высоким откликом благодаря регулированию выхлопных газов и расходу топлива.
Электромагнитный клапан
Передачи переключаются в автоматической коробке передач путем переключения масляного канала по команде от ЭБУ и срабатывания клапана переключения передач. Из-за норм расхода топлива корпус соленоида был заменен со стального на алюминиевый. Результатом стало снижение веса. Дополнительно электромагнитная катушка была уменьшена за счет повышения эффективности за счет изменения конструкции магнитного прохода соленоида. Характеристики соленоида с высоким усилием тяги позволяют регулировать давление масла в широком диапазоне.



Для этого производительность инжектора регулируется, а качество проверяется в процессе производства.




Он обеспечивает отличные характеристики срока службы во всем диапазоне температур. Применяя технологию снижения давления для транспортных средств, работающих на природном газе, к конструкции клапана достигается высокоточное снижение давления.