Схема Электрическая Принципиальная Асинхронного Двигателя
Схема используется для привода механизмов, не требующих реверса, длительность торможения которых после отключения двигателя не имеет существенного значения.
И если Вас не затруднит, ответ пишите на xnnn tut.
Поскольку вращающееся магнитное поле отсутствует, то и ротор останется неподвижным, ибо нет сил, приложенных к нему для начала вращения. Для повышения надежности работы релейных контакторных аппаратов, большей частью рассчитанных на низкое напряжение, и для повышения безопасности эксплуатации применяются схемы с питанием цепей управления от источника пониженного напряжения.
Вентилятор напольный, китайский. Ремонт, схема, параметры.
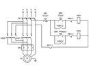
Схемы управления асинхронным двигателем с короткозамкнутым ротором с реверсивным магнитным пускателем.
Трехфазный переменный ток Электрическая сеть трехфазного переменного тока получила наиболее широкое распространение среди электрических систем передачи энергии.
Схема включает блок управления тиристорами БУ и релейно-контактный узел управления. Поскольку вращающееся магнитное поле отсутствует, то и ротор останется неподвижным, ибо нет сил, приложенных к нему для начала вращения.
Двигатель вращается расторможенным.
Тиристоры выполняют роль силовых коммутаторов и, кроме того, легко позволяют осуществлять необходимый темп изменения напряжения на статоре двигателя регулированием угла включения тиристоров. Наиболее часто в станках, установках и машинах применяются три электрические схемы: схема управления нереверсивным двигателем с использованием одного электромагнитного пускателя и двух кнопок «пуск» и «стоп», схема управления реверсивным двигателем с использованием двух пускателей или одного реверсивного пускателя и трех кнопок.
Нетрадиционное подключение асинхронного двигателя.Правда или миф.
Устройство двигателя
В перпендикулярной плоскости, представленной магнитопроводом, вокруг проводника возникают магнитные потоки Ф.
По ней проходит переменный синусоидальный ток, имеющий положительные и отрицательные полуволны. Достаточно подать на статор двигателя трехфазное напряжение и двигатель сразу запускается.
В этих схемах вместо установки на вводе рубильников с предохранителями применяют воздушные автоматы. Динамическое торможение, в отличие от торможения противовключением и фрикционного метода, является плавным, мягким торможением.
Таким образом, также как было описано ранее, в стержнях ротора будет индуцироваться ток, в результате чего ротор начнет вращаться.
Кнопка S2 освобождается и принимает исходное положение, контактор К2М обесточивается, контакты К2 1—2 М размыкаются. Благодаря этому при отпускании кнопки катушка пускателя не теряет питание, так как ток в этом случае идет через блокировочный контакт.
Поэтому для защиты электродвигателей от длительных перегрузок при использовании автомата с электротепловым расцепителем такого типа применяются дополнительные электротепловые реле, как и при использовании автоматического выключателя с электромагнитным расцепителем.
Одновременно закроется вспомогательный контакт K1A. Схема подключения такого двигателя показана на рисунке справа.
Скольжение асинхронного двигателя может изменяться в диапазоне от 0 до 1, т. Пользователей: Устройство однофазного асинхронного двигателя Однофазные асинхронные двигателя выпускают от 5Вт до 10кВт.
Определение схемы обмоток и рабочего напряжения асинхронного электродвигателя
9 комментариев
Изготовление таких электродвигателей производится в очень широком диапазоне мощностей, где номинал устройства может составлять всего лишь несколько ватт, а может иметь мощность и в десятки мегаватт. Разберем принцип работы всех этих схем.
Типовые схемы разомкнутых систем управления электродвигателями
После размыкания контакта реле времени РДТ схема приходит в исходное состояние, двигатель плавно останавливается. Концы трехфазной обмотки могут быть: соединены внутри электродвигателя из двигателя выходит три провода , выведены наружу выходит шесть проводов , выведены в распределительную коробку в коробку выходит шесть проводов, из коробки три.
Буду знать, куда зайти, если нужна будет информация по запуску двигателя. При неподвижном роторе магнитные поля Фа и Фв создают одинаковые по величине, но противоположны по знаку крутящиеся моменты М1 и М2. Обмотка создает неподвижный в пространстве магнитный поток.
Во время преодоления однофазным двигателем номинальной нагрузки создается небольшое скольжение с основной долей прямого крутящего момента Мпр. В этом случае используются электромагнитные пускатели с катушками на напряжение , 48, 36 или 24 В. Основными положительными характеристиками короткозамкнутых асинхронных электродвигателей являются их высокая надежность, незначительная масса, компактность, более высокий срок службы, чем у двигателей внутреннего сгорания аналогичной мощности. Такая схема изображена на рис.
Реостатный пуск асинхронного двигателя с кз ротором.
Возможно использование понижающего трансформатора для понижения напряжения в схеме управления. Анимация процессов, протекающих в схеме показана ниже.
Рассмотренная схема является основой построения схем управления электродвигателями двухскоростных транспортеров подачи раскряжевочных агрегатов, сортировочных конвейеров и т.
Такие схемы также часто дополняются различными контактами реле, выключателей, переключателей и датчиков. Схема подключения двигателя по реверсивной схеме.
Эти двигатели просты в устройстве, обслуживании и ремонте. Запустить Вращающееся магнитное поле пронизывающее короткозамкнутый ротор Магнитный момент действующий на ротор Вы также можете заметить, что стержни ротора наклонены относительно оси вращения. Привод может иметь две скорости. По этому возможно нужно использовать какое-то устройство для плавного запуска, чтобы избавиться от пусковых токов. Это делается для того чтобы уменьшить высшие гармоники ЭДС и избавиться от пульсации момента.
схемы включения асинхронного двигателя
Особенности электрических двигателей
Такая схема показана на рис.
Поэтому контактор К2М в этот период не включается. Шаговый режим работы двигателя создает благоприятные условия наладки.
Фазное напряжение — разница потенциалов между началом и концом одной фазы. При замыкании контакта К1А.
Схема управления асинхронным электродвигателем с коротко-замкнутым ротором с использованием магнитного пускателя и воздушного автоматического выключателя. Подвижная часть пускателя притягивается к неподвижной, замыкая при этом свои контакты. Одной из преимуществ использования асинхронных двигателей с короткозамкнутым ротором является простота их включения в сеть. Таким образом, в магнитном поле будет находиться замкнутый проводник с током, на который согласно закону Ампера будет действовать сила, в результате чего контур начнет вращаться.
Нереверсивная схема управления асинхронного двигателя.
Они во многом играют важную роль, например, подшипники качения, обеспечивают возможность плавности хода, корпус защищает от механического воздействия на основные рабочие части, вентилятор обеспечивает обдув двигателя и отвод тепла, выделяемого при работе, но на принцип преобразования электрической энергии в механическую не влияют.
Это позволяет проводить смену инструмента, наладку станка с легким поворотом приводного вала и ротора электродвигателя. Особенности электрических двигателей Устройство синхронных электродвигателей очень напоминает синхронный генератор. Изменение направления вращения реверс ротор двигателя меняет при изменении порядка чередования фаз на его статоре.
Главные вкладки
Поэтому асинхронный электродвигатель имеет вентилятор для охлаждения. Применение двухцепных кнопок позволяет осуществить дополнительную электрическую блокировку, исключающую одновременное включение контакторов K1 и К2, а также К3 и К4. Дополнительные контакты в цепях пускателей не дают пускателям включится одновременно, так как какой-либо из пускателей при нажатии на обе кнопки «Пуск» включиться на секунду раньше и разомкнет свой контакт в цепи другого пускателя.
Поэтому Д2М не сразу включится и его размыкающий контакт Д2А. Электродвигатель подключается к сети при помощи кнопки S1, контакта K1A и силовых контактов К1 1—3 М.
Реверсивная схема подключения электродвигателя Как изменить направление вращения электродвигателя? Обычно реверсивный магнитный пускатель состоит из двух контакторов, заключенных в один корпус. Двигатель вращается расторможенным. В таком случае относительное магнитное поле ротора будет постоянным, таким образом в стержнях ротора не будет создаваться ЭДС, а следовательно и ток. В частности, на базе этой схемы создаются схемы управления главным электродвигателем лесопильных рам.
Оптимальные схемы для плавного пуска электродвигателя, созданных своими руками
Кому хочется напрягаться, тратить свои деньги и время на переоборудование устройств и механизмов, которые и так прекрасно работают? Как показывает практика – многим.
Хоть и не каждый в жизни сталкивается с промышленным оборудованием, оснащённым мощными электродвигателями, но, постоянно встречается пусть с не столь прожорливыми и мощными, электромоторами в быту. Ну а лифтом, наверняка, пользовался каждый.
Электродвигатели и нагрузки — проблема?
Дело в том, что фактически любые электродвигатели, в момент пуска или остановки ротора, испытывают огромные нагрузки. Чем мощнее двигатель и оборудование, приводимое им в движение, тем грандиозней затраты на его запуск.
Наверное, самая значительная нагрузка, приходящаяся на двигатель в момент пуска, это многократное, хоть и кратковременное, превышение номинального рабочего тока агрегата. Уже через несколько секунд работы, когда электромотор выйдет на свои штатные обороты, ток, потребляемый им, тоже вернётся к нормальному уровню. Для обеспечения необходимого электроснабжения приходиться наращивать мощность электрооборудования и токопроводящих магистралей, что приводит к их подорожанию.
При запуске мощного электродвигателя, из-за его большого потребления, происходит «просадка» напряжения питания, которая может привести к сбоям или выходу из строя оборудования, запитанного с ним от одной линии. Ко всему прочему, снижается срок службы аппаратуры электроснабжения.
При возникновении нештатных ситуаций, повлёкших перегорание двигателя или его сильный перегрев, свойства трансформаторной стали могут измениться настолько, что после ремонта двигатель потеряет до тридцати процентов мощности. При таких обстоятельствах, к дальнейшей эксплуатации он уже непригоден и требует замены, что тоже недешево.
Для чего нужен плавный пуск?
Казалось бы, все правильно, да и оборудование на это рассчитано. Вот только всегда есть «но». В нашем случае их несколько:
- в момент запуска электродвигателя, ток питания может превышать номинальный в четыре с половиной-пять раз, что приводит к значительному нагреву обмоток, а это не очень хорошо;
- старт двигателя прямым включением приводит к рывкам, которые в первую очередь влияют на плотность тех же обмоток, увеличивая трение проводников во время работы, ускоряет разрушение их изоляции и, со временем, может привести к межвитковому замыканию;
- вышеупомянутые рывки и вибрация передаются на весь приводимый в движение агрегат.
Это уже совсем нездорово, потому что может привести к повреждению его движущихся элементов: систем зубчатых передач, приводных ремней, конвейерных лент или просто представьте себя едущим в дёргающемся лифте. В случае насосов и вентиляторов — это риск деформации и разрушения турбин и лопастей; - не стоит также забывать об изделиях, возможно находящихся на производственной линии. Они могут упасть, рассыпаться или разбиться из-за такого рывка;
- ну, и наверно, последний из моментов, заслуживающих внимание — стоимость эксплуатации такого оборудования. Речь идёт не только о дорогостоящих ремонтах, связанных с частыми критическими нагрузками, но и об ощутимом количестве не эффективно израсходованной электроэнергии.
Казалось бы, все вышеперечисленные сложности эксплуатации присущи лишь мощному и громоздкому промышленному оборудованию, однако, это не так. Все это может стать головной болью любого среднестатистического обывателя. В первую очередь это касается электроинструмента.
Специфика применения таких агрегатов, как электролобзики, дрели, болгарки и им подобных, предполагают многократные циклы запуска и остановки, в течение относительно небольшого промежутка времени. Такой режим эксплуатации, в той же мере, влияет на их долговечность и энергопотребление, как и у их промышленных собратьев. При всем этом не стоит забывать, что системы плавного запуска не могут регулировать рабочие обороты мотора или реверсировать их направление. Также невозможно увеличить пусковой момент или снизить ток ниже, чем требуется для начала вращения ротора электродвигателя.
Видео: Плавный пуск, регулировка и защита колектор. двигателя
Варианты систем плавного пуска электродвигателей
Система «звезда-треугольник»
Одна из наиболее широко применяемых систем запуска промышленных асинхронных двигателей. Основным её преимуществом является простота.
Двигатель запускается при коммутации обмоток системы «звезда», после чего, при наборе штатных оборотов, автоматически переключается на коммутацию «треугольник». Такой вариант старта позволяет добиться тока почти на треть ниже, чем при прямом запуске электромотора.
Однако, этот способ не подойдёт для механизмов с небольшой инерцией вращения. К таким, к примеру, относятся вентиляторы и небольшие насосы, из-за малых размеров и массы их турбин. В момент перехода с конфигурации «звезда» на «треугольник», они резко снизят обороты или вовсе остановятся. В результате после переключения, электродвигатель по сути, запускается заново. То есть в конечном счёте вы не добьётесь не только экономии ресурса двигателя, но и, вероятнее всего, получите перерасход электроэнергии.
Видео: Подключение трёхфазного асинхронного электродвигателя звездой или треугольником
Электронная система плавного пуска электродвигателя
Плавный пуск двигателя может быть произведён с помощью симисторов, включённых в цепи управления.
Существует три схемы такого включения: однофазные, двухфазные и трехфазные. Каждая из них отличается своими функциональными возможностями и конечной стоимостью соответственно.
С помощью таких схем, обычно, удаётся снизить пусковой ток до двух–трёх номинальных. Кроме этого, удаётся снизить существенный нагрев, присущий вышеупомянутой системе «звезда-треугольник», что способствует увеличению срока службы электродвигателей. Благодаря тому, что управление запуска двигателя происходит за счёт снижения напряжения, разгон ротора осуществляется плавно, а не скачкообразно, как у других схем.
В целом, на системы плавного пуска двигателя возлагаются несколько ключевых задач:
- основная – понижение пускового тока до трёх–четырёх номинальных;
- снижение напряжения питания двигателя, при наличии соответствующих мощностей и проводки;
- улучшение параметров пуска и торможения;
- аварийная защита сети от перегрузок по току.
Однофазная схема пуска
Данная схема предназначена для запуска электродвигателей мощностью не более одиннадцати киловатт.
Применяют такой вариант в том случае, если требуется смягчить удар при запуске, а торможение, плавный пуск и понижение пускового тока не имеют значения. В первую очередь из-за невозможности организации последних, в такой схеме. Но по причине удешевления производства полупроводников, в том числе и симисторов, они сняты с производства и редко встречаются;
Двухфазная схема пуска
Такая схема предназначена для регулирования и пуска двигателей мощностью до двухсот пятидесяти ватт. Такие системы плавного пуска иногда комплектуют обходным контактором для удешевления прибора, однако, это не решает проблемы несимметричности питания фаз, что может привести к перегреву;
Трехфазная схема пуска
Эта схема является наиболее надёжной и универсальной системой плавного пуска электродвигателей. Максимальная мощность, управляемых таким устройством двигателей, ограничена исключительно максимальной температурной и электрической выносливостью применённых симисторов.
Его универсальность позволяет реализовать массу функций, таких как: динамический тормоз, подхват обратного хода или балансировку ограничения магнитного поля и тока.
Важным элементом последней, из упомянутых схем, является обходной контактор, о котором говорилось раньше. Он позволяет обеспечить правильный тепловой режим системы плавного пуска электродвигателя, после выхода двигателя на штатные рабочие обороты, предотвращая его перегрев.
Существующие на сегодняшний день устройства плавного пуска электродвигателей, помимо приведённых выше свойств, рассчитаны на их совместную работу с различными контроллерами и системами автоматизации. Имеют возможность включения по команде оператора или глобальной системы управления. При таких обстоятельствах, в момент включения нагрузок, возможно появление помех, могущих привести к сбоям в работе автоматики, а следовательно, стоит озаботиться системами защиты. Использование схем плавного пуска, способно значительно уменьшить их влияние.
Плавный пуск своими руками
Большинство перечисленных выше систем фактически неприменимы в бытовых условиях. В первую очередь по той причине, что дома мы крайне редко используем трехфазные асинхронные двигатели. Зато коллекторных однофазных моторов — хоть отбавляй.
Существует немало схем устройства плавного запуска двигателей. Выбор конкретной зависит исключительно от вас, но в принципе, имея определённые знания радиотехники, умелые руки и желание, вполне можно собрать приличный самодельный пускатель, который продлит жизнь вашего электроинструмента и бытовой техники на долгие годы.
Как подключить реле времени к магнитному пускателю
Как правило, допустимая максимальная нагрузка любого реле времени не так велика, как необходимо. Для усиления выхода реле с целью управления более мощной нагрузкой разумно воспользоваться магнитным пускателем. Схема подключения к пускателю не представляет собой ничего сложного и любой начинающий электрик сможет осуществить такое подключение без особых сложностей.
Прежде чем приступить к изучению особенностей подключения, опишем особенности и назначения реле времени и магнитного пускателя.
Реле времени
Реле времени представляет собой простое современное автоматическое устройство. Здесь все понятно на интуитивном уровне и такие приборы очень широко используются в самых разных схемах для автоматизации технологических операций.
В наше время задачи реле времени могут выполняться программируемыми логическими контроллерами, однако, «старые» приборы еще не полностью вытеснены.
Предназначение реле времени — коммутация электроцепей с предварительно установленной временной выдержкой.
Современные реле времени представляют собой временные контроллеры, которые можно запрограммировать для решения конкретных задач.
Эти приборы способны обеспечивать нужный интервал времени, учитывая определенный алгоритм подключения элементов в электроцепи. Чаще всего они применяются при необходимости автоматического запуска устройств через определенный интервал времени, после того, как поступил основной сигнал.
Самые разные конструкции реле времени определяют применение прибора на бытовом и промышленном уровне.
Принцип работы определяет пять главных типов реле:
- Электромагнитное замедление. Такой прибор может применяться исключительно в цепях постоянного тока. Задержка во времени происходит из-за дополнительной обмотки, которая препятствует увеличению магнитного потока.
- Пневматическое замедление. Здесь применяется пневматический демпфер, который изменяет отверстие забора воздуха.
- Анкерный или часовой механизм. Здесь электромагнит взводит специальную пружину, которая замыкает реле после отсчета установленного времени.
- Использование двигателя. Здесь применяется синхронный электрический редуктор, двигатель и электромагнит. Первые два элемента сцепляются электромагнитом.
- Электронное реле. Здесь применяются микроконтроллеры, позволяющие программировать задержки включения.

Электромагнитный пускатель
Электромагнитный пускатель представляет собой электрический аппарат, который позволяет запускать, останавливать и защищать трехфазные асинхронные электрические двигатели.
Кроме того, эти приборы позволяют запускать и выключать любые виды нагрузки, к примеру, элементы нагрева, источники освещения и другие.
Производятся электромагнитные пускатели в одиночном или сдвоенном исполнении. Последние обладают механической защитой от одновременного запуска.
Приборы открытого исполнения используются в панельных установках, их применяют внутри закрытых специализированных шкафов, а также в других местах, которые надежно защищены от мелких частиц и механических повреждений.
В отличие от них, защищенные пускатели могут применяться внутри помещений, если среда не сильно запылена. Есть и пускатели, которые обладают надежной защитой от влаги и пыли, они могут использоваться как на внутренних, так и на наружных установках.
Особенности монтажа
Чтобы пускатель и реле времени смогли надежно работать, их нужно правильно установить. Устройства должны быть жестко закреплены.
Нельзя устанавливать приборы в местах, которые могут подвергаться ударам и вибрациям, например там, где установлены электромагнитные аппараты (больше 150 А), создающие удары и вибрации во время включения.
Если к контактам магнитного пускателя подключается один проводник, нужно загибать его П-образно, чтобы предотвратить перекос пружинной шайбы зажима.
Если подсоединяются два проводника, они должны быть прямыми, и каждый должен располагаться с одной стороны винта зажима. Обязательно нужно проверить надежность закрепления проводников.
Перед подключением к пускателю концы медных проводников нужно залудить, а многожильные скрутить. Однако нельзя смазывать контакты и подвижные детали пускателя.
Простая схема подключения
Для начала будет рассмотрена самая простая схема подключения реле времени.
Первым делом нужно закрепить прибор на стене, он должен размещаться в строго вертикальном положении с допустимым отклонением примерно 10 градусов.
Также нужно учесть, что нормальная работа прибора возможна в диапазоне от –10 до +50 ºС. При этом максимально допустимая влажность должна составлять 80%.
Нужно убедиться в том, что прибор надежно закреплен. Также следует обесточить сеть. Только после этого можно приступать к его подключению. Нужно снять крышку реле и заземлить прибор. Затем подключить электрическую сеть к контактам, как показано на рисунке ниже.
Контакты, которые пронумерованы цифрами 1 и 2 используются здесь для подачи напряжения от сети 220 В. Для представленной на схеме модели таймера, питание подводится в верхней части, а для управления выключением и включением предусмотрены контакты в нижней части прибора.
В данном случае на разрыв отводится фазный проводник, а ноль подается на нагрузку (в данном случае электролампы).
Средний контакт под номером 4 использован для подачи фазы от электрического щита, она может коммутироваться отдельно с подключениями 3 или 5.
Соединение 4–5 является нормально открытым (н.о.), а 3–4 нормально замкнутым (н.з.). (Для тех, кто не понимает слово «нормально» — состояние, когда выходное реле не сработало, в том числе, когда нет напряжения питания на клеммах 1–2).
Это довольно простое подключение и выполнить его способен даже начинающий электрик.
Схема подключения к магнитному пускателю
Если реле времени используется для контроля работы более мощной нагрузки, например, электродвигателя, понадобится подключение магнитного пускателя.
Этот прибор предназначен здесь для запуска, а также разгона до номинальной скорости электрического двигателя. Также пускатель обеспечивает непрерывность его работы, при необходимости отключает питание, обеспечивая защиту электродвигателю.
Магнитные выключатели могут использоваться не только для подключения электродвигателей. Их широко применяют и при других многокиловаттных нагрузках, для подключения обогревателей, уличного освещения и другого.
Для подключения выбран магнитный пускатель типа C-09D10. Схема подключения выглядит следующим образом:
Каждый пускатель содержит два контакта, которые используются для подключения выводов катушки. При подаче на катушку будет создано магнитное поле, втягивающее подвижный сердечник с подвижными контактами и траверсой, которые к нему закреплены. В зависимости от марки пускателя рабочее напряжение может составлять 110, 220 или 380 В.
Как и в предыдущей схеме, можно задействовать н.о. контакты 4–5 или н.з. 3–4.
Запуск электродвигателя
Для того, чтобы запустить электрический двигатель используется схема «Звезда-Треугольник», которая включает применение независимой временной выдержки во время запуска с режима «звезда» и перехода двигателя в рабочий режим «треугольник».
Здесь применяется реле времени RT-SD. Прибор регулирует время отключения режима «звезда» от 1 с до 10 минут. Кроме того, предусмотрена регулировка времени от предустановленных настроек и переключение режима «звезда-треугольник».![]()
Однако такое реле можно использовать и в системах бытовой и промышленной автоматики для регулировки работы отопительных и вентиляционных систем и осветительных приборов.
Преимущество использования реле времени RT-SD заключается в следующем. Движки большой мощности при запуске обладают пусковым током, который в 5–6 раз выше рабочего. Как раз поэтому во время запуска электродвигателя по схеме «звезда-треугольник» используется прибор RT-SD.
Он позволяет снижать пусковой ток мощных двигателей во время запуска в режиме «звезда», а также при переключении в режим «треугольник», обеспечивая работу электродвигателя на номинальных значениях.
Реле времени в данном случае представляет собой альтернативу прибору плавного пуска. И в силу дороговизны последнего, реле RT-SD применяется очень часто. Кроме того, при запуске электродвигателя также используется магнитный пускатель, который подключается к реле как показано на схеме выше.
Применение кнопочного поста совместно с реле времени
Реализовать возможность запуска двигателя не только от реле времени, но и от кнопочного поста можно, добавив второй пускатель и собрав специальную схему «подхвата».
Внешний вид кнопочного поста с двумя кнопками
Рассмотрим принципиальную схему ниже. При нажатии на кнопку «ПУСК» происходит срабатывание Пускателя 1 и замыкание соответствующего контакта K1.1, подключенного параллельно кнопке «ПУСК». При отпускании этой кнопки, напряжение питания продолжает поддерживать Пускатель 1 во включенном состоянии и, соответственно, параллельный контакт K1.1 — в замкнутом.
Одновременно с контактом K1.1 замыкается контакт K1.2, который непосредственно включает Пускатель 2, управляющий нагрузкой. В момент срабатывания реле времени происходит срабатывание «контакта реле времени» и включение Пускателя 2.
В момент нажатия на кнопку «СТОП» (по умолчанию она замкнута) происходит размыкание цепи и Пускатель 1 отключается. Состояние Пускателя 2 при этом будет зависеть только от состояния реле времени.
Пускатель может управлять, к примеру, двигателем или еще чем-то. Если числа его контактов не достаточно, то их количество может быть увеличено специальными приставками.
Запуск нагрузки кнопкой на заданное время
По просьбе читателя Сергея публикуем схему, реализовав которую, появится возможность запускать нажатием кнопки исполнительное устройство на заданное время. Например, двигатель. Устройство задержки РВО-П2-15 выбрано случайным образом, подойдет любое другое со сходными параметрами.
Схема простая и приводится без пояснений:
Для правильной работы РВО-П2-15, необходимо выполнить его настройку согласно паспорту:
Настройки реле обязательно проводить в отключенном состоянии!
- Чтобы устройство задержки включалось одновременно с подачей питания, необходимо DIP-переключатель 4 перевести в положение 2.
- DIP-переключателями 1–3 выбрать диапазон времени.
- Установить заданное время выдержки.
В окончание
Перед тем, как запустить собранную электрическую схему, нужно провести ее наружный осмотр, а также осмотр всех приборов.
Нужно убедиться, что все подключения осуществлены правильно и в случае подачи напряжения не произойдет замыкания или перегорания приборов. Также стоит проверить надежность закрепления проводников в зажимах.
Усиление выхода реле времени с помощью магнитного пускателя не представляет собой ничего сложно. Оно используется очень широко при подключении не только электродвигателей, но и других приборов промышленного и бытового типа.
Одной из главных задач мастера-электрика является изучение инструкции, которая прилагается к реле времени и магнитному пускателю.
Другая задача — правильно определить назначение зажимов на корпусе приборов. Если всё сделать грамотно, можно обеспечить успешное управление электроприборами на предприятии или в домашних условиях.
Где купить оборудование
Приобрести таймер или реле времени можно как в специализированном магазине, так и онлайн в Интернет-магазине. Во втором случае, особого внимания заслуживает бюджетный вариант приобретения изделий на сайте Алиэкспресс. Для некоторых приборов есть вариант отгрузки со склада в РФ, их можно получить максимально быстро, для этого при заказе выберите «Доставка из Российской Федерации»:
Видео по теме
Мой мир
Вконтакте
Одноклассники
Схема плавного пуска для двигателей постоянного тока
Электродвигатели постоянного тока имеют ряд недостатков, хотя и множество очевидных преимуществ. Одним из них является гораздо более высокое потребление тока при пуске по сравнению с током, потребляемым при нормальной работе, что может привести к перегрузке источника питания в начальный момент времени. Предлагаемый модуль софт-старта мотора имеет напряжение питания от 12 до 35 В, собственный ток потребления около 10 мА. Нагрузка может достигать десятки Ампер.
Схема плавного пуска на 555 и MOSFET
Принципиальная схема мягкий старт показана на рисунке. Таймер 555 работает в типичном мультивибраторном включении и создает прямоугольный сигнал с частотой около 2,2 кГц и заполнением (скважностью) около 85%. Состоит частотозадающая цепь из сопротивления R3 и конденсатора C5 на 100 нФ.
Этот сигнал поступает на инвертируемый вход компаратора LM311. Делитель напряжения, который подает приблизительно 4,5 В к инвертирующему входу, также подключен. Конденсатор C6 22 мкФ делает так, что напряжение при включении питания почти равно напряжению источника питания (78L09 это 9 В), а затем медленно падает до номинального значения.
Путем сравнения уменьшающегося напряжения на входе инвертора и треугольной формы волны, на входе неинвертора получается прямоугольный сигнал со скважностью растущей от нуля до 100%.
Зарядный конденсатор играет ключевую роль в определении заряда. Скважность составляет 100% через 7 секунд после включения, и N-канальный MOSFET полевой транзистор IRF3205 переходит в открытый режим.
Схема смонтирована на односторонней печатной плате 25 х 50 мм. Все компоненты, кроме транзистора T1 и D2, устанавливаются на одной поверхности. Рекомендуется установить небольшой кулер на транзистор.
Более сильный мотор, лампа и другая нагрузка тоже сюда отлично подойдёт. Естественно с использованием мощного Мосфета. Может быть установлен даже транзистор с токами до 50 А.
назначение, принцип действия и изготовление своими руками
Электрические двигатели получили широкое применение в любых сферах деятельности человека. Однако при запуске электродвигателя происходит семикратное потребление тока, вызывающее не только перегрузку сети питания, но и нагрев обмоток статора, а также выход из строя механических частей. Для устранения этого нежелательного эффекта радиолюбители советуют применять устройства плавного пуска электродвигателя.
Плавный пуск двигателя
Статор электродвигателя представляет собой катушку индуктивности, следовательно, существуют активная и реактивная составляющие сопротивления (R). Значение реактивной составляющей зависит от частотных характеристик питания и во время запуска колеблется в пределах от 0 до расчетного значения (при работе инструмента). Кроме того, изменяется ток, называемый пусковым.
Ток пуска превышает в 7 раз значение номинального. При этом процессе происходит нагрев обмоток статорной катушки и, в том случае, если провод, из которого состоит обмотка, является старым, то возможно межвитковое КЗ (при уменьшении величины R ток достигает максимального значения). Перегрев влечет снижение срока эксплуатации инструмента. Для предотвращения этой проблемы существуют несколько вариантов использования устройств плавного пуска.
Переключением обмоток устройство плавного пуска двигателя (УПП) состоит из следующих основных узлов: 2 вида реле (управление временем включения и нагрузкой) , трех контакторов (рисунок 1).
Рисунок 1 – Общая схема устройства плавного пуска асинхронных двигателей (мягкого пуска).
На рисунке 1 изображен асинхронный двигатель. Его обмотки соединены по типу подключения «звезда». Запуск осуществляется при замкнутых контакторах K1 и K3. Через определенный временной интервал (задается при помощи реле времени) контактор К3 размыкает свой контакт (происходит отключение) и происходит включение контактом К2. Схема на рисунке 1 применима и для УПП двигателей различного типа.
Главным недостатком считается образование токов КЗ при одновременном включении 2-х автоматов. Эта проблема исправляется внедрением в схему вместо контакторов рубильника. Однако обмотки статора продолжают греться.
При электронном регулировании частоты пуска электромотора используется принцип частотного изменения питающего напряжения. Основным элементом этих преобразователей является преобразователь частоты, включающий в себя:
- Выпрямитель собирается на полупроводниковых мощных диодах (возможен вариант тиристорного исполнения). Он преобразует величину сетевого напряжения в пульсирующий постоянный ток.
- Промежуточная цепь сглаживает помехи и пульсации.
- Инвертор необходим для преобразования сигнала, полученного на выходе промежуточной цепи, в сигнал переменной амплитудной и частотной характеристиками.
- Электронная схема управления генерирует сигналы для всех узлов преобразователя.
Принцип действия, виды и выбор
Во время увеличения вращающего момента ротора и Iп в 7 раз для продления срока службы необходимо использовать УПП, которое отвечает следующим требованиям:
- Равномерное и плавное увеличение всех показателей.
- Управление электроторможением и пуском двигателя в определенные временные интервалы.
- Защита от скачков напряжения, пропадании какой-либо фазы (для 3-х фазного электродвигателя) и помех различного рода.
- Повышение износостойкости.
Принцип действия симисторного УПП: ограничение величины напряжения благодаря изменению угла открытия симисторных полупроводников (симисторов) при подключении к статорным катушкам электродвигателя (рисунок 2).
Рисунок 2 – Схема плавного пуска электродвигателя на симисторах.
Благодаря применению симисторов появляется возможность снизить пусковые токи в 2 и более раз, а наличие контактора позволяет избежать перегрева симисторов (на рисунке 2: Bypass). Основные недостатки симисторных УПП:
- Применение простых схем возможно только при небольших нагрузках или холостом запуске. В противном случае схема усложняется.
- Происходит перегрев обмоток и полупроводниковых приборов при продолжительном запуске.
- Двигатель иногда не запускается (приводит к значительному перегреву обмоток).
- При электротормозе электромотора возможен перегрев обмоток.
Широко применяются УПП с регуляторами, в которых отсутствует обратная связь (по 1 или 3 фазам). В моделях этого типа необходимо устанавливать время пуска электромотора и напряжение непосредственно перед началом пуска. Недостаток устройств — невозможность регулировать вращающий момент подвижных механических частей по нагрузке. Для устранения этой проблемы нужно применить устройство по снижению Iп, защиты от различной разности фаз (возникает во время перекоса фаз) и механических перегрузок.
Более дорогостоящие модели УПП включают в себя возможность слежения за параметрами работы электродвигателя в непрерывном режиме.
В устройствах, содержащих электромоторы, предусмотрены УПП на симисторах. Они отличаются схемой и способом регуляции сетевого напряжения. Простейшие схемы — схемы с однофазным регулированием. Они исполняются на одном симисторе и позволяют смягчить нагрузки на механическую часть, и применяются для электромоторов с мощностью менее 12 кВ. На предприятиях применяется 3-х фазное регулирование напряжения для электромоторов мощностью до 260 кВт. При выборе вида УПП необходимо руководствоваться следующими параметрами:
- Мощность устройства.
- Режим работы.
- Равенство Iп двигателя и УПП.
- Количество запусков за определенное время.
Для защиты насосов подходят УПП, защищающие от ударов с гидравлической составляющей трубы (Advanced Control). УПП для инструментов выбираются, исходя из нагрузок и больших оборотов. В дорогих моделях этот тип защиты в виде УПП присутствует, а для бюджетных необходимо изготавливать его своими руками. Применяется в химических лабораториях для плавного запуска вентилятора, охлаждающего жидкости.
Причины применения в болгарке
Благодаря особенностям конструкции при старте угловой шлифовальной машинки происходят высокие динамические нагрузки на детали инструмента. При начальном вращении диска, ось редуктора подвержена действию сил инерции:
- Инерционный рывок может вырвать болгарку из рук. Происходит угроза жизни и здоровью, так как этот инструмент очень опасен и требует строгого соблюдения техники безопасности.
- При запуске происходит перегрузка по току (Iпуска = 7*Iном). Происходит преждевременный износ щеток, перегрев обмоток.
- Изнашивается редуктор.
- Разрушение режущего диска.
Ненастроенный инструмент становится очень опасным, ведь существует вероятность причинения вреда здоровью и жизни. Поэтому необходимо его обезопасить. Для этого и собираются УПП для электроинструмента своими руками.
Создание своими руками
Для бюджетных моделей угловой шлифовальной машинки и другого инструмента необходимо собрать свое УПП. Сделать это несложно, ведь благодаря интернету, можно найти огромное количество схем. Наиболее простая и, в то же время, эффективная — универсальная схема УПП на симисторе и микросхеме.
При включении болгарки или другого инструмента происходит повреждение обмоток и редуктора инструмента, связанного с резким запуском. Радиолюбители нашли выход из этой ситуации и предложили простой плавный пуск для электроинструмента своими руками (схема 1), собранную в отдельном блоке (в корпусе очень мало места).
Схема 1 – Схема плавного пуска электроинструмента.
УПП своими руками реализуется на основе КР118ПМ1 (фазовое регулирование) и силовой части на симисторах. Основной изюминкой устройства является его универсальность, ведь его можно подключить к любому электроинструменту. Оно не только легко монтируется, но и не требует предварительной настройки. В основном подключение системы к инструменту не является сложным и устанавливается в разрыв кабеля питания.
Особенности работы модуля УПП
При включении болгарки на КР118ПМ1 подается напряжение и на управляющем конденсаторе (С2) происходит плавный рост напряжения по мере роста заряда. Тиристоры, находящиеся в микросхеме, открываются постепенно с определенной задержкой. Симистор открывается с паузой, равной задержке тиристоров. Для каждого последующего периода напряжения происходит постепенное уменьшение задержки и инструмент плавно запускается.
Зависит время набора оборотов от емкости С2 (при 47 мк время запуска равно 2 секунды). Эта задержка является оптимальной, хотя ее можно менять путем увеличения емкости С2. После выключения углошлифовальной машинки (УШМ) происходит разряд конденсатора С2 благодаря резистору R1 (время разрядки примерно равно 3 секунды при 68к).
Эту схему для регулировки оборотов электродвигателя можно модернизировать путем замены R1 на переменный резистор. При изменении величины сопротивления переменного резистора меняется мощность электромотора. Резистор R2 выполняет функцию контроля величины силы тока, который протекает через вход симистора VS1 (желательно предусмотреть охлаждение вентилятором), являющийся управляющим. Конденсаторы С1 и С3 служат для защиты и управлением микросхемы.
Симистор подбирается со следующими характеристиками: напряжение прямое максимальное до 400–500 В и минимальный ток пропускания через переходы должен быть не менее 25 А. При изготовлении УПП по этой схеме запас по мощности может колебаться от 2 кВт до 5 кВт.
Таким образом, для увеличения срока службы инструментов и двигателей, необходимо производить их плавный запуск. Это связано с конструктивной особенностью электромоторов асинхронного и коллекторного типов. При запуске происходит стремительное потребление тока, из-за которого происходит износ электрической и механической частей. Использование УПП позволяет обезопасить электроинструмент, благодаря соблюдению правил техники безопасности. При модернизации инструмента возможна покупка уже готовых моделей, а также сборка простого и надежного универсального устройства, которое не только отличается, но и даже превосходит некоторые заводские УПП.
Устройства и способы пуска асинхронного электродвигателя — прямой, звезда-треугольник, плавный и через частотный преобразователь
Асинхронные электрические двигатели с короткозамкнутым ротором благодаря своей крайней простоте получили широкое распространение, особенно в трехфазных сетях, где им не требуются дополнительные пусковые или смещенные по фазе обмотки.
При правильной эксплуатации асинхронный электродвигатель становится практически вечным – единственное, что в нем может потребовать замены, это подшипники ротора.
Однако ряд особенностей асинхронных двигателей определяет специфику их пускового режима: отсутствие обмотки якоря означает отсутствие противоЭДС индукции в момент включения обмоток статора, а следовательно – высокий пусковой ток.
Если для маломощных электрических двигателей это не критично, то в промышленных электродвигателях пусковые токи могут достигать очень высоких значений, что приводит к просадкам напряжения в сети, перегрузкам подстанций и электропроводки.
ПРЯМОЙ ПУСК АСИНХРОННОГО ЭЛЕКТРОДВИГАТЕЛЯ
Как уже было сказано выше, прямое включение обмотки асинхронного двигателя может применяться только при низкой мощности. В этом случае пусковой ток превышает номинальный в 5-7 раз, что не является проблемой для коммутационного оборудования и электропроводки.
Основной проблемой прямого пуска становится подключение нескольких электродвигателей к маломощной подстанции или генератору.
Включение в сеть нового электродвигателя может вызвать настолько сильную просадку напряжения, что уже работающие двигатели остановятся, а новому мотору не хватит пускового момента, чтобы стронуться с места.
Пусковой ток асинхронного двигателя достигает максимального значения в момент включения и плавно снижается до номинального по мере раскрутки ротора.
Следовательно, для уменьшения времени перегрузки сети асинхронный двигатель должен включаться с минимальной нагрузкой, если это возможно.
Мощные токарные станки, гильотины для рубки металла не имеют фрикционных муфт, и все их вращающиеся механизмы раскручиваются в момент включения электродвигателя.
В этом случае длительные просадки напряжения приходится прямо закладывать в проектируемое для них электроснабжение.
ПЛАВНЫЙ ПУСК АСИНХРОННОГО ЭЛЕКТРОДВИГАТЕЛЯ
Логичным способом снижения пускового тока стало снижение напряжения, подаваемого на статор в момент запуска, с его постепенным увеличением при разгоне двигателя.
Простейший и наиболее старый способ плавного пуска – реостатный пуск электродвигателя: в цепь статора последовательно включается несколько мощных резисторов, последовательно закорачиваемых контакторами.
Также могут использоваться и дроссели высокой индуктивности (реакторы), а также автотрансформаторы.
Подобный способ плавного пуска имеет очевидные недостатки:
Проблематичность автоматизации.
Работа контакторов не привязывается к реальному значению тока, они либо переключаются вручную, либо перебираются с помощью реле времени автоматически.
Усложнение пуска под нагрузкой.
Так как крутящий момент асинхронного двигателя пропорционален квадрату напряжения питания, снижение напряжения в момент пуска в 2 раза приведет к снижению крутящего момента в 4 раза. Применение плавного пуска с электродвигателями, напрямую подключенными к нагрузке, значительно увеличивает время выхода на рабочие обороты.
Совершенствование силовой электроники позволило создать компактные автоматические устройства плавного пуска (также называемые софтстартерами от английского soft start – «мягкий пуск») для асинхронных электродвигателей, устанавливаемые на стандартную монтажную рейку электрощитов.
Они обеспечивают не только плавный разгон, но и торможение двигателя, позволяя регулировать параметры токов пуска и остановки в различных режимах:
- Постоянное токоограничение.
- В момент запуска ток ограничивается на заданном превышении номинального и удерживается на этой величине все время разгона двигателя. Обычно используется ограничение на уровне 200-300% номинального тока. Перегрузка становится малозначительной, хотя ее длительность возрастает.
- Формирование тока.
- В данном случае токовая кривая в момент включения двигателя имеет больший наклон, после чего софтстартер переходит в режим токоограничения.
Такой метод плавного пуска применяется при подключении к маломощным подстанциям или генераторам для снижения стартовой нагрузки, однако пусковой момент электродвигателя в данном случае минимален. Для устройств, лишенных холостого хода электродвигателя, использовать формирование тока с пологой стартовой кривой невозможно.
- Ускоренный пуск (кик-старт).
- Применяется с двигателями, напрямую приводящими нагрузку, так как иначе их пусковой крутящий момент может оказаться недостаточным для страгивания ротора.
В этом случае устройство плавного пуска допускает кратковременное превышение пускового тока в несколько раз (фактически осуществляется прямая коммутация), по истечении заданного времени ток снижается до двух-трехкратного превышения номинала.
- Останов на выбеге.
- При отключении двигателя напряжение с него снимается полностью, вращение якоря продолжается по инерции. Наиболее простой способ коммутации, применимый при небольших мощностях и малой инерции привода.
Однако в момент разрыва цепи происходит сильный индуктивный выброс, приводящий к сильному искрению в контакторах. На мощных электродвигателях, а также при высоких рабочих напряжениях данный способ отключения неприемлем.
- Линейное снижение напряжения.
- Применяется для более плавной остановки двигателя. Нужно помнить, что крутящий момент двигателя при этом снижается нелинейно из-за квадратичной зависимости момента от напряжения, то есть снижение момента происходит наиболее резко в начале кривой.
Отключение питания происходит при минимальном токе в обмотке, соответственно коммутирующие выключатели практически не изнашиваются образованием искры между контактами.
Для снижения нагрузок при остановке применяется управляемое снижение напряжения:
- вначале ток снижается минимально;
- затем кривая начинает снижаться круче.
Снижение крутящего момента электродвигателя при этом близко к линейному. Этот способ управления остановом электродвигателя применяется в устройствах с высокой инерционностью привода.
При использовании такого рода устройств плавного пуска пусконаладочные работы заключаются в настройке нужного типа кривой пускового тока и, в случае использования режимов формирования тока или ускоренного старта, настройке длительности временного интервала начального участка кривой.
Применение устройств плавного пуска позволяет автоматизировать пусковой режим, но его главный минус остается – либо приходится закладывать в устройство возможность холостого хода электродвигателя, либо допускать кратковременные перегрузки сети, раскручивая мотор и нагрузку с кик-стартом.
ПУСК ПО СХЕМЕ ЗВЕЗДА-ТРЕУГОЛЬНИК
Другим способом запуска, использующимся на трехфазных двигателях, является перекоммутация обмоток: в момент пуска обмотки соединяются звездой, по мере разгона ротора обмотки переводятся в нормальное включение треугольником.
Такой метод пуска фактически является частным случаем способа пуска асинхронного электродвигателя на пониженном напряжении, так как напряжение на обмотках при этом снижаетсяпримерно в 1,73 раза.
Подобный способ пуска может быть легко реализован с помощью набора контакторов с ручным управлением или с приводом от реле времени, поэтому достаточно дешев и распространен. Основные недостатки этого способа:
- При отказе одного из контакторов произойдет нарушение коммутации, в результате чего либо станет невозможным пуск, либо значительно снизится мощность двигателя.
- Снижение напряжения и тока является фиксированным.
- Крутящий момент двигателя при включении обмоток звездой уменьшается, поэтому запуск желательно также производить без нагрузки.
ПУСК ЭЛЕКТРОДВИГАТЕЛЯ ЧЕРЕЗ ЧАСТОТНЫЙ ПРЕОБРАЗОВАТЕЛЬ
Наиболее гибкий способ управления не только режимом пуска, но и рабочими характеристиками асинхронного электродвигателя – это применение частотного преобразователя. По своей сути частотный преобразователь представляет собой узкоспециализированный инвертор:
- входное напряжение в нем выпрямляется;
- затем заново преобразуется в переменное, но уже с заданной частотой и амплитудой.
Это происходит благодаря работе генератора широтно-импульсной модуляции (ШИМ), который создает серию прямоугольных импульсов заданной частоты и скважности (отношения длительности импульса к его периоду). Генерируемые импульсы управляют силовыми ключами, коммутирующими выпрямленное напряжение питания на обмотки выходного трансформатора.
Как осуществляется плавный пуск через частотный преобразователь?
В данном случае становится возможным плавное изменение не только напряжения, но и частоты питающего электродвигатель напряжения. Благодаря тому, что ШИМ-генератор частотного преобразователя легко может управляться с обратной связью по потребляемому току, становится возможным пусковой режим, в котором ток не превышает номинальный – таким образом перегрузка питающей сети фактически отсутствует.
Однако такой пусковой режим требует значительного усложнения частотного преобразователя, поэтому для управления асинхронными электродвигателями обычно используется комбинация с отдельным устройством плавного пуска (УПП).
© 2012-2020 г. Все права защищены.
Представленные на сайте материалы имеют информационный характер и не могут быть использованы в качестве руководящих и нормативных документов
Схема
— Начало работы со схемой
В этом разделе представлен обзор того, что такое схема, и почему разработчик может захотеть ее использовать.
Следует также упомянуть любые крупные темы в схеме и ссылки на связанные темы. Поскольку документация для схемы является новой, вам может потребоваться создать начальные версии этих связанных тем.
Установка CHICKEN Схема
CHICKEN — это интерпретатор и компилятор схемы с собственной системой модулей расширения, которая называется «яйца».Он способен компилировать Scheme в собственный код, сначала скомпилировав Scheme в C.
Debian или Ubuntu или другие производные дистрибутивы:
sudo apt-get install ящик для цыплят
Fedora / RHEL / CentOS:
sudo yum установить корзину для цыплят
Arch Linux:
sudo pacman -S курица
Gentoo:
sudo emerge -av dev-схема / курица
OS X с Homebrew:
заварить курицу установить
OpenBSD
doas pkg_add -vi курица
Microsoft Windows
Установить MSYS2
Запустите оболочку MSYS2 MinGW-w64
Установите предварительные реквизиты, запустив:
pacman -S mingw-w64-cross-toolchain base-devel mingw-w64-x86_64-gcc winpty wgetЗагрузите архив последней версии, набрав:
wget https: // code.call-cc.org/releases/current/chicken.tar.gzРаспакуйте tarball, запустив
tar xvf chicken.tar.gzВведите извлеченный каталог, например, набрав
cd chicken-4.11.0Запустите
make PLATFORM = mingw-msys install
Если у вас возникли проблемы с запуском csi , попробуйте вместо этого запустить winpty csi
Чтобы использовать REPL для схемы CHICKEN, введите в командной строке csi .
Чтобы скомпилировать программу Scheme с помощью CHICKEN, запустите csc program.scm , который создаст исполняемый файл с именем program в текущем каталоге.
Установка модулей
Chicken Scheme имеет множество модулей, которые можно просматривать в указателе яиц. Яйца — это модули схемы, которые будут загружены, а затем скомпилированы по схеме цыпленка. В некоторых случаях может потребоваться установить внешние зависимости с помощью обычного диспетчера пакетов.
Вы устанавливаете выбранные яйца с помощью этой команды:
sudo chicken-install [название яйца]
Использование REPL
Вы можете добавить поддержку readline к вашему REPL, чтобы редактирование строк в csi работало так, как вы могли ожидать.
Для этого запустите команду sudo chicken-install readline , а затем создайте файл с именем ~ / .csirc со следующим содержимым:
(используйте строку чтения)
(текущий-вход-порт (make-readline-порт))
(файл истории установки #f "/.csi.history")
Установка мит-схемы
Ниже приведены примеры установки схемы MIT / GNU:
Установка Debian / Ubuntu:
sudo apt-get install mit-scheme
Ручная установка:
Загрузите двоичный файл Unix прямо из проекта GNU, затем следуйте инструкциям с официальной веб-страницы:
# Распаковать tar файл
tar xzf mit-scheme.tar.gz
# перейти в каталог
CD MIT-схема / SRC
# настроить программное обеспечение
./configure
По умолчанию, программное обеспечение будет установлено в / usr / local , в подкаталогах bin и lib. Если вы хотите, чтобы он был установлен где-то еще, например / opt / mit-scheme , передайте параметр --prefix в сценарий настройки, как в ./configure --prefix = / opt / mit-scheme .
Сценарий configure принимает все обычные аргументы для таких сценариев и дополнительно принимает некоторые из них, относящиеся к схеме MIT / GNU.Чтобы увидеть все возможные аргументы и их значения, выполните команду ./configure --help .
# сборка
сделать компиляцию микрокода
# компилировать
make install # может потребовать прав суперпользователя (в зависимости от конфигурации)
Windows 7 :
Самостоятельно устанавливаемый исполняемый файл можно найти на официальном сайте.
СхемаMIT / GNU распространяется как самоустанавливающийся исполняемый файл. Установка программного обеспечения проста.Просто запустите загруженный файл и ответьте на вопросы установщика. Программа установки позволит вам выбрать каталог, в который будет установлена схема MIT / GNU, и имя папки, в которой будут размещены ярлыки.
Переход от Python к схеме Guile
Так что читаемость может быть довольно хорошей, но когда дело доходит до канонического кода, Scheme следует совсем по другому пути, чем Python.Вместо того, чтобы предоставлять один лучший способ что-то сделать, Scheme — это инструмент для создания языка, необходимого для решения вашей проблемы. Это означает, что, хотя код схемы может выглядеть намного яснее, чем код Python, в то же время его может быть намного сложнее понять. Когда вы программируете на Python, вы скоро увидите закономерности в коде, так что на самом деле вы не читаете весь код. Скорее вы говорите «а, да, это будущее». В Scheme, с другой стороны, каждый программист может использовать разные механизмы для выполнения одной и той же задачи.
Это звучит довольно резко и заслуживает примера. Для этого мы обратимся к Sly, , действительно хорошему игровому движку в Guile Scheme, частично смоделированному по образцу пиглета.
Написание шаблона движения персонажа в Sly выглядит очень интуитивно:
модулей: 2-я повестка дня
2d сопрограмма
2d игра
сопрограмма
а #t
подойти
подождите, игра-повестка 60
спуститься
подождите, игра-повестка 60
Но когда вы пытаетесь понять, что делает сопрограмма , вам нужно глубоко заглянуть в взаимосвязь разграниченных продолжений — а затем еще немного исказить свой разум, чтобы построить используемые там шаблоны.Давайте сделаем это: мы сделаем один шаг в coroutine.scm.
определение: преобразователь вызова с сопрограммой
. «Применить THUNK с подсказкой сопрограммы».
define: обработчик cont обратный вызов. аргументы
. "Обработчик подсказки.
Применяет обратный вызов
к продолжению (продолжение)
во второй строке ".
определить: возобновить. аргументы
. "Продолжение звонка
что возобновляет процедуру.
Использует продолжение
от обработчика ".
вызов с подсказкой 'подсказка сопрограммы
lambda (): применить cont args
.обработчик
; здесь обработчик
; вызывает обратный звонок с резюме
когда: процедура? Перезвони
применить аргументы резюме обратного вызова
; наконец вызов с сопрограммой
; вызывает код (thunk).
вызов с подсказкой 'подсказка сопрограммы
. обработчик преобразователя
; определение макроса сопрограммы.
; Включает код в функцию (лямбда)
правило-синтаксиса: тело сопрограммы ...
. «Оцените BODY как сопрограмму».
вызов-с-сопрограммой: тело лямбда () ...
Во-первых: это действительно полное определение сопрограмм.11 строк сжатого кода (не считая пустых строк, строк документации и комментариев). Исходя из моего опыта работы с Python, я бы сказал, что «это будет легко понять». Давайте попробуем это — начнем с макроса , сопрограммы внизу.
define-syntax-rule: тело сопрограммы ... . «Оцените BODY как сопрограмму». вызов-с-сопрограммой: тело лямбда () ...
Это все еще просто: если вы вызываете сопрограмму , она просто помещает все аргументы, которые вы ей передаете, в лямбду и передает их в call-with-coroutine .В python вы можете сделать это, определив функцию и передав ее. Пока все хорошо. Теперь давайте перейдем к сути и разберемся с call-with-coroutine :
определение: преобразователь вызова с сопрограммой
. «Применить THUNK с подсказкой сопрограммы».
define: обработчик cont обратный вызов. аргументы
. "Обработчик подсказки.
Применяет обратный вызов
к продолжению (продолжение)
во второй строке ".
определить: возобновить. аргументы
. "Продолжение звонка
что возобновляет процедуру.Использует продолжение
от обработчика ".
вызов с подсказкой 'подсказка сопрограммы
lambda (): применить cont args
. обработчик
; здесь обработчик
; вызывает обратный звонок с резюме
когда: процедура? Перезвони
применить аргументы резюме обратного вызова
; наконец вызов с сопрограммой
; вызывает код (thunk).
вызов с подсказкой 'подсказка сопрограммы
. обработчик преобразователя
Итак, call-with-coroutine сначала определяет внутреннюю функцию , обработчик .Этот обработчик получает аргументы cont , обратный вызов и args. Он определяет внутреннюю функцию , резюме . Когда вызывается возобновление , он использует вызов с подсказкой . Здесь это не определено: он использует продолжения, что-то вроде выхода с наддувом из Python. Они позволяют остановить функцию в любой момент, а затем возобновить ее оттуда — при необходимости несколько раз. Таким образом, этот обработчик возвращает функцию, которая может продолжить поток управления — это удобно называется резюме .И если я вызываю сопрограмму , я создаю код, который может останавливать себя и давать другим функциям способ продолжить его с того места, где он остановился (переход от определения резюме к передаче его другим функциям — это огромный скачок. подробнее об этом в главе о подсказках () в Справочном руководстве Guile).
Я не буду вдаваться в подробности продолжений здесь, потому что я не могу объяснить их простым способом — мне потребовалось несколько часов, чтобы на самом деле понять, что делает этот код, и у меня все еще есть проблемы с осмыслением всех деталей.Фундаментальная сила разделенных продолжений настолько велика, что после того, как я в основном понял, что делает этот код, я написал короткую заметку другу-разработчику научно-фантастических ролевых игр и сказал ему, что разработанная нами паранормальная сила искажения времени может быть полностью смоделирована с продолжениями и реализацией памяти на основе различий.
Но давайте закончим: снаружи эти 11 строк кода дают вам способ определить код, который вы можете пройти, например, переходить по одной строке за раз, и каждый шаг возвращает функцию, с которой вы можете возобновить функцию чтобы запустить следующую строку.
Это элегантно. Я даже близко не могу описать степень элегантности этого подхода.
Но для этого мне нужно сосредоточиться на очень сложных концепциях, чтобы понять, почему работает очень простой код для движения персонажа.
Если бы я использовал другую библиотеку, это, вероятно, обеспечило бы несколько иной способ определения сопрограмм. Поэтому я не могу легко создавать шаблоны для быстрого понимания кода. Мне нужно читать код построчно и пословно.Затем я должен прочитать определение используемых структур. Только после этого я могу приступить к взлому кода. И это проблема для повторного использования кода и ремонтопригодности.
И, кроме того, большинство реализаций Scheme предоставляют немного другую базовую функциональность.
Таким образом, с точки зрения предоставления одного из способов решения проблемы Scheme далеко отстает от Python.
Отчасти это цена Свободы для разработчика.
Но другая часть всего этого заключается в том, что функциональность в Scheme кажется слишком низкоуровневой.Он не предоставляет четко определенного набора простых функций для создания программ. Вместо этого он предоставляет набор очень мощных инструментов для создания языков — но простые способы, которые используются по умолчанию в Python, в большинстве своем отсутствуют — или скрыты среди множества низкоуровневых функций. Стремясь предоставить идеальную среду для определения языков, Scheme упускает из виду требования для решения реальных проблем с кодом. Это очень элегантный язык для определения языков, но для решения реальных проблем каждая библиотека предоставляет свой собственный предметно-ориентированный язык, что делает код более трудным для понимания, чем необходимо.
Я не считаю это неразрешимой проблемой, но со стороны кажется, что разработчики довольны ситуацией: у них есть вся необходимая свобода, и они могут игнорировать острые углы. Но эти края режут руки новым пользователям.
Однако обратите внимание, что каждый набор функций предоставляет своего рода язык, специфичный для предметной области, независимо от того, какой язык программирования вы используете. Если вы создаете модуль на Python с функциями для выполнения данной задачи, тогда имена функций и аргументы образуют язык.Но (чтобы не отступать от аналогии) общий словарный запас и грамматика этих языков в Python намного больше, чем в Scheme. Программисты на Python в основном пытаются писать обычный код: код, который выглядит так, как ожидает пользователь.
А в Python это самый простой способ написания кода — это часть дзен Python — в то время как в Scheme нетрадиционный код так же легко написать, как и обычный код.
Итак, в схеме нет одного способа сделать это .Существует бесчисленное множество способов, и большинство из них можно заставить работать одинаково хорошо.
Университетский колледж Бирмингема — О программе быстрого запуска
Начало работы Scheme предоставит вам средства для покупки предметов, которые принесут вам пользу вашего обучения и в этой новой главе вашей жизни в качестве студента UCB.
Ниже приведено короткое информативное видео о схеме Kick-Start.
В UCB мы хотим поддержать наших студентов, чтобы помочь им достичь, развиваться и добиваться успеха во время обучения у нас и за его пределами.Вот почему UCB совместно с John Smith Group разработали «Схему быстрого старта». Схема направлена на то, чтобы дать толчок вашей учебе и будущей карьере за счет улучшения доступа к инструментам и ресурсам, необходимым для поддержки вас в учебе. Программа быстрого старта предоставит вам средства для покупки предметов, которые принесут вам пользу в вашем обучении и в этой новой главе вашей жизни как студента UCB.
Студенты, обучающиеся в течение года с полным преподаванием, получат кредит в размере 300 фунтов стерлингов в начале вашего года.Если вы студент из Великобритании с семейным доходом ниже 25 000 фунтов стерлингов, вы будете иметь право на получение еще 500 фунтов стерлингов в начале второго семестра. Как ваш семейный доход, так и ваше право на получение помощи в качестве студента из Великобритании будут определяться вашей финансовой оценкой. Поэтому вам необходимо убедиться, что вы (и все остальные, кто предоставляет информацию в рамках вашего заявления о финансировании обучения) даете согласие на передачу их информации Университету.
Вы можете потратить свои средства на:
- На веб-сайте Kick-Start, управляемом нашей партнерской организацией John Smith’s, посмотрите, что вы можете приобрести! (www.ucb-kickstart.co.uk)
- В студенческой гильдии
- Членские взносы в общество
- Фирменная одежда UCB
- На короткие курсы и дополнительные поездки (оплата в финансовом офисе первого этажа, The Link)
- Кредиты на печать (можно приобрести в Ресурсном центре, ссылка)
- В кафе Summer Row и McIntyre House
Подробную информацию о схеме можно найти здесь: Часто задаваемые вопросы о быстром запуске на веб-сайте Университетского колледжа Бирмингема
Вы также можете отправить письмо по электронной почте ku / ca / bcu // tratskcik или ku / oc / tratskcik-bcu // ecivres / remotsuc с любыми вопросами.
Подробная информация о схеме кикстарта: Как подать заявку — Когда запускается схема? | Личные финансы | Финансы
Схема быстрого старта: Риши Сунак объявляет об инициативе в области занятости
Правительство запустило новую схему с фондом в 2 миллиарда фунтов стерлингов для создания «высококачественных шестимесячных рабочих мест». В результате карантина сотни тысяч британцев были уволены, и почти 750 000 рабочих мест были потеряны, поскольку экономика остановилась.
{% = o.title%}По состоянию на июль, почти 538 000 молодых людей в возрасте 24 лет и младше получали универсальный кредит, что на 250 000 больше, чем в марте.
В попытке перезапустить экономику и помочь тем, кто пользуется универсальным кредитом, войти в рабочую зону, правительство объявляет о схеме кикстарта.
Из-за пандемии тысячи молодых людей в этом году уже были уволены или потеряли работу.
В частности, пострадали гостиничный и розничный секторы, в которых занята значительная часть молодежи.
Подробнее: Судостроение: тысячи рабочих мест в прибрежных районах в электростанции
Подробная информация о схеме кикстарта: Как подать заявку — Когда начинается схема? (Изображение: GETTY)Кроме того, более 700 000 человек бросают учебу и ищут работу в очень трудное время.
Цифры показывают, что в настоящее время универсальный кредит получают более 800 000 молодых людей в возрасте до 24 лет, многие из которых не работают.
Канцлер Риши Сунак сказал: «Речь идет не только о том, чтобы дать толчок экономике нашей страны — это возможность дать толчок карьере тысяч молодых людей, которые в противном случае могли бы остаться позади в результате пандемии.
» Схема откроет дверь в светлое будущее для нового поколения и обеспечит восстановление Великобритании как страны.»
Подробная информация о схеме кикстарта: гостиничный и розничный секторы пострадали от коронавируса (Изображение: GETTY) Подробная информация о схеме кикстарта: Сотрудники центра занятости будут искать людей, подверженных риску длительной безработицы, и направлять их к схеме (Изображение: GETTY)Как вы можете подать заявку и когда программа начнет действовать? взносы ассоциированного работодателя в национальное страхование и минимальные взносы работодателя при автоматическом зачислении.
Правительство заявило, что из бюджета схемы в 2 миллиарда фунтов стерлингов может быть профинансировано более 250 000 размещений.
НЕ ПРОПУСТИТЕ
Сколько Tesco платит за час? Как подать заявление о приеме на работу в Tesco [РАЗЪЯСНЕНИЕ]
Кооперативный банк объявляет о сокращении вакансий 350 и закрытии 18 отделений [INSIGHT]
Для тех, кто использовал схему — ключевые даты, на которые следует обратить внимание [АНАЛИЗ]
Схема начала действовать во вторник, 2 сентября, и работодатели могут подать заявку через правительственный веб-сайт здесь, чтобы зарегистрировать свою заинтересованность.
Помимо покрытия заработной платы, правительство будет платить работодателям 1500 фунтов стерлингов за организацию поддержки и обучения людей, участвующих в программе Kickstart.
Одной из крупных фирм, которая уже подписалась на схему, является Tesco, которая публично объявила о своих планах предложить 1000 размещений.
Чтобы подать заявку, предприятиям необходимо создать не менее 30 рабочих мест, что было встречено гневом некоторых малых предприятий.
Подробная информация о схеме кикстарта: миллионы британцев были уволены во время пандемии (Изображение: EXPRESS)В руководстве говорится: «Если вы подаете заявление о трудоустройстве менее 30, вы должны подать заявление через представителя группы работодателей.
«Они могут подать заявку от вашего имени, используя других работодателей для создания 30 или более рабочих мест в одном заявлении».
Схема будет действовать как минимум до декабря 2021 года и охватит всю Великобританию.
Для тех, кто ищет работу и пользуется универсальным кредитом, сотрудники центра занятости будут искать людей, подверженных риску длительной безработицы, и направлять их в схему.
Затем рабочие тренеры Центра занятости будут поддерживать кандидатов до и после их трудоустройства.
Правительство планирует разместить первые выпуски акций с ноября.
Тереза Коффи, государственный секретарь по вопросам труда и пенсий, сказала: «Поскольку мы запускаем нашу программу Kickstart стоимостью 2 миллиарда фунтов стерлингов, в которой молодые люди находятся в центре нашего возрождения, мы призываем предприятия принять участие в этой инновационной схеме и воспользоваться ее преимуществами.
«Молодые люди, принимающие участие, получат обучение на рабочем месте, развитие навыков и наставничество по мере того, как мы выводим их на первую ступень служебной лестницы и на их пути к успешной карьере.«
Разбиение на разделы — ArchWiki
Из Википедии:
- Разделение диска или разделение диска — это создание одной или нескольких областей на вторичном хранилище, так что каждой областью можно управлять отдельно.
Весь диск может быть выделен в один или несколько разделов для таких случаев, как двойная загрузка, поддержка раздела подкачки или для логического разделения данных, таких как аудио и видео файлы. Схема разделения хранится в таблице разделов, такой как основная загрузочная запись (MBR) или таблица разделов GUID (GPT).
Таблицы разделов создаются и изменяются с помощью одного из многих инструментов разделения. Инструменты, доступные для Arch Linux, перечислены в разделе # Инструменты разделения.
Разделы обычно содержат непосредственно файловую систему, что достигается путем создания файловой системы (также известной как форматирование) раздела. В качестве альтернативы, разделы могут содержать LVM, шифрование блочных устройств или RAID, которые в конечном итоге предоставляют файлы устройств, на которых может быть размещена файловая система (или устройства могут быть сгруппированы дальше).
Любое блочное устройство (например, диск, раздел, устройство LUKS, логический том LVM или массив RAID), непосредственно содержащее монтируемую файловую систему, называется томом.
Таблица разделов
Существует два основных типа таблиц разделов. Они описаны ниже в разделах #Master Boot Record (MBR) и #GUID Partition Table (GPT) вместе с обсуждением того, как выбрать между ними. Третий, менее распространенный вариант — использование диска без разделов, который также обсуждается.
Используйте инструмент разметки для просмотра таблицы разделов блочного устройства.
Совет: Запустите parted / dev / sdX print или fdisk -l / dev / sdX , где / dev / sdX — это блочное устройство, такое как / dev / sda для диск SATA, / dev / nvme0n1 для диска NVMe или / dev / mmcblk0 eMMC диск. См. Файл устройства # Имена блочных устройств для получения дополнительной информации об именах блочных устройств.Основная загрузочная запись
Основная загрузочная запись (MBR) — это первые 512 байтов запоминающего устройства.Он содержит загрузчик операционной системы и таблицу разделов устройства хранения. Он играет важную роль в процессе загрузки в системах BIOS. См. Википедию: Основная загрузочная запись # Разбиение диска на разделы для структуры MBR.
Примечание:- MBR не находится в разделе; он расположен в первом секторе устройства (физическое смещение 0), предшествующем первому разделу.
- Загрузочный сектор на устройстве без разделов или в отдельном разделе называется загрузочной записью тома (VBR).
Основная загрузочная запись (код начальной загрузки)
Первые 440 байтов MBR — это область кода начальной загрузки . В системах BIOS он обычно содержит первый этап загрузчика. Код начальной загрузки можно скопировать, восстановить из резервной копии или удалить с помощью dd.
Основная загрузочная запись (таблица разделов)
В таблице разделов MBR (также известной как таблица разделов DOS или MS-DOS) есть 3 типа разделов:
Первичные разделы могут быть загрузочными, и их количество ограничено четырьмя разделами на диск или том RAID.Если для таблицы разделов MBR требуется более четырех разделов, то один из основных разделов необходимо заменить на расширенный раздел , содержащий логических разделов внутри него.
Расширенные разделы можно рассматривать как контейнеры для логических разделов. На жестком диске может быть не более одного расширенного раздела. Расширенный раздел также считается основным разделом, поэтому, если на диске есть расширенный раздел, возможны только три дополнительных основных раздела (т.е. три основных раздела и один расширенный раздел). Количество логических разделов, находящихся в расширенном разделе, не ограничено. Для системы с двойной загрузкой с Windows потребуется, чтобы Windows располагалась в основном разделе.
Стандартная схема нумерации заключается в создании первичных разделов с sda1 по sda3 , за которыми следует расширенный раздел sda4 . Логические разделы на sda4 имеют номера sda5 , sda6 и т. Д.
Совет: При разбиении MBR-диска на разделы оставьте не менее 33 512-байтовых секторов (16,5 КиБ) свободного неразделенного пространства в конце диска на случай, если вы когда-нибудь решите преобразовать его в GPT. Пространство потребуется для резервного заголовка GPT.Таблица разделов GUID
Таблица разделов GUID (GPT) — это схема разделения, которая является частью спецификации Unified Extensible Firmware Interface; он использует глобальные уникальные идентификаторы (GUID) или UUID в мире Linux для определения разделов и типов разделов.Он разработан для того, чтобы стать преемником метода разделения основной загрузочной записи.
В начале диска с таблицей разделов GUID находится защитная главная загрузочная запись (PMBR) для защиты от программ, не поддерживающих GPT. Эта защитная MBR, как и обычная MBR, имеет область кода начальной загрузки, которая может использоваться для загрузки BIOS / GPT с загрузчиками, которые ее поддерживают.
Выбор между GPT и MBR
GUID Partition Table (GPT) — это альтернативный современный стиль разделения; он предназначен для замены старой системы основной загрузочной записи (MBR).GPT имеет несколько преимуществ перед MBR, у которого есть особенности, относящиеся ко временам MS-DOS. Благодаря последним изменениям в инструментах форматирования, также легко добиться хорошей надежности и производительности для GPT или MBR.
Примечание: Для загрузки GRUB с диска с разделами GPT в системе на основе BIOS требуется загрузочный раздел BIOS.Некоторые моменты, которые следует учитывать при выборе:
- Для двойной загрузки с Windows (как 32-разрядной, так и 64-разрядной) с использованием устаревшего BIOS требуется схема MBR.
- Для двойной загрузки 64-разрядной версии Windows с использованием режима UEFI вместо BIOS требуется схема GPT.
- Если вы устанавливаете на старое оборудование, особенно на старые ноутбуки, подумайте о выборе MBR, потому что его BIOS может не поддерживать GPT (но см. Ниже, как это исправить).
- Если вы разбиваете диск размером более 2 ТиБ, вам необходимо использовать GPT.
- Рекомендуется всегда использовать GPT для загрузки UEFI, поскольку некоторые реализации UEFI не поддерживают загрузку в MBR в режиме UEFI.
- Если ничего из вышеперечисленного не применимо, свободно выбирайте между GPT и MBR. Поскольку GPT более современный, в этом случае рекомендуется.
Некоторые преимущества GPT перед MBR:
- Предоставляет уникальный GUID диска и уникальный GUID раздела (PARTUUID) для каждого раздела — хороший независимый от файловой системы способ ссылки на разделы и диски.
- Предоставляет независимое от файловой системы имя раздела (PARTLABEL).
- Произвольное количество разделов — зависит от пространства, выделенного для таблицы разделов — Нет необходимости в расширенных и логических разделах.По умолчанию таблица GPT содержит место для определения 128 разделов. Однако, если вы хотите определить больше разделов, вы можете выделить больше места для таблицы разделов (в настоящее время известно, что только gdisk поддерживает эту функцию).
- Использует 64-битный LBA для хранения номеров секторов — максимальный размер адресуемого диска составляет 2 ЗиБ. MBR ограничивается адресацией 2 ТиБ пространства на диск. [1]
- Сохраняет заголовок резервной копии и таблицу разделов в конце диска, что помогает при восстановлении в случае повреждения основных.
- Контрольные суммы CRC32 для обнаружения ошибок и повреждения заголовка и таблицы разделов.
Раздел # Инструменты разбиения на разделы содержит таблицу, в которой указаны инструменты, доступные для создания и изменения таблиц GPT и MBR.
Диск без разделов
Эту статью или раздел необходимо расширить.
Причина: Объясните, когда можно использовать диск без разделов (например, в виртуальных машинах), а когда нет и почему. (Обсудить в Talk: Partitioning #)Диск без разделов a.k.a. superfloppy относится к запоминающему устройству без таблицы разделов, имеющему одну файловую систему, занимающую все запоминающее устройство. Загрузочный сектор на устройстве без разделов называется загрузочной записью тома (VBR).
Btrfs разметка
Btrfs может занимать все устройство хранения данных и заменять схемы разделения MBR или GPT. Подробности см. В инструкциях к Btrfs # Partitionless Btrfs.
Схема перегородки
Эту статью или раздел необходимо расширить.
Причина: Ввести LVM, mdadm, dm-crypt и т. Д. Их можно было бы поместить в новый подраздел вместе с информацией о подтомах Btrfs. (Обсудить в Talk: Partitioning #)Нет строгих правил для разбиения жесткого диска на разделы, хотя можно следовать общим рекомендациям, приведенным ниже. Схема разбиения диска определяется различными проблемами, такими как желаемая гибкость, скорость, безопасность, а также ограничения, накладываемые доступным дисковым пространством. По сути, это личное предпочтение.Если вы хотите выполнить двойную загрузку Arch Linux и операционной системы Windows, см. Двойная загрузка с Windows.
Однокорневой раздел
Это самая простая схема, которой должно хватить для большинства случаев использования. Можно создать файл подкачки и при необходимости легко изменить его размер. Обычно имеет смысл начать с рассмотрения одного раздела /, а затем выделить другие в зависимости от конкретных вариантов использования, таких как RAID, шифрование, общий раздел мультимедиа и т. Д.
Дискретные перегородки
Эту статью или раздел необходимо расширить.
Разделение пути как раздела позволяет выбрать другую файловую систему и параметры монтирования. В некоторых случаях, например, в разделе мультимедиа, они также могут использоваться совместно операционными системами.
Ниже приведены несколько примеров макетов, которые можно использовать при разбиении на разделы, а в следующих подразделах подробно описаны некоторые из каталогов, которые можно разместить в отдельном разделе, а затем смонтировать в точках монтирования под /. См. Файловую иерархию (7) для полного описания содержимого этих каталогов.
/
Корневой каталог — это вершина иерархии, точка, где монтируется первичная файловая система и от которой происходят все остальные файловые системы. Все файлы и каталоги появляются в корневом каталоге /, даже если они хранятся на разных физических устройствах. Содержимое корневой файловой системы должно быть подходящим для загрузки, восстановления, восстановления и / или восстановления системы. Следовательно, некоторые каталоги под / не могут быть кандидатами на отдельные разделы.
Раздел / или корневой раздел необходим, и это самый важный. Остальные перегородки можно заменить им.
/ boot ) должны находиться в том же разделе, что и /, или быть смонтированы в раннем пользовательском пространстве с помощью initramfs. Вот эти основные каталоги: / etc и / usr [2]. / традиционно содержит каталог / usr , который может значительно увеличиваться в зависимости от количества установленного программного обеспечения.15–20 ГиБ должно быть достаточно для большинства пользователей современных жестких дисков. Если вы планируете хранить здесь файл подкачки, вам может потребоваться больший размер раздела.
/ загрузка
Каталог / boot содержит образы ядра и RAM-диска, а также файл конфигурации загрузчика и этапы загрузчика. Он также хранит данные, которые используются до того, как ядро начнет выполнение программ пользовательского пространства. / boot не требуется для нормальной работы системы, а только во время загрузки и обновления ядра (при регенерации исходного RAM-диска).
- Отдельный раздел
/ bootтребуется только в том случае, если ваш загрузчик не может получить доступ к каталогу/ boot, который находится в/. Например, если загрузчик не поддерживает эту файловую систему или если ваш/находится на многослойном блочном устройстве (например, программный RAID, зашифрованный том или том LVM), а у загрузчика нет драйверов для него. См. «Процесс загрузки Arch # Boot loader» для получения дополнительной информации о требованиях и возможностях загрузчика. - При загрузке с использованием загрузчика UEFI, не имеющего драйверов для других файловых систем, рекомендуется смонтировать системный раздел EFI в
/ boot. См. Системный раздел EFI # Смонтируйте раздел для получения дополнительной информации.
Рекомендуемый размер для / boot составляет 200 МБ, если вы не используете системный раздел EFI как / boot , в этом случае рекомендуется не менее 260 МБ.
/ дом
Каталог / home содержит пользовательские файлы конфигурации, кеши, данные приложений и файлы мультимедиа.
Разделение / home позволяет переразметить / отдельно, но обратите внимание, что вы все равно можете переустановить Arch, оставив / home нетронутым, даже если он не является отдельным — другие каталоги верхнего уровня просто должны быть удален, а затем можно запустить pacstrap.
Не следует совместно использовать домашние каталоги между пользователями в разных дистрибутивах, поскольку они используют несовместимые версии программного обеспечения и исправления. Вместо этого рассмотрите возможность совместного использования раздела мультимедиа или, по крайней мере, использования разных домашних каталогов в одном разделе / home .Размер этого раздела варьируется.
/ вар
Каталог / var хранит переменные данные, такие как каталоги и файлы спула, административные данные и данные журналов, кеш pacman и т. Д. Он используется, например, для кэширования и журналирования, и, следовательно, часто читается или записывается. Хранение его в отдельном разделе позволяет избежать нехватки дискового пространства из-за неудачных журналов и т. Д.
Он существует для того, чтобы можно было монтировать / usr только для чтения. Все, что исторически входило в / usr , что записывается во время работы системы (в отличие от установки и обслуживания программного обеспечения), должно находиться под / var .
Примечание: / var содержит много небольших файлов. При выборе типа файловой системы следует учитывать этот факт, если используется отдельный раздел.
/ var будет содержать, среди прочих данных, кеш pacman. Сохранение этих пакетов полезно в случае, если обновление пакета вызывает нестабильность, требующую перехода на более старый архивный пакет. Кэш pacman будет увеличиваться по мере расширения и обновления системы, но его можно безопасно очистить, если пространство станет проблемой.8–12 ГиБ на настольной системе должно быть достаточно для / var , в зависимости от того, сколько программного обеспечения будет установлено.
/ данные
Можно рассмотреть возможность монтирования раздела «данных» для хранения различных файлов, которые будут доступны всем пользователям. Для этой цели также можно использовать раздел / home . Размер этого раздела варьируется.
Своп
Своп — это файл или раздел, который предоставляет дисковое пространство, используемое в качестве виртуальной памяти. Файлы подкачки и разделы подкачки одинаково эффективны, но файлы подкачки гораздо легче изменить размер по мере необходимости.Раздел подкачки может потенциально использоваться в разных операционных системах, но не в случае использования гибернации.
Исторически сложилось так, что общим правилом для размера раздела подкачки было выделение вдвое большего объема физической памяти. Поскольку компьютеры приобретают все больший объем памяти, это правило устарело. Например, для средних настольных компьютеров с объемом оперативной памяти до 512 МБ обычно достаточно правила 2 ×; если доступен достаточный объем ОЗУ (более 1024 МиБ), возможно, раздел подкачки будет меньше.
Для использования гибернации (также известной как приостановка на диске) рекомендуется создать раздел подкачки размером с RAM. Хотя ядро будет пытаться сжать образ приостановки на диск, чтобы он уместился в пространстве подкачки, нет гарантии, что это удастся, если используемое пространство подкачки значительно меньше ОЗУ. См. Раздел Управление питанием / Приостановка и переход в спящий режим # Гибернация для получения дополнительной информации.
Примеры макетов
Эту статью или раздел необходимо расширить.
В следующих примерах используется / dev / sda в качестве примера диска с / dev / sda1 в качестве первого раздела.Схема именования блочного устройства будет отличаться, если вы разбиваете диск NVMe (например, / dev / nvme0n1 с разделами, начинающимися с / dev / nvme0n1p1 ) или SD-карту или диск eMMC (например, / dev / mmcblk0 с разделами начиная с / dev / mmcblk0p1 ). См. Файл устройства # Блокировать имена устройств для получения дополнительной информации.
- Загрузка UEFI не включает никакого «загрузочного» флага, загрузка зависит исключительно от загрузочных записей в NVRAM. Parted и его внешние интерфейсы используют флаг «загрузки» на GPT, чтобы указать, что раздел является системным разделом EFI.
- Нет необходимости иметь все требуемые / желаемые разделы на одном диске или использовать один и тот же тип таблицы разделов для всех дисков.
Пример макета UEFI / GPT
| Точка монтирования в установленной системе | Раздел | GUID типа раздела | Атрибуты раздела | Рекомендуемый размер |
|---|---|---|---|---|
/ пыльник или / efi 1 | / разработчик / sda1 | C12A7328-F81F-11D2-BA4B-00A0C93EC93B : Системный раздел EFI | 260 Мбайт | |
[SWAP] | / разработчик / sda2 | 0657FD6D-A4AB-43C4-84E5-0933C84B4F4F : подкачка Linux | Более 512 Мбайт | |
/ | / разработчик / sda3 | 4F68BCE3-E8CD-4DB1-96E7-FBCAF984B709 : корень Linux x86-64 (/) | Остаток устройства |
Пример компоновки BIOS / MBR
| Точка монтирования в установленной системе | Раздел | ID типа раздела | Флаг загрузки | Рекомендуемый размер |
|---|---|---|---|---|
[SWAP] | / разработчик / sda1 | 82 : подкачка Linux | Нет | Более 512 Мбайт |
/ | / разработчик / sda2 | 83 : Linux | Да | Остаток устройства |
| НЕТ | Нераспределенная площадь 2 | НЕТ | НЕТ | Не менее 16.5 КиБ в конце диска |
Пример макета BIOS / GPT
| Точка монтирования в установленной системе | Раздел | GUID типа раздела | Атрибуты раздела | Рекомендуемый размер |
|---|---|---|---|---|
| Нет | / разработчик / sda1 | 21686148-6449-6E6F-744E-656564454649 : загрузочный раздел BIOS 3 | 1 МБ | |
[SWAP] | / разработчик / sda2 | 0657FD6D-A4AB-43C4-84E5-0933C84B4F4F : подкачка Linux | Более 512 Мбайт | |
/ | / разработчик / sda3 | 4F68BCE3-E8CD-4DB1-96E7-FBCAF984B709 : корень Linux x86-64 (/) | Остаток устройства |
- ESP может быть смонтирован на
/ efi, если используемый загрузчик может получить доступ к файловой системе (и всему, что над ней), в которой расположены ядра и образы initramfs.Подробности см. В разделе Системный раздел EFI # Типичные точки монтирования и предупреждение в процессе загрузки Arch # Загрузчик. - Неразделенное пространство размером не менее 33 512-байтовых секторов (16,5 КиБ) в конце диска для преобразования в GPT в будущем. Пространство потребуется для резервного заголовка GPT. Рекомендация по сохранению неразмеченного пространства применима ко всем дискам с разделами MBR.
- Загрузочный раздел BIOS требуется только при использовании GRUB для загрузки BIOS с GPT-диска.Этот раздел не имеет ничего общего с
/ boot, и его нельзя форматировать в файловой системе или монтировать.
Инструменты
Инструменты для перегородки
Следующие программы используются для создания и / или управления таблицами разделов и разделов устройства. Точные команды, которые будут использоваться, см. В связанных статьях.
Эта таблица поможет вам выбрать утилиту для ваших нужд:
| МБР | GPT | |
|---|---|---|
| Диалог | fdisk расстались | fdisk gdisk разделено |
| Псевдо-графика | cfdisk | cfdisk cgdisk |
| Не интерактивный | sfdisk расстались | sfdisk sgdisk разделены |
| Графический | GParted gnome-disk-utility partitionmanager | GParted gnome-disk-utility partitionmanager |
Предупреждение: Чтобы разбить устройства на разделы, используйте инструмент разбиения, совместимый с выбранным типом таблицы разделов.Несовместимые инструменты могут привести к уничтожению этой таблицы вместе с существующими разделами или данными.
fdisk
fdisk и связанные с ним утилиты описаны в статье о fdisk.
GPT fdisk
gdisk и связанные с ним утилиты описаны в статье о gdisk.
GNU, раздел
Эта группа инструментов описана в статье GNU Parted.
- https://www.gnu.org/software/parted/parted.html || parted
- Диски GNOME — Утилита управления дисками для GNOME.
- https://wiki.gnome.org/Apps/Disks || gnome-disk-utility
- GParted — редактор разделов GTK для графического управления разделами вашего диска.
- https://gparted.sourceforge.io/ || gparted
- KDE Partition Manager — Утилита для KDE для управления дисковыми устройствами, разделами и файловыми системами.
- https://kde.org/applications/system/org.kde.partitionmanager || partitionmanager
Резервное копирование
Восстановление
- gpart — Утилита, которая угадывает содержимое разрушенной таблицы разделов MBR. Его использование объясняется на странице руководства gpart (8).
- https://github.com/baruch/gpart || gpart
- GPT fdisk — инструмент для создания разделов, который может восстанавливать основной заголовок GPT (расположенный в начале диска) из вторичного заголовка GPT (расположенный в конце диска) или наоборот.
- https://www.rodsbooks.com/gdisk/ || gptfdisk
- TestDisk — Утилита, которая поддерживает восстановление потерянных разделов как на MBR, так и на GPT.
- https://www.cgsecurity.org/index.html?testdisk.html || testdisk
Выравнивание разделов
fdisk, gdisk и parted handle выравниваются автоматически. См. GNU Parted # Проверить выравнивание, если вы хотите проверить выравнивание после разбиения.
Для некоторых дисков Advanced Format может обеспечить более эффективное выравнивание.
Поддержка ядра GPT
Параметр CONFIG_EFI_PARTITION в конфигурации ядра включает поддержку GPT в ядре (несмотря на название, EFI PARTITION). Эта опция должна быть встроена в ядро, а не скомпилирована как загружаемый модуль. Эта опция необходима, даже если GPT-диски используются только для хранения данных, а не для загрузки. Эта опция включена по умолчанию во всех официально поддерживаемых ядрах Arch. В случае собственного ядра включите эту опцию, выполнив CONFIG_EFI_PARTITION = y .
Поиск и устранение неисправностей
Обманом старого BIOS для загрузки с GPT
Некоторые старые BIOS (выпущенные до 2010 года) пытаются проанализировать загрузочный сектор и отказываются загружать его, если он не содержит загрузочного раздела MBR. Это проблема, если кто-то хочет использовать GPT на этом диске, потому что с точки зрения BIOS он содержит только один незагрузочный раздел MBR типа ee (т.е.защитный раздел MBR). Можно пометить защитную запись MBR как загрузочную с помощью команды fdisk -t mbr / dev / sda , и она будет работать в некоторых BIOS.Однако спецификация UEFI запрещает загрузочную запись раздела MBR, и платы на основе UEFI заботятся об этом даже в устаревшем режиме загрузки. Итак, это имеет значение, если кто-то хочет создать USB-накопитель на основе GPT, который должен загружаться как на современных платах на основе UEFI, так и на старых BIOS, которые настаивают на поиске загрузочного раздела MBR. Эту проблему невозможно решить с помощью традиционных инструментов, таких как fdisk или gdisk, но можно создать фиктивную запись раздела MBR, подходящую для обоих типов BIOS, вручную в виде последовательности байтов.
Приведенная ниже команда перезапишет второй слот раздела MBR и добавит туда загрузочный раздел типа 0 (т. Е. Неиспользуемый), охватывающий только первый сектор устройства. Это не будет мешать GPT или первой записи раздела MBR, которая обычно содержит защитный раздел MBR.
# printf '\ 200 \ 0 \ 0 \ 0 \ 0 \ 0 \ 0 \ 0 \ 0 \ 0 \ 0 \ 0 \ 001 \ 0 \ 0 \ 0' | dd of = / dev / sda bs = 1 seek = 462
Конечный результат будет выглядеть так:
# fdisk -t mbr -l / dev / sda
Диск / dev / sda: 232.9 ГиБ, 250059350016 байт, 488397168 секторов Модель диска: ST3250820AS Единицы: секторы размером 1 * 512 = 512 байт Размер сектора (логический / физический): 512 байт / 512 байт Размер ввода-вывода (минимальный / оптимальный): 512 байт / 512 байт Тип метки диска: dos Идентификатор диска: 0x00000000 Загрузка устройства Начало конечных секторов Размер Id Тип / dev / sda1 1 488397167 488397167 232,9 ГБ ee GPT / dev / sda2 * 0 0 1 512B 0 Пусто Записи таблицы разделов расположены не в порядке дисков.

Это уже совсем нездорово, потому что может привести к повреждению его движущихся элементов: систем зубчатых передач, приводных ремней, конвейерных лент или просто представьте себя едущим в дёргающемся лифте. В случае насосов и вентиляторов — это риск деформации и разрушения турбин и лопастей;