Схема зарядного устройства для автомобильного аккумулятора
Схема зарядного устройства аккумулятора, которую запросто можно спаять собственными руками не прилагая больших усилий и из доступны по цене деталей. Нередко возникают ситуации, при которых требуется срочная зарядка подсевшего аккумулятора, иногда сразу даже не понятно, почему АКБ отказал.
Как я неоднократно повторял в некоторых статьях, основным критерием для безопасной зарядки аккумулятора является поддержание максимального входного напряжения немного ниже параметров полного заряда аккумулятора и поддержание тока на уровне, который не вызывает нагревания аккумулятора.
Ну, а что же все-таки приводит к возникновению проблем с аккумуляторной батареей, во время ее эксплуатации? Ниже подобраны наиболее часто встречающиеся причины, из-за которых появляются неприятности.
Так например следующее:
- Использование аккумулятора, который полностью выработал свой ресурс, следовательно он не может держать накопленный заряд.

- Редкие выезды машины. Продолжительное бездействие автомобиля, в особенности в холодное время года, может привести к произвольному разряду батареи.
- Автомобиль эксплуатируется в режиме частого стоп-старта с интенсивным глушением и запуском двигателя. В этом случае, у генератора просто нет времени сделать подзарядку АКБ.
- Использование дополнительных энергоемких приборов, создающих большую нагрузку на аккумулятор. Очень часто приводит к увеличению тока произвольной разрядки во время старта двигателя.
- Очень низкая температура окружающей среды способствует быстрому саморазряду.
- Проблемы с топливной системой влечет к появлению большой нагрузке: мотор заводится не так быстро, долговременный запуск.
- Есть проблемы с генератором либо не исправно устройство для регулировки напряжения, нет возможности корректно зарядить батарею. К этому траблу можно отнести высокую изношенность проводов питания и слабый контакт в силовом тракте заряда
- И напоследок, возможно вы не выключили основной свет, габаритные огни либо магнитолу в салоне.
Чтобы аккумулятор полностью разрядился в течении ночи, вполне хватит оставить чуть приоткрытую дверь салона.
Каждый из упомянутых вариантов проблем может сыграть с вами злую шутку: вы собрались срочно выезжать, а стартер вообще не проворачивается, так как батарея оказалась разряженной. Такую ситуацию можно выправить, только с помощью дополнительного оборудования, либо «прикурить» от кого-то, либо воспользоваться зарядным устройством.
Ниже представлена принципиальная схема зарядного устройства, простой и понятной цепи 12v. Этот вариант устройства может использоваться для зарядки всех типов аккумуляторных батарей 12v, включая автомобильные. Кроме этого, там еще 3 схемы зарядного устройства аккумулятора для автомобиля, которые немного посложнее будут. Но все они неоднократно проверены на практике и показали себя как надежные. Можно взять любую из них и она будет четко работать.
Легкая схема зарядного устройства на 12v.
Зарядное устройство с функцией регулировки тока в процессе зарядки.

Контроль тока от 0 до 10А выполняется путем задержки включения тринистора.
Схема зарядного устройства для аккумулятора с автоматическим отключением по завершению зарядки.
Конструкция устройства, обеспечивающего зарядку аккумуляторных батарей емкостью 45А.
Умное зарядное устройство, сигнализирующее о не корректном подключении.
Практически каждая схема автомобильного зарядного устройства очень похожи друг на друга и состоят из типовых элементов:
- Источник питания.
- Токовый стабилизатор.
- Токовый регулятор заряда, в зависимости от конструкции, может быть автоматическим.
- Светодиодный индикатор либо амперметр, отображающий процесс заряда аккумулятора.
Схема простого зарядного устройства
Чтобы вычислить необходимые параметры для заряда, нужно воспользоваться легкой формулой: емкость аккумуляторной батареи, нужно разделить на 10. Напряжение, необходимое для зарядки автомобильного аккумулятора 12v должно быть, примерно 14.
Схема классического ЗУ выполненного на резисторе
Источник питания собирается на основе трансформатора с двумя обмотками и диодного моста. Нужное выходное напряжение на вторичной обмотке определяется количеством витков провода на ней. Выпрямительный узел состоит обычно из диодного моста и стабилизатора напряжения в данной схеме он не задействован. Настройка тока заряда выполняется проволочным реостатом.
Важно знать! Любые подстроечные резисторы, даже на керамической основе, не способны выдержать такой ток нагрузки.
Реостат, изготовленный из нихромовой проволоки нужен для снижения температурной составляющей, которая выделяется на реостате в виде тепла.
Конечно же, КПД этого устройства довольно низкий, а возможности входящих в него компонентов очень незначительны (в частности реостата). Однако, схема есть, к тому же полностью пригодна к работе. Для экстренной зарядки, в случае отсутствия на данный момент необходимого устройства, спаять эту схему по быстрому не составит никаких проблем.
Но также имеется и ограничение, которое предусматривает максимальный ток для такой конструкции, в пределах 5А. Таким образом, зарядку можно выполнять аккумулятора емкостью не более 45 Ач.
Гасящий конденсатор в цепи первичной обмотки трансформатора
Регулировать ток зарядки можно с помощью неполярного конденсатора, включенного в разрыв цепи первичной обмотки трансформатора. Конструкция выполнена на таких же компонентах, которые описывались выше, это — источник питания, регулятор, светодиод. Если у вас цель создать схему зарядного устройства под определенный тип батареи, в таком случае светодиодный индикатор не потребуется.
Если немного модернизировать конструкцию, и включить в схему дополнительный компонент – контроль заряда в автоматическом режиме, а затем изготовить коммутирующий блок конденсаторов, то в итоге получится зарядное устройство профессионального класса, но не сложным в изготовлении.
Схема контролирующая процесс заряда и отключения в автоматическом режиме, хорошо известна и уже много лет остается популярной.
Вся технологическая цепочка хорошо освоена, одна из таких конструкций представлена на общей схеме. Граничное значение срабатывания настраивается подстроечным резистором R4. Как только напряжение на аккумуляторе достигает заданного резистором уровня, нагрузка отключается с помощью реле К2, при этом индикатор, роль которого выполняет амперметр, прекращает отображать ток заряда.
Отличительная особенность зарядного устройства, это встроенная конденсаторная батарея. Специфичность конструкций с гасящим конденсатором заключается в том, что есть возможность при изменении емкости (добавляя или уменьшая элементы), вы сможете выполнять регулировку тока на выходе. Например: для регулировки тока заряда в пределах 1-15А с величиной шага в 1 ампер, нужно установить четыре конденсатора для тока: 1А, 2А, 4А и 8А, и соединять их выключателями в разных вариациях.
И, что главное — нет при этом никакого побочного нагревания, ну конечно кроме выпрямительных диодов, что касается КПД зарядного устройства, то он действительно высокий.
Схема зарядного устройства для аккумулятора на триодном тиристоре
Если у вас есть навыки работы с паяльником, то ничего не будет сложного самостоятельно изготовить автомобильный прибор с функцией плавного регулирования зарядного. Но в этом устройстве уже не будет слабого звена, которое имеется в схемах на резисторе.
Функцию регулятора в этой схеме выполняет электронный переключатель собранный на тиристоре, вместо массивного реостата. Вся подключенная нагрузка проходит через этот тиристор. представленная здесь схема запланирована на силу тока в пределах 10 А, а это значит, что можно заряжать аккумулятор без перегрузок до 90 Ач.
Настройка переключающего транзистора VT1, осуществляемая подстроечным резистором R5, гарантирует вам корректное и предельно точное управлением триодным тиристором VS1.
Схема отличается надежностью, простотой сборки и легко настраивается. Тем не менее нужно знать, что эта конструкция требует наличие в схеме трансформатора с выходной мощностью в три раза большей, чем номинальное значение тока, необходимого для заряда.
Проще говоря, нужен максимальный ток 10 А, трансформатор должен работать без проблем при обеспечении выходной мощности 400-550 Вт. Здесь также нужно отметить, что такая конструкция зарядного устройства, учитывая ее большие габариты, больше подходит для стационарной установки, например: в гараже.
Схема зарядного устройства автомобильного АКБ на основе импульсного источника питания
Зарядник такого типа, отличается от выше перечисленных тем, что существенно меньше нагревается при работе, способен выдавать большую мощность, обладает приличным КПД. Кроме этого у него относительно маленькие размеры и вес, что очень удобно иметь его всегда в машине — умещается даже в бардачке. Единственный недостаток такого прибора — технологически сложный в сборке.
Как самостоятельно собрать импульсное зарядное устройство.
до 10 А, своими руками, ЗУ для АКБ из трансформатора
Автор Акум Эксперт На чтение 12 мин Просмотров 61.
4к. Опубликовано Обновлено
Практически каждый автолюбитель рано или поздно сталкивается с необходимостью подзарядки аккумуляторной батареи стационарным зарядным устройством (СЗУ). Причин тут множество – частые пуски, короткие поездки, длительные стоянки. Но для того чтобы батарея служила долго, она должна не только быть постоянно заряженной, но и правильно заряжаться. В этой статье мы рассмотрим несколько схем регуляторов зарядного тока. Ведь этот узел – неотъемлемая часть любого «правильного» СЗУ.
Содержание
- Простые зарядные устройства с ручной регулировкой
- Простой регулятор с балластными конденсаторами
- С плавной регулировкой тока зарядки
- С зарядкой ассиметричным током
- Схемы регуляторов тока на микросхемах
- Стабилизатор
- Регулятор-стабилизатор
- Регулятор тока и напряжения
- Подведем итоги
Простые зарядные устройства с ручной регулировкой
Начнем с простых устройств, позволяющих вручную регулировать параметры зарядки.
Поскольку большинство аккумуляторных батарей легковых автомобилей имеет емкость не более 100-120 Ач, зарядного устройства, обеспечивающего ток до 10 ампер, будет вполне достаточно.
Простой регулятор с балластными конденсаторами
Сделать такое зарядное устройство, не имеющее дефицитных деталей, сможет каждый, умеющий пользоваться мультиметром и держать в руках паяльник. Взглянем на схему, приведенную ниже.
Схема простого зарядного устройства с балластными конденсаторами
Устройство состоит из понижающего трансформатора Tr1, мощного выпрямителя, собранного на диодах VD1-VD4 и набора конденсаторов разной емкости С1-С4. Каждый из конденсаторов может включаться в цепь питания трансформатора при помощи отдельного выключателя S2-S4. Емкости конденсаторов подобраны так, что каждый последующий обеспечивает выходной ток ЗУ вдвое больший, чем предыдущий.
В зависимости от номинала и количества подключенных конденсаторов будет изменяться выходное напряжение, а значит, и зарядный ток.
Комбинируя конденсаторы выключателями S2-S4, можно изменять зарядный ток от 1 до 15 А с шагом 1 А, что более чем достаточно для зарядки любой АКБ.
Напряжение на клеммах аккумуляторной батареи, подключенной к клеммам XS2, XS3, можно контролировать при помощи вольтметра PU1. Величину зарядного тока покажет амперметр PA1. Выключателем питания служит тумблер S1.
В конструкции можно использовать любой сетевой трансформатор (можно самодельный), обеспечивающий ток не менее 10 А при выходном напряжении 22-24 В. Диоды Д305 можно заменить на любые выпрямительные, рассчитанные на прямой ток не менее 10 А и выдерживающие обратное напряжение не ниже 40 В. Диоды выпрямительного моста необходимо установить на изолированные друг от друга радиаторы с площадью рассеяния не менее 100 см2 каждый.
Важно! Если полупроводники будут устанавливаться на один общий радиатор, то это нужно делать через изолирующие слюдяные прокладки. При этом рассеиваемая площадь радиатора выбирается не менее 300 см2 .
Конденсаторы C2-C4 – неполярные, бумажные, рассчитанные на рабочее напряжение не ниже 300 В. Подойдут, к примеру, МБГЧ, МБГО, КБГ-МН, МБМ, МБГП, которые широко использовались в качестве фазосдвигающих для асинхронных двигателей бытовой техники. На месте PU1 может работать любой вольтметр постоянного тока с пределом измерения 30 В. PA1 – амперметр с пределом измерения 20-30 А, в качестве которого удобно использовать любой микроамперметр с соответствующим шунтом.
С плавной регулировкой тока зарядки
Следующая схема сложнее, где в качестве регулирующего элемента использует тиристор. Преимущество данной конструкции – плавная регулировка выходного напряжения, а значит, и зарядного тока. Диапазон регулировки – 0-10 А. Принцип работы СЗУ – фазоимпульсное управление ключом (тиристором).
Схема импульсного зарядного устройстваПрибор состоит из силового трансформатора T1, выпрямительного моста, собранного на мощных диодах VD1-VD4, и схемы регулировки тока, собранной на транзисторах VT1, VT2 и тиристоре VS1.
Переменное напряжение величиной 18-22 В поступает со вторичной обмотки силового трансформатора на выпрямительный мост. Выпрямленное, оно подается на схему регулировки. В начале полуволны начинает заряжать конденсатор С2. Скорость его зарядки можно плавно регулировать переменным резистором R1.
Как только конденсатор зарядится до определенной величины, откроется аналог однопереходного транзистора, собранный на элементах VT1, VT2. Конденсатор быстро разрядится через управляющий электрод тиристора, последний откроется и будет находиться в таком состоянии до окончания этой полуволны. При появлении следующей процесс повторится.
Мнение эксперта
Алексей Бартош
Специалист по ремонту, обслуживанию электрооборудования и промышленной электроники.
Задать вопрос
Таким образом, при каждой полуволне тиристор будет открываться с той или иной задержкой (зависит от времени заряда конденсатора С2), отсекая передний ее фронт. Чем большая часть полуволны будет отсечена, тем меньшее действующее напряжение будет приложено к клеммам аккумулятора, а значит, и зарядный ток будет ниже.
В качестве силового подойдет любой сетевой трансформатор с напряжением на вторичной обмотке 18-22 В при токе не менее 10 А. На месте VT1, кроме указанного, могут работать КТ361Б-КТ361Е, КТ502Г, КТ502В, КТ3107А, КТ501Ж-KT501K. Вместо КТ315А подойдут КТ315Б-Д, КТ3102А, КТ312Б, КТ503В-Г, П307. В качестве С2 могут использоваться конденсаторы типа МБГП, К73-17, К42У-2, К73-16, К73-11 емкостью 0.47-1 мкФ. Вместо КД105Б подойдут КД105В, КД105Г или Д226 с любой буквой. Переменный резистор R1 типа СПО-1, СП-1, СПЗ-30а.
Амперметр PA1 – любой с током полного отклонения 10 А. Вместо мощных выпрямительных диодов Д245 подойдут любые из серий КД213, КД203, Д245, КД210, Д242, Д243, выдерживающие ток не менее 10 А и обратное напряжение на ниже 50 В. Их необходимо установить на радиаторы площадью не менее 100 см2. Тиристор КУ202В можно заменить на КУ202Г-Е и даже на Т-160 или Т-250. Он тоже устанавливается на радиатор.
Полезно! Если выходное напряжение трансформатора несколько выше 22 В (скажем, 24-28 В), то можно использовать и его.
Единственное, при этом необходимо номинал резистора R5 увеличить до 200 Ом.
С зарядкой ассиметричным током
Это зарядное устройство имеет предел регулировки тока от 0 до 10 А и производит зарядку ассиметричным током, при котором определенное время батарея заряжается, а остальную часть – разряжается током около 600 мА. Это существенно продлевает жизнь АКБ и предотвращает сульфатацию.
Схема СЗУ с зарядкой ассиметричным токомЗдесь регулировка зарядного тока производится по высокому переменному напряжению при помощи симметричного тиристора (симистора). Принцип регулировки тот же, что и в предыдущей схеме, – фазоимпульсное управление. Но схема регулятора выглядит и работает несколько иначе.
В начале положительной полуволны зарядка конденсатора С2 происходит через резистор R3 и диод VD1 диодного моста VD1-VD4. Как только конденсатор зарядится до напряжения зажигания газоразрядной лампы HL1 (время зарядки зависит от положения движка переменного резистора R1), последняя зажжется.
Конденсатор быстро разрядится через управляющий электрод симистора, и он откроется, подавая напряжение на сетевую обмотку понижающего трансформатора Т1.
В таком состоянии симистор будет находиться до окончания полупериода. При отрицательной полуволне конденсатор будет заряжаться через резистор R5 и диод VD2. При этом полярность напряжения будет противоположной предыдущей. Снова разряд в лампе, тиристор открывается, пропуская на обмотку уже отрицательную полуволну.
Мнение эксперта
Алексей Бартош
Специалист по ремонту, обслуживанию электрооборудования и промышленной электроники.
Задать вопрос
Любопытно! Резисторы R3 и R5 исполняют еще одну немаловажную роль. Они попеременно через диоды VD3 и VD4 шунтируют сетевую обмотку трансформатора. Это предотвращает закрывание симистора сразу после короткого открывающего импульса на время, пока ток в обмотке Т1, являющейся индуктивной нагрузкой, не установится выше тока удержания симмитричного тиристора.
Пониженное напряжение, величина которого зависит от положения движка R1, выпрямляется диодами VD5, VD6 и подается на клеммы аккумуляторной батареи, производя ее зарядку выбранным нами током. После закрытия симистора и до следующего его открытия батарея разряжается через нагрузочный резистор R6, обеспечивающий разрядный ток порядка 600 мА.
Зарядный ток можно контролировать при помощи амперметра PA1, прибор PV1 показывает напряжение на клеммах АКБ.
Важно! Устанавливая величину зарядного тока по амперметру, необходимо учитывать и ток (600 мА), протекающий через резистор R6. То есть, если мы установим на приборе 6 А, фактический зарядный ток, протекающий через АКБ, будет составлять 6 – 0.6 = 5.4 А.
О деталях. В качестве сетевого подойдет любой трансформатор соответствующей мощности (выдаваемый ток не менее 10 А) с выходным напряжением 20 В и отводом от середины. Если вторичная обмотка не имеет отвода от середины, то можно использовать выпрямитель, собранный по мостовой схеме.
Диоды VD5, VD6 – любые мощные выпрямительные на ток не менее 10 А и обратное напряжение не ниже 40 В.
VD1-VD4 можно заменить на любые выпрямительные, выдерживающие ток не менее 200 мА и напряжение 300 В. Конденсаторы С1, С2 – пленочные или бумажные, неполярные. Симистор можно заменить на КУ208В. Амперметр PA1 имеет предел измерения 15-20 А, вольтметр PV1 – 20 В. Мощные выпрямительные диоды VD5, VD6 и симистор VS1 необходимо установить на радиаторы. При этом диоды можно установить на общий радиатор без изолирующих прокладок. Диоды VD1-VD4 в радиаторе не нуждаются.
Схемы регуляторов тока на микросхемах
Выше мы рассмотрели несколько схем зарядных устройств с ручной регулировкой. Основной их недостаток – отсутствие стабилизации. В процессе зарядки АКБ ток через нее уменьшается, а это значит, что придется постоянно контролировать и подстраивать этот параметр. Но построить стабилизированный источник питания ненамного сложнее. Для начала несколько схем регулятора тока для зарядного устройства со стабилизацией, которые можно использовать для построения стационарных ЗУ.
Стабилизатор
Эта схема позволяет заряжать шести- и двенадцативольтовые батареи током одной, заранее установленной стабильной величины до 10 ампер.
Стабилизатор тока для зарядного устройства
Сердцем узла является интегральный стабилизатор напряжения, включенный по схеме токовой стабилизации. Величина зарядного тока будет зависеть от номинала резистора R4, который можно рассчитать по формуле:
I = 1.2/R,
где:
- I – необходимый зарядный ток в А;
- R – номинал резистора R4 в Ом.
Поскольку сама по себе микросхема КР142ЕН12А маломощная, для обеспечения большей мощности используются транзисторные ключи T1 и T2, включенные параллельно. Резисторы R1 и R2 – токовыравнивающие. Они компенсируют разброс параметров транзисторов.
Несмотря на токовыравнивающие резисторы желательно подбирать транзисторы с как можно более близкими коэффициентами передачи.
Резисторы R1, R2, R4 изготавливаются из отрезков обмоточного провода необходимой длины, которые для большей компактности свернуты в спираль. Транзисторы VT1 и VT2 можно установить на один общий радиатор без изолирующих прокладок. Площадь рассеяния радиатора – 300 см2. Если на место R4 установить мощный реостат сопротивлением 0.8 Ом, то легко получить регулируемый стабилизатор.
Регулятор-стабилизатор
Эта схема является регулируемым стабилизатором и в отличие от предыдущей имеет более высокий КПД, поскольку рассеиваемая мощность на токозадающем резисторе намного меньше из-за его низкого сопротивления.
Схема регулятора-стабилизатора на операционном усилителеУзел собран на операционном усилителе LM358 и полевом транзисторе IRFZ44. Регулировка зарядного тока производится при помощи переменного резистора R3. Резистор R5 является токозадающим.
При указанных на схеме номиналах R5 регулировка будет производиться в диапазоне 0 … 8 А.
Если необходимы большие величины, то номинал резистора нужно уменьшить.
На месте T1 может работать транзистор STP55NF06, стабилитрон 1N4734A заменим на любой маломощный с напряжением стабилизации 5.6 В. Отечественные аналоги микросхемы LM358 – КР1401УД5, КР1053УД2, КР1040УД1. Полевой транзистор устанавливаем на радиатор.
Регулятор тока и напряжения
И напоследок рассмотрим схему, которая будет полезна для конструирования зарядного устройства с регулировкой напряжения и тока. Подойдет она и в качестве лабораторного источника питания. Устройство обеспечивает плавную регулировку напряжения в диапазоне 2.4-28 вольт и регулировку ограничения тока от 0 до 15 ампер. По сути, это готовое зарядное устройство-автомат, достаточно добавить к схеме силовой трансформатор с выходным напряжением 18-22 В и способный обеспечить ток до 15 А.
Схема универсального регулятораРегулятор напряжения собран на транзисторах Т1 Т2 и регулируемом стабилитроне D1 по схеме обычного параметрического стабилизатора.
Величина выходного стабилизированного напряжения регулируется при помощи переменного резистора P1. Стабилизатор-регулятор тока выполнен на интегральном стабилизаторе напряжения DD1 и мощном полевом транзисторе T3. Регулировка осуществляется при помощи переменного резистора P2. Схемы обоих узлов классические и особых пояснений не требуют.
Единственное, скажем пару слов о назначении светодиодов Led1 и Led2. Они служат для индикации правильного подключения СЗУ к аккумуляторной батарее. Если полярность верная, то загорится индикатор Led1: можно подключать зарядное устройство к сети и начинать зарядку. Если полярность перепутана, то загорится Led2. Пока прибор не включен в сеть, ему ничего не грозит. Просто меняем полярность на правильную.
Полезно! Зарядка батареи производится следующим образом. Резистором P1 устанавливаем конечное напряжение зарядки (14.5 В), резистором P2 – начальный ток заряда (0.1 от емкости батареи). В процессе зарядки АКБ напряжение на ее клеммах будет увеличиваться, и как только оно достигнет установленного нами значения, ток зарядки упадет до 100-200 мА, процесс закончен.
В устройстве вместо моста KBPC2510 можно использовать любые мощные выпрямительные диоды (VD1-VD4), выдерживающие ток не менее 15 А и обратное напряжение 50 В. Транзистор TIP35C можно заменить на КТ867А, TIP41С – на КТ805 или КТ819. Диоды и транзисторы нужно установить на радиаторы площадью не менее 100 см2 каждый. Если используется мост, то он тоже должен иметь радиатор. Аналоги управляемого стабилитрона TL431 – КР142ЕН19А, К1156ЕР5Т, KA431AZ, LM431BCM, HA17431VP, IR9431N.
Интегральный стабилизатор напряжения L7812CV заменим на LM7812CT, UA7812CKC KA7812A, MC7812CT, КР142ЕН8Б. Полевой транзистор IRFP250 можно заменить на IRFP260. Ему тоже нужен радиатор. Светодиоды – любые индикаторные, желательно разного цвета свечения.
Подведем итоги
Итак, мы выяснили, что схем, позволяющих регулировать параметры зарядки аккумуляторной батареи, немало. Сложные и простые, с широким функционалом и просто стабилизаторы – выбирать есть из чего. Ну а тем, кого не удовлетворила, надо признать, довольно скромная подборка конструкций, можно рекомендовать статью «» и несколько роликов по теме.
Простое зарядное устройство
Зарядное устройство из готовых узлов
Зарядное устройство с автоматическим отключением
Сейчас читают:
схема на тиристоре, с регулятором тока
Содержание
- Принцип работы и основные компоненты
- Принципиальные схемы зарядных устройств
- Простое зарядное устройство для АКБ автомобиля на 12В
- Зарядное на тиристоре ку202н
- ЗУ для автомобильного аккумулятора на tl494
- Схема с автоматическим отключением
- Схема мощного ЗУ с регулировкой тока
- Технология сборки
- Часто задаваемые вопросы
Зарядное устройство для автомобильного аккумулятора — необходимое устройство в любом автохозяйстве.
Его можно купить в магазине. А можно сделать самостоятельно.
Свинцово-кислотные аккумуляторы заряжают постоянным (выпрямленным) напряжением, стабильным по уровню. Чтобы получить ток, втекающий в батарею, зарядное напряжение должно быть выше напряжения АКБ. Ток заряда в таком режиме зависит от разницы напряжений источника и батареи.
Полностью разряженная АКБ автомобиля выдает напряжение 10,5 вольт (ниже разряжать нельзя), полностью заряженная — 12,6 вольт. В процессе уровень на выходе ЗУ остается постоянным, на клеммах батареи плавно повышается. Поэтому в начале зарядки ток будет максимальным, по окончании – минимальным. Снижение уровня тока служит признаком окончания процесса. Также для автоматического завершения зарядки можно использовать достижение напряжения на АКБ значения 12,5..12,6 вольт.
Процесс зарядки свинцово-кислотной батареи стабильным напряжением.Стандартная схема построения зарядника содержит:
- Сетевой трансформатор;
- Выпрямитель;
- Регулятор тока (напряжения) — стабилизированный или нет.

Очень желательны приборы, индицирующие ток и напряжение. Дополнительно ЗУ может оснащаться:
- схемой ограничения тока;
- электрическими защитами;
- индикацией или автоматическим отключением по окончании зарядки.
Эти функции являются сервисными и повышают удобство работы с ЗУ.
Принципиальные схемы зарядных устройствЗарядное устройство для автомобильной батареи можно выполнить на разной элементной базе. Все зависит от наличия комплектующих и квалификации мастера.
Простое зарядное устройство для АКБ автомобиля на 12В
Для регулирования тока и напряжения можно применить обычный потенциометр. Вращением его движка можно подстраивать ток в зарядной цепи.
ЗУ с регулирующим потенциометром.На практике такая схема не используется по двум причинам:
- через потенциометр идет полный ток нагрузки, элемент такой мощности найти трудно;
- ток нагрузки идет через подвижный контакт движка переменного резистора, это значительно снижает надежность работы устройства.

Зато по этой схеме легко понять принцип работы простых зарядников.
Схема простого ЗУ.На практике реализуется другая схема зарядного устройства для сборки своими руками. Здесь потенциометр включен в цепь базы транзистора, и ток через него небольшой. Зарядный же ток идет через коллектор-эмиттер транзистора, а полупроводниковый элемент подобной мощности найти гораздо проще. Но в этом и состоит главный недостаток схемы. Сквозной ток идет через регулирующий элемент, вся излишняя мощность рассеивается на нем. Потребуется радиатор значительной площади.
Зарядное на тиристоре ку202н
Популярна схема самодельного зарядного устройства, где аккумулятор заряжается выпрямленным напряжением, а ток регулируется вручную посредством тиристора (подходит отечественный КУ202Н или зарубежные аналоги).
Сетевое напряжение понижается трансформатором Т1 и выпрямляется мостом VD1..VD4. На однопереходном транзисторе VT2 собран генератор импульсов. Его частота задается цепью из конденсатора C1 и управляемого резистора на VT1. Его сопротивление регулирует потенциометр R5. В начале каждого полупериода генератор запускается через цепь R1VD1, и начинает выдавать импульсы с заданной частотой. Первый импульс открывает тиристор, остальные (следующие до конца полупериода) не имеют значения. Чем раньше открывается ключ на VS1, тем большая часть синусоиды попадает в нагрузку, тем выше усредненное напряжение на аккумуляторе и средний ток, втекающий в него.
Принцип фазоимпульсного регулирования.Амперметр служит для контроля этого тока. Недостаток схемы в том, что напряжение не стабилизировано, и будет изменяться вслед за изменением напряжения сети 220 вольт (оно может меняться в пределах ±5%). Вслед за напряжением будет меняться ток заряда, потому процесс требует периодического контроля и, при необходимости, подстройки.
Кроме того, напряжение на АКБ не измерить обычным вольтметром или мультиметром – они рассчитаны на измерение постоянного напряжения, а зарядник выдает резко отличающуюся от постоянки форму. Погрешность будет очень высокой, поэтому для контроля придется отключать аккумулятор и замерять его напряжение.
Схема ЗУ без однопереходного транзистора.
Если однопереходного транзистора нет, схему можно собрать без него. Она немного усложнится. Но вместо регулируемого сопротивления на транзисторе для задания частоты генерации возможно применить обычный потенциометр.
Зарядное устройство на симисторе.Существуют различные варианты данной схемы. Например, регулируемое устройство на симисторе. Здесь силовым ключом служит мощный симистор, а тиристор задействован в схеме формирования открывающих импульсов.
Видео версия: Зарядное с десульфатацией на одном тиристоре.
com/embed/0GUsoNpWo_8?feature=oembed» frameborder=»0″ allow=»accelerometer; autoplay; clipboard-write; encrypted-media; gyroscope; picture-in-picture» allowfullscreen=»»/>ЗУ для автомобильного аккумулятора на tl494
Зарядник можно построить на микросхеме TL494. Эта микросхема используется не совсем стандартно – обычно на ней строят полностью импульсные источники питания с выпрямлением сетевого напряжения и «нарезанием» из полученной постоянки высокочастотных импульсов (как в компьютерных БП). Здесь же присутствует и сетевой трансформатор, и выпрямитель вторичного напряжения. Импульсным является только регулируемый стабилизатор. Его достоинство в том, что регулирующий элемент (транзистор) открывается на определенные промежутки времени, через него не течет сквозной ток (равный току нагрузки), поэтому размеры теплоотвода можно значительно уменьшить.
Схема ЗУ на TL494.Микросхема генерирует импульсы, частота которых задается цепью R4C3, а ширина зависит от разницы между уровнями на входах 1 и 2.
Импульсы управляют транзистором VT1, который, открываясь, подпитывает энергией дроссель L1. Запасенная энергия расходуется в нагрузку. Чем больше нагрузка, тем быстрее расходуется запас, тем быстрее падает напряжение на выходе, что приводит к увеличению длительности импульсов с выхода 8 микросхемы. К этому же приводит вращение потенциометра R9 — так регулируется выходное напряжение.
Ток заряда регулируется разницей напряжений между АКБ и выходом ЗУ, но микросхема TL494 позволяет выполнить дополнительное ограничение тока. Для этого используется второй усилитель ошибки. Ток ограничителя устанавливается потенциометром R3, а фактический ток замеряется, как падение напряжения на шунте R11. Если ток выше заданного, длительность импульсов уменьшается, напряжение на выходе снижается до достижения необходимого тока. Такой режим полезен при зарядке сильно разряженных батарей, а также позволяет осуществить режим зарядки стабилизированным током. В совокупности с широким диапазоном регулировки напряжения, возможность ограничения тока делает ЗУ универсальным и позволяет заряжать аккумуляторы, сделанные по различным технологиям.
Также ограничитель осуществляет защиту силовых элементов от сверхтока.
Номиналы деталей указаны на схеме. Дроссель лучше изготовить на сердечнике из альсифера.
При настройке подбирают число витков так, чтобы свист обмотки наблюдался только при среднем токе нагрузки, а при его увеличении исчезал. Если свист исчезает рано (уже при небольших токах) и выходной транзистор греется, количество витков надо увеличить. Ориентироваться надо на 20..100 витков провода диаметром 2 мм. Также при сборке в электросхему надо добавить вольтметр и амперметр (можно цифровой или стрелочный) – пользоваться будет намного удобнее. Напряжение на выходе сглаживается конденсатором C6, его форма близка к постоянному.
Рекомендуем: Как из БП компьютера сделать зарядное устройство
Схема с автоматическим отключением
Удобно, чтобы батарея отключалась по окончании процесса пополнения энергии. Один из вариантов схемы такой автоматики приведен на рисунке.
Принцип действия основан на контроле напряжения заряжаемой батареи. Как только оно достигнет номинального уровня (он подстраивается потенциометром), транзистор откроется, сработает реле и отключит напряжение с АКБ. При этом загорится светодиод, сигнализирующий об окончании зарядки. Реле можно применить любое с напряжением срабатывания 12 вольт и током контактов не менее 15 ADC.
Достоинство схемы в том, что ее можно собрать на отдельной плате и использовать совместно с любым готовым зарядником. Недостатком является необходимость измерять напряжение непосредственно на клемме аккумулятора, поэтому цепь измерения (выделена красной линией) надо выполнять отдельным проводом с зажимом и подключать непосредственно к плюсовому выводу АКБ.
От этого недостатка свободны схемы с контролем зарядного тока, отключающие ЗУ при снижении тока ниже установленного предела. Для измерения тока в заряднике должно быть установлено измерительное сопротивление (шунт).
Схема мощного ЗУ с регулировкой тока
Схема мощного зарядного устройства.Заслуживает внимания еще одна схема ЗУ, обеспечивающая ток не менее 10 А. Ее особенности:
- схема управления собрана по стороне 220 вольт;
- первичная обмотка трансформатора служит одновременно индуктивностью, накапливающей энергию, а затем отдающей ее в нагрузку через вторичные обмотки.
Принцип регулирования – фазоимпульсный, ключом служит симистор VS1. Ток устанавливается потенциометром R1 и регулируется от нуля до 10 А. Первичная обмотка трансформатора должна иметь достаточную индуктивность. Для его изготовления можно применить ЛАТР-2. Его обмотка будет служить первичкой.
Сверху надо обустроить изоляцию (достаточно 3 слоя лакоткани), а поверх намотать вторичную обмотку проводом сечением 3 кв.мм 40+40 витков. Резистор R6 служит нагрузкой выпрямителя и создает импульсы разряда батареи. Считается, что такой режим продлевает период эксплуатации АКБ. Вместо него можно установить автомобильную лампу накаливания на 12 вольт мощностью 10 ватт.
Читайте также
Схема и сборка самодельного блока питания с регулировкой напряжения и тока
Технология сборки
Большинство электронных компонентов лучше собрать на печатной плате. В домашних условиях плату можно изготовить методом ЛУТ или фотоспособом. Разработать рисунок можно в бесплатных программах, например LayOut или условно-бесплатной Eagle. А можно нарисовать дедовским способом на бумаге и нанести рисунок лаком на поверхность фольги. Плата травится в растворе хлорного железа или в следующем составе:
- 100 мл аптечной перекиси водорода.
- 30 г лимонной кислоты.

- Две чайные ложки поваренной соли.
Силовые элементы монтируются на радиаторы достаточной площади. Устанавливать их надо на теплопроводящую пасту. Если теплоотводящая поверхность элемента не соединена с общим выводом, на теплоотвод деталь крепят через изолирующую прокладку – слюдяную или из упругого материала. Радиатором может служить металлическая стенка корпуса. Также можно сделать теплоотвод частью конструкции. Можно организовать обдув радиаторов – тогда их площадь можно значительно уменьшить. Для этого понадобится вентилятор на 12 вольт, который можно подключить к выходу диодного моста.
Корпус подбирается готовым или изготавливается самостоятельно. На передней панели крепятся:
- измерительные приборы;
- органы регулирования напряжения и тока;
- индикаторы включенного состояния.
Для подключения проводов, отходящих к аккумулятору, клеммы и разъемы лучше не использовать. Токи через них идут большие, поэтому потенциальный источник дополнительного переходного сопротивления нежелателен.
Провода лучше подпаять к плате и вывести через отверстия в передней панели. Сечение проводников должно достаточным – не менее 2 кв.мм, а лучше 4 кв.мм. С другой стороны проводов надо припаять зажимы «крокодил».
Это не полный обзор схем зарядок для автомобильного аккумулятора – их существует великое множество. По представленным конструкциям можно понять принципы построения ЗУ, требования к ним, разобраться в несложной схемотехнике. Отработав на практике сборку этих зарядных устройств, впоследствии можно перейти к более серьезным схемам, в том числе с использованием микроконтроллеров.
Похожая статья: Самодельное зарядное устройство для литий ионных аккумуляторов
Часто задаваемые вопросы
Каковы должны быть пределы регулировки по напряжению
Изменением уровня напряжения изменяют зарядный ток. Если предстоит зарядка автомобильных свинцово-кислотных батарей, то можно выбрать нижний предел регулировки, равный нижнему напряжению разряженной батареи – 10,5 вольт.
Верхний предел надо установить по верхнему уровню 12,5 вольт плюс 1,5..2 вольта. На практике неплохо иметь запас по лимитам регулирования. Пределы от 10 до 16 вольт обеспечиат полный диапазон практически используемых зарядных токов.
Где можно взять трансформатор для автомобильного зарядного
Трансформатор можно подобрать промышленного изготовления. Ориентироваться надо на выходное напряжение и ток. Первый параметр должен составлять 12-14 (или 18..24 в зависимости от схемотехники) вольт, второй – от 4 до 10 ампер. Характеристики нескольких подходящих трансформаторов приведены в таблице.
| Тип промышленного трансформатора | Выходное напряжение, В | Наибольший ток, А |
|---|---|---|
| ТТП-100 | 12 | 7,5 |
| ТТП-150 | 12 | 12 |
| ТН8-127/220-50 | 2х6,3 (обмотки соединяются последовательно) | 4,8 |
| ТН28-127/220-50 | 2х6,3 (обмотки соединяются последовательно) | 4,8 |
Если есть трансформатор подходящей габаритной мощности, но вторичная обмотка не подходит по току или напряжению, ее можно смотать и намотать новую.
Габаритная мощность определяется по сечению железа по формуле P=0,8..0,88*S2*/14000, где:
- P – габаритная мощность, ВА.
- 0,8..0,88 – коэффициент, учитывающий материал стали (если он неизвестен, выбирается значение 0,8).
- S — площадь сечения сердечника в квадратных сантиметрах.
Площадь сечения для тороидального сердечника вычисляется как (D-d)*h/2 (см.рис), для других типов – a*b.
Площадь сечения для разных типов сердечников
Для тока 4..10 А габаритная мощность должна быть не менее, соответственно, 50..120 ВА. Если железо подходит, вторичная обмотка перематывается медным проводом. Его сечение выбирается по упрощенной формуле d=0,72√I, где:
- d – диаметр провода в мм;
- I – потребный ток в амперах.
Число витков выбирается по формуле N=(50/S)*V (где V – требуемое выходное напряжение в вольтах) или подбирается экспериментально. Также для расчета можно воспользоваться различными программами-калькуляторами, в том числе размещенными на веб-сервисах./c9f8417bdc1aafe.s.siteapi.org/img/f57ac90d23c7c78aaba6dacb89feec630af7ec30.jpg)
Можно ли с помощью самодельных ЗУ заряжать АКБ без снятия с автомобиля
Этого делать не стоит. При зарядке на аккумулятор подается напряжение, уровнем и формой отличающееся от напряжения бортсети машины. Есть риск повреждения автомобильной электроники. Клеммы от АКБ надо отключить. Сам аккумулятор при этом можно не демонтировать, но это не очень удобно, да и длины проводов от ЗУ может не хватить.
Схемы зарядных устройств и выпрямителей для аккумуляторов
Наиболее выгодными и удобными источниками питания карманных приемников являются герметизированные никель-кадмиевые аккумуляторы, которые отличаются высокой удельной емкостью, большой механической прочностью, малым внутренним сопротивлением и, самое главное, возможностью многократного их применения после соответствующей зарядки. Они выдерживают большое число циклов заряд-разрядов, что обеспечивает большой срок службы.
Заряжать аккумуляторы можно от любого источника постоянного тока, обеспечивающего нормальный зарядный ток.
Чтобы не испортить аккумуляторы при заряде, необходимо строго соблюдать полярность включения и не превышать зарядный ток, указанный в таблице, в противном случае отдельные аккумуляторные элементы разрушатся (могут взорваться). Не рекомендуется также разряжать аккумулятор до напряжения ниже 1 в (на элемент).
Таблица
Схема простого зарядного устройства
Простейшая схема выпрямительного устройства для зарядки аккумуляторной батареи от сети переменного тока приведена на рис. 1. Как видно из рисунка, в качестве вентиля использован диод Д1, который пропускает ток только в прямом направлении.
При подключении к выпрямителю переменного напряжения через диод, а следовательно, и через аккумулятор Ак будут протекать отдельные импульсы электрического тока одного направления. Такой ток называется пульсирующим.
Рис. 1. Схема бестрансформаторного зарядного устройства для аккумуляторов 7Д-0,1.
Резисторы R1, R2 служат для ограничения величины зарядного тока до требуемой величины.
На рис. 1 приведены сопротивления резисторов для зарядки аккумуляторов типа 7Д-0,1.
Переключатель В1 позволяет включать выпрямитель для работы от сети переменного тока напряжением 127 или 220 в. Выпрямители, предназначенные для зарядки аккумуляторов, называют зарядными устройствами (ЗУ).
Недостатком приведенной схемы является наличие гасящих резисторов, на которых бесполезно рассеивается мощность. Нагрев резисторов приводит к повышению температуры корпуса, в котором обычно монтируется ЗУ, а это резко снижает величину допустимого обратного напряжения диода и может привести к выходу его из строя.
Зарядное устройство с конденсатором
Наибольшее распространение находят зарядные устройства, в которых в качестве ограничительного сопротивления используется безваттное сопротивление — конденсатор постоянной емкости (рис 2).
Работает такое ЗУ следующим образом. Во время одного полупериода переменного напряжения, когда на гнезде 1 питающей сети получается положительная полярность, а на гнезде 2 отрицательная, через диод Д1 проходит ток, заряжающий конденсатор С1.
Рис. 2. Схема бестрансформаторного зарядного устройства с конденсатором для аккумуляторов.
При этом правая обкладка конденсатора С1 оказывается заряженной положительно. В следующий полупериод, когда полярность напряжения на гнездах 1— 2 изменится, происходит перезарядка конденсатора С1 и через диод Д2 и аккумулятор пройдет импульс тока, величина которого зависит (при данных напряжениях сети и аккумулятора) от емкости конденсатора С1.
Таким образом, изменяя емкость этого конденсатора, можно изменять величину зарядного тока. Рабочее напряжение конденсатора С1 должно быть не менее 350 и 600 в для сети 127 и 220 в соответственно.
Конденсатор С1 должен быть обязательно бумажным. Необходимую емкость обычно получают путем параллельного соединения нескольких конденсаторов с различными номиналами.
Зарядное устройство с диодным мостом
На рис. 3 представлен другой вариант ЗУ, которое используется для зарядки аккумулятора типа 7Д-0.1 в приемнике «Селга».
В этом устройстве выпрямительная часть собрана по обычной мостовой схеме па диодах Д1— Д4.
Для получения необходимого зарядного тока используются конденсаторы С1, С2 типа МБМ, сравнительно небольшой емкости, что является преимуществом этой схемы по сравнению с предыдущей.
Рис. 3. Другой вариант ЗУ, которое используется для зарядки аккумулятора типа 7Д-0,1.
При напряжении сети 127 в, переключателем В1 оба конденсатора соединяют параллельно. Резистор R1 ограничивает максимальную величину импульса тока.
Резистор R2 служит для разрядки конденсаторов после отключения ЗУ от сети. (R2 — 470 ком).
Выпрямитель для зарядки аккумуляторов
Для зарядки аккумуляторов напряжением 2,5 или 3,75 а можно воспользоваться схемой ЗУ, приведенной на рис. 4. Подобным устройством снабжены приемники «Космос».
По этой же схеме смонтированы и ЗУ приемников «Рубин», «Сюрприз» и др. Сопротивление резисторов R3, R2 выбирают равными: 620 ом — для зарядки аккумуляторов типа 2Д— 0,1.
3 ком — для аккумуляторов типа 2Д— 0,06 и 1,6 ком — для аккумуляторов типа ЗД— 0,1.
Рис. 4. Схема для зарядки аккумуляторов напряжением 2,5 или 3,75.
Выпрямитель собран по двухполупериодной схеме на диодах Д1, Д2 Функции гасящих резисторов выполняют конденсаторы С1, С2, соединенные последовательно.
При работе ЗУ от сети напряжением 127 а, конденсатор С1 замыкается переключателем В1. Такая схема переключения позволяет использовать конденсаторы с меньшим рабочим напряжением.
Резисторы R2, R3 и R1 имеют то же назначение, что и соответствующие резисторы R1 и R2 в схеме рис. 3 .
Зарядно-питающий блок
На рис. 5 приведена схема зарядно-питающего блока, основной частью которого является выпрямитель со стабилизацией выходного напряжения. С помощью ручного регулятора выходное напряжение может быть установлено в пределах 1— 14 а при токе нагрузки до 300 ма.
Выпрямитель собран по двухполупериодной мостовой схеме на диодах Д1— Д4. Выпрямленное напряжение поступает на вход транзисторного стабилизатора, смонтированного на составном транзисторе Т1.
Т2 и стабилитроне Д5, создающем опорное напряжение на базе транзистора Т1 Напряжение на выходе такого стабилизатора (гнездах Гн1, Гн2) близко к опорному, поэтому если его изменять с помощью потенциометра R1 будет изменяться и напряжение на нагрузке.
Подобная схема стабилизатора позволяет получить стабилизированное напряжение с малым внутренним сопротивлением источника питания и с малым коэффициентом пульсаций, что обеспечивает высокое качество звучания транзисторного приемника при питании его от сети.
При использовании блока для зарядки аккумуляторов переключатель В1 устанавливается в положение 1. Аккумулятор присоединяют к гнездам Гн3, Гн4. Сопротивление резистора R4 зависит от типа аккумулятора, используемого в приемнике, и подбирается опытным путем.
Чтобы ослабить помехи, проникающие из сети в цепи приемника, между обмотками / и // трансформатора Тр1 имеется электростатический экран, а каждая из секций Іа, 1б заблокирована конденсаторами С1, С2.
Трансформатор Тр1 выполнен на сердечнике УШ16, толщина набора 32 мм.
Обмотка /а содержит 1270 витков провода ПЭВ-1 0,15; обмотка 1б — 930 витков провода ПЭВ-1, 0,12.
Электростатический экран имеет один слой провода ПЭВ-1 0,12. Обмотка П содержит 160—170 витков провода ПЭВ-1 0,47. В качестве изоляционных прокладок между обмотками и электростатическим экраном используют тонкую вощенную бумагу (1— 2 слоя).
Практически при изготовлении такого блока можно использовать любой трансформатор питания, у которого оставляют только сетевую обмотку, а число витков обмотки накала увеличивают в 2,5— 3 раза.
В блоке можно использовать транзисторы П13—П16, МП39—МП42, МП104— МП 106 (Т1), П201—П203, П213, П214 (Т2), диоды Д7, Д226, конденсаторы К50— 6, резисторы МЛТ, СП и др.
Рис. 5. Схема зарядно-питающего блока.
Конструктивное оформление устройства может быть самым различным. Если все детали исправны и при монтаже не допущено ошибок, оно сразу начинает работать. После включения в сеть, переключатель В1 устанавливают в положение 2 и измеряют напряжение на гнездах Гн1, Гн2.
При вращении ручки потенциометра R1 по часовой стрелке выходное напряжение должно плавно изменяться от нуля до значения, соответствующего напряжению стабилизации стабилитрона.
Затем включают миллиамперметр последовательно со стабилитроном (в точку «а») и подбирают сопротивление резистора R2 так, чтобы при отсутствии нагрузки ток через стабилитрон был равен .15— 20 ма. На этом налаживание заканчивается.
Для удобства работы шкалу потенциометра R1 желательно проградуировать в вольтах.
Подобный зарядно-питающий блок представляет интерес для радиолюбителей, занимающихся конструированием различной транзисторной аппаратуры В том случае, если от блока требуется получить фиксированное напряжение 6, 9, 12 а, нужно потенциометр R1 из схемы исключить и базу транзистора Т1 присоединить к верхнему (по схеме) концу резистора R2.
Для получения напряжения порядка 6 а надо использовать стабилитрон типа КС156А, 9 в — Д809, 12 а— Д813. После установки нужного стабилитрона, резистором R2 устанавливают необходимый ток стабилизации: порядка 20— 25 ма для стабилитрона Д809, 14— 16 ма для стабилитрона Д813 н 45— 50 ма для стабилитрона КС156А.
Источник: С. Л. Матлин — Радиосхемы (пособие для радиокружков), 1974г.
Схема зарядки аккумуляторов
Диод Шоттки. Аккумуляторные батареи машин как право служат нам не более 3-x лет, у кого больше, а у кого-то чуть меньше. Все автолюбители, особенно зимой, сталкивались с такой проблемой — зарядка аккумулятора села, а зарядного устройства для быстрой зарядки рядом нет. Достаточно мощные и качественные зарядные устройства стоят порядка уе, иногда и больше.
Поиск данных по Вашему запросу:
Схема зарядки аккумуляторов
Схемы, справочники, даташиты:
Прайс-листы, цены:
Обсуждения, статьи, мануалы:
Дождитесь окончания поиска во всех базах.
По завершению появится ссылка для доступа к найденным материалам.
Содержание:
- Зарядные устройства
- Современные автоматические зарядные устройства своими руками для аккумулятора автомобиля
- 10 простых схем зарядок литий-ионных аккумуляторов и как правильно заряжать
- Восстановление и зарядка аккумулятора
Ремонт зарядного устройства для автомобильного аккумулятора своими руками - Зарядка аккумулятора подборка схем
- схема зарядки автомобильного аккумулятора
ПОСМОТРИТЕ ВИДЕО ПО ТЕМЕ: Простое зарядное для li-ion аккумулятора своими руками
youtube.com/embed/ZDhmH0fXGFk» frameborder=»0″ allowfullscreen=»»/>Зарядные устройства
Как происходит зарядка аккумулятора? Схема этого устройства сложна или нет, для того чтобы сделать устройство своими руками? Отличается ли принципиально зарядное устройство для автомобильного аккумулятора от того, что применяется для мобильных телефонов? На все поставленные вопросы мы попытаемся ответить далее в статье.
Аккумулятор играет очень важную роль в функционировании устройств, агрегатов и механизмов, для работы которых необходимо электричество. Так, в транспортных средствах он помогает запустить двигатель машины. А в мобильных телефонах батареи позволяют нам совершать звонки. Зарядка аккумулятора, схема и принципы работы данного устройства рассматриваются даже в школьном курсе физики.
Но, увы, уже к выпуску многие эти знания успевают позабыть. Поэтому спешим напомнить, что в основу работы аккумулятора положен принцип возникновения разности напряжения потенциалов между двумя пластинами, которые специально погружаются в раствор электролита.
Первые батареи были медно-цинковыми. Но с того времени они существенно улучшились и модернизировались. Единственный видимый элемент любого устройства — корпус. Он обеспечивает общность и целостность конструкции.
Всем этим требованиям отвечает современный синтетический материал — полипропилен. Более детальные различия следует выделять только при работе с конкретными образцами. В качестве примера мы рассмотрим свинцово-кислотные батареи.
Когда есть нагрузка на клемму, то начинает происходить химическая реакция, которая сопровождается выделением электричества. Со временем батарея будет разряжаться. А как она восстанавливается?
Есть ли простая схема? Зарядка аккумулятора не является чем-то сложным. Необходимо осуществлять обратный процесс — подаётся электричество на клеммы, вновь происходят химические реакции восстанавливается чистый свинец , которые в будущем позволят использовать аккумулятор. Также во время зарядки происходит повышение плотности электролита. Таким образом батарея восстанавливает свои начальные свойства.
Классическое устройство делают из выпрямителя и трансформатора.
Если рассматривать все те же автомобильные батареи с напряжением в 12 В, то зарядки для них обладают постоянным током примерно на 14 В. Почему именно так? Такое напряжение необходимо для того, чтобы ток мог идти через разряженный автомобильный аккумулятор. Если он сам имеет 12 В, то устройство той же мощности ему помочь не сможет, поэтому и берут более высокие значения. Но во всём необходимо знать меру: если слишком завысить напряжение, то это пагубно скажется на сроке службы устройства.
Поэтому при желании сделать прибор своими руками, необходимо для машин искать подходящие схемы зарядки автомобильных аккумуляторов. Это же относится и к другой технике. Если необходима схема зарядки аккумулятора литий-ионного, то тут необходимо устройство на 4 В и не больше.
Допустим, у вас есть схема зарядки аккумулятора от генератора, по которой было собрано устройство. Батарея подключается и сразу же начинается процесс восстановления.
Так, если вы пойдёте по первому пути, то начнёт испаряться электролит, что значительно повлияет на максимальную емкость и время работы аккумулятора. На втором пути необходимые процессы не будут происходить в требуемой интенсивности, из-за чего негативные процессы продолжатся, хотя и в несколько меньшей мере.
Описываемое устройство можно купить или собрать своими руками. Для второго варианта нам понадобятся электрические схемы зарядки аккумуляторов. Выбор технологии, по которой она будет делаться, должен происходить зависимо от того, какие батареи являются целевыми. Понадобятся такие составляющие:. Вот мы и рассмотрели, что собой представляет зарядка аккумулятора.
Схема данного устройства может быть выполнена и на одной плате, но следует отметить, что это довольно сложно. Поэтому их делают многослойными. В рамках статьи вашему вниманию были представлены различные принципиальные схемы, которые дают понять, как же, собственно, происходит зарядка аккумуляторов. Но необходимо понимать, что это только общие изображения, а более детальные, имеющие указания протекающих химических реакций, являются особенными для каждого типа батареи.
Цены на современные зарядки для автомобильных аккумуляторов постоянно растут изза неспадающего на них спроса. На нашем сайте выложены уже несколько схем таких устройств. И представляю вашему вниманию еще одно устройство: Схема зарядки для автомобильного акб на 12 Вольт. В схеме зарядки для аккумулятора имеется узел контроля, обеспечивающий отключение по окончанию процесса зарядки.
Максимально возможный ток которое может выдать зарядное устройство для авто аккумуляторадостигает 10А. Для этих целей хорошо подойдёт игольчатый радиатор.
От дросселя L1 зависит КПД схемы зарядных устройств авто аккумуляторов. Щелевой зазор магнитопровода должен быть 0,,5 мм. Этим мы предотвращаем насыщение при максимальных токах. Наматываем примерно витков проводом ПЭВ-2 2,0 мм. Свистящий звук будет исходить от дросселя если мы намотаем лишних витков при средних токах. Rшунта наматываем самостоятельно.
I выхода зависит от R3 в цепи 15 ноги микросхемы tl Резистор регулировки Uвых. R10 устанавливает максимум выходного напряжения. Минимум Uвых. Зарядное устройство для авто аккумулятора на микросхеме tl использует переделанный трансформатор ТС от телевизоров черно-белого изображения типа Горизонт.
Аккумуляторная батарея — один из важнейших элементов любого транспортного средства. При правильной эксплуатации и своевременном уходе она исправно исполняет свои функции долгие годы. Однако случаи разрядки аккумулятора по каким-либо причинам достаточно нередки, в том числе и в случае длительного пребывания без эксплуатации.
Как правило, это не влечет за собой никаких катастрофических последствий, и после правильно проведенной подзарядки аккумуляторная батарея способна работать еще длительное время.
В специализированных магазинах и на рынках сегодня можно встретить самые разнообразные устройства для зарядки аккумуляторных батарей, как автоматические, так и полуавтоматические, с электронными схемами различной степени сложности. В большинстве своем это достаточно надежные и безопасные устройства, однако стоимость их нередко бывает достаточно высока для рядового автолюбителя. При этом играет роль и психологический фактор — ведь, невзирая на свою несомненную полезность, зарядные устройства используют весьма редко, иногда — раз в несколько лет.
Для автолюбителей, немного разбирающихся в электронике, существует вполне простое, экономичное и эффективное решение — самостоятельно изготовить зарядное устройство для аккумуляторной батареи. Существуют различные схемы зарядных устройств, ниже будут приведены наиболее простые в изготовлении, и в то же время уже проверенные в эксплуатации.
Диод должен иметь обратное напряжение не менее вольт, а ток — более 2 ампер , например Д, Д,КД,ДЛ и т.
Зарядный ток такого устройства приблизительно 0,,5 А. Для его увеличения следует использовать чуть более сложную схему:. В этом случае ток зарядки увеличится до 1А. Для того. Его конструкция чуть более сложная, однако вполне доступна и надежна:.
Регулировка тока заряда производится при помощи транзистора VT3 его коллекторное напряжение, в свою очередь, управляет индикатором заряда на светодиоде — по мене увеличения заряда АКБ ток падает, и свечение светодиода ослабевает и составного транзистора VT4, VT5, VT6. Ограничение максимального зарядного тока осуществляет резистор R3, поэтому его мощность должна быть не менее 10 Вт. Порог заряда батареи следует устанавливать около 13,8 В, в таком случае зарядка производится на полную емкость.
Устанавливает данный порог резистор 10к. Транзисторы , и КТ на выход. Для изготовления корпуса необходимо использовать любой крепкий материал с хорошими изоляционными свойствами. Устройство следует оснастить амперметром, вольтметром и светодиодами, показывающими наличие питания и уровень заряда.
Зарядный ток следует выставлять на уровне 0,1…0,2 паспортной емкости аккумулятора. В этом зарядном устройстве допустимо использование любого трансформатора, обладающего мощностью … ВА и напряжением на вторичной обмотке 20…36 В. Для диодного моста можно применить любые диоды, рассчитанные на номинальный ток, превышающий 10 А. Используемые тиристоры — КУ В, Г и т.
Как регулирующий элемент вполне можно взять обычный регулятор напряжения для генератора автомобиля РНГ на 14 В любого типа например, Переключателем S1 производится выбор режима зарядки либо хранения. Ток хранения должен быть равен 1…1. Из настроечных работ в данном устройстве требуется лишь проверить емкость конденсатора, осуществляя контроль силы тока амперметром.
Современные автоматические зарядные устройства своими руками для аккумулятора автомобиля
Соблюдение режима эксплуатации аккумуляторных батарей, и в частности режима зарядки, гарантирует их безотказную работу в течение всего срока службы.
Зарядку аккумуляторных батарей производят током, значение которого можно определить по формуле. Зарядный ток, рекомендуемый в инструкции по эксплуатации аккумуляторной батареи, обеспечивает оптимальное протекание электрохимических процессов в ней и нормальную работу в течение длительного времени. Классическая схема зарядного устройства для автомобильного аккумулятора состоит из понижающего трансформатора, выпрямителя и регулятора тока зарядки. В качестве регуляторов тока применяют проволочные реостаты см. В обоих случаях на этих элементах выделяется значительная тепловая мощность, что снижает КПД зарядного устройства и увеличивает вероятность выхода его из строя.
Посмотрите на картинке на схему ЗУ на 12 В. Оборудование предназначается для зарядки автомобильных аккумуляторов с.
10 простых схем зарядок литий-ионных аккумуляторов и как правильно заряжать
В таком случае потребуется его зарядка, которую производят специальным зарядным устройством. Его можно приобрести в магазине или сделать самому.
Аккумуляторная батарея крайне чувствительна к долгому застою, поскольку падение напряжения запускает процессы окисления пластин, уменьшения емкости аккумулятора соответственно. Поэтому, вне зависимости от регулярности использования автомобиля, его нужно заводить. Если момент упущен, то аккумулятор снимается и при комнатной температуре, если требуется, то после согревания, заряжается постоянным либо импульсным током. Для восстановления изношенного агрегата используется методика десульфатации путем воздействия мощного тока за малые промежутки времени имитация завода двигателя, кручения стартера. При этом начальные показатели напряжения составляют 3—5 В. После возвращения в рабочее состояние вольтметр покажет 12,6—13,3 вольта.
Восстановление и зарядка аккумулятора
Приходится ли вам использовать энергию стартового аккумулятора иначе чем для запуска двигателя? Если да, то вы подвергаете себя опасности. Пропустите момент, когда напряжение аккумулятора опустится ниже критического уровня и окажетесь обездвиженным посреди водоема.
Останется звонить с просьбой о помощи на берег или уповать на проходящее мимо судно.
Проблемы с аккумуляторами — не такое уж редкое явление.
Ремонт зарядного устройства для автомобильного аккумулятора своими руками
В результате неправильной эксплуатации автомобильных аккумуляторов пластины их могут сульфатироваться, и он выходит из строя. Известен способ восстановления таких батарей при заряде их «ассимметричным» током. При этом соотношение зарядного и разрядного тока выбрано оптимальный режим. Этот режим позволяет не только восстанавливать засульфатированные батареи аккумуляторов, но и проводить профилактическую обработку исправных. Электрическая схема зарядного устройства.
Зарядка аккумулятора подборка схем
Причин этому много, например они обладают большой удельной емкостью , низким саморазрядом , способны отдавать большие токи в нагрузку. Подборка схем самодельных зарядных устройств для автомобильных аккумуляторов сделанных своими руками. Типовая схема автомобильного ЗУ состоит из понижающего трансформатора, двухполупериодного выпрямителя подсоединенного к вторичной обмотке и реостата для установки требуемого тока заряда и некоторых других радиолюбительских разработок.
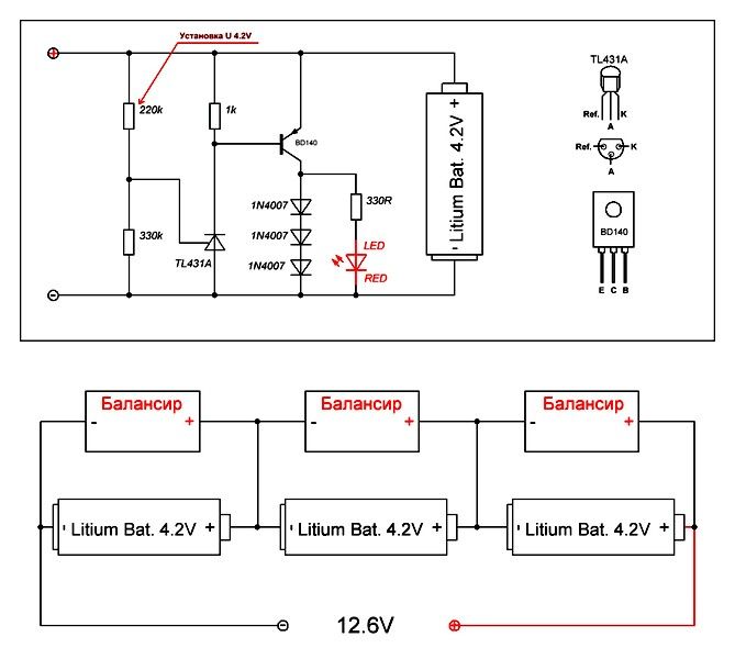
Предположим, батарея составлена из семи аккумуляторов, среди которых один имеет реальную емкость, меньшую, чем остальные. При разряде этот аккумулятор достигнет 1 В раньше, чем остальные. Даже если разряд контролируют, этот факт не будет замечен, и разряд будет продолжен, что приведет к более быстрому выходу батареи из строя, чтобы этого избежать читаем статью полностью, в котором как раз и рассматривается схема такого ЗУ. Из теории об аккумуляторных батареях мы помним, что литиевые аккумуляторы нельзя разряжать ниже уровня 3,2 Вольт на банку, иначе он теряет заложенную емскость и гораздо быстрее выходит из строя.
Этот способ зарядки актуален при таких Схема самодельного зарядного.
схема зарядки автомобильного аккумулятора
Схема зарядки аккумуляторов
Оценка характеристик того или иного зарядного устройства затруднительна без понимания того, как собственно должен протекать образцовый заряд li-ion аккумулятора. Поэтому прежде чем перейти непосредственно к схемам, давайте немного вспомним теорию.
В зависимости от того, из какого материала изготовлен положительный электрод литиевого аккумулятора, существует их несколько разновидностей:. У всех этих аккумуляторов имеются свои особенности, но так как для широкого потребителя эти нюансы не имеют принципиального значения, в этой статье они рассматриваться не будут.
Современные электронные устройства типа сотовых телефонов, портативных компьютеров или планшетов питаются от литий-ионных аккумуляторов, которые пришли на смену щелочным аналогам. Имеющийся от момента производства заряд в таких батареях составляет от четырех до шести процентов, после чего начинает снижаться по мере использования. Чаще всего встречается формат банки ионных аккумуляторов , это значит, что у нее диаметр — 1,8 см, а высота —6,5 см. На заметку. Стандартная литий-ионная батарея требует для зарядки до трех часов, а более точно время определяется изначальной ее емкостью.
А вот напряжение на аккумуляторе показывает насколько он заряжен.
Бывают случаи, особенно зимой, когда владельцы автомобилей нуждаются в подзарядке автомобильного аккумулятора от внешнего источника питания.
Безусловно, людям, не имеющим хороших навыков работы с электротехникой, желательно купить заводское устройство зарядки аккумуляторной батареи , ещё лучше приобрести пуско-зарядное устройство для запуска двигателя с разряженным аккумулятором без потерь времени на внешнюю подзарядку. Но если есть небольшие знания в области электроники, можно собрать простое зарядное устройство своими руками. Для правильного обслуживания аккумулятора и продления срока его службы подзарядка требуется при падении напряжения на клеммах ниже 11,2 В. При таком напряжении двигатель, скорее всего, запустится, но при долгой стоянке зимой это приведёт к сульфатации пластин и, как следствие, к снижению ёмкости батареи. При длительной стоянке зимой необходимо регулярно следить за вольтажом на клеммах АКБ.
Часто владельцам автомобилей приходится сталкиваться с таким явлением как невозможность запуска двигателя по причине разряда аккумулятора. Для решения проблемы потребуется воспользоваться зарядкой для АКБ, которая стоит немалых денег.
Чтобы не тратиться на покупку нового зарядного устройства для автомобильного аккумулятора, можно смастерить его своими руками.
Схема самозарядки акб схема
Продолжаем тему www.drive2.ru/b/2181752/, с описанием пошагово изготовление нашей зарядки.
Шаг 4: «выпрямительная» схема.
Мы ранее с катушкой, корпусом и охлаждением уже определились, но дело в том что катушка или трансформатор выдает переменный ток, для его преобразования в постоянный нужна схема диодного «моста» или готовый диодный мост который выдерживают от 30А и выше.
У меня нашлось Д243, мне как раз подходит.
Далее с помощью наших друзей,
режем любой алюминиевый профиль для изготовления радиаторов охлаждения.
Соединяем элементы между собой по схеме,
Для соблюдения полярности и облегчения сборки на каждом диоде есть метка (рисунок), по которому можно ориентироваться.
У меня получилось так, уже пометил черным и красным где на выходе должна полярность, плюс красным и минус черным.
Теперь все эти элементы размещаем в корпус, соблюдая расстояние, и согласно схеме подключаем к трансформатору (катушке).
У меня вышло так.
Фактически это уже готовый простейший блок питания без защит. В нем присутствует система охлаждения что предохранит наш блок и детали от перегрева. Но в нем нету защиты от короткого замыкания и работу с ним нужно контролировать отдельным измерительным прибором.
Шаг 5: Простейшая схема самого доступного зарядного устройства.
Для создания нам понадобится любой простейший блок питания от 15V и выше. Подойдут также блоки питания к ноутбука и бытовой техники.
Так как мы уже изготовили такой блок, рассмотрим схемы подключения к автомобильному АКБ для зарядки. Самая распространенная.
Как видно дополнительный элемент цепочки это автомобильная лампочка на 12В либо несколько штук.
Можно сказать лампочка будет индикатором работы, зарядки, и небольшая защита блоков питания от выхода из строя.
Так как автомобильные АКБ по сути имеют низкуй плотность и блоки питания которые не предназначены для этого могут попросту выйти из строя. Также если вдруг попадется АКБ с замкнутыми банками про что будет сигнализировать очень яркое свечение.
Согласно этой схеме к нашему блоку я подключил акб через эти лампочки,
По этой схеме такая зарядка которую я собрал выдает до 3 Ампер.
При до зарядке спокойно дает 1 Ампер, что благоприятно воздействует на АКБ, при этом неплохо заряжает на низких токах.
При зарядке АКБ нужно выкрутить заглушки на банках на АКБ.
Минус такой схемы что процесс зарядки надо контролировать отдельным измерительным прибором чтобы на АКБ не было перезарядки, то есть при достижении на клеммах до
14.4В либо закипания в банках нужно всё отключить.
В следующей темах рассмотрим простейшие схемы регулировок тока — изготовим свою, рассмотрим как подключать измерительные приборы вольтметр амперметр. Можно сказать немного усложним конструкцию которую сможет изготовить каждый не имея опыта по радиоэлектронике.
Ну как то так всем мира и добра, добавляйте комментарии если есть что подсказать или поучаствовать, я не откажусь :).
Смотрите также
Комментарии 8
смысл?
проще купить, и не тратить время на то, на сборку чего нужны знания и образование как минимум!
мой совет — купите готовый заводской прибор, кому что понравится, а как выбрать — и что — это уже другая тема.
я купил себе заводской приборчик ссср.
Смысл, что он мне обошелся в копейки, запчасти из хлама, тот который у меня уже 5 год без проблем работает, а этот с темы подарил знакомому.
Насчет образования, есть люди которые сами машину делают, а есть кто лампочки на сто меняет, каждому свое.
Насчет заводского, на всех СССРовских не хватит, в селах там как раз больше старых тв и магнитофонов где запчастей и всякого добра хватает, главное с умом подойти, хотя можно купить дешевый китайский и не парится, сгорел черт с ним купил другой, цена вопроса.
не надо приучать себя к тому, чтобы сделать абы как и тд…современные устройства имеют разные режимы работы и более мощные характеристики за не большые деньги, плюс имеют защиту, в большинстве своем…
а делая такой прибор самому — можно бед натворить столько…что сам потом не рад будешь…
большинство радиолюбителей по видео показывают постройку самоделки…якобы просто — но обычному человеку это даже не под силу и не надо это ему…люди берутся за это и не понимают одно — зачем они это делают — не обладая элементарными знаниями.
не рекомендую я этим заниматься, благо потери будут, и хорошо если минимальные, например сжег дома проводку и тд…
о безопасности мало кто задумывается — и подобные поделки далеко не безопасны…в тч и ваша…
хочешь натворить бед — займись ерундой!
Смысл, что он мне обошелся в копейки, запчасти из хлама, тот который у меня уже 5 год без проблем работает, а этот с темы подарил знакомому.
Насчет образования, есть люди которые сами машину делают, а есть кто лампочки на сто меняет, каждому свое.
Насчет заводского, на всех СССРовских не хватит, в селах там как раз больше старых тв и магнитофонов где запчастей и всякого добра хватает, главное с умом подойти, хотя можно купить дешевый китайский и не парится, сгорел черт с ним купил другой, цена вопроса.
радость от обладания качественной вещью, прибором и тд намного выше — чем от поделки наподобие вашей…это доказано.
но я вас не осуждаю — вам нравится — это главное, мне не нравится)))
Странные рассуждения, насчет безопастности, готовый прибор безопасен, там стоят предохранители и защита от переполюсовки, здесь в теме лиш пример доступными словами.
Насчет качества, загляните во внутрь тех недокитайских приборов которым сейчас на рынке торгуют, мне иногда приносят их в ремонт, так что можете успокоится там качесто хорошее )).
У каждого товара есть свой купец.
3 ампера? это совсем не плохо, у меня вдвое слабей
Молодец . Так держать .
Сам тут собираю простую зарядку другу. Пришли морозы а МЫ их не ждали . Как соберу тоже выложу отчёт .
Несколько раз зимой заряжался от блока ноутбука))
Привет всем, в этой статье хочу предложить вашему вниманию простую схему зарядного устройства с автоматическим выключением по завершению заряда АКБ. То есть просто поставил зарядное на ночь или на время и не надо следить за ним, зарядка сама отключиться, когда достигнет порог напряжения заряженного АКБ.
Схема не сложная, в ней всего используется один не мощный транзистор для определения напряжения на аккумуляторе, R1 обычный резистор на 4.7 Ком, P1 подстроечный резистор на 10 Ком. В качестве транзистора Т1 можно использовать КТ815 или аналоги.
Реле на 12 вольт 400 ом, можно взять простое автомобильное реле.
Трансформатор TR1 имеет напряжение вторичной обмотки 13.5 -14.5 вольт. Ток надо брать 110 от ёмкости АКБ, например если аккумулятор на 60 ампер, то ток соответственно 6 ампер.
Диодный мост D1-D4 надо на ток равный номинальному току трансформатора, то есть в данном случаи не менее 6 ампер, это например такие как Д242, КД213, их нужно устанавливать на радиаторе. Диод обозначенный D1, который стоит параллельно реле и диоды D5 и D6 можно брать наши КД105 или буржуйский аналог 1N4007.
Конденсатор С1 на 100 мкф. 25 вольт, резисторы R2, R3 по 3 кОм. HL1 и HL2 это индикаторы зарядки и ограничения зарядового тока, в качестве них можно взять например красный и зелёный светодиоды. Ну и амперметр для контроля тока.
Ток равный 110 от ёмкости АКБ подбирается количеством витков на вторичной обмотке трансформатора. При намотке вторички, необходимо сделать несколько отводков или отводов))) для подбора оптимального варианта зарядного тока.
Заряд автомобильного АКБ считается законченным, когда напряжение на его контактах достигнет 14.4 вольта. Порог отключения подстраивается подстроечным резистором P1 при подключенном и полностью заряженном аккумуляторе.При зарядке разряженного аккумулятора напряжение на нём будет 12-13 вольт, в процессе зарядки ток будет падать, а напряжение расти. Когда напряжение достигнет 14.4 вольта транзистор Т1 отключит реле и цепь заряда будет разорвана.
При снижении напряжения до 11.4 вольт, зарядка снова возобновляется, такой принцип обеспечивают диоды D5, D6 в эмиттере транзистора.
Введите электронную почту и получайте письма с новыми поделками.
Такое простое, автоматическое, зарядное устройство поможет вам проконтролировать процесс зарядки, без вашего участия, поставил на зарядку и будьте уверены ваш АКБ не перезарядиться, а зарядиться до нужного значения.
Разбор больше 11 схем для изготовления ЗУ своими руками в домашних условиях, новые схемы 2017 и 2018 года, как собрать принципиальную схему за час.
- По каким основным причинам происходит разрядка автомобильного аккумулятора на дороге?
А) Автомобилист вышел из транспорта и забыл выключить фары.
Б) Аккумуляторная батарея слишком нагрелась под воздействием солнечных лучей.
- Может ли аккумулятор выйти из строя, если автомобилем не пользуются долгое время (стоит в гараже без запуска)?
А) При долгом простое аккумуляторная батарея выйдет из строя.
Б) Нет, батарея не испортится, ее потребуется только зарядить и она снова будет функционировать.
- Какой источник тока используется для подзарядки АКБ?
А) Есть только один вариант — сеть с напряжением в 220 вольт.
Б) Сеть на 180 Вольт.
- Обязательно снимать аккумуляторную батарею при подключении самодельного устройства?
А) Желательно производить демонтаж батареи с установленного места, иначе возникнет риск повредить электронику поступлением большого напряжения.
Б) Необязательно снимать АКБ с установленного места.
- Если перепутать «минус» и «плюс» при подключении ЗУ, то аккумуляторная батарея выйдет из строя?
А) Да, при неправильном подключении, аппаратура сгорит.
Б) Зарядное устройство просто не включится, потребуется переместить на положенные места необходимые контакты.
Ответы:
- А) Не выключенные фары при остановке и минусовая температура – наиболее распространенные причины разряда АКБ на дороге.
- А) АКБ выходит из строя, если долго не подзаряжать ее при простое автомобиля.
- А) Для подзарядки применяется напряжение сети в 220 В.
- А) Не желательно производить зарядку батареи самодельным устройством, если она не снята с автомобиля.
- А) Не следует путать клеммы, иначе самодельный аппарат перегорит.
Аккумулятор на автотранспорте требуют периодической зарядки. Причины разряжения могут быть разные — начиная от фар, что хозяин забыл выключить, и до отрицательных температур в зимний период на улице.
Для подпитки АКБ потребуется хорошее зарядное устройство. Такое приспособление в больших разновидностях представлено в магазинах автозапчастей. Но если нет возможности или желания покупки, то ЗУ можно сделать своими руками в домашних условиях. Имеется также большое количество схем — их желательно все изучить, чтобы выбрать наиболее подходящий вариант.
Определение: Зарядное устройство для автомобиля предназначается для передачи электрического тока с заданным напряжением напрямую в АКБ.
Ответы на 5 часто задаваемых вопросов
- Потребуется ли производить какие-то дополнительные меры, перед тем как приступать к зарядке аккумуляторной батареи на своём автомобиле? – Да, потребуется почистить клеммы, поскольку во время работы на них появляются кислотные отложения. Контакты очень хорошо нужно почистить, чтобы ток без трудностей поступал к батарее. Иногда автомобилисты используют смазку для обработки клемм, ее тоже следует убрать.

- Чем протереть клеммы зарядных устройств? — Специализированное средство можно купить в магазине или приготовить самостоятельно. В качестве самостоятельно изготовленного раствора используют воду и соду. Компоненты смешиваются и перемешиваются. Это отличный вариант для обработки всех поверхностей. Когда кислота соприкоснется с содой, то произойдет реакция и автомобилист обязательно ее заметит. Это место и потребуется тщательно протереть, чтобы избавиться от всей кислоты. Если клеммы ранее обрабатывались смазкой, то она убирается любой чистой тряпкой.
- Если на аккумуляторе стоят крышки, то их нужно вскрывать перед началом зарядки? — Если крышки имеются на корпусе, то их обязательно снимают.
- По какой причине необходимо откручивать крышечки с аккумуляторной батареи? — Это нужно, чтобы газы, образующиеся в процессе зарядки, беспрепятственно выходили из корпуса.
- Есть необходимость обращать внимание на уровень электролита в аккумуляторной батарее? – Это делается в обязательном порядке.
Если уровень ниже требуемого, то необходимо добавить дистиллированную воду внутрь аккумулятора. Уровень определить не составит труда – пластины должны быть полностью покрыты жидкостью.
Ещё важно знать: 3 нюанса об эксплуатации
Самоделка по способу эксплуатации несколько отличается от заводского варианта. Это объясняется тем, что у покупного агрегата имеются встроенные функции, помогающие в работе. Их сложно установить на аппарате, собранном дома, а потому придется придерживаться нескольких правил при эксплуатации.
- Зарядное устройство, собранное своими руками не будет отключаться при полной зарядке аккумулятора. Именно поэтому необходимо периодически следить за оборудованием и подключать к нему мультиметр – для контроля заряда.
- Нужно быть очень аккуратным, не путать «плюс» и «минус», иначе зарядное устройство сгорит.
- Оборудование должна быть выключено, когда происходит соединение с зарядным устройством.
Выполняя эти простые правила, получится правильно произвести подпитку АКБ и не допустить неприятных последствий.
Топ-3 производителей зарядных устройств
Если нет желания или возможности своими руками собрать ЗУ, то обратите внимание на следующих производителей:
Фирмы хорошо зарекомендовали себя на рынке, а потому о надежности и функциональности переживать при покупке не следует.
Как избежать 2-х ошибок при зарядке аккумуляторной батареи
Необходимо соблюдать основные правила, чтобы правильно подпитать батарею на автомобиле.
- Напрямую к электросети аккумуляторную батарею запрещено подключать. Для этой цели и предназначается зарядные устройства.
- Даже если устройство изготавливается качественно и из хороших материалов, всё равно потребуется периодически наблюдать за процессом зарядки, чтобы не произошли неприятности.
Выполнение простых правил обеспечит надежную работу самостоятельно сделанного оборудования.
Гораздо проще следить за агрегатом, чем после тратиться на составляющие для ремонта.
Самое простое зарядное устройство для АКБ
Схема 100% рабочего ЗУ на 12 вольт
Посмотрите на картинке на схему ЗУ на 12 В. Оборудование предназначается для зарядки автомобильных аккумуляторов с напряжением 14,5 Вольт. Максимальный ток, получаемый при заряде составляет 6 А. Но аппарат также подходит и для других аккумуляторов – литий-ионных, поскольку напряжение и выходной ток можно отрегулировать. Все основные компоненты для сборки устройства можно найти на сайте Aliexpress.
- dc-dc понижающий преобразователь.
- Амперметр.
- Диодный мост КВРС 5010.
- Концентраторы 2200 мкФ на 50 вольт.
- трансформатор ТС 180-2.
- Предохранители.
- Вилка для подключения к сети.
- «Крокодилы» для подключения клемм.
- Радиатор для диодного моста.

Трансформатор используется любой, по собственному усмотрению Главное, чтобы его мощность была не ниже 150 Вт (при зарядном токе в 6 А). Необходимо установить на оборудование толстые и короткие провода. Диодный мост фиксируется на большом радиаторе.
Схема ЗУ Рассвет 2
Посмотрите на картинке на схему зарядного устройства Рассвет 2. Она составлена по оригинальному ЗУ. Если освоить эту схему, то самостоятельно получится создать качественную копию, ничем не отличающуюся от оригинального образца. Конструктивно устройство представляет собой отдельный блок, закрывающийся корпусом, чтобы защитить электронику от влаги и воздействия плохих погодных условий. На основание корпуса необходимо подсоединить трансформатор и тиристоры на радиаторах. Потребуется плата, что будет стабилизировать заряд тока и управлять тиристорами и клеммы.
1 схема умного ЗУ
Посмотрите на картинке принципиальную схему умного зарядного устройства. Приспособление необходимо для подключения к свинцово-кислотным аккумуляторам, имеющим емкость — 45 ампер в час или больше.
Подключают такой вид аппарата не только к аккумуляторам, что ежедневно используются, но также к дежурным или находящимся в резерве. Это довольно бюджетная версия оборудования. В ней не предусмотрен индикатор, а микроконтроллер можно купить самый дешевый.
Если имеется необходимый опыт, то трансформатор собирается своими руками. Нет необходимости устанавливать также и звуковые сигналы оповещения — если аккумулятор подключится неправильно, то загоревшаяся лампочка разряда будет уведомлять об ошибке. На оборудование необходимо поставить импульсный блок питания на 12 вольт — 10 ампер.
1 схема промышленного ЗУ
Посмотрите на схему промышленного зарядного устройства от оборудования Барс 8А. Трансформаторы используются с одной силовой обмоткой на 16 Вольт, добавляется несколько диодов vd-7 и vd-8. Это необходимо для того, чтобы обеспечить мостовую схему выпрямителя от одной обмотки.
1 схема инверторного устройства
Посмотрите на картинке схему инверторного зарядного устройства.
Это приспособление перед началом зарядки разряжает аккумуляторную батарею до 10,5 Вольт. Ток используется с величиной С/20: «C» обозначает ёмкость установленного аккумулятора. После этого процесса напряжение повышается до 14,5 Вольт, при помощи разрядно-зарядного цикла. Соотношение величины заряда и разряда составляет десять к одному.
1 электросхема ЗУ электроника
1 схема мощного ЗУ
Посмотрите на картинке на схему мощного зарядного устройства для автомобильного аккумулятора. Приспособление применяется для кислотных АКБ, имеющих высокую емкость. Устройство с легкостью заряжает автомобильный аккумулятор, имеющий емкость в 120 А. Выходное напряжение устройство регулируется самостоятельно. Оно составляет от 0 до 24 вольт. Схема примечательна тем, что в ней установлено мало компонентов, но дополнительные настройки при работе она не требует.
2 схемы советского ЗУ
Многие уже могли видеть советское зарядное устройство.
Оно похоже на небольшую коробку из металла, и может показаться совсем ненадежной. Но это вовсе не так. Главное отличие советского образца от современных моделей — надежность. Оборудование обладает конструктивной мощностью. В том случае, если к старому устройству подсоединить электронный контроллер, то зарядник получится оживить. Но если под рукой такого уже нет, но есть желание его собрать, необходимо изучить схему.
К особенностям их оборудования относят мощный трансформатор и выпрямитель, с помощью которых получается быстро зарядить даже сильно разряженную батарею. Многие современные аппараты не смогут повторить этот эффект.
Основы проектирования схемы зарядки аккумуляторов
Зарядка аккумуляторов проста (теоретически) – подайте напряжение на клеммы, и аккумулятор зарядится. Если важна безопасная зарядка, быстрая зарядка и/или максимальное время автономной работы, тогда все становится сложнее. В данной статье будут рассмотрены различные аспекты зарядки никель-металлгидридных (NiMH), никель-кадмиевых (NiCd), литий-ионных (Li-ion) и свинцово-кислотных (PbA) аккумуляторов.
В электронных устройствах чаще всего используются три батареи: NiMH, NiCd и Li-ion. Для этих батарей показатель C является важным фактором при определении параметров зарядки. «C» относится к емкости батареи при разрядке в течение одного часа. Например, аккумулятор емкостью 1000 мАч можно заряжать при температуре 0,33°C, в результате чего зарядный ток составляет около 0,33 мА в течение трех часов для достижения полной зарядки. Емкость этих батарей определяется относительно минимально допустимого напряжения, называемого напряжением отсечки. Именно это напряжение обычно определяет «разряженное» состояние батареи. В этот момент еще остается заряд, но его извлечение может привести к повреждению аккумулятора.
Для аккумуляторов PbA значение ампер-часа (Ач) обычно является важным фактором при определении метода зарядки. Номинал Ач батареи рассчитывается на основе полной разрядки; напряжение отсечки не учитывается и не обязательно является фактической полезной емкостью.
Зарядка аккумуляторов в электронных устройствах
Номинальное напряжение NiMH и NiCd аккумуляторов составляет около 1,2 В/элемент, и их обычно следует заряжать до 1,5–1,6 В на элемент.
Дельта-температура (dT/dt), температурный порог, обнаружение пикового напряжения, отрицательное дельта-напряжение и простые таймеры — вот некоторые из методов, используемых для определения момента прекращения зарядки NiMH и NiCd аккумуляторов. Для более важных применений одно или несколько устройств можно объединить в одном зарядном устройстве.
Обнаружение пикового напряжения используется в цепи зарядки аккумулятора регулятора постоянного тока (CCR), показанной ниже. Использование точки обнаружения пикового напряжения 1,5 В на элемент приведет к зарядке примерно до 97% полной емкости NiMH и NiCd аккумуляторов.
Блок-схема простой схемы зарядки аккумулятора регулятора постоянного тока. (Изображение: ON Semiconductor)
Общие рекомендации по зарядке литий-ионных аккумуляторов
При соблюдении соответствующих мер предосторожности зарядное устройство CCR, показанное выше, можно использовать для зарядки литий-ионных аккумуляторов. Литий-ионные аккумуляторы часто заряжают до 4,2 В на элемент при температуре 0,5°C или меньше до емкости, близкой к 1°C, иногда с более медленной скоростью зарядки.
Задача состоит в том, чтобы удержать повышение температуры ниже 5°C. Более высокая температура во время зарядки может привести к катастрофе, например к пожару. А температура литий-ионного аккумулятора обычно больше всего повышается на последних этапах зарядки. Этот контроллер CCR пытается устранить эту потенциальную проблему, не включая вторую ступень зарядки с более низкой скоростью. Устранение второй ступени зарядки помогает продлить срок службы батареи, а также обеспечивает ее безопасную работу. Однако исключение второго этапа зарядки также означает, что аккумулятор будет заряжаться только примерно до 0,85°C, или до 85% своей максимальной емкости.
Если литий-ионный аккумулятор не заряжается очень медленно (обычно 0,15 °C или даже меньше), прекращение зарядки при достижении напряжения 4,2 В на элемент приведет к зарядке аккумулятора максимум до 0,7 °C. Некоторые батареи могут достигать только 0,4C.
Зарядка литиевых аккумуляторов напряжением менее 4,2 В/элемент возможна, но не рекомендуется.
В то время как аккумуляторы других химических элементов не заряжаются при низком напряжении, литиевые аккумуляторы заряжаются, но не достигают полного заряда. Преимущество зарядки при более низких напряжениях заключается в том, что срок службы значительно увеличивается, но при гораздо меньшей емкости.
В то время как простые схемы зарядки аккумуляторов постоянным током могут обеспечить недорогую и относительно медленную зарядку, для повышения производительности необходимы многоступенчатые технологии. Для литий-ионных аккумуляторов зарядка должна быть прекращена; подзарядка недопустима. Перезаряд литий-ионных аккумуляторов может привести к повреждению элемента, что может привести к металлическому напылению лития и стать опасным.
На приведенной ниже схеме показан более оптимальный подход к зарядке литиевых аккумуляторов. Если батарея полностью или почти полностью разряжена, процесс начинается с подзарядки, за которой следует более быстрая предварительная зарядка. Как только достигается заранее определенный уровень заряда, в зависимости от конкретной заряжаемой батареи, происходит быстрая зарядка на основе метода постоянного тока до тех пор, пока не будет достигнуто критическое напряжение батареи, обычно около 4,2 В на элемент.
Затем следует зарядка постоянным напряжением для завершения процесса. В этот момент зарядка прекращается, и на батарею не подается напряжение.
Кривые зарядки литий-ионных аккумуляторов. (Изображение: Monolithic Power Systems)
Существует множество альтернативных топологий для литий-ионной зарядки. Двумя распространенными из них являются узкий постоянный ток и гибридная форсированная зарядка, оптимизированная для конкретных случаев использования.
Узкое напряжение постоянного тока
Узкое напряжение постоянного тока (NVDC) изначально было инициативой Intel™, предназначенной для повышения эффективности системы за счет снижения диапазона напряжения системной нагрузки в ноутбуках и планшетных компьютерах. Это достигается заменой обычного зарядного устройства на системное зарядное устройство с понижающим преобразователем. Это позволяет оптимизировать DC/DC (понижающий) преобразователь и устраняет переключатель цепи питания, что снижает рассеяние, площадь платы и стоимость.
На рисунке ниже показан пример реализации NVDC. Система подключается к адаптеру через понижающий преобразователь. NVDC работает как понижающий преобразователь, когда батарея заряжается и когда батарея дополняет адаптер для обеспечения питания системы.
Зарядное устройство NVDC для таких приложений, как ультракниги или планшеты. (Изображение: ON Semiconductor)
Из-за меньшего колебания напряжения NVDC имеет более высокий общий КПД, чем зарядное устройство Hybrid Power Boost (HPB) (обсуждается в следующем разделе), и обычно обеспечивает лучшую переходную характеристику сети. К двум недостаткам NVDC относятся:
- Более низкое системное напряжение приводит к более высоким токам шины, что увеличивает потери проводимости в дорожках печатной платы и сводит на нет некоторую экономию энергии, достигнутую при использовании устройств с более низким номинальным напряжением.
- Поскольку используются полевые транзисторы и катушки индуктивности с более высокой номинальной мощностью, размер зарядного устройства, стоимость и рассеиваемая мощность могут быть выше.

Гибридная ускоренная зарядка
Как NVDC, так и HPB позволяют адаптеру и аккумулятору работать вместе для обеспечения системной нагрузки, когда она превышает номинал адаптера. HPB перенаправляет энергию батареи на системную шину. В то же время конфигурация NVDC быстро включает QBAT (на рисунке выше), чтобы батарея могла помогать адаптеру и обеспечивать питание системы.
В конфигурации HPB понижающий преобразователь работает нормально, пока адаптер обеспечивает питание системы и заряжает аккумулятор. Когда мощности адаптера недостаточно, понижающий преобразователь работает в обратном направлении, позволяя батарее дополнять адаптер. HPB можно реализовать с помощью обычного адаптера.
Упрощенная схема зарядного устройства гибридного аккумулятора. (Изображение: Renesas)
Внедрение HPB требует изменений в контроллере зарядного устройства. По сравнению с обычным зарядным устройством, HPB позволяет батарее подавать дополнительную энергию, когда это необходимо.
Недостатком является то, что эффективность системы зарядки при легкой нагрузке ниже.
Например, в планшетных компьютерах и ноутбуках HPB используется для обеспечения максимальной производительности ЦП и ГП одновременно во время игр. В этом случае и адаптер переменного тока, и аккумулятор могут одновременно подавать питание на систему. Когда заряд батареи превышает 40%, HPB запускается автоматически, в зависимости от требований программы. Когда HPB работает, батарея разряжается. Когда заряд батареи падает ниже 30%, работа HPB приостанавливается, и батарея начинает заряжаться.
Трехступенчатая зарядка для свинцово-кислотных аккумуляторов
Для оптимальной работы свинцово-кислотных аккумуляторов также требуется несколько этапов зарядки. Однако по сравнению с рассмотренными выше литиевыми батареями это гораздо более простой процесс. В то время как зарядные устройства для батарей PbA доступны от двух до пяти ступеней зарядки, трехступенчатые зарядные устройства (также называемые трехфазными или трехступенчатыми) являются наиболее распространенными.
Три стадии; объем, абсорбция и струйка.
Обозначение DIN 41773 для трехфазной зарядки PbA — «IUoU». IUoU означает: «I» (постоянный ток, объемная зарядка), «Uo» (постоянное напряжение, абсорбционная зарядка) и «U» (также постоянное напряжение, непрерывная зарядка). Независимо от обозначений, присвоенных трем фазам, цель состоит в том, чтобы полностью зарядить аккумулятор за относительно короткое время, обеспечить длительный срок службы аккумулятора и поддерживать аккумулятор в полностью заряженном состоянии в течение неопределенного времени, пока он подключен к зарядному устройству.
На стадии заполнения батарея достигает примерно 80 % полного заряда, при условии, что подается постоянный ток около 25 % от номинального значения ампер-часа (Ач) батареи. Эта цифра 25% может варьироваться от производителя к производителю, требуя, чтобы скорость полной зарядки не превышала 10% от номинальной емкости Ач. Почти в каждом случае зарядка быстрее, чем на 25 % от номинальной емкости Ач на этапе наполнения, сократит срок службы батареи.
Интеллектуальное зарядное устройство можно использовать для максимально быстрой зарядки аккумулятора, поддерживая температуру аккумулятора ниже 100°F 9.0077 . Хотя это может быть эффективным, это также может сократить срок службы некоторых батарей, поэтому следует следовать рекомендациям производителя.
Трехступенчатая схема зарядки герметичных свинцово-кислотных аккумуляторов. (Изображение: Vorp Energy)
Во время стадии поглощения (иногда называемой «стадией выравнивания») завершаются оставшиеся 20% зарядки. На этом этапе контроллер переходит в режим постоянного напряжения, поддерживая целевое зарядное напряжение, обычно от 14,1 В до 14,8 В постоянного тока, в зависимости от конкретного типа заряжаемой свинцово-кислотной батареи, при этом соответственно уменьшая зарядный ток. Если батарея была повреждена (например, из-за накопления постоянной сульфатации) и ток не падает, как ожидалось, зарядное устройство должно отключиться или немедленно переключиться на плавающую стадию.
Зарядное устройство снижает напряжение зарядки до 13,0–13,8 В пост. тока, опять же, в зависимости от конкретного типа свинцово-кислотного аккумулятора, заряжаемого во время плавающего режима. Зарядный ток снижается до более чем 1% от номинальной емкости аккумулятора. Свинцово-кислотные аккумуляторы могут храниться на плаву неограниченное время. На самом деле, хранение батареи в плавающем состоянии увеличивает срок службы батареи, поскольку исключает возможность саморазряда, разряжая батарею до недопустимо низкого уровня и вызывая необратимые повреждения.
Резюме
Зарядка аккумулятора в теории проста, но практические реализации, обеспечивающие максимальную производительность и срок службы аккумулятора, намного сложнее и часто требуют многоэтапной зарядки. Хотя конструкции стабилизаторов постоянного тока могут эффективно заряжать NiMH и NiCd аккумуляторы, они менее чем эффективны для зарядки Li и PbA аккумуляторов. Для батарей Li и PbA необходимы различные комбинации многоступенчатой зарядки постоянным током и зарядкой постоянным напряжением, чтобы обеспечить максимальную производительность, продлить срок службы батареи и обеспечить безопасную работу.
Каталожные номера
3-ступенчатые контроллеры заряда для зарядки солнечных батарей, Vorp Energy
Зарядное устройство батареи, Википедия
Цепь зарядки стабилизатора постоянного тока, ON Semiconductor ИС управления зарядом литий-ионных аккумуляторов, Monolithic Power Systems
Руководство по сборке зарядных устройств для аккумуляторов
В этом руководстве мы рассмотрим схемы зарядки герметичных свинцово-кислотных (SLA), никель-кадмиевых (NiCd), Никель-металлогидридные (NiMH) и литий-полимерные (LiPo) аккумуляторы. Мы предоставим схемы и инструкции по их сборке.
Но прежде чем мы начнем, знайте, что важно правильно заряжать аккумуляторы. Использование неправильного напряжения или тока, или неправильного типа цепи зарядки аккумулятора может привести к возгоранию или даже взрыву аккумулятора. Соблюдайте осторожность при использовании самодельных схем зарядки аккумуляторов и не оставляйте заряжающиеся аккумуляторы без присмотра.
Герметичные свинцово-кислотные аккумуляторы
Герметичные свинцово-кислотные (SLA) аккумуляторы отлично подходят, если у вас есть место. Их большой размер позволяет им долго сохранять заряд на полке. Аккумуляторы SLA обычно заряжаются от источника постоянного напряжения. Зарядное устройство настроено на определенное напряжение, которое остается неизменным на протяжении всего цикла зарядки. Это позволяет батарее изначально потреблять большой ток, который затем уменьшается по мере зарядки. Начальный ток должен быть ограничен, чтобы предотвратить повреждение и перегрев.
На боковой стороне батареи SLA обычно есть этикетка со списком напряжений, которые следует использовать для зарядки:
На изображении выше приведены характеристики напряжения и тока для зарядки батареи в режиме «ожидания» или «циклического использования». Использование в режиме ожидания относится к батареям, которые проводят большую часть времени на зарядном устройстве в режиме поддерживающей зарядки.
Циклическое использование относится к батареям, которые часто используются и часто заряжаются.
Начальный зарядный ток показан для режима ожидания и циклического использования. Ток заряда не должен превышать указанного значения (в данном случае 2,1 А). Зарядное напряжение отличается для режимов ожидания и циклического использования.
В зарядном устройстве SLA цикличность должна контролироваться на этой частоте; аккумулятор будет перезаряжаться, как только он достигнет емкости. Зарядку можно производить с помощью настольного блока питания с ограничением тока. Просто установите значение напряжения, которое вы будете использовать, и установите ограничение тока на значение, указанное на аккумуляторе.
Ниже показана схема зарядного устройства для аккумуляторов SLA, которое автоматически переключает скорость, когда аккумулятор полностью заряжен:
Никель-кадмиевые и никель-металлогидридные
Никель-кадмиевые (NiCd) батареи были популярны в течение последних нескольких десятилетий, но постепенно их заменяют никель-металлогидридными (NiMH) батареями.
Причина в том, что батареи NiMH имеют меньшую память заряда по сравнению с батареями NiCd.
Никель-кадмиевые и никель-металлогидридные аккумуляторы имеют аналогичные требования к зарядке. Оба типа предлагают возможность заряжать столько, сколько вам нужно последовательно. Оба могут заряжаться постоянным током.
Это схема сборки зарядного устройства на дискретных транзисторах, которое можно использовать для зарядки NiCd и NiMH аккумуляторов:
Эта схема предназначена для зарядки 12-вольтовой батареи при токе 50 мА, но ее можно легко масштабировать до более высоких напряжений и токов с помощью подходящих компонентов.
Диоды D1 и D2 и резистор R2 обеспечивают постоянное напряжение 1,2 В на базе Q1, так как напряжение база-эмиттер всегда составляет 0,6 В. Правильно подобрав R1, мы имеем программируемый источник постоянного тока. Чтобы рассчитать значение R1, которое будет обеспечивать определенный ток, используйте эту формулу:
R = V / I
В этом случае V равно 0,6 В, а ток заряда будет равен 50 мА, поэтому:
R = 0,6 В / 50 мА
R1 = 12 Ом
На приведенной ниже схеме показан регулируемый стабилизатор напряжения LM317, настроенный на постоянный ток.
источник. Это зарядное устройство может заряжать как никель-кадмиевые, так и никель-металлогидридные аккумуляторы:
Схема предназначена для зарядки аккумулятора 12 В при токе 50 мА.
LM317 подает опорное напряжение 1,25 В между Vadj и Vout. Чтобы рассчитать значение R3 для получения определенного зарядного тока, используйте эту формулу:
R = V / I
Таким образом, с V при 1,25 В и I при 50 мА,
R = 1,25 В / 50 мА
R3 = 25 Ом , ноутбуки и блоки питания, потому что они могут иметь высокое напряжение и большую емкость для своего размера.
Аккумуляторы LiPo требуют осторожной и контролируемой зарядки. Батареи LiPo нельзя заряжать последовательно. Правильный цикл зарядки LiPo состоит из четырех последовательных этапов зарядки:
После подключения полностью разряженной батареи LiPo к зарядному устройству первым этапом является предварительная зарядка. На этом этапе зарядный ток устанавливается равным 10% от максимального зарядного тока.
На следующем этапе к батарее подается постоянный ток, в то время как напряжение резко возрастает. В конечном итоге напряжение выравнивается на третьем этапе, когда к аккумулятору прикладывается постоянное напряжение. На заключительном этапе ток начинает падать. Когда ток заряда становится равным 10% от максимального тока заряда, зарядка прекращается:
Аккумуляторы LiPo можно заряжать с помощью модуля зарядки литиевых аккумуляторов TP4056. Модуль может питаться от 5В, подаваемого по кабелю micro USB, или через контакты на печатной плате.
Когда аккумулятор полностью заряжен, загорается зеленый светодиод. Аккумулятор подключается к контактам B+ и B-. Есть также контакты OUT, которые можно использовать для включения зарядного устройства в другую цепь. Модуль также контролирует и предотвращает переразряд.
Хотя сделать зарядное устройство не так уж сложно, всегда помните о необходимости соблюдать осторожность. Аккумуляторы, которые не заряжены должным образом, могут загореться или взорваться.
Тем не менее, создание зарядных устройств, описанных выше, может быть чрезвычайно полезным в самых разных проектах по созданию электроники своими руками.
Спасибо за чтение и не стесняйтесь оставлять комментарии ниже, если у вас есть вопросы о чем-либо!
Схемы зарядного устройства
Battery Charger Circuits использует небольшой постоянный ток для зарядки аккумулятора во время полного процесса зарядки. Когда батарея достигает заданного значения, зарядка CC прекращается. В основном этот метод используется для зарядки NiCd, NiMH и Li-ion аккумуляторов.
от Farwah Nawazi
Введение Предположим, вы работаете с ноутбуком, и вдруг появляется всплывающее окно о том, что ваша батарея разряжается… Подробнее
от Farwah Nawazi
Введение Электронные устройства и гаджеты не могут работать без аккумуляторов и зарядных устройств.
Ноутбуки, мобильные телефоны, электронные гаджеты, игровые устройства, … Читать далее
Киран Салим
В этом уроке мы создадим «Схему зарядного устройства для свинцово-кислотных аккумуляторов SLA 12 В». Герметичный … Подробнее
Фарва Навази
Введение По мере того, как технология развивается все больше и больше, устройства теперь используют меньше проводов или совсем не используют провода. … Читать далее
Фарва Навази
Введение Батареи не имели бы применения, если бы у нас не было с собой их зарядных устройств.
Цепи зарядного устройства влияют на электронные … Читать далее
Фарва Навази
Введение Батареи не имели бы применения, если бы у нас не было с собой их зарядных устройств. Цепи зарядного устройства влияют на электронные … Читать далее
Фарва Навази
Введение Электронные гаджеты и устройства не могут работать без аккумуляторов и зарядных устройств, Сотовые телефоны, Ноутбуки, электронные устройства, игровые гаджеты, … Читать дальше
Фарва Навази
Введение Электронные устройства и гаджеты не работают без аккумуляторов и зарядных устройств.
Они являются необходимыми компонентами для … Читать далее
Фариха Захид
В этом уроке мы делаем простой проект автоматических зарядных устройств на 12 В, 9 В и 6 В. Это … Читать далее
от Kiran Saleem
В этом уроке мы создадим «Схему зарядного устройства для свинцово-кислотных аккумуляторов». Для зарядки аккумуляторов мы … Читать
Киран Салим
В этом уроке мы собираемся сделать «Простую электрическую схему зарядного устройства на 12 вольт».
Для зарядки … Читать далее
от Afzal Rehmani
В этом мастер-классе мы демонстрируем 12-вольтовую схему зарядного устройства для солнечных батарей, которая может заряжать солнечные батареи. Солнечные … Читать далее
от Ayesha Khan
Введение: Цепь, которая перезаряжает батареи, называется зарядным устройством или перезарядкой. Он обеспечивает постоянный ток … Читать далее
Киран Салим
В этом уроке мы создадим «Схему автоматического зарядного устройства».
Зарядное устройство — это … Читать далее
Киран Салим
В этом уроке мы собираемся сделать «Зарядное устройство от солнечной батареи с защитой от перезарядки». Энергия от … Читать далее
Киран Салим
В этом уроке мы создадим «Схему зарядного устройства для гелевых батарей на 12 В». Для зарядки … Читать далее
LiPo Battery Charging — Circuit Cellar
Краткие сведения • Ресурсы09.02.2022
Литий-полимерные (LiPo) аккумуляторы в наши дни широко распространены, особенно в бытовой электронике. Как аккумуляторная технология, они имеют множество преимуществ по сравнению с другими аккумуляторными батареями, включая высокую плотность энергии, относительно ровный профиль напряжения в диапазоне их разрядки, низкий саморазряд и высокие разрядные токи.
Однако они немного привередливы, когда дело доходит до того, как их заряжать и разряжать, иначе они могут быть повреждены или даже загореться. Если вы перезарядите элемент LiPo выше 4,2 В или слишком большим током, электролит может испариться, а батарея может расшириться и потенциально разрушиться. Если вы разрядите один ниже 2,7 В, вы можете необратимо повредить элемент. Если у вас есть несколько последовательно соединенных элементов, вам может потребоваться регулярно (или непрерывно) балансировать напряжение между ними, чтобы максимально увеличить срок службы батареи.
Если вы хотите спроектировать один или два аккумулятора LiPo и соответствующее зарядное устройство, вам необходимо принять все это во внимание. К счастью, существует множество специализированных микросхем для зарядных устройств LiPo, которые помогут вам справиться с деталями. Хорошим примером является импульсное зарядное устройство TI BQ24123 LiPo. Это поддерживает один или два элемента LiPo и зарядные токи до 2А.
На рис. 1 показана схема приложения с одной ячейкой из технического описания.
Типичный профиль зарядки для одного из этих чипов показан на рис. 2 . Если напряжение аккумулятора (показано красным) ниже порогового значения V LOW (3,0 В или 6,0 В для приложений с одним или двумя элементами соответственно), зарядное устройство переходит в фазу предварительной зарядки, когда элемент заряжается при низком постоянном уровне. ток, I LOW (показан синим цветом) обычно составляет 10 % от нормального зарядного тока I CH . Предварительный заряд продолжается до тех пор, пока напряжение на ячейке не достигнет В LOW , когда ток увеличивается до полного зарядного тока, I CH .
Это может достигать рейтинга «C» ячейки.
Рейтинг C литий-полимерного элемента является мерой того, насколько быстро элемент может безопасно заряжаться или разряжаться. Он используется вместе с емкостью элемента для определения максимального зарядного или разрядного тока. Например, элемент емкостью 1000 мАч с номиналом 1С можно заряжать или разряжать током 1А, а аккумулятор с номиналом 2С можно заряжать или разряжать током 2А.
Заряд постоянным током продолжается до тех пор, пока напряжение элемента не достигнет В КОНЕЦ (4,2 В или 8,4 В). В этот момент зарядное устройство переключается в режим постоянного напряжения, поддерживая постоянное напряжение элемента на уровне V END по мере того, как зарядный ток уменьшается до уровня I END , когда зарядка завершена.
— РЕКЛАМА—
—Реклама здесь—
Важно, чтобы предварительная зарядка или зарядка не продолжались бесконечно в случае невозможности достижения условия завершения. Зарядное устройство должно включать таймер, чтобы любой этап зарядки прекращался по истечении определенного периода времени. Также желательно контролировать температуру элемента и приостанавливать или прекращать зарядку, если температура батареи слишком высока (или слишком низка, если это представляет риск для вашего приложения).
BQ24123, наряду со многими аналогичными чипами от широкого круга производителей, имеет все эти функции и должен обеспечить долгую и счастливую жизнь ваших LiPo аккумуляторов.
Мне нравится эта микросхема, так как она относительно небольшая и включает в себя переключающие элементы, поэтому для создания работающего зарядного устройства требуется только внешняя катушка индуктивности и несколько резисторов и конденсаторов. Я использовал его в нескольких проектах и, безусловно, могу порекомендовать его для ваших проектов.
Ссылки
«Технический паспорт BQ24123, информация о продукте и поддержка | TI.Com». По состоянию на 17 января 2022 г. https://www.ti.com/product/BQ24123.
«Литий-полимерный аккумулятор». В Википедии, 10 января 2022 г. https://en.wikipedia.org/w/index.php?title=Lithium_polymer_battery&oldid=1064888568.
| Будьте в курсе наших БЕСПЛАТНЫХ еженедельных информационных бюллетеней! | Не пропустите предстоящие выпуски Circuit Cellar. Подписаться на журнал Circuit Cellar Примечание. |
| Хотите написать для Circuit Cellar ? Мы всегда принимаем статьи/сообщения от технического сообщества. Свяжитесь с нами и давайте обсудим ваши идеи. |
— РЕКЛАМА —
— Реклама здесь —
Эндрю Левидо
+ сообщения
Эндрю Левидо ([email protected]) получил степень бакалавра в области электротехники в Сиднее, Австралия, в 1986 году. Несколько лет он работал в области исследований и разработок в компаниях, занимающихся силовой электроникой и телекоммуникациями, прежде чем перейти к управлению роли. В свободное время Эндрю проявлял практический интерес к электронике, особенно встраиваемым системам, силовой электронике и теории управления.
На протяжении многих лет он написал ряд статей для различных изданий по электронике и время от времени оказывает консультационные услуги, если позволяет время.
Аккумуляторы Зарядка LiPo аккумуляторов
Вам также может понравиться
Схема зарядки щелочных аккумуляторов — M0UKD — Блог радиолюбителя
Вот слаботочное зарядное устройство, которое я разработал в попытке продлить срок службы/зарядить обычные неперезаряжаемые щелочные батареи. Хитрость в этом заключается в трех вещах.
- Используйте слабый ток в течение длительного времени
- Заряжайте до того, как они станут слишком истощенными
- Зарядка не более чем до 110% емкости элементов (например, зарядка 1,5 В до 1,65 В и остановка)
Преимущество использования щелочных батарей заключается в том, что они не имеют внутреннего разряда в отличие от перезаряжаемых никель-кадмиевых и никель-металлогидридных аккумуляторов и поэтому подходят для приложений с низким потреблением тока, таких как пульты дистанционного управления, часы или вещи, которые вы не используете часто, такие как как факелы.
В своих тестах я обнаружил, что чем ниже скорость заряда, тем лучше заряд и меньше вероятность утечки электролита из элемента. Кроме того, если элемент становится слишком плоским или полностью плоским, он не будет хорошо заряжаться, а также, вероятно, протечет электролит и, возможно, даже откроется. Идея здесь состоит в том, чтобы держать их пополненными. Допустим, у вас есть новые батарейки в фонарике, и вы им некоторое время пользовались. Ячейки разрядились, например, примерно до 1,3 В. Поставьте их на нежный заряд с помощью этой схемы, следите за напряжением и останавливайтесь, когда оно достигает 110%. Это будет 1,65 В для одной ячейки или 3,3 В для двух последовательно соединенных ячеек. Не заряжайте аккумулятор выше 110%, иначе есть риск протечки или даже лопнувшего/взорвавшегося элемента. Также не рекомендуется пытаться заряжать полностью разряженную щелочную батарею. Они не поглощают заряд и просто протекают в моем опыте. Некоторые из моих тестов я проводил на улице зимой (около 2 ° C) и обнаружил, что элементы довольно быстро достигают 1,65 В, но не поглощают большую его часть из-за высокого внутреннего сопротивления при низких температурах.
Зарядка должна производиться при комнатной температуре, около 20°C.
Вот принципиальная схема цепи постоянного тока с использованием регулятора переменного напряжения LM317. Это очень простая схема для зарядки щелочных батарей. Он обеспечит стабильный постоянный ток, который можно регулировать, переключая различные номиналы резисторов. Входное напряжение должно быть как минимум на 6 В выше, чем у аккумуляторов, которые вы хотите зарядить. Светодиод, BC548 и резистор 470 Ом обеспечивают индикацию протекания тока, чтобы показать, что ваши соединения с аккумулятором в порядке. Их можно опустить, если вы хотите упростить схему. Я использовал 12-позиционный поворотный переключатель, установленный на 5-позиционный, чтобы выбрать различные резисторы для получения выходных токов около 5, 10, 20, 30 и 40 мА. Идея на 9v Типы PP3 я бы использовал 5 мА. Для ААА 10 мА. AA 20 мА, C 30 мА и D 40 мА. Это всего лишь моя рекомендация, вы можете попробовать то, что вам нравится! Просто помните, что больший ток не годится для зарядки щелочных неперезаряжаемых батарей.
Вы можете не использовать переключатель и зафиксировать ток или использовать простой тумблер для переключения между 2 или 3 различными токами или любым другим способом!
Постоянный ток можно установить, выбрав соответствующий резистор. R = 1,25 ÷ I, где R — номинал резистора в омах, 1,25 — эталонное падение напряжения регулятора в вольтах, а I — постоянный ток в амперах. Например, если вам нужен постоянный ток 100 мА, значение R будет: 1,25 ÷ 0,1 = 12,5 Ом. Рассеиваемая мощность на резисторе R в этом примере равна: P = V x I = 1,25 x 0,05 = 0,125 Вт или 125 мВт. Рассеиваемая мощность на микросхеме LM317 составляет: (Vin – Vout) x Зарядный ток. Для LM317 (TO220) в этой маломощной схеме радиатор не требуется. Если вы проектируете один с выходным током более 40 мА, вы должны использовать его радиатор. Обратите внимание, что на металлическом корпусе или выступе ИС также находится Vout, поэтому необходимо использовать изолирующие шайбы, если вы прикрепляете радиатор к металлическому корпусу.
Потребуются резисторы большой мощности более 200 мА, но здесь они не нужны, поскольку мы используем малые токи для зарядки щелочных батарей! (200 мА = 1 ⁄ 4 Вт при 1,25 В)
Как это работает: LM317 поддерживает постоянное напряжение 1,25 В на резисторе независимо от входного напряжения или выходной нагрузки. Это означает, что когда ток нагрузки увеличивается или уменьшается, регулятор регулирует свой выход, чтобы постоянно поддерживать постоянное напряжение на резисторе 1,25 В и, следовательно, ток 1,25 ÷ R.
Одна из причин, по которой эта схема настолько проста, заключается в том, что большая часть схемы находится внутри самого LM317. Его сложную схему можно увидеть на внутренней принципиальной схеме ниже:
Внутренняя схема LM317
Да, вся схема упакована внутри LM317. Три контакта входа, выхода и регулировки можно увидеть слева на схеме. Внутри 26 транзисторов, 26 резисторов, 3 конденсатора и 4 стабилитрона.
M0UKD Информационная страница любительской радиостанции © 2007-2017.
Этот веб-сайт использует файлы cookie для улучшения вашего опыта. Мы предполагаем, что вы согласны с этим, но вы можете отказаться, если хотите. Принять Подробнее
Схема зарядного устройства для литий-ионных аккумуляторов – что нужно знать
Схема зарядного устройства для литий-ионных аккумуляторов популярна из-за ее отличная плотность энергии, высокое напряжение ячейки и приемлемые нагрузочные характеристики.
Все, от небольших электронных устройств, смартфонов и ноутбуков до автомобилей, теперь оснащено литиевыми зарядными устройствами.
Чудодейственная схема зарядного устройства для литиевых батарей состоит в основном из трех элементов — регулируемого регулятора напряжения, переключающих транзисторов и резисторов-ограничителей тока.
С ростом популярности зарядных устройств для литий-ионных аккумуляторов вам необходимо быть в курсе всех важных деталей. Поэтому мы создадим краткий ресурс, посвященный зарядному устройству для литиевых аккумуляторов.
Давайте копать!
Сложно ли заряжать литий-ионный аккумулятор?Рис. 2: Комплект литий-ионных батарей
В какой-то момент ваша литий-ионная батарея преобразует всю накопленную химическую энергию в электрическую. Когда электролит батареи уменьшается таким образом, вам придется перезарядить устройство.
Зарядить литий-ионный аккумулятор очень просто. Это похоже на то, как вы заряжаете другие батареи.
Весь процесс легко представляет собой суммирование настройки, стабилизации и завершения.
Чтобы получить наилучшие результаты от процесса зарядки, необходимо принять во внимание несколько важных соображений. Это включает; обеспечение автоматического отключения при полном уровне заряда, подача постоянного напряжения и постоянный ток.
Простейшее зарядное устройство для литий-ионных аккумуляторов с использованием одного полевого МОП-транзистораРис. 3. Схема зарядного устройства для литий-ионных аккумуляторов
- Необходимые материалы и триммер нужен.
- Принцип конструкции
Поскольку эта схема может генерировать и проводить только безопасное количество низкого входного тока, ячейка никогда не перегревается. Таким образом, нет необходимости в регулировании температуры, материалы, используемые в конструкции, обеспечивают это.
- Настройка
Отрегулируйте триммер, чтобы получить постоянный ток 12 В на зарядных клеммах.
Зарядное устройство для литий-ионных аккумуляторов, использующее LM317 в качестве микросхемы контроллера
Подсоедините триммер и резистор 47k. Разрешить постоянный недавний приток около 0,5 ° C, чтобы течь через ячейку.Прежде всего, LM317 помогает подавать на выход постоянное и стабильное напряжение. Как и LM338, микросхема LM317 также очень популярна среди схем зарядных устройств.
Дополнительным преимуществом является то, что LM317 очень легко использовать в проекте сборки своими руками.
Рис. 4: Зарядка аккумулятора с помощью LM317
- Необходимые материалы
Вам потребуются материалы для изготовления схемы зарядного устройства для батарей AA. Они включают; резисторы или нагрузки, литий-ионный аккумулятор, несколько проводов, контакты монитора и транзистор интегральной схемы LM317.
- Принцип конструкции
Принцип здесь заключается в том, как постоянное напряжение и постоянный ток обеспечивают зарядку литий-ионной батареи.

- Настройка
Позвольте центральному ползунку предустановки коснуться шины заземления цепи. Настраивайте предустановку до тех пор, пока SCR не отключит подачу напряжения. Подсоедините аккумулятор и включите питание.
Зарядное устройство для литий-ионных аккумуляторов с использованием микросхемы IC 555IC 555 — очень дешевый, популярный и точный таймер; его использование в любой электрической установке заключается в точном определении времени. Несмотря на то, что он имеет применение с частотным разделением, он в основном является источником сигнала тревоги в цепях. 9Рис. 5. Зарядка литиевой батареи с помощью ИС
- Принцип конструкции
Прежде всего, эта схема требует наличия таймера в цепи литий-ионного зарядного устройства. Литий-ионные аккумуляторы обычно не перезаряжаются; они могут разрушить свои клетки.
Вот почему нам нужен таймер в их зарядных устройствах.

- Как настроить
Подключите все контакты датчиков к аккумулятору. Включите IC 555 и трансформатор в схему. Наконец, установите напряжение трансформатора на максимальное значение 6 вольт. Номинальный ток также должен составлять около 1/5 от номинального значения Ач батареи.
Что входит в процесс зарядки нескольких литий-ионных аккумуляторов?Это способ сделать все, если вы хотите одновременно заряжать не менее 25 литий-ионных аккумуляторов.
Рис. 6. Зарядка нескольких литий-ионных аккумуляторов
- Необходимые материалы
Общее количество литий-ионных аккумуляторов для зарядки, один источник напряжения, датчик температуры
9 Принцип конструкции
Контролируя температуру и тепло, рассеиваемое установкой, вы можете одновременно заряжать несколько литий-ионных аккумуляторов.
- Как настроить
Соедините все литий-ионные аккумуляторы параллельно, подключите их к датчику температуры, диоду и источнику питания
Цепь зарядного устройства для литий-ионных аккумуляторов 3,7 ВСоздание этого зарядного устройства требует технических знаний, поскольку для успешного выполнения этой задачи необходимо разбираться в пайке поверхностного монтажа.


Чтобы аккумулятор полностью разрядился в течении ночи, вполне хватит оставить чуть приоткрытую дверь салона.
Единственное, при этом необходимо номинал резистора R5 увеличить до 200 Ом.
Если необходимы большие величины, то номинал резистора нужно уменьшить.



/c9f8417bdc1aafe.s.siteapi.org/img/6b7f6df3f45beaf229df451377a400f1c4d87df8.jpg)
Для подпитки АКБ потребуется хорошее зарядное устройство. Такое приспособление в больших разновидностях представлено в магазинах автозапчастей. Но если нет возможности или желания покупки, то ЗУ можно сделать своими руками в домашних условиях. Имеется также большое количество схем — их желательно все изучить, чтобы выбрать наиболее подходящий вариант.
Если уровень ниже требуемого, то необходимо добавить дистиллированную воду внутрь аккумулятора. Уровень определить не составит труда – пластины должны быть полностью покрыты жидкостью.


Мы сделали выпуск Circuit Cellar за май 2020 г. бесплатным образцом. В нем вы найдете большое разнообразие статей и информации, иллюстрирующих типичный номер текущего журнала.
Подсоедините триммер и резистор 47k. Разрешить постоянный недавний приток около 0,5 ° C, чтобы течь через ячейку.

