Электросхема автомобиля ВАЗ 2107 с объяснениями
Ссылка на скачивание:
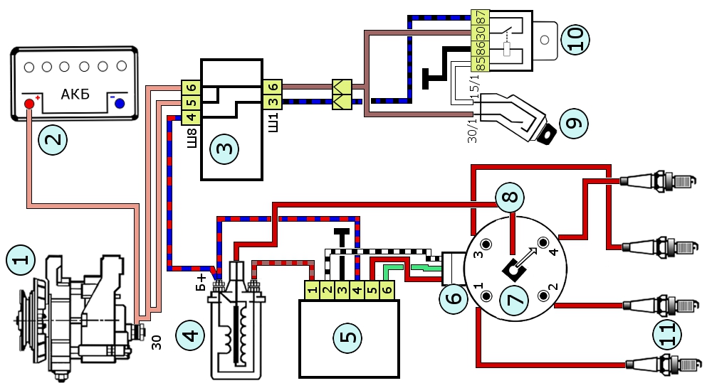
Скачать: Схема крупным планом
Пояснения к электросхеме ВАЗ 2107 (нажмите, чтобы раскрыть!):
- блок-фары
- боковые указатели поворота
- аккумуляторная батарея
- реле включения стартера
- электропневмоклапан карбюратора
- микровыключатель карбюратора
- генератор 37.3701
- моторедукторы очистителей фар *
- датчик включения электродвигателя вентилятора
- электродвигатель вентилятора системы охлаждения двигателя
- звуковые сигналы
- распределитель зажигания
- свечи зажигания
- стартер
- датчик указателя температуры охлаждающей жидкости
- подкапотная лампа
- датчик сигнализатора недостаточного давления масла
- датчик сигнализатора недостаточного уровня тормозной жидкости
- моторедуктор очистителя ветрового стекла
- блок управления электропневмоклапаном карбюратора
- катушка зажигания
- электродвигатель насоса омывателя фар *
- электродвигатель насоса омывателя ветрового стекла
- монтажный блок
- реле очистителя ветрового стекла
- реле аварийной сигнализации и указателей поворота
- выключатель сигнала торможения
- выключатель света заднего хода
- реле зажигания
- выключатель зажигания
- трехрычажный переключатель
- выключатель аварийной сигнализации
- штепсельная розетка для переносной лампы **
- переключатель вентилятора отопителя (печки)
- дополнительный резистор электродвигателя отопителя (печки)
- лампа сигнализатора включения обогрева заднего стекла
- лампа сигнализатора недостаточного уровня тормозной жидкости
- блок сигнализаторов
- электродвигатель вентилятора отопителя (печки)
- лампа освещения вещевого ящика
- выключатели плафонов на стойках передних дверей
- выключатели фонарей сигнализации открытых передних дверей ***
- фонари сигнализации открытых передних дверей ***
- соединительная колодка
- прикуриватель
- часы
- выключатель освещения приборов
- диод для проверки исправности лампы сигнализатора недостаточного уровня тормозной жидкости
- указатель уровня топлива
- лампа сигнализатора резерва топлива
- спидометр
- лампа сигнализатора включения указателей поворота
- лампа сигнализатора прикрытия воздушной заслонки карбюратора
- лампа сигнализатора заряда аккумуляторной батареи
- выключатель сигнализатора прикрытия воздушной заслонки карбюратора
- комбинация приборов
- эконометр
- выключатели плафона на стойках задних дверей
- указатель температуры охлаждающей жидкости
- тахометр
- лампа сигнализатора включения стояночного тормоза («ручника»)
- лампа сигнализатора недостаточного давления масла
- лампа сигнализатора включения дальнего света фар
- лампа сигнализатора включения наружного освещения
- вольтметр
- выключатель сигнализатора включения стояночного тормоза («ручника»)
- выключатель наружного освещения
- выключатель обогрева заднего стекла с лампой подсветки
- выключатель заднего противотуманного света с сигнализатором включения *
- предохранитель цепи противотуманного света
- плафон ****
- задние фонари
- датчик указателя уровня и резерва топлива
- колодки для подключения к элементу обогрева заднего стекла *
- фонари освещения номерного знака
Далее на данной странице мы собрали все найденные нами схемы на просторах интернета.
Все схемы кликабельны, нажмите на них для увеличения.
Если вы что-то хотите добавить, можете опубликовать в комментариях и мы дополним статью.
Монтажный блок
Соединения генератора Г222
Соединения генератора 37.3701
Соединения стартера
Соединения классической системы зажигания
Соединения бесконтактной системы зажигания
Соединения управления пневмоклапаном карбюратора
Соединения наружного освещения
Соединения фар и противотуманного света
Соединения аварийной сигнализации и указателей поворота
Соединения омывателя и очистителя ветрового стекла
Соединения звуковых сигналов
Соединение электродвигателя отопителя
Соединения электрообогрева заднего стекла
Соединения внутреннего освещения и сигнализация открытых передних дверей
Соединения контрольной лампы ручного тормоза
Соединения указателя уровня топлива с контрольной лампой резерва
Соединения указателя температуры охлаждающей жидкости и контрольной лампы давления масла
Соединения освещения приборов вещевого ящика, прикуривателя и патрона переносной лампы
Электросхема автомобиля ваз 21074i
Схема электрических соединений Январь 7.
2 LADA 2107, ЭСУД ЕВРО-2 М7.9.7, 21074 с двигателями 2104, 2104-1411020-10, 21067, 21067-1411020-11, 12
Панель приборов
Соединения жгута проводов правого брызговика
Соединения жгута проводов левого брызговика
Интерактивные электросхемы
Если вы пользуетесь мобильным устройством на платформе Android, можно установить приложение «интерактивная схема» . Ссылка: https://play.google.com/store/apps/details?id=ru.mdss.repairvaz2107
Для ПК также есть хорошая интерактивная программа. Ссылка: https://yadi.sk/d/FPbVEA6Xqxxxqg
Если вы не умеете пользоваться схемами, посмотрите подробный обучающий видео-урок. Он поможет вам разобраться в том, как читать электросхемы автомобилей.
https://www.youtube.com/watch?v=RUl65pclHjA
Электрическая схема ВАЗ 2107 (инжектор) и ее особенности
Главная » Электрооборудование Ваз 2107
Электрооборудование Ваз 2107
[important]Автовладельцы быстро оценили преимущества применения инжекторных двигателей на «классике».
Нововведение оказало влияние на российский рынок автомобилей. Покупатели стали предпочитать более экономичные и мощные машины устаревшим карбюраторным версиям. Однако бытует мнение, что электронные компоненты системы инжекторного двигателя снижают надежность и осложняют ремонт автомобиля. Попробуем разобраться, так ли это.[/important]
Содержание
- Защита электрических цепей ВАЗ 2107
- Новизна автомобильных электросистем ВАЗ с инжекторным двигателем
- Преимущества Ваз 2107 с системой впрыска
- Недостатки Ваз 2107 с системой впрыска
- Заключение
Защита электрических цепей ВАЗ 2107
Назначение блока предохранителей – защита проводов от возгорания и аккумулятора от разряда при коротком замыкании цепи. ВАЗ 2107 оборудован блоком одноразовых плавких предохранителей, который находится под капотом неподалеку от аккумулятора – справа на перегородке между моторным отсеком и салоном. Такое расположение выбрано неслучайно – предохранители располагаются максимально близко к аккумулятору, чтобы уменьшить количество и длину незащищенных электрических сетей.
Схема расположения предохранителей нанесена на крышке блока, что позволяет быстро сориентироваться в случае перегорания предохранителя.
При замене вышедшего из строя предохранителя необходимо соблюдать его номинал. Этот показатель не нанесен на крышку предохранительного блока, поэтому узнать его можно либо из схемы ВАЗ 2107 (инжектор) либо на основании маркировки, нанесенной на подлежащий замене предохранитель.
[tip]Важно: несоблюдение номинала может привести к возгоранию электропроводки и пожару. Это может произойти, если новый предохранитель будет рассчитан на существенно больший ток.[/tip]
На блоке предохранителей также установлены электрические реле. Отличие блока предохранителей инжекторной вариации «семерки» от карбюраторного состоит лишь в наличии дополнительных предохранителей для ЭСУД, топливного насоса и других устройств, характерных лишь для инжекторного автомобиля.
Новизна автомобильных электросистем ВАЗ с инжекторным двигателем
Основное новшество – замена механических элементов системы зажигания и компонентов подготовки воздушно-топливной смеси более точными и эффективными электронными устройствами.
Первое, что бросается в глаза – отсутствие трамблера и карбюратора. Электронные устройства включены в общую электросхему автомобиля. Соответственно на ВАЗ 2107 (инжектор) схема электрооборудования отличается от версии с карбюраторным двигателем наличием электронной системы управления двигателем.
ЭСУД выполняет следующие функции:
- Контроль за соотношением воздуха и бензина в смеси, поступающей в цилиндры.
- Регулировка оборотов двигателя на холостом ходу.
- Изменение угла опережения зажигания в зависимости от режима работы и оборотов двигателя.
- Управление топливным насосом и электровентилятором системы охлаждения.
Схема электрооборудования ВАЗ 2107 (инжектор) представлена на рисунке ниже:
Изменилась и схема электропроводки обновленной версии ВАЗ 2107. Появились дополнительные подкапотные разъемы для подключения датчиков и электронных устройств ЭСУД. Поэтому электропроводка инжекторной «классики» имеет дополнительные подкапотные жгуты, отсутствующие в комплектации для карбюраторных моделей.
Серьезное отличие инжекторной версии Ваз 2107 – наличие топливного электронасоса, обеспечивающего высокой давление в бензопроводе, необходимое для работы системы впрыска.
Преимущества Ваз 2107 с системой впрыска
- Инжекторная «семерка» увереннее трогается с места. Благодаря тому, что электроника оперативно реагирует на изменение педали газа и режима работы двигателя, шансы заглохнуть при старте (даже на холостых оборотах) снижаются.
- Упрощенный запуск холодного двигателя. Управление составом смеси производится в автоматическом режиме с учетом температуры двигателя. Необходимость ручного управления составом смеси при помощи воздушной заслонки отсутствует.
- Уменьшенное время, необходимого для прогрева.
Благодаря автоматической оптимизации состава смеси работа непрогретого двигателя не вызывает затруднений. При движении отсутствуют рывки и провалы, свойственные холодному карбюраторному двигателю. - Упрощение обслуживания системы зажигания. Нет необходимости регулировки зазора контактов прерывателя и проверки их состояния.
- Большая мощность и экономичность двигателя благодаря оптимальному соотношению бензиново-воздушной смеси на всех режимах работы.
- Невозможна полная глубокая проверка и ремонт системы управления двигателем без специального оборудования.
- Особенности электропроводки ВАЗ 2107 (инжектор) не позволяют обнаружить все неисправности, используя одну лишь контрольную лампу.
- Дорогостоящее обслуживание в официальных сервисных центрах, которое предусмотрено изготовителем.
Заключение
Модернизация «семерки» позволила ей успешно конкурировать с переднеприводными моделями и оставаться на конвейере до 2012 года. После чего на АвтоВАЗе было принято решение о снятии модели с производства.
Однако ВАЗ 2107 и сегодня остается популярной моделью автомобиля, пользующейся спросом на вторичном рынке. Поэтому «схема ВАЗ 2107 (инжектор)» продолжает оставаться популярным запросом в поисковиках. Знание схемы электрооборудования пригодится при самостоятельной диагностике неполадок и ремонте автомобиля.
Инжекторные вариации двигателя ВАЗ успели подтвердить высокие эксплуатационные характеристики и надежность электронных систем зажигания и впрыска.
Преимущества электронного зажигания на ВАЗ 2107
Большинство автомобилей ВАЗ 2107 до 2005 года оснащались обычной контактной системой зажигания. То есть все практически так же, как было десятилетия назад. Честно говоря, контактная система зажигания давно изжила себя и была заменена на более современную и совершенную электронную. До недавнего времени у моей ВАЗ 2107 было контактное зажигание, и после установки я просто не мог узнать свою машину, о чем подробнее расскажу ниже.
Сначала хотелось бы сказать пару слов о том, как я все это дело ставил на свою машину.
Несколько слов об установке БСЗ
В этой процедуре нет ничего сложного и все устанавливается на те же места, что и в старой системе. Единственное, что ко всему этому добавляется, так это электронный блок – переключатель, но для него также предусмотрено специальное место под капотами автомобиля с левой стороны.
Если вы решили все это доставить, то вам необходимо приобрести в магазине или на авторынке комплект оборудования, который включает в себя:
- Трамблер с крышкой
- Катушка зажигания
- Выключатель
- Так же желательно купить новые высоковольтные провода (желательно силиконовые)
Получается что надо будет менять старую катушку зажигания и трамблер на новые из этого комплекта, а также поставить переключатель в специально отведенное место. Его расположение выглядит так:
Провода подключаются довольно просто и вы их точно не перепутаете, так как все на штекерах. Единственное, что нужно помнить, это провода катушки зажигания, хотя провода на новую лучше ставить сразу после снятия старой катушки, тогда все точно будет хорошо.
Также стоит обратить внимание, что после установки бесконтактного зажигания на свой автомобиль необходимо выставить зазор электродов свечей 0,7-0,8 мм.
Теперь можно немного рассказать об ощущениях, которые были после первого запуска двигателя. Так вот, если на контактах заводил только с подсосом на холодную, то теперь машина заводилась без подсоса и держала постоянные обороты. Тем более, что раньше приходилось ждать не менее пяти минут, пока двигатель прогреется и только тогда можно было начинать движение, иначе двигатель плохо набирал обороты.
С электронным зажиганием сразу после запуска можно смело начинать движение и не будет провалов и потери скорости. Двигатель сразу начинает работать ровно и уверенно. То есть раньше при обычной системе зазор был 0,5 — 0,6 мм, и, соответственно, искра была намного меньше, чем сейчас при увеличенном зазоре. Это многое объясняет.
После установки БСЗ проблем с подгоранием контактов и их постоянной заменой нет. Если раньше было хоть какое-то соблюдение стандартов и качество было неплохое, то сейчас контактов иногда не хватает на 5 км.
Единственное, что может быть минусом электронного зажигания для ВАЗ «классика» это:
- Немалая цена. Комплект оборудования стоит не менее 2000 рублей
- Выход из строя датчика холла, который лучше всего носить с собой про запас, чтобы не вставать где-то на трассе
В целом это очень хорошо и удобно бизнеса, по сравнению с контактной системой, и преимуществ гораздо больше, чем недостатков. Поэтому смело можем рекомендовать всем владельцам автомобилей ВАЗ 2107, которые еще не решились на модернизацию, устанавливайте БСЗ – результатом вы останетесь довольны.
Как подключить катушку зажигания ваз 2101. Установка и регулировка зажигания на Копейке
Многим автовладельцам интересно узнать, как выставить зажигание на ваз 2101. Действительно, на этих довольно старых двигателях часто возникают проблемы с зажиганием. Такие же двигатели, помимо «копейки», можно встретить и на других моделях «Жигулей». Принцип настройки зажигания аналогичен такой работе на других моторах.
Способы
Как выставить зажигание на ВАЗ 2101? Есть только несколько способов. Для контактного зажигания есть 2 способа его настройки. Их использование во многом зависит от ваших навыков и наличия инструментов:
- Кстати, этот способ достаточно сложен. Не требует никаких специальных приспособлений, но в то же время выставить зажигание с первого раза новичку удается далеко не всегда;
- Кстати, этот способ проще. Для работы нужен простой тестер.
Как правило, большинство любителей отечественного автопрома используют первый способ, хотя второй намного точнее.
Симптомы
Многим владельцам ВАЗ 2101, и даже нескольких более новых моделей знакома ситуация, когда машину вдруг начинает лихорадить, двигатель тарахтит и тарахтит как запорожец.
При этом теряется мощность, и машина начинает расходовать бензин как спорткар. Наиболее частая причина – возгорание. Но прежде чем начать работу с дистрибьютором, необходимо убедиться в качестве топлива. Иногда это происходит из-за использования плохого бензина. Попробуйте заправиться на другой заправке.
Возможно это поможет и проблема исчезнет. Также при сбивании зажигания наблюдаются хлопки (выстрелы). Может биться как в карбюраторе,.
Осмотр
Перед проверкой настроек распределителя следует проверить работу остальных частей этой системы. Сначала выкручиваем свечи. Их осматривают, они должны быть светло-коричневого цвета. Также желательно проверить на стенде. Или только двигатель. Для этого на открученную свечу надевается высоковольтный провод, а сама свеча ставится на двигатель. Помощник немного крутит стартер, ваша задача оценить состояние искры.
Должен быть бело-синим, если искра желтая или красная, то возможно проблема в свече или проводах.
Также стоит проверить зазор на кулачках. После этого включите зажигание и, сдвинув отверткой контакт в сторону, проверьте искру. Принцип оценки тот же, что и для свечей.
Установка зажигания
- Для выставления зажигания на слух вам понадобится ключ на 13. Во-первых, обратите внимание на положение бегунка.
Если средняя метка и ВМТ такта сжатия в первом цилиндре совпадают, то следует смотреть на первую свечу. Если не сходится, то следует выкрутить трамблер и переставить его, как надо. После этого машина заводится и прогревается. Далее аккуратно ослабив гайку крепления трамблера, для этого понадобится ключ на 13, поворачиваем его в любую сторону. Добившись идеальной работы двигателя, зафиксируйте трамблер; - Для другого способа понадобится лампочка на 12 В и 2 провода подходящего сечения. Провода подключаются к лампе, все, простейший тестер готов. Далее нужно скинуть центральный провод с крышки трамблера. Включите зажигание, и ослабьте крепление трамблера, поверните его максимально вправо. Тестер подключается одним концом к центральной клемме распределителя, другим к плюсу на аккумуляторе. Лампочка должна загореться. Нужно крутить трамблер до тех пор, пока он не погаснет. В таком положении нужно зафиксировать трамблер.
Если во время движения автомобиля вы слышите посторонние звуки, двигатель быстро перегревается, мощность автомобиля падает, а расход топлива высокий, это явные признаки некорректной работы системы зажигания.
На автомобилях с контактной системой зажигания можно своими руками выставить угол опережения зажигания, не используя для этого специальное устройство. Стробоскоп нужен, когда машина работает на двигателе с бесконтактной системой. Для того чтобы выставить зажигание на ВАЗ-2101 вам понадобится некоторый инструмент:
- Рожковые или накидные ключи на 13.
- Шпонки для коленчатого вала.
- Лампа на 12 вольт (если такой нет под рукой, то можно сделать самому, используя лампочку, розетку и пару кусков провода).
Карбюраторные двигатели часто выходят из строя в работе и в системе зажигания. Проявляется это в виде посторонних звуков из-под капота в тот момент, когда машина едет на четвертой передаче и ей пытаются прибавить скорости. Это связано с ранней детонацией топлива.
Если не решить эту проблему сразу, то в дальнейшем она может привести к:- проблемам со стартером;
- вибрация и тряска двигателя при замедлении или при выключении двигателя;
- «троение» мотора или провалы на малых оборотах.

Такие проблемы хорошо знакомы автовладельцам отечественных автомобилей.
Есть необходимость отрегулировать зажигание, чтобы искра появлялась в тот момент, когда она нужна и детонация топливовоздушной смеси не срабатывала досрочно.
Рассмотрим подробнее, как отрегулировать систему зажигания на ВАЗ-2101.
Опытные автовладельцы знают несколько способов регулировки зажигания. Самое простое — открутить болт крепления трамблера и повернуть саму катушку в ту сторону, в которую надо. Его следует крутить осторожно и по часовой стрелке, если зажигание раннее, и против, если позднее.
Этот способ считается самым простым и распространенным, выполняется «наугад». Проще говоря, необходимо аккуратно провернуть трамблер, включить зажигание и попытаться завести «копейку». Если заводится без проблем, без посторонних шумов и вибраций, то все нормально и проблем нет. В момент выключения двигателя также не должно быть посторонних шумов и вибраций.
Следует учитывать, что машина на ходу может вести себя по-разному. Поэтому после того, как вы отрегулировали и затянули болт крепления катушки, нужно проверить результат в дороге. Нужно разогнать машину до 50 км в час и попробовать дать газу. Если детонации не произошло, то все в порядке, в случае повторения проблемы трамблер нужно снова немного повернуть в обратную сторону.
Важно знать, что такие проблемы могут возникнуть из-за некачественного топлива. Кроме того, вышеописанный способ не является точным, так как возникает необходимость просто отрегулировать зажигание методом тыка. При этом страдает и стартер, и аккумулятор.
Способ регулировки лампочки
Любой опытный автовладелец знает еще один проверенный способ регулировки зажигания на лампочке. В принципе, действия будут такими же, как и в первом способе, но так называемую трещотку тоже следует вращать.
На шкиве коленчатого вала имеется специальная метка, которая должна совпадать с меткой на крышке ГРМ.
Сначала установите метку на шкиве в 5 градусов. Далее подключаем контрольную лампочку к «массе», а «плюс» подключаем к контакту под крышкой трамблера.
Включаем зажигание, корпус распределителя нужно провернуть до момента, пока не замигает лампочка и зафиксировать этот момент. Далее необходимо прикрутить гайку 13 к фиксирующему болту.
По мнению опытных автомехаников, этот способ с лампочкой самый эффективный. При желании можно использовать стробоскоп.
Такие методы управления будут эффективными, если фазы газораспределения установлены правильно. Это означает, что коленвал и распределительный вал установлены правильно.
Начиная работы по регулировке зажигания, необходимо обратить внимание на состояние свечей. Если на них есть сажа или накипь, их необходимо очистить или заменить. Регулировка будет правильной и эффективной, если ее проводить на прогретом двигателе. Также стоит проверить состояние контактов, ведь они тоже могут быть причиной выхода из строя.
Контактная система зажигания состоит из замка зажигания, катушки зажигания, распределителя-прерывателя, свечей зажигания низкого и высокого напряжения.
Распределитель зажигания преобразует постоянный ток цепи низкого напряжения в импульсный ток и распределяет импульсы тока высокого напряжения на свечи зажигания. Он конструктивно объединен с прерывателем и центробежным и вакуумным регуляторами опережения зажигания.
| рис. один |
Распределитель устанавливается перед блоком цилиндров с левой стороны.
Корпус распределителя отлит из алюминиевого сплава. В хвостовик корпуса запрессованы два подшипника скольжения, в которых вращается ролик. На верхней части ролика выполнен кулачок прерывателя, а также установлены центробежный регулятор опережения зажигания и ротор (бегунок). При вращении ролика грузики центробежного регулятора под действием центробежных сил расходятся и поворачивают четырехгранный кулачок прерывателя на определенный угол в сторону вращения ролика.
При этом контакты размыкаются с некоторым опережением, тем большим, чем выше обороты двигателя. Угол поворота ограничен размером канавки в опорной пластине ротора.
Прерыватель состоит из стойки с неподвижным контактом и подвижного контакта с текстолитовым упором, который плоской пружиной прижимается к четырехгранному кулачку вала распределителя. При вращении кулачка контакты замыкаются и размыкаются. Кулачок смазывают войлочным швом, смоченным моторным маслом.
При эксплуатации автомобиля необходимо систематически проверять и регулировать зазор между контактами прерывателя.
Пластина, на которой крепится механизм отбойного молотка, закреплена на шарикоподшипнике, что позволяет ему вращаться вокруг оси ролика.
Пластина соединена тягой с диафрагмой вакуумного регулятора опережения зажигания. Разрежение (подаваемое по шлангу из дроссельной полости карбюратора) воздействует на диафрагму вакуумного регулятора, а шток поворачивает механизм прерывателя вместе с подвижной пластиной относительно четырехгранного кулачка, обеспечивая тем самым оптимальный угол опережения зажигания в зависимости от нагрузки двигателя.
Для уменьшения искрения между контактами прерывателя параллельно им подключается конденсатор. Он закреплен на внешней стороне корпуса распределителя.
Сверху корпус распределителя закрыт крышкой с гнездами для высоковольтных проводов. С внутренней стороны крышки в ее центральный электрод вмонтирован подпружиненный уголь. Ротор с контактной пластиной (бегуном) распределяет ток высокого напряжения на свечи зажигания в соответствии с порядком работы цилиндров (1 — 3 — 4 — 2). Ролик распределителя зажигания вращается по часовой стрелке (если смотреть сверху).
При регулировке угла опережения зажигания поворот корпуса распределителя по часовой стрелке уменьшает опережение, против часовой стрелки увеличивает.
Катушка зажигания B-117A
Катушка зажигания представляет собой повышающий трансформатор, преобразующий импульсный ток низкого напряжения (12 В) в ток высокого напряжения. Обмотки катушек установлены в корпусе из тонкой оцинкованной стали.
Крышка корпуса выполнена из изоляционного материала, имеет два низковольтных вывода и гнездо для высоковольтного провода. Корпус катушки заполнен трансформаторным маслом, которое охлаждает обмотки.
Катушка зажигания устанавливается в моторном отсеке и крепится к левому крылу кузова двумя гайками.
Замок зажигания
Замок зажигания — комбинированный, состоит из замка с противоугонным устройством и контактной части, собранных в одном корпусе. Переключатель установлен с левой стороны рулевой колонки в специальном кронштейне и закреплен двумя винтами.
Свеча зажигания
Свеча зажигания воспламеняет рабочую смесь в цилиндре искровым разрядом. Конструкция свечи неразборная.
Для исправной свечи зажигания цвет юбки изолятора центрального электрода должен быть серым или светло-коричневым.
| Р есть. 3 |
На автомобиле применяются свечи А17ДВР (А17ДВРМ) или их аналоги.
Клемма «+Е» вывода начала первичной и конца вторичной обмоток
Пружина центральной клеммы
Дополнительный кадр:
Первичная внешняя изоляция
Монтажный кронштейн
Внешняя магнитная цепь
Ядро
контактная гайка
Изолятор свечи зажигания:
Ядро
корпус свечи
Уплотнительное кольцо
Шайба радиатора
Центральный электрод
Свеча зажигания с боковым электродом
Ролик распределителя зажигания
Ролик маслоотражатель
Провод питания и распределитель
Пружина крышки
Корпус вакуумного регулятора
Мембрана
Крышка регулятора вакуума
Пружина вакуумного регулятора
Шток регулятора вакуума
Смазочный фитиль (фальц) кулачка
Опорная пластина регулятора опережения зажигания
Ротор распределителя зажигания:
Боковой электрод с клеммой
Крышка распределителя зажигания
Центральный электрод с клеммой
Уголок центрального электрода
Центральный контакт ротора
Резистор 5-6 кОм для подавления радиопомех
Внешний контакт ротора
Пружина опережения зажигания
Плита центробежного регулятора
Масса опережения зажигания
изоляционная втулка
Кулачок прерывателя
Изолирующая прокладка рычага:
Рычаг прерывателя
Стойка с контактами прерывателя
Контакты прерывателя
Подвижная пластина прерывателя
Конденсатор 0,20-0,25 мкФ
Корпус распределителя зажигания
Подшипник подвижной пластины измельчителя
Корпус масленки
Соединительный винт
Фиксирующая пластина подшипника:
Дистрибьютор
Свеча зажигания
замок зажигания
Катушка зажигания
Генератор
Аккумуляторная батарея
Распределитель зажигания
Переключатель
Угол опережения зажигания
К блокам питания:
I.
Катушка зажиганияII. Свеча зажигания
III. Распределитель зажигания
IV. Схема классической системы зажигания
V. Схема работы центробежного регулятора опережения зажигания
VI.Схема бесконтактной системы зажигания
Изолятор
корпус катушки зажигания
Изолирующая бумажная обмотка
Первичная обмотка
Вторичная обмотка
Изолирующая трубка первичной обмотки
Первичный выходной терминал:
Контактный винт
Терминал высокого напряжения
На автомобилях ВАЗ-2103, ВАЗ-2106 в основном применяется классическая система зажигания (схема IV). На ВАЗ-21065 может быть установлена бесконтактная система зажигания (схема VI). Катушка зажигания. В классической системе зажигания используются катушки зажигания Б117А, а в бесконтактной — 27.3705, отличающиеся намоточными данными и некоторыми деталями. Катушка представляет собой трансформатор с двумя обмотками: первичной 4 и вторичной 5 и служит для преобразования тока низкого напряжения (12 В) в ток высокого напряжения (11-20 кВ) для пробоя воздушного зазора между электродами свечей зажигания. Устанавливаются свечи зажигания типа А-17ДВ для классической системы зажигания и А17ДВ-10 для бесконтактной, либо аналогичные свечи зажигания иностранного производства.
Дизайн свечей неразборный, традиционный. Зазор между электродами свечей 0,5-0,6 мм у А17ДВ и 0,7-0,8 мм у А-17ДВ-10. Замок зажигания установлен на кронштейне рулевого вала, состоит из корпуса с замком и противоугонным устройством и контактной части. Принцип действия устройства заключается в том, что после извлечения ключа из замка, установленного в положение III (Стоянка), запирающая штанга замка выдвигается, входит в паз рулевого вала и блокирует его. Электронный выключатель используется в бесконтактной системе зажигания для прерывания тока в первичной цепи катушки зажигания по сигналам бесконтактного датчика. Могут использоваться взаимозаменяемые выключатели различных марок: 3620.3734, HIM-52, BAT10.2 или PZE4020. Величина импульсов тока 8-9А. Автоматическое отключение тока через катушку зажигания обеспечивается через 2-5 секунд при выключенном двигателе, но включенном зажигании. Распределитель зажигания 30.3706 служит для прерывания тока в цепи низкого напряжения катушки зажигания и распределения импульсов высокого напряжения на свечи зажигания.
Распределитель зажигания установлен в левой передней части двигателя и приводится в движение косозубой передачей 27 (см. рис. 4). Прерыватель состоит из кулачка 51 с четырьмя выступами и стойки 54 с контактами, которые кулачок размыкает при вращении. Опорная плита 38 центробежного регулятора опережения зажигания с грузами 49припаивается к верхнему концу втулки кулачка. Сбоку к корпусу распределителя крепится вакуумный регулятор, состоящий из корпуса 31 с крышкой 33, между которыми зажата гибкая диафрагма 32. К диафрагме прикреплен стержень 36, соединенный с подвижной пластиной 56 прерывателя. Распределитель состоит из ротора 39 и электродов, установленных в пластмассовой крышке 41. На ротор наклепаны центральный 44 и наружный 46 контакты ротора, между которыми в углублении установлен помехоподавляющий резистор 45. Подпружиненный угольный электрод 43 упирается в центральный контакт ротора. Датчик распределения зажигания 37.3706 используется в бесконтактной системе зажигания. Отличается от распределителя зажигания 30.
3706 только тем, что вместо прерывателя на подвижной плите установлен бесконтактный датчик, а снизу к опорной плите 38 прикреплен цилиндрический стальной экран с четырьмя прорезями. Датчик приближения работает на основе эффекта Холла и состоит из полупроводниковой пластины с интегральной схемой и постоянного магнита. Между ними имеется зазор, через который проходит стальной экран. Когда корпус экрана находится в зазоре, магнитные силовые линии замыкаются через экран и не действуют на пластину. Если в зазоре имеется экранная щель, то на полупроводниковую пластину действует магнитное поле и с нее снимается разность потенциалов. Микросхема, встроенная в датчик, преобразует эту разность потенциалов в импульсы напряжения. Работа системы зажигания. При работающем двигателе прерыватель прерывает ток в первичной обмотке катушки зажигания. В этот момент магнитное поле в катушке зажигания резко сжимается и, пересекая витки обмотки, наводит в ней ЭДС порядка 12-24 кв. Ток высокого напряжения поступает на центральный вывод распределителя зажигания, затем через контакты ротора на боковой электрод и далее на свечу зажигания, создавая искровой разряд между ее электродами.
Конденсатор 57 служит для гашения ЭДС самоиндукции в первичной обмотке катушки зажигания и уменьшения искрения между контактами прерывателя. Если бы конденсатора не было, то ЭДС во вторичной обмотке не превышала бы 4000-5000 В. Для получения максимальной мощности двигателя необходимо воспламенять горючую смесь немного раньше прихода поршня в ВМТ, чтобы сгорание закончилось при достижении ВМТ. коленвал оборотов 10-15 после ВМТ. Для каждой частоты вращения коленчатого вала требуется свой угол опережения зажигания. Так при 750-800 об/мин начальный угол опережения зажигания 3-5. С увеличением скорости вращения угол опережения зажигания должен увеличиваться, и эту задачу выполняет центробежный регулятор опережения зажигания. При увеличении скорости вращения грузы 49расходятся под действием центробежных сил и поворачивают опорную плиту 38 вместе с кулачком прерывателя 51 на угол А в сторону вращения ролика. Выступы кулачка раньше размыкают контакты прерывателя и опережение зажигания увеличивается.
Вакуумный регулятор изменяет угол опережения зажигания в зависимости от нагрузки на двигатель. При малых нагрузках содержание остаточных газов в горючей смеси высокое, смесь сгорает медленнее, ее необходимо воспламенять раньше и наоборот. На диафрагму регулятора воздействует разрежение, отбираемое из зоны над дроссельной заслонкой первой камеры карбюратора. При малых открытиях дроссельной заслонки (малой нагрузке) под действием разрежения диафрагма 32 оттягивается назад и шток 36 поворачивает подвижную пластину 52 прерывателя против направления вращения ролика. Опережение зажигания увеличено. По мере дальнейшего открытия дроссельной заслонки (увеличение нагрузки) разрежение уменьшается, и пружина возвращает диафрагму в исходное положение. Бесконтактная система зажигания работает так же, как и классическая, только вместо прерывателя ток в первичной цепи катушки зажигания прерывается выключателем по сигналам датчика приближения в распределителе зажигания.
В этой статье мы расскажем вам о замене обычного механического зажигания на более современное решение — бесконтактное электронное зажигание, в котором используются не обычные механизмы, а оптический фотоэлемент, практически не требующий обслуживания.
Покупка электронного зажигания
Перед покупкой БСЗ необходимо точно узнать объем двигателя вашего автомобиля. Эта информация понадобится продавцу, потому что от объема зависит тип распределителя. Кроме того, необходимо приобрести специальные свечи зажигания. Высокая мощность искры очень быстро разрушит стандартные свечи зажигания.
Последней, но немаловажной покупкой является комплект, в который входят специальные провода для БСЗ. Их улучшенные характеристики позволят выдержать мощную искру. Напомним, что в предыдущей статье мы рассматривали своими руками.
Установка бесконтактного электронного зажигания на ВАЗ 2101
1. Первым делом нужно отсоединить старый провод. После отсоединения снимите крышку распределителя. Стартер поможет вам поставить полозья в правильное положение.
2. Основание распределителя будет отмечено пятью точками. Пометьте блок цилиндров фломастером в месте, где он совпал бы с какой-нибудь меткой на распределителе, например, со средней.

Благодаря автоматической оптимизации состава смеси работа непрогретого двигателя не вызывает затруднений. При движении отсутствуют рывки и провалы, свойственные холодному карбюраторному двигателю.
Если средняя метка и ВМТ такта сжатия в первом цилиндре совпадают, то следует смотреть на первую свечу. Если не сходится, то следует выкрутить трамблер и переставить его, как надо. После этого машина заводится и прогревается. Далее аккуратно ослабив гайку крепления трамблера, для этого понадобится ключ на 13, поворачиваем его в любую сторону. Добившись идеальной работы двигателя, зафиксируйте трамблер;
Катушка зажигания