Обзор схем зарядных устройств
Соблюдение режима эксплуатации аккумуляторных батарей, и в частности режима зарядки, гарантирует их безотказную работу в течение всего срока службы. Зарядку аккумуляторных батарей производят током, значение которого можно определить по формуле
I=0,1Q
где I — средний зарядный ток, А., а Q — паспортная электрическая емкость аккумуляторной батареи, А-ч.
Зарядный ток, рекомендуемый в инструкции по эксплуатации аккумуляторной батареи, обеспечивает оптимальное протекание электрохимических процессов в ней и нормальную работу в течение длительного времени.
Классическая схема зарядного устройства для автомобильного аккумулятора состоит из понижающего трансформатора, выпрямителя и регулятора тока зарядки. В качестве регуляторов тока применяют проволочные реостаты (см. Рис. 1) и транзисторные стабилизаторы тока.

В обоих случаях на этих элементах выделяется значительная тепловая мощность, что снижает КПД зарядного устройства и увеличивает вероятность выхода его из строя.
Для регулировки зарядного тока можно использовать магазин конденсаторов, включаемых последовательно с первичной (сетевой) обмоткой трансформатора и выполняющих функцию реактивных сопротивлений, гасящих избыточное напряжение сети. Упрощенная схема такого устройства приведена на рис. 2.
В этой схеме тепловая (активная) мощность выделяется лишь на диодах VD1-VD4 выпрямительного моста и трансформаторе, поэтому нагрев устройства незначителен.
Недостатком схемы на Рис. 2 является необходимость обеспечить напряжение на вторичной обмотке трансформатора в полтора раза большее, чем номинальное напряжение нагрузки (~ 18÷20В).
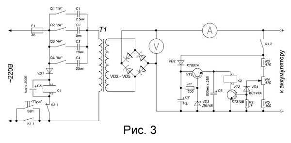
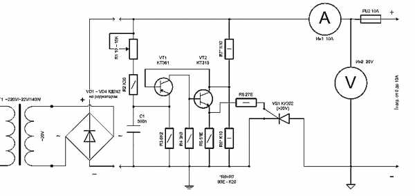
Схема зарядного устройства, обеспечивающее зарядку 12-вольтовых аккумуляторных батарей током до 15 А, причем ток зарядки можно изменять от 1 до 15 А ступенями через 1 А, приведена на Рис. 3.

Предусмотрена возможность автоматического выключения устройства, когда батарея полностью зарядится. Оно не боится кратковременных коротких замыканий в цепи нагрузки и обрывов в ней.
Выключателями Q1 — Q4 можно подключать различные комбинации конденсаторов и тем самым регулировать ток зарядки.
Переменным резистором R4 устанавливают порог срабатывания реле К2, которое должно срабатывать при напряжении на зажимах аккумулятора, равном напряжению полностью заряженной батареи.
На Рис. 4 представлена схема еще одного зарядного устройства, в котором ток зарядки плавно регулируется от нуля до максимального значения.

Изменение тока в нагрузке достигается регулированием угла открывания тринистора VS1. Узел регулирования выполнен на однопереходном транзисторе VT1. Значение этого тока определяется положением движка переменного резистора R5. Максимальный ток заряда аккумулятора 10А , устанавливается амперметром. Защита устройства обеспечена со стороны сети и нагрузки предохранителями F1 и F2.
Вариант печатной платы зарядного устройства (см. рис. 4), размером 60х75 мм приведен на следующем рисунке:

В схеме на рис. 4 вторичная обмотка трансформатора должна быть рассчитана на ток, втрое больший зарядного тока, и соответственно мощность трансформатора также должна быть втрое больше мощности, потребляемой аккумулятором.
Названное обстоятельство является существенным недостатком зарядных устройств с регулятором тока тринистором (тиристором).
Примечание:
Диоды выпрямительного мостика VD1-VD4 и тиристор VS1 необходимо установить на радиаторы.
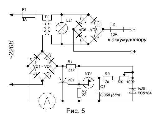
Значительно снизить потери мощности в тринисторе, а следовательно, повысить КПД зарядного устройства можно, если регулирующий элемент перенести из цепи вторичной обмотки трансформатора в цепь первичной обмотки. Схема такого устройства показана на рис. 5.

В схеме на Рис. 5 регулирующий узел аналогичен примененному в предыдущем варианте устройства. Тринистор VS1 включен в диагональ выпрямительного моста VD1 — VD4. Поскольку ток первичной обмотки трансформатора примерно в 10 раз меньше тока заряда, на диодах VD1-VD4 и тринисторе VS1 выделяется относительно небольшая тепловая мощность и они не требуют установки на радиаторы. Кроме того, применение тринистора в цепи первичной обмотки трансформатора позволило несколько улучшить форму кривой зарядного тока и снизить значение коэффициента формы кривой тока (что также приводит к повышению КПД зарядного устройства). К недостатку этого зарядного устройства следует отнести гальваническую связь с сетью элементов узла регулирования, что необходимо учитывать при разработке конструктивного исполнения (например, использовать переменный резистор с пластмассовой осью).
Вариант печатной платы зарядного устройства на рисенке 5, размером 60х75 мм приведен на рисунке ниже:

Примечание:
Диоды выпрямительного мостика VD5-VD8 необходимо установить на радиаторы.
В зарядном устройстве на рисунке 5 диодный мостик VD1-VD4 типа КЦ402 или КЦ405 с буквами А, Б, В. Стабилитрон VD3 типа КС518, КС522, КС524, или составленный из двух одинаковых стабилитронов с суммарным напряжением стабилизации 16÷24 вольта (КС482, Д808, КС510 и др.). Транзистор VT1 однопереходной, типа КТ117А, Б, В, Г. Диодный мостик VD5-VD8 составлен из диодов, с рабочим током не менее 10 ампер
(Д242÷Д247 и др.). Диоды устанавливаются на радиаторы площадью не менее 200 кв.см, а если радиаторы будут сильно нагреваться, в корпус зарядного устройства можно установить вентилятор для обдува.www.radiolub.ru
Простое зарядное устройство для автомобильного аккумулятора, схема
Каждый автолюбитель сталкивался с ситуацией, когда двигатель автомобиля не заводится из-за севшего аккумулятора. Особенно часто такое случается в зимний период, так как при минусовых температурах масло в двигателе становится более густым, и аккумулятору требуется больший пусковой ток, чтобы его запустить.
А также на исправность аккумулятора влияет то, что в обычном режиме он подзаряжается от генератора автомобиля, а он не может обеспечить полную зарядку аккумулятора. И если летом зарядки аккумулятора хватает, чтобы запустить двигатель автомобиля, то в зимних условиях недостаточная ёмкость АКБ становится критической. Чтобы этого избежать рекомендуется периодически проводить ТО своей аккумуляторной батареи, в том числе проводить полую зарядку аккумулятора от зарядного устройства.
Виды зарядных устройств для автомобильных аккумуляторов
Чтобы самостоятельно проводить работу по обслуживанию аккумуляторной батареи, каждому автолюбителю желательно иметь дома зарядное устройство. На сегодняшний день в магазинах имеется очень большой выбор различных ЗУ, отличающихся как по принципу работы, так и по стоимости. Чтобы выбрать оптимальный вариант зарядного устройства, нужно знать их особенности. Можно также рассмотреть вариант изготовления зарядного устройства для автомобиля своими руками, в том числе автоматического.
Зарядку батареи можно проводить двумя способами:
- с помощью постоянного напряжения (U).
- с помощью постоянного тока (I).
Каждый из этих вариантов имеет как положительные, так и отрицательные стороны. К положительным сторонам обоих видов зарядных устройств относится относительная простота реализации схемных решений и минимум элементной базы, что приводит к повышению надёжности устройства. К отрицательным сторонам реализации схемы заряда по напряжению относится то, что батарея в таком случае не будет заряжаться полностью, минусом варианта зарядки током является перезаряд батареи и последующий её нагрев, а это приводит к значительному снижению ресурса работы АКБ.
Оптимальным вариантом схемного решения ЗУ является комбинация из двух вариантов. При таком способе зарядки АКБ в начале цикла заряжается постоянным током, а в конце цикла зарядки переходит в режим зарядки постоянным напряжением, благодаря чему исключается закипание электролита.
Все зарядные устройства можно разделить на несколько групп, из которых выделяются две группы ЗУ.
- В первую группу входят так называемые трансформаторные ЗУ, в основе которых находится мощный трансформатор. ЗУ такого типа весьма надёжны, но имеют большие габариты и большой вес.
- Ко второй группе относятся так называемые импульсные зарядные устройства, в основе которых лежит импульсный трансформатор, работающий на высоких частотах и вследствие этого имеющий небольшие габаритные размеры и соответственно массу. Устройства в таком случае получаются компактными и удобными в использовании.
Схемы простых трансформаторных зарядных устройств АКБ
Наиболее широкое распространение у автолюбителей получили самодельные трансформаторные зарядные устройства. Простейшая схема зарядного устройства
Во вторичную обмотку трансформатора включается выпрямительный диод на ток от 5 до 50 ампер и обратным напряжением 100–1 тыс. вольт. Например, подойдут такие диоды, как Д242-Д247, КД203 и другие аналогичные по параметрам. В качестве ограничительной нагрузки в данной схеме будем использовать автомобильную лампочку на 12 вольт мощностью 20–60 ватт, включённую последовательно с выпрямительным диодом. Ток заряда в данной схеме в зависимости от напряжения трансформатора и мощности лампы составляет 1 ампер.
Схема самодельного зарядного устройства с одним диодом имеет один основной недостаток — на выходе получается не полностью постоянный ток, так как диод в этой схеме срезает лишь одну полуволну переменного напряжения. Для того чтобы получить полностью выпрямленный ток на выходе устройства, нужно изменить схему, поставив вместо одного выпрямительного диода так называемый диодный мост. Такой мост можно своими руками собрать из отдельных диодов. Их понадобится 4 штуки, прямой ток диода должен быть до 10 ампер. Можно также в магазине или на радиорынке приобрести модуль диодного моста, например, КВРС5010, главное — подобрать мост с высоким обратным напряжением (до 400 вольт) и большим прямым током (до 10 ампер).
Полностью разряженный аккумулятор потребляет большой зарядный ток, следовательно, диоды в начале цикла зарядки аккумулятора будут заметно нагреваться. Поэтому для лучшего охлаждения диоды рекомендуется устанавливать на радиаторы. Нужно также иметь в виду, что в сравнении со схемой с одним выпрямительным диодом мостовая схема увеличивает ток заряда приблизительно в два раза.
Схема зарядного устройства конденсаторного типа. Во вторичную часть схемы устанавливается диодный мост, в первичную же обмотку трансформатора последовательно устанавливаются конденсаторы, ёмкость которых можно менять с помощью ручного галетного переключателя. Увеличение ёмкости в такой схеме приводит к увеличению зарядного тока и имеет следующую зависимость:
- 0,5А — 1 мкФ;
- 1А — 4 мкФ;
- 2А — 8 мкФ;
- 4А — 16 мкФ;
- 8А — 32 мкФ;
Недостатком такой схемы, сделанной своими руками, является её низкая надёжность, так как пропадание контакта приводит к выходу из строя трансформатора.
ЗУ из БП компьютера
Своими руками автоматическое зарядное устройство для аккумуляторной батареи можно сделать из импульсного блока питания системного блока ПК. Для этого потребуется внести небольшие изменения в схему блока питания. Главный момент, почему приходится переделывать блок питания ПК — это регулировка напряжения «+12В» на выходе устройства в пределах от +10 до +15 вольт для того, чтобы можно было установить необходимый зарядный ток аккумулятора. Рассмотрим, каким образом можно осуществить переделку блока питания Power Man IP-350A2J.
Изменения, вносимые в схему блока питания, будут связаны с изменениями в схеме контроллера U 3, который собран на микросхеме W 7510 и отвечает за соответствие рабочих напряжений БП установленным значениям. Если хоть одно напряжение не будет соответствовать требуемой величине, то в этом случае контроллер заблокирует работу инвертора рабочего питания БП. Блокировка производится подачей высокого уровня с контакта 3 (fpl) на оптопару PC1 и, соответственно, на транзистор Q1. Подача питания через транзистор Q 1 на ШИМ U 1 прекращается, что останавливает рабочий инвертор (собранный на Q 2 и T 1).
Из этого можно сделать вывод, что для регулировки зарядного напряжения «+12 вольт» нужно исключить из работы контроллер U3, а это можно сделать, если перемкнуть у него контакты 3(fpl) и 2(gnd). В таком случае элемент PC 1 при включённом БП будет всегда открыт и питание U1 будет осуществляться независимо от контроллера U3.
После того как перемычка между контактами 2 и 3 будет установлена, к выводам «+12В» и «┴» нужно подключить нагрузку. В качестве нагрузки будем использовать автомобильную лампу мощностью до 70 ватт и мультиметр. Включив питание зарядного устройства, через некоторое время должна плавно загореться лампа. Выставив подстроечный резистор VR 1 в крайние положения, вольтметром замеряем полученное напряжение. Оно должно быть не менее 10 и не более 16 вольт.
Замерив номинал резистора, устанавливаем вместо него переменное сопротивление, например, СП3–4ам. Резистор с платой нужно соединить экранированным проводом, экран нужно соединить с выводом «┴» платы. В том случае, если нужное напряжение выставить не удаётся, нужно удалить резистор R58 и диод D18, а резисторы R68 и VR1 заменить на 2,4 кОм и 2 кОм соответственно. Для визуального наблюдения за величиной зарядного тока можно установить амперметр М42303 10 ампер и шунт 75ШСМ3-10-0,5.
Правила зарядки аккумуляторной батареи зарядным устройством
После снятия аккумулятора с автомобиля его нужно очистить от грязи и затем с помощью ветоши, смоченной в водном растворе соды, протереть поверхности для удаления кислотных остатков. Если в АКБ имеются пробки для заливки электролита, то перед зарядкой их необходимо выкрутить, так как в процессе зарядки образуются газы и они должны свободно выходить.
Далее нужно обязательно проверить уровень электролита в банках и при необходимости дистиллированной водой довести уровень до нормы. Затем, соблюдая полярность выводов, подключаем сделанное своими руками зарядное устройство и выставляем ток заряда. После окончания зарядки отключаем зарядное устройство, отсоединяем провода и, закрутив пробки аккумулятора, устанавливаем его в автомобиль.
instrument.guru
Мощное зарядное устройство для любых аккумуляторов
Простое, но очень мощное и качественное зарядное устройство естественно можно изготовить в домашних условиях своими руками. Представленная ниже зарядка является более крутым вариантом, чем многие промышленные.

Система состоит из двух основных частей — импульсного источника питания и схемы стабилизатора.
Такая зарядка может быть использована в качестве универсального зарядного устройства для многих аккумуляторов, поскольку диапазон выходных напряжений довольно широк и составляет от 1,5 до 25-28 Вольт.
Имеется возможность ограничения/стабилизации выходного тока от 300 мА до 8/9 Ампер.
Фишка зарядки в том, что процесс осуществляется методом CV/CC иными словами ток заряда будет держаться стабильным не зависимо от нагрузки, притом имеется возможность регулировки тока.
В качестве схемы управления использован готовых понижающий DC-DC стабилизатор, построенный на базе микросхем XL4016, заявленный максимальный ток до 10-12 Ампер.

Это довольно неплохой импульсный стабилизатор напряжения и тока. На плате имеется двухцветный индикатор, который показывает режим работы стабилизатора.
Выходной выпрямительный диод (сборка шоттки) и микросхема стабилизатора установлены на небольшие радиаторы, если собираетесь эксплуатировать зарядку под большие токи, то советуется заменить радиаторы на более массивные, либо организовать хорошее активное охлаждение.
Первым делом подстроечные резисторы заменил на переменные и вывел проводами, светодиодный индикатор тоже был выведен, позже они будут укреплены к лицевой панели устройства.

Импульсный источник питания собран по полумостовой схеме, на базе самотактируемого драйвера IR2153. Выход микросхемы был дополнен повторителем. Такое решение разгружает выход микросхемы, а также появляется возможность управления несколькими парами ключей, за счет большого тока управления.
Блок питания снабжен системой плавного пуска на базе реле, имеется функция защиты от КЗ с возможностью регулировки тока срабатывания защиты.
Силовой импульсный трансформатор намотан на сердечнике от ATХ450W, параметры намотки не скажу, поскольку все ровно вам придется сделать расчет под ваш сердечник. Для расчета была использована программа ExcellentIT

Расчетное выходное напряжение около 24 Вольт, поскольку на модуль китайского стабилизатора нельзя подавать напряжение выше 32-х вольт, учитывайте, что на конденсаторе будет напряжение больше расчетного.
Тип выпрямителя блока питания — однополупериодный со средней точкой, использован такой выпрямитель исключительно с целью экономии на диодах.
Расчетный ток диодной сборки 30 Ампер и более.

Систему дополнил дешевым вольт-амперметром (0-100В, 0-10А), а корпус позаимствован у китайской автомобильной зарядки на 8 Ампер.


Видео с процессом сборки.
Печатка — скачать…
Автор; АКА Касьян
xn--100—j4dau4ec0ao.xn--p1ai
Схема самодельного зу для автомобильного аккумулятора
Канал “автомобильные аккумуляторы” представил простую и надежную схему зу для автомобильного акб. Не сложно повторить своими руками, собирается из доступных деталей. Эту схему разработал Сергей Власов.
Купить готовое устройство или радиодетали и модули можно в этом китайском магазине.
Все радиокомпоненты можно взять от старых телевизоров, радиоприемников. Можно заказать и купить, обойдется в 2-3 доллара. Возможно, на рынке дешевле, но надежность нередко вызывает сомнения. Бывали случаи, когда у пользователей портились автомобильные аккумуляторы.
Описание схемы
Схема состоит из 14 резисторов, 5 транзисторов, 2 стабилитронов, диода, потенциометра (часто в телевизорах встречается потенциометр на 10 килоом), подстроечного сопротивления. Нам понадобится тиристор Q 202 и тумблер. Для индикации тока амперметр, для напряжения – вольтметр.


Схема зу работает в двух режимах. Ручной и автоматический. Когда включаем ручной режим, выставляем ток 3 ампера заряда. Он постоянно душит 3 амперами, неважно какое время. Когда переключаем на автоматический заряд, выставляем тоже три ампера. Когда заряд аккумулятора доходит до установленного вами параметра, например 14,7 вольта, стабилитрон закрывается и прекращает заряд аккумулятора.

Понадобится 3 транзистора КТ 315. Два КТ 361. На двух КТ 315 собран триггер. На КТ 361 собран ключевой транзистор. Два транзистора работают как тиристоры. Дальше стоит конденсатор. На 0,47 микрофарада. Любой диод.
Проблема была найти три сопротивления. Два по 15 Ом, один на 9 Ом.
По ссылкам:
Скачать плату.
Схема зу.
остается распечатать и собрать себе такое же автомобильное зу.
Размеры печатной платы. 3,6x36x77 мм.
Чем хорошо это зарядное устройство?
Автоматический режим. Когда автор видеоролика заряжает свой аккумулятор в автомобиле, выставляет на минимум, установив 2 ампера. Можно спокойно ложиться отдыхать. Ничего не кипит, акб полностью заряжается. Ставит нагрузку на акб еще лампочку на несколько Ватт. Для чего это небольшая нагрузка? Это хорошо помогает от сульфатации пластин, которая губит аккумуляторы. Схема настроена на порог отключения 14,7 вольта. Когда батарея набрала емкость до этого параметра, ЗУ отключается. Тем временем лампочка садит аккумулятор, он немного разряжается. Когда он доходит до 14 12 вольт, схема снова включается и акб снова переходит в режим зарядки. Этим способом мы предотвращаем сульфатацию.
В данной схеме автор использует амперметр от магнитофона Весна. Подойдет и другой.
Видео, на котором показано зу для акб авто.
izobreteniya.net
ЗАРЯДНОЕ УСТРОЙСТВО ДЛЯ АВТОМОБИЛЬНОГО АККУМУЛЯТОРА
ЗАРЯДНОЕ УСТРОЙСТВО ДЛЯ АВТОМОБИЛЬНОГО АККУМУЛЯТОРА
В интернете можно встретить много всяких схем зарядных устройств (по ссылке смотрите полный сборник). Какие-то лучше, какие-то хуже по своим параметрам. Спорить же о недостатках и достоинствах этих схем мы будем только после того, как лично соберём и испытаем. Ещё раз повторимся: голое теоретизирование не приветствуется! Только собрав и проверив в работе какое — либо устройство, мы имеем право осуждать и обсуждать его. Итак, на ваш суд уважаемый посетитель сайта «ТЕХНИК», предъявляем описание и схему очередного, но проверенного и достаточно эффективного, зарядно — восстановительного устройства для автомобильных аккумуляторов.

Схема его заимствована в гораздо упрощённом варианте от промышленного зарядного устройства для автомобильных аккумуляторов на основе тиристора. Принцип действия его похож на зарядно — восстановительное устройство из этой статьи.

Как видите всё довольно стандартно: трансформатор, выпрямитель, генератор импульсов с регулируемой скважностью и ключ на мощном тиристоре. Несколько упростив эту конструкцию, получаем более простую схему зарядного устройства для автомобильных аккумуляторов.

Здесь мы видим то-же самое: трансформатор, выпрямитель, генератор импульсов и ключ на тиристоре. Отличие лишь в том, что отсутствует узел контроля заряда. Да это и не обязательно. Опыт показывает, что для заряда автомобильных аккумуляторов достаточно выдержать определённое время заряда и прикинуть в конце напряжение на аккумуляторе вольтметром. Всё, и не надо ничего усложнять. Тиристор КУ202, установленный в схему, несколько слабоват, и есть вероятность его выхода из строя — пробой импульсами большого тока. Но проработав больше года схема по прежнему остаётся исправной. Вольтметр и амперметр обязательно нужны для лучшей информативности процесса заряда аккумулятора. Тиристор КУ202 и выпрямительные диоды обязательно крепим на алюминиевый радиатор. Площадь подобрать такую, чтоб ничего не грелось. Трансформатор Т1 — габаритной мощностью 100 — 150 Вт. Можно взять ТС180 от ламповых телевизоров и домотать вторичку до нужного напряжения. Провод для шнуров и обмоток берём в зависимости от тока по таблице:
Готовое зарядно — восстановительного устройства для автомобильных аккумуляторов помещаем в подходящий или самодельный, из пластика, изоляционный корпус.



Схему ещё одного достойного автомобильного зарядного устройства смотрите здесь , а вопросы по зарядному задаём на ФОРУМЕ
Материал предоставил ZU77
Схемы для автоelwo.ru
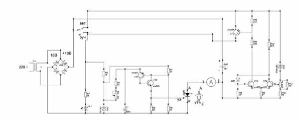
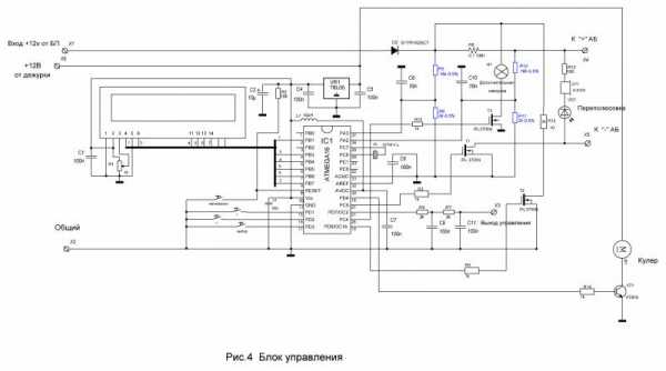
| Автоматическое зарядное устройство предназначено для зарядки и десульфатации 12-ти вольтовых АКБ ёмкостью от 5 до 100 Ач и оценки уровня их заряда. Зарядное имеет защиту от переполюсовки и от короткого замыкания клемм. В нём применено микроконтроллерное управление, благодаря чему осуществляются безопасные и оптимальные алгоритмы зарядки: IUoU или IUIoU, с последующей дозарядкой до полного уровня зарядки. Параметры зарядки можно подстроить под конкретный аккумулятор вручную или выбрать уже заложенные в управляющей программе. Основные режимы работы устройства для заложенных в программу предустановок. >> — первый этап — зарядка стабильным током 0.1С до достижения напряжения14.6В — второй этап -зарядка стабильным напряжением 14.6В, пока ток не упадет до 0,02С — третий этап — поддержание стабильного напряжения 13.8В, пока ток не упадет до 0.01С. Здесь С — ёмкость батареи в Ач. — четвёртый этап — дозарядка. На этом этапе отслеживается напряжение на АКБ. Если оно падает ниже 12.7В, включается заряд с самого начала. Для стартерных АКБ применяем алгоритм IUIoU. Вместо третьего этапа включается стабилизация тока на уровне 0.02C до достижения напряжения на АКБ 16В или по прошествии времени около 2-х часов. По окончанию этого этапа зарядка прекращается и начинается дозарядка. >> Режим десульфатации — меню «Тренировка». Здесь осуществляется тренировочный цикл: 10 секунд — разряд током 0,01С, 5 секунд — заряд током 0.1С. Зарядно-разрядный цикл продолжается, пока напряжение на АКБ не поднимется до 14.6В. Далее — обычный заряд. >> >> Контрольно-тренировочный цикл. Если предварительно подключить дополнительную нагрузку и включить режим «Заряд» или «Тренировка», то в этом случае, сначала будет выполнена разрядка АКБ до напряжения 10.8В, а затем включится соответствующий выбранный режим. При этом измеряются ток и время разряда, таким образом, подсчитывается примерная емкость АКБ. Эти параметры отображаются на дисплее после окончания зарядки (когда появится надпись «Батарея заряжена») при нажатии на кнопку «выбор». В качестве дополнительной нагрузки можно применить автомобильную лампу накаливания. Ее мощность выбирается, исходя из требуемого тока разряда. Обычно его задают равным 0.1С — 0.05С (ток 10-ти или 20-ти часового разряда). Схема зарядного автомата для 12В АКБ
Принципиальная схема автоматического автомобильного ЗУ
Чтобы попасть в меню настроек нужно выбрать любой из профилей, нажать кнопку «выбор», выбрать «установки», «параметры профиля», профиль П1 или П2. Выбрав нужный параметр, нажимаем «выбор». Стрелки «влево» или «вправо» сменятся на стрелки «вверх» или «вниз», что означает готовность параметра к изменению. Выбираем нужное значение кнопками «влево» или «вправо», подтверждаем кнопкой «выбор». На дисплее появится надпись «Сохранено», что обозначает запись значения в EEPROM. Более подробно о настройке читайте на форуме. Управление основными процессами возложено на микроконтроллер. В его память записывается управляющая программа, в которой и заложены все алгоритмы. Управление блоком питания осуществляется с помощью ШИМ с вывода PD7 МК и простейшего ЦАП на элементах R4, C9, R7, C11. Измерение напряжения АКБ и зарядного тока осуществляется средствами самого микроконтроллера — встроенным АЦП и управляемым дифференциальным усилителем. Напряжение АКБ на вход АЦП подается с делителя R10 R11.
Защита от переполюсовки выполнена на транзисторе Т1, сигнализация неправильного подключения — на элементах VD1, EP1, R13. При включении зарядного устройства в сеть транзистор Т1 закрыт низким уровнем с порта РС5, и АКБ отключена от зарядного устройства. Подключается она только при выборе в меню типа АКБ и режима работы ЗУ. Этим обеспечивается также отсутствие искрения при подключении батареи. При попытке подключить аккумулятор в неправильной полярности сработает зуммер ЕР1 и красный светодиод VD1, сигнализируя о возможной аварии. В процессе заряда постоянно контролируется зарядный ток. Если он станет равным нулю (сняли клеммы с АКБ), устройство автоматически переходит в главное меню, останавливая заряд и отключая батарею. Транзистор Т2 и резистор R12 образуют разрядную цепь, которая участвует в зарядно-разрядном цикле десульфатирующего заряда и в режиме теста АКБ. Ток разряда 0.01С задается с помощью ШИМ с порта PD5. Кулер автоматически выключается, когда ток заряда падает ниже 1,8А. Управляет кулером порт PD4 и транзистор VT1. О деталях схемы автоматической зарядки Резистор R8 – керамический или проволочный, мощностью не менее 10 Вт, R12 — тоже 10Вт. Остальные — 0.125Вт. Резисторы R5, R6, R10 и R11 нужно применять с допустимым отклонением не хуже 0.5%. От этого будет зависеть точность измерений. Транзисторы T1 и Т1 желательно применять такие, как указаны на схеме. Но если придется подбирать замену, то необходимо учитывать, что они должны открываться напряжением на затворе 5В и, конечно же, должны выдерживать ток не ниже 10А. Подойдут, например, транзисторы с маркировкой 40N03GР, которые иногда используются в тех же БП формата АТХ, в цепи стабилизации 3.3В.
ЖКИ – Wh2602 или аналогичный, на контроллере HD44780, KS0066 или совместимых с ними. К сожалению, эти индикаторы могут иметь разное расположение выводов, так что, возможно, придется разрабатывать печатную плату под свой экземпляр
Переделка БП АТХ под зарядное устройство
Схема электрическая доработки стандартного ATX В схеме управления лучше использовать прецизионные резисторы, как указано в описании. При использовании подстроечников параметры не стабильные. проверено на собственном опыте. При тестировании данного ЗУ проводил полный цикл разрядки и зарядки АКБ (разряд до 10,8В и заряд в режиме тренировки, потребовалось около суток). Нагревание ATX БП компьютера не более 60 градусов, а модуля МК еще меньще.
Форум по АЗУ на МК Обсудить статью АВТОМАТИЧЕСКОЕ ЗАРЯДНОЕ УСТРОЙСТВО АВТОМОБИЛЬНОЕ |
radioskot.ru
Зарядное устройство для автомобильного аккумулятора
У каждого автомобилиста рано или поздно возникают проблемы с аккумулятором. Не избежал этой участи и я. После 10 минут безуспешных попыток завести свой автомобиль решил, что необходимо приобрести или сделать самому зарядное устройство. Вечером сделав ревизию в гараже и найдя там подходящий трансформатор решил делать зарядку сам.
Там же среди ненужного барахла нашел и стабилизатор напряжения от старого телевизора, который по моему мнению чудесно подойдет в качестве корпуса.

Проштудировав бескрайние просторы Интернета и реально оценив свои силы выбрал наверное самую простую схему.

Распечатав схему пошел к соседу, увлекающемуся радиоэлектроникой. Он в течение 15 минут набрал мне необходимые детали, отрезал кусок фольгированного текстолита и дал маркер для рисования плат. Затратив около часа времени, я нарисовал приемлемую плату (монтаж просторный размеры корпуса позволяют). Как травить плату рассказывать не буду, об этом много информации. Я же отнес своё творение соседу, и он мне её протравил. В принципе можно было купить монтажную плату и все сделать на ней, но как говорят дареному коню ….
Просверлив все необходимые отверстия и выведя на экран монитора цоколевку транзисторов я взялся за паяльник и спустя примерно час у меня была готовая плата.

Диодный мостик можно купить на рынке, главное чтобы он был рассчитан на ток не менее 10 ампер. У меня нашлись диоды Д 242 их характеристики вполне подходят, и на кусочке текстолита я спаял диодный мост.

Тиристор необходимо устанавливать на радиатор, так как при работе он заметно греется.

Отдельно должен сказать про амперметр. Его пришлось покупать в магазине, там же продавец консультант подобрал и шунт. Схему решил немного доработать и добавить переключатель, чтобы можно было измерять напряжение на аккумуляторе. Здесь тоже понадобился шунт, но при измерении напряжения он подключается не параллельно, а последовательно. Формулу расчета можно найти в Интернете, от себя добавлю, что большое значение имеет мощность рассеивания резисторов шунта. По моим расчетам она должна была быть 2,25 ватт, но у меня грелся шунт мощностью 4 ватта. Причина мне неизвестна, не хватает опыта в подобных делах, но, решив, что в основном мне нужны показания амперметра, а не вольтметра я с этим смерился. Тем более что в режиме вольтметра шунт заметно нагревался секунд за 30-40. Итак, собрав все необходимое и проверив все на табуретке, я взялся за корпус. Полностью разобрав стабилизатор я вынул всю его начинку.

Разметив переднюю стенку я просверлил отверстия под переменный резистор и переключатель, потом сверлом маленького диаметра по окружности просверлил отверстия под амперметр. Острые края доработал напильником.

Немного поломав голову над расположением трансформатора и радиатора с тиристором, остановился на таком варианте.

Прикупил еще пару зажимов «крокодил» и все-зарядка готова. Особенностью данной схемы является то что она работает только под нагрузкой, поэтому собрав устройство и не найдя напряжения на выводах вольтметром не спешите меня ругать. Просто повесьте на выводы хотя бы автомобильную лампочку, и будет вам счастье.

Трансформатор берите с напряжением на вторичной обмотке 20-24 вольта. Стабилитрон Д 814. Все остальные элементы указанны на схеме.
sdelaysam-svoimirukami.ru









