Все о десульфатации аккумуляторов в домашних условиях: как убрать сульфатацию пластин
Автор Aluarius На чтение 7 мин. Просмотров 1.6k. Опубликовано
Содержание
- 1 Что такое сульфатация и десульфатация АКБ
- 1.1 Для чего необходима десульфатация
- 2 Виды АКБ которые поддаются десульфатации
- 2.1 Как распознать степень сульфатации аккумулятора
- 3 Существующие способы десульфатации
- 3.1 Специализированным зарядным устройством с режимом восстановления
- 3.2 Обычным зарядным устройством
- 4 Механическим способом
- 5 Инструкция по десульфатации в домашних условиях
- 5.1 Схема
- 5.2 Последовательность действий
- 6 Профилактика сульфатации аккумулятора
Что такое сульфатация и десульфатация АКБ
Несмотря на то, что сегодня существует много химических батарей, и новые типы становятся коммерчески жизнеспособными с течением времени, есть свинцово-кислотные, AGM и гелевые типы.
Типичная свинцово-кислотная батарея имеет два типа пластин: один из свинца и один из диоксида свинца, оба контактируют с сернокислотным электролитом в виде жидкости, поглощенной матом (AGM), или геля.
Пластина из диоксида свинца (PbO 2 ) реагирует с электролитом серной кислоты (H 2 SO 4 ) с образованием ионов водорода и ионов кислорода (которые образуют воду) и сульфата свинца (PbSO 4).). Свинцовая пластина реагирует с электролитом (серная кислота) и оставляет сульфат свинца (PbSO 4 ) и свободный электрон.
Разряд батареи (позволяющий электронам покинуть батарею) приводит к накоплению сульфата свинца на пластинах и растворению кислоты в воде. Удельный вес электролита, измеренный с помощью ареометра в затопленных батареях, указывает на его относительный заряд (прочность) или уровень разбавления (разряд). Обратимость этой реакции объясняет пользу свинцово-кислотной батареи.
Для чего необходима десульфатация
Зарядка аккумулятора полностью изменяет процесс, описанный выше, и включает в себя воздействие на аккумулятор напряжений, превышающих его существующее напряжение.
Чем выше напряжение, тем выше скорость зарядки, с учетом некоторых ограничений. Следует учитывать необходимость выделения газа, и настоящие гелевые батареи имеют более низкое пиковое зарядное напряжение, поскольку в геле могут образовываться пузырьки, которые не рассеиваются и приводят к повреждению батареи и вызывают процесс, который называется сульфатация АКБ.
Подробнее об этом в руководстве по зарядке. Кристаллы сульфата свинца разрушаются (более или менее успешно) в цикле зарядки. Иногда некоторые кристаллы остаются, или иногда батарея остается частично разряженной, где кристаллы сульфата свинца затвердевают, и уменьшают емкость заряжаемой батареи. Вот что такое десульфатация АКБ.
Виды АКБ которые поддаются десульфатации
Аккумуляторы подвержены внутреннему разряду, также называемому саморазрядом. Этот показатель определяется типом батареи и металлургическим содержанием свинца, использованного при ее изготовлении. Влажные элементы с полостями внутри для электролита используют сплав свинца и сурьмы для повышения механической прочности.
Сурьма также увеличивает скорость внутреннего разряда аккумуляторной батареи до 8-40% в месяц.
По этой причине влажные ячейки не следует оставлять без присмотра или разряженными в течение длительного времени. Свинец, используемый в конструкции аккумуляторов геля и AGM, не требует высокой механической прочности, поскольку он стабилизирован гелем или матовым материалом. Обычно кальций легируется свинцом, чтобы уменьшить газообразование и скорость внутреннего разряда,
Как распознать степень сульфатации аккумулятора
Рассмотрим, что такое сульфатация пластин аккумулятора, как устранить проблемы с АКБ. Любая разрядка батареи, в том числе внутренняя, вызывает образование сульфатации на пластинах батареи в ходе химического цикла, и при наличии достаточного времени это сульфатирование затвердевает, что в лучшем случае приводит к снижению емкости батареи или полной потере функции.
Регулярная зарядка после использования или использование «плавающего» зарядного устройства в течение длительного периода хранения (аккумуляторные батареи, квадроциклы и т.
д.) Уменьшает эту уменьшенную емкость и максимально продлевает срок службы аккумулятора. Большая часть (приближающаяся к 50%) свинцово-кислотных аккумуляторов имеет уменьшенную емкость или стала непригодной для использования из-за сульфатирования и никогда не достигает номинального срока службы.
Существующие способы десульфатации
Лабораторные и полевые испытания частных лиц, компаний и государственных учреждений по всему миру доказали, что Pulse Technology работает. Это буквально самый эффективный метод для обеспечения работы свинцово-кислотных аккумуляторов, повышения эффективности аккумуляторов и снижения затрат, связанных с аккумулятором. В 1995 году PulseTech применил свою технологию ко всей линейке инновационных и уникальных продуктов, разработанных для того, чтобы сделать батареи более прочными, чтобы они работали интенсивнее и работали дольше, чем когда-либо прежде.
Сегодня они предлагают более 60 продуктов, предназначенных для того, чтобы помочь вам уменьшить проблемы и затраты, связанные с батареями.
Десульфатор для аккумулятора — самый простой и быстрый способ устранить проблему и не допустить её возникновение.
Специализированным зарядным устройством с режимом восстановления
Давайте более подробно рассмотрим термин сульфатация аккумулятора, что это такое, зачем для этого делают специальные приспособления. Продукты PulseTech подключаются напрямую к аккумулятору. Они излучают пульсирующий постоянный ток, который удаляет сульфатные отложения с пластин и возвращает их кислоте аккумулятора в качестве активного электролита. При постоянной установке эти продукты также предотвращают накопление сульфатов, поэтому батарея постоянно находится в пиковом состоянии.
В большинстве случаев некоторые из этих продуктов даже помогают восстановить разряженные батареи, уже страдающие от накопления сульфатации, и помогают вернуть их к жизни. Главное условие при домашней десульфатации — соблюдение всех правил и норм.
Обычным зарядным устройством
Свинцово-кислотные батареи работают за счет выделения энергии за счет взаимодействия, которое происходит между положительными и отрицательными свинцовыми пластинами и сульфатами свинца в электролите.
Десульфатация кальциевого аккумулятора таким способом занимает около месяца, чтобы убрать следы сульфата с устройства.
Накопление сульфата происходит в виде сульфатов свинца, образующихся на пластинах аккумулятора во время обычных циклов зарядки / разрядки.
Механическим способом
Импульсная технология предотвращает накопление сульфатации путем удаления сульфатных отложений с пластин. Затем сульфаты свинца возвращаются в аккумуляторную кислоту в качестве активного электролита. При регулярном подключении системы обслуживания аккумуляторов также предотвращают накопление сульфатов. Десульфатировать можно и вручную.
Чистые пластины помогают батарее работать с максимальной эффективностью, а срок ее службы значительно увеличивается. Признание заряда выше, поэтому аккумулятор заряжается быстрее и с лучшим качеством. Это означает, что батарея заряжается до полной емкости, так что больше энергии доступно для автомобиля. Зарядный потенциал при этом не пострадает.
Инструкция по десульфатации в домашних условиях
Для проведения десульфатации к аккумулятору нужно подсоединить зарядку.
Ток заряда должен быть не более 0,04% от полной ёмкости АКБ. Напряжение = 14 В при зарядке АКБ и до 16В — при восстановлении кальциевой батареи.
Длительность — 8 часов, после чего нужно выдержать паузу 12 – 14 часов. После паузы цикл снова повторяют с этими же показателями силы тока и напряжения. Так, для эффективной чистки пластин нужно провести 4 – 5 полных цикла.
Домашние условия подойдут как нельзя лучше, ведь снять крышку, разобрать, а потом собрать можно и дома.
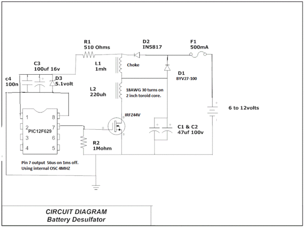
Схема
Десульфатация аккумулятора своими руками, схема:
Последовательность действий
Восстановление проходит так:
Зарядить АКБ на 10% от полного заряда.
- Утилизировать электролит.
- Налить дистиллят (дистиллированный спирт не подойдет).
- Выставить напряжение таким образом, чтобы избежать накопления газов и заряжать в течение 10 суток.
- Опять слить электролит и залить чистую воду с содой, чтобы остановить сульфатацию.

- Снова поставить на зарядку на 10 дней.
- Опять слить электролит, налить воду, но в этот раз аккумулятор уже будет готов к использованию.
Чтобы определить качество заряда рекомендуется провести тестовую проверку. Главный признак готовности к работе — отсутствие хроматических аберраций в спектре устройства. Напомним, что они являются главной причиной, по которой реле выходит из строя.
Профилактика сульфатации аккумулятора
Что делает Pulse Technology такой уникальной и такой эффективной, так это четкая форма пульсовой волны, которая ее определяет. Система может предоставить те же исключительные преимущества, что и продукты PulseTech. Микроконтроллер на борту утсройства автоматизирует часть работы. Они использовали запатентованную импульсную технологию (в отличие от некоторых зарядных компаний, которые продвигают общую «импульсную» стадию) в течение многих лет.
Если PulseTech под рукой нет, то подойдут такие советы:
- время от времени подзаряжать аккумулятор с помощью зарядного устройства.

- постоянно контролируйте уровень электролита.
- приобретайте аккумулятор с емкостью, немного большей, чем она нужна для конкретного автомобиля.
Три совета и сульфатация будет предотвращена!
Как провести десульфатацию аккумулятора своими руками? (2 ноября 2022)
2 ноября 2022, 14:26
Сульфатация — естественный химический процесс, который протекает во всех аккумуляторных батареях. В статье расскажем, для каких АКБ можно проводить процедуру десульфатации и какие методы для этого используют.
Сульфатация — естественный химический процесс, который протекает во всех аккумуляторных батареях. Скорость протекания этого явления зависит от правильности эксплуатации АКБ.
Сам процесс характеризуется накоплением на поверхности пластин солей свинца — сульфата. Обрастание электродов приводит к падению емкости. В результате способность накапливать и держать заряд может настолько ухудшиться, что аккумулятор перестанет функционировать.
Чтобы почистить электроды от солей свинца, проводят десульфатацию автомобильного аккумулятора.
Но прежде чем подробнее рассказать об этой процедуре, разберемся, от чего происходит сульфатация.
Причины сульфатации АКБ
- Глубокий разряд – приводит к образованию толстого слоя сульфата. После зарядки на пластинах может остаться до 15% соляных кристаллов. С последующим глубоким разрядом процентное содержание соли увеличится еще в два раза. После пяти таких разрядок аккумулятор может не восстановиться.
- Низкие температуры – ускоряют образование сульфата. Это связано с тем, что в мороз батарея садится быстрее.
- Повышенные температуры – не менее вредны для АКБ, чем низкие. Если источник питания разряжен, то при высокой температуре ускоряется процесс образования сернокислотных солей.
Хранение аккумулятора в разряженном состоянии также плохо сказывается на состоянии пластин. Электроды сульфатируются медленно, но кристаллы свинца становятся сверхпрочными на стенках пластин.
Для каких АКБ можно провести десульфатацию своими руками?Перед проведением десульфатации нужно убедиться, что проблема действительно только в отложении солей свинца на поверхности пластин, а не в их разрушении или коротком замыкании банок.
К признакам сульфатации относят следующие:
- Быстрая разрядка/зарядка АКБ.
- Быстрое закипание во время подзарядки.
- На электродах видны следы белого налета.
- Снижение емкости от изначальной на 30–50%.
Однако, если совпадают сразу несколько перечисленных признаков, восстановить емкость источника питания будет бесполезным занятием. Также невозможно восстановить батарею с осыпавшимися электродами и коротким замыканием. В этом случае лучше заменить батарею на новую. Надежный аккумулятор по адекватной цене можно купить в интернет-магазине 1AK.BY. Старый элемент питания можно сдать за денежное вознаграждение для безопасной утилизации.
Методы десульфатации
Для современных аккумуляторов можно использовать следующие способы восстановления АКБ:
Химическая чистка
Метод подразумевает применение специальных средств: порошков, растворов. Популярным химическим веществом считает порошок «Трилон Б», который подойдет для АКБ с незапущенной степенью сульфатации.
Что нужно сделать:
- Приготовить раствор. В 1000 мл воды растворяют 100 гр порошка.
- Вылить электролит.
- Залить приготовленную жидкость. Закрутить пробки. Оставить АКБ на 50–60 мин.
- Слить раствор.
- Промыть пластинки дистиллированной водой.
- Налить в банки свежий электролит.
- Проверить плотность залитой жидкости.
Если пластины уже осыпались – этот способ не поможет.
Использование специальной подзарядки
Для процедуры нужно специальное З/У. Как проводится десульфатация:
- Аккумулятор подключают к прибору с соблюдением полярности.
- На подзарядке выбирают опцию десульфатации.
- По завершении процедуры З/У отключают от сети, отсоединяют от элемента питания.
Здесь десульфатация основана на цикличности. На АКБ подается напряжение для заряда, а после — для разряда. Когда длится цикл зарядки, ток равен 1 ампер, а во время разрядки – 1/10 части от ранее заданной величины.
Десульфатация аккумулятора стандартным зарядным устройством
Батареи восстанавливают обычным З/У с опцией регулировки основных технических параметров. Алгоритм следующий:
- Проверьте состояние электролита. При низком уровне долейте дистиллированную воду (только для обслуживаемых АКБ). Также проверьте плотность жидкости. Норма — 1,27-1,28 г/см3.
- Установите напряжение заряда на уровне 14,0–14,3 В. Сила тока — 1 А. В таком режиме проводите заряд в течение восьми часов. По завершении этого этапа вольтаж должен увеличиться. АКБ отключают, оставляя на сутки в состоянии покоя.
- На втором этапе снова поставьте АКБ на подзарядку на восемь часов, увеличив ток до 2,0 А. При этом плотность жидкости и вольтаж увеличатся.
- На третьем этапе разряжайте аккумулятор на протяжении 8 часов до минимального значения напряжения в 10,5 вольт, не ниже. Для разрядки включите обычную автомобильную лампу.
На последнем этапе алгоритм повторяют до момента, пока плотность электролита не повысится до 1,17 г/см
Минус метода — требует много времени. Иногда требуется 7–10 дней. Но вы сможете восстановить емкость почти на 90%.
Рекомендации по профилактике сульфатации
- Периодически подзаряжайте аккумулятор от генератора, хотя бы один раз в семь дней, отправляясь в поездки длительностью до часа. Рекомендуется подзарядить батарею и перед началом зимнего сезона, перед длительным хранением.
- В обслуживаемых батареях контролируйте уровень и плотность электролита. При падении уровня долейте дистиллированную воду. Электроды должны быть полностью покрыты жидкостью.
- В необслуживаемых аккумуляторах следите, чтобы электролит не выкипал. Избегайте перезаряда. Заряжайте источник питания по алгоритму в несколько этапов.
- Если автомобиль оснащен дизельным мотором или дополнительной электроникой, выбирайте АКБ с емкостью чуть больше рекомендованной производителем машины. Однако учитывайте допустимые размеры посадочной площадки.
- Избегайте разрядов до нуля.
Не используйте полностью разряженные элементы питания. - Заряжайте батарею перед установкой в автомобиль, если она долго находилась на хранении.
В зависимости от технологии производства и условий эксплуатации свинцово-кислотная батарея с жидким электролитом прослужит 2–5 лет. AGM-, GEL-, EFB-батареи способны проработать 5–10 лет.
В заключение отметим, что десульфатация АКБ своими руками — это несложный процесс. От солей свинца помогает избавиться обычное З/У, которое найдется почти у каждого водителя. Главное — следовать алгоритму.
Также учитывайте, что не все источники питания можно реанимировать. Это зависит от состояния элемента питания и его «возраста».
Как десульфатировать аккумулятор? (2 эффективных метода)
Не имеет значения, являетесь ли вы владельцем небольшого ИБП или огромного дорогого автомобиля. Сульфатация свинцово-кислотных аккумуляторов может сделать ваши гаджеты бесполезными.
Некоторые проблемы, с которыми вы можете столкнуться, включают:
- Длительное время зарядки
- Потеря пусковой мощности
- Повышенное тепловыделение
И, если сульфатированный аккумулятор не лечить, он в конечном итоге перестанет работать.
У вас не будет другого решения, кроме как потратить огромные суммы на замену батареи. Конечно, это не будет возможно снова и снова.
Итак, в сегодняшнем посте мы покажем вам, как десульфатировать аккумулятор. Это может показаться техническим и сложным, но это не так. Мы смогли это сделать, сможете и вы!
Содержание
- Что такое сульфатация батареи?
- Можно ли полностью десульфатировать батарею?
- Когда батарея нуждается в десульфатации?
- Как десульфатировать аккумулятор?
- Часто задаваемые вопросы
- Заключение
Что такое сульфатация батареи?
Чтобы понять десульфатацию, мы должны сначала узнать, что такое сульфатация.
Сульфатация – это естественный химический процесс, при котором на поверхности образуются кристаллы сульфата свинца. Это происходит каждый раз, когда аккумулятор используется. Однако они носят временный характер и рассеиваются во время перезарядки аккумулятора.
Настоящая беда начинается, когда вы оставляете батарею без присмотра.
Под этим мы подразумеваем, что батарея не используется в течение длительного времени. Это приводит к тому, что кристаллы сульфата свинца увеличиваются в размерах и становятся постоянными.
В результате снижается емкость батареи и запускается цепочка проблем. Вы заметите чрезмерный нагрев, потерю пусковой мощности и необходимость в более длительном времени зарядки. Все это означает, что ваша батарея больше не будет эффективной.
Может даже выйти из строя. Поэтому всегда важно постоянно использовать свинцово-кислотный аккумулятор. Вы также должны убедиться:
- Он не лишен полной зарядки.
- Не заряжен.
- Не хранится при высоких температурах (выше 75 градусов).
В случае, если в вашей батарее началась постоянная сульфатация, не стоит паниковать, так как процесс обратим через десульфатацию.
Можно ли полностью десульфатировать батарею?
Десульфатация означает удаление сульфата. Это обратный процесс сульфатации, хотя в природе он не происходит.
Вы должны выполнить это, чтобы уменьшить негативное воздействие сульфатации.
Но действительно ли это работает?
Существуют различные способы десульфатации аккумулятора. Хотя некоторые из них являются продвинутыми, а другие старыми, ни один из них не дает гарантии полной десульфатации батареи.
Это связано с тем, что батарея подвергается постоянной сульфатации при использовании. В большинстве случаев вы даже не можете отличить сульфатированную и десульфатированную батарею, взглянув на них.
Итак, имейте в виду: десульфатация может помочь только поддерживать состояние батареи. В случае постоянной сульфатации процесс улучшит работу аккумулятора. Но полностью сульфатацию он не остановит.
Когда батарея нуждается в десульфатации?
Необходимость десульфатации очевидна, когда батарея не держит полный заряд или работает неэффективно. Вы заметите низкий ток питания и высокое внутреннее сопротивление.
Большие белые пятна также начнут появляться снаружи батареи.
Вот пример:
Однако иногда батарея не показывает ни одного из этих признаков. Это когда аккумулятор ненадолго оставлен без присмотра. В этом случае вы можете убедиться в необходимости десульфатации, выполнив испытание постоянным напряжением.
Для этого нужен только мультиметр. Используйте его, чтобы узнать постоянное напряжение батареи. Если результаты ниже 12,6 В (батарея AGM) или 12,4 В (стартерная батарея), знайте, что батарея недозаряжена из-за сульфатации.
Как десульфатировать аккумулятор?
Десульфатация аккумулятора — процесс не простой во всех отношениях.
Это правда, что есть разные способы его выполнения, и некоторые из них могут быть проще остальных. Но ни один из них не подходит для начинающих.
Ниже мы объяснили два лучших способа десульфатации аккумулятора. Рекомендуется попросить эксперта или профессионала использовать их.
Метод 1: Короткие импульсы сильного тока
Крупные кристаллы сульфата на пластинах можно разрушить, подвергая аккумулятор прерывистым импульсам сильного тока.
Это делается во время зарядки аккумулятора. В результате ритмический резонанс и большой ток расщепляют кристаллы.
Однако эти электрические импульсы следует оптимизировать в соответствии со степенью сульфатации. Вот две схемы, которые обычно используются для процесса:
- Схема ШИМ
Схема ШИМ расшифровывается как схема широтно-импульсной модуляции. Эта конкретная компоновка регулирует выход усилителя. Также имеется встроенный таймер 555 IC и два транзистора для усиления выходного сигнала таймера IC. В результате генерируются сильноточные импульсы.
- Цепь трансформатора и мостового выпрямителя
Схема трансформатора и мостового выпрямителя немного сложна. Вам нужно будет позаботиться о многих вещах, таких как номинал трансформатора, резонансная частота и многое другое.
Однако после того, как она построена, цепь посылает мощный пульсирующий постоянный ток частотой 100 Гц или 120 Гц.
Это моментально сбивает накопившийся сульфат с пластин.
Если вы разбираетесь в технологиях, то можете собрать эти схемы самостоятельно и подать ток.
Но, если это не то, что вы предпочитаете, наймите профессионала или купите лучшие антисульфатные устройства на рынке. В этих гаджетах используется тот же метод коротких сильноточных импульсов.
Однако некоторые модели могут использовать высокую частоту. Вместо изменения тока или напряжения они регулируют амплитуду и волны. Повышенная интенсивность заставляет кристаллы разрушаться так же эффективно, как и при высокой мощности.
Метод 2: английская соль
Английская соль относится к химическому соединению, которое включает магний, кислород и серу. Его официальное название – сульфат магния.
Обычно английская соль используется для расслабления мышц. Люди добавляют их в ванну с водой и вымачивают себя, чтобы облегчить все виды боли. Однако соли Эпсома также хорошо подходят для десульфатации батарей.
Обратите внимание: соли Эпсома нельзя использовать для десульфатации батарей крупного оборудования. Вы можете использовать этот метод для автомобилей, ИБП и других небольших гаджетов.
Вещи, которые вам понадобятся:
- Защитные перчатки и очки
- Мерные стаканчики
- Термометр
- Пластиковая воронка
- Соль Эпсома
- Вода дистиллированная
- Пищевая сода для нейтрализации
- Источник тепла
Шаги:
Вот как десульфатировать аккумулятор с помощью соли Эпсома:
- Защитите себя, надев защитные перчатки и перчатки. Этот процесс включает в себя работу с кислой жидкостью и может привести к серьезным травмам.
- Извлеките аккумулятор из устройства. Например, если это автомобиль, откройте капот и отключите аккумулятор от системы. Вам потребуется отвертка.
- Отмерьте от 7 до 8 унций английской соли и отложите их в сторону.
- Налейте ½ литра дистиллированной воды в чашку и нагрейте ее.
Температура должна достигать 150 градусов по Фаренгейту. Лучше всего использовать термометр для измерения температуры, прежде чем переходить к следующему шагу. - Добавьте английскую соль в горячую воду и подождите, пока она растворится. Отложите это.
- Снимите крышки батарей, чтобы получить доступ к ячейкам.
- Проверьте, не осталось ли внутри жидкости. Если да, то вы должны вылить его в ведро, нейтрализовать, а затем утилизировать. Вы можете использовать немного пищевой соды, чтобы нейтрализовать кислую жидкость.
- Поместите пластиковую воронку на доступ к ячейке батареи и засыпьте туда соли. Убедитесь, что ячейки полностью заполнены английской солью.
- Установите крышки на место и осторожно встряхните батарею. Это обеспечит равномерное распределение по каждой ячейке.
- Теперь зарядите аккумулятор. Вам нужно будет прочитать руководство по конкретной батарее, чтобы узнать, как это сделать. Или простой способ — посетить веб-сайт производителя и связаться со службой поддержки.

После этого вы заметите улучшение работы аккумулятора. Установите его обратно в устройство должным образом.
Другие методы
Мы уже обсуждали наиболее предпочтительные методы десульфатации батареи. Однако компании продолжают изобретать различные технологии для решения этой проблемы.
Некоторые другие методы десульфатации, с которыми вы можете столкнуться, включают STAMP, таймеры 555 и микроконтроллеры.
Часто задаваемые вопросы
1. Сколько времени занимает десульфатация аккумулятора?
Время десульфатации аккумулятора зависит от метода. Как минимум, это может занять от 3 до 4 часов. Но, как максимум, рассчитывайте дать по крайней мере 3-4 недели.
Во время этого процесса ваша батарея будет постоянно заряжаться. Это метод, при котором аккумулятор заряжается одновременно с десульфататором. Это гарантирует полную и успешную зарядку.
2. Можно ли добавлять соль Эпсома непосредственно в батарею?
Нет, соль Эпсома нельзя добавлять непосредственно в батарею.
Не забудьте предварительно растворить его в горячей дистиллированной воде.
3. Можно ли запустить сульфатированный аккумулятор от внешнего источника?
Да, сульфатированный аккумулятор можно запустить от внешнего источника. Аккумулятор оживет и будет функционировать до тех пор, пока он не будет полностью сульфатирован. В этом случае он выйдет из строя и должен быть заменен новым.
Заключение
В общем, десульфатация аккумулятора возможна и эффективна. Он не гарантирует полного удаления кристаллов сульфата, но в определенной степени удаляет их.
Десульфатировать батарею можно разными способами. Как правило, метод с английской солью считается более простым. Однако он подходит только для маломощных энергосистем.
Для больших систем следует попробовать метод коротких сильноточных импульсов. Последовательные всплески высокой мощности заставляют большие кристаллы трястись и быстро рассеиваться.
Тем не менее, если вы новичок без опыта или технических знаний, мы настоятельно рекомендуем вам обратиться за профессиональной помощью.
Самый продаваемый восстанавливающий аккумулятор Rejuvinator Desulfator
Технология никогда не стоит на месте, и этот восстанавливающий аккумулятор не является исключением. Battery Extra — это электронное устройство для восстановления и десульфатации аккумуляторов, предназначенное для восстановления и омоложения СВИНЦОВО-КИСЛОТНЫХ АККУМУЛЯТОРОВ, обычно используемых в автомобилях, тележках для гольфа/багги, вилочных погрузчиках, лодках, жилых автофургонах, автодомах, мобильных транспортных средствах, больших грузовиках, электромобилях, резервных источниках питания. пакеты, солнечные и ветровые системы, которые сульфатированы. У нас есть 5 отдельных моделей, которые будут работать с любой свинцово-кислотной батареей или аккумуляторным блоком от 12 до 120 вольт и емкостью до 3000 Ач.
Это также увеличит срок службы новых или исправных аккумуляторов.
Каждая модель десульфатора Battery Extra изготовлена и протестирована на электромагнитную совместимость в соответствии с мировыми стандартами, поэтому она не будет мешать другим электронным устройствам, которые вы можете установить. Их очень просто подключить с помощью прилагаемых разъемов.
Мы настолько уверены в способности Battery Extra увеличить емкость аккумуляторов, что предлагаем вам 100% гарантию полного возврата денег в течение 90 дней, включая стоимость возврата. Таким образом, вы фактически получаете бесплатную пробную версию нашего продукта, никаких если или но, если это не сработает для вас, мы вернем вам ваши деньги. Кроме того, каждый десульфатор имеет 3-летнюю гарантию на продукт. Если ваш аккумулятор Extra выйдет из строя по какой-либо причине, мы отремонтируем или заменим его бесплатно.
Это не краткосрочное улучшение; как только ваши батареи были восстановлены, оставив устройство подключенным, оно продолжит работать, существенно продлевая срок службы ваших батарей, поддерживая их в отличном состоянии.
Этот продукт работает; посмотрите комментарии клиентов на нашей странице отзывов, теперь вы можете попробовать это сами.
Примечание. Аккумулятор Extra не является зарядным устройством; он работает в сочетании с вашим существующим зарядным устройством, чтобы поддерживать ваши батареи в отличном состоянии.
Почему дополнительный аккумулятор поможет мне?
Сменные батареи стоят больших денег, и всем известно, что батареи со временем изнашиваются. Чего большинство людей не знает, так это того, что более 70% свинцово-кислотных аккумуляторов выходят из строя из-за накопления сульфата на элементах, а не из-за их износа. Накопление сульфата увеличивает внутреннее сопротивление аккумулятора, снижает его емкость и приводит к преждевременному выходу аккумулятора из строя. Сульфатированные аккумуляторы теперь могут быть успешно восстановлены без затрат на дорогостоящие замены. Вы также можете остановить накопление сульфатов на новых батареях, что может удвоить срок службы ваших батарей.
Основными причинами образования сульфата на элементах свинцово-кислотных аккумуляторных батарей являются: аккумуляторы, находящиеся слишком долго между зарядками, хранение аккумуляторов без зарядки, недостаточный заряд аккумуляторов, низкий уровень электролита и неправильный уровень заряда.
Проблема накопления сульфата в свинцово-кислотных батареях известна давно, и производители зарядных устройств добавляют так называемую «импульсную схему» в свои высокопроизводительные зарядные устройства, чтобы решить эту проблему, называя их зарядными устройствами. условиях и взимая за них очень высокие цены.
Вы также увидите эти импульсные схемы или генераторы импульсов, рекламируемые по цене около 15 долларов США (20 фунтов стерлингов). Эти очень недорогие устройства, как правило, построены из схем 15-20-летней давности (антиквариат в электронном выражении), которые можно бесплатно загрузить в Интернете. , они могут немного помочь, но не решают проблему полностью. Большинство этих устройств с импульсной схемой посылают ток высокого напряжения в батарею, которая разрушает часть сульфата, накопленного на положительной пластине батареи, но генерируемые ими скачки высокого напряжения также могут повредить батарею в долгосрочной перспективе.
Если у вас есть какие-либо вопросы об использовании Battery Extra или вам просто нужен совет или помощь с вашими батареями или аккумуляторным блоком, вы можете просто отправить нам электронное письмо по адресу [email protected], позвонить нам или использовать нашу контактную форму.
Нажмите, чтобы перейти на страницу продуктов
и выберите модель
, которая подходит для вашей конкретной батареи
Видео использования батареи Extra, размещенные нашими клиентами на YouTube
Аккумуляторы Глена теряли емкость, и при осмотре он обнаружил, что пластины аккумулятора засульфатированы, он попытался исправить ситуацию, проведя пару уравнительных зарядок, это не помогло, и он опубликовал видео своей проблемы на YouTube. Один из его подписчиков предложил ему попробовать установить дополнительный аккумулятор. Итак, Гленн решил попробовать. Это отредактированное видео, которое он опубликовал, показывает результаты использования Battery Extra на его солнечной батарее в течение 3 недель.
Гленн никак не связан с Battery Extra Ltd., кроме как в качестве клиента. Для получения полной информации обо всех моделях Battery Extra посетите наш
страница продуктов.
Чтобы посмотреть полное видео и другие видео Глена, НАЖМИТЕ ЗДЕСЬ
Кристофер использует Battery Extra EX01
Кристоферу, нашему клиенту в Лагосе, принесли старую 12-вольтовую батарею, чтобы попытаться восстановить, в ней было мало воды, и регистрировалось только 4 вольта, и он думал, что восстановить ее будет невозможно, но дал все равно попробуй. Это отредактированное видео, размещенное им на YouTube, показывает результаты после использования Battery Extra.
Кристофер никак не связан с Battery Extra Ltd., кроме как в качестве клиента. Для получения полной информации обо всех моделях Battery Extra посетите наш
страница продуктов.
Чтобы просмотреть полное видео и другие видео Кристофера, НАЖМИТЕ ЗДЕСЬ
Как работает Battery Extra
Battery Extra был разработан для полной очистки пластин от скопления кристаллов сульфата без необходимости применения повреждающего воздействия высоких температур. скачков напряжения, и вернуть их в полностью рабочее состояние. Это также устраняет накопление сульфатов на новых батареях, поддерживая их в отличном состоянии и обеспечивая максимально возможный срок службы. Он работает как на этапе заряда, так и на этапе разряда аккумулятора.
Дополнительный аккумулятор можно постоянно прикреплять к любому свинцово-кислотному аккумулятору или аккумуляторному блоку. Он использует небольшое количество энергии от батареи, чтобы продлить срок службы новых батарей. Он также восстанавливает многие слабые или старые батареи, которые считаются разряженными или нуждаются в замене.
В качестве альтернативы вы можете десульфатировать один неисправный аккумулятор или комплект, а затем просто переместить его к следующему аккумулятору. свинцово-кислотного аккумулятора. Именно это накопление сульфата снижает емкость аккумуляторов. Мягкое растворение кристаллов сульфата обратно в электролит снижает внутреннее сопротивление батареи и повышает удельный вес. Это гарантирует, что вы сохраните или вернете свои батареи до их максимальной емкости. Он работает без необходимости в специальном зарядном устройстве или любом внешнем источнике питания.
Аккумулятор Extra подходит для всех типов и марок свинцово-кислотных аккумуляторов, включая гелевые, AGM, необслуживаемые, глубокого цикла, герметичные и для отдыха. В зависимости от состояния батарей это может занять от пары циклов до 20 и более.
Несмотря на то, что Battery Extra успешно восстанавливает все сульфатированные батареи, он не восстанавливает батареи с поврежденными или высохшими элементами.
В дополнение к восстановлению сульфатированных аккумуляторов, установка Battery Extra на ваш аккумулятор или блок аккумуляторов позволяет продлить срок службы хороших аккумуляторов.
Десульфатор аккумуляторов Battery Extra не может восстановить аккумуляторы с короткими или поврежденными элементами. Мы рекомендуем вам проверить наличие поврежденных элементов перед использованием Battery Extra.
Бесплатная техническая поддержка
Когда вы покупаете у нас десульфатор батареи Battery Extra, вы покупаете не просто продукт, вы покупаете наш технический опыт, у вас есть поддержка инженеров с многолетним опытом в разработке и производстве батареи и передовые системы управления батареями.
Помимо десульфатора батареи Battery Extra, наши специалисты разработали и построили системы управления батареями для портативных устройств и различных электромобилей, включая велосипеды, автомобили и мотоциклы.
Если у вас есть какие-либо технические вопросы о Battery Extra или вам просто нужен совет или помощь с вашими батареями или аккумуляторным блоком, просто отправьте нам электронное письмо по адресу [email protected], позвоните нам или воспользуйтесь нашей контактной формой.
ПОСЕТИТЬ СТРАНИЦУ ПРОДУКЦИИ
Обратите внимание: десульфатор Battery Extra не является зарядным устройством, он работает в сочетании с существующей системой зарядки.
РЕАЛЬНЫЕ КЛИЕНТЫ,
РЕАЛЬНЫЕ ОТЗЫВЫ
36/48 GOLF CARTS
«После 12 раундов и перезарядок мои трояны 2012 года снова как новые Отлично. С тех пор я также заказал еще 3 этого продукта для друзей и рекомендовал этот продукт многим другим, кто заказал»
Кит, Квинсленд
«Привет, спасибо за батарею Extra 36/48, она работает нормально и спасла мои батареи для багги. Это еще один заказ на 24 декабря для моей сестры, так как она была очень впечатлен, так что все хорошо. Спасибо»
Лес, Новый Южный Уэльс.
«Сэкономил мне целое состояние, это было мое последнее средство, прежде чем я заказал новый комплект батарей ++++++».
Tony, England
Нажмите, чтобы увидеть дополнительную информацию о Battery Extra для аккумуляторов гольф-каров
СОЛНЕЧНЫЕ БАТАРЕИ
«Ровно 2 месяца с тех пор, как я установил дополнительный десульфатор аккумулятора.
Похоже, Battery Extra оправдывает свою рекламу. Аккумулятор Дисбаланс кажется исправленным, и я заметил, что батарея лучше держит заряд. Срок службы батареи больше, и LVD ATS не срабатывает уже почти 2 недели. Дополнительная батарея сотворила чудо»
Froilan
«Ваши десульфаторы отлично работают на старых батареях солнечных батарей моих клиентов»
Джефф, Филиппины
«У меня автономная мастерская. показал мне, как я ошибался, их жизнь без резервного генератора 24 В почти удвоилась, а время работы до отключения инвертора удвоилось. Превосходный продукт, я полностью поражен».
Робин, Шотландия
«Я использую это (на моей солнечной батарее) в течение нескольких месяцев. Цифровые показания четкие и видны через всю комнату. Это устройство хорошо сделано, прочное, легко подключается В итоге я очень доволен этим десульфатором и этой компанией, они очень помогают, и если вы обращаетесь к ним с вопросами, они возвращаются к вам с ответами».
Wretha Texas
Нажмите, чтобы просмотреть дополнительную информацию о дополнительной батарее для солнечных батарей
RV’s & CAMPERS
счастливый.
»
Caravan and Camping Club UK
«Я был готов заменить 3 батареи, предполагая, что они неисправны и стоят более 140 долларов США каждая. Я успешно восстановил все три батареи. Спасибо за хороший продукт»
John, Texas
«Я использую 2 таких устройства в течение последних 6 месяцев. Одно подключено к аккумулятору моего автодома, а другое подключено к аккумулятору для отдыха. Всем трем аккумуляторам не менее 3 лет, и они были улучшены. за счет использования устройств, которые жестко подключены к аккумуляторным цепям».
John, UK
Щелкните, чтобы просмотреть дополнительную информацию о дополнительной батарее для жилых домов и кемперов. их на зарядное устройство, подключил десульфатор батареи к каждой батарее и использовал контроллеры заряда в качестве нагрузки. Десульфатор и контроллер заряда служили небольшими нагрузками для разрядки аккумуляторов. Сегодня мы протестировали их с двумя дрелью с общей мощностью 700 Вт, и они оба работают нормально».
Кристофер
«Я немного скептически отнесся к этому, но это уже сэкономило 2 дорогие батарейки.» Роджер. UK
«Прошлым летом я купил новый аккумулятор для своей машины. Я редко езжу на машине в течение недели, и старый аккумулятор прослужил недолго. Недавно мой «новый» аккумулятор перестал держать заряд от от одного уикэнда к другому. При цене более 100 фунтов стерлингов за аккумулятор для моей машины я ничего не потерял, попробовав этот «восстановитель». Я подключил его, и нет никаких сомнений в том, что он оживил аккумулятор в моей машине. Я не Не знаю, как это работает, но работает. Моя машина 1999 1.6 Ауди А4 бензин; и это устройство не повредило мою машину».
J.R. Richardson
«Я купил это устройство, так как у меня был свинцово-кислотный аккумулятор на малоиспользуемом тракторе, но после зарядки аккумулятора он не запускался. Либо это, либо новая батарея, и с 60-дневной гарантией определенно стоит попробовать. Я использовал устройство с зарядным устройством в течение 7 дней.


Не используйте полностью разряженные элементы питания.
Температура должна достигать 150 градусов по Фаренгейту. Лучше всего использовать термометр для измерения температуры, прежде чем переходить к следующему шагу.