Обслуживания аккумуляторов | Telwin
Для правильного обслуживания аккумулятора важно знать причины, из-за которых может снизиться производительность: одной из них является сульфатация, которая может ухудшить характеристики аккумулятора вплоть до полной непригодности.
К сульфатации аккумулятора могут привести многие причины, но главной является длительное неиспользование аккумулятора, из-за чего аккумулятор подвергается саморазряду. Кроме того, непрерывно увеличивающееся количество устройств в современных транспортных средствах, которые продолжают потреблять энергию после выключения двигателя, например, системы сигнализации, может привести к постепенной разрядке аккумулятора, а затем создать условия для сульфатации.
Вследствие чего появилось понятие десульфатации – это процесс, который позволяет вернуть аккумулятор в рабочее состояние, увеличивая срок его службы и исключая необходимость преждевременной замены
СУЛЬФАТАЦИЯ
Во время разрядки свинцовые пластины (электроды) реагируют с кислым раствором электролита, в результате чего образуются кристаллы сульфата свинца.
Зарядка аккумулятора должна привести к резорбции этих кристаллов в раствор электролита, восстановив нормальные условия, но чрезмерное накопление кристаллов затрудняет их растворение и ухудшает рабочие характеристики аккумулятора.
Неиспользуемая в течение длительного времени батарея разряжается
Кристаллы оседают на пластинах, таким образом воздействуя на их работоспособность.
ДЕСУЛЬФАТАЦИЯ — RECOVERY
Под термином «десульфатация», таким образом, подразумевается принудительный процесс, который восстанавливает начальную плотность раствора электролита, подавая особые импульсы тока, которые расщепляют эти кристаллы (разрывая молекулярные связи между ионом свинца и ионом кислого сульфата) позволяя аккумулятору восстановить свое состояние.
Зарядное устройство TELWIN с функцией RECOVERY для десульфации решит данную проблему
… и восстановит нормальный режим работы.
Когда зарядка закончена, батарея полностью готова к использованию.
Для соответствующего обслуживания батареи вашего транспортного средства, откройте для себя продукцию TELWIN с функцией RECOVERY, то что лучше всего соответствует вашим потребностям.
T-CHARGE 12
T-CHARGE 20
T-CHARGE 12 EVO
T-CHARGE 20 EVO
T-CHARGE 26 EVO
PULSE 30
PULSE 50
DOCTOR CHARGE 50
DOCTOR CHARGE 130
DOCTOR START 330
DOCTOR START 630
Десульфатация автомобильного аккумулятора: особенности и этапы | Описания, разъяснения | Статьи
Десульфатация: основные особенности.
Порядок проведения процедуры. Что следует учитывать и на что обращать внимание во время восстановления АКБСульфатация — неприятность, которая может произойти с любым автомобильным аккумулятором. Так называется процесс образования на пластинах батареи налета свинца. Проблема возникает при длительном простое или глубоком разряде АКБ. В этом случае проще всего купить новый аккумулятор. Но можно попробовать произвести десульфатацию -ремонт автомобильных аккумуляторов. Что же это за процедура и как она осуществляется?
Основные особенности
Десульфтация — процесс очистки пластин от налета свинца. Для этого нужно использовать зарядное устройство, в котором можно жестко установить показатели тока и напряжения. Предварительно убедитесь, что аккумулятор действительно был подвергнут сульфатации. Корпус не должен иметь механических повреждений. На пластинах под выкрученными пробками обычно виден белый налет. Для начала следует снять батарею с машины и установить ее в хорошо вентилируемом помещении.
Убедитесь, что в АКБ имеется достаточный уровень электролита и измерьте его плотность. При необходимости долейте дистилированной воды. Подсоедините к батарее зарядное устройство, установите уровень напряжения на уровне от 13,9 до 14,3 Вольт, а тока — от 0,8 до 1 Ампер, и подключите его к электросети. В таком состоянии аккумулятор следует оставить на 8-9 часов.
После этого нужно сделать перерыв на 12-14 часов. Пауза необходима для того, чтобы произошла компенсация потенциала. Он должен выровняться как внутри активной массы, так и на поверхности пластин. Вы заметите, что напряжение аккумулятора немного выросло, а плотность электролита — повысилась. Затем следует произвести еще 3-5 циклов зарядки и перерывов. Процедуру следует повторять до тех пор, пока значения плотности электролита и напряжения аккумулятора не придут к стандартным значениям. После этого процесс десульфатации можно считать завершенным.
Прошедшая подобную обработку АКБ может прослужить и несколько лет, поэтому правельнее всего провести диагностику своего старого аккумулятора и сделать десульфатацию, а не приобрести новую.
При желании провести диагностику и востановление своего старого аккумулятора вы сможете в нашей компании, мы находимся рядом, магазин «Шины Lassa» на Окружной в Киеве (р-н Борщаговки)
ЧИТАЙТЕ ТАКЖЕ
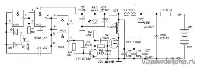
Десульфатация аккумулятора схема
Десульфатация аккумулятора
Основной причиной старения аккумулятора считают образование нерастворимой корки сульфата свинца на зарядных пластинах. Отложения уменьшают концентрацию ионов в электролите, увеличивают внутреннее сопротивление приему заряда. Когда говорят «аккумулятор сел» виновником является отложение сернокислого свинца в банках. Удалить налет — провести десульфатацию батареи, восстановить работоспособность.
Десульфатация кислотного аккумулятора
Когда аккумулятор отдает энергию, он разряжается за счет протекания химической реакции:
Pb +2h4SO4 +2PbO2 -> 2PbSO4 +2h4O
Pb – это свинцовая пластина
PbO2 – активная замазка на угольной решетке
PbSO4 – мелкие кристаллы, которые разрастаясь, закрывают пластину
Но когда аккумулятор заряжается от генератора или сети реакция идет в обратную сторону, то есть сернокислый свинец распадается на ионы свинца и кислотный остаток.
И все было бы хорошо, но часть кристаллов, при хроническом недозаряде и глубоком разряде аккумулятора, разрастается и не участвует в реакции. Вещество нерастворимой серо-желтой пленкой покрывает пластину, забивает поры, не пропускает заряженные ионы к токопроводящим пластинам. Этим объясняется быстрая подзарядка аккумулятора и моментальная разрядка – нет емкости.
Возвратить емкость аккумулятору можно, если не осыпалась замазка, и не разрушились пластины – то есть электролит в банках светлый, без взвеси. Цель десульфатации АКБ – очистить механически, химически или электротоком пластины, восстановить или заменить электролит. Схемы снятия осадка отработаны годами. Есть методы десульфатации АКБ, применяемые в сервисных центрах и доступные в домашних условиях.
Как сделать десульфатацию на автомобильный аккумулятор
Естественный процесс старения аккумулятора в связи с потерей емкости, в результате осаждения трудно растворимых солей можно отложить своевременной десульфатацией стартового или тягового аккумулятора.
Все методы можно классифицировать по видам:
- Воздействие электрическим зарядом – постоянным током малой величины, импульсным током, переполюсовкой.
- Химические методы с использованием разрушителей осадка с последующей заменой электролита. Или растворение в дистиллированной воде осадка малым током зарядки
- Механические – когда вынутые из банок пластины восстанавливают механической обработкой.
В целях профилактики периодически в электролит добавляют присадки, препятствующие появлению сульфатного камня, но они разрушают пластины, сокращая срок службы аккумулятора.
Схема для десульфатации автомобильного аккумулятора
Из химических методов десульфатации аккумуляторных батарей чаще всего применяют сложный состав трилона Б и аммиака. Эти вещества доступны, но использовать их следует с соответствие инструкции и на крепких аккумуляторах. Трилон Б, натриевая соль этилендиаминтетрауксусной кислоты, растворимая в воде, натрий замещает в соли ион свинца и осадок растворяется.
Но растворяется и активная замазка.
Порядок десульфатизации аккумулятора химическим способом:
- Готовится раствор – на 3 л взять 60 г трилона Б, 622 мл Nh5OH 25%, 2340 мл дистиллированной воды. Можно взять 10% аммиачный раствор1560 мл, воды 1140 мл и 60 г трилона Б.
- Сливается электролит из АКБ в подходящую емкость.
- Сразу непросохшие банки залить подготовленным составом, на оставить в АКБ не более чем на 60 минут.
- Слить содержимое и промыть банки 3-4 раза дистиллированной водой.
- Залить свежий электролит нужной плотности и выполнить зарядку по полному циклу.
Способ нужно использовать с осторожностью. Если десульфатацию автомобильного аккумулятора проводят для удаления небольшого количества осадка, время воздействия сокращают до 30-40 минут. Трилону Б все равно что растворять – вредный осадок или активную массу. В момент реакции идет разогрев и кипение жидкости. Работать нужно на открытом воздухе, использовать защитные средства.
Зарядное устройство с десульфатацией для автомобильного аккумулятора
В промышленных условиях, на автобазах, где зарядку аккумуляторов ведут обученные работники, десульфатацию АКБ проводят специальным зарядным устройством для десульфатации. Для снятия осадка с сильно забитого аккумулятора используют реверсивные импульсные токи.
Реверсивный ток – переменный, с различной амплитудой и полярностью, повторяющихся циклично. Импульсная десульфатация зарядом и разрядом действует на аккумулятор мягко, температура электролита не поднимается, выделения газа не происходит.
Для создания реверсивных токов используется специальное устройство, генератор реверсивного тока, стоимость которого примерно равна двум аккумуляторам. Как произвести десульфатацию аккумулятора, пользуясь генератором реверсивного тока?
Генератор используют при среднем сульфатировании пластин с подачей тока 0,5 – 2,0 А в течение 20-50 часов. Процесс окончен, когда в течение 2 часов напряжение и плотность электролита остаются неизменными.
Сильно забитый аккумулятор чистят с применением устройства для десульфатизации дистиллированной водой в несколько этапов. Для этого напряжение на батарее нужно снизить до 10,8 В, удалить электролит, залить в банки дистиллированной водой.
Вести десульфатацию АКБ малым током, чтобы напряжение было до 2,3 В. Постепенно осадок растворяется в воде, электролит приобретает плотность около 1,11 г/см3. Раствор заменить свежей дистиллированной водой, и продолжать процесс до плотности 1,12 г/см3. Силу тока теперь установить 1 А и наблюдать за ростом напряжения, до тех пор, пока показатель не стабилизируется.
По прошествии первого этапа десульфатации АКБ, поднимают ток до 20 % от разрядного, заряжают батарею 2 часа, разряжают и так до постоянной плотности и напряжения 3-5 раз.
Доводят кислоту до плотности 1,21-1,22 г/см3, заряжают аккумулятор полностью и спустя 3 часа корректируют плотность, пользуясь таблицей. Метод трудоемкий, но десульфатация пластин получается полной.
Аккумулятору возвращается вторая молодость.
Десульфатация аккумулятора зарядным устройством
Можно обойтись более дешевым способом десульфатизации обычным зарядным устройством. Но непременным условием является возможность регулировать ток и напряжение. Если осадок пока занимает меньше половины пластин, применяется следующая схема десульфатизации аккумулятора:
- Довести уровень электролита до нормального уровня дистиллированной водой.
- Подключить ЗУ и установить напряжение 14 В, силу тока 1 А. Заряжать 8 часов. Замеры должны показать, что плотность электролита увеличилась, напряжение поднялось до 10 В. Если показатели ниже – аккумулятор не восстановить.
- Сутки АКБ отдыхает, отключенное от ЗУ.
- Подключить с напряжением 14 в и током 2-2,5 А на 8 часов. Напряжение должно стать 12,7-12,8 В. Электролит в банках плотностью 1Ю13 г/см3.
- Разрядить аккумулятор до 9 В, лампой дальнего света за 6-8 часов.
- Повторять разряд-заряд несколько раз, пока плотность электролита не станет 1,27 -1,28 г/см3.
В период циклов идет процесс десульфатации, растворяется камень, кислотный остаток SO4 укрепляет электролит.
В результате емкость свинцового кислотного аккумулятора восстановится на 80-90 %. Но так нельзя провести десульфатацию кальциевого или гелевого аккумулятора.
Чаще всего для десульфатации зарядным устройством используют установку «Вымпел». Она доступна по цене, и имеет необходимую регулировку. К ней можно подключить приставку в виде моргалки или другое электронное устройство для снятия свинцового камня.
В необслуживаемых аккумуляторах десульфатация эффективна только на начальной стадии отложения камня. Ведется она с применением импульсного зарядного устройства. Но надо знать, что камень в кальциевом аккумуляторе содержит гипс, который не разрушается под воздействием импульсных токов. Поэтому необслуживаемые аккумуляторы после 3 глубоких разрядов не подлежат восстановлению.
Устройство для десульфатации автомобильных аккумуляторов
Хорошо ведется десульфатация на пластинах автомобильных аккумулятора под действием токов переменного направления с изменением полярности в высокой частоте.
Промышленность предлагает приборы и приставки к зарядке для десульфатации аккумулятора.
Зарядное устройство для аккумуляторов Кедр Авто-10, с режимом десульфатации относится к автоматическим зарядникам. Он обеспечивает зарядку с тока в % А от емкости АКБ, быстрый режим током 5 А и циклический – десульфатацию. Компактный зарядник доступен по цене.
Зарядные десульфатирующие устройства выбирают для конкретного типа аккумуляторов. Лучшими для обслуживания одного аккумулятора считают изделия:
- устройство одноканальное, предназначенное для автомобильных батарей;
- лучше взять устройство с ручной регулировкой зарядного тока;
- изучить возможности защиты, блокировки и допустимые температуры;
- знать параметры своего аккумулятора, подбирать подходящее устройство.
По техническим показателям для автомобилиста подойдет прибор с регулируемым напряжением 0-36 В, с разными способами десульфатации:
- щадящий – малый ток, напряжение постоянное;
- интенсивный – циклический импульсный, подающий ассиметричный ток;
- циклический заряд со снижением зарядного напряжения.

Совместимость с батареей вашей емкости – обязательное условие.
Если вы приобрели десульфатирующую приставку, то она должна включаться между зарядным устройством и аккумулятором, и провода ее не должны быть тоньше других в схеме соединения. Зарядное должно поддерживать импульсный режим.
Десульфатация АКБ в домашних условиях
Часто десульфатацию АКБ легковых авто проводят своими руками, руководствуясь предоставленными на различных ресурсах схемами. Многие из них основаны на использовании обычного зарядного устройства, но требуют много внимания. В среднем ручная сульфатация малыми токами и в несколько циклов занимает больше 2-х недель.
Подключение к зарядному устройству приставки ускорит режим десульфатации АКБ. Примером приставки служит импульсный преобразователь, называемый моргалкой, так как светодиоды сигнализируют от прохождении переменного тока. Устройство можно собрать своими руками.
Перед вами схема зарядного устройства для сульфатации автомобильного аккумулятора, называемая «моргалка».
Принцип «моргалки» — прохождение 10 % тока от емкости АКБ, напряжение 13,1 – 13,4 В. Схема представляет разрядку лампочками на 12 в и реле, включающее зарядку по окончании разрядки. Получается моргание с пульсацией 4,3 секунды на разряд током 1 А и 3 секунды на заряд током 5 А. Импульсы тока сначала разрыхляют монолитную пленку на пластине, потом растворяют маленькие кристаллы.
Знаем, что необслуживаемые аккумуляторы плохо поддаются десульфатации. Но если батарея новая, отслужила не более 2 лет, а уровень электролита в банках низок, можно попробовать восстановить емкость. Сначала нужно добавить в банки дистиллированной воды и заклеить отверстия эпоксидным клеем. Потом попробовать провести зарядку импульсным током. В режиме десульфатации АКБ, одновременно с корочкой сульфатированного свинца будет разрушаться активная замазка. Емкость восстановится ненамного и ненадолго.
Важно знать!
Электролит разъедает тело и натуральные хлопковые волокна также как концентрированная серная кислота.
Выделяющиеся через открытые пробки АКБ газы вредны и взрывоопасны. Поэтому место, где проводятся опасные работы должно быть проветриваемым и недоступным для детей и животных. Бутыли с электролитом не должны находиться в местах общей доступности. Не забывайте надеть защитные очки, резиновые перчатки и пользоваться резиновым фартуком.
Видео
Возможно, для вас будет полезным посмотреть предоставленное видео по десульфатации аккумулятора.
Десульфатация аккумулятора своими руками
16.05.2018
Аккумулятор — это химический источник электрического тока. В любом аккумуляторе происходит электрохимическая реакция, в результате которой химическая энергия превращается в электрическую. Реакция эта обратимая, поэтому все аккумуляторы можно заряжать и разряжать. Количество циклов разрядки-зарядки у разных видов накопителей различно, но все они предназначены для многократного использования.
Свинцово-кислотные аккумуляторы состоят из пластин, погружённых в электролит — серную кислоту. Пластины изготовлены из чистого свинца. Именно эти аккумуляторы получили наибольшее распространение в качестве источника стартерного тока для современных автомобилей.
Особенности химических процессов
Разрядно-зарядный цикл свинцово-кислотного аккумулятора включает два противоположных электрохимических процесса:
Во время разряда происходит реакция сульфатации:
Pb + 2h4SO4 + PbO2 = 2PbSO4 + 2h4OПрибор для десульфатации аккумулятора своими руками: схемаСуть процесса состоит в том, что чистый свинец пластины вступает в химическую реакцию с серной кислотой, находящейся в составе электролита, и превращается в результате этой реакции в четырёхвалентный диоксид. Диоксид свинца является очень прочным химическим соединением. Он покрывает защитной плёнкой свинцовую пластину и вступает в реакцию с серной кислотой электролита. В результате образуется сульфат свинца. Этот сульфат имеет вид белого налёта на свинцовых пластинах батареи.
Во время заряда батареи происходит прямо противоположный процесс десульфатации, в результате которого сульфат свинца снова превращается в диоксид и серную кислоту. Но вся тонкость этого процесса состоит в том, что реакция десульфатации, происходящая в процессе зарядки аккумулятора, никогда не протекает до конца. Небольшая часть сульфата свинца сохраняется в неизменном виде и постепенно оседает на пластинах аккумулятора в виде белого налёта. Снятие сульфата с электрода происходит не полностью.
Причины старения аккумулятора
По сути, сульфатацию можно назвать процессом старения аккумуляторной батареи. Она является естественной, и полностью её устранить невозможно. Постепенно белые отложения сульфата свинца полностью перекрывают доступ электролита к свинцовым пластинам. Ёмкость очень сильно снижается. Пусковой ток полностью исчезает. Прибор перестаёт работать. Зарядить его становится невозможным.
Процесс старения аккумулятора может быть значительно растянут по времени и полная сульфатация может произойти через 5−7 лет использования устройства. Но иногда в результате неправильной эксплуатации сульфатация наступает очень быстро.
Причиной преждевременного старения аккумуляторной батареи может быть:
- Длительный период простаивания автомобиля без эксплуатации.
- Редкие зарядки аккумулятора от сети. В результате резко снижается процесс естественной десульфатации.
- Долгое хранение батареи в состоянии полного разряжения.
- Частые «переедания электричества». Когда аккумулятор находится включенным в сеть в течение очень длительного времени.
- В результате так называемого «городского стиля» езды. Когда в результате стояния в пробках приходиться постоянно останавливаться, глушить мотор и затем снова его запускать.
- Жёсткие условия эксплуатации. Температура окружающего воздуха чрезмерно высокая, выше плюс сорока градусов. Или, наоборот, слишком низкая, ниже минус сорока.

Десульфатация своими руками
Естественный процесс десульфатации запустить невозможно. Из этого тупика существует два выхода:
- Не мучиться, выкинуть вышедшую из строя батарею и купить новую.
- Попытаться провести искусственную десульфатацию — для этого можно сделать десульфатор своими руками.
Различают два вида десульфатации:
- Электрическая. Десульфатация аккумулятора зарядным устройством. Посредством специальных электроприборов, которые подают на аккумуляторную батарею токи разной величины и в разных режимах.
- Химическая. В основе этого метода лежит способность сульфата свинца вступать в химическую реакцию со щелочными растворами.
Как сделать мультизарядку
Осуществляется мультизарядка с помощью автомобильного зарядного устройства или специальной приставки. Перед началом в батарею заливается новый электролит. Это позволит чуть оживить мёртвую батарею.
Суть метода состоит в многократной подаче на контакты аккумулятора тока малой величины с кратковременными промежутками. Величина тока составляет приблизительно одну десятую долю от ёмкости батареи. Снять показание тока можно с помощью зарядного устройства «Вымпел 55».
Весь цикл последовательно разбивается на шесть-девять серий зарядов. После каждой такой зарядки напряжения на клемах увеличивается и аккумулятор перестаёт заряжаться. Во время паузы электрический потенциал выравнивается, что приводит к уменьшению напряжения батареи. К концу цикла электролит начинает приобретать необходимую плотность. Батарея начинает, хоть как-то заряжаться.
Обратная зарядка
Для работы необходим ток силой 60−100А и напряжением около 20−30 В. Для этого понадобится мощный источник тока, например, сварочный трансформатор. Прибор отсоединяется от автомобильной сети и вынимается из машины. Ставиться на ровную поверхность и у него выкручиваются пробки.
Источник тока присоединяется по обратной схеме. То есть, плюс присоединяется к минусу и наоборот минус к плюсу. Ток подаётся в течение 30−40 минут.
Во время подачи тока произойдёт закипание электролита, что является необходимым условием для очистки пластин от сульфата свинца. Как следствие произойдёт не только очистка пластин, но и смена полярности самого аккумулятора. Отныне и до конца своих дней у аккумуляторной батареи плюс будет минусом, а минус станет плюсом.
Через 40 минут такого радикального воздействия остатки не выкипевшего электролита нужно убрать, то есть слить. С помощью горячей воды осуществляют промывку внутреннего пространства аккумулятора, с целью удалить выделившийся в раствор, в виде осадка, сульфат свинца. Заливается новый электролит и аккумулятор ставится на штатную зарядку. Только теперь нужно обязательно соблюдать обратную полярность.
Обработка пищевой содой
Для работы необходима пачка пищевой соды, дистиллированная вода и зарядное устройство.
Аккумуляторную батарею извлекают из машины, устанавливают на ровную поверхность и откручивают пробки. После чего выливают остатки старого электролита.
Сделать раствор для сульфитации. Раствор для десульфатации готовят исходя из следующего соотношения: 1 столовая ложка пищевой соды на 100 мл. дистиллированной воды. Раствор доводят до кипения и после этого заливают в аккумуляторную батарею приблизительно на час. После этого батарею промывают горячей водой. Лучше промыть несколько раз подряд.
Восстановление аккумуляторной батареи таким способом занимает как минимум десять суток. В самом начале батарею заряжают в течение суток током 10А, напряжением 15 В. Затем в оставшиеся девять дней, время зарядки сокращают до шести часов.
И каждый раз, перед началом зарядки проводят манипуляцию по обработке горячим раствором соды.
Применение трилона-Б
Десульфататор трилон-Б, или аммиачный раствор этилендиаминтетрауксуноксилого натрия — специальное средство для очистки аккумуляторных пластин от сульфата свинца.
Свободно продаётся в специализированных автомагазинах. Для его применения аккумуляторную батарею необходимо сначала зарядить. Это автоматически исключает из обработки с помощью этого метода, те батареи, которые уже невозможно зарядить.
После зарядки из батареи сливают электролит и вместо него заливают трилон-Б. Сигналом окончания обработки является прекращение обильного газовыделения и образования пузырьков в жидкости. В заключение батарею промывают несколько раз горячей дистиллированной водой и заполняют новым электролитом, а потом ставят на штатную зарядку.
Возможные затруднения
Необходимо понимать что десульфатация возможна далеко не во всех типах аккумуляторов:
- Необслуживаемые аккумуляторы. К этому типу относятся, например, гелевые аккумуляторы. В таких аккумуляторах замена электролита технически невозможна. Необслуживаемый аккумулятор имеет неразборный корпус. Большое количество пластин, которые очень плотно упакованы в специальные ячейки.
Кроме того, каждая электродная пластина заключена в специальный пластиковый сепаратор. Это приводит к тому, что в подобное устройство невозможно залить посторонние жидкости для очистки. Как и невозможно произвести промывание с целью смыть осадок сульфата из батареи. - Кальциевые аккумуляторы. Свинец отличаются повышенной мягкостью, что часто приводит к механическим повреждениям аккумуляторных пластин. В целях повышения прочности пластины могут легировать кальцием. Функция кальция: кроме прочности кальций положительно влияет на выкипание воды из электролита и саморазряд батареи, сводя эти неприятные явления к минимуму. Обратной стороной кальциевых аккумуляторов является то, что на пластинах в результате сульфатации осаждается более прочный и химически стойкий сульфат кальция. Это вещество практически не поддаётся процессу разложения на первоэлементы, кальций и серную кислоту, под воздействием щелочей или с помощью, воздействия электрического тока. В результате десульфатация кальциевых аккумуляторов технически невозможна.

Профилактические меры
Для того чтобы предотвратить возникновение такого неприятного явления, как ранняя сульфатация, необходимо придерживаться нескольких несложных правил эксплуатации автомобильного аккумулятора:
- Контролировать уровень электролита в аккумуляторе, не допуская его чрезмерного испарения.
- Как можно чаще проверять, с помощью ареометра, плотность электролита.
- Не оставлять аккумулятор в неработающем автомобиле в течение длительного времени в случае крайне низкой температуры окружающего воздуха. Зимой, при температуре за бортом, минус сорок, аккумулятор на ночь лучше забирать домой. Если, конечно, машина не храниться в тёплом гараже.
- При зарядке, максимальное значение тока не может превышать 1/10 ёмкости аккумулятора.
Схема для восстановления автомобильного аккумулятора
Всем привет, вы давно просите написать статью про устройство для восстановления автомобильных, свинцово-кислотных аккумуляторов.
Наверное любой автолюбитель сталкивался с явлением, когда аккумулятор полежав некоторое время без дела, перестает отдавать номинальную ёмкость.
Крутит стартёр полсекунды затем задыхается, но напряжение на нём нормальное — 12 вольт, в этом случае в народе часто говорят «аккумулятор не держит ток», с этим может столкнулся каждый.
Но почему это происходит?
Автомобильный аккумулятор состоит из свинцовых пластин находящихся в растворе электролита, в данном случае электролитом является серная кислота. Процесс заряда и разряда аккумулятора не что иное, как окислительно-восстановительный процесс. Протекает химическая реакция в ходе которой, свинцовая пластина вступает в реакцию с оксидами на соседней пластине.
В ходе данной реакции образуются сульфаты, которыми со временем обрастают пластины, сульфаты препятствуют протеканию тока, так как являются плохим проводником и со временем аккумулятор теряет ёмкость и не способен отдавать большой ток для работы стартёра.
Если ваш аккумулятор заряжается и разряжается быстрее чем раньше, не имея при этом механических повреждений, скорее всего сульфатация убила его, но отчаиваться не стоит, читаем статью до конца…
Предлагаемое устройство, отныне — «десульфатор» создаёт короткие импульсы высокой амплитуды и чистоты, импульс длится определённое время, затем простой, затем снова импульс.
Такие ударные процессы могут разрушить сульфатную плёнку и в теории это возможно, на практике не все аккумуляторы удаётся восстановить, из-за конструктивных особенностей последних. Но судя по статистике, около 80-85 % старых аккумуляторов подлежат восстановлению. Естественно если причиной неработоспособности является сульфатация, а не обрыв свинцовых пластин или иное механическое повреждение.
Вот такое получится устройство…
Как пользоваться устройством? Данный вариант является зарядно-десульфатирующим устройством, обычный десульфатор питается от аккумулятора, который он десульфатирует и постепенно разряжает его, в этом же случае устройство заряжает аккумулятор короткими всплесками высокого напряжения высокой частоты.
Схему можно использовать и для зарядки низковольтных, свинцовых аккумуляторов с номинальным напряжением в 4-6 вольт, такие ставят в китайские фонарики, в детские электрокары и так далее…
Схема изначально создана для зарядки аккумуляторов малой ёмкости, но её успешно используют и для десульфатации автомобильных аккумуляторов.
Перед тем, как начать процесс заряда с десульфатацией, нужно слегка подзарядить автомобильный аккумулятор. Для начала нужно найти любой источник питания или зарядное устройство с напряжением от 8 до 12 вольт и подключить его на вход десульфатора. Но не напрямую, а через лампу накаливания 12 вольт с мощностью в 21 ватт, чтобы не превысить ток заряда.
К выходу прибора подключается аккумулятор, который нужно восстановить, ну и в принципе всё.
Так, как прибор работает в звуковом диапазоне, вы скорее всего услышите слабый свист, силовые компоненты схемы слегка должны нагреваться.
Осциллографом можно убедиться, что аккумулятор заряжается импульсами тока высокой частоты.
Схема устройства довольно простая…
Простыми словами поясню как работает схема.
Напряжение зарядного устройства через предохранитель и диод поступает на схему десульфатора, для маломощной части схемы, питание подаётся через токоограничивающий резистор R1, затем сглаживается небольшим электролитическим конденсатором.
На микросхеме NE555 собран генератор прямоугольных импульсов, частота этих импульсов около 1 килогерц, коэффициент заполнения 90%, то есть сигнал высокого уровня длится большУю часть времени, именно этот импульс нам нужен для того, чтобы открыть полевой транзистор. Но проблема заключается в том, что при подаче такого импульса на полевой транзистор он большую часть времени будет находиться в открытом состоянии и лишь 10% в закрытом, это приведёт к тому, что транзистор будет прокачивать слишком большой ток и как следствие мы получим сильный нагрев всех силовых элементов и большое потребление тока всей схемы в целом.
Это неэффективно и может навредить аккумулятору. Один из вариантов — это снижение длительности сигнала высокого уровня, тогда транзистор будет открыт на короткое время и всё станет на свои места. Но к сожалению в таком включении конструктивные особенности таймера NE555 не позволяют сделать этого, так как же быть?
Микросхема CD4049 представляет из себя логику, которая содержит в своём составе 6 логических инверторов «не», каждый инвертор имеет один вход и один выход, их задача «отрицание».
Если на вход поступает высокий уровень, на выходе получаем обратное, иначе говоря инвертированный или перевёрнутый сигнал.
Полевой транзистор 10 % времени у нас открыт, 90% закрыт, открываясь он замыкает дроссель на массу питания, в дросселе накапливается некоторая назовём это энергией, а когда транзистор закрыт цепь разрывается и за счёт явления самоиндукции, которая свойственна индуктивным нагрузкам, дроссель отдаёт накопленную энергию.
Это кратковременный всплеск напряжения с высокой амплитудой, притом напряжение самоиндукции в разы выше напряжения питания, этот всплеск напряжения выпрямляется и подается на аккумулятор.
Процесс происходит больше тысячи раз в секунду, то есть на аккумулятор подаются кратковременные импульсы высокого напряжения с высокой частотой, именно это и разрушает сульфатную плёнку.
Я подключил на вход схемы накопительный конденсатор и стало ясно, что амплитудное значение выходного напряжения при питания от источника 12 вольт доходит до 70-75 вольт и зависит исключительно от индуктивности накопительного дросселя.
В схеме задействован предохранитель и ещё один выпрямительный диод.
Предохранитель защищает десульфатор при случайных коротких замыканиях на выходе, а диод выполняет несколько функций: во-первых защищает схему, если вы случайно её подключите к зарядному устройству неправильно… и во-вторых защищает зарядное устройство от всевозможных импульсных помех и всплесков напряжения, которые образуются на плате десульфатора.
Я думаю все поняли как это работает.
О компонентах…
Ну с таймером и логикой думаю всё понятно, в моём случае они установлены на панельке для безпаечного монтажа, но вам советую после проверки схемы запаять их напрямую.
Полевой транзистор IRF3205 или любые другие n-канальные с напряжением от 60 до 200 вольт и с током от 30 ампер.
Транзистор советую установить на небольшой радиатор.
Дроссель имеет индуктивность около 200 микрогенри, намотан на кольце из порошкового железа, такие кольца можно найти в компьютерных БП, размеры кольца внешний диаметр-20.
5мм, внутренний 12мм и ширина кольца 6.6мм.
Обмотка намотана проводом 1мм, количество витков 60, в моём случае прОвода чуть-чуть не хватило и индуктивность получилась слегка меньше, но работает устройство хорошо. Размеры кольца особо не критичны, главное соблюдать индуктивность и мотать обмотку проводом 1 -1.2 миллиметра.
Конденсатор С1 на 100- 220 микрофарад, очень желательно взять с низким внутренним сопротивлением, так как схема генератора фактически питается от данного конденсатора, а значит он постоянно будет накапливать и отдавать энергию, даже слегка греется во время работы.
Оба диода нужно взять с током в 5-10 ампер, можно обычные, но желательно взять импульсные диоды.
Вот печатная плата, скачать её можно в конце статье.
На самом зарядном, нужно выставить ток не более 2 ампер, иначе сгорит предохранитель на плате десульфатора. Кто-то скажет 2 ампера зарядного тока это мало?
-Да согласен, но не забываем, что у нас в большей степени не зарядка, а десульфатация.
В холостую прибор потребляет от источника питания ток всего в 100 миллиампер, его можно подключить к любому зарядному устройству с напряжением 12-15 вольт, ограничить ток на уровне 2 ампер и всё.
Ограничение можно сделать мощным резистором или лампочкой накаливания соответствующей мощности, подключённой в разрыв плюса питания.
Можно использовать и более низковольтные блоки питания с напряжением 8-10 вольт, так как наша схема всё равно повышает начальное питание до нескольких десятков вольт.
Сколько должен длиться процесс десульфатации?
Автор данной схемы говорит, что в течение двух недель регулярной зарядки полностью можно восстановить старый аккумулятор и конечно же без проверки я бы не стал писать эту статью.
В наличии у меня несколько 6 вольтовых аккумуляторов на 10 ампер\часов, которые не были в эксплуатации несколько лет, в течение пяти дней я регулярно заряжал один из этих аккумуляторов десульфатором, затем разряжал.
В самом начале подопытный аккумулятор отдавал ёмкость всего 700-800 миллиампер\часов, не помогла и заливка дистилированной воды, но десульфатор помог.
.
Спустя 5 дней аккумулятор отдаёт аж 4 ампера из 10, это я думаю очень хороший показатель.
Архив к статье; плата в формате .lay скачать.
Автор; АКА КАСЬЯН
Восстановление аккумулятора. Зарядник с Десульфатацией — Сообщество «Сделай Сам» на DRIVE2
Вы наверняка замечали что если машиной пользоваться довольно редко то аккумулятор умеряет намного быстрее чем на автомобилях которыми пользуются каждый день, эта же проблема достаточна актуальна на мотоциклах которые всю зиму стоят в гараже, а по весне ваша батарейка не хочет заводить вашего железно коня…Это происходит потому что аккумулятор должен работать т.е. разряжаться в момент запуска авто и заряжаться когда вы на нём едете, на батареях которые редко используется происходит такой процесс который называется сульфатация пластин, который происходит даже если ваш аккумулятор полностью заряжен.
Сульфатация пластин
в следствии чего ваш аккумулятор теряет ёмкость и пусковой ток, что в итоги приводит к следующиму
земля ему пухом…
Чтобы какого не происходило решил немного прокачать свой зарядник.
Сделал небольшую приставку которая бы имитировала нормальную работу батареи (зараяд/разряд) и подключалась бы к любому зарядному устройству.В итоги собрал следующую схему:
Полный размер
схема приставки
она собрана на база двух реле одна поворота РАДЛ,07,3747, вторая обычная пяти контактная 90,3747.
единственное в реле поворота РАДЛ,07,3747 была сделана небольшая модернизация был заменён стандартный конденсатор на конденсатор с большей ёмкостью 25В 1000мкФ что дало нам более долгое время переключение реле т.е. реле более долгое время находится во включенном состоянии и более долгое в выключенном, в нашем случае получилось около 15сек вкл и 15сек выкл.
конденсатор под замену
В качестве нагрузки, для цикла разряда, была взята ламка Н4 90/100Вт, и для корректно работы реле поворота нужно её немного нагрузить, для этого взяли обычную лампочку с заднего габарита. Корпус данного устройства взяли обычную монтажную электрическую коробку.
Моя приставка)
далее подключаем её к аккумулятору!и ура! нашего лентяя эта штука заставляет работал, параллельно стряхивая ему пластины…
вот подробное видео как я собрал эту штуку.
Проделал тоже самое на другом аккуме.Но к сожалению сколько не пытался не получилось сделать нормальные фото банки (где всё нормально видно). поэтому пришлось найти в инете очень похожие фото, у меня до зарядке ещё хлеще налёт был, а в итоге в конце чистая банка…
Полный размер
После двух ночей…
Полный размер
погонял неделю
Вывод: Идея вполне имеет право на жизнь! особенно в качестве профилактики рабочих батарей на редко используемой технике.P/S. Нужно правильно понимать если аккум совсем помер (замкнуло банку например) то тут ему уже ни чем не поможешь, ни моим способом ни каким другим ему ода дорога…
Десульфатация аккумулятора зарядным устройством
Аккумулятор — это решетчатые пластины, изготовленные либо из диоксида свинца, либо из чистого свинца, иногда покрытого кальцием.
Между ними находится водный раствор серной кислоты. Свинец и кислота реагируют друг с другом, создавая электричество, но при этом распадаясь на другие элементы, которые электричество не создают (соль и вода). Аккумулятор разрядился. Когда мы ставим АКБ на зарядку, то есть сообщаем электролиту ток, то происходит обратная реакция, вода реагирует с солью, образуя кислоту и металл (либо оксид металла), которые снова способны создавать электричество.
Что это такое, десульфатация аккумулятора
Сульфатация пластин кислотного аккумулятора
Десульфатация — это удаление солей серной кислоты с пластин аккумулятора.
Десульфатация — это удаление солей серной кислоты (сульфата свинца или сульфата кальция). Появляется такая соль на стенках свинцовых пластин в результате химической реакции, происходящей во время разряда аккумулятора. При этом не вся соль при зарядке АКБ преобразуется обратно. Часть ее оседает на металлических пластинах, препятствуя соприкосновению свинца и кислоты, а со временем сульфата свинца становится так много, что аккумулятор перестает работать вообще.
Как сделать десульфатацию на автомобильном аккумуляторе
Правильной десульфатацией аккумулятора является метод чередования коротких слабых зарядов с короткими слабыми разрядами. Для проведения таких циклов существуют специальные зарядные устройства для автомобильного аккумулятора с десульфатацией. Скажем пару слов и о “неправильной” (в кавычках, потому что такие способы имеют место быть, но мы вам их не советуем) десульфатации пластин аккумулятора.
- Механическая очистка пластин от сульфата свинца (разбираем АКБ, вытаскиваем пластины и чистим).
- Химическая чистка (открываем заливную крышку, наливаем специальный раствор, который разъест соль на свинце).
Методы эти спорны (в плане эффективности) и очень травмоопасны. Но выбор, естественно, за вами.
Как сделать десульфатацию АКБ в домашних условиях
Десульфатация аккумулятора в домашних условиях
Для десульфатации аккумулятора продаются зарядные устройства с режимом десульфатации и специальные устройства для этого.
Как уже было упомянуто выше, можно приобрести зарядное устройство для аккумулятора с режимом десульфатации, либо специальное устройство для десульфатации. В этом случае все просто. Подключаем АКБ к устройству и следим за показателями на дисплее, иногда этот процесс может затянуться на несколько дней в зависимости от степени засульфатизированности. Отметим, что такой прибор стоит недешево и имеет смысл “заморочиться”, чтобы сделать устройство для десульфатации аккумулятора своими руками. Для начала, попробуем сделать самое простое из возможного. А именно, произвести десульфатацию аккумулятора зарядным устройством. Перед началом работы проверим плотность (обычно 1,07 г/см³) уровень электролита в АКБ, если его недостаточно, то добавим дистиллированной воды (не электролита!).
Очень важно после 8 часов зарядки аккумулятора малым током отключить его от зарядного устройства на сутки.
- Возьмем наше обычное зарядное устройство и выставим напряжение на нем в 14 В (но не более 14,3), а силу тока на 0,8-1 А (есть зарядные устройства, на которых нельзя выставить такие параметры, значит такие ЗУ нам не подходят).
Десульфатация АКБ малым током проводится в течении 8 часов (разрешается некоторая погрешность, например, можно оставить АКБ заряжаться на ночь). Проверяем плотность электролита, она должна быть примерно такой же как в начале “опыта”, а вот напряжение должно измениться и составить 10 В. - Если все так, то отсоединяем нашу батарею от ЗУ на сутки (это важно!).
- Следующим этапам десульфатации будет выставление силы тока на 2-2,5 А при прежнем напряжении. Оставляем также заряжаться АКБ на 8 часов. Затем проверяем напряжение в батарее (12,7 В) и плотность (1,11-1,13 г/см³). Если показатели соответствуют, то приступаем к следующему этапу.
Разрядка батареи с помощью лампочки.
Данный метод восстановления аккумулятора займет у вас от 8 до 14 дней, при этом батарея восстановится на 80 – 90%.
- Подключаем к аккумулятору потребитель электроэнергии не очень большой силы (например, лампу ближнего света). Разряжаем батарею до 9 В, займет это приблизительно 8 часов.
При этом нужно обязательно следить за напряжением в АКБ (оно не должно опуститься ниже 9 В), в противном случае будет снова запущен процесс сульфатации пластин, от которого мы стараемся избавиться. Плотность должна остаться на уровне 1,11-1,13 г/см³. - Повторяем предыдущие 4 этапа. При этом плотность будет немного расти (1,15-1,17 г/см³). Затем снова выполняем 4 этапа, и снова, пока плотность электролита не составит приблизительно 1,27 г/см³.
Данный метод восстановления аккумулятора займет у вас от 8 до 14 дней, при этом батарея восстановится на 80 – 90%.
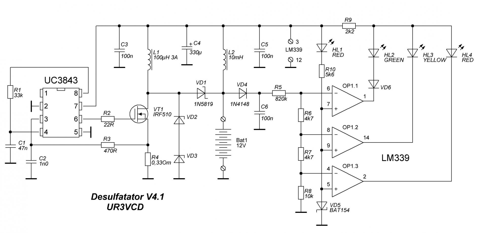
Схема устройства для десульфатации аккумулятора
Схема зарядного устройства для десульфатации аккумулятора
Основной принцип “моргалки” для десульфатации аккумулятора таков, что заряд должен быть не более 10% от емкости АКБ и напряжение должно быть в пределах 13,1 – 13,4 В.
Для того чтобы восстановить аккумулятор можно создать схему нагрузки своими руками, в которой будут заряды чередоваться с разрядами.
Такая схема состоит из реле и лампочек на 12 В. Лампы дают нагрузку на АКБ и разряжают ее до определенного предела, реле в свою очередь отключает схему в момент этого предела, а потом включает “моргалку”, когда АКБ снова зарядится до нужного уровня. Основной принцип “моргалки” для десульфатации аккумулятора таков: заряд должен быть не более 10% от емкости АКБ и напряжение должно быть в пределах 13,1 – 13,4 В. За напряжением можно следить вручную с помощью включенного в сеть вольтметра, а можно подключить еще одно, вспомогательное, реле, которое будет контролировать заданное напряжение.
Обычно режим пульсации схемы такой: 4,3 секунды идет разряд с током в 1 А, затем идет 3 секунды заряд в 5 А. Поскольку лампочки нагрузки включаются и выключаются попеременно, то схема как бы “моргает”, поэтому она и получила в простонародье название “моргалка”.
Как произвести десульфатацию необслуживаемого аккумулятора
Самодельное устройство для десульфатации аккумулятора
Десульфатация или очищение пластин от солей серной кислоты продлит жизнь вашей аккумуляторной батареи, но, к сожалению, ненадолго.
Необслуживаемая АКБ десульфатации не поддается по той простой причине, что заливных отверстий в ней нет, а значит нельзя проверить уровень и плотность электролита. На практике емкость аккумулятора просвечивается фонариком, определяется уровень жидкости, делается отверстие выше этого уровня, через это отверстие доливается дистиллированная вода шприцем. По окончании работ отверстие запаивается. Так же необслуживаемый аккумулятор можно попробовать восстановить схемой для цикличной разрядки и зарядки, в ряде случаев это помогает. Кальциевую АКБ тоже можно отнести к разряду необслуживаемых, но по иной причине. В таких батареях на ряду с сульфатом свинца образуется сульфат кальция (свинцовые пластины легированы слоем кальция, что дает таким батареям ряд преимуществ), который в свою очередь “загипсовывает” пластины, а в последствии и пространство между ними. Если все-таки провести десульфатацию кальциевого аккумулятора, то сульфат кальция растворится вместе со слоем намазки.
Подведем небольшой итог.
Что нам дает десульфатация для аккумулятора? Очищение пластин от солей серной кислоты продлит жизнь вашей аккумуляторной батареи, но, к сожалению, ненадолго. В любом случае, если ваш аккумулятор засульфатизировался, это верный признак того, что он уже исчерпал свой ресурс и имеет ли смысл восстанавливать АКБ — решать вам.
Десульфатация аккумулятора — от АЕТ.ua
Одно из самых страшных состояний свинцовых
пластин, это сульфатация. Её можно успешно избегать, защищая кислотный источник
питания от частичного и глубокого разряда. Но полностью защититься от
сернокислого свинца покрывающего электроды практически невозможно. Рано или
поздно практически любой владелец аккумулятора сделанного по проверенной
технологии жидкого электролита нуждается в десульфатации. Как это правильно
сделать, чтобы добиться желаемого результата и не уничтожить дорогой расходный
материал, расскажет грамотный специалист компании АвтоЕвроТрейд.
Предварительная подготовка
Любой аккумулятор рассчитан изначально на циклическую работу, многократно накапливать и отдавать электрический заряд. Но, из-за такого состояния на пластинах и активной массе могут постепенно накапливаться сульфаты. Для их разрушения необходимо подготовить специальное зарядное устройство. Можно обойтись и обыкновенным, но с настраиваемыми функциями. И так, для того чтобы провести десульфатацию, необходим сам аккумулятор, зарядное устройство, ареометр и мультиметр для проверки уровня заряда.
Суть процесса очень простая, превратить кристаллы сульфатов обратно в жидкое состояние, то есть в серную кислоту. Для этого и потребуется придерживаться рекомендуемого специалистом АвтоЕвроТрейд следующего алгоритма.
Электрическая десульфатация
Необходимо на клеммы источника питания
подавать поочерёдно небольшой ток заряда. Достаточно 10% от номинальной ёмкости
источника питания.
Заряд подаётся в течение 12 часов, потом источник питания
остаётся без внимания сутки. И процесс повторяется ещё раз. После каждого
цикла, перед началом следующего, необходимо проверять плотность электролита, и
сколько выдаёт вольт АКБ на клеммах.
Как только плотность электролита максимально близка к показателю 1,29, процесс десульфатации можно считать успешным. На клеммах, при этом мультиметр должен показать 13,8 вольт. Но, не стоит рассчитывать на 100% успех, чаще всего избавить от сульфатов получается только часть пластин, но и этот результат тоже можно смело считать успешным. Так как в противном случае корпус отправился бы в утиль.
Химический процесс
Перед началом работ необходимо безопасно слить
из всех банок электролит. Он больше не потребуется, но это не повод сливать его
в землю или в канализацию. Батарею установить на ровную и прочную поверхность.
В качестве химического реагента необходимо взять обычную пищевую соду.
На 100
мл дистиллированной воды потребуется столовая ложка белого порошка. Жидкость
довести до кипения, и горячей (60-70 градусов), залить в банки с поражёнными
пластинами. Оставить на час, а потом промыть несколько раз дистиллированной
водой.
После этого залить свежий электролит и попробовать зарядить аккумулятор обычным способом. Как правило, в большинстве случаев химический способ помогает избавиться от большей части сульфатов.
Важно: у химического способа есть один глобальный недостаток. Во время переворачивания корпуса, если на дне его имеется мусор, кусочки активной массы, они могут послужить причиной последующего короткого замыкания. По этому, специалисты рекомендуют использовать его только в крайнем случае.
Если всё получилось
Не стоит сильно радоваться.
Данный метод только
даёт отсрочку примерно в 6 месяцев. После его окончания уставший и повреждённый
химически аккумулятор всё равно начнёт стремительно умирать. И лучшим решением
будет отдать его корпус на переработку, и купить со скидкой новый, более
качественный и долговечный источник питания.
Восстановительный заряд автомобильных AGM аккумуляторов после глубокого разряда на примере Topla Stop&Go AG60
Привет, Хабр! Сегодня мы прольём свет на некое тайное знание о современных свинцовых аккумуляторах, которое есть в официальных инструкциях от производителей, но большинство читателей его не замечает, во многом по причине популярных аккумуляторных предрассудков и мифов.
Начало истории этой Topla AGM Stop&Go AG60 в предыдущей статье.
На момент данного этапа эксперимента в лаборатории появился снискавший заслуженное признание тестер аккумуляторных батарей
Konnwei KW600, гораздо более современный и продвинутый по сравнению с
двумя использованными в КТЦ Topla ранее.
Тем не менее, и он считает разряженную Topla AGM Stop&Go AG60 негодной, предписывая отправить в утиль, а не заряжать. А мы всё же зарядим! Прибор — хорошо, умный, с красивым цветным экраном и USB подключением к ПК — ещё лучше, но голову на плечах он не заменяет.
В качестве отправной точки можно изучить инструкцию по эксплуатации и безопасности к 12V VRLA AGM АКБ, предоставляемую компанией Exide.
Для восстановительного заряда воспользуемся прибором Кулон-912, представляющим собой программируемое зарядно-разрядное устройство на основе стабилизированного источника тока и напряжения (CC/CV) с цифровым управлением и возможностью удалённого управления по wi-fi.
Иметь столь продвинутый прибор автомобилисту удобно, но необязательно. Можно обойтись любым зарядным устройством (ЗУ) с ручным режимом, регулируемым блоком питания (БП) или DC/DC преобразователем со стабилизацией (ограничением) напряжения и тока и их индикацией. Либо адаптивным ЗУ, автоматически устанавливающим токи и напряжения согласно его алгоритму.
Главное, чтобы прибор обеспечивал такие параметры заряда, (ток, напряжение, время этапа), о которых пойдёт речь ниже, и прибором или человеком осуществлялся контроль их соблюдения. Если напряжение недостаточно, или не контролируется, и тому подобное, вероятность положительных результатов резко стремится к нулю.
Для — этапа основного заряда — автомобильного AGM аккумулятора максимальное напряжение устанавливаем 14.4 вольта, если температура АКБ выше 25 градусов Цельсия. Если ниже — 14.7 вольт, тогда напряжение начала снижения тока, (если оно предусмотрено Вашим ЗУ), ставим 14.4.
Ток основного заряда 10% номинальной ёмкости, ток окончания — 1%. Для 60 А*ч это соответственно 6 и 0.6 ампер. Максимальное время этапа можно оставить без ограничения.
Для этапа дозаряда устанавливаем такое же напряжение 14.7 вольт, ток 3% ёмкости, время 48 часов.
Параметры этапа буферного хранения: напряжение 13.
6 вольт, максимальный ток 0.4 ампера.
При восстановлении очень глубоко разряженной или сильно изношенной АКБ рекомендуется ограничить ток основного заряда 2-5 процентами номинальной ёмкости.Для 60 А*ч это от 1.2 до 3 ампер. Рекомендация особенно актуальная при напряжении на клеммах ниже 12 вольт, для чего можно активировать этап предзаряда. Но наша АКБ новая, потому основной заряд будем производить током 10% = 6А.
Программируемые ЗУ позволяют использовать разные этапы профиля по отдельности или один за другим на усмотрение пользователя, тогда как адаптивные ЗУ могут выбирать этап и его параметры, а также переходить между этапами автоматически в реальном времени, в зависимости от состояния АКБ.
Для адаптивных ЗУ от пользователя также требуется указать отправные точки определения параметров. Обычно это диапазон ёмкости АКБ, отвечающий за силу тока, и диапазоны напряжений, определяемых типом АКБ и температурой, задаваемые номером программы или ограничением напряжения, которые также влияют на число и последовательность этапов.
Если установлено слишком высокое значение напряжения, адаптивное ЗУ может продолжать заряд, пока он не будет завершён пользователем. Это предусматривается для полного выравнивающего заряда аккумуляторов, нуждающихся в значительной десульфатации и (или) проявляющих склонность к стойкому расслоению электролита. Разумеется, при таких настройках пользователь должен периодически следить за ходом процесса и температурой аккумуляторной батареи.
Запускаем заряд. Несмотря на то, что этап предзаряда не активирован, Кулон-912 не сразу включает заданные 6 ампер, а постепенно повышает силу тока с нуля.
Прошло 12 часов, аккумулятору сообщено 58.19 А*ч. Ток уже 0.7 А. Скоро он снизится до 0.6, и ЗУ перейдёт к дозаряду. Если следовать инструкции от Exide, можно было установить ток завершения заряда не 1, а 2 процента, это для нашей АКБ 1.2 А. Тогда переход от основного заряда к дозаряду уже произошёл бы.
В зависимости от температуры и состояния аккумулятора, и AGM, и другие типы АКБ могут «застревать» при напряжении завершения основного заряда на некотором значении тока.
Дело в том, что 12-вольтовая батарея состоит из шести банок, в которых находится 12 полублоков по нескольку пластин, активные массы каждой из которых имеют длину, ширину, толщину и объём. Имеется и расслоение электролита, которое в AGM выражено слабо, а в «мокрых» аккумуляторах сильно.
Неизбежно возникающий и прогрессирующий разбаланс между банками, полублоками, участками АМ ведёт к тому, что в разных местах батареи при заряде идут разные процессы. При одних и тех же токе и напряжении на клеммах, токи между участками АМ и потенциалы полублоков распределяются по-разному.
Потому, если ЗУ позволяет автоматически, или у пользователя есть возможность и желание следить за параметрами, можно установить продвинутое условие перехода от основного заряда в дозаряд: ток при максимальном напряжении основного заряда снизился до 1% номинальной ёмкости, либо он ниже 2% и не снижается в течение 2 или более часов.
Чем более полно осуществлён каждый этап заряда, тем более полное восстановление аккумуляторной батареи у нас получится.
Данные рекомендации приведены для заряда постоянным током и напряжением. В случае ЗУ, использующих прерывистый или асимметричный (реверсивный) ток, значения напряжений и токов перехода между этапами, а также вольтамперные характеристики батареи после этапов, будут другими.
Дело в том, что потенциалы реальной свинцово-кислотной электрохимической ячейки при отсутствии или том или ином направлении, (разряд / заряд), тока во внешней цепи складываются не только из термодинамической ЭДС и падении напряжения на внутреннем сопротивлении, но и совокупности нескольких ЭДС поляризации, куда вносят свой вклад, в частности, наличие газов в порах активных масс и расположение носителей заряда, — ионов, — в объёме электролита.
Процессы выработки и расхода газов, движения ионов, имеют свою кинетику. Потому электрохимики говорят применительно к электрохимической ячейке о вольтамперной характеристике во времени, или отклике на зарядный и разрядный импульс. И потому для заряда современных свинцовых АКБ со специальными добавками в активные массы и продвинутой конструкцией сепараторов, влияющих на движение ионов и газов, используются многоступенчатые профили заряда и иногда особые формы тока. (Можно вспомнить, что генераторы транспортных средств и трансформаторные ЗУ заряжают АКБ не постоянным, а пульсирующим током).
Температура аккумулятора 26.4 градуса Цельсия, в помещении 23 градуса. Нагрев при заряде совсем небольшой.
Тем временем, практически сразу после предыдущего фото ток снизился до 600 мА, ЗУ перешло в дозаряд. После суток дозаряда ток 130 мА.
Подходят к завершению вторые сутки дозаряда. Ток колеблется от 40 до 100 мА.
Тайное знание у всех на виду, но его не замечают
На этом большинство посчитает, что все этапы профиля заряда завершены, всё, что можно и нужно было сделать для восстановления АКБ, сделано. Но так ли это?! Процитируем
официальную инструкцию от Эксайд.Завершающий этап зарядки проводится путем использования постоянного тока (2% номинальной емкости) в течение 2 часов. На всех этапах зарядки температура батареи не должна превышать 50°C.
Где здесь указано максимальное напряжение на клеммах аккумулятора? — Нигде, потому что это
этап зарядкипостоянным током 2% номинальной емкости
без ограничения напряжения.Предписывается только соблюдать фиксированное время этапа — 2 часа, и контролировать температуру АКБ, чтобы она не превысила 50 градусов Цельсия.
Эксайд не одинок в таких «высоковольтных» рекомендациях. Для примера, Chaowei для Chilwee EVF и Tianneng для TNE рекомендуют этап заряда напряжением до 16.02В, током 1% ёмкости, не более 2 часов, после завершения основного заряда и двух этапов дозаряда, и при условии, что основной заряд продолжался более 3 часов, т.е. аккумулятор был разряжен в достаточно значительной степени.
Этот режим более мягкий и осторожный, но и предназначается он не для стартерных AGM, а для тяговых гелевых АКБ с углеродными добавками в активные массы. И он необходим для предотвращения деградации аккумуляторов сульфатацией от хронического прогрессирующего недозаряда.
Максимальное напряжение, которое может выдать Кулон-912, равно 16.5 вольт. Его и установим. Время 2 часа, без пауз и реверса. Запускаем.
Напряжение быстро достигло максимума, ток снижается. Если строго следовать инструкции Exide, нужно напряжение ещё выше, чтобы стабилизировать ток 2% на протяжении всех двух часов, но Кулон-912 такой технической возможности не предоставляет.
Прошло 36 минут, ток при 16.49 В колеблется от 200 до 410 мА.
После двух часов завершающего этапа «высоковольтного» дозаряда температура АКБ 27.8 градуса. Аккумулятор не «закипел» и не раздулся.
Ведь мы не превышали ток и время этапа.
При длительном нахождении даже под буферным напряжением в источниках бесперебойного питания изношенные AGM аккумуляторы перегреваются и вздуваются.
Чтобы это предотвратить, можно долить дистиллированную воду и произвести полный десульфатирующий дозаряд. Таким способом во многих случаях удаётся восстановить AGM аккумулятор ИБП, если несуще-токоведущие конструкции из свинцового сплава не разрушены длительным перезарядом. Однако после вскрытия крышек над клапанами и долива появляется риск утечки электролита при расположении АКБ не вверх пробками.
Спросите, какой может быть перезаряд у сульфатированного, то есть, недозаряженного аккумулятора? — Такой, что при недостатке воды и напряжения для преобразования рабочих сульфатов в заряженные активные массы, электроэнергия идёт на дальнейшую потерю воды и наработку активных масс из решёток и тоководов. Положительные окисляются и рассыпаются, а отрицательные из сплошных становятся губчатыми. Иногда при вскрытии вышедшей из строя AGM АКБ обнаруживаются наросты губчатого свинца, приведшие к короткому замыканию.
В случае работы АКБ под буферным напряжением 13.8 В, инструкция Эксайд предписывает рассмотеть возможность применения такого трёхступенчатого профиля заряда, (основной заряд, первый дозаряд, второй дозаряд), раз в месяц. Как минимум, это необходимо делать два раза в год. При зимней эксплуатации, подзаряд (без третьего этапа) желательно производить раз в неделю.
Диалектика свинцово-кислотных батарей такова, что недозаряд ведёт к сульфатации, а перезаряд к потере воды и коррозии. Противоречие разрешается следующим образом: рабочие заряды и в циклическом, и в буферном режимах осуществляются при пониженных напряжениях, минимизирующих коррозию и потерю воды, но неизбежный при такой эксплуатации недозаряд компенсируется периодическим полным стационарным выравнивающим дозарядом. Также последний необходим после каждого глубокого разряда аккумуляторной батареи.
Непонимание этой диалектики, разницы между повседневным и «лечебно-профилактическим» зарядами, и необходимости соблюдения напряжений, токов, времени, условий начала и завершения этапов зарядного профиля ведут к возникновению и поддержанию мифов и предрассудков на тему аккумуляторов и зарядных устройств.
Также следует понимать, что рекомендации и предписания в различной литературе даются применительно к тому оборудованию, наличие которого предполагается в распоряжении адресата. Например, стабилизаторы постоянного тока, (за исключением барретеров, в качестве которых применяются лампочки и иные мощные проволочные резисторы), вошли в доступный арсенал для обслуживания АКБ не сразу, и до сих пор имеются не везде. Потому до сих пор действует немало документации, составленной под старое оборудование, где приходится ограничивать напряжение в силу невозможности тонко и оперативно регулировать ток.
После суточного отстоя, сравним показания двух аккумуляторных тестеров, старого DHC BT280 и нового Konnwei KW600.
Новый тестер выдал показания как старый в режиме обычных, не AGM АКБ.
По этому вопросу Виктор написал представителю Konnwei, в ответ получена рекомендация обновить прошивку тестера с помощью официального приложения, так как алгоритмы для разных типов АКБ у них тогда были на стадии доработки. (Обновлений с тех пор было несколько, и в 2021 году с тестерами Konnwei всё отлично). А пока, (на август 2019 года), достоверными считаем показания DHC BT280, которые проявили повторяемость на протяжении испытаний двух АКБ Topla.
Итак, пусковые характеристики этого AGM аккумулятора мы восстановили. Что насчёт ёмкости? Произведём восьмой по счёту контрольный разряд по ГОСТ.
Ёмкость 20-часового разряда поднялась на
5,63%, и теперь на
4,43%превышает номинальную! Прекрасный результат!
Заметим, что только дозаряд с повышенным перенапряжением позволил полностью восстановить ёмкость после недозаряда ЗУ BL1215 в КТЦ4, когда аккумулятор потерял 5.34% ёмкости.
Краш-тест этой АКБ вместе с параллельно тестируемой Topla Energy E60X недельным разрядом включенными фарами будет в следующей публикации.
Статья написана в сотрудничестве с автором экспериментов и видео — Аккумуляторщиком Виктором VECTOR.
Автомобильный аккумулятор, десульфатация: способы восстановления
Современный автомобильный аккумулятор, как правило, служит от пяти до семи лет. Отработав положенный срок, он утрачивает свойства накопления электроэнергии и может подвести в самый неподходящий момент.
Лучшим решением в подобной ситуации является приобретение новой АКБ. Но если у вас по какой-то причине такой возможности нет, можно попытаться реанимировать старенький аккумулятор. Восстановление батареи, конечно, не вернет ей прежних способностей, и прослужит она не так долго, как хотелось бы, но в качестве временной или запасной такая АКБ вполне сгодится.
В этой статье мы рассмотрим, что такое десульфатация автомобильных аккумуляторов и как ее осуществить в домашних условиях. Но сначала давайте разберемся с причинами, по которым батарея «стареет».
Сульфатация
Основу конструкции свинцово-кислотной АКБ составляют решетчатые пластины. Одни из них изготовлены из чистого свинца, другие – из его оксида. Все пространство между пластинами заполнено электролитом – раствором серной кислоты. Когда батарея работает на разряд, внутри нее происходит химическая реакция, в результате которой образуются вода и сульфат свинца, оседающий на решетках мельчайшими частицами. Этот процесс называется сульфатацией. Именно он и приводит АКБ к «старению».
Когда батарея переходит в режим зарядки, реакция проходит в обратном направлении, однако она никогда не бывает полной. Иными словами, частицы сульфата, которые не вступили в процесс, постепенно, слой за слоем, покрывают электроды, приводя в негодность аккумулятор.
К чему приводит сульфатация
Естественно, оседание солевых частиц на решетках в первое время никак не влияет на работу батареи, ведь все это происходит на молекулярном уровне. Но со временем молекулы начинают образовывать кристаллы, которые непрерывно растут. И вот уже через несколько лет активной эксплуатации ячейки решеток забиваются ими, и электролит уже не имеет возможности полноценно циркулировать. Результатом сульфатации являются:
- уменьшение рабочей площади решеток;
- увеличение их электрического сопротивления;
- снижение емкости аккумулятора.
Избежать этого разрушительного процесса невозможно, но следует знать, что он происходит гораздо быстрее и эффективнее, когда батарея длительный срок не получает подзарядки.
Что такое десульфатация
Возможно ли продлить жизнь АКБ? Единственный способ спасти аккумулятор – десульфатация. Это и есть тот обратный процесс, о котором мы уже говорили. Он происходит сам по себе, когда источник энергии получает зарядку. Но в аккумуляторе, который свое уже отработал, десульфататиция не происходит под влиянием того тока, который дает ему генератор. Осуществить ее можно только радикальными методами, о которых мы и поговорим далее.
Способы десульфатации аккумулятора
Каким же образом можно избавиться от солей серной кислоты в домашних условиях? Десульфатация аккумулятора своими руками может быть проведена двумя способами: при помощи электричества, и при помощи химически активных веществ. В первом случае используются электроприборы, которые способны подавать на АКБ ток разной величины и в разных режимах. Химическая десульфатация происходит благодаря реакции сульфата свинца со щелочными растворами промышленного или собственного изготовления.
Метод многократной зарядки
Этот метод может быть применен к любым типам свинцово-кислотных батарей, независимо от их состояния. Он не требует никаких особых познаний в электротехнике и химии. Чтобы его осуществить, достаточно иметь под рукой обычное автомобильное зарядное устройство.
Перед началом работ следует проверить уровень и качество (плотность) электролита. Лучше, конечно, залить новый раствор, чтобы хоть как-то «оживить» аккумулятор. Десульфатация методом многократной зарядки подразумевает подачу на контакты АКБ тока малого номинала с кратковременными временными промежутками. Цикл состоит из 5-8 этапов, во время которых батарея получает ток, величина которого составляет одну десятую от своей емкости. Во время каждой из зарядок напряжение на клеммах АКБ возрастает, и она перестает заряжаться. В перерыве электрический потенциал между электродами выравнивается. При этом более плотный электролит отходит от пластин. Это приводит к снижению напряжения батареи. К концу цикла электролит обретает нужную плотность, а батарея полностью заряжается.
Метод обратной зарядки
Следующий способ, при помощи которого можно попытаться восстановить аккумулятор – десульфатация обратной зарядкой. Он подразумевает использование мощного источника питания, способного выдавать ток до 80 А и более, а также напряжение в пределах 20 В. Для этих целей отлично подойдет сварочный аппарат (не инверторный). Порядок действий следующий. Аккумулятор отсоединяем от бортовой сети автомобиля и снимаем его. Устанавливаем АКБ на ровной поверхности, откручиваем пробки. Подсоединяем к ее контактным выводам клеммы нашего импровизированного зарядного устройства в обратном порядке, т.е. к минусу — плюс, к плюсу — минус, и включаем на 30 минут. Во время этого процесса электролит неизбежно закипит, но это не страшно, ведь мы его будем менять.
В результате такой шоковой терапии происходит не только десульфатация пластин аккумулятора, но и смена его полярности. Иными словами, минус становится плюсом и наоборот.
После получаса обратной зарядки старый электролит необходимо слить. После этого заливаем внутрь каждой банки горячую воду и таким образом вымываем из них осадок, образовавшийся в результате десульфатации. Залив новый электролит, ставим АКБ на зарядку, используя обычное зарядное устройство, настроенное на ток 10-15 А. Длительность процедуры – 24 ч.
Важно: заряжая батарею, соблюдайте обратную полярность, ведь наш аккумулятор сменил ее навсегда!
Десульфатация при помощи пищевой соды
Если АКБ еще подает признаки жизни, можно попробовать более мягкий метод ее восстановления. Для этого нам потребуется чистая вода, желательно мягкая (с минимальным содержанием солей), емкость и источник тепла для ее нагрева, а также обычная пищевая сода и зарядное устройство.
Снятую батарею устанавливаем на горизонтально ровную поверхность, откручиваем пробки и сливаем старый электролит. Далее делаем раствор для десульфатации из расчета 3 чайных ложки соды на 100 г воды и нагреваем его до кипения. Заливаем горячую смесь в банки и даем ей «поработать» 30-40 минут. После этого сливаем раствор и промываем батарею три раза горячей водой.
Залив новый электролит, заряжаем аккумулятор. Десульфатация при помощи соды, как может показаться на первый взгляд, дает очень слабый эффект, но если придерживаться правил зарядки, то у АКБ появится реальный шанс на вторую жизнь.
На начальном этапе заряжаем батарею током 10 А при напряжении 14-16 В в течение суток. Дальше процедуру повторяем каждый день, сократив время до шести часов. Цикл зарядок должен составлять ровно 10 дней.
Десульфатация при помощи трилона-Б
Десульфатация аккумулятора своими руками может быть осуществлена при помощи специального средства, предназначенного специально для этих целей. Это средство – аммиачный раствор этилендиаминтетрауксуснокислый натрий (триалон-Б). Приобрести его можно в любом автомагазине или на авторынке. Его заливают в банки АКБ на час, предварительно зарядив ее и слив старый электролит. Процесс десульфатации триалоном сопровождается обильным газовыделением и появлением мелких пузырей на поверхности жидкости. Прекращение этих двух явлений говорит о том, что реакция закончилась и процедуру можно прекращать. Конечный этап десульфатации – промывка банок дистиллированной водой и заполнение их новым электролитом. Зарядка АКБ производится обычным способом током, равным десятой части от емкости батареи.
Десульфатация аккумулятора зарядным устройством
Сегодня в продаже есть специальные устройства, позволяющие и заряжать батарею, и проводить его десульфатацию. Стоят они, конечно, недешево, поэтому покупать их специально для того, чтобы восстановить одну АКБ, более чем нецелесообразно. Но если у кого-то из ваших знакомых есть такое устройство десульфатации аккумуляторов, то глупо не воспользоваться такой возможностью. Принцип действия этого прибора основан на методе многократной зарядки, о котором мы говорили ранее. Сначала батарея на протяжении какого-то времени заряжается током определенной величины, а после разряжается. Далее следует новый этап, за ним еще один, и т. д., пока АКБ не зарядится.
Десульфатация аккумулятора зарядным устройством, имеющим такую функцию, – это самый надежный и безопасный метод ее восстановления. Кроме того, он не требует никакого контроля – все происходит в автоматическом режиме. Пользователю нужно всего лишь подключить батарею к устройству, выбрать необходимый режим и дождаться результата.
Как восстановить сульфатированные батареи
Сульфатион (sul-fay-shun), основная причина преждевременных отказов аккумуляторов, можно безопасно обратить вспять с помощью высокочастотных электронных импульсов. В отличие от других зарядных устройств импульсного типа, которые заявляют об этой или аналогичных звуковых характеристиках, BatteryMINDers® от VDC используют диапазон высоких частот. Это гарантирует безопасное растворение как старого, так и вновь образовавшегося сульфатирования в кратчайшие сроки. Использование только одной фиксированной частоты может удалить некоторые, но не все, особенно давно установившиеся затвердевшие кристаллы сульфата.
Эти запатентованные в США методы поистине уникальны. Они «растворяют» сульфат, а не «разрушают» или встряхивают его. Создавая только необходимый диапазон частот и избегая высоких напряжений , мы исключаем потенциальное повреждение пластин аккумуляторных батарей, известное как «отслаивание». Серная кислота, главный ингредиент кристаллов сульфата, может затем легко переходить в электролит (жидкий, гель или абсорбированный). Это немедленно увеличивает его удельный вес и освобождает пластины для хранения, чтобы теперь принять более полный заряд.Делает это в кратчайшие сроки, не выделяя излишнего тепла. В этом процессе не происходит потери электролита, поэтому герметичные батареи, а также «мокрые» батареи никогда не умирают из-за потери электролита. Взгляните на нашу страницу продукта Battery Minder, чтобы увидеть наш большой выбор
Некоторые производители зарядных устройств утверждают, что в аккумуляторе не разовьется сульфатация, если всегда держать полностью заряженным . Это неверно. Все свинцово-кислотные аккумуляторные батареи вырабатывают сульфат в течение своего срока службы.Сюда входят новые герметичные «сухие батареи», такие как Optima, Odyssey, Exide и межгосударственные AGM-спирально-навитые типы. Батареи сульфатируются каждый раз, когда они используются (разряжаются — заряжаются). Если они перезаряжены, недозаряжены или оставлены разряженными всего на несколько дней, у них быстро вырабатывается сульфат. Это состояние может усугубиться при использовании свинцово-кислотных аккумуляторов меньшего размера, например аккумуляторов для мотоциклов. Даже при хранении полностью заряженный сульфат образует без часто применяемой платы за обслуживание .Он должен быть достаточно заряжен, чтобы аккумулятор не упал ниже 12,4 В * (2,07 В / элемент). Использование или хранение батарей при температуре выше 75 ° F ускоряет саморазряд и резко увеличивает сульфатацию. Фактически, скорость разряда удваивается, , как и сульфатирование , на каждые 10 ° F повышения температуры выше комнатной.
Таким образом, если вы хотите, чтобы ваши батареи обеспечивали наилучшую производительность и максимально возможный срок службы, в них не должно быть сульфатов путем их десульфатации наиболее безопасным и эффективным способом.Запатентованный в США ** метод BatteryMINDers является наиболее эффективным способом, и VDC Electronics гарантирует его 100% гарантию возврата денег от производителя плюс 5-летнюю полную гарантию «без проблем»
Вот вопросы, которые вы должны себе задать:
- Хочу ли я, чтобы мои батареи прослужили как можно дольше (5+ лет)?
- Хочу ли я наивысшего уровня производительности в течение всего срока службы?
- Я хочу, чтобы они заряжались как можно быстрее?
- Хочу ли я исключить или значительно сократить обслуживание батареи (добавление воды и т. Д.))?
- Хочу ли я использовать наименьшее количество электроэнергии для зарядки аккумуляторов?
- Хочу ли я отыграть стоимость зарядного устройства до того, как мне понадобится заменить батарею, для которой я купил его впервые? ***
Если вы ответили утвердительно на любой из этих вопросов, то вам потребуется десульфатирующее зарядное устройство. Помните, что производитель гарантирует их работу со 100% гарантией возврата денег плюс пятилетняя гарантия «без хлопот», 100% гарантия на детали и ремонт или полную замену.
* При комнатной температуре. Применимо к 12-вольтовым или двум последовательно соединенным 6-вольтовым батареям.
** Патент США № 6078166
*** Предположим, вы начали с новой батареи стоимостью 85–150 долларов США, которая прослужит как минимум в два раза дольше, чем без десульфатации.
Выберите зарядное устройство для Dusulfating
Была ли эта информация полезной? Подпишитесь, чтобы получать обновления и предложения.
Battery Sitter Разрушители мифов и важные факты — BatteryGuy.com База знаний
Battery Sitter — это зарядное устройство, которое может работать с широким спектром аккумуляторов. Слишком хорошо, чтобы быть правдой? Узнайте больше, пока мы Myth Bust!
Миф № 1: Высоковольтный режим десульфатации Battery Sitter может повредить электронику автомобиля, если он подключен к установленной батарее.
Факт №1: Режим высоковольтной десульфатации аккумуляторного блока не может включиться, если обнаружена электроника / проводка автомобиля.
При подключении к батарее режим десульфатации может включиться только , если в батарею не поступает ток при напряжении заряда до 14 В .
Напряжение сульфатированной батареи изначально обычно находится в диапазоне от 2 до 6 В. Электроника автомобиля требует более высокого напряжения, чем это, чтобы функционировать, поэтому, если аккумулятор в этом состоянии все еще подключен к автомобилю, никакая электроника не может быть активной.
Даже схема ЖК-дисплея потребляет несколько миллиампер, если приложено напряжение, и при обнаружении этого натяжитель батареи перейдет в нормальный режим заряда с максимальным напряжением заряда 14,3 В.
ВАЖНАЯ ИНФОРМАЦИЯ: Для эффективного обессеривания аккумуляторной батареи ее необходимо отсоединить от проводки транспортного средства перед подключением к установке для установки аккумуляторов .
Миф № 2: После сульфатирования аккумулятор становится бесполезным, и его следует заменить.
Факт № 2: Это неправда!
Батареи обладают высокой устойчивостью к зарядке, которую не может преодолеть обычное (так называемое) интеллектуальное зарядное устройство. Обычно говорят, что батарея разряжена и нуждается в замене, и именно так этот миф поддерживается.
Избыточно разряженные (т. Е. Сульфатированные) VRLA / (включая тип MF) герметичные батареи часто развивают внутреннее сопротивление, слишком высокое, чтобы его можно было преодолеть при нормальных напряжениях заряда, что требует начального уровня заряда высокого напряжения (до 25 В) в контролируемых условиях, чтобы полностью изменить ситуацию. высокое внутреннее сопротивление, вызванное сульфатированием пластин.
Уникальный автоматический режим обессеривания аккумуляторной батареи работает следующим образом: как только поставщик аккумуляторной батареи определяет, что аккумулятор сульфатирован, он подает напряжение примерно до 20 В при контролируемом низком токе в течение максимального периода 2 часа, чтобы восстановить аккумуляторную батарею. степень, что он снова может принимать заряд, используя более нормальный алгоритм зарядки. Как часть этого, восстановление продолжается с последующей уникальной стадией зарядки и проверки, на которой удаляются оставшиеся кристаллы сульфата с пластин.
Тест удержания заряда, который следует за этим этапом, подтверждает, была ли батарея восстановлена надлежащим образом до того, как начнется долгосрочное обслуживание «цикл режима плавающего заряда».
Зарядное устройство Battery Sitter обладает уникальной способностью десульфатировать и безвозвратно восстанавливать аккумуляторы, которые были запущены или сильно разряжены.
Однако не каждую «мертвую» батарею можно десульфатировать, и десульфатированная батарея также не может быть восстановлена до 100% от ее прежней способности.
Когда аккумулятор сульфатируется, пластины могут быть повреждены / изношены.Степень повреждения зависит от того, насколько глубоко был разряжен аккумулятор, как долго он оставался в таком состоянии и при какой средней температуре.
Тепло — большой убийца свинцово-кислотных аккумуляторов. Когда аккумулятор разряжен, электролит переходит из сернокислотного состояния в сульфат свинца и воду. В то время как обычная аккумуляторная кислота замерзает при температуре значительно ниже точки замерзания воды, вода, образующаяся в результате разряженной аккумуляторной батареи, замерзает при температуре ниже 32 ° F / 0 ° C и расширяется, что приводит к изгибу и деформации пластин или, в худшем случае, к потрескавшемуся корпусу.
При температуре выше 95 ° F / 35 ° C вода будет испаряться, и чем больше воды испаряется, тем выше концентрация сульфата свинца и тем ниже вероятность эффективного восстановления.
Таким образом, степень эффективности восстановления зависит от того, как скоро после того, как аккумулятор сульфатируется, он десульфатируется и перезаряжается. Тем не менее, OptiMate, производитель Battery Sitter, получил письма от ряда пользователей, свидетельствующие об эффективном восстановлении разряженных (и считающихся мертвыми) батарей в течение двух лет.
Миф № 3: Система зарядки автомобиля подзаряжает глубоко разряженный аккумулятор.
Факт № 3: Система зарядки автомобиля предназначена для подачи питания в электрическую систему с напряжением не выше 14,5 В.
Напряжение является установленным параметром и не обязательно подразумевает какой-либо ток, так как это зависит от сопротивления батареи. Таким образом, система зарядки транспортного средства не будет обеспечивать достаточный заряд, чтобы эффективно обратить вспять сульфатирование в глубоко разряженной батарее, которая развила высокое сопротивление из-за степени сульфатирования.Это означает, что аккумулятор всегда будет вызывать проблемы с запуском, обычно в самое неудобное время. Сульфатирование похоже на вирус: если его не остановить, он распространяется, поэтому оставленная в таком состоянии батарея обречена на недолгий срок службы.
Миф № 4: Просто добавьте кислоту в новую батарею, и она готова к работе.
Факт №4: Конечно, если вам нужна батарея, которая будет обеспечивать от 70 до 80% своей емкости и иметь короткий срок службы.
Аккумуляторы, которые не были должным образом подготовлены перед установкой на транспортное средство, обычно выходят из строя на ранней стадии, часто сразу после истечения срока гарантии, или приводят к проблемам с запуском транспортного средства, когда вам совсем не нужна помощь.
ПЕРЕД установкой в автомобиль новый аккумулятор необходимо залить чистой аккумуляторной кислотой (разбавленная серная кислота соответствующей плотности для аккумуляторной батареи — аккумуляторная кислота для герметичных мотоциклетных аккумуляторов «MF» имеет более высокую плотность, чем стандартная аккумуляторная кислота) и оставить постоять не менее 30 минут (чем больше батарея, тем дольше она должна стоять), а затем полностью зарядить до рекомендованного напряжения. Первоначальная активация аккумулятора определяет, насколько хорошо и как долго он будет продолжать работать.
Миф № 5: Заряженные и заряженные на заводе аккумуляторы не нуждаются в подзарядке и всегда готовы к работе.
Факт № 5: ВСЕ аккумуляторы саморазряжаются, быстрее в неблагоприятных температурных условиях (ниже 32 ° F / 0 ° C, выше 95 ° F / 35 ° C) и чем больше разряжается аккумулятор, тем больше образуется сульфата свинца.
Если оставить его свободно плавать в электролите, образуются кристаллы, которые прикрепляются к пластинам, вызывая дальнейший разряд, который, в свою очередь, создает больше сульфата свинца ……
Дело в том, что хранящиеся батареи следует поддерживать полностью заряженными или, по крайней мере, периодически перезаряжать, чтобы оставаться на 100% эффективными.
Миф № 6: Чем больше батарея, тем выше номинальный ток должно быть у зарядного устройства, иначе оно не будет обслуживать батарею.
Факт № 6: Для обслуживания батареи без повреждения или потери электролита критическим фактором является напряжение, а не ток.
Когда аккумулятор полностью заряжен, ему требуется несколько миллиампер, чтобы преодолеть собственное сопротивление (что вызывает саморазряд). Подключенные устройства, такие как сигнализация, бортовой компьютер и т. Д., Могут увеличить потребляемый ток
, но он все равно должен оставаться в низком диапазоне миллиампер.
Миф № 7: Подойдет любое «ремонтное» зарядное устройство; все они поддерживают батареи так же хорошо, как и другие.
Факт № 7: На рынке существует ряд интеллектуальных зарядных устройств с контролируемым режимом обслуживания, которые, вероятно, будут работать, если у вас есть аккумулятор с крышкой заливной горловины (аккумулятор, который можно доливать дистиллированной водой).
Однако автоматические интеллектуальные зарядные устройства, как правило, не предназначены для перезарядки аккумуляторов, для которых подходит минимальное значение поддерживающего напряжения заряда, то есть аккумуляторы с крышкой заливной горловины, для которых требуется длительное техническое обслуживание с напряжением от 13 до 13.1 и 13,6 В (в зависимости от температуры хранения). Вот почему в большинстве интеллектуальных зарядных устройств рабочее напряжение установлено на уровне 13,2 В.
Однако герметичные батареи AGM / VRLA (включая тип MF) требуют поддерживающего напряжения минимум 13,5 В, чтобы оставаться на уровне 100%. Это означает, что герметичные аккумуляторы AGM / VRLA (включая тип MF) недозаряжаются большинством интеллектуальных зарядных устройств во время длительного обслуживания. В конечном итоге это приводит к разрядке аккумулятора.
В любой батарее, которая хронически недозаряжена, медленно развивается сульфатирование, что сокращает срок ее службы.
Подставка для аккумуляторов специально разработана для ухода за всеми типами аккумуляторов. Его поддерживающее напряжение в режиме обслуживания установлено на уровне 13,6 В для надлежащего обслуживания современных герметичных батарей, но не является чрезмерным для традиционных типов крышек заливных горловин. Кроме того, ограниченный цикл обслуживания няни для батарей (30 минут работы, 30 минут перерыва) позволяет батареям наливной крышки остывать в течение половины времени и, таким образом, значительно сокращает потери воды.
В течение 30-минутного периода отключения схема Battery Sitter проверяет потери тока из-за паразитных нагрузок, таких как сигналы тревоги, устаревшая проводка, изношенные контакты и т. Д.Если какая-либо такая потеря приводит к снижению заряда батареи до уровня ниже
12,3 В, СЛАБЫЙ светодиод на плате за батареями будет предупреждать об этом, в то время как цепь будет продолжать перезаряжаться и поддерживать батарею.
Миф № 8: После полной зарядки аккумулятор не должен заряжаться снова, пока напряжение не упадет ниже определенного уровня.
Факт № 8: Свинцово-кислотные батареи служат дольше всего, если их поддерживают на полностью заряженном уровне, особенно когда они не используются.
Итак, ключ к тому, как долго он продержится, в основном зависит от того, как обращаться с батареей, когда она не используется.Полностью заряженный аккумулятор обычно сохраняет достаточный заряд в течение месяца, если он не нагревается и не подключены внешние устройства для отвода тока, или если потребление тока из-за сигнализации автомобиля, компьютера и т. Д. Является нормальным.
Тем не менее, рекомендуется, чтобы аккумулятор любого транспортного средства, оснащенного сигнализацией, компьютером и т. Д., И оставленный на длительное время простаивать, поддерживался хорошим зарядным устройством для обслуживания.
Батареи имеют ограниченный срок службы. Если зарядное устройство позволяет батарее циклически переключаться между разряженной и полной зарядкой, это сокращает общий срок службы батареи.Некоторые интеллектуальные зарядные устройства обеспечивают только очень низкий ток (всего 10 мА), которого часто недостаточно, чтобы справиться с паразитными нагрузками (сигнализация, устаревшая проводка, мигающий свет, велосипедный компьютер) в современных транспортных средствах. Некоторые интеллектуальные зарядные устройства перейдут от технического обслуживания к сильноточной зарядке только после того, как напряжение упадет до уровня ниже 12,5 В, а в некоторых случаях даже до 12,2 В. При 12,5 В герметичный аккумулятор AGM / VRLA (включая тип MF) заряжен только на 60%! Представляете, хотите ли вы сейчас покататься?
Ситтер для батареи обеспечивает до 600 мА при 13.6 В в течение 30 минут в режиме обслуживания, затем в течение следующих 30 минут проверяет, может ли аккумулятор поддерживать свой заряд. За этим периодом, в свою очередь, следует следующий 30-минутный период, в течение которого аккумулятор снова будет заряжаться.
Этот цикл гарантирует, что ток, потребляемый сигнализацией, компьютером и / или паразитные потери тока через устаревшую проводку, никогда не приведут к падению заряда исправной батареи ниже 95% от полного заряда.
Приобретите зарядное устройство для аккумуляторных батарей (2.5Ah-32 Ah).
Чтобы увидеть исходную статью Power-Sonic, щелкните здесь.
NOCO — Сульфатация аккумулятора — Поддержка
Что такое сульфатирование аккумулятора?
Когда свинцово-кислотные аккумуляторные батареи находятся в разряженном состоянии в течение любого периода времени, сульфатация будет увеличиваться и уменьшать емкость аккумулятора. Если оставить аккумулятор неиспользованным и разряженным в течение достаточного времени, сульфатирование в конечном итоге сделает батарею бесполезной. Это часто проявляется в автомобилях, которые ездят периодически, в том числе в спортивных автомобилях, управляемых только в летние месяцы.
Во время использования батареи сульфат свинца образуется на отрицательных пластинах батареи, а затем снова возвращается в активный материал при подаче заряда. Это нормально и не вызывает долговременных повреждений, если подзарядка применяется вскоре после разряда.
В течение длительного периода разряда и неиспользования сульфат свинца превращается в стабильные кристаллы и оставляет отложения на отрицательных пластинах. По мере того, как сульфатирование становится более выраженным, емкость, производительность и время работы затронутой батареи уменьшаются.Он также будет испытывать более низкие скорости приема заряда и более длительное время зарядки из-за повышенного внутреннего сопротивления. Со временем аккумулятор может в конечном итоге прийти в негодность, поэтому сульфатирование аккумулятора является основной причиной выхода аккумулятора из строя.
Как десульфатировать аккумулятор.
Существует два основных метода десульфатации свинцово-кислотной батареи. Зарядные устройства Genius имеют режим восстановления (все этапы зарядки Genius см. В руководствах пользователя), который представляет собой нашу встроенную технологию автоматической подачи импульсов.Режим восстановления — это автоматический этап цикла зарядки, который активируется во время обычного цикла зарядки, когда в аккумуляторе обнаруживается сульфатирование.
Этап режима восстановления — отличное решение для удаления мягкого сульфатирования, но для жесткого сульфатирования требуется более сильная технология десульфатирования. В режиме ремонта (см. Интерфейс зарядного устройства Genius) батарея обессеривается путем применения контролируемого заряда к полностью заряженной батарее путем применения строго регулируемых малых токов в сочетании с высокими напряжениями.Зарядные устройства NOCO G7200, G15000 и G26000 оснащены нашей усовершенствованной технологией 16V Repair Mode.
Этот усовершенствованный метод десульфатирования растворяет кристаллизованный сульфатион и снова превращает его в активные материалы. Жесткое сульфатирование обычно приводит к необратимому повреждению аккумулятора. На этом этапе восстановление батареи может быть минимальным, даже при использовании режима восстановления.
Как десульфатировать батареи тележки для гольфа (пошаговое руководство)
В лучшем случае аккумулятор вашего гольф-мобиля прослужит годы без какого-либо серьезного обслуживания.
Но некоторые вопросы могут потребовать серьезной работы, например, управление сульфатацией.
К счастью, есть способ десульфатации этой батареи, чтобы гарантировать, что она прослужит намного дольше, чем в противном случае.
Аккумуляторы для гольф-каров в процессе эксплуатации и старения претерпевают ряд химических изменений, и эти процессы могут быть как хорошими, так и плохими.
Например, стареющие батареи и те, которые не заряжены, часто могут сульфатироваться у владельца тележки.
Сульфатирование — это химический процесс, который происходит, когда батарея разряжена, и происходит потому, что нет энергии, предотвращающей это, стимулируя кислоту в элементах.
Обычно сульфатирование вызывает несколько различных проблем, которые могут сильно расстраивать.
Например, вы начнете видеть кристаллы на поверхности внутренней части аккумуляторных элементов — эти кристаллы часто сначала маленькие, но довольно быстро увеличиваются в размерах.
И по мере их роста они не позволяют вашей ячейке удерживать заряд и могут вызвать сбои в работе батареи и ее плохую работу, что приведет к ранней деградации вашей батареи.
Разочарование в этом процессе состоит в том, что его легче предотвратить, чем вы можете ожидать.
Это потому, что обычно это происходит, когда вы оставляете батареи в почти разряженном состоянии или не заряжаете их в течение длительного времени.
Шесть месяцев может быть достаточно коротким временем для того, чтобы сульфатирование начало проявляться в ваших батареях, поэтому вам нужно сразу же взять эту ситуацию под контроль.
Профилактика — лучший способ здесь — если ваши батареи еще не сульфидировались, зарядите их и держите их заряженными по мере необходимости.
Не перезаряжайте их, но и не оставляйте их почти или полностью разряженными.
Если вашей батарее необходимо простоять в течение длительного периода времени, может помочь капельное зарядное устройство — это зарядное устройство помогает предотвратить сульфатирование, поддерживая ваши батареи в отличном состоянии в течение длительного времени без перезарядки.
Тем не менее, может возникнуть ситуация, в которой вам потребуется десульфатировать батареи.
И вы должны сделать это раньше, чем позже — время — ваш враг в этом сценарии.
Если вы подождете слишком долго и позволите батареям продолжать сульфатироваться, они могут стать настолько поврежденными, что десульфатация не сможет их исправить.
К счастью, вы сможете справиться с этим процессом довольно легко и с минимальной помощью профессионалов.
Если вы хотите десульфатировать аккумулятор вашего гольф-мобиля, для этого вам понадобится всего несколько различных инструментов.
К счастью, большинство людей сможет справиться с этим без особых трудностей, если вы поймете, как вскрыть аккумулятор и использовать несколько простых инструментов.
Прежде всего, вам понадобится отвертка, подходящая для вашего аккумулятора и его крышки.
Подходящий тип зависит от вашей тележки и ее конструкции.
Например, для некоторых аккумуляторов может потребоваться отвертка Philips со звездообразной головкой или стандартная отвертка.
К счастью, вам редко нужен какой-либо другой тип, потому что это наиболее распространенные типы, с которыми вы столкнетесь в этой ситуации.
Вам также понадобится как минимум один-два галлона дистиллированной воды — и НЕ какой-либо другой тип воды.
Дистиллированная вода удаляет все минералы и металлы из h3O и гарантирует, что это не вызовет проблем с аккумулятором.
Если вы используете водопроводную воду, есть большая вероятность, что вы повредите аккумуляторные элементы и вызовете множество проблем, которые могут потребовать от вас использования совершенно нового элемента.
И вам также понадобится подходящее зарядное устройство, разработанное специально для этой батареи.
Вы не хотите использовать более универсальное зарядное устройство или зарядное устройство, предназначенное для других аккумуляторов.
Хотя он может подзарядить вас и сработать в безвыходной ситуации, он также может привести к повреждению вашей батареи и, особенно во время этого процесса, может быть проблемой, которой стоит избегать.
Вам также необходимо предпринять несколько мер безопасности, прежде чем вы начнете работать с аккумулятором, чтобы не получить травму.
Предлагаем снять все украшения и надеть старую одежду.
Затем наденьте пару резиновых перчаток, которые выдержат износ аккумуляторной кислоты.
Наконец, наденьте пару защитных очков, которые легко закрывают лицо и защищают от травм.
После того, как вы соберете все свои инструменты и будете готовы десульфатировать батарею, просто выполните следующие шаги, чтобы завершить работу.
Мы собрали как можно больше деталей на каждом этапе, чтобы вы могли без труда выполнить эти действия.
И мы также уделили особое внимание всему, что может сбивать с толку в этом процессе, чтобы вы могли завершить его легко и не более чем за полдень или около того.
Для начала поместите аккумулятор в свой гольф-мобиль.
В большинстве случаев вы найдете его под задним сиденьем.
Если по какой-либо причине вашей батареи здесь нет, возможно, она находится на панели сбоку тележки.
Это место встречается гораздо реже, чем под сиденьем, но присутствует на некоторых моделях.
С помощью отвертки снимите все панели, которые необходимо снять, чтобы получить доступ к батарее.
Теперь откройте крышку батарейного отсека, чтобы получить доступ к элементам батареи.
Вы сможете легко открыть эту крышку плоским краем отвертки или ногтем.
После снятия верхней крышки отсоедините черный кабель аккумулятора и отложите его в сторону.
Это позволит вам обезопасить себя во время работы, избегая разрядов или электрических разрядов от элементов.
На этом этапе у вас должен быть легкий доступ к внутренней части батареи и вы сможете увидеть сульфатирование на ваших элементах.
У вас может возникнуть соблазн потянуться отверткой и разбить эти кристаллы, но не делайте этой ошибки.
Это может вызвать повреждение клеток и причинить больше вреда, чем пользы.
Вместо этого начните смотреть на элементы своей батареи, чтобы понять, чего здесь ожидать.
Посмотрите под крышкой батареи на металлические элементы в нижней части внутренней части батареи.
Эти металлические элементы должны быть легко заметны и очевидны — они будут торчать сквозь воду и аккумуляторную кислоту и будут иметь на себе кристаллы сульфатации.
После того, как вы заметили эти клетки, взгляните на кристаллы на них, чтобы понять, можно ли спасти вашу батарею от них.
Ищите крошечные кристаллы, которые еще не полностью покрыли ваши клетки.
Они могут быть грязно-желтого цвета и не должны быть достаточно большими, чтобы полностью повредить аккумулятор.
Если вы видите эти кристаллы, вам повезло, потому что возможно сульфатирование.
Вы можете перейти к следующему шагу, если ваши кристаллы находятся в этом состоянии, потому что вам не нужно больше знать, что делать, если кристаллы слишком велики для десульфатации.
Если вы обнаружите, что какая-либо из ваших ячеек имеет большие кристаллы или большинство из них покрыто крупными кристаллами, вам нужно будет заменить батарею.
В этой ситуации мало что можно сделать, чтобы сэкономить заряд батареи.
И не забудьте также проверить все свои клетки — только потому, что большинство ваших клеток не затронуты, это не означает, что в одной из них нет большого количества сульфатации.
И если это так, вам нужно получить новую батарею — обойти это просто невозможно.
А вот и самая сложная часть этого процесса — добавление в ячейку необходимого количества дистиллированной воды.
Вы собираетесь добавить воды в аккумулятор по нескольким причинам.
Прежде всего, вода помогает сфокусировать электрический заряд и сделать его более эффективным.
И это также помогает разрушить кристаллы сульфатирования с помощью силы воды, которая часто бывает очень сильной в этих вопросах.
Начните с того, что посмотрите по бокам резервуара аккумулятора и найдите линию, которая указывает, сколько воды вам следует добавить в аккумулятор.
Медленно наливайте дистиллированную воду в резервуар — вы можете использовать воронку, чтобы не пролить жидкость, — и убедитесь, что вода достигает этого уровня.
Когда это произойдет, ваши элементы будут полностью покрыты, и вы не увидите немного перегонки, замеченной ранее на вашей батарее.
Теперь, когда вы заряжаете аккумулятор, вода помогает клеткам больше нагреться и собрать кристаллы сульфатации — оказавшись в воде, эти кристаллы безвредны.
Вы даже можете увидеть, как некоторые кристаллы сульфатирования распадаются, когда вы заливаете воду в клетки.
И при замене крышек батарейного отсека держите их наполовину отвинченными, чтобы избежать чрезмерного повышения давления в батарее, которое может привести к ее повреждению.
После того, как вы полностью добавили дистиллированную воду, которую нужно добавить в аккумуляторный контейнер, вам необходимо заменить крышки аккумуляторных батарей и подключить гольф-кар к зарядному устройству.
Убедитесь, что вы используете зарядное устройство с низким уровнем для его переменной настройки.
Вам не нужна быстрая зарядка, потому что быстрые скорости почти не работают.
Вместо этого установите минимально возможное значение и будьте готовы ждать.
Как только вы включите зарядное устройство, электричество пройдет через воду и элементы и разрушит кристаллы сульфатации.
После разрушения эти кристаллы просто растворяются в воде и кислоте и становятся безвредными.
Вам не нужно сидеть и смотреть на батарею во время этого процесса — вместо этого вы можете заняться другими делами, но вам следует периодически проверять ее в течение периода зарядки, чтобы избежать проблем.
После полной зарядки аккумулятора отключите зарядное устройство и снимите крышки аккумуляторных элементов.
Загляните внутрь батареи, чтобы увидеть, насколько хорошо работает десульфатация.
Вы должны увидеть, что большая часть желтых кристаллов разбилась — вы даже можете увидеть, что большинство из них исчезло.
И если на них все еще осталось несколько кристаллов, все равно попробуйте свой аккумулятор — он должен иметь более высокую производительность после процесса десульфатации.
Как десульфатировать аккумулятор — введение, методы и время_Greenway аккумулятор
Сульфатирование — это процесс, в результате которого свинцово-кислотный аккумулятор не заряжается полностью.Это состояние не является чем-то новым для стартерных аккумуляторов в автомобилях, ездящих по городу, поскольку эти аккумуляторы предназначены для многих задач. Эти задачи могут включать в себя вождение автомобилей с голодными до нагрузки аксессуарами. В результате двигатели в режиме холостого хода или на низкой скорости не могут заряжать эти батареи до краев.
У некоторых устройств, работающих от этих аккумуляторов, может быть аналогичная проблема, из-за которой может оказаться недостаточно даже полной ночной зарядки. Солнечные элементы, инвалидные коляски и ветряные турбины не всегда обеспечивают достаточный заряд, что также может привести к сульфатации.
С технической точки зрения, сульфатирование — это образование мелких кристаллов сульфата, которые являются нормальными и безопасными. Но в случае длительного периода времени, когда аккумулятор остается незаряженным, аморфный сульфат свинца превращается в стабильный кристалл и осаждается на отрицательных пластинах. В свою очередь, эта процедура может привести к росту крупных кристаллов, которые ухудшают работу аккумулятора. Эта производительность ухудшается из-за уменьшения содержания активного материала в тесте.
Это явление, которое может привести к разрушению аккумулятора в клочья, можно обратить вспять с помощью процедуры, известной как десульфатация.Этот процесс может творить чудеса с клиентами, ищущими варианты на этой арене. Следует отметить одну важную вещь: эти технологии не обеспечивают стопроцентную уверенность в том, что ваша батарея вернется к жизни. Однако во многих случаях случайное техническое обслуживание может оказаться полезным.
Эту десульфатацию можно проводить с помощью широкого диапазона методов, таких как метод коротких сильноточных импульсов, STAMP, микроконтроллеры и метод таймера 555. Эти методы могут включать в себя различные процедуры, одна из которых — метод электрических импульсов.Эти электрические импульсы малой мощности, но высокой частоты отправляются в батарею через равные промежутки времени. Ритмический резонанс, создаваемый пластинами, вызывает расщепление кристаллического осадка, вызванного сульфатированием, и сульфат возвращается в раствор электролита.
Для различных методов десульфатации требуется разное время, которое может варьироваться от трех-четырех часов до даже трех-четырех недель, в течение которых аккумулятор необходимо заряжать непрерывным током.Метод непрерывной зарядки — это когда аккумулятор заряжается параллельно десульфатору для полной зарядки и восстановления.
Можно ли обратить вспять сульфатацию аккумулятора?
Сульфатацию батареи, безусловно, можно обратить вспять, если обстоятельства будут благоприятными. Слой сульфата, осевший на клеммах, можно растворить обратно в раствор, увеличив напряжение, которое ранее было приложено к батарее. Это высокое напряжение может привести к быстрому нагреву аккумулятора и тепловому разгоне, что также может привести к его взрыву.Некоторые кондиционеры батарей используют короткие импульсы высокого напряжения, которые иногда бывают настолько быстрыми, что приводят к значительному протеканию тока. Тем не менее, когда это продолжается так долго, они могут полностью обратить вспять процесс кристаллизации.
Кроме того, длительное использование импульсов высокого напряжения повреждает пластины аккумуляторных батарей для влажных, в то время как свинцово-кислотные аккумуляторы высыхают и падают. Недавно было решено использовать высокочастотные импульсы вместо высоких напряжений для этих процессов регенерации батарей.Они могут значительно упростить процесс растворения накопившихся сульфатов в электролите.
Еще одна важная вещь, которую следует отметить, это то, что эти батареи с металлической структурой имеют тенденцию к паразитной индуктивности и емкости. Обе эти вещи резонируют друг с другом как процесс, который получил название «звон». Несмотря на это, факт остается фактом: эти электрохимические процессы имеют постоянные времени и, следовательно, не зависят от этих мегагерцовых частот. Коммерческие регенераторы рекомендуют и поддерживают параллельную работу нескольких батарей для повышения производительности.
Как удалить сульфатирование аккумулятора?
Случай сульфатирования — тяжелый. Во многих случаях, когда сульфат оставил свой след, проявившись на свинцовых пластинах, совсем не просто или даже не обязательно удалить их обычным методом. Избавиться от этих кристаллов сульфата путем последующего омоложения и восстановления батареи — непростая задача и, следовательно, требует сложной процедуры. Эта процедура состоит из отделения этих затвердевших кристаллов и их растворения в электролите, который окружает эту батарею.В свою очередь, электролит начинает работать с зарядным напряжением, которое намного выше, чем то, которое использовалось ранее при зарядке этой батареи. Крайне важно помнить, что при подаче на батарею высокого и стабильного высокого напряжения может ухудшиться реакция.
Ответом может быть перегрев, выброс различных токсичных газов, а также возможный взрыв в тяжелых случаях. Следовательно, если вы хотите уберечь аккумулятор от этого конца, обязательно примите необходимые меры предосторожности.Эти меры предосторожности включают использование кондиционирования импульсов; это использование включает подачу коротких импульсов высокого напряжения через равные промежутки времени. Эти короткие импульсы обеспечивают достаточную энергию, необходимую для перемещения кристаллов, без чрезмерного повышения общей температуры батареи во время этого процесса. Но, кроме того, этот метод не является полностью доказанным и не может показать конкретных результатов.
Какова идеальная продолжительность десульфатации батареи?
Десульфатация аккумулятора может длиться от нескольких часов до нескольких недель.Этот период времени зависит от различных факторов, таких как состояние батареи или величина напряжения, предназначенного для этой конкретной батареи. Важно отметить, что иногда принятие необходимых мер предосторожности также может увеличить период времени, но этого недостаточно для их пропуска. Вы можете увеличить или уменьшить этот период времени, увеличивая или уменьшая напряжение, но убедитесь, что проблема нагрева и перегрева находится под контролем, чтобы снизить вероятность неисправности.
литий-ионный аккумулятор аккумулятор для электровелосипеда литиевая батарея
Ответ на вопрос: Аккумуляторные десульфаторы — работают ли они? — Блог
На сайте Bob The Oil Guy был размещен вопрос относительно десульфаторов батарей и того, работают они или нет.Было несколько интересных ответов, много мнений и несколько примеров из реальной жизни людей, использующих эти устройства. Пользователь 3311, должно быть, продавец аккумуляторов, поскольку в его ответе было сказано: «Нет, они не работают. Электрическое змеиное масло …» Я бы предположил, что верно обратное.
У пользователяUser 3311 было упрощенное, но теоретически правильное утверждение, заключающееся в том, что химическая реакция двойного сульфата, происходящая в свинцово-кислотных аккумуляторах, имеет две стороны уравнения. Во время разряда на пластинах остается некристаллическое сульфатное вещество, а во время зарядки этот материал в основном преобразуется обратно в исходные соединения свинца, диоксида свинца и серной кислоты (см. Подробное объяснение этого в наших часто задаваемых вопросах: Что такое сульфатирование? ).Однако это не идеальный мир, и что-то неизбежно пойдет не так. Аккумуляторы, оставленные в разряженном состоянии слишком долго, могут привести к затвердеванию некристаллического сульфата в кристаллическую форму. Обычная зарядка больше не сможет обратить этот эффект. Даже батареи, оставленные на постоянном или постоянном заряде, могут в конечном итоге показать признаки сульфатирования, поскольку процесс не идеален, и некоторые материалы не могут быть преобразованы обратно. Печально, но факт. Вот почему сульфатирование — убийца №1 свинцово-кислотных аккумуляторов и почему так необходимы десульфаторы аккумуляторов.
Раньше, до изобретения аккумуляторов AGM, производители зарядных устройств увеличивали напряжение аккумуляторов, чтобы попытаться разрушить затвердевшие кристаллы. Этот эффект кипения приведет к отслоению некоторых кристаллов, а также части активного материала на пластинах. Все это в конечном итоге попадет в нижнюю часть батареи, что приведет к проблемам в будущем. Немедленный эффект будет заметен, но длительное повреждение в конечном итоге сократит срок службы батареи.Этот метод практически не повлияет на аккумуляторы AGM из-за плотного переплетения волокнистого мата. Десульфаторы для аккумуляторов решают проблему по-другому.
PulseTech спешит на помощь!
Несколько лет назад Pulse Tech запатентовала импульсную частоту, которая растворяла кристаллизованный сульфат и возвращала его в исходную форму. Так родился первый аккумуляторный десульфатор! Военные были (и остаются) его основным заказчиком. Их частота импульсов находится в диапазоне 22-28 кГц.Это примерно 22 000–28 000 импульсов в секунду. За годы испытаний были получены эмпирические данные, которые показывают влияние на свинцовые пластины и подтверждают их использование в качестве десульфатора батареи.
Технология, лежащая в основе десульфаторов батарей
Во-первых, позвольте мне рассеять различия между импульсной зарядкой и частотной зарядкой, которые часто объединяются вместе и используются как взаимозаменяемые. Импульсная зарядка использует всплеск высокого напряжения в цикле зарядки в качестве основного инструмента, чтобы сместить или шокировать кристаллы и заставить их сдаться.Некоторые из этих импульсов, хотя и измеряются в микросекундах, могут достигать 60 вольт! Высокочастотный импульс поддерживает низкие или традиционные диапазоны напряжения и регулирует волну и амплитуду в соответствии со спецификациями производителя. Оба метода можно использовать одновременно. Десульфаторы для аккумуляторов могут использоваться со всеми типами свинцово-кислотных аккумуляторов, включая AGM и гелевые. [ БОКОВОЕ ПРИМЕЧАНИЕ Не используйте импульсное зарядное устройство от литиевой батареи. Эти батареи имеют встроенную систему управления батареями (BMS) и различаются по химическому составу.Зарядное устройство свинцово-кислотного типа без пульсации может использоваться с литиевой батареей аналогичного напряжения.]
Используются 4 основные формы волны. Оригинальный назван в честь патентообладателя и называется PulseTech Pulse Waveform . Этот управляемый микропроцессором импульс быстро нарастает менее чем за одну микросекунду до своей максимальной амплитуды и постепенно возвращается к нулю. Отсутствует резкая остановка, нет разряда батареи и управление осуществляется через отдельную цепь, независимую от цепи зарядки.Battery Minder использует аналогичную гибридную форму волны, в которой сочетаются импульсы умеренно высокого напряжения с коротким рабочим циклом.
Версия Sine Wave постепенно колеблется между положительным и отрицательным зарядом. Этот импульс намного «мягче», чем другие, и может иметь ограниченное влияние на кристаллы сульфата. Необходимо тщательно контролировать верхний диапазон напряжения, чтобы предотвратить перезарядку и выделение газов.
Остальные две формы волны — это прямоугольная волна и волна отрицательного импульса .Прямоугольная волна используется в Battery Life Saver и по своей конструкции дольше задерживается в максимальном диапазоне напряжений, прежде чем резко вернуться к нулю. Отрицательная волна является зеркальным отображением прямоугольной волны, но вызывает дополнительную озабоченность тем, что заряд ограничивается во время спада импульса.
игроков на рынке
Сегодня несколько компаний предлагают те или иные десульфаторы для аккумуляторов. Каждый из них подходит к науке немного по-своему, и каждый утверждает, что их наука самая лучшая.BatteryMinder является следующим по популярности после PulseTech, и они используют форму синусоидального импульса. Как и Pulse Tech, у них есть широкий выбор зарядных устройств для десульфатационных батарей, солнечных батарей и бортовых устройств. Battery Life Saver производит бортовые «омолаживающие батареи», как они их называют, в которых используется вариант, известный как прямоугольный импульс. WizBangPlus — это более мелкий игрок на рынке, который использует импульсную частоту в диапазоне 0,8–1,2 кГц. Мы никогда не использовали и не тестировали одно из устройств WizBang и не знаем, какой тип сигнала они используют (т.е. синусоидальная волна, прямоугольная волна, отрицательная пульсовая волна и т. д.).
Некоторые люди в сообщении на форуме, вызвавшем эту статью, предлагали пользователям использовать CTEK 3300 для удовлетворения своих потребностей в сульфатировании. Мы не думаем, что зарядное устройство CTEK соответствует заявленным требованиям, и полагаем, что его следует избегать, если вашей целью является десульфатация. Фактически, несколько лет назад [ноябрь 2010 г.], когда мы заметили, что аккумуляторы не реагируют, мы связались с Борье, президентом CTEK, и он согласился купить зарядное устройство XC100-P Pulse Tech для проведения сравнительного анализа.После некоторого диалога мы так и не получили ответа от Borje или CTEK и, честно говоря, нас не приняли. Для нас это означало, что наши результаты были подтверждены, и их продукт действительно был хуже. В противном случае мы ожидали бы отчета, показывающего, насколько они затмевают конкурентов.
Мы знаем, что аккумуляторные десульфаторы работают!
Лично я бы избегал высоковольтных генераторов импульсов и придерживался частотных десульфаторов батарей. Подача напряжения до 60 В в аккумулятор на 12 В, даже если на долю секунды, просто не звучит так, как будто это даст лучший долгосрочный эффект.Комбинация импульсов умеренно высокого напряжения в сочетании с импульсной частотой, которую использует Battery Minder, имеет свои достоинства. Наши испытания их продукции не столь обширны, как с десульфаторами аккумуляторов PulseTech.
Ранее мы публиковали истории тестирования и использования зарядного устройства Pulse Tech XC100-P нашими сотрудниками. (Щелкните здесь, чтобы прочитать опыт Криса). Мы не понаслышке знаем, как работают аккумуляторные десульфаторы. Решение о том, у какой компании лучшие технологии, мы оставим вам.Мы приветствуем ваш опыт использования этих устройств и мнения, полученные в результате их тестирования. Пожалуйста, не стесняйтесь поделиться своей историей десульфатации и помочь поверить в тех, кто говорит, что это не что иное, как змеиный жир.
Полный список продуктов для десульфатации аккумуляторов, предлагаемых Impact Battery, см. На нашем веб-сайте https://www.impactbattery.com/battery-desulfators/
Как удалить сульфат из свинцово-кислотных аккумуляторов? -News-Green Charger
Сульфатирование — это естественный химический процесс, который происходит, если пластины свинцово-кислотных аккумуляторов подвергаются воздействию воздуха или если удельный вес опускается ниже 1.225. Сульфатирование происходит, когда мягкий сульфат свинца, который представляет собой комбинацию свинца и серы, превращается в твердый сульфат свинца. Это приводит к тому, что элементы батареи не могут удерживать электрический заряд, поэтому батарея разряжается. Если сульфатирование слишком развито, вы не можете удалить его со свинцовых пластин, но если оно только начало происходить, вы можете удалить его, осторожно перезарядив клетки.
1. Проверьте уровень жидкости в свинцово-кислотных элементах аккумуляторной батареи. Снимите крышки ячеек, открутив их пальцами или плоской отверткой.
2. Убедитесь, что уровень жидкости ниже отметки минимума сбоку ячейки. Вы, наверное, видите, что свинцовые пластины обнажены. Сульфатирование проявляется, когда вы видите твердые глыбы кристаллов на пластинах и вокруг стенок клеток. При условии, что цистализация не покрывает стены, а на пластинах есть только небольшие отложения, вы можете удалить сульфатирование во время медленной перезарядки.
3. Заполните свинцово-кислотные аккумуляторные элементы дистиллированной водой до максимального маркера.Не снимайте крышки ячеек. В процессе перезарядки вы будете нагревать пластины, что поможет растворить сульфатирование.
4. Подсоедините два зажима кабеля аккумулятора от зарядного устройства к клеммам свинцово-кислотного аккумулятора. Красный кабель подключается к клемме «+», а черный кабель — к клемме «-».
5. Установите зарядное устройство на самый низкий уровень заряда. Чем медленнее и дольше вы заряжаете свинцово-кислотный аккумулятор, тем больше вероятность удаления сульфата.
6. Включите зарядное устройство. Зарядите свинцово-кислотный аккумулятор в течение 6 часов, затем загляните внутрь элементов аккумулятора. Не выключайте зарядное устройство. Если вы видите крошечные пузырьки, поднимающиеся на поверхность в каждой ячейке, это хороший знак и означает, что элементы батареи заряжаются. Процесс зарядки начинает растворять сульфатирование. Если вы не видите пузырьков, поднимающихся в определенной ячейке, это может означать, что ячейка не может перезарядиться, но подождите, пока не закончится время полной зарядки.7.Продолжайте заряжать аккумулятор еще не менее 18 часов. Еще раз загляните в ячейки, но не выключайте зарядное устройство. Ячейки должны производить быстрые пузыри, если они берут на себя заряд. Если к этому времени какая-либо из ячеек не образует пузырьков, клетка не сможет восстановиться. Вам нужно будет приобрести сменный аккумулятор.
8. Пощупайте рукой край батареи. Будет тепло, и это хорошо. Тепло и пузырьки удаляют сульфатирование свинцовых пластин.
9. Оставьте аккумулятор заряжаться еще на 6 часов. Выключите зарядное устройство. Снимите зажимы кабеля аккумулятора зарядного устройства с клемм аккумулятора. Заменить крышки на ячейки.
.



При этом нужно обязательно следить за напряжением в АКБ (оно не должно опуститься ниже 9 В), в противном случае будет снова запущен процесс сульфатации пластин, от которого мы стараемся избавиться. Плотность должна остаться на уровне 1,11-1,13 г/см³.