Π§Π΅ΠΌ ΠΎΠΏΡΠ΅Π΄Π΅Π»ΡΠ΅ΡΡΡ ΠΌΠΎΡΠ½ΠΎΡΡΡ Π°Π²ΡΠΎΠΌΠΎΠ±ΠΈΠ»Ρ?
ΠΠ½ΠΎΠ³ΠΈΠ΅ Π»ΡΠ΄ΠΈ, ΠΏΠΎΠΊΡΠΏΠ°Ρ Π°Π²ΡΠΎΠΌΠΎΠ±ΠΈΠ»Ρ ΠΈΠ»ΠΈ Π·Π°Π΄ΡΠΌΡΠ²Π°ΡΡΡ ΠΏΡΠΎ ΠΌΠΎΡΠ½ΠΎΡΡΡ Π΄Π²ΠΈΠ³Π°ΡΠ΅Π»Ρ, ΡΠΌΠΎΡΡΡΡ Π½Π° Π·Π½Π°ΡΠ΅Π½ΠΈΠ΅ Β«ΠΊΠΎΠ»ΠΈΡΠ΅ΡΡΠ²ΠΎ Π»ΠΎΡΠ°Π΄ΠΈΠ½ΡΡ ΡΠΈΠ»Β», Π° Π²ΠΎΠ²ΡΠ΅ Π½Π΅ Π½Π° ΠΏΠΎΠΊΠ°Π·Π°ΡΠ΅Π»Ρ ΠΊΡΡΡΡΡΠ΅Π³ΠΎ ΠΌΠΎΠΌΠ΅Π½ΡΠ° ΠΈ Π΅Π³ΠΎ ΠΌΠ°ΠΊΡΠΈΠΌΠ°Π»ΡΠ½ΠΎΠ΅ Π·Π½Π°ΡΠ΅Π½ΠΈΠ΅. Π’Π΅ΠΌ Π½Π΅ ΠΌΠ΅Π½Π΅Π΅ Π΄Π»Ρ Π΄Π°Π»ΡΠ½ΠΎΠ²ΠΈΠ΄Π½ΡΡ Π²ΠΎΠ΄ΠΈΡΠ΅Π»Π΅ΠΉ ΡΡΠ° ΠΎΡΠΎΠ±Π΅Π½Π½ΠΎΡΡΡ Π΄Π²ΠΈΠ³Π°ΡΠ΅Π»Ρ, Π΄Π°ΡΡΠ°Ρ Π²ΠΎΠ·ΠΌΠΎΠΆΠ½ΠΎΡΡΡ ΡΠ°Π΄ΠΎΡΡΠ½ΠΎ ΡΠ°Π·Π³ΠΎΠ½ΡΡΡΡΡ ΠΈ ΠΊΠ°ΠΊ ΡΠ»Π΅Π΄ΡΡΠ²ΠΈΠ΅, Π»ΠΎΠ²ΠΊΠΎ ΠΌΠ°Π½Π΅Π²ΡΠΈΡΠΎΠ²Π°ΡΡ, ΡΠ²Π»ΡΠ΅ΡΡΡ ΡΠΎΠΆΠ΅ ΠΎΡΠ΅Π½Ρ Π²Π°ΠΆΠ½ΠΎΠΉ. Π§ΡΠΎ ΠΆΠ΅ Π½ΡΠΆΠ½ΠΎ Π·Π½Π°ΡΡ ΠΎΠ± ΡΡΠΎΠΉ Ρ Π°ΡΠ°ΠΊΡΠ΅ΡΠΈΡΡΠΈΠΊΠ΅, ΠΎΡ ΡΠ΅Π³ΠΎ ΠΎΠ½Π° Π·Π°Π²ΠΈΡΠΈΡ ΠΈ Π°Π²ΡΠΎΠΌΠΎΠ±ΠΈΠ»Ρ Ρ ΠΊΠ°ΠΊΠΈΠΌ ΠΊΡΡΡΡΡΠΈΠΌ ΠΌΠΎΠΌΠ΅Π½ΡΠΎΠΌ Π»ΡΡΡΠ΅?
ΠΠΎ ΠΎΠΏΡΠ΅Π΄Π΅Π»Π΅Π½ΠΈΡ, ΠΌΠΎΠΌΠ΅Π½Ρ ΡΠΈΠ»Ρ β ΡΠΈΠ·ΠΈΡΠ΅ΡΠΊΠ°Ρ Π²Π΅Π»ΠΈΡΠΈΠ½Π°, Π²ΡΡΠΈΡΠ»ΡΠ΅ΠΌΠΎΠ΅ ΠΊΠ°ΠΊ ΠΏΡΠΎΠΈΠ·Π²Π΅Π΄Π΅Π½ΠΈΠ΅ ΡΠ°Π΄ΠΈΡΡ-Π²Π΅ΠΊΡΠΎΡΠ°, ΠΊΠΎΡΠΎΡΡΠΉ ΠΈΠΌΠ΅Π΅Ρ Π½Π°ΡΠ°Π»ΡΠ½ΡΡ ΡΠΎΡΠΊΡ Π½Π° ΠΎΡΠΈ Π²ΡΠ°ΡΠ΅Π½ΠΈΡ, Π° ΠΊΠΎΠ½Π΅ΡΠ½ΡΡ Π² ΡΠΎΡΠΊΠ΅ ΠΏΡΠΈΠ»ΠΎΠΆΠ΅Π½ΠΈΡ ΡΠΈΠ»Ρ, Π½Π° Π²Π΅ΠΊΡΠΎΡ ΡΡΠΎΠΉ ΡΠΈΠ»Ρ. ΠΡΠΎ ΠΏΠΎΠ½ΡΡΠΈΠ΅, Ρ
Π°ΡΠ°ΠΊΡΠ΅ΡΠΈΠ·ΡΡΡΠ΅Π΅ Π²ΡΠ°ΡΠ°ΡΠ΅Π»ΡΠ½ΠΎΠ΅ Π΄Π΅ΠΉΡΡΠ²ΠΈΠ΅ ΡΠΈΠ»Ρ, Π½Π°ΠΏΡΠ°Π²Π»Π΅Π½Π½ΠΎΠΉ Π½Π° ΡΠ²ΡΡΠ΄ΠΎΠ΅ ΡΠ΅Π»ΠΎ. ΠΡΡΡΡΡΠΈΠΉ ΠΌΠΎΠΌΠ΅Π½Ρ Π² Π΄Π²ΠΈΠ³Π°ΡΠ΅Π»Π΅ Π°Π²ΡΠΎΠΌΠΎΠ±ΠΈΠ»Ρ ΠΎΠΏΡΠ΅Π΄Π΅Π»ΡΠ΅ΡΡΡ ΡΠΌΠ½ΠΎΠΆΠ΅Π½ΠΈΠ΅ΠΌ Π΄Π΅ΠΉΡΡΠ²ΡΡΡΠ΅ΠΉ Π½Π° ΠΏΠΎΡΡΠ΅Π½Ρ ΡΠΈΠ»Ρ Π½Π° ΡΠ°ΡΡΡΠΎΡΠ½ΠΈΠ΅ ΠΎΡ ΡΠ΅Π½ΡΡΠ°Π»ΡΠ½ΠΎΠΉ ΠΎΡΠΈ ΡΠ΅ΠΉΠΊΠΈ ΡΠ°ΡΡΠ½Π° Π΄ΠΎ ΠΊΠΎΠ»Π΅Π½ΡΠ°ΡΠΎΠ³ΠΎ Π²Π°Π»Π°, ΡΠΎΡΠ½Π΅Π΅, ΡΠ΅Π½ΡΡΠ°Π»ΡΠ½ΠΎΠΉ Π΅Π³ΠΎ ΠΎΡΠΈ.
ΠΠΎΡΠ½ΠΎΡΡΡ ΠΌΠ°ΡΠΈΠ½Ρ ΠΈ ΠΊΡΡΡΡΡΠΈΠΉ ΠΌΠΎΠΌΠ΅Π½Ρ Π΄Π²ΠΈΠ³Π°ΡΠ΅Π»Ρ ΡΠ΅ΡΠ½ΠΎ ΡΠ²ΡΠ·Π°Π½Ρ. Π‘Π°Π΄ΡΡΡ Π² Π°Π²ΡΠΎΠΌΠΎΠ±ΠΈΠ»Ρ ΠΈ ΡΠ»Π΅Π΄ΡΡ ΠΏΠΎ ΡΡΠ°ΡΡΠ΅, Π²ΠΎΠ΄ΠΈΡΠ΅Π»Ρ Π²ΡΡΡΠ½ΡΠ΅Ρ, ΡΡΠΎ ΡΠΏΠΎΡΠΎΠ±Π½ΠΎΡΡΡ Π΄Π²ΠΈΠ³Π°ΡΠ΅Π»Ρ ΠΏΡΠΎΠΈΠ·Π²ΠΎΠ΄ΠΈΡΡ Ρ
ΠΎΡΠΎΡΡΡ Π΄ΠΈΠ½Π°ΠΌΠΈΠΊΡ Π½Π° Π½Π°ΠΈΠΌΠ΅Π½ΡΡΠΈΡ
ΠΎΠ±ΠΎΡΠΎΡΠ°Ρ
ΠΈΠΌΠ΅Π΅Ρ ΠΏΠ΅ΡΠ²ΠΎΡΡΠ΅ΠΏΠ΅Π½Π½ΠΎΠ΅ Π·Π½Π°ΡΠ΅Π½ΠΈΠ΅. ΠΠΎΠ½Π΅ΡΠ½ΠΎ ΠΆΠ΅, ΠΏΠΎΡΠ»Π΅ Π±Π΅Π·ΠΎΠΏΠ°ΡΠ½ΠΎΡΡΠΈ. Π‘ΠΊΠΎΡΠΎΡΡΡ ΠΈ Π΄ΠΈΠ½Π°ΠΌΠΈΠΊΠ° ΡΠ°Π·Π³ΠΎΠ½Π° Π°Π²ΡΠΎΠΌΠΎΠ±ΠΈΠ»Ρ Π·Π°Π²ΠΈΡΡΡ ΠΎΡ ΠΌΠΎΡΠ½ΠΎΡΡΠΈ Π΄Π²ΠΈΠ³Π°ΡΠ΅Π»Ρ, Π²ΡΠ΅ΠΌ ΠΈΠ·Π²Π΅ΡΡΠ½ΡΡ
Π»ΠΎΡΠ°Π΄ΠΈΠ½ΡΡ
ΡΠΈΠ». ΠΠΎΡΠ½ΠΎΡΡΡ Π²ΡΡΠΈΡΠ»ΡΠ΅ΡΡΡ ΡΠΌΠ½ΠΎΠΆΠ΅Π½ΠΈΠ΅ΠΌ ΠΌΠΎΠΌΠ΅Π½ΡΠ° ΡΠΈΠ»Ρ Π½Π° ΡΠ°ΡΡΠΎΡΡ Π²ΡΠ°ΡΠ΅Π½ΠΈΡ Π²Π°Π»Π°. Π‘ΠΎΠΎΡΠ²Π΅ΡΡΡΠ²Π΅Π½Π½ΠΎ, Π΅ΡΡΡ Π΄Π²Π° ΠΏΡΡΠΈ Π΅Π΅ ΠΏΠΎΠ²ΡΡΠ΅Π½ΠΈΡ: ΠΏΠΎΠ²ΡΡΠΈΡΡ ΠΊΡΡΡΡΡΠΈΠΉ ΠΌΠΎΠΌΠ΅Π½Ρ Π»ΠΈΠ±ΠΎ ΡΠ°ΡΡΠΎΡΡ Π²ΡΠ°ΡΠ΅Π½ΠΈΡ Π²Π°Π»Π°. ΠΠΎΠ²ΡΡΠΈΡΡ ΡΡΡ ΡΠ°ΡΡΠΎΡΡ Ρ ΠΏΠΎΡΡΠ½Π΅Π²ΠΎΠ³ΠΎ Π΄Π²ΠΈΠ³Π°ΡΠ΅Π»Ρ Π½Π΅Π»Π΅Π³ΠΊΠΎ: Π²Π»ΠΈΡΡΡ ΡΠΈΠ»Ρ ΠΈΠ½Π΅ΡΡΠΈΠΈ (ΠΏΠΎ ΠΊΠ²Π°Π΄ΡΠ°ΡΡ ΠΎΠ±ΠΎΡΠΎΡΠΎΠ²), Π½Π°Π³ΡΡΠ·ΠΊΠΈ Π½Π° ΠΊΠΎΠ½ΡΡΡΡΠΊΡΠΈΡ, ΡΡΠ΅Π½ΠΈΠ΅ (Π² Π΄Π΅ΡΡΡΠΊΠΈ ΡΠ°Π·). Π£ ΠΊΠ°ΠΆΠ΄ΠΎΠ³ΠΎ Π΄Π²ΠΈΠ³Π°ΡΠ΅Π»Ρ Π½Π° Π³ΡΠ°ΡΠΈΠΊΠ΅ Π±ΡΠ΄Π΅Ρ ΡΠΎΡΠΊΠ° ΠΏΠ΅ΡΠ΅Π³ΠΈΠ±Π°, Π³Π΄Π΅ ΠΊΡΡΡΡΡΠΈΠΉ ΠΌΠΎΠΌΠ΅Π½Ρ, Π½Π΅Π½Π°Π΄ΠΎΠ»Π³ΠΎ ΠΏΠΎΠ²ΡΡΠΈΠ²ΡΠΈΡΡ, ΠΏΠ°Π΄Π°Π΅Ρ, ΡΠ°ΠΊ ΠΊΠ°ΠΊ ΠΏΡΠΈ ΡΠ°Π±ΠΎΡΠ΅ Π½Π° Π²ΡΡΠΎΠΊΠΎΠΉ ΠΌΠΎΡΠ½ΠΎΡΡΠΈ ΡΡ
ΡΠ΄ΡΠ°Π΅ΡΡΡ Π½Π°ΠΏΠΎΠ»Π½Π΅Π½ΠΈΠ΅ ΡΠΈΠ»ΠΈΠ½Π΄ΡΠΎΠ² ΡΠΌΠ΅ΡΡΡ ΡΠΎΠΏΠ»ΠΈΠ²Π° ΠΈ Π²ΠΎΠ·Π΄ΡΡ
Π°. ΠΡΡΠ³ΠΎΠΉ ΠΏΡΡΡ: ΡΠ²Π΅Π»ΠΈΡΠΈΡΡ ΠΊΡΡΡΡΡΠΈΠΉ ΠΌΠΎΠΌΠ΅Π½Ρ.![]()
ΠΡΠ»ΠΈ Π²Π·ΡΡΡ ΡΡΠ΅Π΄Π½ΠΈΠΉ Π°Π²ΡΠΎΠΌΠΎΠ±ΠΈΠ»Ρ, ΡΠΎ Π²ΡΠ΅ ΡΠΈΠ»Ρ Π±ΡΠ΄ΡΡ Π·Π°Π΄Π΅ΠΉΡΡΠ²ΠΎΠ²Π°Π½Ρ Π»ΠΈΡΡ ΠΏΡΠΈ 5000β6500 ΠΎΠ±/ΠΌΠΈΠ½. Π ΠΏΡΠΈ ΠΎΠ±ΡΡΠ½ΠΎΠΉ Π΅Π·Π΄Π΅ ΠΏΠΎ Π³ΠΎΡΠΎΠ΄Ρ, ΠΏΡΠΈ Π½ΠΈΠ·ΠΊΠΈΡ ΠΎΠ±ΠΎΡΠΎΡΠ°Ρ , Π² 2—3 ΡΡΡΡΡΠΈ, Π°Π²ΡΠΎΠΌΠΎΠ±ΠΈΠ»Ρ ΠΏΡΠΈΠ²ΠΎΠ΄ΡΡ Π² Π΄Π²ΠΈΠΆΠ΅Π½ΠΈΠ΅ ΡΠΎΠ»ΡΠΊΠΎ ΠΏΠΎΠ»ΠΎΠ²ΠΈΠ½Π° Π»ΠΎΡΠ°Π΄ΠΈΠ½ΡΡ ΡΠΈΠ». Π ΡΠΎΠ»ΡΠΊΠΎ ΠΏΡΠΈ ΠΎΡΡΡΠ΅ΡΡΠ²Π»Π΅Π½ΠΈΠΈ ΡΠΊΠΎΡΠΎΡΡΠ½ΠΎΠ³ΠΎ ΠΌΠ°Π½Π΅Π²ΡΠ° Π½Π° ΡΡΠ°ΡΡΠ΅, ΠΏΡΠΈ Π²ΡΡΠΎΠΊΠΈΡ ΠΎΠ±ΠΎΡΠΎΡΠ°Ρ ΠΏΡΠΎΡΠ²ΠΈΡΡΡ ΠΏΠΎΠ»Π½Π°Ρ ΡΠΈΠ»Π° ΠΌΠΎΡΠΎΡΠ°. ΠΡΠΈΡΠΎΠΌ Π»ΡΠ±ΠΎΠΌΡ ΡΡΠ½ΠΎ, ΡΡΠΎ ΡΠ΅ΠΌ Π±ΡΡΡΡΠ΅Π΅ Π΄Π²ΠΈΠ³Π°ΡΠ΅Π»Ρ Π±ΡΠ΄Π΅Ρ Π½Π°Π±ΠΈΡΠ°ΡΡ ΠΎΠ±ΠΎΡΠΎΡΡ, ΡΠ΅ΠΌ ΡΠ°Π½ΡΡΠ΅ ΡΠ°Π·Π³ΠΎΠ½ΠΈΡΡΡ Π°Π²ΡΠΎΠΌΠΎΠ±ΠΈΠ»Ρ. ΠΡΡΡΡΡΠΈΠΉ ΠΌΠΎΠΌΠ΅Π½Ρ ΠΏΡΡΠΌΠΎ ΠΏΡΠΎΠΏΠΎΡΡΠΈΠΎΠ½Π°Π»ΡΠ½ΠΎ Π·Π°Π²ΠΈΡΠΈΡ ΠΎΡ Π΄Π»ΠΈΠ½Ρ ΡΠ°ΡΡΠ½Π°. Π’ΠΎ Π΅ΡΡΡ ΡΠ΅ΠΌ ΠΎΠ½ Π΄Π»ΠΈΠ½Π½Π΅Π΅, ΡΠ΅ΠΌ Π²ΡΡΠ΅ ΠΊΡΡΡΡΡΠΈΠΉ ΠΌΠΎΠΌΠ΅Π½Ρ.
ΠΠ°ΡΠ°ΡΡΡΡ ΡΠ΅Π»ΠΎΠ²Π΅ΠΊΡ ΠΊΠ°ΠΆΠ΅ΡΡΡ, ΡΡΠΎ Π΅ΡΠ»ΠΈ Ρ Π½Π΅Π³ΠΎ ΡΡΠΎΠ»ΡΠΊΠΎ-ΡΠΎ Π»ΠΎΡΠ°Π΄ΠΈΠ½ΡΡ
ΡΠΈΠ» ΠΏΠΎΠ΄ ΠΊΠ°ΠΏΠΎΡΠΎΠΌ, ΡΠΎ Π²ΡΠ΅ ΠΎΠ½ΠΈ Π½Π° Π½Π΅Π³ΠΎ ΠΊΠ°ΠΆΠ΄ΡΡ ΡΠ΅ΠΊΡΠ½Π΄Ρ ΠΈ ΡΠ°Π±ΠΎΡΠ°ΡΡ. Π Π²ΠΎΡ ΠΈ Π½Π΅Ρ! ΠΠΎΠΏΡΡΡΠΈΠΌ, Π΅ΡΡΡ Π°Π²ΡΠΎΠΌΠΎΠ±ΠΈΠ»Ρ, ΠΌΠ°ΠΊΡΠΈΠΌΠ°Π»ΡΠ½Π°Ρ ΠΌΠΎΡΠ½ΠΎΡΡΡ Π΄Π²ΠΈΠ³Π°ΡΠ΅Π»Ρ ΠΊΠΎΡΠΎΡΠΎΠ³ΠΎ Π±ΡΠ΄Π΅Ρ ΠΏΡΠΈ 5000β6500 ΠΎΠ±/ΠΌΠΈΠ½.
Π’ΠΎ Π΅ΡΡΡ Π΄Π»Ρ Π΄ΠΎΡΡΠ°ΡΠΎΡΠ½ΠΎΠ³ΠΎ ΡΡΠΊΠΎΡΠ΅Π½ΠΈΡ ΠΏΡΠΈΠ΄Π΅ΡΡΡ ΡΠ°Π·ΠΎΠ³Π½Π°ΡΡ ΠΌΠΎΡΠΎΡ ΡΠ²Π΅Π»ΠΈΡΠΈΡΡ ΠΎΠ±ΠΎΡΠΎΡΡ Π² ΠΌΠΈΠ½ΡΡΡ. ΠΡΠΎ ΡΠ΄Π°ΡΡΡΡ Π»ΠΈΡΡ ΡΠ΅ΡΠ΅Π· ΠΎΠΏΡΠ΅Π΄Π΅Π»Π΅Π½Π½ΠΎΠ΅ Π²ΡΠ΅ΠΌΡ, ΠΊΠΎΡΠΎΡΠΎΠ΅ ΠΌΠΎΠΆΠ΅Ρ ΠΎΠΊΠ°Π·Π°ΡΡΡΡ ΠΎΡΠ΅Π½Ρ Π²Π°ΠΆΠ½ΡΠΌ ΠΏΡΠΈ ΠΎΠ±Π³ΠΎΠ½Π΅. Π ΡΠ»ΡΡΠ°Π΅ ΠΌΠΎΡΠ½ΠΎΠ³ΠΎ ΠΌΠΎΡΠΎΡΠ° Ρ Π½ΠΎΡΠΌΠ°Π»ΡΠ½ΡΠΌ ΠΊΡΡΡΡΡΠΈΠΌ ΠΌΠΎΠΌΠ΅Π½ΡΠΎΠΌ, ΠΊΠΎΠ³Π΄Π° Π½Π΅ΠΎΠ±Ρ
ΠΎΠ΄ΠΈΠΌΠ°Ρ ΠΌΠΎΡΠ½ΠΎΡΡΡ ΠΏΠΎΡΠ²Π»ΡΠ΅ΡΡΡ ΡΠΆΠ΅ ΠΏΡΠΈ 2000 ΠΎΠ±ΠΎΡΠΎΡΠ°Ρ
, ΠΏΠΎΠ»ΡΡΠΈΠΌ ΠΌΠΎΠΌΠ΅Π½ΡΠ°Π»ΡΠ½ΠΎΠ΅ ΡΡΠΊΠΎΡΠ΅Π½ΠΈΠ΅ Π΄Π»Ρ Π»ΡΠ±ΠΎΠ³ΠΎ ΡΠΈΡΠΊΠΎΠ²Π°Π½Π½ΠΎΠ³ΠΎ ΠΌΠ°Π½Π΅Π²ΡΠ°.
Π Π°Π·Π½ΠΈΡΠ° ΠΊΡΡΡΡΡΠ΅Π³ΠΎ ΠΌΠΎΠΌΠ΅Π½ΡΠ° Ρ ΠΌΠ°Π»ΠΎΠ»ΠΈΡΡΠ°ΠΆΠΊΠΈ Π±Π΅Π½Π·ΠΈΠ½ΠΎΠ²ΠΎΠ³ΠΎ ΠΈΠ»ΠΈ Π΄ΠΈΠ·Π΅Π»ΡΠ½ΠΎΠ³ΠΎ Π΄Π²ΠΈΠ³Π°ΡΠ΅Π»Ρ
ΠΡΠΈΠ½ΡΡΠΎ ΡΡΠΈΡΠ°ΡΡ, ΡΡΠΎ ΠΏΠΎΡΡΠΈ Π²ΡΠ΅ Π°Π²ΡΠΎΠΌΠΎΠ±ΠΈΠ»ΠΈ-ΠΌΠ°Π»ΠΎΠ»ΠΈΡΡΠ°ΠΆΠΊΠΈ Ρ Β«ΡΡΠ³ΠΎΠ²ΠΈΡΡΠΌΠΈΒ» Π΄Π²ΠΈΠ³Π°ΡΠ΅Π»ΡΠΌΠΈ, Π° ΡΠ°ΠΊΠΆΠ΅ Π°Π²ΡΠΎ Ρ Π΄ΠΈΠ·Π΅Π»ΡΠ½ΡΠΌΠΈ ΠΌΠΎΡΠΎΡΠ°ΠΌΠΈ. ΠΠΎΠ΄ΠΈΡΠ΅Π»ΠΈ Π°Π²ΡΠΎΠΌΠΎΠ±ΠΈΠ»Π΅ΠΉ Ρ Π΄ΠΈΠ·Π΅Π»ΡΠ½ΡΠΌ Π΄Π²ΠΈΠ³Π°ΡΠ΅Π»Π΅ΠΌ ΠΎΡΠΎΠ±Π΅Π½Π½ΠΎ Π·Π°ΠΌΠ΅ΡΠ°ΡΡ Π±ΡΡΡΡΡΠΉ ΡΠ°Π·Π³ΠΎΠ½ Π΄Π°ΠΆΠ΅ ΠΏΡΠΈ Π½ΠΈΠ·ΠΊΠΈΡ ΠΎΠ±ΠΎΡΠΎΡΠ°Ρ . ΠΠ½ΠΈ, ΠΏΠΎΡ Π²Π°Π»ΡΡΡΡ, ΡΠ°ΡΠ΅ Π²ΡΠ΅Π³ΠΎ Π³ΠΎΠ²ΠΎΡΡΡ, ΡΡΠΎ Π² Π½Π΅ΠΌ, Π² ΠΊΡΡΡΡΡΠ΅ΠΌ ΠΌΠΎΠΌΠ΅Π½ΡΠ΅, Π²ΡΡ ΡΠΈΠ»Π°. Π’Π΅ΠΏΠ΅ΡΡ ΡΡΠ½ΠΎ: ΠΊΡΡΡΡΡΠΈΠΉ ΠΌΠΎΠΌΠ΅Π½Ρ Π½Π΅ Π² ΠΌΠ΅Π½ΡΡΠ΅ΠΉ ΡΡΠ΅ΠΏΠ΅Π½ΠΈ, ΡΠ΅ΠΌ Π»ΠΎΡΠ°Π΄ΠΈΠ½ΡΠ΅ ΡΠΈΠ»Ρ, Π²Π°ΠΆΠ½Π°Ρ Ρ Π°ΡΠ°ΠΊΡΠ΅ΡΠΈΡΡΠΈΠΊΠ° ΠΆΠ΅Π»Π΅Π·Π½ΠΎΠ³ΠΎ ΠΊΠΎΠ½Ρ. ΠΠ° Π½Π΅Π³ΠΎ ΡΠ»Π΅Π΄ΡΠ΅Ρ ΡΠΌΠΎΡΡΠ΅ΡΡ Π² ΠΏΠ΅ΡΠ²ΡΡ ΠΎΡΠ΅ΡΠ΅Π΄Ρ ΠΏΡΠΈ ΠΏΠΎΠΊΡΠΏΠΊΠ΅ Π½ΠΎΠ²ΠΎΠ³ΠΎ Π°Π²ΡΠΎΠΌΠΎΠ±ΠΈΠ»Ρ, Π° ΡΠ°ΠΊΠΆΠ΅ ΠΏΡΠΈ ΠΏΠΎΠ΄Π±ΠΎΡΠ΅ ΠΏΠΎΠ΄Π΅ΡΠΆΠ°Π½Π½ΠΎΠ³ΠΎ.
ΠΠ°Π²ΠΈΡΠΈΠΌΠΎΡΡΡ ΠΎΠ±ΠΎΡΠΎΡΠΎΠ² Π΄Π²ΠΈΠ³Π°ΡΠ΅Π»Ρ ΠΎΡ ΠΊΡΡΡΡΡΠ΅Π³ΠΎ ΠΌΠΎΠΌΠ΅Π½ΡΠ°
ΠΠΎΡ ΠΈ ΡΡΠ°Π»ΠΎ ΡΡΠ½ΠΎ, ΡΠ΅ΠΌ ΡΠ΅ ΠΆΠ΅ ΡΠ°ΠΌΡΠ΅ 200 HΠΌ Π½Π° 1700 ΠΎΠ±/ΠΌΠΈΠ½.
Π»ΡΡΡΠ΅, ΡΠ΅ΠΌ ΡΠ΅ ΠΆΠ΅ 200 ΠΏΡΠΈ 4000 ΠΎΠ±ΠΎΡΠΎΡΠ°Ρ
Π² ΠΌΠΈΠ½. Π’Π΅ΠΏΠ΅ΡΡ ΠΏΠΎΠ½ΡΡΠ½ΠΎ, ΡΡΠΎ ΠΈΠΌΠ΅Π½Π½ΠΎ ΠΊΡΡΡΡΡΠΈΠΉ ΠΌΠΎΠΌΠ΅Π½Ρ Π²Π»ΠΈΡΠ΅Ρ Π½Π° ΠΌΠ°Π½Π΅Π²ΡΠ΅Π½Π½ΠΎΡΡΡ ΠΈ ΡΠΊΠΎΡΠΎΡΡΡ ΡΠ°Π·Π³ΠΎΠ½Π° Π°Π²ΡΠΎΠΌΠΎΠ±ΠΈΠ»Ρ. ΠΡΠΎ Π·Π°ΠΌΠ΅ΡΠ½ΠΎ ΠΏΠΎ Π²ΡΠ΅ΠΌΠ΅Π½ΠΈ, Π² ΡΠ΅ΡΠ΅Π½ΠΈΠ΅ ΠΊΠΎΡΠΎΡΠΎΠ³ΠΎ ΠΌΠΎΠΆΠ½ΠΎ ΡΠ°Π·Π³ΠΎΠ½ΡΡΡΡΡ Π΄Π°Π»ΡΡΠ΅. ΠΠΎΠ½Π΅ΡΠ½ΠΎ, Π·Π΄ΠΎΡΠΎΠ²ΠΎ ΠΈΠ·ΠΎΠ±ΡΠ΅ΡΡΠΈ ΠΌΠ°ΡΠΈΠ½Ρ, Ρ Π΄Π²ΠΈΠ³Π°ΡΠ΅Π»Ρ ΠΊΠΎΡΠΎΡΠΎΠΉ Π·Π½Π°ΡΠ΅Π½ΠΈΠ΅ ΠΊΡΡΡΡΡΠ΅Π³ΠΎ ΠΌΠΎΠΌΠ΅Π½ΡΠ° Π½Π° Π»ΡΠ±ΡΡ
ΠΎΠ±ΠΎΡΠΎΡΠ°Ρ
Π½ΠΈΠ·ΠΊΠΈΡ
Π»ΠΈ, ΡΡΠ΅Π΄Π½ΠΈΡ
ΠΈΠ»ΠΈ Π²ΡΡΠΎΠΊΠΈΡ
ΡΡΠ°Π±ΠΈΠ»ΡΠ½ΠΎ ΠΈ ΠΌΠ°ΠΊΡΠΈΠΌΠ°Π»ΡΠ½ΠΎ Π±ΡΠ»ΠΎ Π±Ρ ΠΏΡΠΈΠ±Π»ΠΈΠΆΠ΅Π½ΠΎ ΠΊ ΠΏΠΈΠΊΠΎΠ²ΠΎΠΌΡ. ΠΠ°Π»Ρ, Π½ΠΎ ΡΠ°ΠΊΠΎΠ³ΠΎ ΠΈΠ΄Π΅Π°Π»ΡΠ½ΠΎΠ³ΠΎ Π²Π°ΡΠΈΠ°Π½ΡΠ° ΠΏΠΎΠΊΠ° Π½Π΅ ΡΡΡΠ΅ΡΡΠ²ΡΠ΅Ρ. ΠΡΠΎ ΡΠΆΠ΅ ΠΈΠ· ΠΎΠ±Π»Π°ΡΡΠΈ ΡΠ°Π½ΡΠ°ΡΡΠΈΠΊΠΈ.
Π§ΡΠΎ ΡΠ°ΠΊΠΎΠ΅ Π½ΠΎΠΌΠΈΠ½Π°Π»ΡΠ½Π°Ρ ΠΌΠΎΡΠ½ΠΎΡΡΡ ΡΠ»Π΅ΠΊΡΡΠΎΠ΄Π²ΠΈΠ³Π°ΡΠ΅Π»Ρ ΠΈ ΠΊΠ°ΠΊ ΠΎΠ½Π° ΡΠ°ΡΡΠΈΡΡΠ²Π°Π΅ΡΡΡ
ΠΠ΄Π½Π° ΠΈΠ· Π΅ΡΡΠ΅ΡΡΠ²Π΅Π½Π½ΡΡ Ρ Π°ΡΠ°ΠΊΡΠ΅ΡΠΈΡΡΠΈΠΊ ΡΠ»Π΅ΠΊΡΡΠΎΠ΄Π²ΠΈΠ³Π°ΡΠ΅Π»Ρ β Π΅Π³ΠΎ Π½ΠΎΠΌΠΈΠ½Π°Π»ΡΠ½Π°Ρ (ΡΡΡΠ΅ΠΊΡΠΈΠ²Π½Π°Ρ) ΠΌΠΎΡΠ½ΠΎΡΡΡ PΠ½ΠΎΠΌ, ΠΊΠΎΡΠΎΡΠ°Ρ Π΄Π»Ρ ΠΌΠ°ΡΠΈΠ½ ΠΏΠ΅ΡΠ΅ΠΌΠ΅Π½Π½ΠΎΠ³ΠΎ ΠΈ ΠΏΠΎΡΡΠΎΡΠ½Π½ΠΎΠ³ΠΎ ΡΠΎΠΊΠ° ΡΠ²Π»ΡΠ΅ΡΡΡ ΠΌΠ΅Ρ Π°Π½ΠΈΡΠ΅ΡΠΊΠΎΠΉ ΠΌΠΎΡΠ½ΠΎΡΡΡΡ Π½Π° Π²Π°Π»Ρ.
Ρ.) ΠΈ ΡΠΊΠ°Π·ΡΠ²Π°Π΅ΡΡΡ Π½Π° ΡΠΈΡΠΊΠ΅ ΡΠ»Π΅ΠΊΡΡΠΈΡΠ΅ΡΠΊΠΎΠΉ ΠΌΠ°ΡΠΈΠ½Ρ Π²ΠΌΠ΅ΡΡΠ΅ Ρ ΠΎΡΡΠ°Π»ΡΠ½ΡΠΌΠΈ ΠΎΡΠ½ΠΎΠ²Π½ΡΠΌΠΈ Ρ
Π°ΡΠ°ΠΊΡΠ΅ΡΠΈΡΡΠΈΠΊΠ°ΠΌΠΈ.Π½ΠΎΠΌΠΈΠ½Π°Π»ΡΠ½Π°Ρ ΠΌΠΎΡΠ½ΠΎΡΡΡ ΡΠ»Π΅ΠΊΡΡΠΎΠ΄Π²ΠΈΠ³Π°ΡΠ΅Π»Ρ
ΠΡΠΈ Π½Π°Π³ΡΡΠ·ΠΊΠ°Ρ , ΠΌΠ΅Π½ΡΡΠΈΡ PΠ½ΠΎΠΌ, ΠΌΠΎΡΠ½ΠΎΡΡΡ Π΄Π²ΠΈΠ³Π°ΡΠ΅Π»Ρ ΡΠ°Π·Π²ΠΈΠ²Π°Π΅ΡΡΡ Π² ΠΏΠΎΠ»Π½ΠΎΠΉ ΠΌΠ΅ΡΠ΅. ΠΡΠΈ Π·Π°Π³ΡΡΠ·ΠΊΠ΅ Π΄Π²ΠΈΠ³Π°ΡΠ΅Π»Ρ Π΄ΠΎ Π½ΠΎΠΌΠΈΠ½Π°Π»ΡΠ½ΠΎΠΉ ΠΌΠΎΡΠ½ΠΎΡΡΠΈ Π½Π° ΡΡΠ°Π²Π½ΠΈΡΠ΅Π»ΡΠ½ΠΎ ΠΊΠΎΡΠΎΡΠΊΠΈΠΉ ΠΏΡΠΎΠΌΠ΅ΠΆΡΡΠΎΠΊ Π²ΡΠ΅ΠΌΠ΅Π½ΠΈ ΠΌΠΎΠΆΠ½ΠΎ ΡΡΠΈΡΠ°ΡΡ, ΡΡΠΎ ΠΎΠ½ Π½Π΅ ΠΈΡΠΏΠΎΠ»ΡΠ·ΡΠ΅ΡΡΡ Π² ΠΏΠΎΠ»Π½ΡΡ ΡΠΈΠ»Ρ. Π ΡΠ°ΠΊΠΎΠΉ ΡΠΈΡΡΠ°ΡΠΈΠΈ Π±ΡΠ²Π°Π΅Ρ ΡΠ΅Π»Π΅ΡΠΎΠΎΠ±ΡΠ°Π·Π½Π° Π΅Π³ΠΎ ΠΊΡΠ°ΡΠΊΠΎΠ²ΡΠ΅ΠΌΠ΅Π½Π½Π°Ρ ΠΏΠ΅ΡΠ΅Π³ΡΡΠ·ΠΊΠ°, ΠΏΡΠ΅Π΄Π΅Π» ΠΊΠΎΡΠΎΡΠΎΠΉ ΠΎΠΏΡΠ΅Π΄Π΅Π»ΡΠ΅ΡΡΡ ΠΏΠ΅ΡΠ΅Π³ΡΡΠ·ΠΎΡΠ½ΠΎΠΉ ΠΌΠΎΡΠ½ΠΎΡΡΡΡ Π΄Π²ΠΈΠ³Π°ΡΠ΅Π»Ρ.
Π ΠΏΠ°ΡΠΏΠΎΡΡΠ΅ ΡΠ»Π΅ΠΊΡΡΠΎΠ΄Π²ΠΈΠ³Π°ΡΠ΅Π»Ρ Π·Π°Π²ΠΎΠ΄ΠΎΠΌ-ΠΈΠ·Π³ΠΎΡΠΎΠ²ΠΈΡΠ΅Π»Π΅ΠΌ Π²ΡΠ΅Π³Π΄Π° ΡΠΊΠ°Π·ΡΠ²Π°ΡΡΡΡ Π½ΠΎΠΌΠΈΠ½Π°Π»ΡΠ½ΡΠ΅ Π²Π΅Π»ΠΈΡΠΈΠ½Ρ ΠΌΠΎΡΠ½ΠΎΡΡΠΈ PΠ½ΠΎΠΌ, Π½Π°ΠΏΡΡΠΆΠ΅Π½ΠΈΡ UΠ½ΠΎΠΌ, ΠΊΠΎΡΡΡΠΈΡΠΈΠ΅Π½ΡΠ° ΠΌΠΎΡΠ½ΠΎΡΡΠΈ cosΟ Π½ΠΎΠΌ, Π½ΠΎΠΌΠΈΠ½Π°Π»ΡΠ½Π°Ρ ΡΠ³Π»ΠΎΠ²Π°Ρ ΡΠΊΠΎΡΠΎΡΡΡ Π΄Π²ΠΈΠ³Π°ΡΠ΅Π»Ρ ΟΠ½ΠΎΠΌ.
Π Π°ΡΡΠ΅Ρ Π½ΠΎΠΌΠΈΠ½Π°Π»ΡΠ½ΠΎΠΉ ΠΌΠΎΡΠ½ΠΎΡΡΠΈΠΠ΅ΡΠΎΠ΄ ΡΠΊΠ²ΠΈΠ²Π°Π»Π΅Π½ΡΠ½ΠΎΠ³ΠΎ ΡΠΎΠΊΠ°ΠΡΠΈΠΌΠ΅Π½ΠΈΠΌ Π΄Π»Ρ ΡΠ°ΡΡΠ΅ΡΠ° Π½ΠΎΠΌΠΈΠ½Π°Π»ΡΠ½ΠΎΠΉ ΠΌΠΎΡΠ½ΠΎΡΡΠΈ ΠΏΡΠΈ ΠΎΠ±ΡΠ·Π°ΡΠ΅Π»ΡΠ½ΠΎΠΌ ΡΠΎΠ±Π»ΡΠ΄Π΅Π½ΠΈΠΈ Π²ΠΎ Π²ΡΠ΅ΠΌΡ ΡΠ°Π±ΠΎΡΡ Π½Π΅ΠΈΠ·ΠΌΠ΅Π½Π½ΠΎΡΡΠΈ ΠΏΠΎΠΊΠ°Π·Π°ΡΠ΅Π»Π΅ΠΉ ΠΌΠΎΡΠ½ΠΎΡΡΠΈ ΠΏΠΎΡΠ΅ΡΡ Π² ΠΎΠ±ΠΌΠΎΡΠΊΠ°Ρ
Π΄Π²ΠΈΠ³Π°ΡΠ΅Π»Ρ, ΡΠΊΠ»Π°Π΄ΡΠ²Π°ΡΡΠ΅ΠΉΡΡ ΠΈΠ· ΠΏΠΎΡΡΠΎΡΠ½Π½ΠΎΠΉ ΠΈ ΠΏΠ΅ΡΠ΅ΠΌΠ΅Π½Π½ΠΎΠΉ Π²Π΅Π»ΠΈΡΠΈΠ½ ΠΌΠΎΡΠ½ΠΎΡΡΠΈ, ΡΠΎΠΏΡΠΎΡΠΈΠ²Π»Π΅Π½ΠΈΠΉ ΠΎΠ±ΠΌΠΎΡΠΎΠΊ ΡΠΎΡΠΎΡΠ° ΠΈ ΡΡΠ°ΡΠΎΡΠ°, ΠΏΠΎΡΠ΅ΡΡ Π½Π° ΠΌΠ΅Ρ
Π°Π½ΠΈΡΠ΅ΡΠΊΠΎΠ΅ ΡΡΠ΅Π½ΠΈΠ΅.
ΠΠ½Π°Ρ Π½ΠΎΠΌΠΈΠ½Π°Π»ΡΠ½ΡΠΉ ΠΊΠΎΡΡΡΠΈΡΠΈΠ΅Π½Ρ ΠΌΠΎΡΠ½ΠΎΡΡΠΈ, ΠΏΠΎΠΊΠ°Π·Π°ΡΠ΅Π»ΠΈ ΡΠΊΠ²ΠΈΠ²Π°Π»Π΅Π½ΡΠ½ΠΎΠ³ΠΎ ΡΠΎΠΊΠ° ΠΈ Π½ΠΎΠΌΠΈΠ½Π°Π»ΡΠ½ΠΎΠ³ΠΎ Π½Π°ΠΏΡΡΠΆΠ΅Π½ΠΈΡ, Π²ΠΎΠ·ΠΌΠΎΠΆΠ½ΠΎ ΡΠ°ΡΡΡΠΈΡΠ°ΡΡ Π½ΠΎΠΌΠΈΠ½Π°Π»ΡΠ½ΡΡ ΠΌΠΎΡΠ½ΠΎΡΡΡ ΡΠ»Π΅ΠΊΡΡΠΎΠ΄Π²ΠΈΠ³Π°ΡΠ΅Π»Ρ:
PΠ½ΠΎΠΌ β₯ IΡΠΊ β UΠ½ΠΎΠΌ βcosΟΠ½ΠΎΠΌ,
Π³Π΄Π΅ IΡΠΊ β ΠΏΠΎΠΊΠ°Π·Π°ΡΠ΅Π»Ρ ΡΠΊΠ²ΠΈΠ²Π°Π»Π΅Π½ΡΠ½ΠΎΠ³ΠΎ ΡΠΎΠΊΠ°,
UΠ½ΠΎΠΌ β Π½ΠΎΠΌΠΈΠ½Π°Π»ΡΠ½ΠΎΠ΅ Π½Π°ΠΏΡΡΠΆΠ΅Π½ΠΈΠ΅,
cosΟΠ½ΠΎΠΌ β Π½ΠΎΠΌΠΈΠ½Π°Π»ΡΠ½ΡΠΉ ΠΊΠΎΡΡΡΠΈΡΠΈΠ΅Π½Ρ ΠΌΠΎΡΠ½ΠΎΡΡΠΈ, ΠΏΠΎΠ²ΡΡΠ°ΡΡΠΈΠΉΡΡ Ρ ΡΠ²Π΅Π»ΠΈΡΠ΅Π½ΠΈΠ΅ΠΌ ΠΌΠΎΡΠ½ΠΎΡΡΠΈ ΠΈ Π½ΠΎΠΌΠΈΠ½Π°Π»ΡΠ½ΠΎΠΉ ΡΠ³Π»ΠΎΠ²ΠΎΠΉ ΡΠΊΠΎΡΠΎΡΡΠΈ Π²ΡΠ°ΡΠ΅Π½ΠΈΡ ΡΠΎΡΠΎΡΠ°, Π° ΡΠ°ΠΊΠΆΠ΅ Π·Π°Π²ΠΈΡΡΡΠΈΠΉ ΠΎΡ Π½Π°Π³ΡΡΠ·ΠΊΠΈ. ΠΠ»Ρ Π±ΠΎΠ»ΡΡΠΈΠ½ΡΡΠ²Π° ΡΠ»Π΅ΠΊΡΡΠΎΠ΄Π²ΠΈΠ³Π°ΡΠ΅Π»Π΅ΠΉ ΡΠΎΡΡΠ°Π²Π»ΡΠ΅Ρ 0,8-0,9.
ΠΠ»Π΅ΠΊΡΡΠΎΠ΄Π²ΠΈΠ³Π°ΡΠ΅Π»ΠΈ Π»ΡΠ±ΠΎΠ³ΠΎ ΡΠΈΠΏΠ° ΠΈΠΌΠ΅ΡΡ ΠΏΡΠΎΠΏΠΎΡΡΠΈΠΎΠ½Π°Π»ΡΠ½ΡΠΉ ΠΏΡΠΎΠΈΠ·Π²Π΅Π΄Π΅Π½ΠΈΡ ΡΠΎΠΊΠ° ΠΈ Π²Π΅Π»ΠΈΡΠΈΠ½Π΅ ΠΌΠ°Π³Π½ΠΈΡΠ½ΠΎΠ³ΠΎ ΠΏΠΎΡΠΎΠΊΠ° Π²ΡΠ°ΡΠ°ΡΡΠΈΠΉ ΠΌΠΎΠΌΠ΅Π½Ρ. ΠΠ΅ΡΠΎΠ΄ ΡΠΊΠ²ΠΈΠ²Π°Π»Π΅Π½ΡΠ½ΠΎΠ³ΠΎ ΠΌΠΎΠΌΠ΅Π½ΡΠ° Π΄Π»Ρ ΡΠ°ΡΡΠ΅ΡΠ° Π½ΠΎΠΌΠΈΠ½Π°Π»ΡΠ½ΠΎΠΉ ΠΌΠΎΡΠ½ΠΎΡΡΠΈ ΠΈΡΠΏΠΎΠ»ΡΠ·ΡΠ΅ΡΡΡ Π² ΡΠ΅Ρ ΡΠ»ΡΡΠ°ΡΡ , ΠΊΠΎΠ³Π΄Π° ΡΡΠ»ΠΎΠ²ΠΈΡ ΠΏΡΠΈΠΌΠ΅Π½ΡΠ΅ΠΌΠΎΠΉ Π½Π°Π³ΡΡΠ·ΠΊΠΈ ΠΎΠΏΡΠ΅Π΄Π΅Π»ΡΡΡ Π½Π΅ΠΏΠΎΡΡΠ΅Π΄ΡΡΠ²Π΅Π½Π½ΠΎ ΡΡΠ΅Π±ΡΠ΅ΠΌΡΠΉ ΠΎΡ Π΄Π²ΠΈΠ³Π°ΡΠ΅Π»Ρ ΠΌΠΎΠΌΠ΅Π½Ρ, Π° Π½Π΅ ΡΠΎΠΊ. ΠΠ»Ρ ΡΠΈΠ½Ρ ΡΠΎΠ½Π½ΡΡ ΠΈ Π°ΡΠΈΠ½Ρ ΡΠΎΠ½Π½ΡΡ ΠΌΠ°ΡΠΈΠ½ ΠΏΠ΅ΡΠ΅ΠΌΠ΅Π½Π½ΠΎΠ³ΠΎ ΡΠΎΠΊΠ° ΠΊΠΎΡΡΡΠΈΡΠΈΠ΅Π½Ρ ΠΌΠΎΡΠ½ΠΎΡΡΠΈ cosΟ ΠΏΡΠΈΠ±Π»ΠΈΠΆΠ΅Π½Π½ΠΎ ΠΏΡΠΈΠ½ΠΈΠΌΠ°Π΅ΡΡΡ Π·Π° ΠΏΠΎΡΡΠΎΡΠ½Π½ΡΡ Π²Π΅Π»ΠΈΡΠΈΠ½Ρ:
PΠ½ΠΎΠΌ = ΠΠ²Ρ β ΟΠ½ΠΎΠΌ,
Π³Π΄Π΅ ΠΠ²Ρ β Π·Π½Π°ΡΠ΅Π½ΠΈΠ΅ Π²ΡΠ°ΡΠ°ΡΡΠ΅Π³ΠΎ ΠΌΠΎΠΌΠ΅Π½ΡΠ°,
ΟΠ½ΠΎΠΌ β Π½ΠΎΠΌΠΈΠ½Π°Π»ΡΠ½Π°Ρ ΡΠ³Π»ΠΎΠ²Π°Ρ ΡΠΊΠΎΡΠΎΡΡΡ Π΄Π²ΠΈΠ³Π°ΡΠ΅Π»Ρ.
Π£ΠΊΠ°Π·Π°Π½Π½Π°Ρ Π² ΠΏΠ°ΡΠΏΠΎΡΡΠ΅ ΠΈΠ»ΠΈ ΡΠΈΡΠΊΠ΅ ΡΡΡΡΠΎΠΉΡΡΠ²Π° Π½ΠΎΠΌΠΈΠ½Π°Π»ΡΠ½Π°Ρ ΠΌΠΎΡΠ½ΠΎΡΡΡ Π±ΡΠ΄Π΅Ρ ΡΠ°Π²Π½Π° ΡΡΠΎΠΌΡ Π·Π½Π°ΡΠ΅Π½ΠΈΡ ΡΠΎΠ»ΡΠΊΠΎ ΠΏΡΠΈ ΠΎΠΏΡΠΈΠΌΠ°Π»ΡΠ½ΠΎΠΉ Π½Π°Π³ΡΡΠ·ΠΊΠ΅ Π½Π° Π²Π°Π», ΠΎΠΏΡΠ΅Π΄Π΅Π»ΡΠ΅ΠΌΠΎΠΉ Π·Π°Π²ΠΎΠ΄ΠΎΠΌ-ΠΈΠ·Π³ΠΎΡΠΎΠ²ΠΈΡΠ΅Π»Π΅ΠΌ Π΄Π»Ρ Π½ΠΎΠΌΠΈΠ½Π°Π»ΡΠ½ΠΎΠ³ΠΎ ΡΠ΅ΠΆΠΈΠΌΠ°. ΠΠ° ΡΡΠΎ ΠΎΡΠΈΠ΅Π½ΡΠΈΡΠΎΠ²Π°ΡΡΡΡ, Π΅ΡΠ»ΠΈ ΠΏΠΎ ΠΊΠ°ΠΊΠΈΠΌ-ΡΠΎ ΠΏΡΠΈΡΠΈΠ½Π°ΠΌ Π½Π΅ ΡΠΎΡ ΡΠ°Π½ΠΈΠ»ΡΡ ΠΏΠ°ΡΠΏΠΎΡΡ ΠΈΠ»ΠΈ ΡΡΠ΅ΡΠ»ΠΈΡΡ Π½Π°Π΄ΠΏΠΈΡΠΈ Π½Π° ΡΠ°Π±Π»ΠΈΡΠΊΠ΅?
ΠΠΎΠΌΠΎΠ³ΡΡ ΠΏΡΠ°ΠΊΡΠΈΡΠ΅ΡΠΊΠΈΠ΅ ΠΈΠ·ΠΌΠ΅ΡΠ΅Π½ΠΈΡ ΠΈ ΡΡΠ΅ΡΡΠΈΠΊ ΡΠ»Π΅ΠΊΡΡΠΎΡΠ½Π΅ΡΠ³ΠΈΠΈ:
ΠΠ΅ΠΎΠ±Ρ ΠΎΠ΄ΠΈΠΌΠΎ ΠΏΠΎΠ»Π½ΠΎΡΡΡΡ ΠΎΡΠΊΠ»ΡΡΠΈΡΡ Π²ΡΠ΅ ΠΏΡΠΎΡΠΈΠ΅ ΠΈΡΡΠΎΡΠ½ΠΈΠΊΠΈ ΠΏΠΎΡΡΠ΅Π±Π»Π΅Π½ΠΈΡ ΡΠ»Π΅ΠΊΡΡΠΎΡΠ½Π΅ΡΠ³ΠΈΠΈ: ΠΎΡΠ²Π΅ΡΠ΅Π½ΠΈΠ΅, ΡΠ»Π΅ΠΊΡΡΠΎΠΏΡΠΈΠ±ΠΎΡΡ ΠΈ Ρ.Π΄.
Π ΡΠ»ΡΡΠ°Π΅ ΠΈΡΠΏΠΎΠ»ΡΠ·ΠΎΠ²Π°Π½ΠΈΡ ΡΠ»Π΅ΠΊΡΡΠΎΠ½Π½ΠΎΠ³ΠΎ ΡΡΠ΅ΡΡΠΈΠΊΠ° ΡΠ»Π΅Π΄ΡΠ΅Ρ ΠΏΠΎΠ΄ΠΊΠ»ΡΡΠΈΡΡ Π΄Π²ΠΈΠ³Π°ΡΠ΅Π»Ρ ΠΏΠΎΠ΄ Π½Π°Π³ΡΡΠ·ΠΊΠΎΠΉ Π½Π° 5-6 ΠΌΠΈΠ½ΡΡ, Π½Π° ΡΠ»Π΅ΠΊΡΡΠΎΠ½Π½ΠΎΠΌ Π΄ΠΈΡΠΏΠ»Π΅Π΅ ΠΎΡΠΎΠ±ΡΠ°Π·ΠΈΡΡΡΡ Π²Π΅Π»ΠΈΡΠΈΠ½Π° Π½Π°Π³ΡΡΠ·ΠΊΠΈ Π² ΠΊΠΡ.
ΠΠΈΡΠΊΠΎΠ²ΡΠΉ ΡΡΠ΅ΡΡΠΈΠΊ ΠΏΡΠΎΠ²ΠΎΠ΄ΠΈΡ ΠΈΠ·ΠΌΠ΅ΡΠ΅Π½ΠΈΡ Π² ΠΊΠΡβΡΠ°Ρ. Π‘Π»Π΅Π΄ΡΠ΅Ρ Π·Π°ΠΏΠΈΡΠ°ΡΡ ΠΏΠΎΡΠ»Π΅Π΄Π½ΠΈΠ΅ ΠΏΠΎΠΊΠ°Π·Π°Π½ΠΈΡ ΠΈ Π²ΠΊΠ»ΡΡΠΈΡΡ Π΄Π²ΠΈΠ³Π°ΡΠ΅Π»Ρ Π½Π° 10 ΠΌΠΈΠ½ΡΡ Ρ ΡΠΎΡΠ½ΠΎΡΡΡΡ Π΄ΠΎ ΡΠ΅ΠΊΡΠ½Π΄Ρ.
ΠΠΎΡΠ»Π΅ ΠΎΡΡΠ°Π½ΠΎΠ²ΠΊΠΈ ΡΠ»Π΅ΠΊΡΡΠΎΠΌΠ°ΡΠΈΠ½Ρ ΠΎΡΠ½ΡΡΡ ΠΈΠ· ΠΏΠΎΠ»ΡΡΠ΅Π½Π½ΠΎΠ³ΠΎ Π·Π½Π°ΡΠ΅Π½ΠΈΡ Π·Π°ΠΏΠΈΡΠ°Π½Π½ΡΠ΅ ΠΏΠΎΠΊΠ°Π·Π°Π½ΠΈΡ ΠΈ ΡΠΌΠ½ΠΎΠΆΠΈΡΡ Π½Π° 6. ΠΠΎΠ»ΡΡΠ΅Π½Π½ΠΎΠ΅ ΡΠΈΡΠ»ΠΎ ΠΈ Π±ΡΠ΄Π΅Ρ ΡΠ²Π»ΡΡΡΡΡ Π°ΠΊΡΠΈΠ²Π½ΠΎΠΉ ΠΌΠ΅Ρ
Π°Π½ΠΈΡΠ΅ΡΠΊΠΎΠΉ ΠΌΠΎΡΠ½ΠΎΡΡΡΡ Π΄Π²ΠΈΠ³Π°ΡΠ΅Π»Ρ.
- ΠΠ»Ρ ΠΌΠ°Π»ΠΎΠΌΠΎΡΠ½ΡΡ Π΄Π²ΠΈΠ³Π°ΡΠ΅Π»Π΅ΠΉ ΠΌΠΎΠΆΠ½ΠΎ ΠΏΠΎΠ΄ΡΡΠΈΡΠ°ΡΡ ΠΊΠΎΠ»ΠΈΡΠ΅ΡΡΠ²ΠΎ ΠΎΠ±ΠΎΡΠΎΡΠΎΠ² Π΄ΠΈΡΠΊΠ° ΡΡΠ΅ΡΡΠΈΠΊΠ°, Π΄Π»Ρ ΠΊΠ°ΠΆΠ΄ΠΎΠ³ΠΎ ΠΈΠ· ΠΊΠΎΡΠΎΡΡΡ ΡΠΊΠ°Π·Π°Π½Π°, ΡΠ΅ΠΌΡ ΡΠ°Π²Π½Π° Π²Π΅Π»ΠΈΡΠΈΠ½Π° ΠΏΠΎΠ»Π½ΡΡ ΠΎΠ±ΠΎΡΠΎΡΠΎΠ² Π² Π΅Π΄ΠΈΠ½ΠΈΡΠ°Ρ ΠΌΠΎΡΠ½ΠΎΡΡΠΈ. ΠΠ΅ΡΠ»ΠΎΠΆΠ½ΡΠ΅ ΡΠ°ΡΡΠ΅ΡΡ ΠΏΠΎΠΌΠΎΠ³ΡΡ ΠΎΠΏΡΠ΅Π΄Π΅Π»ΠΈΡΡ ΠΈΡΠΊΠΎΠΌΡΡ Π²Π΅Π»ΠΈΡΠΈΠ½Ρ ΠΌΠΎΡΠ½ΠΎΡΡΠΈ.
ΠΡΠΈ ΠΈΡΠΏΠΎΠ»ΡΠ·ΠΎΠ²Π°Π½ΠΈΠΈ ΡΡΠΎΠ³ΠΎ ΠΌΠ΅ΡΠΎΠ΄Π° Π²Π°ΠΆΠ½ΠΎ ΠΏΡΠ°Π²ΠΈΠ»ΡΠ½ΠΎ ΠΏΠΎΠ΄ΠΎΠ±ΡΠ°ΡΡ Π½Π°Π³ΡΡΠ·ΠΊΡ, ΠΏΠΎΡΠΊΠΎΠ»ΡΠΊΡ ΠΏΡΠΈ Π΅Π΅ Π½Π΅Π΄ΠΎΡΡΠ°ΡΠΎΡΠ½ΠΎΡΡΠΈ ΠΈΠ»ΠΈ ΠΏΠ΅ΡΠ΅Π³ΡΡΠ·ΠΊΠ΅ ΠΎΠΏΡΠ΅Π΄Π΅Π»ΡΠ΅ΠΌΡΠΉ ΠΏΠΎΠΊΠ°Π·Π°ΡΠ΅Π»Ρ Π±ΡΠ΄Π΅Ρ Π΄Π°Π»Π΅ΠΊ ΠΎΡ Π½ΠΎΠΌΠΈΠ½Π°Π»ΡΠ½ΠΎΠΉ ΠΌΠΎΡΠ½ΠΎΡΡΠΈ ΡΠ»Π΅ΠΊΡΡΠΎΠ΄Π²ΠΈΠ³Π°ΡΠ΅Π»Ρ.
ΠΠΈΡΠΈΡΠ΅ ΠΊΠΎΠΌΠΌΠ΅Π½ΡΠ°ΡΠΈΠΈ, Π΄ΠΎΠΏΠΎΠ»Π½Π΅Π½ΠΈΡ ΠΊ ΡΡΠ°ΡΡΠ΅, ΠΌΠΎΠΆΠ΅Ρ Ρ ΡΡΠΎ-ΡΠΎ ΠΏΡΠΎΠΏΡΡΡΠΈΠ».ΠΠ°Π³Π»ΡΠ½ΠΈΡΠ΅ Π½Π° ΠΊΠ°ΡΡΡ ΡΠ°ΠΉΡΠ°, Π±ΡΠ΄Ρ ΡΠ°Π΄ Π΅ΡΠ»ΠΈ Π²Ρ Π½Π°ΠΉΠ΄Π΅ΡΠ΅ Π½Π° ΠΌΠΎΠ΅ΠΌ ΡΠ°ΠΉΡΠ΅ Π΅ΡΠ΅ ΡΡΠΎ-Π½ΠΈΠ±ΡΠ΄Ρ ΠΏΠΎΠ»Π΅Π·Π½ΠΎΠ΅.ΠΡΠ΅Π³ΠΎ Π΄ΠΎΠ±ΡΠΎΠ³ΠΎ.- ΠΠ΅ΡΠ°ΡΡ
- ΠΏΠΎ ΡΠ»Π΅ΠΊΡΡΠΎΠ½Π½ΠΎΠΉ ΠΏΠΎΡΡΠ΅
ΡΡΡΠ΅ΠΊΡΠΈΠ²Π½Π°Ρ ΠΌΠΎΡΠ½ΠΎΡΡΡ Π΄Π²ΠΈΠ³Π°ΡΠ΅Π»Ρ — ΡΡΠΎ.
.. Π§ΡΠΎ ΡΠ°ΠΊΠΎΠ΅ ΡΡΡΠ΅ΠΊΡΠΈΠ²Π½Π°Ρ ΠΌΠΎΡΠ½ΠΎΡΡΡ Π΄Π²ΠΈΠ³Π°ΡΠ΅Π»Ρ?- ΡΡΡΠ΅ΠΊΡΠΈΠ²Π½Π°Ρ ΠΌΠΎΡΠ½ΠΎΡΡΡ Π΄Π²ΠΈΠ³Π°ΡΠ΅Π»Ρ
- engine brake power
ΠΠΎΠ»ΡΡΠΎΠΉ Π°Π½Π³Π»ΠΎ-ΡΡΡΡΠΊΠΈΠΉ ΠΈ ΡΡΡΡΠΊΠΎ-Π°Π½Π³Π»ΠΈΠΉΡΠΊΠΈΠΉ ΡΠ»ΠΎΠ²Π°ΡΡ. 2001.
- ΡΡΡΠ΅ΠΊΡΠΈΠ²Π½Π°Ρ ΠΌΠΎΡΠ½ΠΎΡΡΡ Π³ΠΈΠ΄ΡΠΎΡΡΡΠ±ΠΈΠ½Ρ
- ΡΡΡΠ΅ΠΊΡΠΈΠ²Π½Π°Ρ ΠΌΠΎΡΠ½ΠΎΡΡΡ Π·Π°Π»Π΅ΠΆΠΈ
Π‘ΠΌΠΎΡΡΠ΅ΡΡ ΡΡΠΎ ΡΠ°ΠΊΠΎΠ΅ «ΡΡΡΠ΅ΠΊΡΠΈΠ²Π½Π°Ρ ΠΌΠΎΡΠ½ΠΎΡΡΡ Π΄Π²ΠΈΠ³Π°ΡΠ΅Π»Ρ» Π² Π΄ΡΡΠ³ΠΈΡ ΡΠ»ΠΎΠ²Π°ΡΡΡ :
ΠΡΡΠ΅ΠΊΡΠΈΠ²Π½Π°Ρ ΠΌΠΎΡΠ½ΠΎΡΡΡ β Β Β Β Β Β Β Β Β ΠΌΠΎΡΠ½ΠΎΡΡΡ Π΄Π²ΠΈΠ³Π°ΡΠ΅Π»Ρ, ΠΎΡΠ΄Π°Π²Π°Π΅ΠΌΠ°Ρ ΡΠ°Π±ΠΎΡΠ΅ΠΉ ΠΌΠ°ΡΠΈΠ½Π΅ Π½Π΅ΠΏΠΎΡΡΠ΅Π΄ΡΡΠ²Π΅Π½Π½ΠΎ ΠΈΠ»ΠΈ ΡΠ΅ΡΠ΅Π· ΡΠΈΠ»ΠΎΠ²ΡΡ ΠΏΠ΅ΡΠ΅Π΄Π°ΡΡ (Π‘ΠΌ. Π‘ΠΈΠ»ΠΎΠ²Π°Ρ ΠΏΠ΅ΡΠ΅Π΄Π°ΡΠ°). Π Π°Π·Π»ΠΈΡΠ°ΡΡ ΠΏΠΎΠ»Π΅Π·Π½ΡΡ, ΠΏΠΎΠ»Π½ΡΡ ΠΈ Π½ΠΎΠΌΠΈΠ½Π°Π»ΡΠ½ΡΡ Π. ΠΌ. Π΄Π²ΠΈΠ³Π°ΡΠ΅Π»Ρ. ΠΠΎΠ»Π΅Π·Π½ΠΎΠΉ Π½Π°Π·ΡΠ²Π°ΡΡ Π. ΠΌ. Π΄Π²ΠΈΠ³Π°ΡΠ΅Π»Ρ Π·Π° Π²ΡΡΠ΅ΡΠΎΠΌ Π·Π°ΡΡΠ°Ρ ΠΌΠΎΡΠ½ΠΎΡΡΠΈ Π½Π°β¦ β¦ Β ΠΠΎΠ»ΡΡΠ°Ρ ΡΠΎΠ²Π΅ΡΡΠΊΠ°Ρ ΡΠ½ΡΠΈΠΊΠ»ΠΎΠΏΠ΅Π΄ΠΈΡ
ΠΡΡΠ΅ΠΊΡΠΈΠ²Π½Π°Ρ ΠΌΠΎΡΠ½ΠΎΡΡΡ β ΠΌΠΎΡΠ½ΠΎΡΡΡ Π΄Π²ΠΈΠ³Π°ΡΠ΅Π»Ρ, Π½Π΅ΠΏΠΎΡΡΠ΅Π΄ΡΡΠ²Π΅Π½Π½ΠΎ Π·Π°ΡΡΠ°ΡΠΈΠ²Π°Π΅ΠΌΠ°Ρ Π½Π° ΡΠ°Π±ΠΎΡΡ (Π΄Π²ΠΈΠΆΠ΅Π½ΠΈΠ΅).
ΠΠ»Ρ ΠΎΠΏΡΠ΅Π΄Π΅Π»Π΅Π½ΠΈΡ ΡΡΡΠ΅ΠΊΡΠΈΠ²Π½ΠΎΠΉ ΠΌΠΎΡΠ½ΠΎΡΡΠΈ Π½Π΅ΠΎΠ±Ρ
ΠΎΠ΄ΠΈΠΌΠΎ ΠΈΠ· ΠΌΠΎΡΠ½ΠΎΡΡΠΈ Π΄Π²ΠΈΠ³Π°ΡΠ΅Π»Ρ Π²ΡΡΠ΅ΡΡΡ ΠΏΠΎΡΠ΅ΡΠΈ, ΡΠ°ΡΡ
ΠΎΠ΄ΡΠ΅ΠΌΡΠ΅ Π½Π° ΡΡΠ΅Π½ΠΈΠ΅ Π² ΠΌΠ΅Ρ
Π°Π½ΠΈΠ·ΠΌΠ°Ρ
ΠΏΠ΅ΡΠ΅Π΄Π°ΡΠΈ, Π° ΡΠ°ΠΊΠΆΠ΅ ΡΠ²ΡΠ·Π°Π½Π½ΡΠ΅ Ρ ΡΡΡΠ΅ΠΊΡΠΈΠ²Π½ΠΎΡΡΡΡ ΡΠ°Π±ΠΎΡΡβ¦ β¦ Β ΠΠΎΡΡΠΊΠΎΠΉ ΡΠ»ΠΎΠ²Π°ΡΡΠΠ€Π€ΠΠΠ’ΠΠΠΠΠ― ΠΠΠ©ΠΠΠ‘Π’Π¬ β ΠΌΠΎΡΠ½ΠΎΡΡΡ Π΄Π²ΠΈΠ³Π°ΡΠ΅Π»Ρ, Π½Π΅ΠΏΠΎΡΡΠ΅Π΄ΡΡΠ²Π΅Π½Π½ΠΎ Π·Π°ΡΡΠ°ΡΠΈΠ²Π°Π΅ΠΌΠ°Ρ Π½Π° ΡΠ°Π±ΠΎΡΡ (Π΄Π²ΠΈΠΆΠ΅Π½ΠΈΠ΅). ΠΠ»Ρ ΠΎΠΏΡΠ΅Π΄Π΅Π»Π΅Π½ΠΈΡ Π. ΠΌ. Π½Π΅ΠΎΠ±Ρ ΠΎΠ΄ΠΈΠΌΠΎ ΠΈΠ· ΠΌΠΎΡΠ½ΠΎΡΡΠΈ Π΄Π²ΠΈΠ³Π°ΡΠ΅Π»Ρ Π²ΡΡΠ΅ΡΡΡ ΠΏΠΎΡΠ΅ΡΠΈ, ΡΠ°ΡΡ ΠΎΠ΄ΡΠ΅ΠΌΡΠ΅ Π½Π° ΡΡΠ΅Π½ΠΈΠ΅ Π² ΠΌΠ΅Ρ Π°Π½ΠΈΠ·ΠΌΠ°Ρ ΠΏΠ΅ΡΠ΅Π΄Π°ΡΠΈ, Π° ΡΠ°ΠΊΠΆΠ΅ ΡΠ²ΡΠ·Π°Π½Π½ΡΠ΅ Ρ ΡΡΡΠ΅ΠΊΡΠΈΠ²Π½ΠΎΡΡΡΡ ΡΠ°Π±ΠΎΡΡ (ΡΠΌ.) β¦ Β ΠΠΎΠ»ΡΡΠ°Ρ ΠΏΠΎΠ»ΠΈΡΠ΅Ρ Π½ΠΈΡΠ΅ΡΠΊΠ°Ρ ΡΠ½ΡΠΈΠΊΠ»ΠΎΠΏΠ΅Π΄ΠΈΡ
ΠΠ€Π€ΠΠΠ’ΠΠΠΠΠ― ΠΠΠ©ΠΠΠ‘Π’Π¬ β ΠΌΠΎΡΠ½ΠΎΡΡΡ, ΡΠ½ΠΈΠΌΠ°Π΅ΠΌΠ°Ρ Ρ Π²Π°Π»Π° Π΄Π²ΠΈΠ³Π°ΡΠ΅Π»Ρ ΠΈ ΠΏΡΠ΅Π΄ΡΡΠ°Π²Π»ΡΡΡΠ°Ρ ΡΠΎΠ±ΠΎΠΉ ΡΠ°Π·Π½ΠΎΡΡΡ ΠΌΠ΅ΠΆΠ΄Ρ ΠΈΠ½Π΄ΠΈΠΊΠ°ΡΠΎΡΠ½ΠΎΠΉ ΠΌΠΎΡΠ½ΠΎΡΡΡΡ (Π ΠΈ) Π½ ΠΌΠ΅Ρ Π°Π½ΠΈΡ. ΠΌΠΎΡΠ½ΠΎΡΡΡΡ (Π Π½), Π·Π°ΡΡΠ°ΡΠΈΠ²Π°Π΅ΠΌΠΎΠΉ Π½Π° ΠΏΡΠ΅ΠΎΠ΄ΠΎΠ»Π΅Π½ΠΈΠ΅ ΡΠΈΠ» ΡΡΠ΅Π½ΠΈΡ Π² Π΄Π²ΠΈΠ³Π°ΡΠ΅Π»Π΅ ΠΈ ΠΏΡΠΈΠ²ΠΎΠ΄ Π²ΡΠΏΠΎΠΌΠΎΠ³Π°Ρ. Π°Π³ΡΠ΅Π³Π°ΡΠΎΠ², Ρ. Π΅. Π Ρ = Π ΠΈ Π ΠΌ β¦ Β ΠΠΎΠ»ΡΡΠΎΠΉ ΡΠ½ΡΠΈΠΊΠ»ΠΎΠΏΠ΅Π΄ΠΈΡΠ΅ΡΠΊΠΈΠΉ ΠΏΠΎΠ»ΠΈΡΠ΅Ρ Π½ΠΈΡΠ΅ΡΠΊΠΈΠΉ ΡΠ»ΠΎΠ²Π°ΡΡ
ΠΠΠ©ΠΠΠ‘Π’Π¬ ΠΠΠΠΠΠ’ΠΠΠ― β ΠΏΠΎΠΊΠ°Π·Π°ΡΠ΅Π»Ρ, Ρ Π°ΡΠ°ΠΊΡΠ΅ΡΠΈΠ·ΡΡΡΠΈΠΉ ΠΏΡΠΎΠΈΠ·Π²ΠΎΠ΄ΠΈΡΠ΅Π»ΡΠ½ΠΎΡΡΡ (ΠΏΠΎΠ»Π΅Π·Π½ΡΡ ΡΠ°Π±ΠΎΡΡ Π² Π΅Π΄ΠΈΠ½ΠΈΡΡ Π²ΡΠ΅ΠΌΠ΅Π½ΠΈ) Π΄Π²ΠΈΠ³Π°ΡΠ΅Π»Ρ.
ΠΠΎ ΠΏΠΎΠ»Π½ΠΎΡΠ΅ ΡΡΠ΅ΡΠ° ΠΏΠΎΡΠ΅ΡΡ ΡΠ½Π΅ΡΠ³ΠΈΠΈ Π΄Π²ΠΈΠ³Π°ΡΠ΅Π»Ρ Π²ΡΠ΄Π΅Π»ΡΡΡ ΠΊΠΎΠ½ΡΡΡΡΠΊΡΠΈΠ²Π½ΡΡ Π.Π΄. β ΠΏΡΠΈ ΡΡΠΎΠΌ ΡΠ°Π·Π»ΠΈΡΠ°ΡΡ ΡΠ΅ΠΎΡΠ΅ΡΠΈΡΠ΅ΡΠΊΡΡ (Π±Π΅Π· ΡΡΠ΅ΡΠ° ΠΏΠΎΡΠ΅ΡΡ ΡΠ½Π΅ΡΠ³ΠΈΠΈ Π² Π΄Π²ΠΈΠ³Π°ΡΠ΅Π»Π΅),β¦ β¦ Β ΠΠΎΠ»ΡΡΠΎΠΉ ΡΠΊΠΎΠ½ΠΎΠΌΠΈΡΠ΅ΡΠΊΠΈΠΉ ΡΠ»ΠΎΠ²Π°ΡΡΠΠΎΡΠ½ΠΎΡΡΡ (ΡΠΈΠ·ΠΈΠΊΠ°) β ΠΠΎΡΠ½ΠΎΡΡΡΒ ΡΠΈΠ·ΠΈΡΠ΅ΡΠΊΠ°Ρ Π²Π΅Π»ΠΈΡΠΈΠ½Π°, ΡΠ°Π²Π½Π°Ρ ΠΎΡΠ½ΠΎΡΠ΅Π½ΠΈΡ ΡΠ°Π±ΠΎΡΡ, Π²ΡΠΏΠΎΠ»Π½ΡΠ΅ΠΌΠΎΠΉ Π·Π° Π½Π΅ΠΊΠΎΡΠΎΡΡΠΉ ΠΏΡΠΎΠΌΠ΅ΠΆΡΡΠΎΠΊ Π²ΡΠ΅ΠΌΠ΅Π½ΠΈ, ΠΊ ΡΡΠΎΠΌΡ ΠΏΡΠΎΠΌΠ΅ΠΆΡΡΠΊΡ Π²ΡΠ΅ΠΌΠ΅Π½ΠΈ. ΠΡΡΠ΅ΠΊΡΠΈΠ²Π½Π°Ρ ΠΌΠΎΡΠ½ΠΎΡΡΡ, ΠΌΠΎΡΠ½ΠΎΡΡΡ Π΄Π²ΠΈΠ³Π°ΡΠ΅Π»Ρ, ΠΎΡΠ΄Π°Π²Π°Π΅ΠΌΠ°Ρ ΡΠ°Π±ΠΎΡΠ΅ΠΉ ΠΌΠ°ΡΠΈΠ½Π΅ Π½Π΅ΠΏΠΎΡΡΠ΅Π΄ΡΡΠ²Π΅Π½Π½ΠΎ ΠΈΠ»ΠΈ ΡΠ΅ΡΠ΅Π· ΡΠΈΠ»ΠΎΠ²ΡΡ ΠΏΠ΅ΡΠ΅Π΄Π°ΡΡ.β¦ β¦ Β ΠΠΈΠΊΠΈΠΏΠ΅Π΄ΠΈΡ
ΠΌΠΎΡΠ½ΠΎΡΡΡ β 3.6 ΠΌΠΎΡΠ½ΠΎΡΡΡ (power): ΠΠΎΡΠ½ΠΎΡΡΡ ΠΌΠΎΠΆΠ΅Ρ Π±ΡΡΡ Π²ΡΡΠ°ΠΆΠ΅Π½Π° ΡΠ΅ΡΠΌΠΈΠ½Π°ΠΌΠΈ Β«ΠΌΠ΅Ρ Π°Π½ΠΈΡΠ΅ΡΠΊΠ°Ρ ΠΌΠΎΡΠ½ΠΎΡΡΡ Π½Π° Π²Π°Π»Ρ Ρ ΡΠΎΠ΅Π΄ΠΈΠ½ΠΈΡΠ΅Π»ΡΠ½ΠΎΠΉ ΠΌΡΡΡΡ ΡΡΡΠ±ΠΈΠ½ΡΒ» (mechanical shaft power at the turbine coupling), Β«ΡΠ»Π΅ΠΊΡΡΠΈΡΠ΅ΡΠΊΠ°Ρ ΠΌΠΎΡΠ½ΠΎΡΡΡ ΡΡΡΠ±ΠΎΠ³Π΅Π½Π΅ΡΠ°ΡΠΎΡΠ°Β» (electrical power of theβ¦ β¦ Β Π‘Π»ΠΎΠ²Π°ΡΡ-ΡΠΏΡΠ°Π²ΠΎΡΠ½ΠΈΠΊ ΡΠ΅ΡΠΌΠΈΠ½ΠΎΠ² Π½ΠΎΡΠΌΠ°ΡΠΈΠ²Π½ΠΎ-ΡΠ΅Ρ Π½ΠΈΡΠ΅ΡΠΊΠΎΠΉ Π΄ΠΎΠΊΡΠΌΠ΅Π½ΡΠ°ΡΠΈΠΈ
ΠΠΠ©ΠΠΠ‘Π’Π¬ ΡΡΠ΄ΠΎΠ²ΠΎΠ³ΠΎ Π΄Π²ΠΈΠ³Π°ΡΠ΅Π»Ρ β Π²Π΅Π»ΠΈΡΠΈΠ½Π°, ΠΎΠΏΡΠ΅Π΄Π΅Π»ΡΡΡΠ°Ρ ΡΠΏΠΎΡΠΎΠ±Π½ΠΎΡΡΡ ΡΡΠ΄ΠΎΠ²ΠΎΠ³ΠΎ Π΄Π²ΠΈΠ³Π°ΡΠ΅Π»Ρ ΠΏΡΠΎΠΈΠ·Π²ΠΎΠ΄ΠΈΡΡ ΠΎΠΏΡΠ΅Π΄Π΅Π»Π΅Π½Π½ΠΎΠ΅ ΠΊΠΎΠ»ΠΈΡΠ΅ΡΡΠ²ΠΎ ΡΠ°Π±ΠΎΡΡ Π² Π΅Π΄ΠΈΠ½ΠΈΡΡ Π²ΡΠ΅ΠΌΠ΅Π½ΠΈ.
Π ΡΠΈΡΡΠ΅ΠΌΠ΅ Π‘Π ΠΈΠ·ΠΌΠ΅ΡΡΠ΅ΡΡΡ Π² ΠΊΠΈΠ»ΠΎΠ²Π°ΡΡΠ°Ρ
: 1 ΠΊΠΡ=1,36 Π». Ρ. = 102 ΠΊΠΡ ΠΌ/Ρ. ΠΠ·ΠΌΠ΅ΡΠ΅Π½ΠΈΠ΅ Π. ΠΏΡΠΎΠΈΠ·Π²ΠΎΠ΄ΠΈΡΡΡ ΠΏΠΎ ΠΊΠΎΡΠ²Π΅Π½Π½ΡΠΌ ΠΏΠΎΠΊΠ°Π·Π°ΡΠ΅Π»ΡΠΌ:β¦ β¦ Β ΠΠΎΡΡΠΊΠΎΠΉ ΡΠ½ΡΠΈΠΊΠ»ΠΎΠΏΠ΅Π΄ΠΈΡΠ΅ΡΠΊΠΈΠΉ ΡΠΏΡΠ°Π²ΠΎΡΠ½ΠΈΠΊΠΠΎΠΌΠΈΠ½Π°Π»ΡΠ½Π°Ρ ΠΌΠΎΡΠ½ΠΎΡΡΡ β 4Π°. ΠΠΎΠΌΠΈΠ½Π°Π»ΡΠ½ΡΠΉ ΡΠΎΠΊ ΡΠ²Π΅ΡΠΎΠ²ΠΎΠ³ΠΎ ΠΏΡΠΈΠ±ΠΎΡΠ° Π’ΠΎΠΊ, ΡΠΊΠ°Π·Π°Π½Π½ΡΠΉ ΠΈΠ·Π³ΠΎΡΠΎΠ²ΠΈΡΠ΅Π»Π΅ΠΌ Π½Π° ΡΠ²Π΅ΡΠΎΠ²ΠΎΠΌ ΠΏΡΠΈΠ±ΠΎΡΠ΅ ΠΡΡΠΎΡΠ½ΠΈΠΊ: ΠΠΠ‘Π’ 16703 79: ΠΡΠΈΠ±ΠΎΡΡ ΠΈ ΠΊΠΎΠΌΠΏΠ»Π΅ΠΊΡΡ ΡΠ²Π΅ΡΠΎΠ²ΡΠ΅. Π’Π΅ΡΠΌΠΈΠ½Ρ ΠΈ ΠΎΠΏΡΠ΅Π΄Π΅Π»Π΅Π½ΠΈΡ ΠΎΡΠΈΠ³ΠΈΠ½Π°Π» Π΄ΠΎΠΊΡΠΌΠ΅Π½ΡΠ° β¦ Β Π‘Π»ΠΎΠ²Π°ΡΡ-ΡΠΏΡΠ°Π²ΠΎΡΠ½ΠΈΠΊ ΡΠ΅ΡΠΌΠΈΠ½ΠΎΠ² Π½ΠΎΡΠΌΠ°ΡΠΈΠ²Π½ΠΎ-ΡΠ΅Ρ Π½ΠΈΡΠ΅ΡΠΊΠΎΠΉ Π΄ΠΎΠΊΡΠΌΠ΅Π½ΡΠ°ΡΠΈΠΈ
ΠΠΎΠ»Π½Π°Ρ ΠΌΠΎΡΠ½ΠΎΡΡΡ β ΠΠ»ΠΈΡΠ΅Π»ΡΠ½Π°Ρ ΡΡΡΠ΅ΠΊΡΠΈΠ²Π½Π°Ρ ΠΌΠΎΡΠ½ΠΎΡΡΡ Π΄Π²ΠΈΠ³Π°ΡΠ΅Π»Ρ, Π½Π°Π·Π½Π°ΡΠ°Π΅ΠΌΠ°Ρ ΠΈ Π³Π°ΡΠ°Π½ΡΠΈΡΡΠ΅ΠΌΠ°Ρ ΠΈΠ·Π³ΠΎΡΠΎΠ²ΠΈΡΠ΅Π»Π΅ΠΌ ΠΏΡΠΈ Π·Π°Π΄Π°Π½Π½ΠΎΠΉ ΡΠ°ΡΡΠΎΡΠ΅ Π²ΡΠ°ΡΠ΅Π½ΠΈΡ Π΄Π²ΠΈΠ³Π°ΡΠ΅Π»Ρ, Π·Π°Π΄Π°Π½Π½ΡΡ ΠΎΠΊΡΡΠΆΠ°ΡΡΠΈΡ ΡΡΠ»ΠΎΠ²ΠΈΡΡ , ΠΏΠΎΠ»Π½ΠΎΠΉ ΠΊΠΎΠΌΠΏΠ»Π΅ΠΊΡΠ½ΠΎΡΡΠΈ ΠΈ ΡΠ°Π±ΠΎΡΠΈΡ ΡΡΠ»ΠΎΠ²ΠΈΡΡ , Π΄Π»Ρ ΠΊΠΎΡΠΎΡΡΡ ΠΏΡΠ΅Π΄Π½Π°Π·Π½Π°ΡΠ΅Π½ Π΄ΠΈΠ·Π΅Π»Ρ, ΡΡΡΠ°Π½Π°Π²Π»ΠΈΠ²Π°Π΅ΠΌΠ°Ρβ¦ β¦ Β Π‘Π»ΠΎΠ²Π°ΡΡ-ΡΠΏΡΠ°Π²ΠΎΡΠ½ΠΈΠΊ ΡΠ΅ΡΠΌΠΈΠ½ΠΎΠ² Π½ΠΎΡΠΌΠ°ΡΠΈΠ²Π½ΠΎ-ΡΠ΅Ρ Π½ΠΈΡΠ΅ΡΠΊΠΎΠΉ Π΄ΠΎΠΊΡΠΌΠ΅Π½ΡΠ°ΡΠΈΠΈ
ΠΠΈΠ½ΠΈΠΌΠ°Π»ΡΠ½Π°Ρ ΠΌΠΎΡΠ½ΠΎΡΡΡ, Π΄ΠΎΠΏΡΡΠΊΠ°Π΅ΠΌΠ°Ρ ΠΏΡΠΈ Π΄Π»ΠΈΡΠ΅Π»ΡΠ½ΠΎΠΉ ΡΠ°Π±ΠΎΡΠ΅ Π΄Π²ΠΈΠ³Π°ΡΠ΅Π»Ρ β ΠΠ°ΠΈΠΌΠ΅Π½ΡΡΠ°Ρ Π΄Π»ΠΈΡΠ΅Π»ΡΠ½Π°Ρ ΡΡΡΠ΅ΠΊΡΠΈΠ²Π½Π°Ρ ΠΌΠΎΡΠ½ΠΎΡΡΡ Π΄Π²ΠΈΠ³Π°ΡΠ΅Π»Ρ, Π³Π°ΡΠ°Π½ΡΠΈΡΡΠ΅ΠΌΠ°Ρ ΠΈΠ·Π³ΠΎΡΠΎΠ²ΠΈΡΠ΅Π»Π΅ΠΌ ΠΏΡΠΈ ΡΠΎΠΎΡΠ²Π΅ΡΡΡΠ²ΡΡΡΠ΅ΠΉ ΡΠ°ΡΡΠΎΡΠ΅ Π²ΡΠ°ΡΠ΅Π½ΠΈΡ ΠΡΡΠΎΡΠ½ΠΈΠΊ: ΠΠΠ‘Π’ 10150 88: ΠΠ²ΠΈΠ³Π°ΡΠ΅Π»ΠΈ ΡΡΠ΄ΠΎΠ²ΡΠ΅, ΡΠ΅ΠΏΠ»ΠΎΠ²ΠΎΠ·Π½ΡΠ΅ ΠΈ ΠΏΡΠΎΠΌΡΡΠ»Π΅Π½Π½ΡΠ΅.
ΠΠ±ΡΠΈΠ΅ ΡΠ΅Ρ
Π½ΠΈΡΠ΅ΡΠΊΠΈΠ΅ ΡΡΠ»ΠΎΠ²ΠΈΡ β¦ Β Π‘Π»ΠΎΠ²Π°ΡΡ-ΡΠΏΡΠ°Π²ΠΎΡΠ½ΠΈΠΊ ΡΠ΅ΡΠΌΠΈΠ½ΠΎΠ² Π½ΠΎΡΠΌΠ°ΡΠΈΠ²Π½ΠΎ-ΡΠ΅Ρ
Π½ΠΈΡΠ΅ΡΠΊΠΎΠΉ Π΄ΠΎΠΊΡΠΌΠ΅Π½ΡΠ°ΡΠΈΠΈ
Π£Π΄Π΅Π»ΡΠ½Π°Ρ ΠΌΠΎΡΠ½ΠΎΡΡΡ Π΄Π²ΠΈΠ³Π°ΡΠ΅Π»Ρ — ΡΡΠΎ… Π§ΡΠΎ ΡΠ°ΠΊΠΎΠ΅ Π£Π΄Π΅Π»ΡΠ½Π°Ρ ΠΌΠΎΡΠ½ΠΎΡΡΡ Π΄Π²ΠΈΠ³Π°ΡΠ΅Π»Ρ?
- Π£Π΄Π΅Π»ΡΠ½Π°Ρ ΠΌΠΎΡΠ½ΠΎΡΡΡ Π΄Π²ΠΈΠ³Π°ΡΠ΅Π»Ρ
- Π£Π΄Π΅Π»ΡΠ½Π°Ρ ΠΌΠΎΡΠ½ΠΎΡΡΡ Π΄Π²ΠΈΠ³Π°ΡΠ΅Π»Ρ
- ΠΎΡΠ½ΠΎΡΠ΅Π½ΠΈΠ΅ ΠΌΠΎΡΠ½ΠΎΡΡΠΈ Π΄Π²ΠΈΠ³Π°ΡΠ΅Π»Ρ ΠΊ ΡΠ΅ΠΊΡΠ½Π΄Π½ΠΎΠΌΡ ΡΠ°ΡΡ ΠΎΠ΄Ρ ΠΏΡΠΎΡ ΠΎΠ΄ΡΡΠ΅Π³ΠΎ ΡΠ΅ΡΠ΅Π· Π½Π΅Π³ΠΎ Π²ΠΎΠ·Π΄ΡΡ Π°. ΠΠ°ΠΈΠ±ΠΎΠ»Π΅Π΅ ΡΠ°ΡΡΠΎ ΠΏΠΎΠ½ΡΡΠΈΠ΅ Π£. ΠΌ. ΠΈΡΠΏΠΎΠ»ΡΠ·ΡΠ΅ΡΡΡ Π΄Π»Ρ ΠΎΡΠ΅Π½ΠΊΠΈ ΡΠΎΠ²Π΅ΡΡΠ΅Π½ΡΡΠ²Π° Π’ΠΠ ΠΈ ΡΡΡΠ±ΠΎΠ²Π°Π»ΡΠ½ΡΡ ΠΠ’Π, Π΄Π»Ρ ΠΊΠΎΡΠΎΡΡΡ Π£. ΠΌ. β ΠΎΡΠ½ΠΎΡΠ΅Π½ΠΈΠ΅ ΡΠΎΠΎΡΠ²Π΅ΡΡΡΠ²Π΅Π½Π½ΠΎ ΡΠΊΠ²ΠΈΠ²Π°Π»Π΅Π½ΡΠ½ΠΎΠΉ ΠΌΠΎΡΠ½ΠΎΡΡΠΈ Π’ΠΠ (ΡΡΠΌΠΌΡ ΠΌΠΎΡΠ½ΠΎΡΡΠ΅ΠΉ Π²ΠΈΠ½ΡΠ° ΠΈ ΡΠ΅Π°ΠΊΡΠΈΠ²Π½ΠΎΠΉ ΡΡΡΡΠΈ) ΠΈΠ»ΠΈ ΠΌΠΎΡΠ½ΠΎΡΡΠΈ Π½Π° Π²Π°Π»Ρ ΡΡΡΠ±ΠΎΠ²Π°Π»ΡΠ½ΠΎΠ³ΠΎ Π΄Π²ΠΈΠ³Π°ΡΠ΅Π»Ρ ΠΊ ΡΠ΅ΠΊΡΠ½Π΄Π½ΠΎΠΌΡ ΡΠ°ΡΡ ΠΎΠ΄Ρ Π²ΠΎΠ·Π΄ΡΡ Π°. Π£ΡΠΎΠ²Π΅Π½Ρ ΡΠ΄Π΅Π»ΡΠ½ΠΎΠΉ ΠΌΠΎΡΠ½ΠΎΡΡΠΈ Π’ΠΠ ΠΈ ΡΡΡΠ±ΠΎΠ²Π°Π»ΡΠ½ΡΡ ΠΠ’Π 250β400 ΠΊΠΡ(Β·)Ρ/ΠΊΠ³.
ΠΠ²ΠΈΠ°ΡΠΈΡ: ΠΠ½ΡΠΈΠΊΠ»ΠΎΠΏΠ΅Π΄ΠΈΡ.
β Π.: ΠΠΎΠ»ΡΡΠ°Ρ Π ΠΎΡΡΠΈΠΉΡΠΊΠ°Ρ ΠΠ½ΡΠΈΠΊΠ»ΠΎΠΏΠ΅Π΄ΠΈΡ.
ΠΠ»Π°Π²Π½ΡΠΉ ΡΠ΅Π΄Π°ΠΊΡΠΎΡ Π.Π. Π‘Π²ΠΈΡΠ΅Π².
1994.
.
- Π£Π΄Π°ΡΠ½ΡΠΉ ΡΠ°ΠΌΠΎΠ»ΡΡ
- Π£Π΄Π΅Π»ΡΠ½Π°Ρ Π½Π°Π³ΡΡΠ·ΠΊΠ° Π½Π° ΠΊΡΡΠ»ΠΎ
Π‘ΠΌΠΎΡΡΠ΅ΡΡ ΡΡΠΎ ΡΠ°ΠΊΠΎΠ΅ «Π£Π΄Π΅Π»ΡΠ½Π°Ρ ΠΌΠΎΡΠ½ΠΎΡΡΡ Π΄Π²ΠΈΠ³Π°ΡΠ΅Π»Ρ» Π² Π΄ΡΡΠ³ΠΈΡ ΡΠ»ΠΎΠ²Π°ΡΡΡ :
ΡΠ΄Π΅Π»ΡΠ½Π°Ρ ΠΌΠΎΡΠ½ΠΎΡΡΡ Π΄Π²ΠΈΠ³Π°ΡΠ΅Π»Ρ β savitoji variklio galia statusas T sritis Energetika apibrΔΕΎtis Variklio galios ir jo arba varomos maΕ‘inos masΔs, tΕ«rio arba kito parametro dalmuo. StΕ«moklinio variklio galios ir jo darbo tΕ«rio dalmuo vadinamas litrine galia, stΕ«moklinio variklio β¦ Β AiΕ‘kinamasis Ε‘iluminΔs ir branduolinΔs technikos terminΕ³ ΕΎodynas
Π£Π΄Π΅Π»ΡΠ½Π°Ρ ΠΌΠΎΡΠ½ΠΎΡΡΡ Π΄Π²ΠΈΠ³Π°ΡΠ΅Π»Ρ Π½Π° Π΅Π΄ΠΈΠ½ΠΈΡΡ ΠΌΠ°ΡΡΡ β ΡΠ΄Π΅Π»ΡΠ½Π°Ρ ΠΌΠΎΡΠ½ΠΎΡΡΡ Π½Π° Π΅Π΄ΠΈΠ½ΠΈΡΡ ΠΌΠ°ΡΡΡ ΠΌΠ°ΠΊΡΠΈΠΌΠ°Π»ΡΠ½Π°Ρ ΠΌΠΎΡΠ½ΠΎΡΡΡ Π΄Π²ΠΈΠ³Π°ΡΠ΅Π»Ρ, ΠΏΡΠΈΠ²Π΅Π΄Π΅Π½Π½Π°Ρ ΠΊ Π΅Π΄ΠΈΠ½ΠΈΡΠ΅ ΡΠ΅Ρ Π½ΠΈΡΠ΅ΡΠΊΠΈ Π΄ΠΎΠΏΡΡΡΠΈΠΌΠΎΠΉ ΠΌΠ°ΠΊΡΠΈΠΌΠ°Π»ΡΠ½ΠΎΠΉ ΠΌΠ°ΡΡΡ ΡΡΠ°Π½ΡΠΏΠΎΡΡΠ½ΠΎΠ³ΠΎ ΡΡΠ΅Π΄ΡΡΠ²Π°, Π² ΠΊΠΡ/Ρ;.
.. ΠΡΡΠΎΡΠ½ΠΈΠΊ: ΠΠΎΡΡΠ°Π½ΠΎΠ²Π»Π΅Π½ΠΈΠ΅ ΠΡΠ°Π²ΠΈΡΠ΅Π»ΡΡΡΠ²Π° Π Π€ ΠΎΡ 10.09.2009 N 720 (ΡΠ΅Π΄. ΠΎΡβ¦ β¦ Β ΠΡΠΈΡΠΈΠ°Π»ΡΠ½Π°Ρ ΡΠ΅ΡΠΌΠΈΠ½ΠΎΠ»ΠΎΠ³ΠΈΡΠ£Π΄Π΅Π»ΡΠ½Π°Ρ ΠΌΠ°ΡΡΠ° Π΄Π²ΠΈΠ³Π°ΡΠ΅Π»Ρ β Β Β Β Β Β Β Β Β ΠΎΡΠ½ΠΎΡΠ΅Π½ΠΈΠ΅ ΠΌΠ°ΡΡΡ Π΄Π²ΠΈΠ³Π°ΡΠ΅Π»Ρ ΠΊ Π΅Π³ΠΎ ΠΌΠΎΡΠ½ΠΎΡΡΠΈ; ΠΏΠΎΠΊΠ°Π·Π°ΡΠ΅Π»Ρ ΡΠΎΠ²Π΅ΡΡΠ΅Π½ΡΡΠ²Π° Π΄Π²ΠΈΠ³Π°ΡΠ΅Π»Ρ. Π£ ΡΡΠ°Π½ΡΠΏΠΎΡΡΠ½ΡΡ ΠΌΠ°ΡΠΈΠ½ Π£. ΠΌ. Π΄. Π² ΡΡΠ΅Π΄Π½Π΅ΠΌ ΡΠΎΡΡΠ°Π²Π»ΡΠ΅Ρ 1 4 ΠΊΠ³/ΠΊΠ²Ρ, Ρ ΡΠ΅ΠΏΠ»ΠΎΠ²ΠΎΠ·ΠΎΠ² 5 10 ΠΊΠ³/ΠΊΠ²Ρ, Ρ ΡΡΠ΄ΠΎΠ² 15 50 ΠΊΠ³/ΠΊΠ²Ρ. Π£. ΠΌ. Π΄. Π²Π΅Π»ΠΈΡΠΈΠ½Π°, ΠΎΠ±ΡΠ°ΡΠ½Π°Ρ ΡΠ΄Π΅Π»ΡΠ½ΠΎΠΉ ΠΌΠΎΡΠ½ΠΎΡΡΠΈ (Π‘ΠΌ β¦ Β ΠΠΎΠ»ΡΡΠ°Ρ ΡΠΎΠ²Π΅ΡΡΠΊΠ°Ρ ΡΠ½ΡΠΈΠΊΠ»ΠΎΠΏΠ΅Π΄ΠΈΡ
Π£Π΄Π΅Π»ΡΠ½Π°Ρ ΠΌΠΎΡΠ½ΠΎΡΡΡ β Π£Π΄Π΅Π»ΡΠ½Π°Ρ ΠΌΠΎΡΠ½ΠΎΡΡΡΒ ΠΎΡΠ½ΠΎΡΠ΅Π½ΠΈΠ΅ ΠΏΠΎΡΡΠ΅Π±Π»ΡΠ΅ΠΌΠΎΠΉ ΡΡΡΡΠΎΠΉΡΡΠ²ΠΎΠΌ ΠΌΠΎΡΠ½ΠΎΡΡΠΈ ΠΊ Π΅Π³ΠΎ ΠΌΠ°ΡΡΠ΅ (ΠΈΠ»ΠΈ ΠΎΠ±ΡΡΠΌΡ). Π£Π΄Π΅Π»ΡΠ½Π°Ρ ΠΌΠΎΡΠ½ΠΎΡΡΡ Π°Π²ΡΠΎΠΌΠΎΠ±ΠΈΠ»Ρ ΠΡΠΈΠΌΠ΅Π½ΠΈΡΠ΅Π»ΡΠ½ΠΎ ΠΊ Π°Π²ΡΠΎΠΌΠΎΠ±ΠΈΠ»ΡΠΌ ΡΠ΄Π΅Π»ΡΠ½ΠΎΠΉ ΠΌΠΎΡΠ½ΠΎΡΡΡΡ Π½Π°Π·ΡΠ²Π°ΡΡ ΠΌΠ°ΠΊΡΠΈΠΌΠ°Π»ΡΠ½ΡΡ ΠΌΠΎΡΠ½ΠΎΡΡΡ ΠΌΠΎΡΠΎΡΠ°, ΠΎΡΠ½Π΅ΡΡΠ½Π½ΡΡ ΠΊΠΎ Π²ΡΠ΅ΠΉ ΠΌΠ°ΡΡΠ΅ Π°Π²ΡΠΎΠΌΠΎΠ±ΠΈΠ»Ρ.β¦ β¦ Β ΠΠΈΠΊΠΈΠΏΠ΅Π΄ΠΈΡ
ΡΠ΄Π΅Π»ΡΠ½Π°Ρ ΠΌΠΎΡΠ½ΠΎΡΡΡ ΡΡΡΠ±ΠΎΠ²Π°Π»ΡΠ½ΠΎΠ³ΠΎ Π΄Π²ΠΈΠ³Π°ΡΠ΅Π»Ρ β ΠΡΠ½ΠΎΡΠ΅Π½ΠΈΠ΅ ΠΌΠΎΡΠ½ΠΎΡΡΠΈ Π½Π° Π²Π°Π»Ρ ΡΡΡΠ±ΠΎΠ²Π°Π»ΡΠ½ΠΎΠ³ΠΎ Π΄Π²ΠΈΠ³Π°ΡΠ΅Π»Ρ ΠΊ ΡΠ΅ΠΊΡΠ½Π΄Π½ΠΎΠΌΡ ΡΠ°ΡΡ ΠΎΠ΄Ρ Π²ΠΎΠ·Π΄ΡΡ Π°. [ΠΠΠ‘Π’ 23851 79] Π’Π΅ΠΌΠ°ΡΠΈΠΊΠΈ Π΄Π²ΠΈΠ³Π°ΡΠ΅Π»ΠΈ Π»Π΅ΡΠ°ΡΠ΅Π»ΡΠ½ΡΡ Π°ΠΏΠΏΠ°ΡΠ°ΡΠΎΠ² β¦ Β Π‘ΠΏΡΠ°Π²ΠΎΡΠ½ΠΈΠΊ ΡΠ΅Ρ Π½ΠΈΡΠ΅ΡΠΊΠΎΠ³ΠΎ ΠΏΠ΅ΡΠ΅Π²ΠΎΠ΄ΡΠΈΠΊΠ°
ΡΠ΄Π΅Π»ΡΠ½Π°Ρ ΠΌΠΎΡΠ½ΠΎΡΡΡ Π°Π²ΡΠΎΠΌΠΎΠ±ΠΈΠ»Ρ β ΠΠΎΠΌΠΈΠ½Π°Π»ΡΠ½Π°Ρ ΠΌΠΎΡΠ½ΠΎΡΡΡ Π΄Π²ΠΈΠ³Π°ΡΠ΅Π»Ρ, ΠΎΡΠ½Π΅ΡΠ΅Π½Π½Π°Ρ ΠΊ ΠΏΠΎΠ»Π½ΠΎΠΉ ΠΌΠ°ΡΡΠ΅ Π°Π²ΡΠΎΠΌΠΎΠ±ΠΈΠ»Ρ.
[ΠΠΠ‘Π’ 22653 77] Π’Π΅ΠΌΠ°ΡΠΈΠΊΠΈ Π°Π²ΡΠΎΠΌΠΎΠ±ΠΈΠ»ΠΈ, ΠΏΠ°ΡΠ°ΠΌΠ΅ΡΡΡ ΠΏΡΠΎΡ
ΠΎΠ΄ΠΈΠΌΠΎΡΡΠΈ β¦ Β Π‘ΠΏΡΠ°Π²ΠΎΡΠ½ΠΈΠΊ ΡΠ΅Ρ
Π½ΠΈΡΠ΅ΡΠΊΠΎΠ³ΠΎ ΠΏΠ΅ΡΠ΅Π²ΠΎΠ΄ΡΠΈΠΊΠ°ΡΠ΄Π΅Π»ΡΠ½Π°Ρ ΠΌΠΎΡΠ½ΠΎΡΡΡ Π½Π° Π΅Π΄ΠΈΠ½ΠΈΡΡ ΠΌΠ°ΡΡΡ β ΠΠ°ΠΊΡΠΈΠΌΠ°Π»ΡΠ½Π°Ρ ΠΌΠΎΡΠ½ΠΎΡΡΡ Π΄Π²ΠΈΠ³Π°ΡΠ΅Π»Ρ, ΠΏΡΠΈΠ²Π΅Π΄Π΅Π½Π½Π°Ρ ΠΊ Π΅Π΄ΠΈΠ½ΠΈΡΠ΅ ΠΏΠΎΠ»Π½ΠΎΠΉ ΠΌΠ°ΡΡΡ ΡΡΠ°Π½ΡΠΏΠΎΡΡΠ½ΠΎΠ³ΠΎ ΡΡΠ΅Π΄ΡΡΠ²Π°, Π² ΠΊΠΡ/Ρ. [Π’Π΅Ρ Π½ΠΈΡΠ΅ΡΠΊΠΈΠΉ ΡΠ΅Π³Π»Π°ΠΌΠ΅Π½Ρ ΠΎ Π±Π΅Π·ΠΎΠΏΠ°ΡΠ½ΠΎΡΡΠΈ ΠΊΠΎΠ»Π΅ΡΠ½ΡΡ ΡΡΠ°Π½ΡΠΏΠΎΡΡΠ½ΡΡ ΡΡΠ΅Π΄ΡΡΠ²] Π’Π΅ΠΌΠ°ΡΠΈΠΊΠΈ Π°Π²ΡΠΎΡΡΠ°Π½ΡΠΏΠΎΡΡΠ½Π°Ρ ΡΠ΅Ρ Π½ΠΈΠΊΠ° β¦ Β Π‘ΠΏΡΠ°Π²ΠΎΡΠ½ΠΈΠΊ ΡΠ΅Ρ Π½ΠΈΡΠ΅ΡΠΊΠΎΠ³ΠΎ ΠΏΠ΅ΡΠ΅Π²ΠΎΠ΄ΡΠΈΠΊΠ°
ΡΠ΄Π΅Π»ΡΠ½Π°Ρ ΠΌΠΎΡΠ½ΠΎΡΡΡ ΠΊΠΎΠΌΠΏΡΠ΅ΡΡΠΎΡΠ° (ΠΊΠΎΠΌΠΏΡΠ΅ΡΡΠΎΡΠ½ΠΎΠΉ ΡΡΡΠ°Π½ΠΎΠ²ΠΊΠΈ, ΡΡΠ°Π½ΡΠΈΠΈ) β ΠΡΠ½ΠΎΡΠ΅Π½ΠΈΠ΅ ΠΌΠΎΡΠ½ΠΎΡΡΠΈ Π½Π° Π²Π°Π»Ρ ΠΏΡΠΈΠ²ΠΎΠ΄Π½ΠΎΠ³ΠΎ Π΄Π²ΠΈΠ³Π°ΡΠ΅Π»Ρ ΠΊ ΠΎΠ±ΡΠ΅ΠΌΠ½ΠΎΠΉ ΠΏΡΠΎΠΈΠ·Π²ΠΎΠ΄ΠΈΡΠ΅Π»ΡΠ½ΠΎΡΡΠΈ ΠΊΠΎΠΌΠΏΡΠ΅ΡΡΠΎΡΠ°, ΠΏΡΠΈΠ²Π΅Π΄Π΅Π½Π½ΠΎΠΉ ΠΊ Π½Π°ΡΠ°Π»ΡΠ½ΡΠΌ ΡΡΠ»ΠΎΠ²ΠΈΡΠΌ ΡΠΎΡΡΠΎΡΠ½ΠΈΡ Π³Π°Π·Π°. [ΠΠΠ‘Π’ 28567 90] Π’Π΅ΠΌΠ°ΡΠΈΠΊΠΈ ΠΊΠΎΠΌΠΏΡΠ΅ΡΡΠΎΡ EN specific power β¦ Β Π‘ΠΏΡΠ°Π²ΠΎΡΠ½ΠΈΠΊ ΡΠ΅Ρ Π½ΠΈΡΠ΅ΡΠΊΠΎΠ³ΠΎ ΠΏΠ΅ΡΠ΅Π²ΠΎΠ΄ΡΠΈΠΊΠ°
ΡΠ΄Π΅Π»ΡΠ½Π°Ρ ΠΌΠΎΡΠ½ΠΎΡΡΡ Π½Π° Π΅Π΄ΠΈΠ½ΠΈΡΡ Π²Π΅ΡΠ° β (Π½Π°ΠΏΡ. Π³Π°Π·ΠΎΡΡΡΠ±ΠΈΠ½Π½ΠΎΠ³ΠΎ Π΄Π²ΠΈΠ³Π°ΡΠ΅Π»Ρ) [Π.Π‘.ΠΠΎΠ»ΡΠ΄Π±Π΅ΡΠ³. ΠΠ½Π³Π»ΠΎ ΡΡΡΡΠΊΠΈΠΉ ΡΠ½Π΅ΡΠ³Π΅ΡΠΈΡΠ΅ΡΠΊΠΈΠΉ ΡΠ»ΠΎΠ²Π°ΡΡ. 2006 Π³.] Π’Π΅ΠΌΠ°ΡΠΈΠΊΠΈ ΡΠ½Π΅ΡΠ³Π΅ΡΠΈΠΊΠ° Π² ΡΠ΅Π»ΠΎΠΌ EN power to weight ratio β¦ Β Π‘ΠΏΡΠ°Π²ΠΎΡΠ½ΠΈΠΊ ΡΠ΅Ρ Π½ΠΈΡΠ΅ΡΠΊΠΎΠ³ΠΎ ΠΏΠ΅ΡΠ΅Π²ΠΎΠ΄ΡΠΈΠΊΠ°
ΡΠ΄Π΅Π»ΡΠ½Π°Ρ ΠΌΠΎΡΠ½ΠΎΡΡΡ β 3.
21 ΡΠ΄Π΅Π»ΡΠ½Π°Ρ ΠΌΠΎΡΠ½ΠΎΡΡΡ (power density): ΠΠ½Π°ΡΠ΅Π½ΠΈΠ΅ Π²ΡΡ
ΠΎΠ΄Π½ΠΎΠΉ ΠΌΠΎΡΠ½ΠΎΡΡΠΈ, ΠΡ/ΠΌ Π΄Π»Ρ ΠΊΠ°Π±Π΅Π»Π΅ΠΉ ΠΈ ΠΊΠ°Π±Π΅Π»ΡΠ½ΡΡ
Π±Π»ΠΎΠΊΠΎΠ² ΡΠ»Π΅ΠΊΡΡΠΎΠ½Π°Π³ΡΠ΅Π²Π°ΡΠ΅Π»Ρ ΠΈ ΠΡ/ΠΌ2 Π΄Π»Ρ ΠΏΡΠΎΠΊΠ»Π°Π΄ΠΎΠΊ, Π½Π°Π³ΡΠ΅Π²Π°ΡΠ΅Π»ΡΠ½ΡΡ
ΠΏΠ°Π½Π΅Π»Π΅ΠΉ ΠΈ Π±Π»ΠΎΠΊΠΎΠ² ΠΈΠ· ΠΏΡΠΎΠΊΠ»Π°Π΄ΠΎΠΊ ΠΈ Π½Π°Π³ΡΠ΅Π²Π°ΡΠ΅Π»ΡΠ½ΡΡ
ΠΏΠ°Π½Π΅Π»Π΅ΠΉ. ΠΡΡΠΎΡΠ½ΠΈΠΊ β¦ Β Π‘Π»ΠΎΠ²Π°ΡΡ-ΡΠΏΡΠ°Π²ΠΎΡΠ½ΠΈΠΊ ΡΠ΅ΡΠΌΠΈΠ½ΠΎΠ² Π½ΠΎΡΠΌΠ°ΡΠΈΠ²Π½ΠΎ-ΡΠ΅Ρ
Π½ΠΈΡΠ΅ΡΠΊΠΎΠΉ Π΄ΠΎΠΊΡΠΌΠ΅Π½ΡΠ°ΡΠΈΠΈ
ΠΡΡΡΡΡΠΈΠΉ ΠΌΠΎΠΌΠ΅Π½Ρ Π΄Π²ΠΈΠ³Π°ΡΠ΅Π»Ρ: ΡΡΠΎ ΡΡΠΎ ΡΠ°ΠΊΠΎΠ΅?
Π ΡΠΏΠΈΡΠΊΠ΅ ΠΊΠ»ΡΡΠ΅Π²ΡΡ
Ρ
Π°ΡΠ°ΠΊΡΠ΅ΡΠΈΡΡΠΈΠΊ Π»ΡΠ±ΠΎΠ³ΠΎ Π±Π΅Π½Π·ΠΈΠ½ΠΎΠ²ΠΎΠ³ΠΎ ΠΈΠ»ΠΈ Π΄ΠΈΠ·Π΅Π»ΡΠ½ΠΎΠ³ΠΎ ΠΠΠ‘ ΠΎΠ±ΡΠ·Π°ΡΠ΅Π»ΡΠ½ΠΎ ΡΠΊΠ°Π·ΡΠ²Π°Π΅ΡΡΡ ΠΌΠΎΡΠ½ΠΎΡΡΡ ΠΈ ΠΊΡΡΡΡΡΠΈΠΉ ΠΌΠΎΠΌΠ΅Π½Ρ Π΄Π²ΠΈΠ³Π°ΡΠ΅Π»Ρ. Π§ΡΠΎ ΠΊΠ°ΡΠ°Π΅ΡΡΡ ΡΠ°ΠΌΠΎΠ³ΠΎ ΡΡΠ°Π½ΡΠΏΠΎΡΡΠ½ΠΎΠ³ΠΎ ΡΡΠ΅Π΄ΡΡΠ²Π°, ΠΎΡΠ΄Π΅Π»ΡΠ½ΡΠΉ Π°ΠΊΡΠ΅Π½Ρ Π΄Π΅Π»Π°Π΅ΡΡΡ Π½Π° ΡΠ°Π·Π³ΠΎΠ½Π½ΠΎΠΉ Π΄ΠΈΠ½Π°ΠΌΠΈΠΊΠ΅ Π°Π²ΡΠΎΠΌΠΎΠ±ΠΈΠ»Ρ 0-100 ΠΊΠΌ/Ρ. Π½Π΅Π·Π°Π²ΠΈΡΠΈΠΌΠΎ ΠΎΡ ΡΠΈΠΏΠ° ΡΠΈΠ»ΠΎΠ²ΠΎΠ³ΠΎ Π°Π³ΡΠ΅Π³Π°ΡΠ° ΠΏΠΎΠ΄ ΠΊΠ°ΠΏΠΎΡΠΎΠΌ (Π±Π΅Π½Π·ΠΈΠ½, Π΄ΠΈΠ·Π΅Π»Ρ, Π³ΠΈΠ±ΡΠΈΠ΄Π½ΡΠΉ Π΄Π²ΠΈΠ³Π°ΡΠ΅Π»Ρ ΠΈ Ρ.Π΄.). Π’ΡΠ°Π΄ΠΈΡΠΈΠΎΠ½Π½ΠΎ ΡΠ»ΠΎΠΆΠΈΠ»ΠΎΡΡ, ΡΡΠΎ ΠΌΠ°ΠΊΡΠΈΠΌΡΠΌ Π²Π½ΠΈΠΌΠ°Π½ΠΈΡ ΠΏΠΎΠΊΡΠΏΠ°ΡΠ΅Π»Π΅ΠΉ ΠΈΠ·Π½Π°ΡΠ°Π»ΡΠ½ΠΎ ΠΎΠ±ΡΠ°ΡΠ΅Π½ Π½Π° ΠΌΠΎΡΠ½ΠΎΡΡΡ Π΄Π²ΠΈΠ³Π°ΡΠ΅Π»Ρ, Π²ΡΡΠ°ΠΆΠ΅Π½Π½ΡΡ Π² Π»ΠΎΡΠ°Π΄ΠΈΠ½ΡΡ
ΡΠΈΠ»Π°Ρ
(Π».Ρ.). ΠΡΠΎΡΠ½ΠΎ ΡΠΊΠΎΡΠ΅Π½ΠΈΠ»ΠΎΡΡ ΠΌΠ½Π΅Π½ΠΈΠ΅, ΡΡΠΎ ΡΠ΅ΠΌ Π±ΠΎΠ»ΡΡΠ΅ Π».Ρ. Π²ΡΠ΄Π°Π΅Ρ Π΄Π²ΠΈΠ³Π°ΡΠ΅Π»Ρ, ΡΠ΅ΠΌ Π±ΡΡΡΡΠ΅Π΅, Π΄ΠΈΠ½Π°ΠΌΠΈΡΠ½Π΅Π΅ ΠΈ, Π·Π°ΡΠ°ΡΡΡΡ, ΠΏΡΠ΅ΡΡΠΈΠΆΠ½Π΅Π΅ ΠΎΠΊΠ°ΠΆΠ΅ΡΡΡ Π°Π²ΡΠΎΠΌΠΎΠ±ΠΈΠ»Ρ Π² ΠΊΠΎΠ½Π΅ΡΠ½ΠΎΠΌ ΠΈΡΠΎΠ³Π΅.
ΠΠ°ΡΠ°Π»Π»Π΅Π»ΡΠ½ΠΎ Ρ ΡΡΠΈΠΌ ΠΏΠΎΠΊΠ°Π·Π°ΡΠ΅Π»Ρ ΠΊΡΡΡΡΡΠ΅Π³ΠΎ ΠΌΠΎΠΌΠ΅Π½ΡΠ°, ΠΊΠΎΡΠΎΡΡΠΉ Π²ΡΡΠ°ΠΆΠ°Π΅ΡΡΡ Π² Π½ΡΡΡΠΎΠ½-ΠΌΠ΅ΡΡΠ°Ρ
(ΠβΠΌ), ΠΌΠ°ΡΠΊΠ΅ΡΠΎΠ»ΠΎΠ³ΠΈ ΡΠΎΠ·Π½Π°ΡΠ΅Π»ΡΠ½ΠΎ ΠΎΡΠΎΠ΄Π²ΠΈΠ³Π°ΡΡ Π½Π° Π²ΡΠΎΡΠΎΠΉ ΠΏΠ»Π°Π½.
Π’Π°ΠΊΠΎΠΉ ΠΏΠΎΠ΄Ρ ΠΎΠ΄ Ρ ΠΎΡΠΎΡΠΎ ΠΈΠ»Π»ΡΡΡΡΠΈΡΡΠ΅Ρ ΡΠ°ΡΠΏΡΠΎΡΡΡΠ°Π½Π΅Π½Π½ΠΎΠ΅ Π²ΡΡΠ°ΠΆΠ΅Π½ΠΈΠ΅ ΡΡΠ΅Π΄ΠΈ ΠΏΡΠΎΠ΄Π°Π²ΡΠΎΠ² Π°Π²ΡΠΎΠΌΠΎΠ±ΠΈΠ»Π΅ΠΉ Π² Π‘Π¨Π. ΠΠ°ΠΊ ΠΎΠ½ΠΈ Π³ΠΎΠ²ΠΎΡΡΡ, ΠΏΡΠΎΠ΄Π°Π²Π°ΡΡ ΠΌΠ°ΡΠΈΠ½Ρ ΠΏΠΎΠΌΠΎΠ³Π°ΡΡ Β«Π»ΠΎΡΠ°Π΄ΠΈΒ», ΡΠΎ Π΅ΡΡΡ ΠΌΠΎΡΠ½ΠΎΡΡΡ, ΠΏΡΠΈ ΡΡΠΎΠΌ Π΄Π²ΠΈΠ³Π°Π΅Ρ Π°Π²ΡΠΎΠΌΠΎΠ±ΠΈΠ»Ρ Π²ΠΏΠ΅ΡΠ΅Π΄ ΠΊΡΡΡΡΡΠΈΠΉ ΠΌΠΎΠΌΠ΅Π½Ρ. ΠΠ°Π»Π΅Π΅ ΠΌΡ ΠΏΠΎΠ΄ΡΠΎΠ±Π½ΠΎ ΡΠ°ΡΡΠΌΠΎΡΡΠΈΠΌ, ΡΡΠΎ ΡΠ°ΠΊΠΎΠ΅ ΠΊΡΡΡΡΡΠΈΠΉ ΠΌΠΎΠΌΠ΅Π½Ρ Π΄Π²ΠΈΠ³Π°ΡΠ΅Π»Ρ Π²Π½ΡΡΡΠ΅Π½Π½Π΅Π³ΠΎ ΡΠ³ΠΎΡΠ°Π½ΠΈΡ, Π° ΡΠ°ΠΊΠΆΠ΅ Π²Π·Π³Π»ΡΠ½Π΅ΠΌ Π½Π° Π·Π°Π²ΠΈΡΠΈΠΌΠΎΡΡΡ Ρ Π°ΡΠ°ΠΊΡΠ΅ΡΠΈΡΡΠΈΠΊ ΠΌΠΎΡΠ½ΠΎΡΡΠΈ Π΄Π²ΠΈΠ³Π°ΡΠ΅Π»Ρ, ΠΊΡΡΡΡΡΠ΅Π³ΠΎ ΠΌΠΎΠΌΠ΅Π½ΡΠ° ΠΈ ΡΠ°Π·Π³ΠΎΠ½Π½ΠΎΠΉ Π΄ΠΈΠ½Π°ΠΌΠΈΠΊΠΈ.
Π‘ΠΎΠ΄Π΅ΡΠΆΠ°Π½ΠΈΠ΅ ΡΡΠ°ΡΡΠΈ
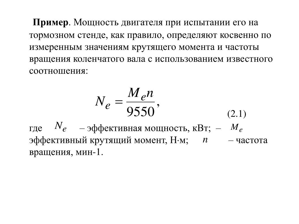
ΠΠΎΡΠ½ΠΎΡΡΡ ΠΈ ΠΊΡΡΡΡΡΠΈΠΉ ΠΌΠΎΠΌΠ΅Π½Ρ ΠΠΠ‘
ΠΠ»Ρ Π±ΠΎΠ»ΡΡΠΈΠ½ΡΡΠ²Π° ΡΡΠ΄ΠΎΠ²ΡΡ
Π°Π²ΡΠΎΠ»ΡΠ±ΠΈΡΠ΅Π»Π΅ΠΉ ΠΏΠΎΠ½ΡΡΠΈΠ΅ ΠΎ ΠΏΠΎΠΊΠ°Π·Π°ΡΠ΅Π»Π΅ ΠΌΠ°ΠΊΡΠΈΠΌΠ°Π»ΡΠ½ΠΎΠΉ ΠΌΠΎΡΠ½ΠΎΡΡΠΈ ΠΈ ΠΊΡΡΡΡΡΠ΅Π³ΠΎ ΠΌΠΎΠΌΠ΅Π½ΡΠ° ΡΠ²ΠΎΠ΄ΠΈΡΡΡ ΠΊ ΡΠΎΠΌΡ, ΡΡΠΎ ΡΠ΅ΠΌ Π±ΠΎΠ»ΡΡΠ΅ ΠΌΠΎΡΠ½ΠΎΡΡΡ, ΡΠ΅ΠΌ Π±ΠΎΠ»ΡΡΠ΅ ΠΎΠΊΠ°ΠΆΠ΅ΡΡΡ ΠΈ ΠΊΡΡΡΡΡΠ΅Π³ΠΎ ΠΌΠΎΠΌΠ΅Π½ΡΠ°, Π° ΡΠ°ΠΊΠΆΠ΅ Π±ΠΎΠ»Π΅Π΅ ΠΌΠΎΡΠ½ΡΠΉ Π΄Π²ΠΈΠ³Π°ΡΠ΅Π»Ρ Π²ΡΠ΅Π³Π΄Π° Π»ΡΡΡΠ΅.
ΠΡΠΈ ΡΡΠΎΠΌ ΡΡΡΠΊΠΎΠ΅ ΠΏΠΎΠ½ΠΈΠΌΠ°Π½ΠΈΠ΅ ΡΠΊΠ°Π·Π°Π½Π½ΡΡ
Ρ
Π°ΡΠ°ΠΊΡΠ΅ΡΠΈΡΡΠΈΠΊ ΠΌΠΎΡΠΎΡΠ° Ρ ΠΌΠ½ΠΎΠ³ΠΈΡ
ΠΎΡΡΡΡΡΡΠ²ΡΠ΅Ρ.
Π‘ΠΌΡΡΠ΅Π½ΠΈΠ΅ Π² ΡΡΠΎΡ Π»Π°Π³Π΅ΡΡ ΡΠ°ΠΊΠΆΠ΅ Π²Π½Π΅ΡΠ»ΠΎ ΡΠ°ΡΡΡΡΠ΅Π΅ ΡΠΈΡΠ»ΠΎ Β«Π΄ΠΈΠ·Π΅Π»ΠΈΡΡΠΎΠ²Β», ΡΡΠ΅Π΄ΠΈ ΠΊΠΎΡΠΎΡΡΡ Π½Π°ΠΌΠ½ΠΎΠ³ΠΎ Π±ΠΎΠ»ΡΡΠ΅ Π²Π½ΠΈΠΌΠ°Π½ΠΈΡ ΡΠ΄Π΅Π»ΡΠ΅ΡΡΡ ΠΈΠΌΠ΅Π½Π½ΠΎ ΠΊΡΡΡΡΠ΅ΠΌΡ ΠΌΠΎΠΌΠ΅Π½ΡΡ, Π° Π½Π΅ ΠΌΠΎΡΠ½ΠΎΡΡΠΈ Π΄ΠΈΠ·Π΅Π»ΡΠ½ΠΎΠ³ΠΎ ΠΌΠΎΡΠΎΡΠ°. Π’Π°ΠΊΠΆΠ΅ ΡΠ»Π΅Π΄ΡΠ΅Ρ ΡΠΏΠΎΠΌΡΠ½ΡΡΡ ΠΈ ΠΎ ΡΡΡΠ±ΠΎΠΌΠΎΡΠΎΡΠ°Ρ , ΠΊΠΎΡΠΎΡΡΠ΅ ΠΌΠΎΠ³ΡΡ ΡΠ°Π·Π³ΠΎΠ½ΡΡΡ Π°Π²ΡΠΎΠΌΠΎΠ±ΠΈΠ»Ρ Π½Π°ΠΌΠ½ΠΎΠ³ΠΎ Π±ΡΡΡΡΠ΅Π΅, Ρ ΠΎΡΡ ΠΌΠΎΡΠ½ΠΎΡΡΡ ΡΠ°ΠΌΠΎΠ³ΠΎ ΠΠΠ‘ Ρ Π½Π°Π΄Π΄ΡΠ²ΠΎΠΌ Π·Π°ΠΌΠ΅ΡΠ½ΠΎ ΡΡΡΡΠΏΠ°Π΅Ρ Π°ΡΠΌΠΎΡΡΠ΅ΡΠ½ΡΠΌ Π°Π½Π°Π»ΠΎΠ³Π°ΠΌ Ρ Π½Π°ΠΌΠ½ΠΎΠ³ΠΎ Π±ΠΎΠ»Π΅Π΅ Π²Π½ΡΡΠΈΡΠ΅Π»ΡΠ½ΡΠΌ ΠΊΠΎΠ»ΠΈΡΠ΅ΡΡΠ²ΠΎΠΌ Β«Π»ΠΎΡΠ°Π΄Π΅ΠΉΒ» ΠΏΠΎΠ΄ ΠΊΠ°ΠΏΠΎΡΠΎΠΌ. ΠΠΎΠ»ΡΡΠ°Π΅ΡΡΡ, ΠΌΠΎΡΠ½Π΅Π΅, Π½ΠΎ Π½Π΅ Π²ΡΠ΅Π³Π΄Π° Π΄ΠΈΠ½Π°ΠΌΠΈΡΠ½Π΅Π΅ ΠΈ Π±ΡΡΡΡΠ΅Π΅? ΠΠ°Π²Π°ΠΉΡΠ΅ ΡΠ°Π·Π±ΠΈΡΠ°ΡΡΡΡ, ΠΏΠΎΡΠ΅ΠΌΡ ΡΠ°ΠΊ ΠΏΡΠΎΠΈΡΡ ΠΎΠ΄ΠΈΡ ΠΈ ΡΠ΅ΠΌ Β«ΠΌΠΎΠΌΠ΅Π½ΡΠ½Π°ΡΒ» Ρ Π°ΡΠ°ΠΊΡΠ΅ΡΠΈΡΡΠΈΠΊΠ° ΠΎΡΠ»ΠΈΡΠ°Π΅ΡΡΡ ΠΎΡ Β«ΠΌΠΎΡΠ½ΠΎΡΡΠ½ΠΎΠΉΒ».
ΠΠ°ΠΊ ΠΌΠΎΡΠ½ΠΎΡΡΡ Π΄Π²ΠΈΠ³Π°ΡΠ΅Π»Ρ ΠΈ ΠΊΡΡΡΡΡΠΈΠΉ ΠΌΠΎΠΌΠ΅Π½Ρ Π²Π»ΠΈΡΡΡ Π½Π° ΡΠ°Π·Π³ΠΎΠ½ Π°Π²ΡΠΎΠΌΠΎΠ±ΠΈΠ»Ρ
ΠΠ°ΠΊ ΡΠΆΠ΅ Π±ΡΠ»ΠΎ ΡΠΊΠ°Π·Π°Π½ΠΎ, Π² ΡΠ΅Ρ
Π½ΠΈΡΠ΅ΡΠΊΠΈΡ
Ρ
Π°ΡΠ°ΠΊΡΠ΅ΡΠΈΡΡΠΈΠΊΠ°Ρ
ΡΠΊΠ°Π·ΡΠ²Π°Π΅ΡΡΡ ΠΌΠ°ΠΊΡΠΈΠΌΠ°Π»ΡΠ½Π°Ρ ΠΌΠΎΡΠ½ΠΎΡΡΡ Π΄Π²ΠΈΠ³Π°ΡΠ΅Π»Ρ ΠΈ ΠΊΡΡΡΡΡΠΈΠΉ ΠΌΠΎΠΌΠ΅Π½Ρ. ΠΡΠ°ΠΊ, ΠΊΡΡΡΡΡΠΈΠΉ ΠΌΠΎΠΌΠ΅Π½Ρ ΠΏΡΠ΅Π΄ΡΡΠ°Π²Π»ΡΠ΅Ρ ΡΠΎΠ±ΠΎΠΉ ΡΠΈΠ»Ρ Π²ΡΠ°ΡΠ΅Π½ΠΈΡ ΠΊΠΎΠ»Π΅Π½Π²Π°Π»Π°Β ΠΠΠ‘. ΠΠ·ΠΌΠ΅ΡΡΠ΅ΡΡΡ ΠΊΡΡΡΡΡΠΈΠΉ ΠΌΠΎΠΌΠ΅Π½Ρ Π² Π½ΡΡΡΠΎΠ½-ΠΌΠ΅ΡΡΠ°Ρ
. Π’Π°ΠΊΠΆΠ΅ ΠΌΠΎΠΌΠ΅Π½ΡΠ½Π°Ρ Ρ
Π°ΡΠ°ΠΊΡΠ΅ΡΠΈΡΡΠΈΠΊΠ° ΠΌΠΎΠΆΠ΅Ρ Π±ΡΡΡ Π²ΡΡΠ°ΠΆΠ΅Π½Π° Π² ΠΊΠΈΠ»ΠΎΠ³ΡΠ°ΠΌΠΌ-ΡΠΈΠ»Π°Ρ
Π½Π° ΠΌΠ΅ΡΡ.
ΠΡΡΡΡΡΠΈΠΉ ΠΌΠΎΠΌΠ΅Π½Ρ Π²ΠΎΠ·Π½ΠΈΠΊΠ°Π΅Ρ ΡΠΎΠ³Π΄Π°, ΠΊΠΎΠ³Π΄Π° ΡΠ²ΠΎΠ±ΠΎΠ΄Π½ΠΎ Π²ΡΠ°ΡΠ°ΡΡΠΈΠΉΡΡ ΠΊΠΎΠ»Π΅Π½Π²Π°Π» Π½Π°ΡΠΈΠ½Π°ΡΡ ΡΠΎΡΠΌΠΎΠ·ΠΈΡΡ.
ΠΡΡΠ³ΠΈΠΌΠΈ ΡΠ»ΠΎΠ²Π°ΠΌΠΈ, Π½Π° ΠΊΠΎΠ»Π΅Π½Π²Π°Π» ΠΏΠΎΠ΄Π°Π΅ΡΡΡ Π½Π°Π³ΡΡΠ·ΠΊΠ°, ΠΊΠΎΡΠΎΡΠ°Ρ Π·Π°ΡΡΠ°Π²Π»ΡΠ΅Ρ Π΄Π²ΠΈΠ³Π°ΡΡ Π°Π²ΡΠΎΠΌΠΎΠ±ΠΈΠ»Ρ.Β ΠΡΠΌΠ΅ΡΠΈΠΌ, ΡΡΠΎ ΠΊΡΡΡΡΡΠΈΠΉ ΠΌΠΎΠΌΠ΅Π½Ρ ΠΈΠΌΠ΅Π΅Ρ ΠΏΡΡΠΌΡΡ Π·Π°Π²ΠΈΡΠΈΠΌΠΎΡΡΡ ΠΎΡ ΡΠΈΡΠ»Π° ΠΎΠ±ΠΎΡΠΎΡΠΎΠ² Π΄Π²ΠΈΠ³Π°ΡΠ΅Π»Ρ. ΠΠ»Ρ Π΄Π²ΠΈΠ³Π°ΡΠ΅Π»Π΅ΠΉ Π²Π½ΡΡΡΠ΅Π½Π½Π΅Π³ΠΎ ΡΠ³ΠΎΡΠ°Π½ΠΈΡ Ρ Π°ΡΠ°ΠΊΡΠ΅ΡΠ½ΠΎΠΉ ΠΎΡΠΎΠ±Π΅Π½Π½ΠΎΡΡΡΡ ΡΠ²Π»ΡΠ΅ΡΡΡ ΡΠΎ, ΡΡΠΎ Π½Π° Π½ΠΈΠ·ΠΊΠΈΡ ΠΎΠ±ΠΎΡΠΎΡΠ°Ρ ΠΊΡΡΡΡΡΠΈΠΉ ΠΌΠΎΠΌΠ΅Π½Ρ Π½Π΅Π±ΠΎΠ»ΡΡΠΎΠΉ, Π·Π°ΡΠ΅ΠΌ Π½Π°Π±Π»ΡΠ΄Π°Π΅ΡΡΡ ΡΠΎΡΡ ΠΌΠΎΠΌΠ΅Π½ΡΠ° ΠΏΠ°ΡΠ°Π»Π»Π΅Π»ΡΠ½ΠΎ ΡΠΎΡΡΡ ΠΎΠ±ΠΎΡΠΎΡΠΎΠ² ΡΠΈΠ»ΠΎΠ²ΠΎΠ³ΠΎ Π°Π³ΡΠ΅Π³Π°ΡΠ°, Π΄Π°Π»Π΅Π΅ ΠΏΡΠΎΠΈΡΡ ΠΎΠ΄ΠΈΡ ΡΠΏΠ°Π΄ ΠΌΠΎΠΌΠ΅Π½ΡΠ°, Ρ ΠΎΡΡ ΠΎΠ±ΠΎΡΠΎΡΡ ΠΎΡΡΠ°ΡΡΡΡ Π²ΡΡΠΎΠΊΠΈΠΌΠΈ. ΠΠ±ΡΠ°ΡΠΈΡΠ΅ Π²Π½ΠΈΠΌΠ°Π½ΠΈΠ΅, Π² Ρ Π°ΡΠ°ΠΊΡΠ΅ΡΠΈΡΡΠΈΠΊΠ°Ρ ΡΠΊΠ°Π·ΡΠ²Π°Π΅ΡΡΡ ΠΌΠ°ΠΊΡΠΈΠΌΠ°Π»ΡΠ½Π°Ρ ΠΌΠΎΡΠ½ΠΎΡΡΡ Π΄Π²ΠΈΠ³Π°ΡΠ΅Π»Ρ, Π½Π°ΠΏΡΠΈΠΌΠ΅Ρ, 150 Π».Ρ. ΠΏΡΠΈ 6000 ΠΎΠ±/ΠΌΠΈΠ½. ΠΡΠΈ ΡΡΠΎΠΌ ΠΌΠ°ΠΊΡΠΈΠΌΠ°Π»ΡΠ½ΡΠΉ ΠΊΡΡΡΡΡΠΈΠΉ ΠΌΠΎΠΌΠ΅Π½Ρ ΡΠΊΠ°Π·Π°Π½ Π½Π° ΠΎΡΠΌΠ΅ΡΠΊΠ΅ 3500-3700 ΠΎΠ±/ΠΌΠΈΠ½.
Π’Π°ΠΊ ΠΏΡΠΎΠΈΡΡ
ΠΎΠ΄ΠΈΡ ΠΏΠΎ ΠΏΡΠΈΡΠΈΠ½Π΅ ΡΠΎΠ³ΠΎ, ΡΡΠΎ Π½Π° ΡΠ°Π·Π½ΡΡ
ΠΎΠ±ΠΎΡΠΎΡΠ°Ρ
Π² ΠΊΠ°ΠΌΠ΅ΡΠ΅ ΡΠ³ΠΎΡΠ°Π½ΠΈΡ ΠΏΡΠΎΠΈΡΡ
ΠΎΠ΄ΡΡ ΡΠ°Π·Π½ΡΠ΅ ΠΏΡΠΎΡΠ΅ΡΡΡ, ΡΡΠΎ ΠΎΡΡΠ°ΠΆΠ°Π΅ΡΡΡ Π½Π° ΡΡΡΠ΅ΠΊΡΠΈΠ²Π½ΠΎΡΡΠΈ Π½Π°ΠΏΠΎΠ»Π½Π΅Π½ΠΈΡ ΡΠΈΠ»ΠΈΠ½Π΄ΡΠΎΠ², ΠΊΠ°ΡΠ΅ΡΡΠ²Π΅ ΡΠ³ΠΎΡΠ°Π½ΠΈΡ ΡΠΎΠΏΠ»ΠΈΠ²Π½ΠΎ-Π²ΠΎΠ·Π΄ΡΡΠ½ΠΎΠΉ ΡΠΌΠ΅ΡΠΈ, Π²Π΅Π½ΡΠΈΠ»ΡΡΠΈΠΈ ΡΠΈΠ»ΠΈΠ½Π΄ΡΠΎΠ² ΠΈ Ρ.Π΄. ΠΡΡΠ³ΠΈΠΌΠΈ ΡΠ»ΠΎΠ²Π°ΠΌΠΈ, ΠΊΠΎΠ»ΠΈΡΠ΅ΡΡΠ²ΠΎ Π²ΠΎΠ·Π΄ΡΡ
Π° Π½Π° Π²ΠΏΡΡΠΊΠ΅, ΡΠ³ΠΎΠ» ΠΎΠΏΠ΅ΡΠ΅ΠΆΠ΅Π½ΠΈΡ Π·Π°ΠΆΠΈΠ³Π°Π½ΠΈΡ, ΠΎΠ±ΡΠ΅ΠΌ ΠΎΡΡΠ°Π±ΠΎΡΠ°Π²ΡΠΈΡ
Π³Π°Π·ΠΎΠ² ΠΈ ΡΡΠ΄ Π΄ΡΡΠ³ΠΈΡ
ΠΏΠ°ΡΠ°ΠΌΠ΅ΡΡΠΎΠ² ΠΌΠ΅Π½ΡΠ΅ΡΡΡ Π² Π·Π°Π²ΠΈΡΠΈΠΌΠΎΡΡΠΈ ΠΎΡ ΡΠΈΡΠ»Π° ΠΎΠ±ΠΎΡΠΎΡΠΎΠ² ΠΊΠΎΠ»Π΅Π½Π²Π°Π»Π°.
Β ΠΠΎ ΡΡΠΎΠΉ ΠΏΡΠΈΡΠΈΠ½Π΅ ΠΊΠ°ΠΆΠ΄ΠΎΠΌΡ Π²ΠΎΠ΄ΠΈΡΠ΅Π»Ρ Π±Π΅Π½Π·ΠΈΠ½ΠΎΠ²ΠΎΠΉ ΠΌΠ°ΡΠΈΠ½Ρ Ρ ΠΌΠ°Π»ΠΎΠΎΠ±ΡΠ΅ΠΌΠ½ΡΠΌ Π°ΡΠΌΠΎΡΡΠ΅ΡΠ½ΡΠΌ ΠΌΠΎΡΠΎΡΠΎΠΌ Ρ
ΠΎΡΠΎΡΠΎ Π·Π½Π°ΠΊΠΎΠΌΠ° ΡΠΈΡΡΠ°ΡΠΈΡ, ΠΊΠΎΠ³Π΄Π° Π½Π° Β«Π½ΠΈΠ·Π°Ρ
Β» ΠΏΡΠΈ Π΅Π·Π΄Π΅ Π½Π° Π²ΡΡΠΎΠΊΠΎΠΉ ΠΏΠ΅ΡΠ΅Π΄Π°ΡΠ΅ Π΄Π²ΠΈΠ³Π°ΡΠ΅Π»Ρ Π½Π΅ ΡΡΠ½Π΅Ρ, ΡΠΎ Π΅ΡΡΡ ΠΊΡΡΡΡΡΠΈΠΉ ΠΌΠΎΠΌΠ΅Π½Ρ ΠΎΡΠ΅Π½Ρ ΠΌΠ°Π».
ΠΠ°ΠΆΠ°ΡΠΈΠ΅ Π½Π° ΠΏΠ΅Π΄Π°Π»Ρ Π³Π°Π·Π° ΠΈ ΠΏΠΎΠ΄Π½ΡΡΠΈΠ΅ ΠΎΠ±ΠΎΡΠΎΡΠΎΠ² Π΄ΠΎ ΡΡΠ΅Π΄Π½ΠΈΡ Π·Π½Π°ΡΠ΅Π½ΠΈΠΉ ΠΏΡΠΈΠ²ΠΎΠ΄ΠΈΡ ΠΊ ΡΠΎΠΌΡ, ΡΡΠΎ ΡΡΡΠ΅ΠΊΡΠΈΠ²Π½ΠΎΡΡΡ Π½Π°ΠΏΠΎΠ»Π½Π΅Π½ΠΈΡ Π²ΠΎΠ·Π΄ΡΡ ΠΎΠΌ Π½Π° Π²ΠΏΡΡΠΊΠ΅ ΡΠ°ΡΡΠ΅Ρ, ΡΠΎΠΏΠ»ΠΈΠ²Π½ΠΎ-Π²ΠΎΠ·Π΄ΡΡΠ½Π°Ρ ΡΠΌΠ΅ΡΡ ΡΠ³ΠΎΡΠ°Π΅Ρ Π±ΠΎΠ»Π΅Π΅ ΠΏΠΎΠ»Π½ΠΎΡΠ΅Π½Π½ΠΎ, ΡΠΈΠ»ΠΈΠ½Π΄ΡΡ Π»ΡΡΡΠ΅ Π²Π΅Π½ΡΠΈΠ»ΠΈΡΡΡΡΡΡ. Π Π΅Π·ΡΠ»ΡΡΠ°ΡΠΎΠΌ ΡΡΠ°Π½ΠΎΠ²ΠΈΡΡΡ ΡΠΎ, ΡΡΠΎ ΠΊΡΡΡΡΡΠΈΠΉ ΠΌΠΎΠΌΠ΅Π½Ρ ΡΠ°ΡΡΠ΅Ρ.Β ΠΠΎΠ±Π°Π²ΠΈΠΌ, ΡΡΠΎ ΡΡΡΠ±ΠΎΠΌΠΎΡΠΎΡΡ Π² ΡΡΠ΅Π΄Π½Π΅ΠΌ Π΄ΠΈΠ°ΠΏΠ°Π·ΠΎΠ½Π΅ ΠΎΠ±ΠΎΡΠΎΡΠΎΠ² ΠΏΠΎΠ»Π½ΠΎΡΡΡΡ ΠΏΡΠ΅ΠΎΠ΄ΠΎΠ»Π΅Π²Π°ΡΡ ΡΡΡΠ΅ΠΊΡ ΡΡΡΠ±ΠΎΡΠΌΡ, ΠΏΠΎΡΠ»Π΅ ΡΠ΅Π³ΠΎ Ρ Π΄Π²ΠΈΠ³Π°ΡΠ΅Π»Ρ Π²ΠΎΠ·Π½ΠΈΠΊΠ°Π΅Ρ ΠΆΠ΅Π»Π°Π΅ΠΌΡΠΉ ΠΏΠΎΠ΄Ρ Π²Π°Ρ. ΠΠ΅Π»ΠΎ Π² ΡΠΎΠΌ, ΡΡΠΎ ΠΏΠΎΡΠΎΠΊ ΠΎΡΡΠ°Π±ΠΎΡΠ°Π²ΡΠΈΡ Π³Π°Π·ΠΎΠ² ΠΏΠΎΡΠ»Π΅ ΡΠ°ΡΠΊΡΡΡΠΈΠ²Π°Π½ΠΈΡ Π΄Π²ΠΈΠ³Π°ΡΠ΅Π»Ρ Π½Π°ΡΠΈΠ½Π°Π΅Ρ ΡΡΡΠ΅ΠΊΡΠΈΠ²Π½ΠΎ Π²ΡΠ°ΡΠ°ΡΡ ΠΊΡΡΠ»ΡΡΠ°ΡΠΊΡ ΡΡΡΠ±ΠΎΠΊΠΎΠΌΠΏΡΠ΅ΡΡΠΎΡΠ° Π΄Π»Ρ ΠΏΠΎΠ΄Π°ΡΠΈ Π±ΠΎΠ»ΡΡΠ΅Π³ΠΎ ΠΊΠΎΠ»ΠΈΡΠ΅ΡΡΠ²Π° Π²ΠΎΠ·Π΄ΡΡ Π° Π² ΡΠΈΠ»ΠΈΠ½Π΄ΡΡ.
Π Π΅ΠΊΠΎΠΌΠ΅Π½Π΄ΡΠ΅ΠΌ ΡΠ°ΠΊΠΆΠ΅ ΠΏΡΠΎΡΠΈΡΠ°ΡΡ ΡΡΠ°ΡΡΡ ΠΎΠ± ΡΡΡΡΠΎΠΉΡΡΠ²Π΅ ΡΡΡΠ±ΠΎΠ½Π°Π΄Π΄ΡΠ²Π°. ΠΠ· ΡΡΠΎΠΉ ΡΡΠ°ΡΡΠΈ Π²Ρ ΡΠ·Π½Π°Π΅ΡΠ΅ ΠΎ ΠΊΠΎΠ½ΡΡΡΡΠΊΡΠΈΠ²Π½ΡΡ ΠΎΡΠΎΠ±Π΅Π½Π½ΠΎΡΡΡΡ ΡΡΡΠ±ΠΈΠ½Ρ, Π° ΡΠ°ΠΊΠΆΠ΅ ΠΎ ΠΏΡΠ΅ΠΈΠΌΡΡΠ΅ΡΡΠ²Π°Ρ ΠΈ Π½Π΅Π΄ΠΎΡΡΠ°ΡΠΊΠ°Ρ Π΄Π°Π½Π½ΠΎΠ³ΠΎ ΡΠΏΠΎΡΠΎΠ±Π° ΡΠ²Π΅Π»ΠΈΡΠ΅Π½ΠΈΡ ΠΌΠΎΡΠ½ΠΎΡΡΠΈ Π΄Π²ΠΈΠ³Π°ΡΠ΅Π»Ρ Π±Π΅Π· ΡΠ²Π΅Π»ΠΈΡΠ΅Π½ΠΈΡ Π΅Π³ΠΎ ΡΠΈΠ·ΠΈΡΠ΅ΡΠΊΠΎΠ³ΠΎ ΠΎΠ±ΡΠ΅ΠΌΠ°.
ΠΠ°Π»ΡΠ½Π΅ΠΉΡΠΈΠΉ ΡΠΎΡΡ ΠΎΠ±ΠΎΡΠΎΡΠΎΠ² Π²ΡΠ·ΡΠ²Π°Π΅Ρ ΡΠΎ, ΡΡΠΎ Π² Π΄Π²ΠΈΠ³Π°ΡΠ΅Π»Π΅ ΡΡΡΠ΅ΡΡΠ²Π΅Π½Π½ΠΎ ΡΠ°ΡΡΡΡ ΠΌΠ΅Ρ Π°Π½ΠΈΡΠ΅ΡΠΊΠΈΠ΅ ΠΏΠΎΡΠ΅ΡΠΈ. Π ΡΠ°ΠΊΠΈΠΌ ΠΏΠΎΡΠ΅ΡΡΠΌ ΡΠ»Π΅Π΄ΡΠ΅Ρ ΠΎΡΠ½Π΅ΡΡΠΈ ΡΡΠ΅Π½ΠΈΠ΅ ΠΏΠΎΡΡΠ½Π΅Π²ΡΡ ΠΊΠΎΠ»Π΅Ρ ΠΎ ΡΡΠ΅Π½ΠΊΠΈ ΡΠΈΠ»ΠΈΠ½Π΄ΡΠΎΠ², Π° ΡΠ°ΠΊΠΆΠ΅ ΡΠ°Π·Π»ΠΈΡΠ½ΡΠ΅ ΠΈΠ½Π΅ΡΡΠΈΠΎΠ½Π½ΡΠ΅ ΠΏΠΎΡΠ΅ΡΠΈ Π² Π΄ΡΡΠ³ΠΈΡ ΡΠ·Π»Π°Ρ ΠΈ ΠΌΠ΅Ρ Π°Π½ΠΈΠ·ΠΌΠ°Ρ Π΄Π²ΠΈΠ³Π°ΡΠ΅Π»Ρ. Π ΡΠ΅Π·ΡΠ»ΡΡΠ°ΡΠ΅ ΠΠΠ ΠΌΠΎΡΠΎΡΠ°Β ΠΏΠ°Π΄Π°Π΅Ρ, ΡΠ½Π΅ΡΠ³ΠΈΡ Π½Π°ΡΠΈΠ½Π°Π΅Ρ ΡΠ°ΡΡ ΠΎΠ΄ΠΎΠ²Π°ΡΡΡΡ Π½Π° ΠΏΡΠ΅ΠΎΠ΄ΠΎΠ»Π΅Π½ΠΈΠ΅ ΡΠ°ΠΊΠΈΡ ΠΏΠΎΡΠ΅ΡΡ Π² ΡΡΠ»ΠΎΠ²ΠΈΠΈ Π΅Π·Π΄Ρ Π½Π° ΠΏΡΠΈΠ±Π»ΠΈΠΆΠ΅Π½Π½ΡΡ ΠΊ ΠΌΠ°ΠΊΡΠΈΠΌΠ°Π»ΡΠ½ΡΠΌ ΠΎΠ±ΠΎΡΠΎΡΠ°Ρ . Β ΠΠ°ΠΊΠΎΠ½ΠΎΠΌΠ΅ΡΠ½ΠΎ, ΡΡΠΎ ΠΊΡΡΡΡΡΠΈΠΉ ΠΌΠΎΠΌΠ΅Π½Ρ Π½Π°ΡΠΈΠ½Π°Π΅Ρ ΡΠΌΠ΅Π½ΡΡΠ°ΡΡΡΡ Ρ ΡΡΠ΅ΡΠΎΠΌ ΡΠ°ΡΡΡΡΠΈΡ Π½Π°Π³ΡΡΠ·ΠΎΠΊ. Π’ΡΡΠ±ΠΎΠΌΠΎΡΠΎΡΡ ΡΠ°ΠΊΠΆΠ΅ ΡΠ΅ΡΡΡΡ ΠΎΡΠ΄Π°ΡΡ, ΡΠ°ΠΊ ΠΊΠ°ΠΊ ΡΠ°ΠΌ ΡΡΡΠ±ΠΎΠ½Π°Π³Π½Π΅ΡΠ°ΡΠ΅Π»Ρ Π½Π΅ ΠΎΠ±Π΅ΡΠΏΠ΅ΡΠΈΠ²Π°Π΅Ρ Π΄ΠΎΠ»ΠΆΠ½ΡΡ ΠΏΡΠΎΠΈΠ·Π²ΠΎΠ΄ΠΈΡΠ΅Π»ΡΠ½ΠΎΡΡΡ Π½Π° ΠΌΠ°ΠΊΡΠΈΠΌΠ°Π»ΡΠ½ΡΡ ΠΎΠ±ΠΎΡΠΎΡΠ°Ρ .
ΠΡΠ»ΠΈ ΡΠΊΠ°Π·Π°ΡΡ ΠΈΠ½Π°ΡΠ΅, ΠΌΠΎΡΠ½ΠΎΡΡΡ Π΄Π²ΠΈΠ³Π°ΡΠ΅Π»Ρ ΠΎΠ·Π½Π°ΡΠ°Π΅Ρ ΠΊΠΎΠ»ΠΈΡΠ΅ΡΡΠ²ΠΎ ΡΠ°Π±ΠΎΡΡ, ΠΊΠΎΡΠΎΡΡΡ Π°Π³ΡΠ΅Π³Π°Ρ ΡΠΏΠΎΡΠΎΠ±Π΅Π½ Π²ΡΠΏΠΎΠ»Π½ΠΈΡΡ Π·Π° ΠΎΠΏΡΠ΅Π΄Π΅Π»Π΅Π½Π½ΡΠΉ ΠΏΡΠΎΠΌΠ΅ΠΆΡΡΠΎΠΊ Π²ΡΠ΅ΠΌΠ΅Π½ΠΈ. ΠΠΎΡΠ½ΠΎΡΡΡ ΠΠΠ‘ ΠΈΠ·ΠΌΠ΅ΡΡΠ΅ΡΡΡ Π² ΠΊΠΈΠ»ΠΎΠ²Π°ΡΡΠ°Ρ
(ΠΊΠΡ) ΠΈ Π½Π°ΠΏΡΡΠΌΡΡ Π·Π°Π²ΠΈΡΠΈΡ ΠΎΡ ΠΏΠΎΠΊΠ°Π·Π°ΡΠ΅Π»Ρ ΠΊΡΡΡΡΡΠ΅Π³ΠΎ ΠΌΠΎΠΌΠ΅Π½ΡΠ° Π½Π° ΠΊΠΎΠ½ΠΊΡΠ΅ΡΠ½ΡΡ
ΠΎΠ±ΠΎΡΠΎΡΠ°Ρ
. ΠΠ΅ Π²Π΄Π°Π²Π°ΡΡΡ Π² ΠΏΠΎΠ΄ΡΠΎΠ±Π½ΠΎΡΡΠΈ, ΠΌΠΎΡΠ½ΠΎΡΡΡ ΡΠ²Π»ΡΠ΅ΡΡΡ ΡΠ°ΡΡΠ΅ΡΠ½ΠΎΠΉ Π²Π΅Π»ΠΈΡΠΈΠ½ΠΎΠΉ ΠΈ Π½Π΅ ΠΈΠ·ΠΌΠ΅ΡΡΠ΅ΡΡΡ ΠΎΡΠ΄Π΅Π»ΡΠ½ΠΎ ΠΎΡ ΠΊΡΡΡΡΠ΅Π³ΠΎ ΠΌΠΎΠΌΠ΅Π½ΡΠ°. Π§ΡΠΎ ΠΊΠ°ΡΠ°Π΅ΡΡΡ ΠΌΠ°ΠΊΡΠΈΠΌΠ°Π»ΡΠ½ΠΎΠΉ ΠΌΠΎΡΠ½ΠΎΡΡΠΈ, ΡΠ°ΠΊΠ°Ρ ΠΌΠΎΡΠ½ΠΎΡΡΡ ΠΏΡΠ΅Π΄ΡΡΠ°Π²Π»ΡΠ΅Ρ ΡΠΎΠ±ΠΎΠΉ ΡΡΠ»ΠΎΠ²Π½ΡΡ ΡΠΎΡΠΊΡ Π½Π°ΡΠ°Π»Π° ΡΠΌΠ΅Π½ΡΡΠ΅Π½ΠΈΡ ΠΊΡΡΡΡΡΠ΅Π³ΠΎ ΠΌΠΎΠΌΠ΅Π½ΡΠ°, Π½ΠΎ ΠΏΡΠΎΠΈΠ·Π²Π΅Π΄Π΅Π½ΠΈΠ΅ ΠΌΠΎΡΠ½ΠΎΡΡΠΈ ΠΈ ΠΎΠ±ΠΎΡΠΎΡΠΎΠ² Π΅ΡΠ΅ Π½Π΅ ΡΡΡΠ΅ΠΌΠΈΡΡΡ ΠΊ ΡΠ²Π΅Π»ΠΈΡΠ΅Π½ΠΈΡ.
Π‘ ΡΡΠ΅ΡΠΎΠΌ Π΄Π°Π½Π½ΠΎΠΉ ΠΈΠ½ΡΠΎΡΠΌΠ°ΡΠΈΠΈ ΡΡΠ°Π½ΠΎΠ²ΠΈΡΡΡ ΠΏΠΎΠ½ΡΡΠ½ΠΎ, ΡΡΠΎ ΡΠ°ΠΊΠΎΠ΅ ΠΏΠΎΠ»ΠΊΠ° ΠΊΡΡΡΡΡΠ΅Π³ΠΎ ΠΌΠΎΠΌΠ΅Π½ΡΠ°, ΠΊΠΎΡΠΎΡΠ°Ρ ΡΠ°ΡΡΠΎ ΠΎΡΠΎΠ±ΡΠ°ΠΆΠ°Π΅ΡΡΡ Π½Π° Π³ΡΠ°ΡΠΈΠΊΠ°Ρ
. ΠΠΎΠ΄ ΡΠ°ΠΊΠΎΠΉ ΠΏΠΎΠ»ΠΊΠΎΠΉ ΡΠ»Π΅Π΄ΡΠ΅Ρ ΠΏΠΎΠ½ΠΈΠΌΠ°ΡΡ Π΄ΠΈΠ°ΠΏΠ°Π·ΠΎΠ½ ΠΎΠ±ΠΎΡΠΎΡΠΎΠ², Π½Π° ΠΊΠΎΡΠΎΡΡΡ
ΠΏΠΎΡΡΠΎΡΠ½Π½ΠΎ Π΄ΠΎΡΡΡΠΏΠ΅Π½ ΠΌΠ°ΠΊΡΠΈΠΌΡΠΌ ΠΊΡΡΡΡΡΠ΅Π³ΠΎ ΠΌΠΎΠΌΠ΅Π½ΡΠ°.
ΠΡΠΎΡΡΡΠΌΠΈ ΡΠ»ΠΎΠ²Π°ΠΌΠΈ, ΠΊΡΡΡΡΡΠΈΠΉ ΠΌΠΎΠΌΠ΅Π½Ρ ΠΈ Π΅ΡΡΡ ΠΌΠΎΡΠ½ΠΎΡΡΡ Π΄Π²ΠΈΠ³Π°ΡΠ΅Π»Ρ, ΠΊΠΎΡΠΎΡΠ°Ρ Π±ΡΠ΄Π΅Ρ Π΄ΠΎΡΡΡΠΏΠ½Π° Π½Π° ΡΠ°Π·Π½ΡΡ ΠΎΠ±ΠΎΡΠΎΡΠ°Ρ ΠΌΠΎΡΠΎΡΠ°. ΠΡΠΎΠΉ ΡΠ°ΠΊΡΠΈΡΠ΅ΡΠΊΠΎΠΉ ΠΌΠΎΡΠ½ΠΎΡΡΡΡ, Π° Π½Π΅ ΡΠ°Π·ΡΠ΅ΠΊΠ»Π°ΠΌΠΈΡΠΎΠ²Π°Π½Π½ΠΎΠΉ ΠΌΠ°ΡΠΊΠ΅ΡΠΎΠ»ΠΎΠ³Π°ΠΌΠΈ Β«ΠΌΠ°ΠΊΡΠΈΠΌΠ°Π»ΠΊΠΎΠΉΒ», Π²ΠΎΠ΄ΠΈΡΠ΅Π»ΠΈ ΠΊΠ°ΠΆΠ΄ΡΠΉ Π΄Π΅Π½Ρ ΠΏΠΎΠ»ΡΠ·ΡΡΡΡΡ Π²ΠΎ Π²ΡΠ΅ΠΌΡ ΠΎΠ±Π³ΠΎΠ½ΠΎΠ² ΠΈ ΡΠ΅Π·ΠΊΠΈΡ ΡΡΠΊΠΎΡΠ΅Π½ΠΈΠΉ. ΠΠΎΡ ΠΈ ΠΏΠΎΠ»ΡΡΠ°Π΅ΡΡΡ, ΡΡΠΎ Π΅Π·Π΄ΠΈΠΌ ΠΌΡ Π½Π° ΠΊΡΡΡΡΡΠ΅ΠΌ ΠΌΠΎΠΌΠ΅Π½ΡΠ΅, Π° Π½Π΅ Π½Π° ΠΌΠ°ΠΊΡΠΈΠΌΠ°Π»ΡΠ½ΠΎΠΉ ΠΌΠΎΡΠ½ΠΎΡΡΠΈ, ΠΎΡΠ΅Π½ΠΈΠ²Π°Ρ Π΄ΠΈΠ½Π°ΠΌΠΈΠΊΡ ΡΠ°Π·Π³ΠΎΠ½Π° Π½Π° ΡΠΎΠΌ ΠΈΠ»ΠΈ ΠΈΠ½ΠΎΠΌ Π΄Π²ΠΈΠ³Π°ΡΠ΅Π»Π΅.Β
Π§ΡΠΎ ΠΊΠ°ΡΠ°Π΅ΡΡΡ ΡΠ°ΠΌΠΎΠΉ ΠΌΠ°ΠΊΡΠΈΠΌΠ°Π»ΡΠ½ΠΎΠΉ ΠΌΠΎΡΠ½ΠΎΡΡΠΈ, ΠΎΡ Π΄Π°Π½Π½ΠΎΠ³ΠΎ ΠΏΠΎΠΊΠ°Π·Π°ΡΠ΅Π»Ρ Π·Π°Π²ΠΈΡΠΈΡ, ΠΏΡΠ΅ΠΆΠ΄Π΅ Π²ΡΠ΅Π³ΠΎ, ΡΠ° ΠΌΠ°ΠΊΡΠΈΠΌΠ°Π»ΡΠ½Π°Ρ ΡΠΊΠΎΡΠΎΡΡΡ, Ρ ΠΊΠΎΡΠΎΡΠΎΠΉ ΡΠΏΠΎΡΠΎΠ±Π΅Π½ Π΄Π²ΠΈΠ³Π°ΡΡΡΡ Π°Π²ΡΠΎΠΌΠΎΠ±ΠΈΠ»Ρ. ΠΠ°ΠΊΡΠΈΠΌΠ°Π»ΡΠ½Π°Ρ ΡΠΊΠΎΡΠΎΡΡΡ ΡΡΠ°Π½ΠΎΠ²ΠΈΡΡΡ Π΄ΠΎΡΡΡΠΏΠ½ΠΎΠΉ Π² ΡΠΎΠΌ ΡΠ»ΡΡΠ°Π΅, ΠΊΠΎΠ³Π΄Π° ΡΠ°ΡΡ
ΠΎΠ΄ΡΠ΅ΠΌΠ°Ρ ΠΌΠΎΡΠ½ΠΎΡΡΡ ΡΠ°Π²Π½Π° ΠΌΠΎΡΠ½ΠΎΡΡΠΈ ΠΠΠ‘. ΠΡΠΈ ΡΡΠΎΠΌ Π΄Π»Ρ ΠΎΠΏΡΠ΅Π΄Π΅Π»Π΅Π½ΠΈΡ Β«ΠΌΠ°ΠΊΡΠΈΠΌΠ°Π»ΠΊΠΈΒ» ΠΊΠΎΠ½ΡΡΡΡΠΊΡΠΎΡΠ°ΠΌΠΈ ΡΡΠΈΡΡΠ²Π°Π΅ΡΡΡ ΡΡΠ΄ ΠΏΠΎΡΠ΅ΡΡ Π½Π° ΠΈΠ½Π΅ΡΡΠΈΡ ΠΈ ΡΡΠ΅Π½ΠΈΠ΅, ΡΠΎΠΏΡΠΎΡΠΈΠ²Π»Π΅Π½ΠΈΠ΅ ΠΏΠΎΡΠΎΠΊΠ°ΠΌ Π²ΠΎΠ·Π΄ΡΡ
Π° ΠΈ ΠΊΠ°ΡΠ΅Π½ΠΈΡ ΠΊΠΎΠ»Π΅Ρ.
ΠΡΠ»ΠΈ ΠΏΡΠΎΡΠ΅, ΠΎΡ Π·Π°ΠΏΠ°ΡΠ° ΠΌΠΎΡΠ½ΠΎΡΡΠΈ Π·Π°Π²ΠΈΡΠΈΡ ΡΠΏΠΎΡΠΎΠ±Π½ΠΎΡΡΡ ΠΌΠΎΡΠΎΡΠ° ΠΏΡΠ΅ΠΎΠ΄ΠΎΠ»Π΅Π²Π°ΡΡ ΡΠ°ΡΡΡΡΠΈΠ΅ ΠΏΠΎΡΠ΅ΡΠΈ ΠΈ ΡΠΎΠΏΡΠΎΡΠΈΠ²Π»Π΅Π½ΠΈΠ΅, ΡΡΠΎ ΠΈ ΠΏΠΎΠ·Π²ΠΎΠ»ΡΠ΅Ρ Π°Π³ΡΠ΅Π³Π°ΡΡ ΡΠ°Π·ΠΎΠ³Π½Π°ΡΡ Π°Π²ΡΠΎΠΌΠΎΠ±ΠΈΠ»Ρ ΡΠΎΠ»ΡΠΊΠΎ Π΄ΠΎ ΠΎΠΏΡΠ΅Π΄Π΅Π»Π΅Π½Π½ΠΎΠ³ΠΎ ΠΏΡΠ΅Π΄Π΅Π»Π° ΠΈ Π΄Π°Π»Π΅Π΅ ΠΏΠΎΠ΄Π΄Π΅ΡΠΆΠΈΠ²Π°ΡΡ Π½Π°Π±ΡΠ°Π½Π½ΡΡ ΡΠΊΠΎΡΠΎΡΡΡ.
ΠΡΡΡΡΡΠΈΠΉ ΠΌΠΎΠΌΠ΅Π½Ρ Π΄ΠΈΠ·Π΅Π»ΡΠ½ΠΎΠ³ΠΎ Π΄Π²ΠΈΠ³Π°ΡΠ΅Π»Ρ
ΠΡΠΎΠ±Π΅Π½Π½ΠΎΡΡΡΡ Π΄ΠΈΠ·Π΅Π»ΡΠ½ΡΡ Π΄Π²ΠΈΠ³Π°ΡΠ΅Π»Π΅ΠΉ ΡΡΠ°Π²Π½ΠΈΡΠ΅Π»ΡΠ½ΠΎ Ρ Π±Π΅Π½Π·ΠΈΠ½ΠΎΠ²ΡΠΌΠΈ Π°Π½Π°Π»ΠΎΠ³Π°ΠΌΠΈ ΡΠ²Π»ΡΠ΅ΡΡΡ Π±ΠΎΠ»Π΅Π΅ Π²ΡΡΠΎΠΊΠΈΠΉ ΠΊΡΡΡΡΡΠΈΠΉ ΠΌΠΎΠΌΠ΅Π½Ρ ΠΈ ΠΌΠ΅Π½ΡΡΠ°Ρ ΠΌΠΎΡΠ½ΠΎΡΡΡ. ΠΠ΅Π»ΠΎ Π² ΡΠΎΠΌ, ΡΡΠΎ Π΄ΠΈΠ·Π΅Π»ΡΠ½ΡΠ΅ ΠΌΠΎΡΠΎΡΡ ΠΈΠΌΠ΅ΡΡ ΡΡΠΆΠ΅Π½Π½ΡΠΉ Π΄ΠΈΠ°ΠΏΠ°Π·ΠΎΠ½ ΠΎΠ±ΠΎΡΠΎΡΠΎΠ². ΠΡΠΎ ΡΠ²ΡΠ·Π°Π½ΠΎ Ρ ΠΊΠΎΠ½ΡΡΡΡΠΊΡΠΈΠ²Π½ΡΠΌΠΈ ΠΎΡΠ»ΠΈΡΠΈΡΠΌΠΈ ΡΠ°ΠΊΠΈΡ ΠΌΠΎΡΠΎΡΠΎΠ² (Ρ ΠΎΠ΄ ΠΏΠΎΡΡΠ½Ρ), Π° ΡΠ°ΠΊΠΆΠ΅ Π±ΠΎΠ»Π΅Π΅ Π²ΡΡΠΎΠΊΠΎΠΉ ΡΡΠ΅ΠΏΠ΅Π½ΡΡ ΡΠΆΠ°ΡΠΈΡ ΠΈ ΡΠΏΠ΅ΡΠΈΡΠΈΠΊΠΎΠΉ ΠΏΡΠΎΡΠ΅ΡΡΠ° ΡΠ³ΠΎΡΠ°Π½ΠΈΡ Π΄ΠΈΠ·ΡΠΎΠΏΠ»ΠΈΠ²Π°.
ΠΡΡΠ³ΠΈΠΌΠΈ ΡΠ»ΠΎΠ²Π°ΠΌΠΈ, Π΄ΠΈΠ·Π΅Π»Ρ ΠΈΠ·Π½Π°ΡΠ°Π»ΡΠ½ΠΎ Π½Π΅ ΠΏΡΠΈΡΠΏΠΎΡΠΎΠ±Π»Π΅Π½ Π΄Π»Ρ ΡΠ°Π±ΠΎΡΡ Π½Π° Π²ΡΡΠΎΠΊΠΈΡ
ΠΎΠ±ΠΎΡΠΎΡΠ°Ρ
. Π‘Π»Π΅Π΄ΠΎΠ²Π°ΡΠ΅Π»ΡΠ½ΠΎ, Π°Π³ΡΠ΅Π³Π°Ρ Π½Π΅ ΡΠ°ΠΊ Ρ
ΠΎΡΠΎΡΠΎ ΡΠ°ΡΠΊΡΡΡΠΈΠ²Π°Π΅ΡΡΡ. ΠΠ°ΡΠ°Π»Π»Π΅Π»ΡΠ½ΠΎ Ρ ΡΡΠΈΠΌ ΡΠ΅ΠΌΠΏΠ΅ΡΠ°ΡΡΡΠ° Π²ΡΡ
Π»ΠΎΠΏΠ° Ρ Π΄ΠΈΠ·Π΅Π»ΡΠ½ΠΎΠ³ΠΎ Π΄Π²ΠΈΠ³Π°ΡΠ΅Π»Ρ Π½ΠΈΠΆΠ΅ ΠΏΠΎ ΡΡΠ°Π²Π½Π΅Π½ΠΈΡ Ρ Π±Π΅Π½Π·ΠΈΠ½ΠΎΠ²ΡΠΌ, Π° ΡΠ°ΠΊΠΆΠ΅ Π½Π° Β«Π½ΠΈΠ·Π°Ρ
Β» ΠΌΠΎΡΠΎΡΡ Π½Π° ΡΠΎΠ»ΡΡΠΊΠ΅ Π½Π΅ ΡΠ°ΠΊ ΡΠΊΠ»ΠΎΠ½Π½Ρ ΠΊ Π΄Π΅ΡΠΎΠ½Π°ΡΠΈΠΈ.Β Π ΡΠ΅Π·ΡΠ»ΡΡΠ°ΡΠ΅ ΠΊΠΎΠ½ΡΡΡΡΠΊΡΠΎΡΡ ΡΠΌΠΎΠ³Π»ΠΈ ΡΡΡΠ°Π½ΠΎΠ²ΠΈΡΡ ΡΠ»ΠΎΠΆΠ½ΡΠ΅ ΠΈ ΠΌΠ°ΠΊΡΠΈΠΌΠ°Π»ΡΠ½ΠΎ ΡΡΡΠ΅ΠΊΡΠΈΠ²Π½ΡΠ΅ ΡΠΈΡΡΠ΅ΠΌΡ ΡΡΡΠ±ΠΎΠ½Π°Π΄Π΄ΡΠ²Π° ΠΈΠΌΠ΅Π½Π½ΠΎ Π½Π° Π΄ΠΈΠ·Π΅Π»Ρ.
ΠΠ»Π°Π³ΠΎΠ΄Π°ΡΡ ΡΠ°ΠΊΠΈΠΌ ΠΎΡΠΎΠ±Π΅Π½Π½ΠΎΡΡΡΠΌ ΠΊΡΡΡΡΡΠΈΠΉ ΠΌΠΎΠΌΠ΅Π½Ρ Π΄ΠΈΠ·Π΅Π»ΡΠ½ΠΎΠ³ΠΎ Π΄Π²ΠΈΠ³Π°ΡΠ΅Π»Ρ Π½Π° Π½ΠΈΠ·ΠΊΠΈΡ ΠΎΠ±ΠΎΡΠΎΡΠ°Ρ Π½Π°ΠΌΠ½ΠΎΠ³ΠΎ Π²ΡΡΠ΅ Π°Π½Π°Π»ΠΎΠ³ΠΈΡΠ½ΡΡ Π°ΡΠΌΠΎΡΡΠ΅ΡΠ½ΡΡ ΠΈΠ»ΠΈ ΡΡΠ±ΠΈΡΠΎΠ²Π°Π½Π½ΡΡ Π±Π΅Π½Π·ΠΈΠ½ΠΎΠ²ΡΡ ΠΠΠ‘. ΠΠΎΠ΄Π½ΠΈΠΌΠ°ΡΡ ΠΌΠΎΡΠ½ΠΎΡΡΡ ΡΠ°ΠΊΠΎΠ³ΠΎ Π°Π³ΡΠ΅Π³Π°ΡΠ° Π½Π΅ ΠΈΠΌΠ΅Π΅Ρ ΡΠΌΡΡΠ»Π°, ΡΠ°ΠΊ ΠΊΠ°ΠΊ ΡΠ²Π΅ΡΠ΅Π½Π½Π°Ρ ΡΡΠ³Π° Π½Π° Π½ΠΈΠ·Π°Ρ , Π²ΡΡΠΎΠΊΠΈΠΉ ΠΠΠ ΠΈ ΡΠΎΠΏΠ»ΠΈΠ²Π½Π°Ρ ΡΠΊΠΎΠ½ΠΎΠΌΠΈΡΠ½ΠΎΡΡΡ ΠΏΠΎΠ»Π½ΠΎΡΡΡΡ ΠΏΠ΅ΡΠ΅ΠΊΡΡΠ²Π°ΡΡ Π½Π΅Π±ΠΎΠ»ΡΡΠΎΠ΅ ΠΎΡΡΡΠ°Π²Π°Π½ΠΈΠ΅ Π΄ΠΈΠ·Π΅Π»Π΅ΠΉ ΠΏΠΎ ΠΏΠΎΠΊΠ°Π·Π°ΡΠ΅Π»Ρ ΠΌΠΎΡΠ½ΠΎΡΡΠΈ ΠΈ ΠΌΠ°ΠΊΡΠΈΠΌΠ°Π»ΡΠ½ΠΎΠΉ ΡΠΊΠΎΡΠΎΡΡΠΈ.
ΠΠΎΠ±Π°Π²ΠΈΠΌ, ΡΡΠΎ ΠΏΠΎΡΠ΅Π½ΡΠΈΠ°Π» Π΄ΠΈΠ·Π΅Π»Ρ ΠΏΠΎΠ·Π²ΠΎΠ»ΡΠ΅Ρ ΡΠ΄Π΅Π»Π°ΡΡ Π΅Π³ΠΎ Π΄Π°ΠΆΠ΅ ΠΌΠΎΡΠ½Π΅Π΅ Π±Π΅Π½Π·ΠΈΠ½ΠΎΠ²ΡΡ ΡΠΎΠ±ΡΠ°ΡΡΠ΅Π², Π½ΠΎ ΡΡΠΎ ΠΏΡΠΈΠ²Π΅Π΄Π΅Ρ ΠΊ ΡΡΡΠ΅ΡΡΠ²Π΅Π½Π½ΠΎΠΌΡ ΡΠ΄ΠΎΡΠΎΠΆΠ°Π½ΠΈΡ ΠΈ ΡΡΡΠΆΠ΅Π»Π΅Π½ΠΈΡ Π²ΡΠ΅ΠΉ ΠΊΠΎΠ½ΡΡΡΡΠΊΡΠΈΠΈ Π΄Π²ΠΈΠ³Π°ΡΠ΅Π»Ρ. Π’Π°ΠΊΠΆΠ΅ ΠΏΠΎΠ½Π°Π΄ΠΎΠ±ΠΈΡΡΡ Π΄ΠΎΡΠ°Π±ΠΎΡΠΊΠ° ΡΠΈΡΡΠ΅ΠΌΡ ΠΏΠΈΡΠ°Π½ΠΈΡ Π΄ΠΈΠ·Π΅Π»ΡΠ½ΠΎΠ³ΠΎ ΠΌΠΎΡΠΎΡΠ° ΠΈ ΡΡΡΠ°Π½ΠΎΠ²ΠΊΠ° Π±ΠΎΠ»Π΅Π΅ Π²ΡΠ½ΠΎΡΠ»ΠΈΠ²ΠΎΠΉ ΠΠΠ, ΠΊΠΎΡΠΎΡΠ°Ρ Π±ΡΠ΄Π΅Ρ ΡΠΏΠΎΡΠΎΠ±Π½Π° Π²ΡΠ΄Π΅ΡΠΆΠΈΠ²Π°ΡΡ ΠΏΡΠΎΡΡΠΎ ΠΎΠ³ΡΠΎΠΌΠ½ΡΠΉ ΠΊΡΡΡΡΡΠΈΠΉ ΠΌΠΎΠΌΠ΅Π½Ρ. ΠΠ΅ ΡΠ»Π΅Π΄ΡΠ΅Ρ Π·Π°Π±ΡΠ²Π°ΡΡ ΠΈ ΠΎΠ± ΡΠΊΠΎΠ»ΠΎΠ³ΠΈΡΠ΅ΡΠΊΠΈΡ Π½ΠΎΡΠΌΠ°Ρ , Π΄Π»Ρ ΡΠΎΠΎΡΠ²Π΅ΡΡΡΠ²ΠΈΡ ΠΊΠΎΡΠΎΡΡΠΌ ΠΌΠΎΡΠ½ΡΠ΅ Π΄ΠΈΠ·Π΅Π»ΠΈ ΠΏΠΎΡΡΠ΅Π±ΡΡΡ ΡΠ΅ΡΡΠ΅Π·Π½ΠΎΠΉ ΠΌΠΎΠ΄Π΅ΡΠ½ΠΈΠ·Π°ΡΠΈΠΈ. ΠΠΎΠ»ΡΡΠ°Π΅ΡΡΡ, ΠΏΠΎΠ΄Π½ΠΈΠΌΠ°ΡΡ ΠΌΠΎΡΠ½ΠΎΡΡΡ Π΄ΠΈΠ·Π΅Π»Ρ ΡΠ΅Π³ΠΎΠ΄Π½Ρ ΠΏΠΎΠΏΡΠΎΡΡΡ Π½Π΅ΡΠ΅Π»Π΅ΡΠΎΠΎΠ±ΡΠ°Π·Π½ΠΎ.
youtube.com/embed/NaRX9Q6S-ZA» allowfullscreen=»allowfullscreen»/>ΠΠΎΠ΄Π²Π΅Π΄Π΅ΠΌ ΠΈΡΠΎΠ³ΠΈ
ΠΡΠ»ΠΈ Π²Ρ ΡΡΠΎΠ»ΠΊΠ½ΡΠ»ΠΈΡΡ Ρ Π²ΠΎΠ·ΠΌΠΎΠΆΠ½ΠΎΡΡΡΡ Π²ΡΠ±ΡΠ°ΡΡ Π°Π²ΡΠΎΠΌΠΎΠ±ΠΈΠ»Ρ Ρ Π½Π΅Π·Π½Π°ΡΠΈΡΠ΅Π»ΡΠ½ΠΎ ΠΎΡΠ»ΠΈΡΠ°ΡΡΠΈΠΌΠΈΡΡ ΠΏΠΎ Ρ Π°ΡΠ°ΠΊΡΠ΅ΡΠΈΡΡΠΈΠΊΠ°ΠΌ Π΄Π²ΠΈΠ³Π°ΡΠ΅Π»ΡΠΌΠΈ, ΡΠΎΠ³Π΄Π° ΠΎΠΏΡΠΈΠΌΠ°Π»ΡΠ½ΠΎ Π²ΡΠ±ΠΈΡΠ°ΡΡ Π°Π³ΡΠ΅Π³Π°Ρ Ρ Π±ΠΎΠ»ΡΡΠΈΠΌ ΠΊΡΡΡΡΡΠΈΠΌ ΠΌΠΎΠΌΠ΅Π½ΡΠΎΠΌ. ΠΠ°Π½Π½ΠΎΠ΅ ΠΏΡΠ°Π²ΠΈΠ»ΠΎ ΠΎΡΠΎΠ±Π΅Π½Π½ΠΎ Π°ΠΊΡΡΠ°Π»ΡΠ½ΠΎ Π΄Π»Ρ ΠΌΠ°ΡΠΈΠ½ Ρ ΠΠΠΠ. ΠΠ°ΠΏΡΠΈΠΌΠ΅Ρ, ΠΏΡΠΎΠΈΠ·Π²ΠΎΠ΄ΠΈΡΠ΅Π»Ρ ΠΌΠΎΠΆΠ΅Ρ Π²ΡΠΏΡΡΠΊΠ°ΡΡ ΠΎΠ΄Π½Ρ ΠΈ ΡΡ ΠΆΠ΅ ΠΌΠΎΠ΄Π΅Π»Ρ, ΠΊΠΎΡΠΎΡΠ°Ρ ΠΏΠΎΠ»ΡΡΠ°Π΅Ρ ΠΠΠ‘ Ρ ΡΠ°Π±ΠΎΡΠΈΠΌ ΠΎΠ±ΡΠ΅ΠΌΠΎΠΌ 1.8 Π»ΠΈΡΡΠ° (140 Π».Ρ.) ΠΈ 2.0 (155 Π».Ρ.). Π’Π°ΠΊΠΆΠ΅ ΡΠ»Π΅Π΄ΡΠ΅Ρ ΡΡΠΈΡΡΠ²Π°ΡΡ ΠΈ ΡΠΏΠΎΠΌΡΠ½ΡΡΡΡ Π²ΡΡΠ΅ ΠΏΠΎΠ»ΠΊΡ ΠΊΡΡΡΡΡΠ΅Π³ΠΎ ΠΌΠΎΠΌΠ΅Π½ΡΠ°, ΡΠΎ Π΅ΡΡΡ Π·Π°Π²ΠΈΡΠΈΠΌΠΎΡΡΡ ΠΌΠΎΡΠ½ΠΎΡΡΠΈ ΠΈΒ ΠΊΡΡΡΡΡΠ΅Π³ΠΎ ΠΌΠΎΠΌΠ΅Π½ΡΠ° ΠΎΡΒ ΠΎΠ±ΠΎΡΠΎΡΠΎΠ² Π΄Π²ΠΈΠ³Π°ΡΠ΅Π»Ρ.
ΠΡΡΡΠΈΠΌ Π²Π°ΡΠΈΠ°Π½ΡΠΎΠΌ Π΄Π²ΠΈΠ³Π°ΡΠ΅Π»Ρ Π±ΡΠ΄Π΅Ρ ΡΠΎΡ, ΠΊΠΎΠ³Π΄Π° ΠΌΠΎΡΠΎΡ Π²ΡΡ
ΠΎΠ΄ΠΈΡ Π½Π° ΠΏΠΈΠΊ ΠΌΠΎΠΌΠ΅Π½ΡΠ° Π½Π΅ Π½Π° ΠΎΠΏΡΠ΅Π΄Π΅Π»Π΅Π½Π½ΡΡ
ΠΎΠ±ΠΎΡΠΎΡΠ°Ρ
, Π°Β Π² ΠΌΠ°ΠΊΡΠΈΠΌΠ°Π»ΡΠ½ΠΎ ΡΠΈΡΠΎΠΊΠΎΠΌ Π΄ΠΈΠ°ΠΏΠ°Π·ΠΎΠ½Π΅. ΠΠ°ΠΏΡΠΈΠΌΠ΅Ρ, ΠΏΡΠΎΡΡΠΎΠΉ Π°ΡΠΌΠΎΡΡΠ΅ΡΠ½ΡΠΉ Π΄Π²ΠΈΠ³Π°ΡΠ΅Π»Ρ ΠΌΠΎΠΆΠ΅Ρ ΠΈΠΌΠ΅ΡΡ ΠΏΠΈΠΊ ΠΊΡΡΡΡΡΠ΅Π³ΠΎ ΠΌΠΎΠΌΠ΅Π½ΡΠ° Π½Π° 3500 ΠΎΠ±/ΠΌΠΈΠ½, Π² ΡΠΎ Π²ΡΠ΅ΠΌΡ ΠΊΠ°ΠΊ Π΅Π³ΠΎ ΠΏΡΠΎΠ΄Π²ΠΈΠ½ΡΡΡΠΉ Π²ΡΡΠΎΠΊΠΎΡΠ΅Ρ
Π½ΠΎΠ»ΠΎΠ³ΠΈΡΠ½ΡΠΉ Π°Π½Π°Π»ΠΎΠ³ Ρ ΡΡΡΠ±ΠΈΠ½ΠΎΠΉ Π²ΡΡ
ΠΎΠ΄ΠΈΡ Π½Π° ΠΏΠΈΠΊ ΠΌΠΎΠΌΠ΅Π½ΡΠ° ΡΠΆΠ΅ ΠΏΡΠΈ 1500 ΠΎΠ±/ΠΌΠΈΠ½, ΡΠΎΡ
ΡΠ°Π½ΡΡ Β«ΡΠΎΠ²Π½ΡΡΒ» ΠΏΠΎΠ»ΠΊΡ Π΄ΠΎΒ 4500Β ΠΎΠ±/ΠΌΠΈΠ½.
ΠΡΠΎ Π·Π½Π°ΡΠΈΡ, ΡΡΠΎ Π² ΠΏΠ΅ΡΠ²ΠΎΠΌ ΡΠ»ΡΡΠ°Π΅ Π΄Π»Ρ ΡΠ²Π΅ΡΠ΅Π½Π½ΠΎΠ³ΠΎ ΡΠ°Π·Π³ΠΎΠ½Π° ΠΌΠΎΡΠΎΡ Π½ΡΠΆΠ½ΠΎ ΠΊΡΡΡΠΈΡΡ, ΡΠ΄Π΅ΡΠΆΠΈΠ²Π°ΡΡ ΠΠΠ‘ Π½Π° ΠΎΠ±ΠΎΡΠΎΡΠ°Ρ
ΠΌΠ°ΠΊΡΠΈΠΌΠ°Π»ΡΠ½ΠΎΠ³ΠΎ ΠΌΠΎΠΌΠ΅Π½ΡΠ°, Π° ΡΠ°ΠΊΠΆΠ΅ ΡΠ°ΡΠ΅ ΠΏΠ΅ΡΠ΅ΠΊΠ»ΡΡΠ°ΡΡ ΠΏΠ΅ΡΠ΅Π΄Π°ΡΠΈ Π²Π½ΠΈΠ· ΠΏΡΠΈ Π²ΠΎΠ·Π½ΠΈΠΊΠ½ΠΎΠ²Π΅Π½ΠΈΠΈ Π½Π°Π³ΡΡΠ·ΠΎΠΊ. ΠΠΎ Π²ΡΠΎΡΠΎΠΌ ΡΠ»ΡΡΠ°Π΅ ΠΌΠ°ΠΊΡΠΈΠΌΡΠΌ ΠΊΡΡΡΡΡΠ΅Π³ΠΎ ΠΌΠΎΠΌΠ΅Π½ΡΠ° Π±ΡΠ΄Π΅Ρ Π΄ΠΎΡΡΡΠΏΠ΅Π½ Π²ΠΎΠ΄ΠΈΡΠ΅Π»Ρ Π² ΡΠΈΡΠΎΠΊΠΎΠΌ Π΄ΠΈΠ°ΠΏΠ°Π·ΠΎΠ½Π΅ ΠΎΠ±ΠΎΡΠΎΡΠΎΠ², ΡΡΠΎ ΠΏΠΎΠ·Π²ΠΎΠ»ΡΠ΅Ρ ΡΡΡΠ΅ΠΊΡΠΈΠ²Π½ΠΎ ΡΡΠΊΠΎΡΡΡΡΡΡ ΠΈ ΡΠΏΡΠ°Π²Π»ΡΡΡΡΡ Ρ ΠΌΠ΅Π½ΡΡΡΠΈΠΌΠΈΡΡ Π½Π°Π³ΡΡΠ·ΠΊΠ°ΠΌΠΈ Π±Π΅Π· ΡΠ°ΡΡΠΎΠ³ΠΎ ΠΏΠ΅ΡΠ΅ΠΊΠ»ΡΡΠ΅Π½ΠΈΡ ΠΏΠ΅ΡΠ΅Π΄Π°ΡΠΈ Π½Π° ΠΏΠΎΠ½ΠΈΠΆΠ΅Π½Π½ΡΡ. ΠΡΡΠ³ΠΈΠΌΠΈ ΡΠ»ΠΎΠ²Π°ΠΌΠΈ, Π΄ΠΎΡΡΡΠΏΠ½ΠΎΡΡΡ Π²ΡΡΠΎΠΊΠΎΠ³ΠΎ ΠΊΡΡΡΡΡΠ΅Π³ΠΎ ΠΌΠΎΠΌΠ΅Π½ΡΠ° Π² ΡΠ°ΡΡΠΈΡΠ΅Π½Π½ΠΎΠΌ Π΄ΠΈΠ°ΠΏΠ°Π·ΠΎΠ½Π΅ ΡΠ°ΠΊΡΠΈΡΠ΅ΡΠΊΠΈ ΠΎΠ·Π½Π°ΡΠ°Π΅Ρ, ΡΡΠΎ ΠΈ ΠΌΠΎΡΠ½ΠΎΡΡΠΈ ΠΏΠΎΡΡΠΈ Π²ΡΠ΅Π³Π΄Π° Π΄ΠΎΡΡΠ°ΡΠΎΡΠ½ΠΎ.
Π£ΠΊΠ°Π·Π°Π½Π½ΡΠ΅ ΠΎΡΠΎΠ±Π΅Π½Π½ΠΎΡΡΠΈ ΡΠ°Π·Π½ΡΡ ΠΠΠ‘ ΠΈ ΡΠΌΠ΅Π½ΠΈΠ΅ ΡΠΏΡΠ°Π²Π»ΡΡΡΡΡ Ρ Π½Π°Π³ΡΡΠ·ΠΊΠ°ΠΌΠΈ ΠΎΠΏΡΠ΅Π΄Π΅Π»ΡΡΡ ΡΠ»Π΅Π΄ΡΡΡΠΈΠΉ ΠΏΠΎΠΊΠ°Π·Π°ΡΠ΅Π»Ρ, ΠΊΠΎΡΠΎΡΡΠΉ ΠΈΠ·Π²Π΅ΡΡΠ΅Π½ ΠΊΠ°ΠΊ ΡΠ»Π°ΡΡΠΈΡΠ½ΠΎΡΡΡ Π΄Π²ΠΈΠ³Π°ΡΠ΅Π»Ρ. ΠΠΎΠ΄ ΡΠ»Π°ΡΡΠΈΡΠ½ΠΎΡΡΡΡ ΠΌΠΎΡΠΎΡΠ° ΡΠ»Π΅Π΄ΡΠ΅Ρ ΠΏΠΎΠ½ΠΈΠΌΠ°ΡΡ ΡΠΏΠΎΡΠΎΠ±Π½ΠΎΡΡΡ Π°Π³ΡΠ΅Π³Π°ΡΠ° Π½Π°Π±ΠΈΡΠ°ΡΡ ΠΎΠ±ΠΎΡΠΎΡΡ ΠΈ ΡΠ°Π·Π³ΠΎΠ½ΡΡΡ Π°Π²ΡΠΎΠΌΠΎΠ±ΠΈΠ»Ρ Π² ΡΡΠ»ΠΎΠ²ΠΈΡΡ ΡΠ°ΡΡΡΡΠ΅ΠΉ Π½Π°Π³ΡΡΠ·ΠΊΠΈ Π±Π΅Π· ΠΏΠ΅ΡΠ΅ΠΊΠ»ΡΡΠ΅Π½ΠΈΡ ΠΏΠ΅ΡΠ΅Π΄Π°ΡΠΈ Π½Π° ΠΏΠΎΠ½ΠΈΠΆΠ΅Π½Π½ΡΡ.
Π Π°Π·Π»ΠΈΡΠ½ΡΠ΅ ΡΠΈΠ»ΠΎΠ²ΡΠ΅ ΡΡΡΠ°Π½ΠΎΠ²ΠΊΠΈ ΡΠ΅ΡΡΠΈΡΡΡΡΡΡ Π½Π° ΡΠ»Π°ΡΡΠΈΡΠ½ΠΎΡΡΡ ΠΏΡΡΠ΅ΠΌ Π°Π½Π°Π»ΠΈΠ·Π° ΡΡΠ³ΠΈ ΠΈ ΡΠ°Π·Π³ΠΎΠ½Π° Ρ 60 Π΄ΠΎ 100Β ΠΊΠΌ/Ρ ΠΏΡΠΈ Π΄Π²ΠΈΠΆΠ΅Π½ΠΈΠΈ Π½Π° ΡΠ΅ΡΠ²ΡΡΡΠΎΠΉ ΠΏΠ΅ΡΠ΅Π΄Π°ΡΠ΅ ΠΈΠ»ΠΈ ΡΡΠΊΠΎΡΠ΅Π½ΠΈΡ ΡΒ 80Β Π΄ΠΎΒ 120Β ΠΊΠΌ/Ρ Π½Π° Π²ΠΊΠ»ΡΡΠ΅Π½Π½ΠΎΠΉ ΠΏΡΡΠΎΠΉ ΠΏΠ΅ΡΠ΅Π΄Π°ΡΠ΅.
Β ΠΠΎ ΡΡΠΎΠΉ ΠΏΡΠΈΡΠΈΠ½Π΅ ΠΌΠ°Π»ΠΎΠΎΠ±ΡΠ΅ΠΌΠ½ΡΠΉ Π²ΡΡΠΎΠΊΠΎΡΠΎΡΡΠΈΡΠΎΠ²Π°Π½Π½ΡΠΉ Π΄Π²ΠΈΠ³Π°ΡΠ΅Π»Ρ, ΠΊΠΎΡΠΎΡΡΠΉ ΠΈΠΌΠ΅Π΅Ρ ΠΎΡΠ»ΠΈΡΠ½ΡΠΉ ΠΏΠΎΠ΄Ρ
Π²Π°Ρ Π½Π° Π½ΠΈΠ·ΠΊΠΈΡ
ΠΎΠ±ΠΎΡΠΎΡΠ°Ρ
ΠΈ ΡΠΈΡΠΎΠΊΡΡ ΠΏΠΎΠ»ΠΊΡ ΠΌΠΎΠΌΠ΅Π½ΡΠ°, ΠΏΠΎΠΊΠ°ΠΆΠ΅Ρ ΡΠ΅Π±Ρ ΠΎΡΠ»ΠΈΡΠ½ΡΠΌ Π²Π°ΡΠΈΠ°Π½ΡΠΎΠΌ Π΄Π»Ρ Π³ΠΎΡΠΎΠ΄Π°. ΠΠΌΠ΅Π½Π½ΠΎ Π² Π³ΠΎΡΠΎΠ΄ΡΠΊΠΎΠΌ ΡΠΈΠΊΠ»Π΅, ΡΠΎ Π΅ΡΡΡ Π² ΡΡΠ»ΠΎΠ²ΠΈΡΡ
ΡΠΌΠ΅ΡΠ΅Π½Π½ΡΡ
ΡΠΊΠΎΡΠΎΡΡΠ΅ΠΉ ΠΈ ΡΠ΅ΠΆΠΈΠΌΠΎΠ² ΡΡΠΊΠΎΡΠ΅Π½ΠΈΠ΅-Π·Π°ΠΌΠ΅Π΄Π»Π΅Π½ΠΈΠ΅, ΠΏΠΎΡΠ΅Π½ΡΠΈΠ°Π»Π° ΡΠ°ΠΊΠΎΠ³ΠΎ ΠΠΠ‘ Π±ΠΎΠ»Π΅Π΅ ΡΠ΅ΠΌ Π΄ΠΎΡΡΠ°ΡΠΎΡΠ½ΠΎ. ΠΡΠΈ ΡΡΠΎΠΌ ΡΠ»Π΅Π΄ΡΠ΅Ρ ΡΡΠΈΡΡΠ²Π°ΡΡ, ΡΡΠΎ Π½Π° Π±ΠΎΠ»Π΅Π΅ Π²ΡΡΠΎΠΊΠΎΠΉ ΡΠΊΠΎΡΠΎΡΡΠΈ Π² ΡΠ΅ΠΆΠΈΠΌΠ΅ ΡΡΠ°ΡΡΡ ΠΏΠΎΠ΄ΠΎΠ±Π½ΡΠΉ Π°Π³ΡΠ΅Π³Π°Ρ ΠΌΠΎΠΆΠ΅Ρ Π½Π΅ ΠΎΠ±Π΅ΡΠΏΠ΅ΡΠΈΡΡ ΡΠ²Π΅ΡΠ΅Π½Π½ΠΎΠ³ΠΎ ΠΎΠ±Π³ΠΎΠ½Π°, ΡΡΡΡΠΏΠΈΠ² Π² ΡΡΠΎΠΌ ΠΏΠ»Π°Π½Π΅ ΠΏΡΠΎΡΡΠΎΠΌΡ Π°ΡΠΌΠΎΡΡΠ΅ΡΠ½ΠΎΠΌΡ Π΄Π²ΠΈΠ³Π°ΡΠ΅Π»Ρ Ρ Π±ΠΎΠ»ΡΡΠΈΠΌ ΠΊΡΡΡΡΡΠΈΠΌ ΠΌΠΎΠΌΠ΅Π½ΡΠΎΠΌ ΠΈ ΠΌΠΎΡΠ½ΠΎΡΡΡΡ.
Π§ΠΈΡΠ°ΠΉΡΠ΅ ΡΠ°ΠΊΠΆΠ΅
ΠΡΡΡΡΡΠΈΠΉ ΠΌΠΎΠΌΠ΅Π½Ρ ΠΈ ΠΌΠΎΡΠ½ΠΎΡΡΡ β ΡΡΠΎ ΡΡΠΎ?
Π§Π΅ΠΌ ΠΎΡΠ»ΠΈΡΠ°Π΅ΡΡΡ ΠΊΡΡΡΡΡΠΈΠΉ ΠΌΠΎΠΌΠ΅Π½Ρ ΠΎΡ ΠΌΠΎΡΠ½ΠΎΡΡΠΈ? ΠΠ°ΠΊ Π΄Π²ΠΈΠ³Π°ΡΠ΅Π»Ρ ΠΌΠΎΠΆΠ΅Ρ Π±ΡΡΡ ΠΎΠ΄Π½ΠΈΠΌ ΠΈ ΡΠ΅ΠΌ ΠΆΠ΅, Π½ΠΎ Ρ ΡΠ°Π·Π½ΠΎΠΉ ΠΎΡΠ΄Π°ΡΠ΅ΠΉ? ΠΠ²ΡΠΎΠΈΠ½ΡΡΡΡΠΊΡΠΎΡΡ ΠΎΡΠ²Π΅ΡΠ°ΡΡ Π½Π° ΡΡΠΈ Π²ΠΎΠΏΡΠΎΡΡ ΠΏΠΎΠ΄ΡΠΎΠ±Π½ΠΎ.
ΠΠ·ΠΌΠ΅ΡΠ΅Π½ΠΈΠ΅ Π».Ρ.
ΠΠΎΠ³Π΄Π° ΡΠ΅ΡΡ ΠΈΠ΄Π΅Ρ ΠΎ Π³ΡΡΠ·ΠΎΠ²ΠΈΠΊΠ°Ρ , Π³ΠΎΠ²ΠΎΡΡΡ ΠΎ Π±ΠΎΠ»ΡΡΠΎΠΌ ΠΊΡΡΡΡΡΠ΅ΠΌ ΠΌΠΎΠΌΠ΅Π½ΡΠ΅ ΠΌΠΎΡΠΎΡΠ° ΠΈ ΠΎ ΠΊΠΎΠ»ΠΈΡΠ΅ΡΡΠ²Π΅ Π»ΠΎΡΠ°Π΄ΠΈΠ½ΡΡ ΡΠΈΠ». ΠΡΠΈΡΠ΅ΠΌ ΡΠ΅ΠΌ Π±ΠΎΠ»ΡΡΠ΅ ΡΡΠΈ ΡΠΈΡΡΡ, ΡΠ΅ΠΌ Π»ΡΡΡΠ΅. ΠΠ½ΡΡΡΡΠΊΡΠΎΡΡ ΠΏΠΎ Π²ΠΎΠΆΠ΄Π΅Π½ΠΈΡ ΠΎΠ±ΡΡΡΠ½ΠΈΠ»ΠΈ Π½Π°ΠΌ, ΡΡΠΎ ΠΎΠ·Π½Π°ΡΠ°ΡΡ ΡΡΠΈ Π΄Π²Π° ΠΏΠΎΠΊΠ°Π·Π°ΡΠ΅Π»Ρ?
ΠΠΎΡΠ°Π΄ΠΈΠ½Π°Ρ ΡΠΈΠ»Π° β ΡΡΠΎ ΠΌΠΎΡΠ½ΠΎΡΡΡ, ΠΊΠΎΡΠΎΡΠ°Ρ Π²ΡΡΠ°Π±Π°ΡΡΠ²Π°Π΅ΡΡΡ Π΄Π²ΠΈΠ³Π°ΡΠ΅Π»Π΅ΠΌ. ΠΡΠ»ΠΈ Π³ΠΎΠ²ΠΎΡΠΈΡΡ Ρ ΠΌΠ°ΡΠ΅ΠΌΠ°ΡΠΈΡΠ΅ΡΠΊΠΎΠΉ ΡΠΎΡΠΊΠΈ Π·ΡΠ΅Π½ΠΈΡ, ΡΠΎ ΠΎΠ΄Π½ΠΎΠΉ Π»ΠΎΡΠ°Π΄ΠΈΠ½ΠΎΠΉ ΡΠΈΠ»Ρ Ρ Π²Π°ΡΠΈΡ Π΄Π»Ρ ΡΠΎΠ³ΠΎ, ΡΡΠΎΠ±Ρ ΠΏΠΎΠ΄Π½ΡΡΡ Π²Π΅Ρ Π² 75 ΠΊΠ³ Π·Π° 1 ΡΠ΅ΠΊΡΠ½Π΄Ρ Π½Π° Π²ΡΡΠΎΡΡ ΠΎΠ΄ΠΈΠ½ ΠΌΠ΅ΡΡ.
ΠΠΎΡΠ½ΠΎΡΡΡ Π² Π»ΠΎΡΠ°Π΄ΠΈΠ½ΡΡ ΡΠΈΠ»Π°Ρ Π·Π°ΠΌΠ΅ΡΡΠ΅ΡΡΡ Π΄ΠΈΠ½Π°ΠΌΠΎΠΌΠ΅ΡΡΠΎΠΌ. ΠΡΠΈ ΡΡΠΎΠΌ Π΄Π°Π½Π½ΡΠΉ ΠΏΡΠΈΠ±ΠΎΡ ΠΈΠ·ΠΌΠ΅ΡΡΠ΅Ρ ΡΡΡΠ΅ΠΊΡΠΈΠ²Π½ΡΠΉ ΠΊΡΡΡΡΡΠΈΠΉ ΠΌΠΎΠΌΠ΅Π½Ρ ΠΌΠΎΡΠΎΡΠ° Π½Π° ΡΠ°Π·Π½ΡΡ ΡΠΊΠΎΡΠΎΡΡΡΡ Π΅Π³ΠΎ Π²ΡΠ°ΡΠ΅Π½ΠΈΡ ΠΈΠ»ΠΈ Π² ΠΎΠ±/ΠΌΠΈΠ½. Π§ΡΠΎΠ±Ρ ΠΏΠΎΠ»ΡΡΠΈΡΡ ΠΌΠΎΡΠ½ΠΎΡΡΡ Π² Π».Ρ., Π½ΡΠΆΠ½ΠΎ ΠΎΠ±/ΠΌΠΈΠ½ ΡΠΌΠ½ΠΎΠΆΠΈΡΡ Π½Π° ΠΊΡΡΡΡΡΠΈΠΉ ΠΌΠΎΠΌΠ΅Π½Ρ ΠΈ ΡΠ°Π·Π΄Π΅Π»ΠΈΡΡ Π½Π° ΡΠΈΡΠ»ΠΎ 5252.
ΠΠΊΡΠΏΠ΅ΡΡΡ Π²ΡΡΡΠΈΡΡΠ²Π°ΡΡ Π».Ρ. Π΄Π²ΡΠΌΡ Π²Π°ΡΠΈΠ°Π½ΡΠ°ΠΌΠΈ: Π±ΡΡΡΡΠΎ ΠΈ Π½Π΅ΡΡΠΎ. Π ΠΏΠ΅ΡΠ²ΠΎΠΌ ΡΠ»ΡΡΠ°Π΅ Ρ Π΄Π²ΠΈΠ³Π°ΡΠ΅Π»Ρ ΡΠ±ΠΈΡΠ°ΡΡ Π½Π΅ΠΊΠΎΡΠΎΡΡΠ΅ Π½Π°Π³ΡΡΠ·ΠΊΠΈ, Π½Π°ΠΏΡΠΈΠΌΠ΅Ρ, ΡΠΏΡΠ°Π²Π»Π΅Π½ΠΈΠ΅ Π²ΡΡ
Π»ΠΎΠΏΠΎΠΌ (ΡΠ°ΠΌΡΠΉ ΡΠ°ΡΡΡΠΉ Π²Π°ΡΠΈΠ°Π½Ρ). ΠΠΎΡΠ½ΠΎΡΡΡ Π½Π΅ΡΡΠΎ ΠΎΠΏΡΠ΅Π΄Π΅Π»ΡΠ΅ΡΡΡ Π² ΡΠ΅ΠΊΠ»Π°ΠΌΠ½ΡΡ
ΡΠ΅Π»ΡΡ
ΠΈ ΡΠΊΠ°Π·ΡΠ²Π°Π΅ΡΡΡ Π² ΡΠ΅Ρ
Π½ΠΈΡΠ΅ΡΠΊΠΎΠΉ Π΄ΠΎΠΊΡΠΌΠ΅Π½ΡΠ°ΡΠΈΠΈ Π½Π° Π°Π²ΡΠΎΠΌΠΎΠ±ΠΈΠ»Ρ.
ΠΠΎΡΠ΅ΠΌΡ ΠΌΠΎΡΠ½ΠΎΡΡΡ Π² Π».Ρ. Π·Π°ΠΌΠ΅ΡΡΠ΅ΡΡΡ ΡΠ΅ΡΠ΅Π· ΠΊΡΡΡΡΡΠΈΠΉ ΠΌΠΎΠΌΠ΅Π½Ρ? ΠΠΎΡΠΎΠΌΡ, ΡΡΠΎ Π΅Π³ΠΎ ΠΏΡΠΎΡΠ΅ ΠΎΠΏΡΠ΅Π΄Π΅Π»ΠΈΡΡ. ΠΡΡΡΡΡΠΈΠΉ ΠΌΠΎΠΌΠ΅Π½Ρ Π·Π°ΠΌΠ΅ΡΡΠ΅ΡΡΡ ΠΊΠ°ΠΊ Π²ΡΠ°ΡΠ°ΡΡΠ°Ρ ΡΠΈΠ»Π°, ΠΊΠΎΡΠΎΡΠ°Ρ Π²ΡΠ·ΡΠ²Π°Π΅Ρ Π΄Π²ΠΈΠΆΠ΅Π½ΠΈΠ΅ ΠΈΠ»ΠΈ Π½Π΅ Π²ΡΠ·ΡΠ²Π°Π΅Ρ. ΠΡΠ»ΠΈ Π΄Π²ΠΈΠΆΠ΅Π½ΠΈΠ΅ ΠΎΠ±ΡΠ΅ΠΊΡΠ° Π²ΡΠ·Π²Π°Π½ΠΎ, ΡΠΎ ΠΎΠ½ΠΎ ΡΡΠ°Π½ΠΎΠ²ΠΈΡΡΡ ΡΠΆΠ΅ Β«ΡΠ°Π±ΠΎΡΠΎΠΉΒ», ΠΊΠΎΡΠΎΡΠ°Ρ ΠΈ ΡΡΠΈΡΠ°Π΅ΡΡΡ ΠΊΡΡΡΡΡΠΈΠΌ ΠΌΠΎΠΌΠ΅Π½ΡΠΎΠΌ Π΄Π²ΠΈΠ³Π°ΡΠ΅Π»Ρ. Π§Π΅ΠΌ ΠΎΠ½ Π²ΡΡΠ΅, ΡΠ΅ΠΌ Π±ΠΎΠ»ΡΡΠ΅ ΠΏΠΎΡΠ΅Π½ΡΠΈΠ°Π»ΡΠ½ΠΎΠΉ ΡΠ°Π±ΠΎΡΡ ΠΌΠΎΠΆΠ½ΠΎ ΠΏΠΎΠ»ΡΡΠΈΡΡ.
ΠΠ°ΠΊ ΡΠ²ΡΠ·Π°Π½ ΠΌΠΎΠΌΠ΅Π½Ρ Ρ ΠΌΠΎΡΠ½ΠΎΡΡΡΡ?
ΠΠΎΡΠ½ΠΎΡΡΠΈ ΠΈ ΠΊΡΡΡΡΡΠ΅ΠΌΡ ΠΌΠΎΠΌΠ΅Π½ΡΡ ΡΠ΄Π΅Π»ΡΡΡ ΠΌΠ½ΠΎΠ³ΠΎ Π²Π½ΠΈΠΌΠ°Π½ΠΈΡ, Π²Π΅Π΄Ρ ΠΈΠΌΠ΅Π½Π½ΠΎ ΠΎΠ½ΠΈ Π½Π°Π³Π»ΡΠ΄Π½ΠΎ ΠΏΠΎΠΊΠ°Π·ΡΠ²Π°ΡΡ Π²Π°ΠΆΠ½Π΅ΠΉΡΠΈΠ΅ Ρ Π°ΡΠ°ΠΊΡΠ΅ΡΠΈΡΡΠΈΠΊΠΈ Π³ΡΡΠ·ΠΎΠ²ΠΎΠ³ΠΎ ΠΈ Π»Π΅Π³ΠΊΠΎΠ²ΠΎΠ³ΠΎ ΡΡΠ°Π½ΡΠΏΠΎΡΡΠ°. ΠΠΎΠ»Π΅Π΅ ΡΠΎΠ³ΠΎ, ΡΡΠΈ ΡΠΈΡΡΡ Π²Π°ΠΆΠ½Ρ Π΄Π»Ρ ΠΎΠΏΡΠ΅Π΄Π΅Π»Π΅Π½ΠΈΡ ΠΏΠΎΠ²Π΅Π΄Π΅Π½ΠΈΡ Π°Π²ΡΠΎΠΌΠΎΠ±ΠΈΠ»Ρ Π² ΡΠ΅Π°Π»ΡΠ½ΡΡ ΡΡΠ»ΠΎΠ²ΠΈΡΡ Π΅Π·Π΄Ρ.
ΠΡΡΡΡΡΠΈΠΉ ΠΌΠΎΠΌΠ΅Π½Ρ β ΠΏΠΎΠΊΠ°Π·Π°ΡΠ΅Π»Ρ ΡΠ°Π±ΠΎΡΡ Π΄Π²ΠΈΠ³Π°ΡΠ΅Π»Ρ, Π° ΠΌΠΎΡΠ½ΠΎΡΡΡ β ΠΎΡΠ½ΠΎΠ²Π½ΠΎΠΉ ΠΏΠΎΠΊΠ°Π·Π°ΡΠ΅Π»Ρ Π²ΡΠΏΠΎΠ»Π½Π΅Π½ΠΈΡ ΡΡΠΎΠΉ ΡΠ°Π±ΠΎΡΡ. ΠΠ°ΠΏΡΠΈΠΌΠ΅Ρ, ΡΠ΅Π΄ΡΠΊΡΠΎΡ ΠΌΠΎΠΆΠ΅Ρ Π½Π°ΠΏΡΡΠΌΡΡ Π²Π»ΠΈΡΡΡ Π½Π° ΡΡΠ½ΠΊΡΠΈΠΎΠ½ΠΈΡΠΎΠ²Π°Π½ΠΈΠ΅ ΠΌΠΎΡΠΎΡΠ°. Π’Π°ΠΊ, ΠΏΠΈΠΊΠ°ΠΏ Π΄Π»Ρ Π±ΠΎΠ»ΡΡΠ΅Π³ΠΎ ΠΊΡΡΡΡΡΠ΅Π³ΠΎ ΠΌΠΎΠΌΠ΅Π½ΡΠ° ΡΠΏΠΎΡΠΎΠ±Π΅Π½ ΡΠ°Π±ΠΎΡΠ°ΡΡ Π½Π° Π½ΠΈΠ·ΠΊΠΎΠΉ ΠΏΠ΅ΡΠ΅Π΄Π°ΡΠ΅, ΠΊ ΠΏΡΠΈΠΌΠ΅ΡΡ, ΠΏΡΠΈ Π²ΡΠΏΠΎΠ»Π½Π΅Π½ΠΈΠΈ ΠΊΠ°ΠΊΠΈΡ
-Π»ΠΈΠ±ΠΎ Π·Π°Π΄Π°Ρ: ΡΡΠ°Π½ΡΠΏΠΎΡΡΠΈΡΠΎΠ²ΠΊΠ° ΠΎΡΠ΅Π½Ρ Π±ΠΎΠ»ΡΡΠΈΡ
ΠΈ ΡΡΠΆΠ΅Π»ΡΡ
Π³ΡΡΠ·ΠΎΠ².
ΠΠΎ Π΅ΡΠ»ΠΈ Dodge RAM 1500 ΠΈΠ»ΠΈ Saturn SL1 ΠΏΠΎΠ΅Π΄ΡΡ Π½Π° ΠΎΠ΄Π½ΠΎΠΉ ΠΏΠ΅ΡΠ΅Π΄Π°ΡΠ΅, ΡΠΎ Π³ΡΡΠ·ΠΎΠΏΠΎΠ΄ΡΠ΅ΠΌΠ½ΠΎΡΡΡ ΠΏΠ΅ΡΠ²ΠΎΠ³ΠΎ Π±ΡΠ΄Π΅Ρ Π·Π½Π°ΡΠΈΡΠ΅Π»ΡΠ½ΠΎ Π²ΡΡΠ΅ ΠΏΠΎ ΠΏΡΠΈΡΠΈΠ½Π΅ Π±ΠΎΠ»ΡΡΠ΅Π³ΠΎ ΡΠΈΡΠ»Π° Π»ΠΎΡΠ°Π΄ΠΈΠ½ΡΡ
ΡΠΈΠ». ΠΠΎΠ»ΡΡΠ°Π΅ΡΡΡ, ΡΡΠΎ ΡΠ΅ΠΌ Π±ΠΎΠ»ΡΡΠ΅ ΠΏΡΠΎΠΈΠ·Π²ΠΎΠ΄ΠΈΡΡΡ Π».Ρ., ΡΠ΅ΠΌ Π±ΠΎΠ»ΡΡΠ΅ ΠΏΠΎΡΠ΅Π½ΡΠΈΠ°Π» ΠΊΡΡΡΡΡΠ΅Π³ΠΎ ΠΌΠΎΠΌΠ΅Π½ΡΠ°.
ΠΡΠΌΠ΅ΡΠΈΠΌ, ΡΡΠΎ ΡΡΠΎ ΠΈΠΌΠ΅Π½Π½ΠΎ ΠΏΠΎΡΠ΅Π½ΡΠΈΠ°Π», ΠΊΠΎΡΠΎΡΡΠΉ ΠΏΡΠΈΠΌΠ΅Π½ΡΠ΅ΡΡΡ Π² ΡΠ΅Π°Π»ΡΠ½ΡΡ ΡΡΠ»ΠΎΠ²ΠΈΡΡ ΡΠ΅ΡΠ΅Π· ΡΡΠ°Π½ΡΠΌΠΈΡΡΠΈΡ ΠΈ ΠΏΠΎΠ»ΡΠΎΡΠΈ Π°Π²ΡΠΎΠΌΠΎΠ±ΠΈΠ»Ρ. Π‘ΠΎΠ΅Π΄ΠΈΠ½Π΅Π½ΠΈΠ΅ ΡΡΠΈΡ ΡΠ»Π΅ΠΌΠ΅Π½ΡΠΎΠ² Π²ΠΌΠ΅ΡΡΠ΅ ΠΎΠΏΡΠ΅Π΄Π΅Π»ΡΠ΅Ρ, ΠΊΠ°ΠΊ ΠΌΠΎΡΠ½ΠΎΡΡΡ ΠΌΠΎΠΆΠ΅Ρ ΠΏΠ΅ΡΠ΅Ρ ΠΎΠ΄ΠΈΡΡ Π² ΠΊΡΡΡΡΡΠΈΠΉ ΠΌΠΎΠΌΠ΅Π½Ρ.
ΠΠΎΠ½ΠΎΡΠ½ΠΎΠ΅ Π°Π²ΡΠΎ ΠΈ ΡΡΠ°ΠΊΡΠΎΡ β ΠΎΡΠ»ΠΈΡΠΈΡ
Π§ΡΠΎΠ±Ρ ΠΏΠΎΠ½ΡΡΡ Π²ΡΡ Π²ΡΡΠ΅ΡΠΊΠ°Π·Π°Π½Π½ΠΎΠ΅, ΡΠ°ΡΡΠΌΠΎΡΡΠΈΠΌ ΠΎΡΠ»ΠΈΡΠΈΡ ΡΡΠ°ΠΊΡΠΎΡΠ° ΠΎΡ Π³ΠΎΠ½ΠΎΡΠ½ΠΎΠ³ΠΎ Π°Π²ΡΠΎΠΌΠΎΠ±ΠΈΠ»Ρ.
Π£ Π³ΠΎΠ½ΠΎΡΠ½ΠΎΠ³ΠΎ Π°Π²ΡΠΎΠΌΠΎΠ±ΠΈΠ»Ρ Π».Ρ. ΠΌΠ½ΠΎΠ³ΠΎ, ΠΎΠ΄Π½Π°ΠΊΠΎ ΠΊΡΡΡΡΡΠΈΠΉ ΠΌΠΎΠΌΠ΅Π½Ρ Π·Π΄Π΅ΡΡ Π½ΡΠΆΠ΅Π½ Π΄Π»Ρ ΡΠ²Π΅Π»ΠΈΡΠ΅Π½ΠΈΡ ΡΠΊΠΎΡΠΎΡΡΠΈ ΡΠ΅ΡΠ΅Π· ΡΠ΅Π΄ΡΠΊΡΠΎΡ. Π§ΡΠΎΠ±Ρ ΡΠ°ΠΊΠ°Ρ ΠΌΠ°ΡΠΈΠ½Π° Π΄Π²ΠΈΠ³Π°Π»Π°ΡΡ Π²ΠΏΠ΅ΡΠ΅Π΄, Π½ΡΠΆΠ½ΠΎ ΡΠΎΠ²ΡΠ΅ΠΌ Π½Π΅ΠΌΠ½ΠΎΠ³ΠΎ ΡΠ°Π±ΠΎΡΡ, ΡΠ°ΠΊ ΡΡΠΎ ΠΎΡΠ½ΠΎΠ²Π½Π°Ρ ΡΠ°ΡΡΡ ΠΌΠΎΡΠ½ΠΎΡΡΠΈ Π½Π°ΠΏΡΠ°Π²Π»Π΅Π½Π° Π½Π° ΡΠ°Π·Π²ΠΈΡΠΈΠ΅ ΡΠΊΠΎΡΠΎΡΡΠΈ.
Π§ΡΠΎ ΠΊΠ°ΡΠ°Π΅ΡΡΡ ΡΡΠ°ΠΊΡΠΎΡΠ°, ΡΠΎ Ρ Π½Π΅Π³ΠΎ ΠΌΠΎΠΆΠ΅Ρ Π±ΡΡΡ ΠΌΠΎΡΠΎΡ Ρ ΡΠ°ΠΊΠΈΠΌ ΠΆΠ΅ ΠΎΠ±ΡΠ΅ΠΌΠΎΠΌ, ΠΊΠΎΡΠΎΡΡΠΉ Π²ΡΡΠ°Π±Π°ΡΡΠ²Π°Π΅Ρ ΡΡΠΎΠ»ΡΠΊΠΎ ΠΆΠ΅ Π».Ρ. ΠΠΎΡΠ½ΠΎΡΡΡ Π·Π΄Π΅ΡΡ Π½Π΅ΠΎΠ±Ρ
ΠΎΠ΄ΠΈΠΌΠ° Π΄Π»Ρ ΡΠ°Π±ΠΎΡΡ ΡΠ΅ΡΠ΅Π· ΡΠ΅Π΄ΡΠΊΡΠΎΡ.
ΠΠ°ΠΊ ΠΈΠ·Π²Π΅ΡΡΠ½ΠΎ, ΡΡΠ°ΠΊΡΠΎΡ Π½Π΅ ΡΠ°Π·Π²ΠΈΠ²Π°Π΅Ρ Π²ΡΡΠΎΠΊΠΈΡ
ΡΠΊΠΎΡΠΎΡΡΠ΅ΠΉ, Π½ΠΎ ΠΎΠ½ ΠΌΠΎΠΆΠ΅Ρ Π»Π΅Π³ΠΊΠΎ Π±ΡΠΊΡΠΈΡΠΎΠ²Π°ΡΡ ΠΈ ΡΠΎΠ»ΠΊΠ°ΡΡ Π½Π΅ΠΌΠ°Π»ΡΠ΅ Π³ΡΡΠ·Ρ.
ΠΡΡΡΡΡΠΈΠΉ ΠΌΠΎΠΌΠ΅Π½Ρ ΠΈ ΠΌΠΎΡΠ½ΠΎΡΡΡ Π΄Π²ΠΈΠ³Π°ΡΠ΅Π»Ρ ΡΠ΅ΡΠ½ΠΎ ΡΠ²ΡΠ·Π°Π½Ρ, Π½ΠΎ ΠΎΠ½ΠΈ Π²ΡΠΏΠΎΠ»Π½ΡΡΡ Π°Π±ΡΠΎΠ»ΡΡΠ½ΠΎ ΡΠ°Π·Π½ΡΠ΅ ΡΡΠ½ΠΊΡΠΈΠΈ Π² ΡΠ°Π±ΠΎΡΠ΅ Π»Π΅Π³ΠΊΠΎΠ²ΠΎΠ³ΠΎ ΠΈ Π³ΡΡΠ·ΠΎΠ²ΠΎΠ³ΠΎ ΡΡΠ°Π½ΡΠΏΠΎΡΡΠ°.
ΠΠΈΠ΄Π΅ΠΎ ΠΎ ΡΠΎΠΌ, ΠΊΠ°ΠΊ ΠΌΠΎΠΆΠ½ΠΎ ΡΠΎΡΠ½ΠΎ Π·Π°ΠΌΠ΅ΡΠΈΡΡ ΠΌΠΎΡΠ½ΠΎΡΡΡ ΠΈ ΠΊΡΡΡΡΡΠΈΠΉ ΠΌΠΎΠΌΠ΅Π½Ρ Π°Π²ΡΠΎ:
ΠΡΠ΄ΡΡΠ΅ Π²Π½ΠΈΠΌΠ°ΡΠ΅Π»ΡΠ½Ρ Π½Π° Π΄ΠΎΡΠΎΠ³Π°Ρ ΠΈ ΡΡΠ°ΡΡΠ»ΠΈΠ²ΠΎΠ³ΠΎ ΠΏΡΡΠΈ
Π ΡΡΠ°ΡΡΠ΅ ΠΈΡΠΏΠΎΠ»ΡΠ·ΠΎΠ²Π°Π½ΠΎ ΠΈΠ·ΠΎΠ±ΡΠ°ΠΆΠ΅Π½ΠΈΠ΅ Ρ ΡΠ°ΠΉΡΠ° luxfon.com
Π‘ΠΎΠ²ΡΠ΅ΠΌΠ΅Π½Π½ΡΠΉ Π΄Π²ΠΈΠ³Π°ΡΠ΅Π»Ρ: ΠΌΠΎΡΠ½ΠΎΡΡΡ ΠΈΠ»ΠΈ ΠΊΡΡΡΡΡΠΈΠΉ ΠΌΠΎΠΌΠ΅Π½Ρ? | Vincast.ru
Π£ΠΆΠ΅ Π±ΠΎΠ»Π΅Π΅ Π²Π΅ΠΊΠ°
Π΄Π²ΠΈΠ³Π°ΡΠ΅Π»ΠΈ
Π²Π½ΡΡΡΠ΅Π½Π½Π΅Π³ΠΎ ΡΠ³ΠΎΡΠ°Π½ΠΈΡ ΠΈΡΠΏΠΎΠ»ΡΠ·ΡΡΡΡΡ ΠΏΡΠ°ΠΊΡΠΈΡΠ΅ΡΠΊΠΈ Π²ΠΎ Π²ΡΠ΅Ρ
ΠΎΠ±Π»Π°ΡΡΡΡ
ΡΡΠ°Π½ΡΠΏΠΎΡΡΠ°. ΠΠ½ΠΈ ΡΠ²Π»ΡΡΡΡΡ «ΡΠ΅ΡΠ΄ΡΠ΅ΠΌ» Π°Π²ΡΠΎΠΌΠΎΠ±ΠΈΠ»Ρ, ΡΡΠ°ΠΊΡΠΎΡΠ°, ΡΠ΅ΠΏΠ»ΠΎΠ²ΠΎΠ·Π°, ΠΊΠΎΡΠ°Π±Π»Ρ, ΡΠ°ΠΌΠΎΠ»ΡΡΠ° ΠΈ Π·Π° ΠΏΠΎΡΠ»Π΅Π΄Π½ΠΈΠ΅ ΡΡΠΈΠ΄ΡΠ°ΡΡ Π»Π΅Ρ ΡΡΠ°Π»ΠΈ ΠΏΡΠ΅Π΄ΡΡΠ°Π²Π»ΡΡΡ ΡΠΎΠ±ΠΎΠΉ ΡΠ²ΠΎΠ΅ΠΎΠ±ΡΠ°Π·Π½ΡΠΉ ΡΠΏΠ»Π°Π² ΠΏΠΎΡΠ»Π΅Π΄Π½ΠΈΡ
Π΄ΠΎΡΡΠΈΠΆΠ΅Π½ΠΈΠΉ Π½Π°ΡΠΊΠΈ ΠΈ ΡΠ΅Ρ
Π½ΠΈΠΊΠΈ.
ΠΠ»Ρ Π½Π°Ρ ΡΠΆΠ΅ ΠΏΡΠΈΠ²ΡΡΠ½ΡΠΌΠΈ ΡΡΠ°Π»ΠΈ ΡΠ°ΠΊΠΈΠ΅ Ρ
Π°ΡΠ°ΠΊΡΠ΅ΡΠΈΡΡΠΈΠΊΠΈ
Π΄Π²ΠΈΠ³Π°ΡΠ΅Π»Ρ
, ΠΊΠ°ΠΊ
ΠΌΠΎΡΠ½ΠΎΡΡΡ Π΄Π²ΠΈΠ³Π°ΡΠ΅Π»Ρ
ΠΈ Π΅Π³ΠΎ ΠΊΡΡΡΡΡΠΈΠΉ ΠΌΠΎΠΌΠ΅Π½Ρ, ΠΎΠ½ΠΈ ΡΠ²Π»ΡΡΡΡΡ Π½Π΅ΠΎΠ±Ρ
ΠΎΠ΄ΠΈΠΌΡΠΌ ΠΊΡΠΈΡΠ΅ΡΠΈΠ΅ΠΌ ΠΎΡΠ΅Π½ΠΊΠΈ ΡΠΈΠ»ΠΎΠ²ΡΡ
Π²ΠΎΠ·ΠΌΠΎΠΆΠ½ΠΎΡΡΠ΅ΠΉ Π΄Π²ΠΈΠ³Π°ΡΠ΅Π»Ρ. ΠΠΎ Π½Π° ΡΠΊΠΎΠ»ΡΠΊΠΎ ΠΏΡΠ°Π²ΠΈΠ»ΡΠ½ΠΎ ΠΡ ΠΌΠΎΠΆΠ΅ΡΠ΅ ΠΎΡΠ΅Π½ΠΈΡΡ ΠΏΠΎΡΠ΅Π½ΡΠΈΠ°Π» Π΄Π²ΠΈΠ³Π°ΡΠ΅Π»Ρ, ΠΈΠΌΠ΅Ρ ΠΏΠ΅ΡΠ΅Π΄ Π³Π»Π°Π·Π°ΠΌΠΈ Π»ΠΈΡΡ ΡΠΊΡΠΏΡΠ΅ ΡΠΈΡΡΡ Ρ ΡΠ΅Ρ
Π½ΠΈΡΠ΅ΡΠΊΠΈΠΌΠΈ Π΄Π°Π½Π½ΡΠΌΠΈ Π°Π²ΡΠΎΠΌΠΎΠ±ΠΈΠ»Ρ?
Π§ΡΠΎΠ±Ρ ΠΏΠΎΠ½ΡΡΡ ΡΡΠΎ ΡΠ°ΠΊΠΎΠ΅ ΠΊΡΡΡΡΡΠΈΠΉ ΠΌΠΎΠΌΠ΅Π½Ρ ΠΈ ΠΌΠΎΡΠ½ΠΎΡΡΡ Π΄Π²ΠΈΠ³Π°ΡΠ΅Π»Ρ, Π²ΡΠΏΠΎΠΌΠ½ΠΈΠΌ ΡΡΡΡΠΎΠΉΡΡΠ²ΠΎ ΠΏΠ°ΡΠΎΠ²ΠΎΠ·Π°: Π΄Π°Π²Π»Π΅Π½ΠΈΠ΅ ΠΏΠ°ΡΠ° Π΄Π΅ΠΉΡΡΠ²ΡΠ΅Ρ Π½Π° ΠΏΠΎΡΡΠ΅Π½Ρ, ΠΊΠΎΡΠΎΡΡΠΉ, Π² ΡΠ²ΠΎΡ ΠΎΡΠ΅ΡΠ΅Π΄Ρ, Π΄Π°Π²ΠΈΡ Π½Π° ΡΠ°ΡΡΠ½, ΠΏΠΎΡΠ»Π΅Π΄Π½ΠΈΠΉ ΠΏΡΠΎΠ²ΠΎΡΠ°ΡΠΈΠ²Π°Π΅Ρ ΠΊΠΎΠ»Π΅ΡΠΎ, ΡΠΎΠ·Π΄Π°Π²Π°Ρ ΠΊΡΡΡΡΡΠΈΠΉ ΠΌΠΎΠΌΠ΅Π½Ρ. ΠΡΠ°ΡΠ΅Π½ΠΈΠ΅ ΠΊΠΎΠ»Π΅ΡΠ° ΠΏΠΎΠ΄ Π΄Π΅ΠΉΡΡΠ²ΠΈΠ΅ΠΌ ΠΊΡΡΡΡΡΠ΅Π³ΠΎ ΠΌΠΎΠΌΠ΅Π½ΡΠ° Π²ΡΠ·ΡΠ²Π°Π΅Ρ ΠΏΠΎΡΠ²Π»Π΅Π½ΠΈΠ΅ ΠΏΠ°ΡΡ ΡΠΈΠ». ΠΠ΄Π½Π° ΠΈΠ· Π½ΠΈΡ
— ΡΠΈΠ»Π° ΡΡΠ΅Π½ΠΈΡ ΠΌΠ΅ΠΆΠ΄Ρ ΡΠ΅Π»ΡΡΠΎΠΌ ΠΈ ΠΊΠΎΠ»Π΅ΡΠΎΠΌ — ΠΊΠ°ΠΊ Π±Ρ ΠΎΡΡΠ°Π»ΠΊΠΈΠ²Π°Π΅ΡΡΡ ΠΎΡ ΡΠ΅Π»ΡΡΠ° Π½Π°Π·Π°Π΄, Π° Π²ΡΠΎΡΠ°Ρ — ΡΠ° ΡΠ°ΠΌΠ°Ρ ΠΈΡΠΊΠΎΠΌΠ°Ρ Π½Π°ΠΌΠΈ ΡΠΈΠ»Ρ ΡΡΠ³ΠΈ ΡΠ΅ΡΠ΅Π· ΠΎΡΡ ΠΊΠΎΠ»Π΅ΡΠ° ΠΏΠ΅ΡΠ΅Π΄Π°Π΅ΡΡΡ Π½Π° Π΄Π΅ΡΠ°Π»ΠΈ ΡΠ°ΠΌΡ ΠΏΠ°ΡΠΎΠ²ΠΎΠ·Π°. ΠΠ° ΠΏΡΠΈΠΌΠ΅ΡΠ΅ ΠΏΠ°ΡΠΎΠ²ΠΎΠ·Π° Π·Π°ΠΌΠ΅ΡΠ½ΠΎ, ΡΡΠΎ ΡΠ΅ΠΌ Π±ΠΎΠ»ΡΡΠ΅ Π΄Π°Π²Π»Π΅Π½ΠΈΠ΅ ΠΏΠ°ΡΠ°, Π΄Π΅ΠΉΡΡΠ²ΡΡΡΠ΅Π΅ Π½Π° ΠΏΠΎΡΡΠ΅Π½Ρ, Π° ΡΠ΅ΡΠ΅Π· Π½Π΅Π³ΠΎ — Π½Π° ΡΠ°ΡΡΠ½, ΡΠ΅ΠΌ Π±ΠΎΠ»ΡΡΠ°Ρ ΡΠΈΠ»Π° ΡΡΠ³ΠΈ Π±ΡΠ΄Π΅Ρ ΡΠΎΠ»ΠΊΠ°ΡΡ Π΅Π³ΠΎ Π²ΠΏΠ΅ΡΠ΅Π΄.
ΠΡΠ΅Π²ΠΈΠ΄Π½ΠΎ, ΠΈΠ·ΠΌΠ΅Π½ΡΡ Π΄Π°Π²Π»Π΅Π½ΠΈΠ΅ ΠΏΠ°ΡΠ°, Π΄ΠΈΠ°ΠΌΠ΅ΡΡ ΠΊΠΎΠ»Π΅ΡΠ° ΠΈ ΠΏΠΎΠ»ΠΎΠΆΠ΅Π½ΠΈΠ΅ ΡΠΎΡΠΊΠΈ ΠΊΡΠ΅ΠΏΠ»Π΅Π½ΠΈΡ ΡΠ°ΡΡΠ½Π° ΠΎΡΠ½ΠΎΡΠΈΡΠ΅Π»ΡΠ½ΠΎ ΡΠ΅Π½ΡΡΠ° ΠΊΠΎΠ»Π΅ΡΠ°, ΠΌΠΎΠΆΠ½ΠΎ ΠΌΠ΅Π½ΡΡΡ ΡΠΈΠ»Ρ ΠΈ ΡΠΊΠΎΡΠΎΡΡΡ ΠΏΠ°ΡΠΎΠ²ΠΎΠ·Π°. Π’ΠΎ ΠΆΠ΅ ΡΠ°ΠΌΠΎΠ΅ ΠΏΡΠΎΠΈΡΡ
ΠΎΠ΄ΠΈΡ Π² Π°Π²ΡΠΎΠΌΠΎΠ±ΠΈΠ»Π΅.
Π Π°Π·Π½ΠΈΡΠ° Π² ΡΠΎΠΌ, ΡΡΠΎ Π²ΡΠ΅ ΠΏΡΠ΅ΠΎΠ±ΡΠ°Π·ΠΎΠ²Π°Π½ΠΈΡ ΡΠΈΠ» ΠΎΡΡΡΠ΅ΡΡΠ²Π»ΡΡΡΡΡ Π½Π΅ΠΏΠΎΡΡΠ΅Π΄ΡΡΠ²Π΅Π½Π½ΠΎ Π² ΡΠ°ΠΌΠΎΠΌ Π΄Π²ΠΈΠ³Π°ΡΠ΅Π»Π΅. ΠΠ° Π²ΡΡ
ΠΎΠ΄Π΅ ΠΈΠ· Π½Π΅Π³ΠΎ ΠΌΡ ΠΈΠΌΠ΅Π΅ΠΌ ΠΏΡΠΎΡΡΠΎ Π²ΡΠ°ΡΠ°ΡΡΠΈΠΉΡΡ Π²Π°Π», ΡΠΎ Π΅ΡΡΡ, Π²ΠΌΠ΅ΡΡΠΎ ΡΠΈΠ»Ρ, ΡΠΎΠ»ΠΊΠ°ΡΡΠ΅ΠΉ ΠΏΠ°ΡΠΎΠ²ΠΎΠ· Π²ΠΏΠ΅ΡΡΠ΄, Π·Π΄Π΅ΡΡ ΠΌΡ ΠΏΠΎΠ»ΡΡΠ°Π΅ΠΌ ΠΊΡΡΠ³ΠΎΠ²ΠΎΠ΅ Π΄Π²ΠΈΠΆΠ΅Π½ΠΈΠ΅ Π²Π°Π»Π° Ρ ΠΎΠΏΡΠ΅Π΄Π΅Π»Π΅Π½Π½ΡΠΌ ΡΡΠΈΠ»ΠΈΠ΅ΠΌ β ΠΊΡΡΡΡΡΠΈΠΌ ΠΌΠΎΠΌΠ΅Π½ΡΠΎΠΌ. Π ΠΌΠΎΡΠ½ΠΎΡΡΡ, ΡΠ°Π·Π²ΠΈΠ²Π°Π΅ΠΌΠ°Ρ Π΄Π²ΠΈΠ³Π°ΡΠ΅Π»Π΅ΠΌ, β ΡΡΠΎ Π΅Π³ΠΎ ΡΠΏΠΎΡΠΎΠ±Π½ΠΎΡΡΡ Π²ΡΠ°ΡΠ°ΡΡΡΡ ΠΊΠ°ΠΊ ΠΌΠΎΠΆΠ½ΠΎ Π±ΡΡΡΡΠ΅Π΅, ΠΎΠ΄Π½ΠΎΠ²ΡΠ΅ΠΌΠ΅Π½Π½ΠΎ ΡΠΎΠ·Π΄Π°Π²Π°Ρ ΠΏΡΠΈ ΡΡΠΎΠΌ Π½Π° Π²Π°Π»Ρ ΠΊΡΡΡΡΡΠΈΠΉ ΠΌΠΎΠΌΠ΅Π½Ρ. ΠΠ°ΡΠ΅ΠΌ Π²ΡΡΡΠΏΠ°Π΅Ρ Π² Π΄Π΅ΠΉΡΡΠ²ΠΈΠ΅ ΡΠΈΠ»ΠΎΠ²Π°Ρ ΠΏΠ΅ΡΠ΅Π΄Π°ΡΠ° Π°Π²ΡΠΎΠΌΠΎΠ±ΠΈΠ»Ρ (
ΡΡΠ°Π½ΡΠΌΠΈΡΡΠΈΡ
), ΠΊΠΎΡΠΎΡΠ°Ρ ΡΡΠΎΡ ΠΊΡΡΡΡΡΠΈΠΉ ΠΌΠΎΠΌΠ΅Π½Ρ ΠΈΠ·ΠΌΠ΅Π½ΡΠ΅Ρ ΡΠ°ΠΊ, ΠΊΠ°ΠΊ Π½Π°ΠΌ Π½ΡΠΆΠ½ΠΎ, ΠΈ ΠΏΠΎΠ΄Π²ΠΎΠ΄ΠΈΡ ΠΊ Π²Π΅Π΄ΡΡΠΈΠΌ ΠΊΠΎΠ»Π΅ΡΠ°ΠΌ. Π ΡΠΎΠ»ΡΠΊΠΎ Π² ΠΊΠΎΠ½ΡΠ°ΠΊΡΠ΅ ΠΌΠ΅ΠΆΠ΄Ρ ΠΊΠΎΠ»Π΅ΡΠΎΠΌ ΠΈ Π΄ΠΎΡΠΎΠΆΠ½ΡΠΌ ΠΏΠΎΠΊΡΡΡΠΈΠ΅ΠΌ ΠΊΡΡΡΡΡΠΈΠΉ ΠΌΠΎΠΌΠ΅Π½Ρ ΡΠ½ΠΎΠ²Π° «Π²ΡΠΏΡΡΠΌΠ»ΡΠ΅ΡΡΡ» ΠΈ ΡΡΠ°Π½ΠΎΠ²ΠΈΡΡΡ ΡΡΠ³ΠΎΠ²ΠΎΠΉ ΡΠΈΠ»ΠΎΠΉ.![]()
ΠΡΠ΅Π²ΠΈΠ΄Π½ΠΎ, ΡΡΠΎ ΡΡΠ³ΠΎΠ²ΡΡ ΡΠΈΠ»Ρ ΠΏΡΠ΅Π΄ΠΏΠΎΡΡΠΈΡΠ΅Π»ΡΠ½ΠΎ ΠΈΠΌΠ΅ΡΡ Π½Π°ΠΈΠ±ΠΎΠ»ΡΡΡΡ. ΠΡΠΎ ΠΎΠ±Π΅ΡΠΏΠ΅ΡΠΈΡ Π½ΡΠΆΠ½ΡΡ ΠΈΠ½ΡΠ΅Π½ΡΠΈΠ²Π½ΠΎΡΡΡ ΡΠ°Π·Π³ΠΎΠ½Π°, ΡΠΏΠΎΡΠΎΠ±Π½ΠΎΡΡΡ ΠΏΡΠ΅ΠΎΠ΄ΠΎΠ»Π΅Π²Π°ΡΡ ΠΏΠΎΠ΄ΡΠ΅ΠΌΡ ΠΈ ΠΏΠ΅ΡΠ΅Π²ΠΎΠ·ΠΈΡΡ Π±ΠΎΠ»ΡΡΠ΅ Π»ΡΠ΄Π΅ΠΉ ΠΈ Π³ΡΡΠ·Π°.
Π ΡΠ΅Ρ Π½ΠΈΡΠ΅ΡΠΊΠΎΠΉ Ρ Π°ΡΠ°ΠΊΡΠ΅ΡΠΈΡΡΠΈΠΊΠ΅ Π°Π²ΡΠΎΠΌΠΎΠ±ΠΈΠ»Ρ Π΅ΡΡΡ ΡΠ°ΠΊΠΈΠ΅ ΠΏΠ°ΡΠ°ΠΌΠ΅ΡΡΡ, ΠΊΠ°ΠΊ ΡΠΈΡΠ»ΠΎ ΠΎΠ±ΠΎΡΠΎΡΠΎΠ² Π΄Π²ΠΈΠ³Π°ΡΠ΅Π»Ρ ΠΏΡΠΈ ΠΌΠ°ΠΊΡΠΈΠΌΠ°Π»ΡΠ½ΠΎΠΉ ΠΌΠΎΡΠ½ΠΎΡΡΠΈ ΠΈ ΠΌΠ°ΠΊΡΠΈΠΌΠ°Π»ΡΠ½ΠΎΠΌ ΠΊΡΡΡΡΡΠ΅ΠΌ ΠΌΠΎΠΌΠ΅Π½ΡΠ΅ ΠΈ Π²Π΅Π»ΠΈΡΠΈΠ½Π° ΡΡΠΎΠΉ ΠΌΠΎΡΠ½ΠΎΡΡΠΈ ΠΈ ΠΌΠΎΠΌΠ΅Π½ΡΠ°. ΠΠ°ΠΊ ΠΏΡΠ°Π²ΠΈΠ»ΠΎ, ΠΎΠ½ΠΈ ΠΈΠ·ΠΌΠ΅ΡΡΡΡΡΡ ΡΠΎΠΎΡΠ²Π΅ΡΡΡΠ²Π΅Π½Π½ΠΎ Π² ΠΎΠ±ΠΎΡΠΎΡΠ°Ρ Π² ΠΌΠΈΠ½ΡΡΡ (ΠΌΠΈΠ½ΦΎΒΉ), ΠΊΠΈΠ»ΠΎΠ²Π°ΡΡΠ°Ρ (ΠΊΠΡ) ΠΈ Π½ΡΡΡΠΎΠ½ΠΎΠΌΠ΅ΡΡΠ°Ρ (ΠΠΌ). ΠΠ΅ΠΎΠ±Ρ ΠΎΠ΄ΠΈΠΌΠΎ ΡΠΌΠ΅ΡΡ ΠΏΡΠ°Π²ΠΈΠ»ΡΠ½ΠΎ ΠΏΠΎΠ½ΠΈΠΌΠ°ΡΡ Π²Π½Π΅ΡΠ½ΡΡ ΡΠΊΠΎΡΠΎΡΡΠ½ΡΡ Ρ Π°ΡΠ°ΠΊΡΠ΅ΡΠΈΡΡΠΈΠΊΡ Π΄Π²ΠΈΠ³Π°ΡΠ΅Π»Ρ.
ΠΡΠΎ Π³ΡΠ°ΡΠΈΡΠ΅ΡΠΊΠΎΠ΅ ΠΈΠ·ΠΎΠ±ΡΠ°ΠΆΠ΅Π½ΠΈΠ΅ Π·Π°Π²ΠΈΡΠΈΠΌΠΎΡΡΠΈ ΠΌΠΎΡΠ½ΠΎΡΡΠΈ ΠΈ ΠΊΡΡΡΡΡΠ΅Π³ΠΎ ΠΌΠΎΠΌΠ΅Π½ΡΠ° ΠΎΡ ΠΎΠ±ΠΎΡΠΎΡΠΎΠ²
ΠΊΠΎΠ»Π΅Π½ΡΠ°ΡΠΎΠ³ΠΎ Π²Π°Π»Π°
. ΠΠ°ΠΈΠ±ΠΎΠ»Π΅Π΅ ΠΏΠΎΠΊΠ°Π·Π°ΡΠ΅Π»ΡΠ½ΠΎΠΉ ΡΠ²Π»ΡΠ΅ΡΡΡ ΡΠΎΡΠΌΠ° ΠΊΡΠΈΠ²ΠΎΠΉ ΠΊΡΡΡΡΡΠ΅Π³ΠΎ ΠΌΠΎΠΌΠ΅Π½ΡΠ°, Π° Π½Π΅ Π΅Π³ΠΎ Π²Π΅Π»ΠΈΡΠΈΠ½Π°.
Π§Π΅ΠΌ ΡΠ°Π½ΡΡΠ΅ Π΄ΠΎΡΡΠΈΠ³Π°Π΅ΡΡΡ ΠΌΠ°ΠΊΡΠΈΠΌΡΠΌ ΠΈ ΡΠ΅ΠΌ Π±ΠΎΠ»Π΅Π΅ ΠΏΠΎΠ»ΠΎΠ³ΠΎ ΠΊΡΠΈΠ²Π°Ρ ΠΏΠ°Π΄Π°Π΅Ρ ΠΏΠΎ ΠΌΠ΅ΡΠ΅ ΡΠ²Π΅Π»ΠΈΡΠ΅Π½ΠΈΡ ΠΎΠ±ΠΎΡΠΎΡΠΎΠ² (ΡΠΎ Π΅ΡΡΡ ΠΌΠΎΡΠΎΡ ΠΈΠΌΠ΅Π΅Ρ Π½Π΅ΠΈΠ·ΠΌΠ΅Π½Π½ΡΡ ΡΡΠ³Ρ), ΡΠ΅ΠΌ ΠΏΡΠ°Π²ΠΈΠ»ΡΠ½Π΅Π΅ ΡΠΏΡΠΎΠ΅ΠΊΡΠΈΡΠΎΠ²Π°Π½ ΠΈ ΡΠ°Π±ΠΎΡΠ°Π΅Ρ
Π΄Π²ΠΈΠ³Π°ΡΠ΅Π»Ρ
. ΠΠ΄Π½Π°ΠΊΠΎ ΠΏΠΎΠ»ΡΡΠΈΡΡ Π΄Π²ΠΈΠ³Π°ΡΠ΅Π»Ρ, ΠΎΠ±Π»Π°Π΄Π°ΡΡΠΈΠΉ Π΄ΠΎΡΡΠ°ΡΠΎΡΠ½ΡΠΌ Π·Π°ΠΏΠ°ΡΠΎΠΌ ΠΌΠΎΡΠ½ΠΎΡΡΠΈ, Π²ΡΡΠΎΠΊΠΈΠΌΠΈ ΠΎΠ±ΠΎΡΠΎΡΠ°ΠΌΠΈ Π΄Π° Π΅ΡΠ΅ ΠΈ ΡΡΠ°Π±ΠΈΠ»ΡΠ½ΡΠΌ ΠΊΡΡΡΡΡΠΈΠΌΠΏ ΠΌΠΎΠΌΠ΅Π½ΡΠΎΠΌ Π² ΡΠΈΡΠΎΠΊΠΎΠΌ Π΄ΠΈΠ°ΠΏΠ°Π·ΠΎΠ½Π΅ ΠΎΠ±ΠΎΡΠΎΡΠΎΠ², Π½Π΅ΠΏΡΠΎΡΡΠΎ. ΠΠΌΠ΅Π½Π½ΠΎ Π½Π° ΡΡΠΎ Π½Π°ΠΏΡΠ°Π²Π»Π΅Π½Ρ ΠΏΡΠΈΠΌΠ΅Π½Π΅Π½ΠΈΠ΅ Π½Π°Π΄Π΄ΡΠ²Π° ΡΠ°Π·Π»ΠΈΡΠ½ΡΡ
ΡΠΈΡΡΠ΅ΠΌ, ΡΠ»Π΅ΠΊΡΡΠΎΠ½Π½ΠΎΠ³ΠΎ ΡΠ΅Π³ΡΠ»ΠΈΡΠΎΠ²Π°Π½ΠΈΡ Π²ΠΏΡΡΡΠΊΠ° ΡΠΎΠΏΠ»ΠΈΠ²Π°, ΠΏΠ΅ΡΠ΅ΠΌΠ΅Π½Π½ΡΠ΅ ΡΠ°Π·Ρ Π³Π°Π·ΠΎΡΠ°ΡΠΏΡΠ΅Π΄Π΅Π»Π΅Π½ΠΈΡ, Π½Π°ΡΡΡΠΎΠΉΠΊΠ°
Π²ΡΠΏΡΡΠΊΠ½ΠΎΠΉ ΡΠΈΡΡΠ΅ΠΌΡ
ΠΈ ΡΡΠ΄ Π΄ΡΡΠ³ΠΈΡ
ΠΌΠ΅ΡΠΎΠΏΡΠΈΡΡΠΈΠΉ.
ΠΠ°Π²Π°ΠΉΡΠ΅ ΡΠ°ΡΡΠΌΠΎΡΡΠΈΠΌ ΠΏΡΠΈΠΌΠ΅Ρ. ΠΠ°ΠΌ ΠΏΡΠ΅Π΄ΡΡΠΎΠΈΡ ΠΏΡΠ΅ΠΎΠ΄ΠΎΠ»Π΅ΡΡ ΠΏΠΎΠ΄ΡΠ΅ΠΌ, Π° ΡΠ²Π΅Π»ΠΈΡΠΈΡΡ ΡΠΊΠΎΡΠΎΡΡΡ Π΄Π²ΠΈΠΆΠ΅Π½ΠΈΡ (ΡΠ°Π·ΠΎΠ³Π½Π°ΡΡ Π°Π²ΡΠΎΠΌΠΎΠ±ΠΈΠ»Ρ ΠΏΠ΅ΡΠ΅Π΄ ΠΏΠΎΠ΄ΡΠ΅ΠΌΠΎΠΌ) Π½Π΅Π»ΡΠ·Ρ ΠΈΠ·-Π·Π° Π΄ΠΎΡΠΎΠΆΠ½ΠΎΠΉ ΠΎΠ±ΡΡΠ°Π½ΠΎΠ²ΠΊΠΈ. ΠΠ»Ρ ΡΠΎΡ
ΡΠ°Π½Π΅Π½ΠΈΡ ΡΠ΅ΠΌΠΏΠ° Π΄Π²ΠΈΠΆΠ΅Π½ΠΈΡ ΠΏΠΎΡΡΠ΅Π±ΡΠ΅ΡΡΡ ΡΠ²Π΅Π»ΠΈΡΠΈΡΡ ΡΠΈΠ»Ρ ΡΡΠ³ΠΈ. Π’ΡΡ ΡΠ°ΡΡΠΎ Π²ΠΎΠ·Π½ΠΈΠΊΠ°Π΅Ρ ΡΠΈΡΡΠ°ΡΠΈΡ, ΠΊΠΎΡΠΎΡΠ°Ρ Π²ΡΠ³Π»ΡΠ΄ΠΈΡ ΡΠ°ΠΊ, Π΄ΠΎΠ±Π°Π²Π»Π΅Π½ΠΈΠ΅ Π³Π°Π·Π° Π½Π΅ Π΄Π°ΡΡ ΠΏΡΠΈΡΠΎΡΡΠ° ΡΠΈΠ»Ρ ΡΡΠ³ΠΈ.
ΠΡΠΎ Π²ΡΠ·ΡΠ²Π°Π΅Ρ ΡΠ½ΠΈΠΆΠ΅Π½ΠΈΠ΅ ΡΠΊΠΎΡΠΎΡΡΠΈ, Π° Π·Π½Π°ΡΠΈΡ, ΠΈ ΠΎΠ±ΠΎΡΠΎΡΠΎΠ² Π΄Π²ΠΈΠ³Π°ΡΠ΅Π»Ρ, ΡΠΎΠΏΡΠΎΠ²ΠΎΠΆΠ΄Π°ΡΡΠ΅Π΅ΡΡ Π΄Π°Π»ΡΠ½Π΅ΠΉΡΠΈΠΌ ΡΠΌΠ΅Π½ΡΡΠ΅Π½ΠΈΠ΅ΠΌ ΡΠΈΠ»Ρ ΡΡΠ³ΠΈ Π½Π° Π²Π΅Π΄ΡΡΠΈΡ
ΠΊΠΎΠ»Π΅ΡΠ°Ρ
.
Π’Π°ΠΊ ΡΡΠΎ ΠΆΠ΅ Π΄Π΅Π»Π°ΡΡ? ΠΠ°ΠΊ ΠΏΠΎΠ΄Π΄Π΅ΡΠΆΠ°ΡΡ Π±ΠΎΠ»ΡΡΡΡ ΡΡΠ³ΠΎΠ²ΡΡ ΡΠΈΠ»Ρ ΠΏΡΠΈ ΠΌΠ°Π»ΠΎΠΉ ΡΠΊΠΎΡΠΎΡΡΠΈ Π΄Π²ΠΈΠΆΠ΅Π½ΠΈΡ, Π΅ΡΠ»ΠΈ Π΄Π²ΠΈΠ³Π°ΡΠ΅Π»Ρ «Π½Π΅ ΡΡΠ½Π΅Ρ», ΡΠΎ Π΅ΡΡΡ, Π½Π΅ ΠΎΠ±Π΅ΡΠΏΠ΅ΡΠΈΠ²Π°Π΅Ρ Π΄ΠΎΡΡΠ°ΡΠΎΡΠ½ΡΠΉ ΠΊΡΡΡΡΡΠΈΠΉ ΠΌΠΎΠΌΠ΅Π½Ρ? ΠΡΡΡΠΏΠ°Π΅Ρ Π² Π΄Π΅ΠΉΡΡΠ²ΠΈΠ΅ ΡΡΠ°Π½ΡΠΌΠΈΡΡΠΈΡ. ΠΠΎΡΠΎΠ±ΠΊΠ° ΠΈΠ·ΠΌΠ΅Π½ΠΈΡ ΠΏΠ΅ΡΠ΅Π΄Π°ΡΠΎΡΠ½ΠΎΠ΅ ΡΠΈΡΠ»ΠΎ ΡΠ°ΠΊ, ΡΡΠΎΠ±Ρ ΡΠΈΠ»Π° ΡΡΠ³ΠΈ ΠΈ ΡΠΊΠΎΡΠΎΡΡΡ Π΄Π²ΠΈΠΆΠ΅Π½ΠΈΡ Π½Π°Ρ ΠΎΠ΄ΠΈΠ»ΠΈΡΡ Π² ΠΎΠΏΡΠΈΠΌΠ°Π»ΡΠ½ΠΎΠΌ ΡΠΎΠΎΡΠ½ΠΎΡΠ΅Π½ΠΈΠΈ. ΠΠΎ ΡΡΠΎ Π΄ΠΎΠΏΠΎΠ»Π½ΠΈΡΠ΅Π»ΡΠ½ΡΠ΅ Π½Π΅ΡΠ΄ΠΎΠ±ΡΡΠ²Π° Π² ΡΠΏΡΠ°Π²Π»Π΅Π½ΠΈΠΈ Π°Π²ΡΠΎΠΌΠΎΠ±ΠΈΠ»Π΅ΠΌ. ΠΠ°ΠΏΡΠ°ΡΠΈΠ²Π°Π΅ΡΡΡ Π²ΡΠ²ΠΎΠ΄: Π±ΡΠ»ΠΎ Π±Ρ Π»ΡΡΡΠ΅, Π΅ΡΠ»ΠΈ Π±Ρ Π΄Π²ΠΈΠ³Π°ΡΠ΅Π»Ρ ΡΠ°ΠΌ ΠΏΡΠΈΡΠΏΠΎΡΠ°Π±Π»ΠΈΠ²Π°Π»ΡΡ ΠΊ ΡΠ°Π±ΠΎΡΠ΅ Π² ΡΠ°ΠΊΠΈΡ ΡΠΈΡΡΠ°ΡΠΈΡΡ . ΠΠ°ΠΏΡΠΈΠΌΠ΅Ρ, Π²Ρ Π²ΡΠ΅Π·ΠΆΠ°Π΅ΡΠ΅ Π½Π° ΠΏΠΎΠ΄ΡΠ΅ΠΌ. Π‘ΠΈΠ»Π° ΡΠΎΠΏΡΠΎΡΠΈΠ²Π»Π΅Π½ΠΈΡ Π΄Π²ΠΈΠΆΠ΅Π½ΠΈΡ Π°Π²ΡΠΎΠΌΠΎΠ±ΠΈΠ»Ρ Π²ΠΎΠ·ΡΠ°ΡΡΠ°Π΅Ρ, ΡΠΊΠΎΡΠΎΡΡΡ ΠΏΠ°Π΄Π°Π΅Ρ, Π½ΠΎ ΡΠΈΠ»Ρ ΡΡΠ³ΠΈ ΠΌΠΎΠΆΠ½ΠΎ Π΄ΠΎΠ±Π°Π²ΠΈΡΡ, ΠΏΡΠΎΡΡΠΎ ΡΠΈΠ»ΡΠ½Π΅Π΅ Π½Π°ΠΆΠ°Π² Π½Π° ΠΏΠ΅Π΄Π°Π»Ρ Π³Π°Π·Π°. ΠΠ²ΡΠΎΠΌΠΎΠ±ΠΈΠ»ΡΠ½ΡΠ΅ ΠΊΠΎΠ½ΡΡΡΡΠΊΡΠΎΡΠ° Π΄Π»Ρ ΠΎΡΠ΅Π½ΠΊΠΈ ΡΡΠΎΠ³ΠΎ ΠΏΠ°ΡΠ°ΠΌΠ΅ΡΡΠ° ΠΈΡΠΏΠΎΠ»ΡΠ·ΡΡΡ ΡΠ΅ΡΠΌΠΈΠ½ «ΡΠ»Π°ΡΡΠΈΡΠ½ΠΎΡΡΡ Π΄Π²ΠΈΠ³Π°ΡΠ΅Π»Ρ».
ΠΡΠΎ ΡΠΎΠΎΡΠ½ΠΎΡΠ΅Π½ΠΈΠ΅ ΠΌΠ΅ΠΆΠ΄Ρ ΡΠΈΡΠ»Π°ΠΌΠΈ ΠΎΠ±ΠΎΡΠΎΡΠΎΠ² ΠΌΠ°ΠΊΡΠΈΠΌΠ°Π»ΡΠ½ΠΎΠΉ ΠΌΠΎΡΠ½ΠΎΡΡΠΈ ΠΈ ΠΎΠ±ΠΎΡΠΎΡΠΎΠ² ΠΌΠ°ΠΊΡΠΈΠΌΠ°Π»ΡΠ½ΠΎΠ³ΠΎ ΠΊΡΡΡΡΡΠ΅Π³ΠΎ ΠΌΠΎΠΌΠ΅Π½ΡΠ° (ΠΎΠ±/ΠΌΠΈΠ½ Pmax/ΠΎΠ±/ΠΌΠΈΠ½ Mmax).
ΠΠ½ΠΎ Π΄ΠΎΠ»ΠΆΠ½ΠΎ Π±ΡΡΡ ΡΠ°ΠΊΠΎΠ²ΡΠΌ, ΡΡΠΎΠ±Ρ ΠΏΠΎ ΠΎΡΠ½ΠΎΡΠ΅Π½ΠΈΡ ΠΊ ΠΎΠ±ΠΎΡΠΎΡΠ°ΠΌ ΠΌΠ°ΠΊΡΠΈΠΌΠ°Π»ΡΠ½ΠΎΠΉ ΠΌΠΎΡΠ½ΠΎΡΡΠΈ ΠΎΠ±ΠΎΡΠΎΡΡ ΠΌΠ°ΠΊΡΠΈΠΌΠ°Π»ΡΠ½ΠΎΠ³ΠΎ ΠΊΡΡΡΡΡΠ΅Π³ΠΎ ΠΌΠΎΠΌΠ΅Π½ΡΠ° Π±ΡΠ»ΠΈ ΠΊΠ°ΠΊ ΠΌΠΎΠΆΠ½ΠΎ Π½ΠΈΠΆΠ΅. ΠΡΠΎ ΠΏΠΎΠ·Π²ΠΎΠ»ΠΈΡ ΡΠ½ΠΈΠΆΠ°ΡΡ ΠΈ ΡΠ²Π΅Π»ΠΈΡΠΈΠ²Π°ΡΡ ΡΠΊΠΎΡΠΎΡΡΡ ΡΠΎΠ»ΡΠΊΠΎ Π·Π° ΡΡΠ΅Ρ ΡΠ°Π±ΠΎΡΡ ΠΏΠ΅Π΄Π°Π»ΡΡ Π³Π°Π·Π°, Π½Π΅ ΠΏΡΠΈΠ±Π΅Π³Π°Ρ ΠΊ ΠΏΠ΅ΡΠ΅ΠΊΠ»ΡΡΠ΅Π½ΠΈΡ ΠΏΠ΅ΡΠ΅Π΄Π°Ρ, Π° ΡΠ°ΠΊΠΆΠ΅ Π΅Ρ
Π°ΡΡ Π½Π° ΠΏΠΎΠ²ΡΡΠ΅Π½Π½ΡΡ
ΠΏΠ΅ΡΠ΅Π΄Π°ΡΠ°Ρ
Ρ ΠΌΠ°Π»ΠΎΠΉ ΡΠΊΠΎΡΠΎΡΡΡΡ. ΠΡΠ°ΠΊΡΠΈΡΠ΅ΡΠΊΠΈ ΠΎΡΠ΅Π½ΠΈΡΡ ΡΠ»Π°ΡΡΠΈΡΠ½ΠΎΡΡΡ ΠΌΠΎΡΠΎΡΠ° ΠΌΠΎΠΆΠ½ΠΎ ΠΏΡΡΠ΅ΠΌ ΠΏΡΠΎΠ²Π΅ΡΠΊΠΈ ΡΠΏΠΎΡΠΎΠ±Π½ΠΎΡΡΠΈ Π°Π²ΡΠΎΠΌΠΎΠ±ΠΈΠ»Ρ ΡΠ°Π·Π³ΠΎΠ½ΡΡΡΡΡ ΠΎΡ 60 Π΄ΠΎ 100 ΠΊΠΌ/Ρ Π½Π° ΡΠ΅ΡΠ²ΡΡΡΠΎΠΉ ΠΏΠ΅ΡΠ΅Π΄Π°ΡΠ΅. Π§Π΅ΠΌ ΠΌΠ΅Π½ΡΡΠ΅ Π²ΡΠ΅ΠΌΠ΅Π½ΠΈ Π·Π°ΠΉΠΌΠ΅Ρ ΡΡΠΎΡ ΡΠ°Π·Π³ΠΎΠ½, ΡΠ΅ΠΌ ΡΠ»Π°ΡΡΠΈΡΠ½Π΅Π΅ Π΄Π²ΠΈΠ³Π°ΡΠ΅Π»Ρ.
Π ΠΏΠΎΠ΄ΡΠ²Π΅ΡΠΆΠ΄Π΅Π½ΠΈΠ΅ Π²ΡΡΠ΅ΠΈΠ·Π»ΠΎΠΆΠ΅Π½Π½ΠΎΠ³ΠΎ, ΠΎΠ±ΡΠ°ΡΠΈΠΌΡΡ ΠΊ ΡΠ΅Π·ΡΠ»ΡΡΠ°ΡΠ°ΠΌ ΡΠ΅ΡΡΠΎΠ² Π°Π²ΡΠΎΠΌΠΎΠ±ΠΈΠ»Π΅ΠΉ Audi, BMW ΠΈ Mercedes, ΠΏΡΠΎΠ²Π΅Π΄Π΅Π½Π½ΡΡ
Π² ΠΠ²ΡΠΎΠΏΠ΅ ΠΈ ΠΎΠΏΡΠ±Π»ΠΈΠΊΠΎΠ²Π°Π½Π½ΡΡ
ΡΠΎΡΡΠΈΠΉΡΠΊΠΈΠΌ ΠΈΠ·Π΄Π°ΡΠ΅Π»ΡΡΡΠ²ΠΎΠΌ Π½Π΅ΠΌΠ΅ΡΠΊΠΎΠ³ΠΎ ΠΆΡΡΠ½Π°Π»Π° Auto Motor und Sport Π² Π½ΠΎΡΠ±ΡΡΡΠΊΠΎΠΌ Π½ΠΎΠΌΠ΅ΡΠ΅ Π·Π° 2005 Π³ΠΎΠ΄. ΠΠ»Π°Π²Π½ΡΠΌ ΠΎΠ±ΡΠ°Π·ΠΎΠΌ, ΡΠ°ΡΡΠΌΠΎΡΡΠΈΠΌ Ρ
Π°ΡΠ°ΠΊΡΠ΅ΡΠΈΡΡΠΈΠΊΠΈ Audi ΠΈ BMW. ΠΠ· ΠΏΡΠΈΠ²Π΅Π΄ΡΠ½Π½ΠΎΠΉ ΡΠ°Π±Π»ΠΈΡΡ Π²ΠΈΠ΄Π½ΠΎ, ΡΡΠΎ Π΄Π²ΠΈΠ³Π°ΡΠ΅Π»Ρ Audi, Π³ΠΎΡΠ°Π·Π΄ΠΎ ΠΌΠ΅Π½ΡΡΠ΅Π³ΠΎ ΠΎΠ±ΡΡΠΌΠ° ΠΈ ΠΏΠΎΡΡΠΈ ΡΠ°ΠΊΠΎΠΉ ΠΆΠ΅ ΠΌΠΎΡΠ½ΠΎΡΡΠΈ, ΠΏΡΠ°ΠΊΡΠΈΡΠ΅ΡΠΊΠΈ Π½Π΅ ΡΡΡΡΠΏΠ°Π΅Ρ Π±Π°Π²Π°ΡΡΡ Π² ΡΠ°Π·Π³ΠΎΠ½Π΅ Ρ ΠΌΠ΅ΡΡΠ°, Π½ΠΎ Π·Π°ΡΠΎ Π² Π·Π°ΠΌΠ΅ΡΠ°Ρ
Π½Π° ΡΠ»Π°ΡΡΠΈΡΠ½ΠΎΡΡΡ ΠΈ ΡΠΊΠΎΠ½ΠΎΠΌΠΈΡΠ½ΠΎΡΡΡ ΠΊΠ»Π°Π΄ΡΡ ΠΊΠΎΠ½ΠΊΡΡΠ΅Π½ΡΠ° Π½Π° ΠΎΠ±Π΅ Π»ΠΎΠΏΠ°ΡΠΊΠΈ.
ΠΠΎΡΠ΅ΠΌΡ ΡΡΠΎ ΠΏΡΠΎΠΈΡΡ
ΠΎΠ΄ΠΈΡ? ΠΠΎΡΠΎΠΌΡ ΡΡΠΎ ΠΊΠΎΡΡΡΠΈΡΠΈΠ΅Π½Ρ ΡΠ»Π°ΡΡΠΈΡΠ½ΠΎΡΡΠΈ ΠΌΠΎΡΠΎΡΠ° Audi 2,39 (4300/1800) ΠΏΡΠΎΡΠΈΠ² 1,66 (5800/3500) Ρ BMW, Π° ΠΏΠΎΡΠΊΠΎΠ»ΡΠΊΡ Π²Π΅Ρ Π°Π²ΡΠΎΠΌΠΎΠ±ΠΈΠ»Π΅ΠΉ ΠΏΡΠΈΠ±Π»ΠΈΠ·ΠΈΡΠ΅Π»ΡΠ½ΠΎ ΡΠ°Π²Π½ΡΠΉ, ΠΆΠ΅ΡΠ΅Π±Π΅Ρ ΠΈΠ· ΠΡΠ½Ρ
Π΅Π½Π° ΠΏΠΎΠ·Π²ΠΎΠ»ΡΠ΅Ρ Π΄Π°ΡΡ Π·Π°Π²ΠΈΠ΄Π½ΡΡ ΡΠΎΡΡ ΡΠ²ΠΎΠ΅ΠΌΡ ΡΠΎΠΎΡΠ΅ΡΠ΅ΡΡΠ²Π΅Π½Π½ΠΈΠΊΡ. ΠΡΠΈΡΡΠΌ ΡΡΠΈ Π²ΠΏΠ΅ΡΠ°ΡΠ»ΡΡΡΠΈΠ΅ ΡΠ΅Π·ΡΠ»ΡΡΠ°ΡΡ Π΄ΠΎΡΡΠΈΠ³Π°ΡΡΡΡ Π½Π° ΡΠΎΠΏΠ»ΠΈΠ²Π΅ ΠΠ-95.
ΠΡΠΎΠ³ ΡΠ°ΠΊΠΎΠ²: ΠΈΠ· Π΄Π²ΡΡ Π΄Π²ΠΈΠ³Π°ΡΠ΅Π»Π΅ΠΉ ΠΎΠ΄ΠΈΠ½Π°ΠΊΠΎΠ²ΠΎΠ³ΠΎ ΠΎΠ±ΡΠ΅ΠΌΠ° ΠΈ ΠΌΠΎΡΠ½ΠΎΡΡΠΈ, ΠΏΡΠ΅Π΄ΠΏΠΎΡΡΠΈΡΠ΅Π»Π΅Π½ ΡΠΎΡ, Ρ ΠΊΠΎΡΠΎΡΠΎΠ³ΠΎ Π²ΡΡΠ΅ ΡΠ»Π°ΡΡΠΈΡΠ½ΠΎΡΡΡ. ΠΡΠΈ ΠΏΡΠΎΡΠΈΡ ΡΠ°Π²Π½ΡΡ ΡΡΠ»ΠΎΠ²ΠΈΡΡ ΡΠ°ΠΊΠΎΠΉ ΠΌΠΎΡΠΎΡ Π±ΡΠ΄Π΅Ρ ΠΌΠ΅Π½ΡΡΠ΅ ΠΈΠ·Π½Π°ΡΠΈΠ²Π°ΡΡΡΡ, ΡΠ°Π±ΠΎΡΠ°ΡΡ Ρ ΠΌΠ΅Π½ΡΡΠΈΠΌ ΡΡΠΌΠΎΠΌ ΠΈ ΠΌΠ΅Π½ΡΡΠ΅ ΡΠ°ΡΡ ΠΎΠ΄ΠΎΠ²Π°ΡΡ ΡΠΎΠΏΠ»ΠΈΠ²ΠΎ, Π° ΡΠ°ΠΊΠΆΠ΅ ΡΠΏΡΠΎΡΡΠΈΡ ΠΌΠ°Π½ΠΈΠΏΡΠ»ΡΡΠΈΠΈ ΡΡΡΠ°Π³ΠΎΠΌ ΠΊΠΎΡΠΎΠ±ΠΊΠΈ ΠΏΠ΅ΡΠ΅Π΄Π°Ρ. ΠΠΎΠ΄ Π²ΡΠ΅ ΡΡΠΈ ΡΡΠ»ΠΎΠ²ΠΈΡ ΠΏΠΎΠΏΠ°Π΄Π°ΡΡ ΡΠΎΠ²ΡΠ΅ΠΌΠ΅Π½Π½ΡΠ΅ Π±Π΅Π½Π·ΠΈΠ½ΠΎΠ²ΡΠ΅ ΠΈ Π΄ΠΈΠ·Π΅Π»ΡΠ½ΡΠ΅ Π΄Π²ΠΈΠ³Π°ΡΠ΅Π»ΠΈ Ρ Π½Π°Π΄Π΄ΡΠ²ΠΎΠΌ. ΠΠΊΡΠΏΠ»ΡΠ°ΡΠΈΡΡΡ Π°Π²ΡΠΎΠΌΠΎΠ±ΠΈΠ»Ρ Ρ ΡΠ°ΠΊΠΈΠΌ ΠΌΠΎΡΠΎΡΠΎΠΌ, ΠΡ ΠΏΠΎΠ»ΡΡΠΈΡΠ΅ ΠΌΠ°ΡΡΡ ΠΏΡΠΈΡΡΠ½ΡΡ Π²ΠΏΠ΅ΡΠ°ΡΠ»Π΅Π½ΠΈΠΉ!
ΠΡΡΠΎΡΠ½ΠΈΠΊ: www.wkr-chiptuning.comΠ ΡΠ΅ΠΌ ΡΠ°Π·Π½ΠΈΡΠ° ΠΌΠ΅ΠΆΠ΄Ρ ΠΊΡΡΡΡΡΠΈΠΌ ΠΌΠΎΠΌΠ΅Π½ΡΠΎΠΌ ΠΈ ΠΌΠΎΡΠ½ΠΎΡΡΡΡ?
ΠΠΎΠ»ΡΡΠΈΠ½ΡΡΠ²ΠΎ ΡΠ΅ΠΊΠ»Π°ΠΌΠ½ΡΡ
ΡΠΎΠ»ΠΈΠΊΠΎΠ² ΠΎ Π±ΠΎΠ»ΡΡΠΈΡ
Π³ΡΡΠ·ΠΎΠ²ΠΈΠΊΠ°Ρ
ΡΠ΅ΠΊΠ»Π°ΠΌΠΈΡΡΡΡ Π²ΠΏΠ΅ΡΠ°ΡΠ»ΡΡΡΡΡ ΠΌΠΎΡΠ½ΠΎΡΡΡ ΠΈ ΠΊΡΡΡΡΡΠΈΠΉ ΠΌΠΎΠΌΠ΅Π½Ρ, ΠΊΠΎΡΠΎΡΡΠ΅ ΠΎΠ±Π΅ΡΠΏΠ΅ΡΠΈΠ²Π°Π΅Ρ Π΄Π²ΠΈΠ³Π°ΡΠ΅Π»Ρ.
ΠΡΠΎΠ΄Π΅ ΠΊΠ°ΠΊ ΠΎΠ±ΡΡΠ½ΠΎ, ΡΠ΅ΠΌ Π±ΠΎΠ»ΡΡΠ΅ ΡΠΈΡΡ, ΡΠ΅ΠΌ Π»ΡΡΡΠ΅. ΠΠΎ ΡΡΠΎ ΠΎΠ·Π½Π°ΡΠ°ΡΡ ΡΡΠΈ ΡΠΈΡΠ»Π° ΠΈ ΠΊΠ°ΠΊ ΡΠ²ΡΠ·Π°Π½Ρ ΡΡΠΈ Π΄Π²Π΅ ΠΊΠΎΠ½ΡΠ΅ΠΏΡΠΈΠΈ?
ΠΠΎΡΠ½ΠΎΡΡΡ, ΠΊΠΎΡΠΎΡΡΡ ΠΏΡΠΎΠΈΠ·Π²ΠΎΠ΄ΠΈΡ Π΄Π²ΠΈΠ³Π°ΡΠ΅Π»Ρ, Π½Π°Π·ΡΠ²Π°Π΅ΡΡΡ ΠΌΠΎΡΠ½ΠΎΡΡΡΡ Π² Π»ΠΎΡΠ°Π΄ΠΈΠ½ΡΡ ΡΠΈΠ»Π°Ρ . Π‘ ΠΌΠ°ΡΠ΅ΠΌΠ°ΡΠΈΡΠ΅ΡΠΊΠΎΠΉ ΡΠΎΡΠΊΠΈ Π·ΡΠ΅Π½ΠΈΡ, ΠΎΠ΄Π½Π° Π»ΠΎΡΠ°Π΄ΠΈΠ½Π°Ρ ΡΠΈΠ»Π° — ΡΡΠΎ ΠΌΠΎΡΠ½ΠΎΡΡΡ, Π½Π΅ΠΎΠ±Ρ ΠΎΠ΄ΠΈΠΌΠ°Ρ Π΄Π»Ρ ΠΏΠ΅ΡΠ΅ΠΌΠ΅ΡΠ΅Π½ΠΈΡ 550 ΡΡΠ½ΡΠΎΠ² Π½Π° ΠΎΠ΄ΠΈΠ½ ΡΡΡ Π·Π° ΡΠ΅ΠΊΡΠ½Π΄Ρ, ΠΈΠ»ΠΈ ΠΌΠΎΡΠ½ΠΎΡΡΡ, Π½Π΅ΠΎΠ±Ρ ΠΎΠ΄ΠΈΠΌΠ°Ρ Π΄Π»Ρ ΠΏΠ΅ΡΠ΅ΠΌΠ΅ΡΠ΅Π½ΠΈΡ 33000 ΡΡΠ½ΡΠΎΠ² Π½Π° ΠΎΠ΄ΠΈΠ½ ΡΡΡ Π·Π° ΠΎΠ΄Π½Ρ ΠΌΠΈΠ½ΡΡΡ.Π ΡΠΈΠ·ΠΈΠΊΠ΅ ΠΌΠΎΡΠ½ΠΎΡΡΡ ΠΎΠΏΡΠ΅Π΄Π΅Π»ΡΠ΅ΡΡΡ ΠΏΡΠΎΡΡΠΎ ΠΊΠ°ΠΊ ΡΠΊΠΎΡΠΎΡΡΡ Π²ΡΠΏΠΎΠ»Π½Π΅Π½ΠΈΡ ΡΠ°Π±ΠΎΡΡ.
ΠΠΎΡΠ½ΠΎΡΡΡ Π΄Π²ΠΈΠ³Π°ΡΠ΅Π»Ρ ΠΈΠ·ΠΌΠ΅ΡΡΠ΅ΡΡΡ Π½Π° Π΄ΠΈΠ½Π°ΠΌΠΎΠΌΠ΅ΡΡΠ΅. ΠΠΈΠ½Π°ΠΌΠΎΠΌΠ΅ΡΡ ΡΠΎΠ·Π΄Π°Π΅Ρ Π½Π°Π³ΡΡΠ·ΠΊΡ Π½Π° Π΄Π²ΠΈΠ³Π°ΡΠ΅Π»Ρ ΠΈ ΠΈΠ·ΠΌΠ΅ΡΡΠ΅Ρ ΠΊΡΡΡΡΡΡΡ ΡΠΈΠ»Ρ, ΠΊΠΎΡΠΎΡΡΡ ΠΊΠΎΠ»Π΅Π½ΡΠ°ΡΡΠΉ Π²Π°Π» Π΄Π²ΠΈΠ³Π°ΡΠ΅Π»Ρ ΠΏΡΠΈΠΊΠ»Π°Π΄ΡΠ²Π°Π΅Ρ ΠΊ Π½Π°Π³ΡΡΠ·ΠΊΠ΅. ΠΡΡΠ· ΠΎΠ±ΡΡΠ½ΠΎ ΠΏΡΠ΅Π΄ΡΡΠ°Π²Π»ΡΠ΅Ρ ΡΠΎΠ±ΠΎΠΉ ΡΠΎΡΠΌΠΎΠ·, ΠΏΡΠ΅Π΄ΠΎΡΠ²ΡΠ°ΡΠ°ΡΡΠΈΠΉ ΠΏΡΠΎΠ±ΡΠΊΡΠΎΠ²ΠΊΡ ΠΊΠΎΠ»Π΅Ρ.
ΠΠ΄Π½Π°ΠΊΠΎ Π½Π° ΡΠ°ΠΌΠΎΠΌ Π΄Π΅Π»Π΅ Π΄ΠΈΠ½Π°ΠΌΠΎΠΌΠ΅ΡΡ ΠΈΠ·ΠΌΠ΅ΡΡΠ΅Ρ Π²ΡΡ
ΠΎΠ΄Π½ΠΎΠΉ ΠΊΡΡΡΡΡΠΈΠΉ ΠΌΠΎΠΌΠ΅Π½Ρ Π΄Π²ΠΈΠ³Π°ΡΠ΅Π»Ρ. Π Π°Π²ΡΠΎΠΌΠΎΠ±ΠΈΠ»Π΅ ΠΊΡΡΡΡΡΠΈΠΉ ΠΌΠΎΠΌΠ΅Π½Ρ ΠΈΠ·ΠΌΠ΅ΡΡΠ΅ΡΡΡ ΠΏΡΠΈ ΡΠ°Π·Π»ΠΈΡΠ½ΡΡ
ΠΎΠ±ΠΎΡΠΎΡΠ°Ρ
Π΄Π²ΠΈΠ³Π°ΡΠ΅Π»Ρ ΠΈΠ»ΠΈ ΠΎΠ±ΠΎΡΠΎΡΠ°Ρ
Π² ΠΌΠΈΠ½ΡΡΡ (ΠΎΠ± / ΠΌΠΈΠ½).ΠΡΠΈ Π΄Π²Π° ΡΠΈΡΠ»Π° Π²Π²ΠΎΠ΄ΡΡΡΡ Π² ΡΠΎΡΠΌΡΠ»Ρ — ΠΊΡΡΡΡΡΠΈΠΉ ΠΌΠΎΠΌΠ΅Π½Ρ, ΡΠΌΠ½ΠΎΠΆΠ΅Π½Π½ΡΠΉ Π½Π° ΡΠΈΡΠ»ΠΎ ΠΎΠ±ΠΎΡΠΎΡΠΎΠ² Π² ΠΌΠΈΠ½ΡΡΡ, Π΄Π΅Π»Π΅Π½Π½ΡΠΉ Π½Π° 5 252, — ΡΡΠΎΠ±Ρ ΠΏΠΎΠ»ΡΡΠΈΡΡ ΠΌΠΎΡΠ½ΠΎΡΡΡ Π² Π»ΠΎΡΠ°Π΄ΠΈΠ½ΡΡ
ΡΠΈΠ»Π°Ρ
.
ΠΠ±ΡΠ΅ΡΡΠ²ΠΎ Π°Π²ΡΠΎΠΌΠΎΠ±ΠΈΠ»ΡΠ½ΡΡ
ΠΈΠ½ΠΆΠ΅Π½Π΅ΡΠΎΠ² ΠΈΠΌΠ΅Π΅Ρ Π΄Π²Π° ΡΡΠ°Π½Π΄Π°ΡΡΠ° ΠΎΠΏΡΠ΅Π΄Π΅Π»Π΅Π½ΠΈΡ ΠΌΠΎΡΠ½ΠΎΡΡΠΈ: ΡΠΈΡΡΠ°Ρ ΠΈ ΠΏΠΎΠ»Π½Π°Ρ. ΠΠ΅ΡΠ΅Π΄ ΠΈΡΠΏΡΡΠ°Π½ΠΈΠ΅ΠΌ ΠΌΠ°ΠΊΡΠΈΠΌΠ°Π»ΡΠ½Π°Ρ ΠΌΠΎΡΠ½ΠΎΡΡΡ ΡΠ½ΠΈΠΌΠ°Π΅Ρ Ρ Π΄Π²ΠΈΠ³Π°ΡΠ΅Π»Ρ Π±ΠΎΠ»ΡΡΡΡ ΡΠ°ΡΡΡ Π½Π°Π³ΡΡΠ·ΠΊΠΈ, Π²ΠΊΠ»ΡΡΠ°Ρ ΡΡΠ΅Π΄ΡΡΠ²Π° ΠΊΠΎΠ½ΡΡΠΎΠ»Ρ Π²ΡΠ±ΡΠΎΡΠΎΠ². Π§ΠΈΡΡΠ°Ρ ΠΌΠΎΡΠ½ΠΎΡΡΡ — ΡΡΠΎ ΡΠΎ, ΡΡΠΎ ΠΎΠΏΡΠ΅Π΄Π΅Π»ΡΠ΅ΡΡΡ ΠΏΡΠΈ ΡΠ΅ΡΡΠΈΡΠΎΠ²Π°Π½ΠΈΠΈ ΡΠ΅ΡΠΈΠΉΠ½ΠΎΠ³ΠΎ Π°Π²ΡΠΎΠΌΠΎΠ±ΠΈΠ»Ρ ΡΠΎΠ³ΠΎ ΠΆΠ΅ ΡΠΈΠΏΠ°, ΡΡΠΎ ΠΈ Π² Π²ΡΡΡΠ°Π²ΠΎΡΠ½ΠΎΠΌ Π·Π°Π»Π΅, ΠΈ ΡΡΠΎΡ ΠΏΠΎΠΊΠ°Π·Π°ΡΠ΅Π»Ρ ΡΠ΅ΠΉΡΠ°Ρ ΠΈΡΠΏΠΎΠ»ΡΠ·ΡΠ΅ΡΡΡ Π² ΡΠ΅ΠΊΠ»Π°ΠΌΠ΅ ΠΈ Π² Π»ΠΈΡΠ΅ΡΠ°ΡΡΡΠ΅ ΠΏΡΠΎΠΈΠ·Π²ΠΎΠ΄ΠΈΡΠ΅Π»Π΅ΠΉ.
ΠΠΎΡΠ½ΠΎΡΡΡ Π² Π»ΠΎΡΠ°Π΄ΠΈΠ½ΡΡ ΡΠΈΠ»Π°Ρ ΠΎΠΏΡΠ΅Π΄Π΅Π»ΡΠ΅ΡΡΡ ΠΏΠΎ ΠΊΡΡΡΡΡΠ΅ΠΌΡ ΠΌΠΎΠΌΠ΅Π½ΡΡ, ΠΏΠΎΡΠΎΠΌΡ ΡΡΠΎ ΠΊΡΡΡΡΡΠΈΠΉ ΠΌΠΎΠΌΠ΅Π½Ρ Π»Π΅Π³ΡΠ΅ ΠΈΠ·ΠΌΠ΅ΡΠΈΡΡ.ΠΡΡΡΡΡΠΈΠΉ ΠΌΠΎΠΌΠ΅Π½Ρ ΠΎΠΏΡΠ΅Π΄Π΅Π»ΡΠ΅ΡΡΡ ΠΊΠΎΠ½ΠΊΡΠ΅ΡΠ½ΠΎ ΠΊΠ°ΠΊ Π²ΡΠ°ΡΠ°ΡΡΠ°Ρ ΡΠΈΠ»Π°, ΠΊΠΎΡΠΎΡΠ°Ρ ΠΌΠΎΠΆΠ΅Ρ ΠΏΡΠΈΠ²ΠΎΠ΄ΠΈΡΡ ΠΈΠ»ΠΈ Π½Π΅ ΠΏΡΠΈΠ²ΠΎΠ΄ΠΈΡΡ ΠΊ Π΄Π²ΠΈΠΆΠ΅Π½ΠΈΡ. ΠΠ½ ΠΈΠ·ΠΌΠ΅ΡΡΠ΅ΡΡΡ ΠΊΠ°ΠΊ Π²Π΅Π»ΠΈΡΠΈΠ½Π° ΡΠΈΠ»Ρ, ΡΠΌΠ½ΠΎΠΆΠ΅Π½Π½Π°Ρ Π½Π° Π΄Π»ΠΈΠ½Ρ ΡΡΡΠ°Π³Π°, ΡΠ΅ΡΠ΅Π· ΠΊΠΎΡΠΎΡΡΠΉ ΠΎΠ½Π° Π΄Π΅ΠΉΡΡΠ²ΡΠ΅Ρ. ΠΠ°ΠΏΡΠΈΠΌΠ΅Ρ, Π΅ΡΠ»ΠΈ Π²Ρ ΠΈΡΠΏΠΎΠ»ΡΠ·ΡΠ΅ΡΠ΅ Π³Π°Π΅ΡΠ½ΡΠΉ ΠΊΠ»ΡΡ Π΄Π»ΠΈΠ½ΠΎΠΉ ΠΎΠ΄ΠΈΠ½ ΡΡΡ Π΄Π»Ρ ΠΏΡΠΈΠ»ΠΎΠΆΠ΅Π½ΠΈΡ ΡΠΈΠ»Ρ 10 ΡΡΠ½ΡΠΎΠ² ΠΊ Π³ΠΎΠ»ΠΎΠ²ΠΊΠ΅ Π±ΠΎΠ»ΡΠ°, Π²Ρ ΡΠΎΠ·Π΄Π°Π΅ΡΠ΅ ΠΊΡΡΡΡΡΠΈΠΉ ΠΌΠΎΠΌΠ΅Π½Ρ Π² 10 ΡΡΠ½Ρ-ΡΡΡ.
ΠΡΡΡΡΡΠΈΠΉ ΠΌΠΎΠΌΠ΅Π½Ρ, ΠΊΠ°ΠΊ ΡΠΏΠΎΠΌΠΈΠ½Π°Π»ΠΎΡΡ Π²ΡΡΠ΅, ΠΌΠΎΠΆΠ½ΠΎ ΡΠΎΠ·Π΄Π°ΡΡ Π±Π΅Π· ΠΏΠ΅ΡΠ΅ΠΌΠ΅ΡΠ΅Π½ΠΈΡ ΠΎΠ±ΡΠ΅ΠΊΡΠ°. ΠΠ΄Π½Π°ΠΊΠΎ, ΠΊΠΎΠ³Π΄Π° ΠΎΠ½ Π΄Π΅ΠΉΡΡΠ²ΠΈΡΠ΅Π»ΡΠ½ΠΎ ΠΏΠ΅ΡΠ΅ΠΌΠ΅ΡΠ°Π΅Ρ ΠΎΠ±ΡΠ΅ΠΊΡ, ΠΎΠ½ ΡΡΠ°Π½ΠΎΠ²ΠΈΡΡΡ Β«ΡΠ°Π±ΠΎΡΠΎΠΉΒ», ΠΈ ΡΡΠΎ ΡΠΎ, ΠΎ ΡΠ΅ΠΌ Π±ΠΎΠ»ΡΡΠΈΠ½ΡΡΠ²ΠΎ Π»ΡΠ΄Π΅ΠΉ Π΄ΡΠΌΠ°ΡΡ, ΠΊΠΎΠ³Π΄Π° Π΄ΡΠΌΠ°ΡΡ ΠΎ ΠΊΡΡΡΡΡΠ΅ΠΌ ΠΌΠΎΠΌΠ΅Π½ΡΠ΅ (ΠΎΠ±ΡΡΠ½ΠΎ Π² ΡΠ΅ΡΠΌΠΈΠ½Π°Ρ
Π±ΡΠΊΡΠΈΡΠΎΠ²ΠΊΠΈ).
Π§Π΅ΠΌ Π±ΠΎΠ»ΡΡΠ΅ ΠΊΡΡΡΡΡΠΈΠΉ ΠΌΠΎΠΌΠ΅Π½Ρ ΠΏΡΠΎΠΈΠ·Π²ΠΎΠ΄ΠΈΡ Π΄Π²ΠΈΠ³Π°ΡΠ΅Π»Ρ, ΡΠ΅ΠΌ Π±ΠΎΠ»ΡΡΠ΅ Ρ Π½Π΅Π³ΠΎ ΡΠ°Π±ΠΎΡΠ΅Π³ΠΎ ΠΏΠΎΡΠ΅Π½ΡΠΈΠ°Π»Π°.
Π§ΠΈΡΠ°ΠΉΡΠ΅ Π΄Π°Π»ΡΡΠ΅, ΡΡΠΎΠ±Ρ ΡΠ·Π½Π°ΡΡ Π±ΠΎΠ»ΡΡΠ΅ ΠΎ Π²Π·Π°ΠΈΠΌΠΎΡΠ²ΡΠ·ΠΈ ΠΌΠ΅ΠΆΠ΄Ρ ΠΌΠΎΡΠ½ΠΎΡΡΡΡ ΠΈ ΠΊΡΡΡΡΡΠΈΠΌ ΠΌΠΎΠΌΠ΅Π½ΡΠΎΠΌ.
Π§ΡΠΎ ΡΠ°ΠΊΠΎΠ΅ ΠΌΠΎΡΠ½ΠΎΡΡΡ Π² Π»ΠΎΡΠ°Π΄ΠΈΠ½ΡΡ ΡΠΈΠ»Π°Ρ ΠΈ ΠΏΠΎΡΠ΅ΠΌΡ ΡΡΠΎ Π²Π°ΠΆΠ½ΠΎ?
ΠΠΎΡΠ°Π΄ΠΈΠ½Π°Ρ ΡΠΈΠ»Π° — ΡΡΠΎ ΠΌΠΎΡΠ½ΠΎΡΡΡ, ΠΏΡΠΎΠΈΠ·Π²ΠΎΠ΄ΠΈΠΌΠ°Ρ Π΄Π²ΠΈΠ³Π°ΡΠ΅Π»Π΅ΠΌ. ΠΠ½ ΡΠ°ΡΡΡΠΈΡΡΠ²Π°Π΅ΡΡΡ Π½Π° ΠΎΡΠ½ΠΎΠ²Π΅ ΡΠΈΠ»Ρ, Π½Π΅ΠΎΠ±Ρ ΠΎΠ΄ΠΈΠΌΠΎΠΉ Π΄Π»Ρ ΠΏΠ΅ΡΠ΅ΠΌΠ΅ΡΠ΅Π½ΠΈΡ 550 ΡΡΠ½ΡΠΎΠ² ΠΎΠ΄Π½ΠΈΠΌ ΡΡΡΠΎΠΌ Π·Π° ΠΎΠ΄Π½Ρ ΡΠ΅ΠΊΡΠ½Π΄Ρ, ΠΈΠ»ΠΈ ΡΠΈΠ»Ρ, Π½Π΅ΠΎΠ±Ρ ΠΎΠ΄ΠΈΠΌΠΎΠΉ Π΄Π»Ρ ΠΏΠ΅ΡΠ΅ΠΌΠ΅ΡΠ΅Π½ΠΈΡ 33000 ΡΡΠ½ΡΠΎΠ² ΠΎΠ΄Π½ΠΈΠΌ ΡΡΡΠΎΠΌ Π·Π° ΠΎΠ΄Π½Ρ ΠΌΠΈΠ½ΡΡΡ. ΠΠΎΡΠ½ΠΎΡΡΡ ΠΈΠ·ΠΌΠ΅ΡΡΠ΅ΡΡΡ ΡΠΊΠΎΡΠΎΡΡΡΡ, Π½Π΅ΠΎΠ±Ρ ΠΎΠ΄ΠΈΠΌΠΎΠΉ Π΄Π»Ρ Π²ΡΠΏΠΎΠ»Π½Π΅Π½ΠΈΡ ΡΠ°Π±ΠΎΡΡ.
ΠΠΎ Π² ΠΊΠΎΠ½Π΅ΡΠ½ΠΎΠΌ ΠΈΡΠΎΠ³Π΅ Π΄Π»Ρ ΠΏΠΎΠ½ΠΈΠΌΠ°Π½ΠΈΡ Π»ΠΎΡΠ°Π΄ΠΈΠ½ΡΡ ΡΠΈΠ» Π½Π΅ΠΎΠ±Ρ ΠΎΠ΄ΠΈΠΌΠΎ Π²Π΅ΡΠ½ΡΡΡΡΡ Π² ΡΠΎΡΠ»Π°Π½Π΄ΡΠΊΠΎΠ΅ Π½Π°Π³ΠΎΡΡΠ΅ 1770-Ρ Π³ΠΎΠ΄ΠΎΠ² ΠΈ Π²Π·Π³Π»ΡΠ½ΡΡΡ Π½Π° ΠΊΠΈΠΏΡΡΡΡ Π²ΠΎΠ΄Ρ, ΠΌΠ°ΡΠΈΠ½Ρ ΠΈ ΠΏΠΈΠ²ΠΎ.
ΠΡΡΠΎΡΠΈΡ Π»ΠΎΡΠ°Π΄ΠΈΠ½ΡΡ ΡΠΈΠ» Π’Π΅ΡΠΌΠΈΠ½ Β«Π»ΠΎΡΠ°Π΄ΠΈΠ½ΡΠ΅ ΡΠΈΠ»ΡΒ» Π±ΡΠ» ΠΏΡΠΈΠ΄ΡΠΌΠ°Π½ ΡΠΎΡΠ»Π°Π½Π΄ΡΠΊΠΈΠΌ ΠΈΠ·ΠΎΠ±ΡΠ΅ΡΠ°ΡΠ΅Π»Π΅ΠΌ ΠΠΆΠ΅ΠΉΠΌΡΠΎΠΌ ΠΠ°ΡΡΠΎΠΌ, ΠΊΠΎΡΠΎΡΠΎΠΌΡ ΡΠ°ΡΡΠΎ ΠΎΡΠΈΠ±ΠΎΡΠ½ΠΎ ΠΏΡΠΈΠΏΠΈΡΡΠ²Π°ΡΡ ΠΈΠ·ΠΎΠ±ΡΠ΅ΡΠ΅Π½ΠΈΠ΅ ΠΏΠ°ΡΠΎΠ²ΠΎΠ³ΠΎ Π΄Π²ΠΈΠ³Π°ΡΠ΅Π»Ρ, Ρ
ΠΎΡΡ ΠΎΠ½ Π΄Π΅ΠΉΡΡΠ²ΠΈΡΠ΅Π»ΡΠ½ΠΎ Π·Π½Π°ΡΠΈΡΠ΅Π»ΡΠ½ΠΎ ΡΠ»ΡΡΡΠΈΠ» ΡΠ΅Ρ
Π½ΠΎΠ»ΠΎΠ³ΠΈΡ.
Π’ΠΎ, ΠΊΠ°ΠΊ ΠΎΠ½ ΠΏΡΠΈΡΠ΅Π» ΠΊ ΡΠ΅ΡΠΌΠΈΠ½Ρ Β«Π»ΠΎΡΠ°Π΄ΠΈΠ½ΡΠ΅ ΡΠΈΠ»ΡΒ», ΡΡΠ΅Π±ΡΠ΅Ρ Π½Π΅ΠΌΠ½ΠΎΠ³ΠΎ ΠΌΠ°ΡΠ΅ΠΌΠ°ΡΠΈΠΊΠΈ, Π½Π°Π±Π»ΡΠ΄Π΅Π½ΠΈΠΉ ΠΈ Π½Π΅ΠΌΠ½ΠΎΠ³ΠΎ Π·Π°ΠΏΡΡΡΠ²Π°Π½ΠΈΡ.
ΠΠΎΠ³Π΄Π° ΠΠ°ΡΡ ΠΏΠ΅ΡΠ΅ΠΎΡΠΌΡΡΠ»ΠΈΠ» ΡΡΡΠ΅ΡΡΠ²ΡΡΡΠΈΠ΅ ΠΊΠΎΠ½ΡΡΡΡΠΊΡΠΈΠΈ ΠΏΠ°ΡΠΎΠ²ΡΡ Π΄Π²ΠΈΠ³Π°ΡΠ΅Π»Π΅ΠΉ Π² 1776 Π³ΠΎΠ΄Ρ, ΡΡΠΎΠ±Ρ ΡΠ΅Π·ΠΊΠΎ ΡΠ»ΡΡΡΠΈΡΡ Ρ Π°ΡΠ°ΠΊΡΠ΅ΡΠΈΡΡΠΈΠΊΠΈ ΠΈ ΡΠ»ΡΡΡΠΈΡΡ ΡΠΊΠΎΠ½ΠΎΠΌΠΈΡ ΡΠΎΠΏΠ»ΠΈΠ²Π° (Π² ΠΎΡΠ½ΠΎΠ²Π½ΠΎΠΌ ΠΎΠ½ΠΈ ΡΠ°Π±ΠΎΡΠ°Π»ΠΈ Π½Π° ΡΠ³Π»Π΅), Π΅ΠΌΡ ΠΏΠΎΠ½Π°Π΄ΠΎΠ±ΠΈΠ»ΡΡ ΡΠΏΠΎΡΠΎΠ± ΠΏΡΠΎΠ΄Π°ΡΡ Π²ΠΎΠ·ΠΌΠΎΠΆΠ½ΠΎΡΡΠΈ ΡΠ²ΠΎΠ΅Π³ΠΎ Π½ΠΎΠ²ΠΎΠ³ΠΎ Π΄Π²ΠΈΠ³Π°ΡΠ΅Π»Ρ ΡΡΠ½ΠΊΡ, ΠΊΠΎΡΠΎΡΡΠΉ Π²ΡΠ΅ Π΅ΡΠ΅ Π΄Π²ΠΈΠΆΠ΅ΡΡΡ — ΠΎΠ±ΡΠ°Π·Π½ΠΎ ΠΈ Π±ΡΠΊΠ²Π°Π»ΡΠ½ΠΎ — Π»ΠΎΡΠ°Π΄ΡΠΌΠΈ.ΠΡΠ°ΠΊ, ΠΎΠ½ ΠΏΠΎΠ΄ΡΠΌΠ°Π», ΡΡΠΎ ΠΌΠΎΠΆΠ΅Ρ Π±ΡΡΡ Π»ΡΡΡΠ΅, ΡΠ΅ΠΌ ΠΏΠΎΠΊΠ°Π·Π°ΡΡ, Π½Π°ΡΠΊΠΎΠ»ΡΠΊΠΎ Π»ΡΡΡΠ΅ Π΅Π³ΠΎ Π΄Π²ΠΈΠ³Π°ΡΠ΅Π»ΠΈ ΠΏΠΎ ΡΡΠ°Π²Π½Π΅Π½ΠΈΡ Ρ ΠΌΠ°ΡΠΈΠ½Π°ΠΌΠΈ Ρ ΠΏΡΠΈΠ²ΠΎΠ΄ΠΎΠΌ ΠΎΡ Π»ΠΎΡΠ°Π΄ΠΈ, ΡΠ°ΠΊΠΈΠΌΠΈ ΠΊΠ°ΠΊ Π·Π΅ΡΠ½ΠΎΠ²ΡΠ΅ ΠΌΠ΅Π»ΡΠ½ΠΈΡΡ.
ΠΡΠΎ Π² Π½Π΅ΠΊΠΎΡΠΎΡΠΎΠΉ ΡΡΠ΅ΠΏΠ΅Π½ΠΈ ΡΠΌΠ΅ΡΡΠ½ΠΎ, ΡΡΠΎ ΡΠΎ ΠΆΠ΅ ΡΠ°ΠΌΠΎΠ΅ ΡΡΡΡΠΎΠΉΡΡΠ²ΠΎ, ΠΊΠΎΡΠΎΡΠΎΠ΅ Π²ΠΎΠ·Π²Π΅ΡΡΠΈΠ»ΠΎ ΠΏΡΠΎΠΌΡΡΠ»Π΅Π½Π½ΡΡ ΡΠ΅Π²ΠΎΠ»ΡΡΠΈΡ, ΡΠ°ΠΊΠΆΠ΅ ΠΏΠΎΡΠΎΠ΄ΠΈΠ»ΠΎ ΡΠ΅ΡΠΌΠΈΠ½, ΠΊΠΎΡΠΎΡΡΠΉ ΠΌΡ Π²ΡΠ΅ Π΅ΡΠ΅ ΠΈΡΠΏΠΎΠ»ΡΠ·ΡΠ΅ΠΌ ΡΠ΅Π³ΠΎΠ΄Π½Ρ.
ΠΠ°ΠΊ ΠΈΠ·ΠΌΠ΅ΡΡΠ΅ΡΡΡ ΠΌΠΎΡΠ½ΠΎΡΡΡ Π΄Π²ΠΈΠ³Π°ΡΠ΅Π»Ρ Π² Π»ΠΎΡΠ°Π΄ΠΈΠ½ΡΡ ΡΠΈΠ»Π°Ρ ? Π Π°Π·Π»ΠΈΡΠ½ΡΠ΅ Π²ΡΡΠΈΡΠ»Π΅Π½ΠΈΡ ΠΎΠ±ΡΡΠ½ΠΎ ΠΈΠ½ΡΠ΅ΡΠ΅ΡΠ½Ρ ΡΠΎΠ»ΡΠΊΠΎ ΠΌΠ°ΡΠ΅ΠΌΠ°ΡΠΈΠΊΠ°ΠΌ, Π½ΠΎ Π½Π΅ΠΊΠΎΡΠΎΡΡΠ΅ ΡΠΈΡΠ»Π° Π½Π΅ΠΈΠ·Π±Π΅ΠΆΠ½Ρ. ΠΠ°ΡΡ Π²ΡΠ±ΡΠ°Π» ΡΠΎΠΎΡΠ½ΠΎΡΠ΅Π½ΠΈΠ΅ ΠΌΠ΅ΠΆΠ΄Ρ ΡΠ΅ΠΌ, ΠΊΠ°ΠΊΠΎΠΉ Π²Π΅Ρ ΠΌΠΎΠΆΠ΅Ρ ΠΏΠΎΠ΄Π½ΡΡΡ Π»ΠΎΡΠ°Π΄Ρ — ΠΏΡΠΈ Π½Π°ΡΡΠΆΠ΅Π½ΠΈΠΈ Π²Π΅ΡΠ΅Π²ΠΊΠΈ, ΠΏΡΠΎΡ
ΠΎΠ΄ΡΡΠ΅ΠΉ ΡΠ΅ΡΠ΅Π· ΡΠΊΠΈΠ², Π΄ΠΎ Π³ΡΡΠ·Π° Π½Π° Π·Π΅ΠΌΠ»Π΅ — Π²ΡΡΠΎΡΠΎΠΉ ΠΎΠ΄ΠΈΠ½ ΡΡΡ Π·Π° ΠΎΠ΄Π½Ρ ΡΠ΅ΠΊΡΠ½Π΄Ρ.
Π‘Π΅Π³ΠΎΠ΄Π½Ρ ΠΌΡ Π³ΠΎΠ²ΠΎΡΠΈΠΌ, ΡΡΠΎ Π»ΠΎΡΠ°Π΄ΠΈΠ½Π°Ρ ΡΠΈΠ»Π° ΡΠ°Π²Π½Π° Π»ΠΎΡΠ°Π΄ΠΈ, ΠΏΠΎΠ΄Π½ΠΈΠΌΠ°ΡΡΠ΅ΠΉ 550 ΡΡΠ½ΡΠΎΠ² Π²Π΅ΡΠ° Π½Π° ΡΡΡ Π²ΡΡΠΎΡΠΎΠΉ Π·Π° ΠΎΠ΄Π½Ρ ΡΠ΅ΠΊΡΠ½Π΄Ρ. ΠΡΠΎ ΡΠΈΡΠ»ΠΎ — ΡΠΎ, ΠΊ ΡΠ΅ΠΌΡ ΠΏΡΠΈΡΠ΅Π» ΠΠ°ΡΡ, ΠΊΠΎΠ³Π΄Π° ΡΠ΅ΡΠΈΠ», ΡΡΠΎ Π΅ΠΌΡ Π½ΡΠΆΠ½ΠΎ Π²ΡΠ±ΡΠ°ΡΡ ΡΡΠ°Π½Π΄Π°ΡΡ, ΡΡΠΈΡΡΠ²Π°Ρ, ΡΡΠΎ Π»ΠΎΡΠ°Π΄ΠΈ ΡΠ°Π·Π»ΠΈΡΠ°ΡΡΡΡ ΠΏΠΎ ΡΠΈΠ»Π΅.
ΠΠΎΠΆΠ΅Ρ ΠΏΠΎΠΊΠ°Π·Π°ΡΡΡΡ, ΡΡΠΎ ΡΡΠΎ ΠΌΠ½ΠΎΠ³ΠΎ, Π½ΠΎ Π΅ΡΡΡ ΠΎΡΠΊΡΡΠ²Π°ΡΠ΅Π»ΠΈ Π³Π°ΡΠ°ΠΆΠ½ΡΡ Π²ΠΎΡΠΎΡ ΠΈ Ρ Π±ΠΎΠ»ΡΡΠΈΠΌ ΠΊΠΎΠ»ΠΈΡΠ΅ΡΡΠ²ΠΎΠΌ. Π‘ΡΠ΅Π΄Π½Π΅ΡΡΠ°ΡΠΈΡΡΠΈΡΠ΅ΡΠΊΠΎΠ΅ ΡΡΡΡΠΎΠΉΡΡΠ²ΠΎ ΠΎΡΠΊΡΡΠ²Π°Π½ΠΈΡ Π΄Π²Π΅ΡΠΈ Π³Π°ΡΠ°ΠΆΠ° Π΄ΠΎΠΌΠΎΠ²Π»Π°Π΄Π΅Π»ΡΡΠ° ΠΈΠΌΠ΅Π΅Ρ ΠΌΠΎΡΠ½ΠΎΡΡΡ 1/2 Π».Ρ., Π½ΠΎ Π΄ΠΎΡΡΡΠΏΠ½Ρ ΠΌΠΎΠ΄Π΅Π»ΠΈ ΠΌΠΎΡΠ½ΠΎΡΡΡΡ 1 ΠΈ 2 Π».Ρ.
Π»ΠΎΡΠ°Π΄ΠΈΠ½ΡΡ ΡΠΈΠ» — ΡΡΠΎ ΠΏΠΎΠΊΠ°Π·Π°ΡΠ΅Π»Ρ ΡΠΊΠΎΡΠΎΡΡΠΈ Π²ΡΠΏΠΎΠ»Π½Π΅Π½ΠΈΡ ΡΠ°Π±ΠΎΡΡ, ΠΊΠΎΡΠΎΡΡΠΉ ΠΎΡΠ»ΠΈΡΠ°Π΅ΡΡΡ ΠΎΡ ΠΊΡΡΡΡΡΠ΅Π³ΠΎ ΠΌΠΎΠΌΠ΅Π½ΡΠ°, ΠΊΠΎΡΠΎΡΡΠΉ ΡΠ²Π»ΡΠ΅ΡΡΡ ΠΌΠ΅ΡΠΎΠΉ ΡΠΈΠ»Ρ, ΠΏΡΠΈΠ»ΠΎΠΆΠ΅Π½Π½ΠΎΠΉ Π΄Π»Ρ Π²ΡΠΏΠΎΠ»Π½Π΅Π½ΠΈΡ ΡΡΠΎΠΉ ΡΠ°Π±ΠΎΡΡ.Π Π΄Π²ΠΈΠ³Π°ΡΠ΅Π»Π΅ Π²Π°ΡΠ΅ΠΉ Toyota Π²Ρ ΠΌΠΎΠΆΠ΅ΡΠ΅ Π΄ΡΠΌΠ°ΡΡ ΠΎ Π±ΠΎΠ»Π΅Π΅ Π²ΡΡΠΎΠΊΠΎΠΉ ΠΌΠΎΡΠ½ΠΎΡΡΠΈ ΠΊΠ°ΠΊ ΠΎ ΡΠΏΠ΅ΡΠΈΡΠΈΠΊΠ°ΡΠΈΠΈ, ΠΊΠΎΡΠΎΡΠ°Ρ Π±ΡΠ΄Π΅Ρ ΠΏΠΎΠ΄Π΄Π΅ΡΠΆΠΈΠ²Π°ΡΡ Π±ΠΎΠ»Π΅Π΅ Π²ΡΡΠΎΠΊΡΡ ΡΠΊΠΎΡΠΎΡΡΡ ΡΠ°Π±ΠΎΡΡ ΠΏΡΠΈ Π΄Π²ΠΈΠΆΠ΅Π½ΠΈΠΈ, Π² ΡΠΎ Π²ΡΠ΅ΠΌΡ ΠΊΠ°ΠΊ ΠΊΡΡΡΡΡΠΈΠΉ ΠΌΠΎΠΌΠ΅Π½Ρ — ΡΡΠΎ ΠΏΠΎΠΊΠ°Π·Π°ΡΠ΅Π»Ρ, ΠΊΠΎΡΠΎΡΡΠΉ Π·Π°ΡΡΠ°Π²Π»ΡΠ΅Ρ Π°Π²ΡΠΎΠΌΠΎΠ±ΠΈΠ»Ρ Π΄Π²ΠΈΠ³Π°ΡΡΡΡ Π±ΡΡΡΡΠ΅Π΅.
ΠΡΡΠ³ΠΈΠΌΠΈ ΡΠ»ΠΎΠ²Π°ΠΌΠΈ, Π΄Π²ΠΈΠ³Π°ΡΠ΅Π»ΠΈ Ρ Π²ΡΡΠΎΠΊΠΎΠΉ ΠΌΠΎΡΠ½ΠΎΡΡΡΡ, Π½ΠΎ Ρ Π½ΠΈΠ·ΠΊΠΈΠΌ ΠΊΡΡΡΡΡΠΈΠΌ ΠΌΠΎΠΌΠ΅Π½ΡΠΎΠΌ, Π±ΡΠ΄ΡΡ ΡΡΠ²ΡΡΠ²ΠΎΠ²Π°ΡΡ ΡΠ΅Π±Ρ ΠΌΠ΅Π½Π΅Π΅ ΠΌΠΎΡΠ½ΡΠΌΠΈ ΠΏΠΎΡΠ»Π΅ ΠΎΡΡΠ°Π½ΠΎΠ²ΠΊΠΈ, ΡΠ΅ΠΌ Π΄Π²ΠΈΠ³Π°ΡΠ΅Π»ΠΈ Ρ ΠΌΠ΅Π½ΡΡΠ΅ΠΉ ΠΌΠΎΡΠ½ΠΎΡΡΡΡ, Π½ΠΎ Ρ Π±ΠΎΠ»ΡΡΠΈΠΌ ΠΊΡΡΡΡΡΠΈΠΌ ΠΌΠΎΠΌΠ΅Π½ΡΠΎΠΌ.
ΠΠ΄Π½Π°ΠΊΠΎ Π΄Π²ΠΈΠ³Π°ΡΠ΅Π»Ρ Ρ Π±ΠΎΠ»Π΅Π΅ Π²ΡΡΠΎΠΊΠΎΠΉ ΠΌΠΎΡΠ½ΠΎΡΡΡΡ Π±ΡΠ΄Π΅Ρ ΡΡΠΊΠΎΡΡΡΡΡΡ Π±ΡΡΡΡΠ΅Π΅ ΠΏΠΎΡΠ»Π΅ Π΄ΠΎΡΡΠΈΠΆΠ΅Π½ΠΈΡ ΡΠΊΠΎΡΠΎΡΡΠΈ.
ΠΠ°ΠΊ ΡΡΠΎ ΡΠΎΠΎΡΠ½ΠΎΡΠΈΡΡΡ Ρ ΡΠΈΡΡΠ°ΠΌΠΈ, ΠΊΠΎΡΠΎΡΡΠ΅ Π²Ρ Π²ΠΈΠ΄ΠΈΡΠ΅ Π² ΡΠ΅Ρ Π½ΠΈΡΠ΅ΡΠΊΠΈΡ Ρ Π°ΡΠ°ΠΊΡΠ΅ΡΠΈΡΡΠΈΠΊΠ°Ρ Π°Π²ΡΠΎΠΌΠΎΠ±ΠΈΠ»Ρ? Π§ΡΠΎ ΠΆ, ΡΠ½Π°ΡΠ°Π»Π° Π²Ρ Π΄ΠΎΠ»ΠΆΠ½Ρ ΠΏΠΎΠ½ΡΡΡ, ΡΡΠΎ ΠΏΡΠΈΠ²Π΅Π΄Π΅Π½Π½ΡΠ΅ ΡΠΈΡΡΡ ΠΎΡΠ½ΠΎΡΡΡΡΡ ΠΊ ΠΏΠΈΠΊΠΎΠ²ΠΎΠΉ ΠΌΠΎΡΠ½ΠΎΡΡΠΈ.ΠΠ°ΠΏΡΠΈΠΌΠ΅Ρ, Corolla SE 2020 Π³ΠΎΠ΄Π° Ρ ΡΠ΅ΡΡΠΈΡΡΡΠΏΠ΅Π½ΡΠ°ΡΠΎΠΉ ββΠΌΠ΅Ρ Π°Π½ΠΈΡΠ΅ΡΠΊΠΎΠΉ ΠΊΠΎΡΠΎΠ±ΠΊΠΎΠΉ ΠΏΠ΅ΡΠ΅Π΄Π°Ρ ΡΠ°Π·Π²ΠΈΠ²Π°Π΅Ρ 169 Π»ΠΎΡΠ°Π΄ΠΈΠ½ΡΡ ΡΠΈΠ» ΠΏΡΠΈ 6600 ΠΎΠ±ΠΎΡΠΎΡΠ°Ρ Π² ΠΌΠΈΠ½ΡΡΡ, ΠΈΠ»ΠΈ ΠΎΠ±ΠΎΡΠΎΡΠ°Ρ Π΄Π²ΠΈΠ³Π°ΡΠ΅Π»Ρ Π² ΠΌΠΈΠ½ΡΡΡ. ΠΡΡΠ³ΠΈΠΌΠΈ ΡΠ»ΠΎΠ²Π°ΠΌΠΈ, ΠΊΠΎΠ³Π΄Π° ΡΠ°ΡΡΠΎΡΠ° Π²ΡΠ°ΡΠ΅Π½ΠΈΡ Π΄Π²ΠΈΠ³Π°ΡΠ΅Π»Ρ ΠΏΠΎΠ²ΡΡΠ°Π΅ΡΡΡ Π΄ΠΎ 6600 ΠΎΠ± / ΠΌΠΈΠ½, ΠΌΠΎΡΠ½ΠΎΡΡΡ, ΠΊΠΎΡΠΎΡΡΡ ΠΎΠ½ Π²ΡΠ΄Π°Π΅Ρ, Π²ΠΎΠ·ΡΠ°ΡΡΠ°Π΅Ρ Π΄ΠΎ ΠΏΠΈΠΊΠΎΠ²ΠΎΠ³ΠΎ Π·Π½Π°ΡΠ΅Π½ΠΈΡ 169, Π° Π·Π°ΡΠ΅ΠΌ Π½Π΅ΠΌΠ½ΠΎΠ³ΠΎ ΠΏΠ°Π΄Π°Π΅Ρ ΠΏΡΠΈ Π΄Π°Π»ΡΠ½Π΅ΠΉΡΠ΅ΠΌ ΠΏΠΎΠ²ΡΡΠ΅Π½ΠΈΠΈ ΡΠ°ΡΡΠΎΡΡ Π²ΡΠ°ΡΠ΅Π½ΠΈΡ Π΄Π²ΠΈΠ³Π°ΡΠ΅Π»Ρ.
Π»ΠΎΡΠ°Π΄ΠΈΠ½ΡΡ
ΡΠΈΠ» — Π²Π°ΠΆΠ½Π°Ρ ΡΠΏΠ΅ΡΠΈΡΠΈΠΊΠ°ΡΠΈΡ Π΄Π»Ρ ΠΏΠΎΠΊΡΠΏΠ°ΡΠ΅Π»Π΅ΠΉ, ΠΏΠΎΡΠΊΠΎΠ»ΡΠΊΡ ΠΎΠ½Π° Π½Π°ΠΏΡΡΠΌΡΡ ΡΠ²ΡΠ·Π°Π½Π° Ρ ΠΏΡΠΎΠΈΠ·Π²ΠΎΠ΄ΠΈΡΠ΅Π»ΡΠ½ΠΎΡΡΡΡ. ΠΠ»Ρ Π΄Π°Π½Π½ΠΎΠ³ΠΎ ΡΡΠ°Π½ΡΠΏΠΎΡΡΠ½ΠΎΠ³ΠΎ ΡΡΠ΅Π΄ΡΡΠ²Π° Π΄Π²ΠΈΠ³Π°ΡΠ΅Π»Ρ Ρ Π±ΠΎΠ»ΡΡΠ΅ΠΉ ΠΌΠΎΡΠ½ΠΎΡΡΡΡ ΠΈ Π±ΠΎΠ»ΡΡΠΈΠΌ ΠΊΡΡΡΡΡΠΈΠΌ ΠΌΠΎΠΌΠ΅Π½ΡΠΎΠΌ Π±ΡΠ΄Π΅Ρ ΡΡΠΊΠΎΡΡΡΡΡΡ Π±ΡΡΡΡΠ΅Π΅, ΡΡΠΎ Π²Π°ΠΆΠ½ΠΎ Π΄Π»Ρ Π²ΠΎΠ΄ΠΈΡΠ΅Π»Π΅ΠΉ, ΠΊΠΎΡΠΎΡΡΠ΅ ΡΠ°ΡΡΠΎ ΠΈΡΠΏΠΎΠ»ΡΠ·ΡΡΡ ΡΡΠ΅Π·Π΄Ρ Π½Π° Π°Π²ΡΠΎΠΌΠ°Π³ΠΈΡΡΡΠ°Π»ΠΈ, ΠΈ ΠΎΠ±Π΅ΡΠΏΠ΅ΡΠΈΠ²Π°Π΅Ρ Π±ΠΎΠ»ΡΡΡΡ Π½Π°Π΄Π΅ΠΆΠ½ΠΎΡΡΡ Π±ΡΠΊΡΠΈΡΠΎΠ²ΠΊΠΈ.
ΠΠ»Ρ ΡΠΎΠ³ΠΎ ΠΆΠ΅ Π°Π²ΡΠΎΠΌΠΎΠ±ΠΈΠ»Ρ Π΄Π²ΠΈΠ³Π°ΡΠ΅Π»Ρ Ρ ΠΌΠ΅Π½ΡΡΠ΅ΠΉ ΠΌΠΎΡΠ½ΠΎΡΡΡΡ ΠΎΠ±Π΅ΡΠΏΠ΅ΡΠΈΡ Π±ΠΎΠ»ΡΡΡΡ ΡΠΊΠΎΠ½ΠΎΠΌΠΈΡ ΡΠΎΠΏΠ»ΠΈΠ²Π° Π² ΠΎΠ±ΠΌΠ΅Π½ Π½Π° Π±ΠΎΠ»Π΅Π΅ Π½Π΅ΡΠΎΡΠΎΠΏΠ»ΠΈΠ²ΠΎΠ΅ ΡΡΠΊΠΎΡΠ΅Π½ΠΈΠ΅.
Π§ΡΠΎ ΠΊΠ°ΡΠ°Π΅ΡΡΡ ΡΠΏΠΎΠΌΠΈΠ½Π°Π½ΠΈΡ ΠΏΠΈΠ²Π°, ΡΠΎ, ΠΊΠ°ΠΊ Π³Π»Π°ΡΠΈΡ Π»Π΅Π³Π΅Π½Π΄Π°, ΠΏΠΈΠ²ΠΎΠ²Π°Ρ, ΠΎΠ΄ΠΈΠ½ ΠΈΠ· ΠΏΠ΅ΡΠ²ΡΡ Π·Π°ΠΊΠ°Π·ΡΠΈΠΊΠΎΠ² ΠΠ°ΡΡΠ° Π΅Π³ΠΎ ΠΏΠ°ΡΠΎΠ²ΠΎΠΉ ΠΌΠ°ΡΠΈΠ½Ρ, ΠΏΠΎΡΡΠ°Π²ΠΈΠ» ΠΏΠ΅ΡΠ΅Π΄ ΠΈΠ·ΠΎΠ±ΡΠ΅ΡΠ°ΡΠ΅Π»Π΅ΠΌ Π·Π°Π΄Π°ΡΡ ΡΠΎΠ·Π΄Π°ΡΡ ΠΌΠ°ΡΠΈΠ½Ρ ΠΌΠΎΡΠ½ΠΎΠΉ, ΠΊΠ°ΠΊ Π»ΠΎΡΠ°Π΄Ρ. ΠΠΈΠ²ΠΎΠ²Π°Ρ Π²ΡΠ±ΡΠ°Π» ΡΠ°ΠΌΡΡ ΡΠΈΠ»ΡΠ½ΡΡ Π»ΠΎΡΠ°Π΄Ρ ΠΈ ΠΏΡΠΎΠ΅Ρ Π°Π» Π½Π° Π½Π΅ΠΉ ΠΈΠ·ΠΎ Π²ΡΠ΅Ρ ΡΠΈΠ». ΠΠΎΠ»ΡΡΠΈΠ²ΡΠΈΠΉΡΡ Π² ΡΠ΅Π·ΡΠ»ΡΡΠ°ΡΠ΅ Π΄Π²ΠΈΠ³Π°ΡΠ΅Π»Ρ ΠΠ°ΡΡΠ° Π±ΡΠ» Π΄Π°ΠΆΠ΅ ΠΌΠΎΡΠ½Π΅Π΅ Π»ΠΎΡΠ°Π΄ΠΈ, ΠΈ ΠΈΠΌΠ΅Π½Π½ΠΎ ΠΌΠΎΡΠ½ΠΎΡΡΡ ΡΡΠΎΠ³ΠΎ Π΄Π²ΠΈΠ³Π°ΡΠ΅Π»Ρ ΡΡΡΠ°Π½ΠΎΠ²ΠΈΠ»Π° ΠΌΠ°ΡΠ΅ΠΌΠ°ΡΠΈΡΠ΅ΡΠΊΠΈΠ΅ Π²ΡΡΠΈΡΠ»Π΅Π½ΠΈΡ Π΄Π»Ρ Π»ΠΎΡΠ°Π΄ΠΈΠ½ΡΡ ΡΠΈΠ».
ΠΠΎΠ½Π΅ΡΠ½ΠΎ, Π²ΠΎ Π²ΡΠ΅ΠΌΠ΅Π½Π° ΠΠ°ΡΡΠ° ΠΏΠ°ΡΠΎΠ²ΠΎΠΉ Π΄Π²ΠΈΠ³Π°ΡΠ΅Π»Ρ ΠΌΠΎΡΠ½ΠΎΡΡΡΡ 5 Π».Ρ. Π·Π°ΠΏΠΎΠ»Π½ΡΠ» Π±Ρ Π²ΡΡ ΠΊΠΎΠΌΠ½Π°ΡΡ. Π‘Π΅Π³ΠΎΠ΄Π½Ρ ΠΏΠΎΠ΄ ΠΊΠ°ΠΏΠΎΡΠΎΠΌ ΡΠΌΠ΅ΡΠ°ΡΡΡΡ Π΄Π²ΠΈΠ³Π°ΡΠ΅Π»ΠΈ Π² ΠΏΡΡΡΠ΄Π΅ΡΡΡ ΡΠ°Π· ΠΌΠΎΡΠ½Π΅Π΅.
ΠΠΎΠ½ΠΈΠΆΠ΅Π½Π½Π°Ρ ΠΌΠΎΡΠ½ΠΎΡΡΡ Π΄Π²ΠΈΠ³Π°ΡΠ΅Π»Ρ β€οΈ ΠΡΠ΅, ΡΡΠΎ Π²Π°ΠΌ Π½ΡΠΆΠ½ΠΎ Π·Π½Π°ΡΡ
ΠΡ Π²Π°ΡΠ΅Π³ΠΎ Π°Π²ΡΠΎΠΌΠΎΠ±ΠΈΠ»Ρ Π΄ΠΎ ΡΠ°Π±ΠΎΡΡ Π΄ΠΎ ΡΠΊΠΎΠ»Ρ — Π²Ρ ΠΏΠΎΠ»Π°Π³Π°Π΅ΡΠ΅ΡΡ Π½Π° ΡΠ²ΠΎΠΉ Π°Π²ΡΠΎΠΌΠΎΠ±ΠΈΠ»Ρ ΠΏΠΎ-ΡΠ°Π·Π½ΠΎΠΌΡ. ΠΠΎΡΡΠΎΠΌΡ, ΠΊΠΎΠ³Π΄Π° Π²Ρ Π½Π°ΠΆΠΈΠΌΠ°Π΅ΡΠ΅ Π½Π° ΠΏΠ΅Π΄Π°Π»Ρ Π³Π°Π·Π°, Π° Π΄Π²ΠΈΠ³Π°ΡΠ΅Π»Ρ Π²Π°ΡΠ΅Π³ΠΎ Π°Π²ΡΠΎΠΌΠΎΠ±ΠΈΠ»Ρ Π²ΡΠ»ΠΎ ΡΠ΅Π°Π³ΠΈΡΡΠ΅Ρ, ΡΡΠΎ, ΠΊΠΎΠ½Π΅ΡΠ½ΠΎ, ΡΠ²Π»ΡΠ΅ΡΡΡ ΡΠ΅ΡΡΠ΅Π·Π½ΠΎΠΉ ΠΏΡΠΈΡΠΈΠ½ΠΎΠΉ Π΄Π»Ρ Π±Π΅ΡΠΏΠΎΠΊΠΎΠΉΡΡΠ²Π°, ΠΊΠΎΠ³Π΄Π° Π²Ρ ΠΈΡΠΏΡΡΡΠ²Π°Π΅ΡΠ΅ ΠΏΠΎΠ½ΠΈΠΆΠ΅Π½Π½ΡΡ ΠΌΠΎΡΠ½ΠΎΡΡΡ Π΄Π²ΠΈΠ³Π°ΡΠ΅Π»Ρ.
ΠΠ²ΡΠΎΡΠ΅ΠΌΠΎΠ½Ρ ΡΡΠΎΠΈΡ ΠΠΠ ΠΠΠΠ
Π Π±ΡΠ»ΡΠ΅ Π²ΡΠ΅ΠΌΠ΅Π½Π° ΡΡΠΎ ΠΎΠ·Π½Π°ΡΠ°Π»ΠΎ Π±Ρ ΠΏΡΠΎΡΡΠΎ Π·Π°ΠΌΠ΅Π½ΠΈΡΡ ΡΠ²Π΅ΡΠΈ Π·Π°ΠΆΠΈΠ³Π°Π½ΠΈΡ ΠΈΠ»ΠΈ ΠΏΡΠΎΠ²ΠΎΠ΄Π°, Π·Π°ΠΌΠ΅Π½ΠΈΡΡ ΡΠΎΡΠΎΡ ΠΈΠ»ΠΈ ΠΊΡΡΡΠΊΡ ΡΠ°ΡΠΏΡΠ΅Π΄Π΅Π»ΠΈΡΠ΅Π»Ρ ΠΈ Π½Π°ΡΡΡΠΎΠΈΡΡ ΠΊΠ°ΡΠ±ΡΡΠ°ΡΠΎΡ.ΠΠ΄Π½Π°ΠΊΠΎ Π² ΡΠΎΠ²ΡΠ΅ΠΌΠ΅Π½Π½ΡΡ Π°Π²ΡΠΎΠΌΠΎΠ±ΠΈΠ»ΡΡ Π·Π° Π½Π΅ΡΠ΅ΡΠΈΡΠ΅Π»ΡΠ½ΠΎΡΡΡΡ Π²Π°ΡΠ΅Π³ΠΎ Π°Π²ΡΠΎΠΌΠΎΠ±ΠΈΠ»Ρ Π΅ΡΡΡ ΡΠ°ΠΌΡΠ΅ ΡΠ°Π·Π½ΡΠ΅ ΠΏΡΠΈΡΠΈΠ½Ρ.
Π ΡΡΠΎΠΉ ΡΡΠ°ΡΡΠ΅ ΠΌΡ ΠΏΠΎΠ΄ΡΠΎΠ±Π½ΠΎ ΡΠ°ΡΡΠΌΠΎΡΡΠΈΠΌ, ΡΡΠΎ ΠΌΠΎΠΆΠ΅Ρ Π²ΡΠ·Π²Π°ΡΡ ΡΠ½ΠΈΠΆΠ΅Π½ΠΈΠ΅ ΠΌΠΎΡΠ½ΠΎΡΡΠΈ Π΄Π²ΠΈΠ³Π°ΡΠ΅Π»Ρ, ΠΊΠ°ΠΊ ΠΎΠ±ΠΎΠΉΡΠΈ ΡΠ½ΠΈΠΆΠ΅Π½ΠΈΠ΅ ΠΌΠΎΡΠ½ΠΎΡΡΠΈ Π΄Π²ΠΈΠ³Π°ΡΠ΅Π»Ρ ΠΈ ΠΊΠ°ΠΊ ΠΈΡΠΏΡΠ°Π²ΠΈΡΡ ΡΠ½ΠΈΠΆΠ΅Π½ΠΈΠ΅ ΠΌΠΎΡΠ½ΠΎΡΡΠΈ Π΄Π²ΠΈΠ³Π°ΡΠ΅Π»Ρ. Π§ΠΈΡΠ°ΠΉΡΠ΅ Π΄Π°Π»ΡΡΠ΅, ΡΡΠΎΠ±Ρ ΡΠ·Π½Π°ΡΡ, ΡΡΠΎ ΠΈΠΌΠ΅Π½Π½ΠΎ Π²Π°ΠΌ Π½ΡΠΆΠ½ΠΎ Π·Π½Π°ΡΡ ΠΎ ΡΠΎΠΌ, ΠΏΠΎΡΠ΅ΠΌΡ Π²Π°ΡΠ° ΠΌΠ°ΡΠΈΠ½Π° Π²Π΅Π΄Π΅Ρ ΡΠ΅Π±Ρ Π²ΡΠ»ΠΎ.
Π§ΡΠΎ ΠΎΠ·Π½Π°ΡΠ°Π΅Ρ ΠΏΠΎΠ½ΠΈΠΆΠ΅Π½Π½Π°Ρ ΠΌΠΎΡΠ½ΠΎΡΡΡ Π΄Π²ΠΈΠ³Π°ΡΠ΅Π»Ρ?
ΠΡΠ»ΠΈ Π²Π°Ρ Π°Π²ΡΠΎΠΌΠΎΠ±ΠΈΠ»Ρ Π½Π΅ ΡΡΠΊΠΎΡΡΠ΅ΡΡΡ Π΄ΠΎΠ»ΠΆΠ½ΡΠΌ ΠΎΠ±ΡΠ°Π·ΠΎΠΌ, Π½Π° ΠΏΡΠΈΠ±ΠΎΡΠ½ΠΎΠΉ ΠΏΠ°Π½Π΅Π»ΠΈ ΡΠ°ΠΊΠΆΠ΅ ΠΌΠΎΠΆΠ΅Ρ Π·Π°Π³ΠΎΡΠ΅ΡΡΡΡ ΡΠΈΠ³Π½Π°Π»ΡΠ½Π°Ρ Π»Π°ΠΌΠΏΠ° Β«ΡΠ½ΠΈΠΆΠ΅Π½ΠΈΠ΅ ΠΌΠΎΡΠ½ΠΎΡΡΠΈ Π΄Π²ΠΈΠ³Π°ΡΠ΅Π»ΡΒ».ΠΠΎΠ·ΠΌΠΎΠΆΠ½ΠΎ, Π·Π°Π³ΠΎΡΠ΅Π»ΡΡ ΠΈΠ½Π΄ΠΈΠΊΠ°ΡΠΎΡ Β«ΠΡΠΎΠ²Π΅ΡΡΡΠ΅ Π΄Π²ΠΈΠ³Π°ΡΠ΅Π»ΡΒ». ΠΠΎΠΊΠ° Π½Π΅ ΠΏΠ°Π½ΠΈΠΊΡΠΉΡΠ΅! ΠΡ ΡΠ°ΡΡΠΌΠΎΡΡΠΈΠΌ Π²ΡΠ΅, ΡΡΠΎ Π²Π°ΠΌ Π½ΡΠΆΠ½ΠΎ Π·Π½Π°ΡΡ ΠΎΠ± ΡΡΠΎΠΌ ΠΏΡΠΎΠ±Π»Π΅ΠΌΠ½ΠΎΠΌ ΠΏΡΠΎΠΈΡΡΠ΅ΡΡΠ²ΠΈΠΈ, ΡΡΠΎΠ±Ρ ΠΎΠ±Π»Π΅Π³ΡΠΈΡΡ Π²Π°ΡΠ΅ Π±Π΅ΡΠΏΠΎΠΊΠΎΠΉΡΡΠ²ΠΎ.
ΠΠ°ΠΊ ΠΏΡΠ°Π²ΠΈΠ»ΠΎ, ΡΠΈΠ³Π½Π°Π»ΡΠ½Π°Ρ Π»Π°ΠΌΠΏΠ° Β«ΡΠ½ΠΈΠΆΠ΅Π½ΠΈΠ΅ ΠΌΠΎΡΠ½ΠΎΡΡΠΈ Π΄Π²ΠΈΠ³Π°ΡΠ΅Π»ΡΒ» Π½Π° ΠΏΡΠΈΠ±ΠΎΡΠ½ΠΎΠΉ ΠΏΠ°Π½Π΅Π»ΠΈ ΠΎΠ·Π½Π°ΡΠ°Π΅Ρ, ΡΡΠΎ ΠΌΠΎΡΠ½ΠΎΡΡΡ Π²Π°ΡΠ΅Π³ΠΎ Π°Π²ΡΠΎΠΌΠΎΠ±ΠΈΠ»Ρ ΡΠ½ΠΈΠΆΠ΅Π½Π°, ΡΡΠΎΠ±Ρ Π½Π΅ ΠΏΠΎΠ²ΡΠ΅Π΄ΠΈΡΡ Π΅Π³ΠΎ Π΄Π²ΠΈΠ³Π°ΡΠ΅Π»Ρ. ΠΠΎΠΌΠΏΡΡΡΠ΅Ρ Π² Π²Π°ΡΠ΅ΠΌ Π°Π²ΡΠΎΠΌΠΎΠ±ΠΈΠ»Π΅, ΡΠ°ΠΊΠΆΠ΅ ΠΈΠ·Π²Π΅ΡΡΠ½ΡΠΉ ΠΊΠ°ΠΊ Π΅Π³ΠΎ Β«ΡΠ»Π΅ΠΊΡΡΠΎΠ½Π½ΡΠΉ Π±Π»ΠΎΠΊ ΡΠΏΡΠ°Π²Π»Π΅Π½ΠΈΡΒ» (ΠΠΠ£), Π°ΠΊΡΠΈΠ²ΠΈΡΠΎΠ²Π°Π» ΡΠ΅ΠΆΠΈΠΌ ΠΏΠΎΠ½ΠΈΠΆΠ΅Π½Π½ΠΎΠ³ΠΎ ΡΠ½Π΅ΡΠ³ΠΎΠΏΠΎΡΡΠ΅Π±Π»Π΅Π½ΠΈΡ ΠΏΠΎΡΠ»Π΅ ΠΎΠ±Π½Π°ΡΡΠΆΠ΅Π½ΠΈΡ ΡΠ±ΠΎΡ ΡΠΈΡΡΠ΅ΠΌΡ.
ΠΡΡΠ³ΠΈΠΌΠΈ ΡΠ»ΠΎΠ²Π°ΠΌΠΈ, Π·Π°Π³ΠΎΡΠ°ΡΡΠΈΠΉΡΡ ΡΠ²Π΅ΡΠΎΠ²ΠΎΠΉ ΠΈΠ½Π΄ΠΈΠΊΠ°ΡΠΎΡ Β«ΠΠΎΡΠ½ΠΎΡΡΡ Π΄Π²ΠΈΠ³Π°ΡΠ΅Π»Ρ ΡΠ½ΠΈΠΆΠ΅Π½Π°Β» — ΡΡΠΎ ΡΠΏΠΎΡΠΎΠ± Π²Π°ΡΠ΅Π³ΠΎ Π°Π²ΡΠΎΠΌΠΎΠ±ΠΈΠ»Ρ ΡΠΎΠΎΠ±ΡΠΈΡΡ Π²Π°ΠΌ, ΡΡΠΎ ΠΎΠ½ ΠΏΠ΅ΡΠ΅ΡΠ΅Π» Π² Π°Π²Π°ΡΠΈΠΉΠ½ΡΠΉ ΡΠ΅ΠΆΠΈΠΌ.
ΠΡΠΎ ΠΌΠΎΠΆΠ΅Ρ ΠΏΡΠ΅ΠΏΡΡΡΡΠ²ΠΎΠ²Π°ΡΡ ΠΏΡΠ°Π²ΠΈΠ»ΡΠ½ΠΎΠΌΡ ΡΡΠΊΠΎΡΠ΅Π½ΠΈΡ Π²Π°ΡΠ΅Π³ΠΎ Π°Π²ΡΠΎΠΌΠΎΠ±ΠΈΠ»Ρ. ΠΠ°ΠΆΠ΅ Π΅ΡΠ»ΠΈ ΠΌΠΎΡΠ½ΠΎΡΡΡ Π°Π²ΡΠΎΠΌΠΎΠ±ΠΈΠ»Ρ Π½Π΅ ΡΠΌΠ΅Π½ΡΡΠΈΡΡΡ ΡΡΠ°Π·Ρ, Π΅Π³ΠΎ Ρ Π°ΡΠ°ΠΊΡΠ΅ΡΠΈΡΡΠΈΠΊΠΈ ΠΌΠΎΠ³ΡΡ Π±ΡΡΡ ΠΎΠ³ΡΠ°Π½ΠΈΡΠ΅Π½Ρ Π² ΡΠ»Π΅Π΄ΡΡΡΠΈΠΉ ΡΠ°Π·, ΠΊΠΎΠ³Π΄Π° Π²Ρ Π½Π° Π½Π΅ΠΌ ΠΏΠΎΠ΅Π΄Π΅ΡΠ΅. Π Π½Π΅ΠΊΠΎΡΠΎΡΡΡ ΡΠ»ΡΡΠ°ΡΡ Π±Π»ΠΎΠΊ ΡΠΏΡΠ°Π²Π»Π΅Π½ΠΈΡ Π΄Π²ΠΈΠ³Π°ΡΠ΅Π»Π΅ΠΌ ΠΌΠΎΠΆΠ΅Ρ Π΄Π°ΠΆΠ΅ ΠΏΠ΅ΡΠ΅ΠΊΡΡΡΡ ΠΏΠΎΠ΄Π°ΡΡ ΡΠΎΠΏΠ»ΠΈΠ²Π° ΠΊ Π΄Π²ΠΈΠ³Π°ΡΠ΅Π»Ρ, ΡΡΠΎ ΡΠ΄Π΅Π»Π°Π΅Ρ Π²Π°ΡΠ΅ ΡΡΠ°Π½ΡΠΏΠΎΡΡΠ½ΠΎΠ΅ ΡΡΠ΅Π΄ΡΡΠ²ΠΎ Π½Π΅ΡΠΏΡΠ°Π²Π»ΡΠ΅ΠΌΡΠΌ.
ΠΠΎΠ΄Ρ Π½Π΅ΠΈΡΠΏΡΠ°Π²Π½ΠΎΡΡΠ΅ΠΉ, ΡΠ²ΡΠ·Π°Π½Π½ΡΠ΅ Ρ ΠΏΠΎΠ½ΠΈΠΆΠ΅Π½Π½ΠΎΠΉ ΠΌΠΎΡΠ½ΠΎΡΡΡΡ Π΄Π²ΠΈΠ³Π°ΡΠ΅Π»Ρ
Π Π·Π°Π²ΠΈΡΠΈΠΌΠΎΡΡΠΈ ΠΎΡ ΡΠΈΠΏΠ° Π²Π°ΡΠ΅Π³ΠΎ Π°Π²ΡΠΎΠΌΠΎΠ±ΠΈΠ»Ρ ΠΈ ΠΏΡΠΎΠ±Π»Π΅ΠΌΡ, ΠΎΠ±Π½Π°ΡΡΠΆΠ΅Π½Π½ΠΎΠΉ Π±Π»ΠΎΠΊΠΎΠΌ ΡΠΏΡΠ°Π²Π»Π΅Π½ΠΈΡ Π΄Π²ΠΈΠ³Π°ΡΠ΅Π»Π΅ΠΌ, Π² ΠΏΠ°ΠΌΡΡΠΈ ΡΠ»Π΅ΠΊΡΡΠΎΠ½Π½ΠΎΠ³ΠΎ Π±Π»ΠΎΠΊΠ° ΡΠΏΡΠ°Π²Π»Π΅Π½ΠΈΡ (ΠΠ‘Π) ΠΏΠΎΡΠ²ΠΈΡΡΡ ΠΎΠΏΡΠ΅Π΄Π΅Π»Π΅Π½Π½ΡΠΉ ΠΊΠΎΠ΄ Π½Π΅ΠΈΡΠΏΡΠ°Π²Π½ΠΎΡΡΠΈ.ΠΠ΅ΠΊΠΎΡΠΎΡΡΠ΅ ΠΈΠ· ΡΡΠΈΡ ΠΊΠΎΠ΄ΠΎΠ² Π½Π΅ΠΈΡΠΏΡΠ°Π²Π½ΠΎΡΡΠ΅ΠΉ ΠΌΠΎΠ³ΡΡ Π²ΠΊΠ»ΡΡΠ°ΡΡ:
- P0120-P0124 : ΠΡΠΎΡ ΠΊΠΎΠ΄ ΡΠΊΠ°Π·ΡΠ²Π°Π΅Ρ Π½Π° ΠΏΡΠΎΠ±Π»Π΅ΠΌΡ Ρ ΠΏΠΎΠ»ΠΎΠΆΠ΅Π½ΠΈΠ΅ΠΌ ΠΏΠ΅Π΄Π°Π»ΠΈ, ΠΏΠΎΠ»ΠΎΠΆΠ΅Π½ΠΈΠ΅ΠΌ Π΄ΡΠΎΡΡΠ΅Π»ΡΠ½ΠΎΠΉ Π·Π°ΡΠ»ΠΎΠ½ΠΊΠΈ ΠΈΠ»ΠΈ ΡΠ»Π΅ΠΊΡΡΠΈΡΠ΅ΡΠΊΠΎΠΉ ΡΠ΅ΠΏΡΡ.
- P1125 : ΠΡΠΎ ΡΠΊΠ°Π·ΡΠ²Π°Π΅Ρ Π½Π° Π½Π΅ΠΈΡΠΏΡΠ°Π²Π½ΡΡ ΡΠΈΡΡΠ΅ΠΌΡ ΠΈΠ»ΠΈ ΠΊΠΎΠΌΠΏΠΎΠ½Π΅Π½Ρ ΠΈ ΠΌΠΎΠΆΠ΅Ρ ΠΎΡΠ»ΠΈΡΠ°ΡΡΡΡ Π² Π·Π°Π²ΠΈΡΠΈΠΌΠΎΡΡΠΈ ΠΎΡ ΠΌΠ°ΡΠΊΠΈ ΠΈ ΠΌΠΎΠ΄Π΅Π»ΠΈ Π²Π°ΡΠ΅Π³ΠΎ Π°Π²ΡΠΎΠΌΠΎΠ±ΠΈΠ»Ρ.
- P1518 : ΠΡΠΎ ΡΠΊΠ°Π·ΡΠ²Π°Π΅Ρ Π½Π° Π½Π΅ΠΈΡΠΏΡΠ°Π²Π½ΡΡ ΡΠΈΡΡΠ΅ΠΌΡ ΠΈΠ»ΠΈ Π½Π΅ΠΈΡΠΏΡΠ°Π²Π½ΡΠΉ ΠΊΠΎΠΌΠΏΠΎΠ½Π΅Π½Ρ ΡΠΈΡΡΠ΅ΠΌΡ ΠΈ ΠΌΠΎΠΆΠ΅Ρ ΠΎΡΠ»ΠΈΡΠ°ΡΡΡΡ Π² Π·Π°Π²ΠΈΡΠΈΠΌΠΎΡΡΠΈ ΠΎΡ ΠΌΠ°ΡΠΊΠΈ ΠΈ ΠΌΠΎΠ΄Π΅Π»ΠΈ Π²Π°ΡΠ΅Π³ΠΎ Π°Π²ΡΠΎΠΌΠΎΠ±ΠΈΠ»Ρ.
- P2111 : ΠΡΠΎΡ ΠΊΠΎΠ΄ ΠΎΠ·Π½Π°ΡΠ°Π΅Ρ, ΡΡΠΎ ΡΠΈΡΡΠ΅ΠΌΠ° ΡΠΏΡΠ°Π²Π»Π΅Π½ΠΈΡ ΠΏΡΠΈΠ²ΠΎΠ΄ΠΎΠΌ Π΄ΡΠΎΡΡΠ΅Π»ΡΠ½ΠΎΠΉ Π·Π°ΡΠ»ΠΎΠ½ΠΊΠΈ Π·Π°ΡΡΡΡΠ»Π° Π² ΠΎΡΠΊΡΡΡΠΎΠΌ ΠΏΠΎΠ»ΠΎΠΆΠ΅Π½ΠΈΠΈ.
- P2135 : ΠΡΠΎ ΡΠΊΠ°Π·ΡΠ²Π°Π΅Ρ Π½Π° ΠΏΡΠΎΠ±Π»Π΅ΠΌΡ Ρ ΠΏΠΎΠ»ΠΎΠΆΠ΅Π½ΠΈΠ΅ΠΌ ΠΏΠ΅Π΄Π°Π»ΠΈ Π°ΠΊΡΠ΅Π»Π΅ΡΠ°ΡΠΎΡΠ° (APP), Π΄Π°ΡΡΠΈΠΊΠΎΠΌ ΠΈΠ»ΠΈ ΠΏΠ΅ΡΠ΅ΠΊΠ»ΡΡΠ°ΡΠ΅Π»Π΅ΠΌ ΠΏΠΎΠ»ΠΎΠΆΠ΅Π½ΠΈΡ Π΄ΡΠΎΡΡΠ΅Π»ΡΠ½ΠΎΠΉ Π·Π°ΡΠ»ΠΎΠ½ΠΊΠΈ (TP) ΠΈΠ»ΠΈ ΠΊΠΎΡΡΠ΅Π»ΡΡΠΈΠ΅ΠΉ Π½Π°ΠΏΡΡΠΆΠ΅Π½ΠΈΠΉ A / B.
ΠΡΡΡΠΈΠΉ ΡΠΏΠΎΡΠΎΠ± ΠΏΡΠ°Π²ΠΈΠ»ΡΠ½ΠΎ Π΄ΠΈΠ°Π³Π½ΠΎΡΡΠΈΡΠΎΠ²Π°ΡΡ ΠΈ ΠΎΡΡΠ΅ΠΌΠΎΠ½ΡΠΈΡΠΎΠ²Π°ΡΡ Π²Π°Ρ Π°Π²ΡΠΎΠΌΠΎΠ±ΠΈΠ»Ρ — ΡΡΠΎ ΠΎΡΠ½Π΅ΡΡΠΈ Π΅Π³ΠΎ Π² ΠΌΠ΅ΡΡΠ½ΡΠΉ ΡΠ΅ΡΠ²ΠΈΡΠ½ΡΠΉ ΡΠ΅Π½ΡΡ ΠΈ ΠΏΡΠΎΠ²Π΅ΡΠΈΡΡ Π΅Π³ΠΎ Ρ ΡΠ΅ΡΡΠΈΡΠΈΡΠΈΡΠΎΠ²Π°Π½Π½ΠΎΠ³ΠΎ ΠΌΠ΅Ρ Π°Π½ΠΈΠΊΠ°.
Π§ΡΠΎ ΡΠ°ΠΊΠΎΠ΅ ΠΎΡΠΊΠ°Π·ΠΎΡΡΡΠΎΠΉΡΠΈΠ²ΡΠΉ ΡΠ΅ΠΆΠΈΠΌ?
Π‘ΠΎΠΎΠ±ΡΠ΅Π½ΠΈΠ΅ Β«ΠΠΎΡΠ½ΠΎΡΡΡ Π΄Π²ΠΈΠ³Π°ΡΠ΅Π»Ρ ΡΠ½ΠΈΠΆΠ΅Π½Π°Β» ΡΠΎΠΎΠ±ΡΠ°Π΅Ρ Π²Π°ΠΌ, ΡΡΠΎ Π²Π°Ρ Π°Π²ΡΠΎΠΌΠΎΠ±ΠΈΠ»Ρ ΠΏΠ΅ΡΠ΅ΡΠ΅Π» Π² Π°Π²Π°ΡΠΈΠΉΠ½ΡΠΉ ΡΠ΅ΠΆΠΈΠΌ. ΠΡΠ΅ ΡΠΎΠ²ΡΠ΅ΠΌΠ΅Π½Π½ΡΠ΅ Π°Π²ΡΠΎΠΌΠΎΠ±ΠΈΠ»ΠΈ ΠΎΡΠ½Π°ΡΠ΅Π½Ρ Π±Π΅Π·ΠΎΡΠΊΠ°Π·Π½ΠΎΠΉ ΡΡΡΠ°ΡΠ΅Π³ΠΈΠ΅ΠΉ Π·Π°ΡΠΈΡΡ Π²ΠΎΠ΄ΠΈΡΠ΅Π»Π΅ΠΉ.
ΠΠΠ£ Π²Π°ΡΠ΅Π³ΠΎ Π°Π²ΡΠΎΠΌΠΎΠ±ΠΈΠ»Ρ ΠΌΠΎΠΆΠ΅Ρ ΠΏΠ΅ΡΠ΅ΠΉΡΠΈ Π² Π°Π²Π°ΡΠΈΠΉΠ½ΡΠΉ ΡΠ΅ΠΆΠΈΠΌ, ΡΡΠΎΠ±Ρ Π·Π°ΡΠΈΡΠΈΡΡ ΠΏΠ°ΡΡΠ°ΠΆΠΈΡΠΎΠ² Π²Π½ΡΡΡΠΈ Π°Π²ΡΠΎΠΌΠΎΠ±ΠΈΠ»Ρ ΠΈΠ»ΠΈ ΠΏΡΠ΅Π΄ΠΎΡΠ²ΡΠ°ΡΠΈΡΡ Π΄Π°Π»ΡΠ½Π΅ΠΉΡΠ΅Π΅ ΠΏΠΎΠ²ΡΠ΅ΠΆΠ΄Π΅Π½ΠΈΠ΅ ΡΠ°ΠΌΠΎΠ³ΠΎ Π°Π²ΡΠΎΠΌΠΎΠ±ΠΈΠ»Ρ. ΠΠΎΠ³Π΄Π° Π²Π°Ρ Π°Π²ΡΠΎΠΌΠΎΠ±ΠΈΠ»Ρ Π½Π°Ρ ΠΎΠ΄ΠΈΡΡΡ Π² ΠΎΡΠΊΠ°Π·ΠΎΡΡΡΠΎΠΉΡΠΈΠ²ΠΎΠΌ ΡΠ΅ΠΆΠΈΠΌΠ΅, Π±ΠΎΡΡΠΎΠ²Π°Ρ ΡΠ»Π΅ΠΊΡΡΠΎΠ½ΠΈΠΊΠ° ΠΌΠΎΠΆΠ΅Ρ ΠΏΠΎ-ΡΠ°Π·Π½ΠΎΠΌΡ ΠΎΠ³ΡΠ°Π½ΠΈΡΠΈΠ²Π°ΡΡ Π΅Π³ΠΎ ΡΠ°Π±ΠΎΡΡ.ΠΠ°ΠΏΡΠΈΠΌΠ΅Ρ, Π΅ΡΠ»ΠΈ Π΅ΡΡΡ ΠΏΡΠΎΠ±Π»Π΅ΠΌΠ° Ρ ΡΠ»Π΅ΠΊΡΡΠΎΠ½Π½ΡΠΌ ΠΏΡΠΈΠ²ΠΎΠ΄ΠΎΠΌ Π΄ΡΠΎΡΡΠ΅Π»ΡΠ½ΠΎΠΉ Π·Π°ΡΠ»ΠΎΠ½ΠΊΠΈ, ΡΠ»Π΅ΠΊΡΡΠΎΠ½Π½ΡΠΉ Π±Π»ΠΎΠΊ ΡΠΏΡΠ°Π²Π»Π΅Π½ΠΈΡ ΠΌΠΎΠΆΠ΅Ρ ΡΠΌΠ΅Π½ΡΡΠΈΡΡ ΠΌΠ°ΠΊΡΠΈΠΌΠ°Π»ΡΠ½ΠΎΠ΅ ΠΎΡΠΊΡΡΡΠΈΠ΅ Π΄ΡΠΎΡΡΠ΅Π»ΡΠ½ΠΎΠΉ Π·Π°ΡΠ»ΠΎΠ½ΠΊΠΈ. Π‘ Π΄ΡΡΠ³ΠΎΠΉ ΡΡΠΎΡΠΎΠ½Ρ, Π΅ΡΠ»ΠΈ Π΅ΡΡΡ ΠΏΡΠΎΠ±Π»Π΅ΠΌΡ Ρ ΡΡΠ°Π½ΡΠΌΠΈΡΡΠΈΠ΅ΠΉ Π²Π°ΡΠ΅Π³ΠΎ Π°Π²ΡΠΎΠΌΠΎΠ±ΠΈΠ»Ρ, ΡΠ»Π΅ΠΊΡΡΠΎΠ½Π½ΡΠΉ Π±Π»ΠΎΠΊ ΡΠΏΡΠ°Π²Π»Π΅Π½ΠΈΡ ΠΌΠΎΠΆΠ΅Ρ ΠΎΠ³ΡΠ°Π½ΠΈΡΠΈΡΡ ΡΠ°Π±ΠΎΡΡ ΡΡΠ°Π½ΡΠΌΠΈΡΡΠΈΠΈ ΠΎΠΏΡΠ΅Π΄Π΅Π»Π΅Π½Π½ΡΠΌ Π΄ΠΈΠ°ΠΏΠ°Π·ΠΎΠ½ΠΎΠΌ ΠΏΠ΅ΡΠ΅Π΄Π°Ρ.
ΠΠ΅ΠΊΠΎΡΠΎΡΡΠ΅ Π°Π²ΡΠΎΠΌΠΎΠ±ΠΈΠ»ΠΈ ΠΌΠΎΠ³ΡΡ ΠΎΡΠΎΠ±ΡΠ°ΠΆΠ°ΡΡ ΡΠΏΠ΅ΡΠΈΠ°Π»ΡΠ½ΠΎΠ΅ ΡΠΎΠΎΠ±ΡΠ΅Π½ΠΈΠ΅ Π½Π° ΠΏΡΠΈΠ±ΠΎΡΠ½ΠΎΠΉ ΠΏΠ°Π½Π΅Π»ΠΈ, ΡΡΠΎΠ±Ρ ΠΏΡΠ΅Π΄ΡΠΏΡΠ΅Π΄ΠΈΡΡ Π²Π°Ρ ΠΎ ΡΠΎΠΌ, ΡΡΠΎ ΠΎΠ½ Π½Π°Ρ ΠΎΠ΄ΠΈΡΡΡ Π² ΠΎΡΠΊΠ°Π·ΠΎΡΡΡΠΎΠΉΡΠΈΠ²ΠΎΠΌ ΡΠ΅ΠΆΠΈΠΌΠ΅. Π Π΄ΡΡΠ³ΠΈΡ ΡΠ»ΡΡΠ°ΡΡ ΠΌΠΎΠΆΠ΅Ρ Π·Π°Π³ΠΎΡΠ΅ΡΡΡΡ ΠΈΠ½Π΄ΠΈΠΊΠ°ΡΠΎΡ Β«Check EngineΒ».
ΠΠ·-Π·Π° ΡΠ΅Π³ΠΎ Π³ΠΎΡΠΈΡ ΠΈΠ½Π΄ΠΈΠΊΠ°ΡΠΎΡ Β«ΠΠΎΠ½ΠΈΠΆΠ΅Π½Π½Π°Ρ ΠΌΠΎΡΠ½ΠΎΡΡΡ Π΄Π²ΠΈΠ³Π°ΡΠ΅Π»ΡΒ»?
Π‘ΠΏΡΠΎΡΠΈΡΡ, ΠΏΠΎΡΠ΅ΠΌΡ Π·Π°Π³ΠΎΡΠ΅Π»ΡΡ ΠΈΠ½Π΄ΠΈΠΊΠ°ΡΠΎΡ Β«ΠΏΠΎΠ½ΠΈΠΆΠ΅Π½Π½ΠΎΠΉ ΠΌΠΎΡΠ½ΠΎΡΡΠΈ Π΄Π²ΠΈΠ³Π°ΡΠ΅Π»ΡΒ» Π²Π°ΡΠ΅Π³ΠΎ Π°Π²ΡΠΎΠΌΠΎΠ±ΠΈΠ»Ρ, ΠΎΡΠ΅Π½Ρ ΠΏΠΎΡ ΠΎΠΆΠ΅ Π½Π° Π²ΠΎΠΏΡΠΎΡ, ΠΏΠΎΡΠ΅ΠΌΡ Π³ΠΎΡΠΈΡ ΠΈΠ½Π΄ΠΈΠΊΠ°ΡΠΎΡ Β«ΠΡΠΎΠ²Π΅ΡΡΡΠ΅ Π΄Π²ΠΈΠ³Π°ΡΠ΅Π»ΡΒ». ΠΡΡΡ ΠΌΠ½ΠΎΠΆΠ΅ΡΡΠ²ΠΎ Π²ΠΎΠ·ΠΌΠΎΠΆΠ½ΠΎΡΡΠ΅ΠΉ Π΄Π»Ρ ΠΏΠ΅ΡΠ΅ΡΠΈΡΠ»Π΅Π½ΠΈΡ.
ΠΠ΄Π½Π°ΠΊΠΎ ΠΎΠ΄Π½ΠΎΠΉ ΠΈΠ· Π½Π°ΠΈΠ±ΠΎΠ»Π΅Π΅ ΡΠ°ΡΡΡΡ ΠΏΡΠΈΡΠΈΠ½ ΡΡΠΎΠΉ ΠΏΡΠΎΠ±Π»Π΅ΠΌΡ ΡΠ²Π»ΡΠ΅ΡΡΡ ΠΏΡΠΎΠ±Π»Π΅ΠΌΠ° Ρ ΡΠΈΡΡΠ΅ΠΌΠΎΠΉ ΡΠ»Π΅ΠΊΡΡΠΎΠ½Π½ΠΎΠ³ΠΎ ΡΠΏΡΠ°Π²Π»Π΅Π½ΠΈΡ ΠΏΡΠΈΠ²ΠΎΠ΄ΠΎΠΌ Π΄ΡΠΎΡΡΠ΅Π»ΡΠ½ΠΎΠΉ Π·Π°ΡΠ»ΠΎΠ½ΠΊΠΈ (TAC) Π²Π°ΡΠ΅Π³ΠΎ Π°Π²ΡΠΎΠΌΠΎΠ±ΠΈΠ»Ρ. ΠΠ½ΠΎΠ³ΠΈΠ΅ ΡΠΎΠ²ΡΠ΅ΠΌΠ΅Π½Π½ΡΠ΅ Π°Π²ΡΠΎΠΌΠΎΠ±ΠΈΠ»ΠΈ ΠΈΡΠΏΠΎΠ»ΡΠ·ΡΡΡ ΡΡΡ ΠΊΠΎΠΌΠΏΠΎΠ½ΠΎΠ²ΠΊΡ Π²ΠΌΠ΅ΡΡΠΎ ΡΡΠ°Π΄ΠΈΡΠΈΠΎΠ½Π½ΠΎΠ³ΠΎ ΠΌΠ΅Ρ Π°Π½ΠΈΡΠ΅ΡΠΊΠΎΠ³ΠΎ ΠΊΠΎΡΠΏΡΡΠ° Π΄ΡΠΎΡΡΠ΅Π»ΡΠ½ΠΎΠΉ Π·Π°ΡΠ»ΠΎΠ½ΠΊΠΈ ΠΈ ΡΡΡΠ°ΠΆΠ½ΠΎΠ³ΠΎ ΠΌΠ΅Ρ Π°Π½ΠΈΠ·ΠΌΠ°.
Π ΡΠΈΡΡΠ΅ΠΌΠ΅ ΡΠΏΡΠ°Π²Π»Π΅Π½ΠΈΡ ΠΏΡΠΈΠ²ΠΎΠ΄ΠΎΠΌ Π΄ΡΠΎΡΡΠ΅Π»ΡΠ½ΠΎΠΉ Π·Π°ΡΠ»ΠΎΠ½ΠΊΠΈ ΠΠΠ£ ΠΊΠΎΠ½ΡΡΠΎΠ»ΠΈΡΡΠ΅Ρ Π΄Π²Π° Π΄Π°ΡΡΠΈΠΊΠ° ΠΏΠΎΠ»ΠΎΠΆΠ΅Π½ΠΈΡ Π°ΠΊΡΠ΅Π»Π΅ΡΠ°ΡΠΎΡΠ°, ΡΡΠΎΠ±Ρ ΠΎΠΏΡΠ΅Π΄Π΅Π»ΠΈΡΡ Π²Π°ΡΠ΅ ΠΆΠ΅Π»Π°Π½ΠΈΠ΅ ΡΡΠΊΠΎΡΠΈΡΡΡΡ. ΠΠ°ΡΠ΅ΠΌ ΡΡΡΡΠΎΠΉΡΡΠ²ΠΎ ΡΠ°ΡΡΡΠΈΡΡΠ²Π°Π΅Ρ ΡΠΎΠΎΡΠ²Π΅ΡΡΡΠ²ΡΡΡΠΈΠΉ ΠΎΡΠΊΠ»ΠΈΠΊ Π΄ΡΠΎΡΡΠ΅Π»ΡΠ½ΠΎΠΉ Π·Π°ΡΠ»ΠΎΠ½ΠΊΠΈ ΠΎΡ Π΄Π²ΡΡ Π΄Π°ΡΡΠΈΠΊΠΎΠ² ΠΏΠΎΠ»ΠΎΠΆΠ΅Π½ΠΈΡ Π΄ΡΠΎΡΡΠ΅Π»ΡΠ½ΠΎΠΉ Π·Π°ΡΠ»ΠΎΠ½ΠΊΠΈ. ΠΠΎΠ»ΡΡΠΈΠ² Π½Π΅ΠΎΠ±Ρ ΠΎΠ΄ΠΈΠΌΡΡ ΠΈΠ½ΡΠΎΡΠΌΠ°ΡΠΈΡ ΠΎΡ Π΄Π°ΡΡΠΈΠΊΠΎΠ², ΠΠΠ£ ΠΈΡΠΏΠΎΠ»ΡΠ·ΡΠ΅Ρ ΠΏΡΠΈΠ²ΠΎΠ΄Π½ΠΎΠΉ Π΄Π²ΠΈΠ³Π°ΡΠ΅Π»Ρ Π΄Π»Ρ ΠΌΠ°Π½Π΅Π²ΡΠΈΡΠΎΠ²Π°Π½ΠΈΡ Π΄ΡΠΎΡΡΠ΅Π»ΡΠ½ΠΎΠΉ Π·Π°ΡΠ»ΠΎΠ½ΠΊΠΈ, ΡΠ΅ΠΌ ΡΠ°ΠΌΡΠΌ ΡΠΏΡΠ°Π²Π»ΡΡ ΠΏΠΎΡΠΎΠΊΠΎΠΌ Π²ΠΎΠ·Π΄ΡΡ Π° Π² Π΄Π²ΠΈΠ³Π°ΡΠ΅Π»Ρ Π²Π°ΡΠ΅Π³ΠΎ Π°Π²ΡΠΎΠΌΠΎΠ±ΠΈΠ»Ρ.
ΠΡΠΎΠ±Π»Π΅ΠΌΠ° Ρ Π²Π°ΡΠ΅ΠΉ ΡΠΈΡΡΠ΅ΠΌΠΎΠΉ ΡΠΏΡΠ°Π²Π»Π΅Π½ΠΈΡ ΠΏΡΠΈΠ²ΠΎΠ΄ΠΎΠΌ Π΄ΡΠΎΡΡΠ΅Π»ΡΠ½ΠΎΠΉ Π·Π°ΡΠ»ΠΎΠ½ΠΊΠΈ ΠΌΠΎΠΆΠ΅Ρ Π»Π΅Π³ΠΊΠΎ Π²ΡΠ·Π²Π°ΡΡ ΡΡΠ°Π±Π°ΡΡΠ²Π°Π½ΠΈΠ΅ ΡΠΈΠ³Π½Π°Π»ΡΠ½ΠΎΠΉ Π»Π°ΠΌΠΏΡ Β«ΠΏΠΎΠ½ΠΈΠΆΠ΅Π½Π½Π°Ρ ΠΌΠΎΡΠ½ΠΎΡΡΡ Π΄Π²ΠΈΠ³Π°ΡΠ΅Π»ΡΒ» Π½Π° Π²Π°ΡΠ΅ΠΉ ΠΏΡΠΈΠ±ΠΎΡΠ½ΠΎΠΉ ΠΏΠ°Π½Π΅Π»ΠΈ.ΠΠ°ΠΏΡΠΈΠΌΠ΅Ρ, ΠΏΡΠΎΠ±Π»Π΅ΠΌΠ° ΠΌΠΎΠΆΠ΅Ρ Π·Π°ΠΊΠ»ΡΡΠ°ΡΡΡΡ Π² ΠΊΠΎΡΠΏΡΡΠ΅ Π΄ΡΠΎΡΡΠ΅Π»ΡΠ½ΠΎΠΉ Π·Π°ΡΠ»ΠΎΠ½ΠΊΠΈ, ΠΎΠ΄Π½ΠΎΠΌ ΠΈΠ· Π΄Π°ΡΡΠΈΠΊΠΎΠ² Π°Π²ΡΠΎΠΌΠΎΠ±ΠΈΠ»Ρ ΠΈΠ»ΠΈ Π΄Π°ΠΆΠ΅ Π² ΠΏΠ΅Π΄Π°Π»ΠΈ Π°ΠΊΡΠ΅Π»Π΅ΡΠ°ΡΠΎΡΠ°.
Π₯ΠΎΡΡ ΠΏΡΠΎΠ±Π»Π΅ΠΌΠ° Ρ ΡΡΡΡΠΎΠΉΡΡΠ²ΠΎΠΌ ΡΠΏΡΠ°Π²Π»Π΅Π½ΠΈΡ ΠΏΡΠΈΠ²ΠΎΠ΄ΠΎΠΌ Π΄ΡΠΎΡΡΠ΅Π»ΡΠ½ΠΎΠΉ Π·Π°ΡΠ»ΠΎΠ½ΠΊΠΈ Π²Π°ΡΠ΅Π³ΠΎ Π°Π²ΡΠΎΠΌΠΎΠ±ΠΈΠ»Ρ ΡΠ²Π»ΡΠ΅ΡΡΡ ΠΎΠ΄Π½ΠΎΠΉ ΠΈΠ· Π½Π°ΠΈΠ±ΠΎΠ»Π΅Π΅ ΡΠ°ΡΡΡΡ ΠΏΡΠΈΡΠΈΠ½ ΠΏΠ΅ΡΠ΅Ρ ΠΎΠ΄Π° Π² ΡΠ΅ΠΆΠΈΠΌ ΠΏΠΎΠ½ΠΈΠΆΠ΅Π½Π½ΠΎΠΉ ΠΌΠΎΡΠ½ΠΎΡΡΠΈ, ΡΡΡΠ΅ΡΡΠ²ΡΠ΅Ρ ΠΌΠ½ΠΎΠΆΠ΅ΡΡΠ²ΠΎ Π΄ΡΡΠ³ΠΈΡ Π²ΠΎΠ·ΠΌΠΎΠΆΠ½ΠΎΡΡΠ΅ΠΉ. ΠΠ°ΠΏΡΠΈΠΌΠ΅Ρ, Π½Π° Π½Π΅ΠΊΠΎΡΠΎΡΡΡ Π°Π²ΡΠΎΠΌΠΎΠ±ΠΈΠ»ΡΡ ΠΎΡΠΎΠ±ΡΠ°ΠΆΠ°Π΅ΡΡΡ ΡΠΎΠΎΠ±ΡΠ΅Π½ΠΈΠ΅ Β«ΠΏΠΎΠ½ΠΈΠΆΠ΅Π½Π½Π°Ρ ΠΌΠΎΡΠ½ΠΎΡΡΡ Π΄Π²ΠΈΠ³Π°ΡΠ΅Π»ΡΒ» ΠΈΠ·-Π·Π° Π½Π΅ΠΈΡΠΏΡΠ°Π²Π½ΠΎΡΡΠΈ ΡΠ»Π΅ΠΊΡΡΠΎΠ½Π½ΠΎΠ³ΠΎ ΡΡΠ΅ΠΏΠ»Π΅Π½ΠΈΡ Π²Π΅Π½ΡΠΈΠ»ΡΡΠΎΡΠ°. ΠΡΡΠ³ΠΈΠ΅ Π°Π²ΡΠΎΠΌΠΎΠ±ΠΈΠ»ΠΈ ΠΌΠΎΠ³ΡΡ Π²ΠΊΠ»ΡΡΠ°ΡΡ ΡΡΠΎ ΡΠΎΠΎΠ±ΡΠ΅Π½ΠΈΠ΅ ΠΈΠ·-Π·Π° ΠΏΡΠΎΠ±Π»Π΅ΠΌ Ρ ΡΠΎΠΏΠ»ΠΈΠ²Π½ΠΎΠΉ ΡΠΈΡΡΠ΅ΠΌΠΎΠΉ.Π ΡΡΠΎΡ ΡΠΏΠΈΡΠΎΠΊ ΠΌΠΎΠΆΠ½ΠΎ ΠΏΡΠΎΠ΄ΠΎΠ»ΠΆΠ°ΡΡ ΠΈ ΠΏΡΠΎΠ΄ΠΎΠ»ΠΆΠ°ΡΡ.
ΠΠ΅ΠΊΠΎΡΠΎΡΡΠ΅ Π΄ΡΡΠ³ΠΈΠ΅ ΠΏΡΠΎΠ±Π»Π΅ΠΌΡ, ΠΊΠΎΡΠΎΡΡΠ΅ ΠΌΠΎΠ³ΡΡ ΠΏΡΠΈΠ²Π΅ΡΡΠΈ ΠΊ ΡΠ½ΠΈΠΆΠ΅Π½ΠΈΡ ΠΌΠΎΡΠ½ΠΎΡΡΠΈ Π΄Π²ΠΈΠ³Π°ΡΠ΅Π»Ρ Π²Π°ΡΠ΅Π³ΠΎ Π°Π²ΡΠΎΠΌΠΎΠ±ΠΈΠ»Ρ, ΠΌΠΎΠ³ΡΡ Π²ΠΊΠ»ΡΡΠ°ΡΡ:
- ΠΠ΅Π·Π°ΠΊΡΠ΅ΠΏΠ»Π΅Π½Π½ΡΠΉ Π·Π°ΠΆΠΈΠΌ, ΠΏΡΠΎΠ²ΠΎΠ΄ ΠΈΠ»ΠΈ ΠΆΠ³ΡΡ : ΠΠ°Ρ Π°Π²ΡΠΎΠΌΠΎΠ±ΠΈΠ»Ρ ΠΏΠ΅ΡΠ΅ΠΏΠΎΠ»Π½Π΅Π½ ΡΠ°Π·ΡΠ΅ΠΌΠ°ΠΌΠΈ ΠΈ ΠΏΡΠΎΠ²ΠΎΠ΄Π°ΠΌΠΈ, ΠΊΠΎΡΠΎΡΡΠ΅ ΠΏΠΈΡΠ°ΡΡ Π²ΡΠ΅ Π΅Π³ΠΎ ΠΊΠΎΠΌΠΏΠΎΠ½Π΅Π½ΡΡ ΠΈ Π·Π°ΡΡΠ°Π²Π»ΡΡΡ Π΅Π³ΠΎ ΡΠ°Π±ΠΎΡΠ°ΡΡ. ΠΠΎΡΠΎΡΠΊΠΎΠ΅ Π·Π°ΠΌΡΠΊΠ°Π½ΠΈΠ΅ Π² ΡΠ»Π΅ΠΊΡΡΠΈΡΠ΅ΡΠΊΠΎΠΉ ΡΠΈΡΡΠ΅ΠΌΠ΅, ΠΎΡΠ»Π°Π±Π»Π΅Π½Π½ΡΠΉ ΠΏΡΠΎΠ²ΠΎΠ΄ Π·Π°Π·Π΅ΠΌΠ»Π΅Π½ΠΈΡ ΠΈΠ»ΠΈ ΠΎΡΠ»Π°Π±Π»Π΅Π½Π½ΡΠΉ Π·Π°ΠΆΠΈΠΌ ΠΌΠΎΠ³ΡΡ Π²ΡΠ·Π²Π°ΡΡ ΠΏΡΠΎΠ±Π»Π΅ΠΌΡ Ρ Π²Π°ΡΠΈΠΌ Π°Π²ΡΠΎΠΌΠΎΠ±ΠΈΠ»Π΅ΠΌ.
- ΠΠ΅ΠΈΡΠΏΡΠ°Π²Π½ΡΠ΅ Π΄Π°ΡΡΠΈΠΊΠΈ ΠΊΠΈΡΠ»ΠΎΡΠΎΠ΄Π° : Π°Π²ΡΠΎΠΌΠΎΠ±ΠΈΠ»ΡΠ½ΡΠ΅ Π΄Π°ΡΡΠΈΠΊΠΈ ΠΊΠΈΡΠ»ΠΎΡΠΎΠ΄Π° ΠΈΠ·ΠΌΠ΅ΡΡΡΡ ΠΊΠΎΠ»ΠΈΡΠ΅ΡΡΠ²ΠΎ ΠΊΠΈΡΠ»ΠΎΡΠΎΠ΄Π°, Π²ΡΡ ΠΎΠ΄ΡΡΠ΅Π³ΠΎ ΠΈΠ· Π°Π²ΡΠΎΠΌΠΎΠ±ΠΈΠ»Ρ ΡΠ΅ΡΠ΅Π· Π²ΡΡ Π»ΠΎΠΏΠ½ΡΡ ΡΠΈΡΡΠ΅ΠΌΡ.ΠΠ½ΠΈ ΡΠ°ΠΊΠΆΠ΅ ΠΏΠΎΠΌΠΎΠ³Π°ΡΡ ΡΠ΅Π³ΡΠ»ΠΈΡΠΎΠ²Π°ΡΡ ΡΠΎΠΏΠ»ΠΈΠ²ΠΎΠ²ΠΎΠ·Π΄ΡΡΠ½ΡΡ ΡΠΌΠ΅ΡΡ Π΄Π»Ρ ΠΏΡΠ°Π²ΠΈΠ»ΡΠ½ΠΎΠ³ΠΎ ΡΠ³ΠΎΡΠ°Π½ΠΈΡ. ΠΡΠ»ΠΈ ΠΎΠ΄ΠΈΠ½ ΠΈΠ· Π½ΠΈΡ Π½Π΅ΠΈΡΠΏΡΠ°Π²Π΅Π½, ΠΌΠΎΠΆΠ΅Ρ Π·Π°Π³ΠΎΡΠ΅ΡΡΡΡ ΠΈΠ½Π΄ΠΈΠΊΠ°ΡΠΎΡ Β«ΠΏΠΎΠ½ΠΈΠΆΠ΅Π½Π½Π°Ρ ΠΌΠΎΡΠ½ΠΎΡΡΡ Π΄Π²ΠΈΠ³Π°ΡΠ΅Π»ΡΒ» Π² Π΄ΠΎΠΏΠΎΠ»Π½Π΅Π½ΠΈΠ΅ ΠΊ ΠΈΠ½Π΄ΠΈΠΊΠ°ΡΠΎΡΡ Β«ΠΏΡΠΎΠ²Π΅ΡΡΡΠ΅ Π΄Π²ΠΈΠ³Π°ΡΠ΅Π»ΡΒ».
- ΠΡΠΎΠ±Π»Π΅ΠΌΠ° Ρ ΠΊΠΎΡΠΏΡΡΠΎΠΌ Π΄ΡΠΎΡΡΠ΅Π»ΡΠ½ΠΎΠΉ Π·Π°ΡΠ»ΠΎΠ½ΠΊΠΈ : Π Π²Π°ΡΠ΅ΠΌ Π°Π²ΡΠΎΠΌΠΎΠ±ΠΈΠ»Π΅ Π΅ΡΡΡ Π΄ΡΠΎΡΡΠ΅Π»ΡΠ½Π°Ρ Π·Π°ΡΠ»ΠΎΠ½ΠΊΠ°, ΠΊΠΎΡΠΎΡΠ°Ρ ΠΎΡΠΊΡΡΠ²Π°Π΅ΡΡΡ ΠΈ Π·Π°ΠΊΡΡΠ²Π°Π΅ΡΡΡ Π²Π½ΡΡΡΠΈ ΠΊΠΎΡΠΏΡΡΠ° Π΄ΡΠΎΡΡΠ΅Π»ΡΠ½ΠΎΠΉ Π·Π°ΡΠ»ΠΎΠ½ΠΊΠΈ, ΡΡΠΎΠ±Ρ Π²ΠΎΠ·Π΄ΡΡ ΠΏΠΎΠΏΠ°Π΄Π°Π» Π² Π΄Π²ΠΈΠ³Π°ΡΠ΅Π»Ρ. ΠΡΠ»ΠΈ ΡΡΠΎΡ ΠΊΠ»Π°ΠΏΠ°Π½ ΠΏΠΎΠ²ΡΠ΅ΠΆΠ΄Π΅Π½, ΠΌΠΎΠΆΠ΅Ρ Π·Π°Π³ΠΎΡΠ΅ΡΡΡΡ ΡΠ²Π΅ΡΠΎΠ²ΠΎΠΉ ΠΈΠ½Π΄ΠΈΠΊΠ°ΡΠΎΡ ΠΏΠΎΠ½ΠΈΠΆΠ΅Π½Π½ΠΎΠΉ ΠΌΠΎΡΠ½ΠΎΡΡΠΈ Π΄Π²ΠΈΠ³Π°ΡΠ΅Π»Ρ Π²Π°ΡΠ΅Π³ΠΎ Π°Π²ΡΠΎΠΌΠΎΠ±ΠΈΠ»Ρ.
- ΠΠ΅ΠΈΡΠΏΡΠ°Π²Π½ΡΠΉ Π΄Π°ΡΡΠΈΠΊ ΠΌΠ°ΡΡΠΎΠ²ΠΎΠ³ΠΎ ΡΠ°ΡΡ ΠΎΠ΄Π° Π²ΠΎΠ·Π΄ΡΡ Π° : ΠΡΠ΅ ΠΎΠ΄ΠΈΠ½ Π΄Π°ΡΡΠΈΠΊ Π² Π²Π°ΡΠ΅ΠΌ Π°Π²ΡΠΎΠΌΠΎΠ±ΠΈΠ»Π΅ — Π΄Π°ΡΡΠΈΠΊ ΠΌΠ°ΡΡΠΎΠ²ΠΎΠ³ΠΎ ΡΠ°ΡΡ ΠΎΠ΄Π° Π²ΠΎΠ·Π΄ΡΡ Π°.ΠΠ½ ΡΠ°ΡΠΏΠΎΠ»ΠΎΠΆΠ΅Π½ ΠΌΠ΅ΠΆΠ΄Ρ Π²ΠΏΡΡΠΊΠ½ΡΠΌ ΠΊΠΎΠ»Π»Π΅ΠΊΡΠΎΡΠΎΠΌ ΠΈ Π²ΠΎΠ·Π΄ΡΡΠ½ΡΠΌ ΡΠΈΠ»ΡΡΡΠΎΠΌ. ΠΠ³ΠΎ Π·Π°Π΄Π°ΡΠ° — ΠΈΠ·ΠΌΠ΅ΡΡΡΡ ΡΠ°ΠΊΠΈΠ΅ ΠΏΠ°ΡΠ°ΠΌΠ΅ΡΡΡ, ΠΊΠ°ΠΊ Π΄Π°Π²Π»Π΅Π½ΠΈΠ΅ ΠΈ ΠΏΠ»ΠΎΡΠ½ΠΎΡΡΡ Π²ΠΎΠ·Π΄ΡΡ Π°, ΠΏΠΎΡΡΡΠΏΠ°ΡΡΠ΅Π³ΠΎ Π² Π΄Π²ΠΈΠ³Π°ΡΠ΅Π»Ρ Ρ ΠΏΡΡΠΌΡΠΌ Π²ΠΏΡΡΡΠΊΠΎΠΌ. ΠΡΠΎΠΌΠ΅ ΡΠΎΠ³ΠΎ, ΠΎΠ½ ΡΠΎΠΎΠ±ΡΠ°Π΅Ρ ΠΊΠΎΠΌΠΏΡΡΡΠ΅ΡΡ, ΠΊΠ°ΠΊ ΠΏΠΎΠ΄Π°Π²Π°ΡΡ ΠΈ ΡΠΌΠ΅ΡΠΈΠ²Π°ΡΡ ΡΠΎΠΏΠ»ΠΈΠ²ΠΎ Ρ ΠΏΠΎΡΡΡΠΏΠ°ΡΡΠΈΠΌ Π²ΠΎΠ·Π΄ΡΡ ΠΎΠΌ, ΡΡΠΎΠ±Ρ ΠΎΠ±Π΅ΡΠΏΠ΅ΡΠΈΡΡ ΠΏΡΠ΅Π²ΠΎΡΡ ΠΎΠ΄Π½ΠΎΠ΅ ΡΠ³ΠΎΡΠ°Π½ΠΈΠ΅ Π² Π΄Π²ΠΈΠ³Π°ΡΠ΅Π»Π΅.
- ΠΠΠ£ Π½Π΅ΠΈΡΠΏΡΠ°Π²Π΅Π½. : ΠΡΠ»ΠΈ Π΅ΡΡΡ ΠΏΡΠΎΠ±Π»Π΅ΠΌΠ° Ρ ΠΠΠ£ Π²Π°ΡΠ΅Π³ΠΎ Π°Π²ΡΠΎΠΌΠΎΠ±ΠΈΠ»Ρ, ΡΡΠΎ ΠΌΠΎΠΆΠ΅Ρ Π±ΡΡΡ ΠΎΠ΄Π½Π° ΠΈΠ· ΡΠ°ΠΌΡΡ ΡΠ΅ΡΡΠ΅Π·Π½ΡΡ ΠΈ Π΄ΠΎΡΠΎΠ³ΠΎΡΡΠΎΡΡΠΈΡ ΠΏΡΠΎΠ±Π»Π΅ΠΌ, ΠΈΠ·-Π·Π° ΠΊΠΎΡΠΎΡΠΎΠΉ Π·Π°Π³ΠΎΡΠ°Π΅ΡΡΡ ΠΈΠ½Π΄ΠΈΠΊΠ°ΡΠΎΡ Β«ΠΠΎΠ½ΠΈΠΆΠ΅Π½Π½Π°Ρ ΠΌΠΎΡΠ½ΠΎΡΡΡ Π΄Π²ΠΈΠ³Π°ΡΠ΅Π»ΡΒ».
- ΠΠ°ΡΠ°Π»ΠΈΡΠΈΡΠ΅ΡΠΊΠΈΠΉ Π½Π΅ΠΉΡΡΠ°Π»ΠΈΠ·Π°ΡΠΎΡ ΠΌΠΎΠΆΠ΅Ρ Π±ΡΡΡ Π·Π°Π±ΠΈΡ : ΠΡΠΎΡ ΠΊΠΎΠΌΠΏΠΎΠ½Π΅Π½Ρ Π²Π°ΡΠ΅Π³ΠΎ Π°Π²ΡΠΎΠΌΠΎΠ±ΠΈΠ»Ρ ΡΡΡΠ°Π½ΠΎΠ²Π»Π΅Π½ ΠΏΠΎΠ΄ Π°Π²ΡΠΎΠΌΠΎΠ±ΠΈΠ»Π΅ΠΌ ΠΏΠΎΡΠ»Π΅ Π²ΡΠΏΡΡΠΊΠ½ΠΎΠ³ΠΎ ΠΊΠΎΠ»Π»Π΅ΠΊΡΠΎΡΠ°. ΠΠ½ ΠΏΡΠ΅Π²ΡΠ°ΡΠ°Π΅Ρ ΠΎΠΊΠΈΡΡ ΡΠ³Π»Π΅ΡΠΎΠ΄Π° Π² Π΄Π²ΡΠΎΠΊΠΈΡΡ ΡΠ³Π»Π΅ΡΠΎΠ΄Π° ΠΏΡΡΠ΅ΠΌ ΠΎΠΊΠΈΡΠ»Π΅Π½ΠΈΡ ΠΈ Π²ΠΎΡΡΡΠ°Π½ΠΎΠ²Π»Π΅Π½ΠΈΡ, Π·Π½Π°ΡΠΈΡΠ΅Π»ΡΠ½ΠΎ ΡΠΎΠΊΡΠ°ΡΠ°Ρ Π²ΡΠ΅Π΄Π½ΡΠ΅ Π²ΡΠ±ΡΠΎΡΡ Π² Π²ΠΎΠ·Π΄ΡΡ .
- ΠΡΠΎΠ±Π»Π΅ΠΌΠ° Ρ Π°ΠΊΠΊΡΠΌΡΠ»ΡΡΠΎΡΠΎΠΌ : ΠΠΎ ΠΌΠ½ΠΎΠ³ΠΈΡ ΡΠ»ΡΡΠ°ΡΡ ΠΏΡΠΎΠ±Π»Π΅ΠΌΠ° Ρ Π°ΠΊΠΊΡΠΌΡΠ»ΡΡΠΎΡΠΎΠΌ Π½Π΅ ΠΏΡΠΈΠ²ΠΎΠ΄ΠΈΡ ΠΊ Π²ΠΊΠ»ΡΡΠ΅Π½ΠΈΡ ΠΈΠ½Π΄ΠΈΠΊΠ°ΡΠΎΡΠ° Β«ΠΠΎΠ½ΠΈΠΆΠ΅Π½Π½Π°Ρ ΠΌΠΎΡΠ½ΠΎΡΡΡ Π΄Π²ΠΈΠ³Π°ΡΠ΅Π»ΡΒ». ΠΠ΄Π½Π°ΠΊΠΎ ΠΏΡΠΈ ΡΡΠΎΠΌ ΠΌΠΎΠΆΠ΅Ρ Π·Π°Π³ΠΎΡΠ΅ΡΡΡΡ ΠΈΠ½Π΄ΠΈΠΊΠ°ΡΠΎΡ Β«ΠΡΠΎΠ²Π΅ΡΠΊΠ° Π΄Π²ΠΈΠ³Π°ΡΠ΅Π»ΡΒ».
- ΠΡΠΎΠ±Π»Π΅ΠΌΠ° Ρ ΡΡΠ°Π½ΡΠΌΠΈΡΡΠΈΠ΅ΠΉ : ΠΡΡΠ³Π°Ρ ΠΏΡΠΎΠ±Π»Π΅ΠΌΠ°, ΠΊΠΎΡΠΎΡΠ°Ρ, ΡΠΊΠΎΡΠ΅Π΅ Π²ΡΠ΅Π³ΠΎ, ΠΏΡΠΈΠ²Π΅Π΄Π΅Ρ ΠΊ ΡΡΠ°Π±Π°ΡΡΠ²Π°Π½ΠΈΡ ΠΈΠ½Π΄ΠΈΠΊΠ°ΡΠΎΡΠ° Β«ΠΡΠΎΠ²Π΅ΡΡΡΠ΅ Π΄Π²ΠΈΠ³Π°ΡΠ΅Π»ΡΒ» Π΄ΠΎ ΠΏΠΎΡΠ²Π»Π΅Π½ΠΈΡ ΡΠΎΠΎΠ±ΡΠ΅Π½ΠΈΡ Β«ΠΠΎΠ½ΠΈΠΆΠ΅Π½Π½Π°Ρ ΠΌΠΎΡΠ½ΠΎΡΡΡ Π΄Π²ΠΈΠ³Π°ΡΠ΅Π»ΡΒ», — ΡΡΠΎ ΠΊΠΎΠ΄ Π½Π΅ΠΈΡΠΏΡΠ°Π²Π½ΠΎΡΡΠΈ ΡΡΠ°Π½ΡΠΌΠΈΡΡΠΈΠΈ. ΠΠ½ΠΈ ΠΌΠΎΠ³ΡΡ Π²ΠΊΠ»ΡΡΠ°ΡΡ ΠΏΡΠΎΡΠΊΠ°Π»ΡΠ·ΡΠ²Π°ΡΡΡΡ ΠΌΡΡΡΡ ΠΈΠ»ΠΈ Π½ΠΈΠ·ΠΊΡΡ ΡΡΠ°Π½ΡΠΌΠΈΡΡΠΈΠΎΠ½Π½ΡΡ ΠΆΠΈΠ΄ΠΊΠΎΡΡΡ.
Π§ΡΠΎ Π²ΡΠ·ΡΠ²Π°Π΅Ρ ΠΎΡΠΊΠ°Π·ΠΎΡΡΡΠΎΠΉΡΠΈΠ²ΡΠΉ ΡΠ΅ΠΆΠΈΠΌ?
Π’ΠΎΡΠ½ΠΎ ΡΠ°ΠΊ ΠΆΠ΅, ΠΊΠ°ΠΊ Π·Π°Π³ΠΎΡΠ°Π΅ΡΡΡ ΠΈΠ½Π΄ΠΈΠΊΠ°ΡΠΎΡ Β«ΠΏΠΎΠ½ΠΈΠΆΠ΅Π½Π½Π°Ρ ΠΌΠΎΡΠ½ΠΎΡΡΡ Π΄Π²ΠΈΠ³Π°ΡΠ΅Π»ΡΒ», ΡΡΡΠ΅ΡΡΠ²ΡΠ΅Ρ ΡΡΠ΄ ΠΏΡΠΈΡΠΈΠ½, ΠΏΠΎ ΠΊΠΎΡΠΎΡΡΠΌ Π²Π°Ρ Π°Π²ΡΠΎΠΌΠΎΠ±ΠΈΠ»Ρ ΠΌΠΎΠΆΠ΅Ρ ΠΏΠ΅ΡΠ΅ΠΉΡΠΈ Π² Π°Π²Π°ΡΠΈΠΉΠ½ΡΠΉ ΡΠ΅ΠΆΠΈΠΌ.ΠΠΎΡ Π½Π΅ΠΊΠΎΡΠΎΡΡΠ΅ ΠΈΠ· Π½Π°ΠΈΠ±ΠΎΠ»Π΅Π΅ ΡΠ°ΡΡΡΡ ΠΏΡΠΈΡΠΈΠ½:
- ΠΡΠΎΠ±Π»Π΅ΠΌΡ Ρ Π°Π²ΡΠΎΠΌΠ°ΡΠΈΡΠ΅ΡΠΊΠΎΠΉ ΠΊΠΎΡΠΎΠ±ΠΊΠΎΠΉ ΠΏΠ΅ΡΠ΅Π΄Π°Ρ : ΠΡΠΎΠ±Π»Π΅ΠΌΡ Ρ ΡΡΠ°Π½ΡΠΌΠΈΡΡΠΈΠ΅ΠΉ Π²Π°ΡΠ΅Π³ΠΎ Π°Π²ΡΠΎΠΌΠΎΠ±ΠΈΠ»Ρ ΠΈΠ»ΠΈ ΡΠ»Π΅ΠΊΡΡΠΎΠ½Π½ΡΠΌ ΡΠΏΡΠ°Π²Π»Π΅Π½ΠΈΠ΅ΠΌ ΠΌΠΎΠ³ΡΡ ΠΏΡΠΈΠ²Π΅ΡΡΠΈ ΠΊ ΡΠΎΠΌΡ, ΡΡΠΎ ΡΡΠ°Π½ΡΠΌΠΈΡΡΠΈΡ ΠΏΠΎ ΡΠΌΠΎΠ»ΡΠ°Π½ΠΈΡ ΠΏΠ΅ΡΠ΅ΠΉΠ΄Π΅Ρ Π² Π°Π²Π°ΡΠΈΠΉΠ½ΡΠΉ ΡΠ΅ΠΆΠΈΠΌ. ΠΡΠΎ ΡΠ°ΡΡΠΎ Π½Π°Π·ΡΠ²Π°ΡΡ Β«Π²ΡΠ»ΡΠΌ ΡΠ΅ΠΆΠΈΠΌΠΎΠΌΒ». ΠΠ°ΠΊ ΠΏΡΠ°Π²ΠΈΠ»ΠΎ, Π² ΡΡΠΎΠΌ ΡΠΎΡΡΠΎΡΠ½ΠΈΠΈ Π΄Π°Π²Π»Π΅Π½ΠΈΠ΅ Π² Π»ΠΈΠ½ΠΈΠΈ ΠΏΠ΅ΡΠ΅Π΄Π°ΡΠΈ ΡΠ²Π΅Π»ΠΈΡΠΈΠ²Π°Π΅ΡΡΡ, ΠΈ ΡΡΡΠ°Π½ΠΎΠ²ΠΊΠ° ΠΏΠΎ ΡΠΌΠΎΠ»ΡΠ°Π½ΠΈΡ ΠΏΠ΅ΡΠ΅ΠΊΠ»ΡΡΠ°Π΅ΡΡΡ Π½Π° ΠΎΠΏΡΠ΅Π΄Π΅Π»Π΅Π½Π½ΡΡ ΠΏΠ΅ΡΠ΅Π΄Π°ΡΡ.
- ΠΠ΅ΠΈΡΠΏΡΠ°Π²Π½Π°Ρ ΡΠΈΡΡΠ΅ΠΌΠ° ΡΠΏΡΠ°Π²Π»Π΅Π½ΠΈΡ ΠΏΠΎ ΠΏΡΠΎΠ²ΠΎΠ΄Π°ΠΌ : Π‘ΠΎΠ²ΡΠ΅ΠΌΠ΅Π½Π½ΡΠ΅ Π°Π²ΡΠΎΠΌΠΎΠ±ΠΈΠ»ΠΈ ΠΎΡΠ½Π°ΡΠ΅Π½Ρ ΡΠ°ΠΊ Π½Π°Π·ΡΠ²Π°Π΅ΠΌΠΎΠΉ ΡΠΈΡΡΠ΅ΠΌΠΎΠΉ ΡΠΏΡΠ°Π²Π»Π΅Π½ΠΈΡ ΠΏΠΎ ΠΏΡΠΎΠ²ΠΎΠ΄Π°ΠΌ, ΠΊΠΎΡΠΎΡΠ°Ρ Π·Π°ΠΌΠ΅Π½ΡΠ΅Ρ ΡΡΠ°Π΄ΠΈΡΠΈΠΎΠ½Π½ΡΠ΅ ΠΌΠ΅Ρ Π°Π½ΠΈΡΠ΅ΡΠΊΠΈΠ΅ ΠΊΠΎΠΌΠΏΠΎΠ½Π΅Π½ΡΡ ΡΠ»ΠΎΠΆΠ½ΠΎΠΉ ΡΠ»Π΅ΠΊΡΡΠΎΠ½ΠΈΠΊΠΎΠΉ.ΠΠΎ ΠΌΠ½ΠΎΠ³ΠΈΡ ΡΠ»ΡΡΠ°ΡΡ , Π΅ΡΠ»ΠΈ ΠΏΡΠΎΠ±Π»Π΅ΠΌΠ° Π²ΠΎΠ·Π½ΠΈΠΊΠ°Π΅Ρ Π² ΠΎΠ΄Π½ΠΎΠΉ ΠΈΠ· ΡΡΠΈΡ ΡΠΈΡΡΠ΅ΠΌ, ΠΠΠ£ Π΄ΠΎΠ»ΠΆΠ΅Π½ ΠΎΠ³ΡΠ°Π½ΠΈΡΠΈΡΡ ΠΏΡΠΎΠΈΠ·Π²ΠΎΠ΄ΠΈΡΠ΅Π»ΡΠ½ΠΎΡΡΡ, ΡΡΠΎΠ±Ρ ΠΎΠ±Π΅ΡΠΏΠ΅ΡΠΈΡΡ Π±Π΅Π·ΠΎΠΏΠ°ΡΠ½ΠΎΡΡΡ ΡΡΠ°Π½ΡΠΏΠΎΡΡΠ½ΠΎΠ³ΠΎ ΡΡΠ΅Π΄ΡΡΠ²Π°, Π²ΠΎΠ΄ΠΈΡΠ΅Π»Ρ ΠΈ ΠΏΠ°ΡΡΠ°ΠΆΠΈΡΠΎΠ².
- ΠΡΠΎΠ±Π»Π΅ΠΌΡ ΡΠΈΡΡΠ΅ΠΌΡ Π·Π°ΡΡΠ΄ΠΊΠΈ : Π‘ΡΠ°ΡΡΠ΅ ΠΌΠΎΠ΄Π΅Π»ΠΈ ΠΈΠΌΠ΅ΡΡ ΠΌΠ½ΠΎΠΆΠ΅ΡΡΠ²ΠΎ ΡΠ»Π΅ΠΊΡΡΠΎΠ½Π½ΡΡ ΠΊΠΎΠΌΠΏΠΎΠ½Π΅Π½ΡΠΎΠ², ΠΊΠΎΡΠΎΡΡΠ΅ Π·Π°Π²ΠΈΡΡΡ ΠΎΡ ΠΌΠΎΡΠ½ΠΎΡΡΠΈ Π°ΠΊΠΊΡΠΌΡΠ»ΡΡΠΎΡΠ°. Π Π½Π΅ΠΊΠΎΡΠΎΡΡΡ ΡΠ»ΡΡΠ°ΡΡ ΡΠ»Π°Π±ΡΠΉ Π°ΠΊΠΊΡΠΌΡΠ»ΡΡΠΎΡ ΠΌΠΎΠΆΠ΅Ρ ΡΠ½ΠΈΠ·ΠΈΡΡ ΠΈΡ ΠΏΡΠΎΠΈΠ·Π²ΠΎΠ΄ΠΈΡΠ΅Π»ΡΠ½ΠΎΡΡΡ, Π² ΡΠ΅Π·ΡΠ»ΡΡΠ°ΡΠ΅ ΡΠ΅Π³ΠΎ Π°Π²ΡΠΎΠΌΠΎΠ±ΠΈΠ»Ρ ΠΏΠ΅ΡΠ΅ΠΉΠ΄Π΅Ρ Π² Π°Π²Π°ΡΠΈΠΉΠ½ΡΠΉ ΡΠ΅ΠΆΠΈΠΌ.
- ΠΡΠ»ΠΈ Π²Π°Ρ Π³Π΅Π½Π΅ΡΠ°ΡΠΎΡ ΠΏΠ΅ΡΠ΅Π·Π°ΡΡΠΆΠ°Π΅ΡΡΡ ΠΈΠ»ΠΈ ΠΏΠ΅ΡΠ΅Π·Π°ΡΡΠΆΠ°Π΅ΡΡΡ, ΡΡΠΎ ΡΠ°ΠΊΠΆΠ΅ ΠΌΠΎΠΆΠ΅Ρ Π²ΡΠ·Π²Π°ΡΡ ΠΎΡΠΊΠ°Π·ΠΎΡΡΡΠΎΠΉΡΠΈΠ²ΡΠΉ ΡΠ΅ΠΆΠΈΠΌ.
- ΠΠ΅ΠΈΡΠΏΡΠ°Π²Π½Π°Ρ ΠΈΠ»ΠΈ ΠΏΠΎΠ²ΡΠ΅ΠΆΠ΄Π΅Π½Π½Π°Ρ ΠΏΡΠΎΠ²ΠΎΠ΄ΠΊΠ° : ΠΠΎΡΡΠΎΠ΄ΠΈΡΠΎΠ²Π°Π½Π½ΡΠ΅, ΠΏΠΎΠ²ΡΠ΅ΠΆΠ΄Π΅Π½Π½ΡΠ΅ ΠΈΠ»ΠΈ ΠΎΡΠ»Π°Π±Π»Π΅Π½Π½ΡΠ΅ ΠΏΡΠΎΠ²ΠΎΠ΄Π° ΠΌΠΎΠ³ΡΡ ΠΏΠΎΠΌΠ΅ΡΠ°ΡΡ ΠΏΡΠ°Π²ΠΈΠ»ΡΠ½ΠΎΠΉ ΡΠ°Π±ΠΎΡΠ΅ Π±ΠΎΡΡΠΎΠ²ΠΎΠΉ ΡΠ»Π΅ΠΊΡΡΠΎΠ½ΠΈΠΊΠΈ Π²Π°ΡΠ΅Π³ΠΎ Π°Π²ΡΠΎΠΌΠΎΠ±ΠΈΠ»Ρ. ΠΡΠΎ ΠΌΠΎΠΆΠ΅Ρ Π²ΡΠ·Π²Π°ΡΡ ΠΌΠ½ΠΎΠΆΠ΅ΡΡΠ²ΠΎ ΠΏΡΠΎΠ±Π»Π΅ΠΌ, Π²ΠΊΠ»ΡΡΠ°Ρ ΠΏΠ΅ΡΠ΅Ρ ΠΎΠ΄ Π°Π²ΡΠΎΠΌΠΎΠ±ΠΈΠ»Ρ Π² Π°Π²Π°ΡΠΈΠΉΠ½ΡΠΉ ΡΠ΅ΠΆΠΈΠΌ.
- ΠΡΠΎΠ±Π»Π΅ΠΌΡ Ρ ΠΏΡΠΎΠΈΠ·Π²ΠΎΠ΄ΠΈΡΠ΅Π»ΡΠ½ΠΎΡΡΡΡ Π΄Π²ΠΈΠ³Π°ΡΠ΅Π»Ρ : ΠΠ½ΠΎΠΆΠ΅ΡΡΠ²ΠΎ ΠΏΡΠΎΠ±Π»Π΅ΠΌ Ρ ΠΏΡΠΎΠΈΠ·Π²ΠΎΠ΄ΠΈΡΠ΅Π»ΡΠ½ΠΎΡΡΡΡ Π΄Π²ΠΈΠ³Π°ΡΠ΅Π»Ρ, Π²ΠΊΠ»ΡΡΠ°Ρ ΠΏΠ΅ΡΠ΅Π³ΡΠ΅Π² ΠΈ ΠΏΡΠΎΠΏΡΡΠΊΠΈ Π·Π°ΠΆΠΈΠ³Π°Π½ΠΈΡ, ΠΌΠΎΠ³ΡΡ ΠΏΡΠΈΠ²Π΅ΡΡΠΈ ΠΊ ΠΏΠ΅ΡΠ΅Ρ ΠΎΠ΄Ρ Π²Π°ΡΠ΅Π³ΠΎ Π°Π²ΡΠΎΠΌΠΎΠ±ΠΈΠ»Ρ Π² Π±Π΅Π·ΠΎΡΠΊΠ°Π·Π½ΡΠΉ ΡΠ΅ΠΆΠΈΠΌ.
- ΠΠ΅ΠΈΡΠΏΡΠ°Π²Π½ΡΠ΅ Π΄Π°ΡΡΠΈΠΊΠΈ : ΠΡΠ΅Π²ΠΈΠ΄Π½ΠΎ, ΡΡΠΎ Π½Π΅ Π²ΡΠ΅ Π½Π΅ΠΈΡΠΏΡΠ°Π²Π½ΡΠ΅ Π΄Π°ΡΡΠΈΠΊΠΈ ΠΏΠ΅ΡΠ΅Π²ΠΎΠ΄ΡΡ Π²Π°Ρ Π°Π²ΡΠΎΠΌΠΎΠ±ΠΈΠ»Ρ Π² Π°Π²Π°ΡΠΈΠΉΠ½ΡΠΉ ΡΠ΅ΠΆΠΈΠΌ.ΠΠ΄Π½Π°ΠΊΠΎ Π½Π΅ΠΊΠΎΡΠΎΡΡΠ΅ Π΄Π°ΡΡΠΈΠΊΠΈ, ΠΊΠΎΡΠΎΡΡΠ΅ ΡΠ²Π»ΡΡΡΡΡ Π½Π΅ΠΎΡΡΠ΅ΠΌΠ»Π΅ΠΌΠΎΠΉ ΡΠ°ΡΡΡΡ Π·Π°ΡΠΈΡΡ ΡΡΠ°Π½ΡΠΏΠΎΡΡΠ½ΠΎΠ³ΠΎ ΡΡΠ΅Π΄ΡΡΠ²Π° ΠΈ / ΠΈΠ»ΠΈ Π΅Π³ΠΎ ΠΏΠ°ΡΡΠ°ΠΆΠΈΡΠΎΠ², ΠΌΠΎΠ³ΡΡ ΠΏΡΠΈΠ²Π΅ΡΡΠΈ ΠΊ ΠΏΠ΅ΡΠ΅Ρ ΠΎΠ΄Ρ Π°Π²ΡΠΎΠΌΠΎΠ±ΠΈΠ»Ρ Π² Π°Π²Π°ΡΠΈΠΉΠ½ΡΠΉ ΡΠ΅ΠΆΠΈΠΌ.
- ΠΡΠΎΠ±Π»Π΅ΠΌΡ Ρ ΠΠΠ£ ΠΈΠ»ΠΈ ΡΠ΅ΡΡΡ ΠΏΠ΅ΡΠ΅Π΄Π°ΡΠΈ Π΄Π°Π½Π½ΡΡ : ΠΠ²ΡΠΎΠΌΠΎΠ±ΠΈΠ»ΠΈ ΠΏΠΎΠ·Π΄Π½ΠΈΡ ΠΌΠΎΠ΄Π΅Π»Π΅ΠΉ ΡΠΎΠ΄Π΅ΡΠΆΠ°Ρ ΠΌΠ½ΠΎΠΆΠ΅ΡΡΠ²ΠΎ ΠΠΠ£ ΠΈΠ»ΠΈ ΠΌΠΎΠ΄ΡΠ»Π΅ΠΉ, ΠΊΠΎΡΠΎΡΡΠ΅ ΠΎΠ±ΠΌΠ΅Π½ΠΈΠ²Π°ΡΡΡΡ Π΄Π°Π½Π½ΡΠΌΠΈ Π΄ΡΡΠ³ Ρ Π΄ΡΡΠ³ΠΎΠΌ ΡΠ΅ΡΠ΅Π· Π½Π°Π΄Π΅ΠΆΠ½ΡΡ ΡΠ΅ΡΡ ΠΏΠ΅ΡΠ΅Π΄Π°ΡΠΈ Π΄Π°Π½Π½ΡΡ . ΠΡΠ»ΠΈ ΡΡΠ° ΡΠ΅ΡΡ ΠΊΠ°ΠΊΠΈΠΌ-ΡΠΎ ΠΎΠ±ΡΠ°Π·ΠΎΠΌ ΠΏΡΠ΅ΡΠ²Π΅ΡΡΡ ΠΈΠ»ΠΈ ΠΎΠ΄ΠΈΠ½ ΠΈΠ· ΠΆΠΈΠ·Π½Π΅Π½Π½ΠΎ Π²Π°ΠΆΠ½ΡΡ ΠΠΠ£ Π½Π΅ ΡΠΌΠΎΠΆΠ΅Ρ ΠΎΠ±ΠΌΠ΅Π½ΠΈΠ²Π°ΡΡΡΡ Π΄Π°Π½Π½ΡΠΌΠΈ, Π²Π°Ρ Π°Π²ΡΠΎΠΌΠΎΠ±ΠΈΠ»Ρ ΠΌΠΎΠΆΠ΅Ρ ΠΏΠ΅ΡΠ΅ΠΉΡΠΈ Π² Π°Π²Π°ΡΠΈΠΉΠ½ΠΎΠ΅ ΡΠΎΡΡΠΎΡΠ½ΠΈΠ΅.
ΠΡΠ±Π°Ρ ΠΈΠ· ΡΡΠΈΡ ΠΏΡΠΎΠ±Π»Π΅ΠΌ ΠΌΠΎΠΆΠ΅Ρ ΠΏΡΠΈΠ²Π΅ΡΡΠΈ ΠΊ ΠΏΠ΅ΡΠ΅Ρ ΠΎΠ΄Ρ Π²Π°ΡΠ΅Π³ΠΎ Π°Π²ΡΠΎΠΌΠΎΠ±ΠΈΠ»Ρ Π² Π±Π΅Π·ΠΎΡΠΊΠ°Π·Π½ΡΠΉ ΡΠ΅ΠΆΠΈΠΌ, Π° ΡΠ°ΠΊΠΆΠ΅ ΠΊ ΡΠ½ΠΈΠΆΠ΅Π½ΠΈΡ ΠΌΠΎΡΠ½ΠΎΡΡΠΈ Π΄Π²ΠΈΠ³Π°ΡΠ΅Π»Ρ.
ΠΠΎΠ³Ρ Π»ΠΈ Ρ Π²ΠΎΠ΄ΠΈΡΡ ΠΌΠ°ΡΠΈΠ½Ρ Ρ Π³ΠΎΡΡΡΠ΅ΠΉ ΡΠΈΠ³Π½Π°Π»ΡΠ½ΠΎΠΉ Π»Π°ΠΌΠΏΠΎΠΉ Β«ΠΠΎΠ½ΠΈΠΆΠ΅Π½Π½Π°Ρ ΠΌΠΎΡΠ½ΠΎΡΡΡ Π΄Π²ΠΈΠ³Π°ΡΠ΅Π»ΡΒ»?
ΠΠΎΠ·ΠΌΠΎΠΆΠ½ΠΎ ΡΠΏΡΠ°Π²Π»Π΅Π½ΠΈΠ΅ Π°Π²ΡΠΎΠΌΠΎΠ±ΠΈΠ»Π΅ΠΌ ΠΏΡΠΈ Π³ΠΎΡΡΡΠ΅ΠΌ ΠΈΠ½Π΄ΠΈΠΊΠ°ΡΠΎΡΠ΅ Β«ΠΠΎΠ½ΠΈΠΆΠ΅Π½Π½Π°Ρ ΠΌΠΎΡΠ½ΠΎΡΡΡ Π΄Π²ΠΈΠ³Π°ΡΠ΅Π»ΡΒ». Π’Π΅ΠΌ Π½Π΅ ΠΌΠ΅Π½Π΅Π΅, ΡΡΠ° ΡΡΠ½ΠΊΡΠΈΡ ΠΈΠ·Π²Π΅ΡΡΠ½Π° ΠΊΠ°ΠΊ Β«Ρ ΡΠΎΠΌΠΎΠΉ ΡΠ΅ΠΆΠΈΠΌΒ», ΠΊΠΎΡΠΎΡΡΠΉ ΡΠΎΠΎΡΠ²Π΅ΡΡΡΠ²ΡΠ΅Ρ ΡΠΎΠΌΡ, Π½Π°ΡΠΊΠΎΠ»ΡΠΊΠΎ Π²Ρ Π΄ΠΎΠ»ΠΆΠ½Ρ ΡΠΏΡΠ°Π²Π»ΡΡΡ ΡΠ²ΠΎΠΈΠΌ Π°Π²ΡΠΎΠΌΠΎΠ±ΠΈΠ»Π΅ΠΌ Π² ΡΠ°Π·ΡΠΌΠ½ΡΡ ΠΏΡΠ΅Π΄Π΅Π»Π°Ρ . ΠΠΎΠΆΠ΄Π΅Π½ΠΈΠ΅ Π² ΡΡΠΎΠΌ ΡΠ΅ΠΆΠΈΠΌΠ΅ Π½Π΅ ΠΏΡΠ΅Π΄ΡΡΠ°Π²Π»ΡΠ΅Ρ Π±ΠΎΠ»ΡΡΠΎΠ³ΠΎ ΡΠΈΡΠΊΠ°. ΠΠΎ ΡΠΏΡΠ°Π²Π»ΡΡΡ Π°Π²ΡΠΎΠΌΠΎΠ±ΠΈΠ»Π΅ΠΌ Π½Π΅ Π΄ΠΎΡΡΠ°Π²Π»ΡΠ΅Ρ ΡΠ΄ΠΎΠ²ΠΎΠ»ΡΡΡΠ²ΠΈΡ, ΡΠ°ΠΊ ΠΊΠ°ΠΊ ΡΠ°ΡΡ ΠΎΠ΄ ΡΠΎΠΏΠ»ΠΈΠ²Π° Π±ΡΠ΄Π΅Ρ ΡΡΠ΅Π·ΠΌΠ΅ΡΠ½ΡΠΌ, ΡΡΠΊΠΎΡΠ΅Π½ΠΈΠ΅ Π±ΡΠ΄Π΅Ρ ΠΏΠ»ΠΎΡ ΠΈΠΌ, Π° Π½Π° Π½Π΅ΠΊΠΎΡΠΎΡΡΡ Π°Π²ΡΠΎΠΌΠΎΠ±ΠΈΠ»ΡΡ ΠΏΠ΅ΡΠ΅ΠΊΠ»ΡΡΠ΅Π½ΠΈΠ΅ ΠΏΠ΅ΡΠ΅Π΄Π°Ρ Π±ΡΠ΄Π΅Ρ Π² Π»ΡΡΡΠ΅ΠΌ ΡΠ»ΡΡΠ°Π΅ ΡΡΠ²ΠΊΠΎΠΌ.
ΠΡΠΎΠΌΠ΅ ΡΠΎΠ³ΠΎ, Π² Π½Π΅ΠΊΠΎΡΠΎΡΡΡ Π°Π²ΡΠΎΠΌΠΎΠ±ΠΈΠ»ΡΡ ΠΌΠΎΠ³ΡΡ ΠΎΡΠΊΠ»ΡΡΠ°ΡΡΡΡ Π²ΡΠΎΡΠΎΡΡΠ΅ΠΏΠ΅Π½Π½ΡΠ΅ Π²ΡΠΏΠΎΠΌΠΎΠ³Π°ΡΠ΅Π»ΡΠ½ΡΠ΅ ΠΊΠΎΠΌΠΏΠΎΠ½Π΅Π½ΡΡ, ΡΠ°ΠΊΠΈΠ΅ ΠΊΠ°ΠΊ ΡΠ°Π΄ΠΈΠΎ. ΠΠΎΡΠΎΡΠΊΠΈΠΉ ΠΎΡΠ²Π΅Ρ Π·Π°ΠΊΠ»ΡΡΠ°Π΅ΡΡΡ Π² ΡΠΎΠΌ, ΡΡΠΎ, Ρ ΠΎΡΡ Π²Ρ ΠΌΠΎΠΆΠ΅ΡΠ΅ Π΄Π²ΠΈΠ³Π°ΡΡΡΡ, ΠΊΠΎΠ³Π΄Π° Π³ΠΎΡΠΈΡ ΠΈΠ½Π΄ΠΈΠΊΠ°ΡΠΎΡ Β«ΠΏΠΎΠ½ΠΈΠΆΠ΅Π½Π½Π°Ρ ΠΌΠΎΡΠ½ΠΎΡΡΡ Π΄Π²ΠΈΠ³Π°ΡΠ΅Π»ΡΒ», Π²Π°ΠΌ ΡΠ»Π΅Π΄ΡΠ΅Ρ Π±ΡΠΊΡΠΈΡΠΎΠ²Π°ΡΡ Π°Π²ΡΠΎΠΌΠΎΠ±ΠΈΠ»Ρ, Π΅ΡΠ»ΠΈ ΠΎΠ½ Π΄ΠΎΠ»ΠΆΠ΅Π½ ΠΏΡΠΎΠ΅Ρ Π°ΡΡ Π±ΠΎΠ»Π΅Π΅ ΠΏΠ°ΡΡ ΠΌΠΈΠ»Ρ.
Π§ΡΠΎ Π΄Π΅Π»Π°ΡΡ, Π΅ΡΠ»ΠΈ Π·Π°Π³ΠΎΡΠ°Π΅ΡΡΡ ΠΈΠ½Π΄ΠΈΠΊΠ°ΡΠΎΡ Β«ΠΠΎΠ½ΠΈΠΆΠ΅Π½Π½Π°Ρ ΠΌΠΎΡΠ½ΠΎΡΡΡ Π΄Π²ΠΈΠ³Π°ΡΠ΅Π»ΡΒ»?
ΠΡΠ»ΠΈ Π²Ρ Π½Π°Ρ ΠΎΠ΄ΠΈΡΠ΅ΡΡ Π·Π° ΡΡΠ»Π΅ΠΌ ΠΈ Π·Π°Π³ΠΎΡΠ°Π΅ΡΡΡ ΠΈΠ½Π΄ΠΈΠΊΠ°ΡΠΎΡ Β«ΠΠΎΠ½ΠΈΠΆΠ΅Π½Π½Π°Ρ ΠΌΠΎΡΠ½ΠΎΡΡΡ Π΄Π²ΠΈΠ³Π°ΡΠ΅Π»ΡΒ», ΡΠ°ΠΌΠΎΠ΅ ΠΏΠ΅ΡΠ²ΠΎΠ΅, ΡΡΠΎ Π²Π°ΠΌ ΡΠ»Π΅Π΄ΡΠ΅Ρ ΡΠ΄Π΅Π»Π°ΡΡ, ΡΡΠΎ ΡΡΠ°Π·Ρ ΠΆΠ΅ ΠΏΠΎΠΏΡΠΎΠ±ΠΎΠ²Π°ΡΡ ΡΠ²ΠΎΡ ΠΌΠ°ΡΠΈΠ½Ρ Π΄ΠΎΠΌΠ° ΠΈΠ»ΠΈ Π² ΡΠ΅ΠΌΠΎΠ½ΡΠ½ΠΎΠΉ ΠΌΠ°ΡΡΠ΅ΡΡΠΊΠΎΠΉ.ΠΡΠ»ΠΈ Π²Ρ ΡΠΆΠ΅ Π΄ΠΎΠΌΠ°, Π½Π΅ ΠΏΡΡΠ°ΠΉΡΠ΅ΡΡ Π²ΠΎΠ΄ΠΈΡΡ ΠΌΠ°ΡΠΈΠ½Ρ.
ΠΠ·Π²Π΅ΡΡΠ½ΡΠ΅ ΠΏΡΠΎΠ±Π»Π΅ΠΌΡ, ΠΏΡΠΈΠ²ΠΎΠ΄ΡΡΠΈΠ΅ ΠΊ ΡΠΌΠ΅Π½ΡΡΠ΅Π½ΠΈΡ ΠΊΠΎΠ»ΠΈΡΠ΅ΡΡΠ²Π° ΠΏΡΠΎΠ±Π»Π΅ΠΌ Ρ Π΄Π²ΠΈΠ³Π°ΡΠ΅Π»Π΅ΠΌ Π² ΠΎΠΏΡΠ΅Π΄Π΅Π»Π΅Π½Π½ΡΡ ΠΌΠΎΠ΄Π΅Π»ΡΡ
ΠΡΠ»ΠΈ Π³ΠΎΡΠΈΡ Π²Π°Ρ ΠΈΠ½Π΄ΠΈΠΊΠ°ΡΠΎΡ Β«ΠΏΠΎΠ½ΠΈΠΆΠ΅Π½Π½Π°Ρ ΠΌΠΎΡΠ½ΠΎΡΡΡ Π΄Π²ΠΈΠ³Π°ΡΠ΅Π»ΡΒ», ΠΈ Π²Ρ ΡΠΏΡΠ°Π²Π»ΡΠ΅ΡΠ΅ ΠΎΠ΄Π½ΠΈΠΌ ΠΈΠ· ΡΡΠΈΡ ΡΠΈΠΏΠΎΠ² ΡΡΠ°Π½ΡΠΏΠΎΡΡΠ½ΡΡ ΡΡΠ΅Π΄ΡΡΠ², Π²ΠΎΡ Π½Π΅ΠΊΠΎΡΠΎΡΡΠ΅ ΠΈΠ· ΠΈΠ·Π²Π΅ΡΡΠ½ΡΡ ΠΏΡΠΈΡΠΈΠ½ ΠΏΡΠΎΠ±Π»Π΅ΠΌ Ρ ΡΡΠΊΠΎΡΠ΅Π½ΠΈΠ΅ΠΌ Π²Π°ΡΠ΅Π³ΠΎ Π°Π²ΡΠΎΠΌΠΎΠ±ΠΈΠ»Ρ:
ΠΠΎΠ΄Π΅Π»ΠΈ GM Ρ ΠΏΡΠΎΠ±Π»Π΅ΠΌΠ°ΠΌΠΈ Π² ΡΠ±ΠΎΡΠ΅ Ρ Π΄ΡΠΎΡΡΠ΅Π»ΡΠ½ΠΎΠΉ Π·Π°ΡΠ»ΠΎΠ½ΠΊΠΎΠΉ : ΠΠ·Π²Π΅ΡΡΠ½ΠΎ, ΡΡΠΎ Π½Π΅ΠΊΠΎΡΠΎΡΡΠ΅ ΠΌΠΎΠ΄Π΅Π»ΠΈ Π°Π²ΡΠΎΠΌΠΎΠ±ΠΈΠ»Π΅ΠΉ GM ΡΡΡΠ°Π΄Π°ΡΡ ΠΎΡ ΠΏΡΠΎΠ±Π»Π΅ΠΌ Ρ ΠΏΠΎΠ½ΠΈΠΆΠ΅Π½Π½ΠΎΠΉ ΠΌΠΎΡΠ½ΠΎΡΡΡΡ Π΄Π²ΠΈΠ³Π°ΡΠ΅Π»Ρ ΠΈΠ·-Π·Π° Π½Π΅ΠΈΡΠΏΡΠ°Π²Π½ΠΎΡΡΠΈ ΠΈΡ Π΄ΡΠΎΡΡΠ΅Π»ΡΠ½ΠΎΠΉ Π·Π°ΡΠ»ΠΎΠ½ΠΊΠΈ.ΠΠ°ΠΊ ΠΏΡΠ°Π²ΠΈΠ»ΠΎ, Π²Ρ Π±ΡΠ΄Π΅ΡΠ΅ ΠΏΡΠ΅Π΄ΡΠΏΡΠ΅ΠΆΠ΄Π΅Π½Ρ Ρ ΠΏΠΎΠΌΠΎΡΡΡ ΡΠΎΠΎΠ±ΡΠ΅Π½ΠΈΡ DTC P2135 Π²ΠΌΠ΅ΡΡΠ΅ Ρ ΠΎΠ±ΡΠΈΠΌ ΠΈΠ½Π΄ΠΈΠΊΠ°ΡΠΎΡΠΎΠΌ Β«ΠΏΠΎΠ½ΠΈΠΆΠ΅Π½Π½Π°Ρ ΠΌΠΎΡΠ½ΠΎΡΡΡ Π΄Π²ΠΈΠ³Π°ΡΠ΅Π»ΡΒ» Π½Π° ΠΏΡΠΈΠ±ΠΎΡΠ½ΠΎΠΉ ΠΏΠ°Π½Π΅Π»ΠΈ.
ΠΠ΅ΡΠ΅ΡΠΈΡΠ»Π΅Π½Π½ΡΠ΅ Π½ΠΈΠΆΠ΅ ΠΌΠΎΠ΄Π΅Π»ΠΈ ΠΎΡΠ½ΠΎΡΡΡΡΡ ΠΊ Π΄Π°Π½Π½ΠΎΠΉ ΠΊΠ°ΡΠ΅Π³ΠΎΡΠΈΠΈ:
- Chevy TrailBlazer, ΠΏΡΠΎΠΈΠ·Π²Π΅Π΄Π΅Π½Π½ΡΠΉ Π² ΠΏΠ΅ΡΠΈΠΎΠ΄ Ρ 2008 ΠΏΠΎ 2009 Π³ΠΎΠ΄
- Chevy Tahoe Two-Mode Hybrid, ΠΏΡΠΎΠΈΠ·Π²Π΅Π΄Π΅Π½Π½ΡΠΉ Π² ΠΏΠ΅ΡΠΈΠΎΠ΄ Ρ 2008 ΠΏΠΎ 2011 Π³ΠΎΠ΄
- ΠΠ²ΡΡ ΡΠ΅ΠΆΠΈΠΌΠ½ΡΠΉ Π³ΠΈΠ±ΡΠΈΠ΄ Chevy Silverado, ΠΏΡΠΎΠΈΠ·Π²Π΅Π΄Π΅Π½Π½ΡΠΉ Π² ΠΏΠ΅ΡΠΈΠΎΠ΄ Ρ 2009 ΠΏΠΎ 2011 Π³ΠΎΠ΄
- Cadillac Escalade Two-Mode Hybrid, ΠΏΡΠΎΠΈΠ·Π²Π΅Π΄Π΅Π½Π½ΡΠΉ Π² ΠΏΠ΅ΡΠΈΠΎΠ΄ Ρ 2009 ΠΏΠΎ 2011 Π³ΠΎΠ΄
- GMC Envoy Ρ 2008 ΠΏΠΎ 2009 Π³ΠΎΠ΄
- Hummer h3 Π²ΡΠΏΡΡΠΊΠ° Ρ 2008 ΠΏΠΎ 2009 Π³ΠΎΠ΄
- Hummer h4, ΠΏΡΠΎΠΈΠ·Π²Π΅Π΄Π΅Π½Π½ΡΠΉ Ρ 2008 ΠΏΠΎ 2010 Π³ΠΎΠ΄
- GMC Canyon, Sierra, Sierra Denali, Yukon, Yukon Denali, Yukon XL ΠΈ Yukon XL Denali, ΠΏΡΠΎΠΈΠ·Π²Π΅Π΄Π΅Π½Π½ΡΠ΅ Π² ΠΏΠ΅ΡΠΈΠΎΠ΄ Ρ 2008 ΠΏΠΎ 2011 Π³ΠΎΠ΄
- Chevy Avalanche, Express, Colorado, Silverado, Suburban ΠΈ Tahoe, ΠΏΡΠΎΠΈΠ·Π²Π΅Π΄Π΅Π½Π½ΡΠ΅ Π² ΠΏΠ΅ΡΠΈΠΎΠ΄ Ρ 2008 ΠΏΠΎ 2011 Π³ΠΎΠ΄
- Cadillac Escalade, Escalade ESV ΠΈ Escalade EXT, ΠΏΡΠΎΠΈΠ·Π²Π΅Π΄Π΅Π½Π½ΡΠ΅ Π² ΠΏΠ΅ΡΠΈΠΎΠ΄ Ρ 2008 ΠΏΠΎ 2011 Π³ΠΎΠ΄
- GMC Sierra Two-Mode Hybrid, ΠΏΡΠΎΠΈΠ·Π²Π΅Π΄Π΅Π½Π½ΡΠΉ Π² ΠΏΠ΅ΡΠΈΠΎΠ΄ Ρ 2009 ΠΏΠΎ 2011 Π³ΠΎΠ΄
- GMC Yukon Two-Mode Hybrid, ΠΏΡΠΎΠΈΠ·Π²Π΅Π΄Π΅Π½Π½ΡΠΉ Π² ΠΏΠ΅ΡΠΈΠΎΠ΄ Ρ 2008 ΠΏΠΎ 2011 Π³ΠΎΠ΄
Π’ΠΈΠΏΡ Π·Π°ΡΡΠΎΠ½ΡΡΡΡ Π΄Π²ΠΈΠ³Π°ΡΠ΅Π»Π΅ΠΉ Π²ΠΊΠ»ΡΡΠ°ΡΡ:
- L94, L20, LY5, LC9, LMG
- L76, LH8, LH9, LS2, LZ1
- L96, LH6, L9H, LY6, RPO
- LMF, LFA, LY2, L92
ΠΡΠ»ΠΈ Π²Π°Ρ Π°Π²ΡΠΎΠΌΠΎΠ±ΠΈΠ»Ρ GMC ΠΎΡΠ½ΠΎΡΠΈΡΡΡ ΠΊ ΠΎΠ΄Π½ΠΎΠΉ ΠΈΠ· ΡΠΏΠΎΠΌΡΠ½ΡΡΡΡ Π²ΡΡΠ΅ ΠΌΠ°ΡΠΎΠΊ ΠΈ ΠΌΠΎΠ΄Π΅Π»Π΅ΠΉ, ΠΈ ΠΎΠ½ ΡΡΡΠ°Π΄Π°Π΅Ρ ΠΎΡ ΠΏΠΎΠ½ΠΈΠΆΠ΅Π½Π½ΠΎΠΉ ΠΌΠΎΡΠ½ΠΎΡΡΠΈ Π΄Π²ΠΈΠ³Π°ΡΠ΅Π»Ρ, Π½Π΅ΠΌΠ΅Π΄Π»Π΅Π½Π½ΠΎ ΠΏΠΎΠΏΡΠΎΡΠΈΡΠ΅ ΡΠ΅ΡΡΠΈΡΠΈΡΠΈΡΠΎΠ²Π°Π½Π½ΠΎΠ³ΠΎ ΠΌΠ΅Ρ Π°Π½ΠΈΠΊΠ° GM Π²Π·Π³Π»ΡΠ½ΡΡΡ Π½Π° Π½Π΅Π³ΠΎ.
Ford F-150 ΠΡ Π»Π°Π΄ΠΈΡΠ΅Π»Ρ Π½Π°Π΄Π΄ΡΠ²ΠΎΡΠ½ΠΎΠ³ΠΎ Π²ΠΎΠ·Π΄ΡΡ Π° : ΠΠ½Π°Π»ΠΎΠ³ΠΈΡΠ½ΡΠ΅ ΠΆΠ°Π»ΠΎΠ±Ρ, ΡΠ°ΡΡΠΌΠΎΡΡΠ΅Π½Π½ΡΠ΅ ΠΠ°ΡΠΈΠΎΠ½Π°Π»ΡΠ½ΡΠΌ ΡΠΏΡΠ°Π²Π»Π΅Π½ΠΈΠ΅ΠΌ Π±Π΅Π·ΠΎΠΏΠ°ΡΠ½ΠΎΡΡΠΈ Π΄ΠΎΡΠΎΠΆΠ½ΠΎΠ³ΠΎ Π΄Π²ΠΈΠΆΠ΅Π½ΠΈΡ, ΠΏΠΎΠΊΠ°Π·Π°Π»ΠΈ, ΡΡΠΎ Π³ΡΡΠ·ΠΎΠ²ΠΈΠΊΠΈ Ford F-150, Π²ΡΠΏΡΡΠ΅Π½Π½ΡΠ΅ Π² ΠΏΠ΅ΡΠΈΠΎΠ΄ Ρ 2001 ΠΏΠΎ 2013 Π³ΠΎΠ΄, ΠΊΠΎΡΠΎΡΡΠ΅ Π±ΡΠ»ΠΈ ΠΎΡΠ½Π°ΡΠ΅Π½Ρ 3,5-Π»ΠΈΡΡΠΎΠ²ΡΠΌ Π΄Π²ΠΈΠ³Π°ΡΠ΅Π»Π΅ΠΌ Ρ Π½Π΅ΠΏΠΎΡΡΠ΅Π΄ΡΡΠ²Π΅Π½Π½ΡΠΌ Π²ΠΏΡΡΡΠΊΠΎΠΌ Ρ ΡΡΡΠ±ΠΎΠ½Π°Π΄Π΄ΡΠ²ΠΎΠΌ, Π²Π½Π΅Π·Π°ΠΏΠ½ΠΎ ΠΈΡΠΏΡΡΡΠ²Π°ΡΡ ΠΏΠΎΠ½ΠΈΠΆΠ΅Π½Π½ΡΡ ΠΌΠΎΡΠ½ΠΎΡΡΡ Π΄Π²ΠΈΠ³Π°ΡΠ΅Π»Ρ ΠΏΡΠΈ Π΄Π²ΠΈΠΆΠ΅Π½ΠΈΠΈ ΠΏΠΎ ΡΠΎΡΡΠ΅.
Π ΡΠ΅ΡΠ²ΠΈΡΠ½ΡΡ Π±ΡΠ»Π»Π΅ΡΠ΅Π½ΡΡ ΠΊΠΎΠΌΠΏΠ°Π½ΠΈΠΈΡΠΊΠ°Π·Π°Π½ΠΎ, ΡΡΠΎ ΠΏΡΠΈΡΠΈΠ½ΠΎΠΉ ΡΡΠΎΠ³ΠΎ Π±ΡΠ» ΠΎΡ Π»Π°Π΄ΠΈΡΠ΅Π»Ρ Π½Π°Π΄Π΄ΡΠ²ΠΎΡΠ½ΠΎΠ³ΠΎ Π²ΠΎΠ·Π΄ΡΡ Π° (CAC).ΠΡΠΎ ΡΠ²ΡΠ·Π°Π½ΠΎ Ρ ΡΠ΅ΠΌ, ΡΡΠΎ Π² Π½Π΅ΠΌ ΠΌΠΎΠΆΠ΅Ρ Π½Π°ΠΊΠ°ΠΏΠ»ΠΈΠ²Π°ΡΡΡΡ Π²Π»Π°Π³Π° Π²ΠΎ Π²ΡΠ΅ΠΌΡ Π΄Π²ΠΈΠΆΠ΅Π½ΠΈΡ Π³ΡΡΠ·ΠΎΠ²ΠΈΠΊΠ° Π½Π° ΡΠΊΠΎΡΠΎΡΡΡΡ ΡΠΎΡΡΠ΅ Π² ΡΠ΅ΡΠ΅Π½ΠΈΠ΅ ΠΎΠΏΡΠ΅Π΄Π΅Π»Π΅Π½Π½ΠΎΠ³ΠΎ ΠΏΠ΅ΡΠΈΠΎΠ΄Π° Π²ΡΠ΅ΠΌΠ΅Π½ΠΈ Π²ΠΎ Π²Π»Π°ΠΆΠ½ΡΡ ΡΡΠ»ΠΎΠ²ΠΈΡΡ .
ΠΠΎΠ³Ρ Π»ΠΈ Ρ ΠΈΡΠΏΡΠ°Π²ΠΈΡΡ ΠΏΡΠΎΠ±Π»Π΅ΠΌΡ Ρ ΠΏΠΎΠ½ΠΈΠΆΠ΅Π½Π½ΠΎΠΉ ΠΌΠΎΡΠ½ΠΎΡΡΡΡ Π΄Π²ΠΈΠ³Π°ΡΠ΅Π»Ρ Π΄ΠΎΠΌΠ°?
ΠΠ°ΠΊ ΠΏΡΠ°Π²ΠΈΠ»ΠΎ, ΠΈΠ½Π΄ΠΈΠΊΠ°ΡΠΎΡ Β«ΠΏΠΎΠ½ΠΈΠΆΠ΅Π½Π½ΠΎΠΉ ΠΌΠΎΡΠ½ΠΎΡΡΠΈ Π΄Π²ΠΈΠ³Π°ΡΠ΅Π»ΡΒ» Π²Π°ΡΠ΅Π³ΠΎ Π°Π²ΡΠΎΠΌΠΎΠ±ΠΈΠ»Ρ ΠΏΠΎΡΠ²Π»ΡΠ΅ΡΡΡ Π²ΠΌΠ΅ΡΡΠ΅ Ρ ΠΊΠΎΠ΄ΠΎΠΌ Π½Π΅ΠΈΡΠΏΡΠ°Π²Π½ΠΎΡΡΠΈ Π² ΠΏΠ°ΠΌΡΡΠΈ ΠΊΠΎΠΌΠΏΡΡΡΠ΅ΡΠ°, ΠΊΠΎΡΠΎΡΡΠΉ ΡΠΊΠ°Π·ΡΠ²Π°Π΅Ρ Π½Π° ΠΏΡΠΎΠ±Π»Π΅ΠΌΡ Π² ΠΊΠΎΠ½ΠΊΡΠ΅ΡΠ½ΠΎΠΌ Π΄Π°ΡΡΠΈΠΊΠ΅ ΠΈΠ»ΠΈ ΡΠΈΡΡΠ΅ΠΌΠ΅. ΠΠ΄Π½Π°ΠΊΠΎ Π½Π΅ ΡΠ»Π΅Π΄ΡΠ΅Ρ ΡΡΠ°Π·Ρ ΠΆΠ΅ ΠΏΡΠ΅Π΄ΠΏΠΎΠ»Π°Π³Π°ΡΡ, ΡΡΠΎ ΡΡΠΎ-ΡΠΎ Π½Π΅ ΡΠ°ΠΊ Ρ ΠΊΠΎΠ½ΠΊΡΠ΅ΡΠ½ΠΎΠΉ Π΄Π΅ΡΠ°Π»ΡΡ ΠΈΠ»ΠΈ ΡΠΈΡΡΠ΅ΠΌΠΎΠΉ, ΠΎΠΏΠΈΡΠ°Π½Π½ΠΎΠΉ ΠΊΠΎΠ΄Π°ΠΌΠΈ Π½Π΅ΠΈΡΠΏΡΠ°Π²Π½ΠΎΡΡΠΈ.ΠΠ΅ΠΈΡΠΏΡΠ°Π²Π½ΠΎΡΡΡ ΡΠ°ΠΊΠΆΠ΅ ΠΌΠΎΠΆΠ΅Ρ Π±ΡΡΡ ΡΠ²ΡΠ·Π°Π½Π° Ρ ΠΆΠ³ΡΡΠΎΠΌ, ΡΠ΅ΠΏΡΡ, ΡΠ°Π·ΡΠ΅ΠΌΠΎΠΌ ΠΈΠ»ΠΈ Π΄Π°ΠΆΠ΅ ΡΠΎΠ²Π΅ΡΡΠ΅Π½Π½ΠΎ Π΄ΡΡΠ³ΠΈΠΌ ΠΊΠΎΠΌΠΏΠΎΠ½Π΅Π½ΡΠΎΠΌ ΠΈΠ»ΠΈ ΡΠΈΡΡΠ΅ΠΌΠΎΠΉ.
ΠΠ»ΠΎΡ ΠΎΠ΅ Π·Π°Π·Π΅ΠΌΠ»Π΅Π½ΠΈΠ΅ Π΄Π²ΠΈΠ³Π°ΡΠ΅Π»Ρ ΠΈΠ½ΠΎΠ³Π΄Π° ΡΠ²Π»ΡΠ΅ΡΡΡ ΠΏΡΠΈΡΠΈΠ½ΠΎΠΉ ΠΌΠ½ΠΎΠ³ΠΈΡ ΠΎΡΠ΅Π²ΠΈΠ΄Π½ΠΎ ΠΏΡΠΎΠ±Π»Π΅ΠΌΠ½ΡΡ ΠΏΡΠΎΠ²ΠΎΠ΄ΠΎΠ² ΠΈΠ»ΠΈ Π΄Π΅ΡΠ°Π»Π΅ΠΉ, ΠΊΠΎΡΠΎΡΡΠ΅ ΡΠΎΠ΅Π΄ΠΈΠ½ΡΡΡ ΠΌΠ½ΠΎΠ³ΠΎΡΠΈΡΠ»Π΅Π½Π½ΡΠ΅ ΠΈΡΠΏΠΎΠ»Π½ΠΈΡΠ΅Π»ΡΠ½ΡΠ΅ ΠΌΠ΅Ρ Π°Π½ΠΈΠ·ΠΌΡ ΠΈ Π΄Π°ΡΡΠΈΠΊΠΈ Ρ ΡΠ»Π΅ΠΊΡΡΠΎΠ½Π½ΡΠΌ ΠΌΠΎΠ΄ΡΠ»Π΅ΠΌ ΡΠΏΡΠ°Π²Π»Π΅Π½ΠΈΡ (ECM). ΠΡΠ°ΠΊ, Π²Π°ΠΌ ΠΈΠ·Π½Π°ΡΠ°Π»ΡΠ½ΠΎ Π½Π΅ΠΎΠ±Ρ ΠΎΠ΄ΠΈΠΌΠΎ ΠΏΡΠΎΠ²Π΅ΡΠΈΡΡ ΡΠΎΡΡΠΎΡΠ½ΠΈΠ΅ Π·Π°Π·Π΅ΠΌΠ»Π΅Π½ΠΈΡ Π΄Π²ΠΈΠ³Π°ΡΠ΅Π»Ρ, Π² ΡΠΎΠΌ ΡΠΈΡΠ»Π΅ ΠΏΠΎΠ΄ΠΊΠ»ΡΡΠ΅Π½ΠΈΡ Π°ΠΊΠΊΡΠΌΡΠ»ΡΡΠΎΡΠ½ΠΎΠΉ Π±Π°ΡΠ°ΡΠ΅ΠΈ.
ΠΠ»ΠΎΡ ΠΎΠ΅ ΡΠΎΠ΅Π΄ΠΈΠ½Π΅Π½ΠΈΠ΅ Ρ ΠΌΠ°ΡΡΠΎΠΉ Π²ΡΠ·ΠΎΠ²Π΅Ρ ΠΏΠ°Π΄Π΅Π½ΠΈΠ΅ ΡΠΎΠΊΠ° ΠΈ Π½Π°ΠΏΡΡΠΆΠ΅Π½ΠΈΡ, ΡΡΠΎ ΠΏΡΠΈΠ²Π΅Π΄Π΅Ρ ΠΊ ΡΠ°Π·Π½ΠΎΠ³ΠΎ ΡΠΎΠ΄Π° ΠΏΡΠΎΠ±Π»Π΅ΠΌΠ°ΠΌ Ρ ΡΠΏΡΠ°Π²Π»ΡΠ΅ΠΌΠΎΡΡΡΡ.ΠΡΠΏΠΎΠ»ΡΠ·ΡΠΉΡΠ΅ ΡΠΈΡΡΠΎΠ²ΠΎΠΉ ΠΌΡΠ»ΡΡΠΈΠΌΠ΅ΡΡ, ΡΡΠΎΠ±Ρ ΠΏΡΠ°Π²ΠΈΠ»ΡΠ½ΠΎ ΠΏΡΠΎΠ²Π΅ΡΠΈΡΡ ΠΌΠ°ΡΡΡ Π΄Π²ΠΈΠ³Π°ΡΠ΅Π»Ρ. ΠΡΠΎ ΡΠΏΡΠΎΡΡΠΈΡ ΠΎΠ±Π½Π°ΡΡΠΆΠ΅Π½ΠΈΠ΅ ΠΏΠΎΠ²ΡΠ΅ΠΆΠ΄Π΅Π½Π½ΡΡ , ΠΊΠΎΡΡΠΎΠ΄ΠΈΡΠΎΠ²Π°Π½Π½ΡΡ ΠΈΠ»ΠΈ ΠΎΡΠ»Π°Π±Π»Π΅Π½Π½ΡΡ ΡΠΎΠ΅Π΄ΠΈΠ½Π΅Π½ΠΈΠΉ, ΠΊΠΎΡΠΎΡΡΠ΅ ΠΌΠΎΠ³ΡΡ ΠΏΠΎΠ²Π»ΠΈΡΡΡ Π½Π° Π΄Π°ΡΡΠΈΠΊΠΈ, ΡΠΈΡΡΠ΅ΠΌΠ½ΡΠ΅ ΡΠ΅ΠΏΠΈ ΠΈΠ»ΠΈ ΠΈΡΠΏΠΎΠ»Π½ΠΈΡΠ΅Π»ΡΠ½ΡΠ΅ ΠΌΠ΅Ρ Π°Π½ΠΈΠ·ΠΌΡ.
ΠΡΠ»ΠΈ Π²Ρ ΠΎΠ±Π½Π°ΡΡΠΆΠΈΡΠ΅ ΠΊΠ°ΠΊΠΈΠ΅-Π»ΠΈΠ±ΠΎ ΠΊΠΎΠ΄Ρ Π½Π΅ΠΈΡΠΏΡΠ°Π²Π½ΠΎΡΡΠΈ, ΠΏΡΠΎΠ²Π΅ΡΡΡΠ΅ ΠΊΠΎΠ½ΠΊΡΠ΅ΡΠ½ΡΠ΅ ΠΊΠΎΠΌΠΏΠΎΠ½Π΅Π½ΡΡ ΠΈΠ»ΠΈ ΡΠ΅ΠΏΡ, Π½Π° ΠΊΠΎΡΠΎΡΡΠ΅ ΡΠΊΠ°Π·ΡΠ²Π°Π΅Ρ ΠΊΠΎΠ΄, ΠΏΡΠ΅ΠΆΠ΄Π΅ ΡΠ΅ΠΌ ΡΠ°ΠΊΡΠΈΡΠ΅ΡΠΊΠΈ Π·Π°ΠΌΠ΅Π½ΡΡΡ ΠΈΡ , ΡΡΠΎΠ±Ρ ΡΠ±Π΅Π΄ΠΈΡΡΡΡ, ΡΡΠΎ ΠΎΠ½ΠΈ Π½Π΅ΠΈΡΠΏΡΠ°Π²Π½Ρ.
ΠΡΠΈ ΠΏΡΠΎΠ²Π΅ΡΠΊΠ΅ ΡΠ»Π΅ΠΊΡΡΠΎΠ½Π½ΡΡ ΠΊΠΎΠΌΠΏΠΎΠ½Π΅Π½ΡΠΎΠ² ΠΎΠ±ΡΠ·Π°ΡΠ΅Π»ΡΠ½ΠΎ Π²ΡΠΊΠ»ΡΡΠΈΡΠ΅ Π·Π°ΠΆΠΈΠ³Π°Π½ΠΈΠ΅, Π·Π°ΡΠ΅ΠΌ:
- ΠΡΡΠΎΠ΅Π΄ΠΈΠ½ΠΈΡΠ΅ ΡΠ°Π·ΡΠ΅ΠΌ ΠΈ ΠΏΡΠΎΠ²Π΅ΡΡΡΠ΅ Π½Π° ΠΏΡΠ΅Π΄ΠΌΠ΅Ρ ΠΊΠΎΡΡΠΎΠ·ΠΈΠΈ ΠΈΠ»ΠΈ Π³ΡΡΠ·ΠΈ.
- ΠΠΎΡΡΠ½ΠΈΡΠ΅ Π·Π° ΠΏΡΠΎΠ²ΠΎΠ΄Π° Π½Π° ΡΠ°Π·ΡΠ΅ΠΌΠ΅ ΠΆΠ³ΡΡΠ°, ΡΡΠΎΠ±Ρ ΠΏΡΠΎΠ²Π΅ΡΠΈΡΡ Π½Π°Π΄Π΅ΠΆΠ½ΠΎΡΡΡ ΠΊΡΠ΅ΠΏΠ»Π΅Π½ΠΈΡ.
- ΠΡΠΎΠ²Π΅ΡΡΡΠ΅ ΡΠΎΠ΅Π΄ΠΈΠ½Π΅Π½ΠΈΡ Π½Π° ΠΎΠ±ΠΎΠΈΡ ΠΊΠΎΠ½ΡΠ°Ρ ΠΏΡΠΎΠ²ΠΎΠ΄Π°, ΡΡΠΎΠ±Ρ ΡΠ±Π΅Π΄ΠΈΡΡΡΡ Π² Π½Π°Π΄Π΅ΠΆΠ½ΠΎΡΡΠΈ ΡΠΎΠ΅Π΄ΠΈΠ½Π΅Π½ΠΈΠΉ.
Π§ΡΠΎ Π΄Π΅Π»Π°ΡΡ, Π΅ΡΠ»ΠΈ Ρ Π½Π΅ ΠΌΠΎΠ³Ρ ΡΠ΅ΡΠΈΡΡ ΠΏΡΠΎΠ±Π»Π΅ΠΌΡ Ρ ΠΏΠΎΠ½ΠΈΠΆΠ΅Π½Π½ΠΎΠΉ ΠΌΠΎΡΠ½ΠΎΡΡΡΡ Π΄Π²ΠΈΠ³Π°ΡΠ΅Π»Ρ ΡΠ°ΠΌΠΎΡΡΠΎΡΡΠ΅Π»ΡΠ½ΠΎ?
ΠΠ½ΠΎΠ³ΠΈΠ΅ ΠΏΡΠΎΠ±Π»Π΅ΠΌΡ, ΠΊΠΎΡΠΎΡΡΠ΅ ΠΌΠΎΠ³ΡΡ Π²ΡΠ·Π²Π°ΡΡ ΡΠ½ΠΈΠΆΠ΅Π½ΠΈΠ΅ ΠΌΠΎΡΠ½ΠΎΡΡΠΈ Π΄Π²ΠΈΠ³Π°ΡΠ΅Π»Ρ Π²Π°ΡΠ΅Π³ΠΎ Π°Π²ΡΠΎΠΌΠΎΠ±ΠΈΠ»Ρ, ΡΡΠ΅Π±ΡΡΡ Π½Π΅ΠΌΠ΅Π΄Π»Π΅Π½Π½ΠΎΠ³ΠΎ ΡΠ΅ΡΠ΅Π½ΠΈΡ. ΠΠ΄Π½Π°ΠΊΠΎ Π½Π΅ ΡΡΠΎΠΈΡ ΠΏΠ°Π½ΠΈΠΊΠΎΠ²Π°ΡΡ, ΠΏΠΎΡΠΊΠΎΠ»ΡΠΊΡ ΠΌΠ½ΠΎΠ³ΠΈΠ΅ ΠΈΠ· ΡΡΠΈΡ ΠΏΡΠΎΠ±Π»Π΅ΠΌ ΠΌΠΎΠΆΠ½ΠΎ Π»Π΅Π³ΠΊΠΎ ΡΡΡΡΠ°Π½ΠΈΡΡ Ρ ΠΏΠΎΠΌΠΎΡΡΡ Π½Π΅ΠΊΠΎΡΠΎΡΡΡ Π±Π°Π·ΠΎΠ²ΡΡ Π½ΠΎΡ-Ρ Π°Ρ ΠΈ Π½Π΅Π±ΠΎΠ»ΡΡΠΎΠ³ΠΎ ΠΈΡΡΠ»Π΅Π΄ΠΎΠ²Π°Π½ΠΈΡ.
ΠΠΎΡΡΠ°Π²ΠΈΡΡ ΠΌΠ°ΡΠΈΠ½Ρ Π² ΡΠ΅ΠΌΠΎΠ½ΡΠ½ΡΡ ΠΌΠ°ΡΡΠ΅ΡΡΠΊΡΡ ΠΌΠΎΠΆΠ΅Ρ Π±ΡΡΡ Π΄ΠΎΡΠΎΠΆΠ΅, ΡΠ΅ΠΌ ΠΏΡΠΎΠΈΠ·Π²ΠΎΠ΄ΠΈΡΡ ΡΠ΅ΠΌΠΎΠ½Ρ ΡΠ°ΠΌΠΎΡΡΠΎΡΡΠ΅Π»ΡΠ½ΠΎ, Π½ΠΎ ΠΏΡΠ΅ΠΈΠΌΡΡΠ΅ΡΡΠ²Π° ΠΈΡ ΠΈΠ½Π½ΠΎΠ²Π°ΡΠΈΠΎΠ½Π½ΡΡ ΠΈΠ½ΡΡΡΡΠΌΠ΅Π½ΡΠΎΠ² ΡΠΊΠ°Π½ΠΈΡΠΎΠ²Π°Π½ΠΈΡ ΠΈ Π»Π΅Π³ΠΊΠΎΠ΄ΠΎΡΡΡΠΏΠ½ΠΎΠ³ΠΎ ΠΎΠ±ΠΎΡΡΠ΄ΠΎΠ²Π°Π½ΠΈΡ ΡΡΠΊΠΎΠ½ΠΎΠΌΡΡ Π²Π°ΠΌ ΠΌΠ½ΠΎΠ³ΠΎ Π²ΡΠ΅ΠΌΠ΅Π½ΠΈ ΠΈ ΠΈΠ·Π±Π°Π²ΡΡ ΠΎΡ Π³ΠΎΠ»ΠΎΠ²Π½ΠΎΠΉ Π±ΠΎΠ»ΠΈ Π² Π΄ΠΎΡΠΎΠ³Π΅.
ΠΠ΅Ρ Π°Π½ΠΈΠΊ ΠΏΡΠΎΠ²Π΅Π΄Π΅Ρ ΠΏΠΎΠ»Π½ΠΎΠ΅ ΠΈ ΡΡΠ°ΡΠ΅Π»ΡΠ½ΠΎΠ΅ ΡΠΊΠ°Π½ΠΈΡΠΎΠ²Π°Π½ΠΈΠ΅ Π°Π²ΡΠΎΠΌΠΎΠ±ΠΈΠ»Ρ, ΠΏΡΠ΅ΠΆΠ΄Π΅ ΡΠ΅ΠΌ ΠΏΡΠΈΡΡΡΠΏΠΈΡΡ ΠΊ ΠΊΠ°ΠΊΠΈΠΌ-Π»ΠΈΠ±ΠΎ ΡΠ°Π±ΠΎΡΠ°ΠΌ Ρ Π½ΠΈΠΌ, ΡΡΠΎΠ±Ρ ΠΎΠΏΡΠ΅Π΄Π΅Π»ΠΈΡΡ ΡΠΎΡΠ½ΠΎΠ΅ ΠΌΠ΅ΡΡΠΎ Π²ΠΎΠ·Π½ΠΈΠΊΠ½ΠΎΠ²Π΅Π½ΠΈΡ ΠΏΡΠΎΠ±Π»Π΅ΠΌΡ. ΠΠΎΡΠ»Π΅ ΡΠΎΠ³ΠΎ, ΠΊΠ°ΠΊ ΡΡΠΎ Π±ΡΠ΄Π΅Ρ Π²ΡΠΏΠΎΠ»Π½Π΅Π½ΠΎ, Π²Ρ Π΄ΠΎΠ»ΠΆΠ½Ρ ΠΏΠΎΠ»ΡΡΠΈΡΡ ΡΠ°ΡΡΠ΅Π½ΠΊΠΈ Π½Π° Π·Π°ΠΏΡΠ°ΡΡΠΈ ΠΈ ΡΠ°Π±ΠΎΡΡ.
Π§ΡΠΎ Π΄Π΅Π»Π°ΡΡ, Π΅ΡΠ»ΠΈ Π² ΠΌΠΎΠ΅ΠΌ Π°Π²ΡΠΎΠΌΠΎΠ±ΠΈΠ»Π΅ Π½Π΅ Π³ΠΎΡΠΈΡ ΡΠΈΠ³Π½Π°Π»ΡΠ½Π°Ρ Π»Π°ΠΌΠΏΠ° Β«ΠΠΎΠ½ΠΈΠΆΠ΅Π½Π½Π°Ρ ΠΌΠΎΡΠ½ΠΎΡΡΡ Π΄Π²ΠΈΠ³Π°ΡΠ΅Π»ΡΒ»?
ΠΡΠ»ΠΈ Π½Π° Π²Π°ΡΠ΅ΠΌ Π°Π²ΡΠΎΠΌΠΎΠ±ΠΈΠ»Π΅ Π½Π΅Ρ ΡΠΈΠ³Π½Π°Π»ΡΠ½ΠΎΠΉ Π»Π°ΠΌΠΏΡ Β«ΠΏΠΎΠ½ΠΈΠΆΠ΅Π½Π½ΠΎΠΉ ΠΌΠΎΡΠ½ΠΎΡΡΠΈ Π΄Π²ΠΈΠ³Π°ΡΠ΅Π»ΡΒ», Π½ΠΎ Π²Ρ ΡΡΠ²ΡΡΠ²ΡΠ΅ΡΠ΅, ΡΡΠΎ Π΄Π²ΠΈΠ³Π°ΡΠ΅Π»Ρ ΡΠ°Π±ΠΎΡΠ°Π΅Ρ ΠΏΠ»ΠΎΡ ΠΎ ΠΈΠ»ΠΈ ΠΏΠ΅ΡΠ΅Ρ ΠΎΠ΄ΠΈΡ Π² ΡΠ΅ΠΆΠΈΠΌ Π±Π΅Π·Π²ΡΡ ΠΎΠ΄Π½ΠΎΠΉ ΡΠ°Π±ΠΎΡΡ, Π²Π°ΠΌ ΡΠ»Π΅Π΄ΡΠ΅Ρ ΡΠ΄Π΅Π»Π°ΡΡ Π²ΡΠ΅ Π²ΠΎΠ·ΠΌΠΎΠΆΠ½ΠΎΠ΅, ΡΡΠΎΠ±Ρ Π½Π΅ΠΌΠ΅Π΄Π»Π΅Π½Π½ΠΎ Π²ΡΡΡΠ½ΠΈΡΡ, ΡΡΠΎ Ρ Π½ΠΈΠΌ Π½Π΅ ΡΠ°ΠΊ.
ΠΡ ΡΠ°ΠΊΠΆΠ΅ ΠΌΠΎΠΆΠ΅ΡΠ΅ Π²ΡΠΏΠΎΠ»Π½ΠΈΡΡ ΠΏΡΠ΅Π΄Π²Π°ΡΠΈΡΠ΅Π»ΡΠ½ΠΎΠ΅ ΡΠΊΠ°Π½ΠΈΡΠΎΠ²Π°Π½ΠΈΠ΅ Π°Π²ΡΠΎΠΌΠΎΠ±ΠΈΠ»Ρ, Π΅ΡΠ»ΠΈ ΠΎΠΆΠΈΠ΄Π°Π΅ΡΠ΅, ΡΡΠΎ ΠΌΠΎΠΆΠ΅Ρ Π²ΠΎΠ·Π½ΠΈΠΊΠ½ΡΡΡ ΠΏΡΠΎΠ±Π»Π΅ΠΌΠ°.
ΠΡΠ΅Π½Ρ Π²Π°ΠΆΠ½ΠΎ, ΡΡΠΎΠ±Ρ Π²Ρ ΠΊΠ°ΠΊ ΠΌΠΎΠΆΠ½ΠΎ ΠΌΠ΅Π½ΡΡΠ΅ ΡΠΏΡΠ°Π²Π»ΡΠ»ΠΈ ΡΡΠ°Π½ΡΠΏΠΎΡΡΠ½ΡΠΌ ΡΡΠ΅Π΄ΡΡΠ²ΠΎΠΌ, ΠΏΠΎΠΊΠ° ΠΏΡΠΎΠ±Π»Π΅ΠΌΠ° Π½Π΅ Π±ΡΠ΄Π΅Ρ ΡΠ΅ΡΠ΅Π½Π°. Π ΠΏΡΠΎΡΠΈΠ²Π½ΠΎΠΌ ΡΠ»ΡΡΠ°Π΅ ΡΡΠΎ ΠΌΠΎΠΆΠ΅Ρ ΠΏΡΠΈΠ²Π΅ΡΡΠΈ ΠΊ Π΄Π°Π»ΡΠ½Π΅ΠΉΡΠ΅ΠΌΡ ΠΏΠΎΠ²ΡΠ΅ΠΆΠ΄Π΅Π½ΠΈΡ Π°Π²ΡΠΎΠΌΠΎΠ±ΠΈΠ»Ρ ΠΈ Π±ΠΎΠ»Π΅Π΅ Π΄ΠΎΡΠΎΠ³ΠΎΡΡΠΎΡΡΠ΅ΠΌΡ ΡΠ΅ΠΌΠΎΠ½ΡΡ. ΠΡΠΎ ΡΠΎΠΆΠ΅ Π½Π΅Π±Π΅Π·ΠΎΠΏΠ°ΡΠ½ΠΎ.
ΠΠΌΠ΅ΠΉΡΠ΅ Π² Π²ΠΈΠ΄Ρ, ΡΡΠΎ ΡΠΎΠ»ΡΠΊΠΎ ΠΎΠ΄Π½Π° ΠΏΡΠΎΠ±Π»Π΅ΠΌΠ° Ρ ΠΎΠ΄Π½ΠΎΠΉ ΡΠΈΡΡΠ΅ΠΌΠΎΠΉ ΠΌΠΎΠΆΠ΅Ρ ΡΠ°ΡΠΏΡΠΎΡΡΡΠ°Π½ΠΈΡΡΡΡ ΠΈ Π½Π° Π΄ΡΡΠ³ΠΈΠ΅ ΡΠΈΡΡΠ΅ΠΌΡ. ΠΠΎΠ΄ ΠΎΡΠΈΠ±ΠΊΠΈ, ΠΏΡΠΈ ΠΊΠΎΡΠΎΡΠΎΠΌ Π·Π°Π³ΠΎΡΠ°Π΅ΡΡΡ ΡΠ²Π΅ΡΠΎΠ²ΠΎΠΉ ΠΈΠ½Π΄ΠΈΠΊΠ°ΡΠΎΡ Β«ΠΠΎΠ½ΠΈΠΆΠ΅Π½Π½Π°Ρ ΠΌΠΎΡΠ½ΠΎΡΡΡ Π΄Π²ΠΈΠ³Π°ΡΠ΅Π»ΡΒ», ΡΠ°ΠΊΠΆΠ΅ ΠΌΠΎΠΆΠ΅Ρ Π²ΡΠ·ΡΠ²Π°ΡΡ Π΄ΠΎΠΏΠΎΠ»Π½ΠΈΡΠ΅Π»ΡΠ½ΡΠ΅ ΡΠ²Π΅ΡΠΎΠ²ΡΠ΅ ΠΈΠ½Π΄ΠΈΠΊΠ°ΡΠΎΡΡ ΠΎΡΠΈΠ±ΠΊΠΈ Π½Π° ΠΏΡΠΈΠ±ΠΎΡΠ½ΠΎΠΉ ΠΏΠ°Π½Π΅Π»ΠΈ Π²Π°ΡΠ΅Π³ΠΎ Π°Π²ΡΠΎΠΌΠΎΠ±ΠΈΠ»Ρ.
ΠΡΠ»ΠΈ Π²Ρ ΡΡΠΈΡΠ°Π΅ΡΠ΅, ΡΡΠΎ Π²Π°Ρ Π°Π²ΡΠΎΠΌΠΎΠ±ΠΈΠ»Ρ ΡΠ°Π±ΠΎΡΠ°Π΅Ρ Π½Π° ΠΏΠΎΠ½ΠΈΠΆΠ΅Π½Π½ΠΎΠΉ ΠΌΠΎΡΠ½ΠΎΡΡΠΈ, Π° ΡΠΈΠ³Π½Π°Π»ΡΠ½ΡΠ΅ Π»Π°ΠΌΠΏΡ Π½Π΅ Π³ΠΎΡΡΡ, Π²Ρ ΠΌΠΎΠΆΠ΅ΡΠ΅ ΠΏΡΠΎΠ²Π΅ΡΠΈΡΡ ΡΠ»Π΅Π΄ΡΡΡΠΈΠ΅ ΠΊΠΎΠΌΠΏΠΎΠ½Π΅Π½ΡΡ, Π² ΡΠΎΠΌ ΡΠΈΡΠ»Π΅:
- ΠΠΎΠ·Π΄ΡΡΠ½ΡΠΉ ΡΠΈΠ»ΡΡΡ : ΠΠ°Π±ΠΈΡΡΠΉ Π²ΠΎΠ·Π΄ΡΡΠ½ΡΠΉ ΡΠΈΠ»ΡΡΡ Π½Π΅ Π³Π΅Π½Π΅ΡΠΈΡΡΠ΅Ρ ΠΊΠΎΠ΄ ΠΎΡΠΈΠ±ΠΊΠΈ, Π΅Π³ΠΎ Π»Π΅Π³ΠΊΠΎ ΠΎΡΡΠ΅ΠΌΠΎΠ½ΡΠΈΡΠΎΠ²Π°ΡΡ ΠΈ Π·Π°ΠΌΠ΅Π½ΠΈΡΡ.
- Π’ΠΎΠΏΠ»ΠΈΠ²Π½ΡΠΉ Π½Π°ΡΠΎΡ : ΠΡΠΎΠ±Π»Π΅ΠΌΡ Ρ ΡΠΎΠΏΠ»ΠΈΠ²Π½ΡΠΌ Π½Π°ΡΠΎΡΠΎΠΌ ΡΠ»ΠΎΠΆΠ½Π΅Π΅ Π΄ΠΈΠ°Π³Π½ΠΎΡΡΠΈΡΠΎΠ²Π°ΡΡ, ΠΈ Π·Π°ΠΌΠ΅Π½Π° ΠΌΠΎΠΆΠ΅Ρ ΡΡΠΎΠΈΡΡ Π΄ΠΎΡΠΎΠ³ΠΎ. ΠΡΠ»ΠΈ Π²Π°Ρ Π°Π²ΡΠΎΠΌΠΎΠ±ΠΈΠ»Ρ ΠΏΠ»ΠΎΡ ΠΎ ΡΠ°Π±ΠΎΡΠ°Π΅Ρ ΠΈΠ»ΠΈ Π²Ρ ΠΏΡΡΠ°Π΅ΡΠ΅ΡΡ Π·Π°Π²Π΅ΡΡΠΈ Π΅Π³ΠΎ, Π½ΠΎ Π½Π΅ ΠΌΠΎΠΆΠ΅ΡΠ΅, Π° Π½Π° ΠΏΡΠΈΠ±ΠΎΡΠ½ΠΎΠΉ ΠΏΠ°Π½Π΅Π»ΠΈ Π½Π΅ Π³ΠΎΡΡΡ ΡΠΈΠ³Π½Π°Π»ΡΠ½ΡΠ΅ Π»Π°ΠΌΠΏΡ, Π²ΠΎΠ·ΠΌΠΎΠΆΠ½ΠΎ, Π²Π°ΠΌ ΠΏΠΎΡΡΠ΅Π±ΡΠ΅ΡΡΡ Π·Π°ΠΌΠ΅Π½ΠΈΡΡ ΡΠΎΠΏΠ»ΠΈΠ²Π½ΡΠΉ Π½Π°ΡΠΎΡ.
- ΠΠ°Π²Π»Π΅Π½ΠΈΠ΅ Π² ΡΠΈΠ½Π°Ρ : ΠΠΈΠ·ΠΊΠΎΠ΅ Π΄Π°Π²Π»Π΅Π½ΠΈΠ΅ Π² ΡΠΈΠ½Π°Ρ ΡΠ°ΠΌΠΎ ΠΏΠΎ ΡΠ΅Π±Π΅ Π½Π΅ ΠΏΡΠΈΠ²Π΅Π΄Π΅Ρ ΠΊ ΡΡ ΡΠ΄ΡΠ΅Π½ΠΈΡ ΡΠ°Π±ΠΎΡΡ Π²Π°ΡΠ΅Π³ΠΎ Π°Π²ΡΠΎΠΌΠΎΠ±ΠΈΠ»Ρ, Π½ΠΎ ΠΌΠΎΠΆΠ΅Ρ Π²ΡΠ·Π²Π°ΡΡ ΡΡΠ΅Π½ΠΈΠ΅ Π½Π° ΡΠΊΠΎΠ»ΡΠ·ΠΊΠΈΡ Π΄ΠΎΡΠΎΠ³Π°Ρ . ΠΡΠΎ ΠΌΠΎΠΆΠ΅Ρ Π²ΡΠ·Π²Π°ΡΡ Π·Π°ΠΌΠ΅ΡΠ½ΡΡ ΡΠ°Π·Π½ΠΈΡΡ Π² Π΄ΠΈΠ½Π°ΠΌΠΈΠΊΠ΅ Π²Π°ΡΠ΅Π³ΠΎ Π΄Π²ΠΈΠΆΠ΅Π½ΠΈΡ.
Π§Π°ΡΡΠΎ Π·Π°Π΄Π°Π²Π°Π΅ΠΌΡΠ΅ Π²ΠΎΠΏΡΠΎΡΡ
ΠΠ°ΠΊ ΡΠ±ΡΠΎΡΠΈΡΡ ΠΈΠ½Π΄ΠΈΠΊΠ°ΡΠΎΡ Β«ΠΠΎΠ½ΠΈΠΆΠ΅Π½Π½Π°Ρ ΠΌΠΎΡΠ½ΠΎΡΡΡ Π΄Π²ΠΈΠ³Π°ΡΠ΅Π»ΡΒ» ?
ΠΠΎΠ΄ΠΎΠ±Π½ΠΎ ΡΠ²Π΅ΡΠΎΠ²ΠΎΠΌΡ ΠΈΠ½Π΄ΠΈΠΊΠ°ΡΠΎΡΡ Β«ΠΏΡΠΎΠ²Π΅ΡΡΡΠ΅ Π΄Π²ΠΈΠ³Π°ΡΠ΅Π»ΡΒ» Π² Π²Π°ΡΠ΅ΠΌ Π°Π²ΡΠΎΠΌΠΎΠ±ΠΈΠ»Π΅, Π΅Π³ΠΎ ΡΠΎΠΎΠ±ΡΠ΅Π½ΠΈΠ΅ Β«ΠΏΠΎΠ½ΠΈΠΆΠ΅Π½Π½Π°Ρ ΠΌΠΎΡΠ½ΠΎΡΡΡ Π΄Π²ΠΈΠ³Π°ΡΠ΅Π»ΡΒ» Π½Π΅Π»ΡΠ·Ρ ΡΠ±ΡΠΎΡΠΈΡΡ ΠΏΡΠΎΡΡΡΠΌ Π½Π°ΠΆΠ°ΡΠΈΠ΅ΠΌ ΠΊΠ½ΠΎΠΏΠΊΠΈ.Π§ΡΠΎΠ±Ρ ΡΠΎΠΎΠ±ΡΠ΅Π½ΠΈΠ΅ ΠΏΠΎΠ³Π°ΡΠ»ΠΎ, Π²Π°ΠΌ (ΠΈΠ»ΠΈ Π²Π°ΡΠ΅ΠΌΡ ΠΌΠ΅Ρ Π°Π½ΠΈΠΊΡ) Π½ΡΠΆΠ½ΠΎ Π±ΡΠ΄Π΅Ρ ΠΈΡΠΏΡΠ°Π²ΠΈΡΡ ΠΎΡΠ½ΠΎΠ²Π½ΡΡ ΠΏΡΠΎΠ±Π»Π΅ΠΌΡ, ΠΊΠΎΡΠΎΡΠ°Ρ ΠΈΠ·Π½Π°ΡΠ°Π»ΡΠ½ΠΎ ΠΏΡΠΈΠ²ΠΎΠ΄ΠΈΠ»Π° ΠΊ Π²ΠΊΠ»ΡΡΠ΅Π½ΠΈΡ ΡΠ²Π΅ΡΠ°.
ΠΠΎΠΆΠ΅Ρ Π»ΠΈ Π½ΠΈΠ·ΠΊΠΈΠΉ ΡΡΠΎΠ²Π΅Π½Ρ ΠΌΠ°ΡΠ»Π° ΡΠ½ΠΈΠ·ΠΈΡΡ ΠΌΠΎΡΠ½ΠΎΡΡΡ Π΄Π²ΠΈΠ³Π°ΡΠ΅Π»Ρ ΠΌΠΎΠ΅Π³ΠΎ Π°Π²ΡΠΎΠΌΠΎΠ±ΠΈΠ»Ρ?
ΠΠ½ΠΎΠ³Π΄Π° Π½ΠΈΠ·ΠΊΠΈΠΉ ΡΡΠΎΠ²Π΅Π½Ρ ΠΌΠ°ΡΠ»Π° ΠΌΠΎΠΆΠ΅Ρ ΠΏΡΠΈΠ²Π΅ΡΡΠΈ ΠΊ Π½Π΅Π΄ΠΎΡΡΠ°ΡΠΎΡΠ½ΠΎΠΌΡ ΡΡΠΊΠΎΡΠ΅Π½ΠΈΡ. ΠΠ°ΠΏΡΠΈΠΌΠ΅Ρ, ΡΠΎΠ²ΡΠ΅ΠΌΠ΅Π½Π½ΡΠ΅ Π΄Π²ΠΈΠ³Π°ΡΠ΅Π»ΠΈ ΠΈΠΌΠ΅ΡΡ ΡΠΈΡΡΠ΅ΠΌΡ ΠΈΠ·ΠΌΠ΅Π½Π΅Π½ΠΈΡ ΡΠ°Π· Π³Π°Π·ΠΎΡΠ°ΡΠΏΡΠ΅Π΄Π΅Π»Π΅Π½ΠΈΡ (VVT), ΡΠ°Π±ΠΎΡΠ° ΠΊΠΎΡΠΎΡΡΡ Π²ΠΎ ΠΌΠ½ΠΎΠ³ΠΎΠΌ Π·Π°Π²ΠΈΡΠΈΡ ΠΎΡ Π΄Π°Π²Π»Π΅Π½ΠΈΡ ΠΌΠ°ΡΠ»Π°.
Π‘Π²ΡΠ·Π°ΡΡΡΡ Ρ ΠΏΠΎΠΊΡΠΏΠ°ΡΠ΅Π»Π΅ΠΌ Cash Cars ΡΠ΅ΠΉΡΠ°Ρ
ΠΡΠ»ΠΈ Π²Π°Ρ Π°Π²ΡΠΎΠΌΠΎΠ±ΠΈΠ»Ρ ΡΠ°Π±ΠΎΡΠ°Π΅Ρ Ρ ΠΏΠΎΠ½ΠΈΠΆΠ΅Π½Π½ΠΎΠΉ ΠΌΠΎΡΠ½ΠΎΡΡΡΡ Π΄Π²ΠΈΠ³Π°ΡΠ΅Π»Ρ ΠΈ Π²Ρ ΠΏΡΠΎΡΡΠΎ Ρ ΠΎΡΠΈΡΠ΅ ΠΎΡ Π½Π΅Π³ΠΎ ΠΈΠ·Π±Π°Π²ΠΈΡΡΡΡ, ΠΏΠΎΡΠ΅ΠΌΡ Π±Ρ Π½Π΅ ΠΏΡΠΎΠ΄Π°ΡΡ Π½Π°ΠΌ ΡΠ²ΠΎΠΉ Π°Π²ΡΠΎΠΌΠΎΠ±ΠΈΠ»Ρ? ΠΡ ΠΌΠΎΠΆΠ΅ΠΌ ΠΏΡΠ΅Π΄Π»ΠΎΠΆΠΈΡΡ Π²Π°ΠΌ Π½Π° ΠΌΠ΅ΡΡΠ΅ Π΄ΠΎ 500 Π΄ΠΎΠ»Π»Π°ΡΠΎΠ² ΠΈ Π±ΡΠΊΡΠΈΡΠΎΠ²Π°ΡΡ ΠΌΠ°ΡΠΈΠ½Ρ Π±Π΅ΡΠΏΠ»Π°ΡΠ½ΠΎ!
ΠΠΎΠ·Π²ΠΎΠ½ΠΈΡΠ΅ Π½Π°ΠΌ ΡΠ΅Π³ΠΎΠ΄Π½Ρ ΠΏΠΎ ΡΠ΅Π»Π΅ΡΠΎΠ½Ρ 866-924-4608 ΠΈΠ»ΠΈ ΠΏΠΎΡΠ΅ΡΠΈΡΠ΅ Π½Π°Ρ Π²Π΅Π±-ΡΠ°ΠΉΡ, ΡΡΠΎΠ±Ρ ΡΠ·Π½Π°ΡΡ, ΡΠΊΠΎΠ»ΡΠΊΠΎ ΡΡΠΎΠΈΡ Π²Π°Ρ Π΄ΡΠ°Π½Π΄ΡΠ»Π΅Ρ.ΠΡ ΠΏΡΠ΅Π΄Π»Π°Π³Π°Π΅ΠΌ Π±ΠΎΠ»ΡΡΠΈΠ΅ Π΄Π΅Π½ΡΠ³ΠΈ Π·Π° ΡΡΠΈΠ»Ρ ΠΈ ΠΌΠΎΠΆΠ΅ΠΌ Π·Π°Π±ΡΠ°ΡΡ Π²Π°Ρ Π°Π²ΡΠΎΠΌΠΎΠ±ΠΈΠ»Ρ ΠΈ Π·Π°ΠΏΠ»Π°ΡΠΈΡΡ Π²Π°ΠΌ Π² ΡΠΎΡ ΠΆΠ΅ Π΄Π΅Π½Ρ!
ΠΠ°Π²Π΅ΡΡΠ΅Π½ΠΈΠ΅
ΠΡΡΡ ΠΌΠ½ΠΎΠ³ΠΎ Π²Π΅ΡΠ΅ΠΉ, ΠΊΠΎΡΠΎΡΡΠ΅ ΠΌΠΎΠ³ΡΡ Π²ΡΠ·Π²Π°ΡΡ ΡΠ½ΠΈΠΆΠ΅Π½ΠΈΠ΅ ΠΌΠΎΡΠ½ΠΎΡΡΠΈ Π΄Π²ΠΈΠ³Π°ΡΠ΅Π»Ρ Π²Π°ΡΠ΅Π³ΠΎ Π°Π²ΡΠΎΠΌΠΎΠ±ΠΈΠ»Ρ. ΠΡΠ»ΠΈ Π·Π°Π³ΠΎΡΠΈΡΡΡ ΠΈΠ½Π΄ΠΈΠΊΠ°ΡΠΎΡ Β«ΠΏΠΎΠ½ΠΈΠΆΠ΅Π½Π½Π°Ρ ΠΌΠΎΡΠ½ΠΎΡΡΡ Π΄Π²ΠΈΠ³Π°ΡΠ΅Π»ΡΒ», Π½Π΅ ΡΠ°Π΄ΠΈΡΠ΅ΡΡ Π·Π° ΡΡΠ»Ρ. ΠΡ ΠΌΠΎΠΆΠ΅ΡΠ΅ ΠΏΠΎΠΏΡΠΎΠ±ΠΎΠ²Π°ΡΡ ΠΎΡΡΠ΅ΠΌΠΎΠ½ΡΠΈΡΠΎΠ²Π°ΡΡ Π΅Π³ΠΎ ΡΠ°ΠΌΠΎΡΡΠΎΡΡΠ΅Π»ΡΠ½ΠΎ Π΄ΠΎΠΌΠ° ΠΈΠ»ΠΈ ΠΎΡΠ²Π΅Π·ΡΠΈ ΡΠ²ΠΎΠΉ Π°Π²ΡΠΎΠΌΠΎΠ±ΠΈΠ»Ρ ΠΊ ΡΠ΅ΡΡΠΈΡΠΈΡΠΈΡΠΎΠ²Π°Π½Π½ΠΎΠΌΡ ΠΌΠ΅Ρ Π°Π½ΠΈΠΊΡ Π΄Π»Ρ ΡΠ΅ΠΌΠΎΠ½ΡΠ°.
ΠΠΎΡΠ½ΠΎΡΡΡ Π΄Π²ΠΈΠ³Π°ΡΠ΅Π»Ρ— ΠΎΠ±Π·ΠΎΡ
Π Π°Π·ΡΠ°Π±ΠΎΡΠΊΠ° Π°Π²ΠΈΠ°ΡΠΈΠΎΠ½Π½ΠΎΠ³ΠΎ Π΄Π²ΠΈΠ³Π°ΡΠ΅Π»Ρ
ΠΠ° ΡΠΈΡ. 38 ΠΏΠΎΠΊΠ°Π·Π°Π½Ρ ΠΎΡΠ½ΠΎΠ²Π½ΡΠ΅ ΡΡΠ½ΠΊΡΠΈΠΎΠ½Π°Π»ΡΠ½ΡΠ΅ ΡΠ»Π΅ΠΌΠ΅Π½ΡΡ ΡΡΡΠ±ΠΎΠ²Π΅Π½ΡΠΈΠ»ΡΡΠΎΡΠ½ΠΎΠ³ΠΎ (Π±Π°ΠΉΠΏΠ°ΡΠ½ΠΎΠ³ΠΎ) Π΄Π²ΠΈΠ³Π°ΡΠ΅Π»Ρ Ρ ΡΠΈΠΊΠ»ΠΎΠΌ ΠΡΠ°ΠΉΡΠΎΠ½Π°, ΠΊΠΎΡΠΎΡΡΠΉ ΡΠΎΡΡΠ°Π²Π»ΡΠ΅Ρ ΠΏΠΎΠ΄Π°Π²Π»ΡΡΡΠ΅Π΅ Π±ΠΎΠ»ΡΡΠΈΠ½ΡΡΠ²ΠΎ Π²ΡΠ΅Ρ Π΄Π²ΠΈΠ³Π°ΡΠ΅Π»Π΅ΠΉ, ΠΈΡΠΏΠΎΠ»ΡΠ·ΡΠ΅ΠΌΡΡ ΡΠ΅Π³ΠΎΠ΄Π½Ρ Π² ΠΏΠ°ΡΠΊΠ΅.ΠΠΎΠ·Π΄ΡΡ , ΠΏΠΎΡΡΡΠΏΠ°ΡΡΠΈΠΉ Π² ΠΏΠ΅ΡΠ΅Π΄Π½ΡΡ ΡΠ°ΡΡΡ Π΄Π²ΠΈΠ³Π°ΡΠ΅Π»Ρ, ΡΠ°Π·Π΄Π΅Π»ΡΠ΅ΡΡΡ Π½Π° Π΄Π²Π° ΠΎΡΠ½ΠΎΠ²Π½ΡΡ ΠΏΠΎΡΠΎΠΊΠ°: (1) ΠΏΠ΅ΡΠ΅ΠΏΡΡΠΊΠ½ΠΎΠΉ Π²ΠΎΠ·Π΄ΡΡΠ½ΡΠΉ ΠΏΠΎΡΠΎΠΊ, ΠΊΠΎΡΠΎΡΡΠΉ Π²ΡΠ±ΡΠ°ΡΡΠ²Π°Π΅ΡΡΡ Π½Π°Π·Π°Π΄ Π²Π΅Π½ΡΠΈΠ»ΡΡΠΎΡΠΎΠΌ ΡΠΎ ΡΠΊΠΎΡΠΎΡΡΡΡ V 1 ΠΈ Π½Π΅ ΡΡΠ°ΡΡΠ²ΡΠ΅Ρ Π² ΠΏΡΠΎΡΠ΅ΡΡΠ΅ ΡΠ³ΠΎΡΠ°Π½ΠΈΡ, ΠΈ ( 2) Π²ΠΎΠ·Π΄ΡΡΠ½ΡΠΉ ΠΏΠΎΡΠΎΠΊ, ΠΏΡΠΎΡ ΠΎΠ΄ΡΡΠΈΠΉ ΡΠ΅ΡΠ΅Π· ΠΊΠΎΠΌΠΏΡΠ΅ΡΡΠΎΡΡ Π½ΠΈΠ·ΠΊΠΎΠ³ΠΎ ΠΈ Π²ΡΡΠΎΠΊΠΎΠ³ΠΎ Π΄Π°Π²Π»Π΅Π½ΠΈΡ Π² ΠΊΠ°ΠΌΠ΅ΡΡ ΡΠ³ΠΎΡΠ°Π½ΠΈΡ, Π³Π΄Π΅ ΡΠΎΠΏΠ»ΠΈΠ²ΠΎ ΠΏΠΎΠ΄ΠΌΠ΅ΡΠΈΠ²Π°Π΅ΡΡΡ ΠΈ Π²ΠΎΡΠΏΠ»Π°ΠΌΠ΅Π½ΡΠ΅ΡΡΡ. ΠΠ· ΠΊΠ°ΠΌΠ΅ΡΡ ΡΠ³ΠΎΡΠ°Π½ΠΈΡ ΠΏΠΎΡΠΎΠΊ ΠΏΡΠΎΡ ΠΎΠ΄ΠΈΡ ΡΠ΅ΡΠ΅Π· ΡΡΡΠ±ΠΈΠ½Ρ Π²ΡΡΠΎΠΊΠΎΠ³ΠΎ ΠΈ Π½ΠΈΠ·ΠΊΠΎΠ³ΠΎ Π΄Π°Π²Π»Π΅Π½ΠΈΡ, ΠΊΠΎΡΠΎΡΡΠ΅ ΠΏΡΠΈΠ²ΠΎΠ΄ΡΡ Π² Π΄Π΅ΠΉΡΡΠ²ΠΈΠ΅ ΠΊΠΎΠΌΠΏΡΠ΅ΡΡΠΎΡΡ ΠΈ Π²Π΅Π½ΡΠΈΠ»ΡΡΠΎΡ, ΠΈ Π²ΡΡ ΠΎΠ΄ΠΈΡ ΠΈΠ· Π΄Π²ΠΈΠ³Π°ΡΠ΅Π»Ρ ΠΏΠΎΠ΄ Π½Π°ΠΏΡΡΠΆΠ΅Π½ΠΈΠ΅ΠΌ V 2 .ΠΠΎ Π²ΡΠ΅Ρ ΡΠ»ΡΡΠ°ΡΡ V 2 > V 1 . ΠΠ° ΡΡΠ΅Ρ ΠΈΡΠΏΠΎΠ»ΡΠ·ΠΎΠ²Π°Π½ΠΈΡ ΡΡΠΈΡ Π΄Π²ΡΡ Π²ΠΎΠ·Π΄ΡΡΠ½ΡΡ ΠΏΠΎΡΠΎΠΊΠΎΠ², Π° Π½Π΅ ΡΠΎΠ»ΡΠΊΠΎ ΠΎΠ΄Π½ΠΎΠ³ΠΎ, ΠΊΠ°ΠΊ Π² ΡΡΡΠ±ΠΎΡΠ΅Π°ΠΊΡΠΈΠ²Π½ΡΡ Π΄Π²ΠΈΠ³Π°ΡΠ΅Π»ΡΡ , ΡΡΡΠ°Π½Π°Π²Π»ΠΈΠ²Π°Π΅ΡΡΡ Π±ΠΎΠ»Π΅Π΅ ΠΏΠΎΡΡΠ΅ΠΏΠ΅Π½Π½ΡΠΉ Π³ΡΠ°Π΄ΠΈΠ΅Π½Ρ ΡΠΊΠΎΡΠΎΡΡΠΈ ΠΎΡ Π½Π΅ΠΏΠΎΠ΄Π²ΠΈΠΆΠ½ΠΎΠ³ΠΎ Π²ΠΎΠ·Π΄ΡΡ Π° ΠΊ ΡΡΡΡΠΉΠ½ΠΎΠΌΡ ΠΏΠΎΡΠΎΠΊΡ ΠΏΡΠΈ V 2 , ΡΡΠΎ ΠΏΡΠΈΠ²ΠΎΠ΄ΠΈΡ ΠΊ ΠΌΠ΅Π½ΡΡΠ΅ΠΉ ΡΡΡΠ±ΡΠ»Π΅Π½ΡΠ½ΠΎΡΡΠΈ ΠΈ ΠΏΠΎΠ²ΡΡΠ΅Π½ΠΈΡ ΡΡΡΠ΅ΠΊΡΠΈΠ²Π½ΠΎΡΡΠΈ ΡΡΠ³ΠΈ. Π₯ΠΎΡΡ V 2 Π½ΠΈΠΆΠ΅, ΡΠ΅ΠΌ Π±ΡΠ»ΠΎ Π±Ρ Π² ΡΠ»ΡΡΠ°Π΅ ΡΡΡΠ±ΠΎΡΠ΅Π°ΠΊΡΠΈΠ²Π½ΠΎΠ³ΠΎ Π΄Π²ΠΈΠ³Π°ΡΠ΅Π»Ρ, ΠΎΠ±ΡΠ°Ρ ΡΡΠ³Π° Π½Π΅ ΡΠ½ΠΈΠΆΠ°Π΅ΡΡΡ ΠΈΠ·-Π·Π° Π±ΠΎΠ»ΡΡΠ΅Π³ΠΎ ΠΌΠ°ΡΡΠΎΠ²ΠΎΠ³ΠΎ ΡΠ°ΡΡ ΠΎΠ΄Π° ΡΠ΅ΡΠ΅Π· Π΄Π²ΠΈΠ³Π°ΡΠ΅Π»Ρ.Π Π½Π°ΡΡΠΎΡΡΠ΅Π΅ Π²ΡΠ΅ΠΌΡ Π²Π΅Π΄ΡΡΡΡ Π·Π½Π°ΡΠΈΡΠ΅Π»ΡΠ½ΡΠ΅ Π½Π°ΡΡΠ½ΠΎ-ΠΈΡΡΠ»Π΅Π΄ΠΎΠ²Π°ΡΠ΅Π»ΡΡΠΊΠΈΠ΅ ΠΈ ΠΎΠΏΡΡΠ½ΠΎ-ΠΊΠΎΠ½ΡΡΡΡΠΊΡΠΎΡΡΠΊΠΈΠ΅ ΡΠ°Π±ΠΎΡΡ, Π½Π°ΠΏΡΠ°Π²Π»Π΅Π½Π½ΡΠ΅ Π½Π° ΠΏΠΎΠ²ΡΡΠ΅Π½ΠΈΠ΅ ΡΠ½Π΅ΡΠ³ΠΎΡΡΡΠ΅ΠΊΡΠΈΠ²Π½ΠΎΡΡΠΈ Π°Π²ΠΈΠ°ΡΠΈΠΎΠ½Π½ΡΡ Π΄Π²ΠΈΠ³Π°ΡΠ΅Π»Π΅ΠΉ. ΠΠ°ΡΠ΅Π»Π΅Π½Π½ΠΎΡΡΡ ΡΡΠΈΡ ΠΏΡΠΎΠ³ΡΠ°ΠΌΠΌ Π½Π°ΠΏΡΠ°Π²Π»Π΅Π½Π° ββΠ½Π° ΡΡΠΈ ΠΎΡΠ΄Π΅Π»ΡΠ½ΡΠ΅, Π½ΠΎ Π²Π·Π°ΠΈΠΌΠΎΠ΄ΠΎΠΏΠΎΠ»Π½ΡΡΡΠΈΠ΅ ΡΠ΅Π»ΠΈ: (1) ΠΏΠΎΠ²ΡΡΠ΅Π½ΠΈΠ΅ ΡΡΡΠ΅ΠΊΡΠΈΠ²Π½ΠΎΡΡΠΈ ΡΡΡΠ΅ΡΡΠ²ΡΡΡΠΈΡ Π΄Π²ΠΈΠ³Π°ΡΠ΅Π»Π΅ΠΉ ΠΏΡΠΈΠΌΠ΅ΡΠ½ΠΎ Π½Π° 5% Π·Π° ΡΡΠ΅Ρ ΠΌΠΎΠ΄ΠΈΡΠΈΠΊΠ°ΡΠΈΠΉ ΠΌΠΎΠ΄Π΅ΡΠ½ΠΈΠ·Π°ΡΠΈΠΈ ΠΈ ΡΠ»ΡΡΡΠ΅Π½ΠΈΡ ΡΠΎΡ ΡΠ°Π½Π΅Π½ΠΈΡ ΡΠ°Π±ΠΎΡΠΈΡ Ρ Π°ΡΠ°ΠΊΡΠ΅ΡΠΈΡΡΠΈΠΊ; (2) ΡΠ°Π·ΡΠ°Π±ΠΎΡΠΊΠ° ΡΡΡΠ±ΠΎΠ²Π΅Π½ΡΠΈΠ»ΡΡΠΎΡΠ½ΡΡ Π΄Π²ΠΈΠ³Π°ΡΠ΅Π»Π΅ΠΉ ΡΠ»Π΅Π΄ΡΡΡΠ΅Π³ΠΎ ΠΏΠΎΠΊΠΎΠ»Π΅Π½ΠΈΡ, ΡΡΡΠ΅ΠΊΡΠΈΠ²Π½ΠΎΡΡΡ ΠΊΠΎΡΠΎΡΡΡ Π΄ΠΎΠ»ΠΆΠ½Π° ΠΏΠΎΠ²ΡΡΠΈΡΡΡΡ ΠΊΠ°ΠΊ ΠΌΠΈΠ½ΠΈΠΌΡΠΌ Π½Π° 12% ΠΏΠΎ ΡΡΠ°Π²Π½Π΅Π½ΠΈΡ Ρ ΡΡΡΠ΅ΡΡΠ²ΡΡΡΠΈΠΌΠΈ ΡΠ΅Ρ Π½ΠΎΠ»ΠΎΠ³ΠΈΡΠΌΠΈ; (3) ΡΠ°Π·ΡΠ°Π±ΠΎΡΠΊΠ° Π²ΠΈΠ½ΡΠΎΠ²ΠΎΠ³ΠΎ Π΄Π²ΠΈΠ³Π°ΡΠ΅Π»Ρ Ρ Π²Π΅Π½ΡΠΈΠ»ΡΡΠΎΡΠΎΠΌ, ΡΡΡΠ΅ΠΊΡΠΈΠ²Π½ΠΎΡΡΡ ΠΊΠΎΡΠΎΡΠΎΠ³ΠΎ Π΄ΠΎΠ»ΠΆΠ½Π° ΠΏΠΎΠ²ΡΡΠΈΡΡΡΡ Π½Π° 10-20% ΠΏΠΎ ΡΡΠ°Π²Π½Π΅Π½ΠΈΡ Ρ ΡΡΡΠ±ΠΎΠ²Π΅Π½ΡΠΈΠ»ΡΡΠΎΡΠ½ΡΠΌ Π΄Π²ΠΈΠ³Π°ΡΠ΅Π»Π΅ΠΌ Ρ ΠΈΡΠΏΠΎΠ»ΡΠ·ΠΎΠ²Π°Π½ΠΈΠ΅ΠΌ ΡΠΊΠ²ΠΈΠ²Π°Π»Π΅Π½ΡΠ½ΠΎΠΉ ΠΎΡΠ½ΠΎΠ²Π½ΠΎΠΉ ΡΠ΅Ρ Π½ΠΎΠ»ΠΎΠ³ΠΈΠΈ (20-40% ΠΏΠΎ ΡΡΠ°Π²Π½Π΅Π½ΠΈΡ Ρ Π΄Π²ΠΈΠ³Π°ΡΠ΅Π»ΡΠΌΠΈ, ΠΊΠΎΡΠΎΡΡΠ΅ ΠΈΡΠΏΠΎΠ»ΡΠ·ΡΡΡΡΡ Π² Π½Π°ΡΡΠΎΡΡΠ΅Π΅ Π²ΡΠ΅ΠΌΡ).
Π ΠΈΡ. 38. ΠΡΠ½ΠΎΠ²Π½ΡΠ΅ ΡΠ·Π»Ρ Π’Π ΠΠ. ΠΠ, Π²ΡΡΠΎΠΊΠΎΠ³ΠΎ Π΄Π°Π²Π»Π΅Π½ΠΈΡ; ΠΠ, Π½ΠΈΠ·ΠΊΠΎΠ³ΠΎ Π΄Π°Π²Π»Π΅Π½ΠΈΡ.
Π’ΡΠΈ ΠΎΡΠ½ΠΎΠ²Π½ΡΡ Π΄Π²ΠΈΠ³Π°ΡΠ΅Π»Ρ ΡΠ΅Π³ΠΎΠ΄Π½Ρ ΠΈΡΠΏΠΎΠ»ΡΠ·ΡΡΡΡΡ Π² Π±ΠΎΠ»ΡΡΠΈΠ½ΡΡΠ²Π΅ ΠΊΠΎΠΌΠΌΠ΅ΡΡΠ΅ΡΠΊΠΈΡ ΡΠ°ΠΌΠΎΠ»Π΅ΡΠΎΠ² Π‘Π¨Π ΠΈ Π±ΡΠ΄ΡΡ ΠΈΡΠΏΠΎΠ»ΡΠ·ΠΎΠ²Π°ΡΡΡΡ Π² ΡΠ΅ΡΠ΅Π½ΠΈΠ΅ 1980-Ρ Π³ΠΎΠ΄ΠΎΠ². 8 Π’Π°ΠΊΠΈΠΌ ΠΎΠ±ΡΠ°Π·ΠΎΠΌ, Π΄Π°ΠΆΠ΅ Π½Π΅Π±ΠΎΠ»ΡΡΠΎΠ΅ ΠΏΠΎΠ²ΡΡΠ΅Π½ΠΈΠ΅ ΡΡΡΠ΅ΠΊΡΠΈΠ²Π½ΠΎΡΡΠΈ ΡΡΠΈΡ Π΄Π²ΠΈΠ³Π°ΡΠ΅Π»Π΅ΠΉ ΠΏΡΠΈΠ²Π΅Π΄Π΅Ρ ΠΊ Π·Π½Π°ΡΠΈΡΠ΅Π»ΡΠ½ΠΎΠΉ ΡΠΊΠΎΠ½ΠΎΠΌΠΈΠΈ ΡΠΎΠΏΠ»ΠΈΠ²Π° Ρ Π³ΠΎΠ΄Π°ΠΌΠΈ. ΠΠΆΠΈΠ΄Π°Π΅ΡΡΡ, ΡΡΠΎ ΡΠΊΠΎΠ½ΠΎΠΌΠΈΡ ΡΠΎΠΏΠ»ΠΈΠ²Π° Π² Π΄ΠΈΠ°ΠΏΠ°Π·ΠΎΠ½Π΅ ΠΏΡΠΈΠ±Π»ΠΈΠ·ΠΈΡΠ΅Π»ΡΠ½ΠΎ ΠΎΡ 3 Π΄ΠΎ 6%, Π² Π·Π°Π²ΠΈΡΠΈΠΌΠΎΡΡΠΈ ΠΎΡ ΡΠΈΠΏΠ° Π΄Π²ΠΈΠ³Π°ΡΠ΅Π»Ρ, ΠΌΠΎΠΆΠ΅Ρ Π±ΡΡΡ Π΄ΠΎΡΡΠΈΠ³Π½ΡΡΠ° Π·Π° ΡΡΠ΅Ρ Π΄ΠΎΠΎΡΠ½Π°ΡΠ΅Π½ΠΈΡ Π΄Π²ΠΈΠ³Π°ΡΠ΅Π»Π΅ΠΉ ΡΠ»ΡΡΡΠ΅Π½Π½ΡΠΌΠΈ ΠΊΠΎΠΌΠΏΠΎΠ½Π΅Π½ΡΠ°ΠΌΠΈ Π²ΠΎ Π²ΡΠ΅ΠΌΡ ΠΏΡΠΎΡΠ΅Π΄ΡΡ ΡΠ΅Π³ΡΠ»ΡΡΠ½ΠΎΠ³ΠΎ ΡΠ΅Ρ Π½ΠΈΡΠ΅ΡΠΊΠΎΠ³ΠΎ ΠΎΠ±ΡΠ»ΡΠΆΠΈΠ²Π°Π½ΠΈΡ.ΠΠ³ΡΠ°Π½ΠΈΡΠ΅Π½ΠΈΡ ΠΏΠΎ ΠΎΠ±ΡΠ΅ΠΌΡ Π½Π΅ ΠΏΠΎΠ·Π²ΠΎΠ»ΡΡΡ ΠΏΡΠΎΠ²Π΅ΡΡΠΈ ΠΈΡΡΠ΅ΡΠΏΡΠ²Π°ΡΡΠ΅Π΅ ΠΎΠ±ΡΡΠΆΠ΄Π΅Π½ΠΈΠ΅ Π²ΡΠ΅Ρ ΡΠ»ΡΡΡΠ΅Π½ΠΈΠΉ, ΠΏΡΠ΅Π΄ΡΡΠΌΠΎΡΡΠ΅Π½Π½ΡΡ Π΄Π»Ρ ΠΊΠ°ΠΆΠ΄ΠΎΠ³ΠΎ ΡΠΈΠΏΠ° Π΄Π²ΠΈΠ³Π°ΡΠ΅Π»Ρ, ΠΈ ΡΠΎΠ»ΡΠΊΠΎ ΠΊΡΠ°ΡΠΊΠΎΠ΅ ΠΈΠ·Π»ΠΎΠΆΠ΅Π½ΠΈΠ΅ ΠΏΡΠΈΠ²Π΅Π΄Π΅Π½ΠΎ Π² Π’Π°Π±Π»ΠΈΡΠ΅ XXIV. ΠΠ΄Π½Π°ΠΊΠΎ Π±ΠΎΠ»ΡΡΠΈΠ½ΡΡΠ²ΠΎ ΡΡΠΎΠ²Π΅ΡΡΠ΅Π½ΡΡΠ²ΠΎΠ²Π°Π½ΠΈΠΉ Π΄ΠΈΠ·Π°ΠΉΠ½Π° ΡΠΎΡΡΠ΅Π΄ΠΎΡΠΎΡΠ΅Π½ΠΎ Π²ΠΎΠΊΡΡΠ³ ΡΠ»Π΅Π΄ΡΡΡΠΈΡ ΠΎΠ±Π»Π°ΡΡΠ΅ΠΉ (Graffin, 1978; Lennard, 1978):
Π’ΠΠΠΠΠ¦Π XXIV. ΠΡΠ°ΡΠΊΠΎΠ΅ ΠΈΠ·Π»ΠΎΠΆΠ΅Π½ΠΈΠ΅ ΠΊΡΠ°ΡΠΊΠΎΡΡΠΎΡΠ½ΡΡ ΠΏΡΠΎΠ΅ΠΊΡΠΎΠ² ΠΏΠΎ ΠΏΠΎΠ²ΡΡΠ΅Π½ΠΈΡ ΡΡΡΠ΅ΠΊΡΠΈΠ²Π½ΠΎΡΡΠΈ Π΄Π²ΠΈΠ³Π°ΡΠ΅Π»Π΅ΠΉ Π½Π° ΡΠ΅ΠΊΡΡΠΈΠΉ ΠΌΠΎΠΌΠ΅Π½Ρ
| ΠΠ²ΠΈΠ³Π°ΡΠ΅Π»Ρ | ΠΠΎΠ½ΡΠ΅ΠΏΡΠΈΡ | SFC Reduction | ||||
|---|---|---|---|---|---|---|
| ΠΡΠΎΠ³Π½ΠΎΠ· | Π€Π°ΠΊΡΠΈΡΠ΅ΡΠΊΠΈΠΉ | |||||
| P & , -76 | Π Π΅Π³ΡΠ»ΡΡΠΎΡ Π°ΠΊΡΠΈΠ²Π½ΠΎΠ³ΠΎ Π·Π°Π·ΠΎΡΠ° HPT | 0.9 | 0,7 | |||
| P & amp; WA / JT-9D-7, -7R4 | Π£Π»ΡΡΡΠ΅Π½Π½ΡΠΉ Π²Π΅Π½ΡΠΈΠ»ΡΡΠΎΡ | 1,3 | 1,3 | |||
| P & amp; WA / JT-9D-Π²ΡΠ΅ ΠΌΠΎΠ΄Π΅Π»ΠΈ | ΡΠ΅ΡΠΌΠΎΠ±Π°ΡΡΠ΅ΡΠ½ΠΎΠ΅ ΠΏΠΎΠΊΡΡΡΠΈΠ΅ HPT0,2 | — | ||||
| P & WA / JT-9D-Π²ΡΠ΅ ΠΌΠΎΠ΄Π΅Π»ΠΈ | ΠΠ΅ΡΠ°ΠΌΠΈΡΠ΅ΡΠΊΠΎΠ΅ Π½Π°ΡΡΠΆΠ½ΠΎΠ΅ Π²ΠΎΠ·Π΄ΡΡΠ½ΠΎΠ΅ ΡΠΏΠ»ΠΎΡΠ½Π΅Π½ΠΈΠ΅ HPT | 0,3 | — | |||
| P & WA / JT-8D-15, -17, -17 -217 | ΠΠ°ΡΡΠΆΠ½ΠΎΠ΅ Π²ΠΎΠ·Π΄ΡΡΠ½ΠΎΠ΅ ΡΠΏΠ»ΠΎΡΠ½Π΅Π½ΠΈΠ΅ Π²ΡΡΠΎΠΊΠΎΠ³ΠΎ Π΄Π°Π²Π»Π΅Π½ΠΈΡ | 0,5 | 0.6 | |||
| P & amp; WA / JT-8D-15, -17, -217 | HPT ΡΠ»ΡΡΡΠ΅Π½Π½ΠΎΠ΅ ΠΎΡ Π»Π°ΠΆΠ΄Π΅Π½ΠΈΠ΅ Π»Π΅Π·Π²ΠΈΡ | 0,9 | — | |||
| P & amp; WA / JT-8D-Π²ΡΠ΅ ΠΌΠΎΠ΄Π΅Π»ΠΈ | HPC ΡΡΠ°Π½ΡΠ΅Π΅ΠΊΠΎΠΏΠ°ΡΠ΅Π»Ρ ΡΠΏΠ»ΠΎΡΠ½Π΅Π½ΠΈΠ΅ | 0,9 | — | |||
| GE / CF-6, -50, -80 | Π£Π»ΡΡΡΠ΅Π½Π½ΡΠΉ Π²Π΅Π½ΡΠΈΠ»ΡΡΠΎΡ | 1,8 | 1,8 | |||
| GE / CF-6-50 | Π‘ΠΎΠΏΠ»ΠΎ Ρ ΠΊΠΎΡΠΎΡΠΊΠΈΠΌ ΡΡΠ΅ΡΠΆΠ½Π΅ΠΌ | 1.0 | 0.9 | |||
| GE / CF-6-Π²ΡΠ΅ ΠΌΠΎΠ΄Π΅Π»ΠΈ | ΠΠΎΠ²Π°Ρ ΠΏΠ΅ΡΠ΅Π΄Π½ΡΡ ΠΎΠΏΠΎΡΠ° Π΄Π²ΠΈΠ³Π°ΡΠ΅Π»Ρ | 0.3 | 0,1 | |||
| GC / CF-6 | ΠΡΡΠΎΠ΄ΠΈΠ½Π°ΠΌΠΈΠΊΠ° HPT | 1,3 | 1,1 | |||
| GE / CF-6-50 | ΠΠΎΠ½ΡΡΠΎΠ»Ρ ΠΊΡΡΠ³Π»ΠΎΡΡΠΈ HPT | 0,4 | — | GE / CF-6Π Π΅Π³ΡΠ»ΡΡΠΎΡ Π°ΠΊΡΠΈΠ²Π½ΠΎΠ³ΠΎ Π·Π°Π·ΠΎΡΠ° HPT | 0,6 | — |
| GE / CF-6-50 | Π Π΅Π³ΡΠ»ΡΡΠΎΡ Π°ΠΊΡΠΈΠ²Π½ΠΎΠ³ΠΎ Π·Π°Π·ΠΎΡΠ° LPT | 0,3 | — | |||
| DAC / JT-8D- 9, -11, -15, -17 | ΠΠ±ΡΠ΅ΠΊΠ°ΡΠ΅Π»Ρ ΡΠ΅Π²Π΅ΡΡΠΎΡΠ° DC-9 | 0.5 | 1,2 | |||
| DAC / JT-9D / 59 ΠΈ CF-6-50,80 | Π Π΅ΡΠΈΡΠΊΡΠ»ΡΡΠΈΡ Π²ΠΎΠ·Π΄ΡΡ Π° Π² ΠΊΠ°Π±ΠΈΠ½Π΅ DC-10 | 0,9 | — | |||
ΠΡΡΠΎΡΠ½ΠΈΠΊ: ORI (1980).
Copyright Β© 1980
- 1.
ΠΠ·ΠΌΠ΅Π½Π΅Π½ΠΈΠ΅ ΠΊΠΎΠ½ΡΡΡΡΠΊΡΠΈΠΈ Π»ΠΎΠΏΠ°ΡΡΠ΅ΠΉ Π²Π΅Π½ΡΠΈΠ»ΡΡΠΎΡΠ° Π΄Π»Ρ ΡΠ»ΡΡΡΠ΅Π½ΠΈΡ Π°ΡΡΠΎΠ΄ΠΈΠ½Π°ΠΌΠΈΠΊΠΈ ΠΈ ΡΠ°Π·ΠΌΠ΅ΡΠ΅Π½ΠΈΠ΅ ΠΊΠΎΠΆΡΡ ΠΎΠ² Π²Π΅Π½ΡΠΈΠ»ΡΡΠΎΡΠ° Π² Π±ΠΎΠ»Π΅Π΅ Π²ΡΠ³ΠΎΠ΄Π½ΠΎΠΌ ΠΏΠΎΠ»ΠΎΠΆΠ΅Π½ΠΈΠΈ (ΡΠ»ΡΡΡΠ΅Π½ΠΈΠ΅ Π½Π° 1,5β2,0%).
- 2.
Π£ΠΌΠ΅Π½ΡΡΠ΅Π½ΠΈΠ΅ Π·Π°Π·ΠΎΡΠΎΠ² ΡΡΡΠ±ΠΈΠ½Π½ΡΡ Π»ΠΎΠΏΠ°ΡΠΎΠΊ ΠΈ ΡΠ»ΡΡΡΠ΅Π½ΠΈΠ΅ ΠΈΡ ΡΠΎΡΠΌΡ 1.01,8%).
- 3.
ΠΠΎΠ»Π΅Π΅ ΡΠΎΡΠ½ΠΎ ΡΠΎΠΎΡΠ²Π΅ΡΡΡΠ²ΡΠ΅Ρ ΡΠ΅ΠΏΠ»ΠΎΠ²ΠΎΠΌΡ ΡΠΎΡΡΡ ΡΠΎΡΠΎΡΠ° ΠΈ ΡΡΠ°ΡΠΎΡΠ° ΡΡΡΠ±ΠΈΠ½Ρ. ΠΠΎΠΌΠΈΠΌΠΎ ΠΏΠ°ΡΡΠΈΠ²Π½ΡΡ ΡΡΠ΅Π΄ΡΡΠ², ΡΠ°ΡΡΠΌΠ°ΡΡΠΈΠ²Π°ΡΡΡΡ Π°ΠΊΡΠΈΠ²Π½ΡΠ΅ ΡΡΠ΅Π΄ΡΡΠ²Π° ΡΠΏΡΠ°Π²Π»Π΅Π½ΠΈΡ, ΠΊΠΎΡΠΎΡΡΠ΅ ΠΏΠ΅ΡΠ΅Π½Π°ΠΏΡΠ°Π²Π»ΡΡΡ ΠΏΠΎΡΠΎΠΊΠΈ ΠΎΡ Π»Π°ΠΆΠ΄Π°ΡΡΠ΅Π³ΠΎ Π²ΠΎΠ·Π΄ΡΡ Π° Π² Π·Π°Π²ΠΈΡΠΈΠΌΠΎΡΡΠΈ ΠΎΡ ΡΠ°ΡΡΠΎΡΡ Π²ΡΠ°ΡΠ΅Π½ΠΈΡ ΠΈ Π½Π°Π³ΡΡΠ·ΠΊΠΈ Π΄Π²ΠΈΠ³Π°ΡΠ΅Π»Ρ (0,8β1,2%).
- 4.
Π£Π»ΡΡΡΠ΅Π½ΠΈΠ΅ Π²Π½ΡΡΡΠ΅Π½Π½Π΅ΠΉ Π°ΡΡΠΎΠ΄ΠΈΠ½Π°ΠΌΠΈΠΊΠΈ Π΄Π²ΠΈΠ³Π°ΡΠ΅Π»Ρ (0,3β0,5%).
ΠΠ°ΠΊΠΎΠ½Π΅Ρ, Π·Π½Π°ΡΠΈΡΠ΅Π»ΡΠ½Π°Ρ ΡΠΊΠΎΠ½ΠΎΠΌΠΈΡ ΡΠΎΠΏΠ»ΠΈΠ²Π° ΠΌΠΎΠΆΠ΅Ρ Π±ΡΡΡ Π΄ΠΎΡΡΠΈΠ³Π½ΡΡΠ° Π·Π° ΡΡΠ΅Ρ ΡΠ½ΠΈΠΆΠ΅Π½ΠΈΡ ΡΠΈΠΏΠΈΡΠ½ΡΡ ΡΠ΅Π½Π΄Π΅Π½ΡΠΈΠΉ ΡΠ½ΠΈΠΆΠ΅Π½ΠΈΡ ΡΡΡΠ΅ΠΊΡΠΈΠ²Π½ΠΎΡΡΠΈ Π΄Π²ΠΈΠ³Π°ΡΠ΅Π»Ρ, ΠΏΠΎΠΊΠ°Π·Π°Π½Π½ΡΡ Π½Π° ΡΠΈΡ.39. ΠΠ±ΡΡΠ½ΠΎ ΡΡ ΡΠ΄ΡΠ΅Π½ΠΈΠ΅ TSFC (ΡΠ΄Π΅Π»ΡΠ½ΠΎΠ³ΠΎ ΡΠ°ΡΡ ΠΎΠ΄Π° ΡΠΎΠΏΠ»ΠΈΠ²Π° ΡΡΠ³ΠΈ) ΡΠΎΡΡΠ°Π²Π»ΡΠ΅Ρ ΠΎΡ 3 Π΄ΠΎ 7% Π² ΡΠ΅ΡΠ΅Π½ΠΈΠ΅ ΡΠ°Π±ΠΎΡΠ΅Π³ΠΎ ΡΠΈΠΊΠ»Π° Π΄Π²ΠΈΠ³Π°ΡΠ΅Π»Ρ. ΠΡΡΠΈΡ ΠΈ Π΄Ρ. . (1978), ΠΎΡΠ½ΠΎΠ²ΡΠ²Π°ΡΡΡ Π½Π° ΠΏΠΎΠ΄ΡΠΎΠ±Π½ΠΎΠΌ Π°Π½Π°Π»ΠΈΠ·Π΅ ΡΡΠ΅Ρ Π΄Π²ΠΈΠ³Π°ΡΠ΅Π»Π΅ΠΉ, ΡΠΎΠΎΠ±ΡΠ°ΡΡ, ΡΡΠΎ 7-21% ΠΈΠ·Π½ΠΎΡΠ° Π΄ΠΎ ΡΠ΅Ρ Π½ΠΈΡΠ΅ΡΠΊΠΎΠ³ΠΎ ΠΎΠ±ΡΠ»ΡΠΆΠΈΠ²Π°Π½ΠΈΡ ΠΏΡΠΈΡ ΠΎΠ΄ΠΈΡΡΡ Π½Π° ΡΠ΅Π³ΠΌΠ΅Π½ΡΡ Π΄Π²ΠΈΠ³Π°ΡΠ΅Π»Ρ Ρ Π½ΠΈΠ·ΠΊΠΈΠΌ Π΄Π°Π²Π»Π΅Π½ΠΈΠ΅ΠΌ, Π° ΠΎΡΡΠ°Π»ΡΠ½Π°Ρ ΡΠ°ΡΡΡ ΠΏΡΠΈΡ ΠΎΠ΄ΠΈΡΡΡ Π½Π° ΡΡΠ°ΡΡΠΎΠΊ Π²ΡΡΠΎΠΊΠΎΠ³ΠΎ Π΄Π°Π²Π»Π΅Π½ΠΈΡ. Π ΠΏΡΠΎΡΠ»ΠΎΠΌ ΡΠ΅ΠΌΠΎΠ½Ρ ΡΠ΅ΠΊΡΠΈΠΉ Π½ΠΈΠ·ΠΊΠΎΠ³ΠΎ Π΄Π°Π²Π»Π΅Π½ΠΈΡ, ΠΊΠ°ΠΊ ΠΏΡΠ°Π²ΠΈΠ»ΠΎ, Π±ΡΠ» Π½Π΅ΡΠ΅Π½ΡΠ°Π±Π΅Π»ΡΠ½ΡΠΌ, ΠΈ Π±ΠΎΠ»ΡΡΠ°Ρ ΡΠ°ΡΡΡ ΡΠ°Π±ΠΎΡ ΠΏΠΎ ΡΠ΅Ρ Π½ΠΈΡΠ΅ΡΠΊΠΎΠΌΡ ΠΎΠ±ΡΠ»ΡΠΆΠΈΠ²Π°Π½ΠΈΡ Π²ΡΠΏΠΎΠ»Π½ΡΠ»Π°ΡΡ Π½Π° ΡΡΠ°ΡΡΠΊΠ°Ρ Π²ΡΡΠΎΠΊΠΎΠ³ΠΎ Π΄Π°Π²Π»Π΅Π½ΠΈΡ.ΠΠ΄Π½Π°ΠΊΠΎ Ρ ΡΠ²Π΅Π»ΠΈΡΠ΅Π½ΠΈΠ΅ΠΌ Π·Π°ΡΡΠ°Ρ Π½Π° ΡΠΎΠΏΠ»ΠΈΠ²ΠΎ ΠΎΠ±ΡΠ»ΡΠΆΠΈΠ²Π°Π½ΠΈΠ΅ ΡΠΈΡΡΠ΅ΠΌΡ Π½ΠΈΠ·ΠΊΠΎΠ³ΠΎ Π΄Π°Π²Π»Π΅Π½ΠΈΡ ΡΡΠ°Π½ΠΎΠ²ΠΈΡΡΡ Π±ΠΎΠ»Π΅Π΅ ΡΠ΅Π½ΡΠ°Π±Π΅Π»ΡΠ½ΡΠΌ, ΠΈ, ΡΠ»Π΅Π΄ΠΎΠ²Π°ΡΠ΅Π»ΡΠ½ΠΎ, Π΄ΠΎΠ»Π³ΠΎΡΡΠΎΡΠ½ΡΠ΅ ΡΡΡΠ΅ΠΊΡΡ ΡΡ ΡΠ΄ΡΠ΅Π½ΠΈΡ Π΄ΠΎΠ»ΠΆΠ½Ρ ΡΠΌΠ΅Π½ΡΡΠ°ΡΡΡΡ ΠΏΠΎ ΡΡΠ°Π²Π½Π΅Π½ΠΈΡ Ρ ΡΠ΅ΠΌΠΈ ΡΡΠΎΠ²Π½ΡΠΌΠΈ, ΠΊΠΎΡΠΎΡΡΠ΅ Π΄ΠΎΡΡΠΈΠΆΠΈΠΌΡ ΠΈΡΠΊΠ»ΡΡΠΈΡΠ΅Π»ΡΠ½ΠΎ Π·Π° ΡΡΠ΅Ρ ΡΠΎΠ»ΡΠΊΠΎ ΡΠ»ΡΡΡΠ΅Π½Π½ΠΎΠΉ ΠΊΠΎΠ½ΡΡΡΡΠΊΡΠΈΠΈ ΠΊΠΎΠΌΠΏΠΎΠ½Π΅Π½ΡΠΎΠ².
Π ΠΈΡ. 39. Π’ΠΈΠΏΠΈΡΠ½ΡΠ΅ ΡΠ΅Π½Π΄Π΅Π½ΡΠΈΠΈ ΡΡ ΡΠ΄ΡΠ΅Π½ΠΈΡ ΡΠ΄Π΅Π»ΡΠ½ΠΎΠ³ΠΎ ΡΠ°ΡΡ ΠΎΠ΄Π° ΡΠΎΠΏΠ»ΠΈΠ²Π° Π’Π ΠΠ.
ΠΡΡΠΎΡΠ½ΠΈΠΊ: ΠΠ°ΡΠΈΠΎΠ½Π°Π»ΡΠ½ΠΎΠ΅ ΡΠΏΡΠ°Π²Π»Π΅Π½ΠΈΠ΅ ΠΏΠΎ Π°ΡΡΠΎΠ½Π°Π²ΡΠΈΠΊΠ΅ ΠΈ ΠΈΡΡΠ»Π΅Π΄ΠΎΠ²Π°Π½ΠΈΡ ΠΊΠΎΡΠΌΠΈΡΠ΅ΡΠΊΠΎΠ³ΠΎ ΠΏΡΠΎΡΡΡΠ°Π½ΡΡΠ²Π° (1975). ΠΠ²ΡΠΎΡΡΠΊΠΎΠ΅ ΠΏΡΠ°Π²ΠΎ Β© 1975Π ΡΠ΅Π»ΡΡ ΡΡΠΊΠΎΡΠ΅Π½ΠΈΡ ΡΠ°Π·ΡΠ°Π±ΠΎΡΠΊΠΈ Π½ΠΎΠ²ΠΎΠΉ ΡΠ΅Ρ Π½ΠΎΠ»ΠΎΠ³ΠΈΠΈ Π΄Π»Ρ ΡΠ½Π΅ΡΠ³ΠΎΡΠ±Π΅ΡΠ΅Π³Π°ΡΡΠΈΡ Π΄Π²ΠΈΠ³Π°ΡΠ΅Π»Π΅ΠΉ ΠΠ°ΡΠΈΠΎΠ½Π°Π»ΡΠ½ΠΎΠ΅ ΡΠΏΡΠ°Π²Π»Π΅Π½ΠΈΠ΅ ΠΏΠΎ Π°ΡΡΠΎΠ½Π°Π²ΡΠΈΠΊΠ΅ ΠΈ ΠΈΡΡΠ»Π΅Π΄ΠΎΠ²Π°Π½ΠΈΡ ΠΊΠΎΡΠΌΠΈΡΠ΅ΡΠΊΠΎΠ³ΠΎ ΠΏΡΠΎΡΡΡΠ°Π½ΡΡΠ²Π° Π² 1975 Π³ΠΎΠ΄Ρ ΠΈΠ½ΠΈΡΠΈΠΈΡΠΎΠ²Π°Π»ΠΎ ΠΊΡΡΠΏΠ½ΠΎΠΌΠ°ΡΡΡΠ°Π±Π½ΡΠ΅ ΠΈΡΡΠ»Π΅Π΄ΠΎΠ²Π°Π½ΠΈΡ Ρ ΡΠ°Π·Π΄Π΅Π»Π΅Π½ΠΈΠ΅ΠΌ Π·Π°ΡΡΠ°Ρ ΠΈ ΠΏΡΠΎΠ³ΡΠ°ΠΌΠΌΠ° ΡΠ°Π·Π²ΠΈΡΠΈΡ Π΄Π»Ρ ΡΠ°Π·ΡΠ°Π±ΠΎΡΠΊΠΈ Π±ΠΎΠ»Π΅Π΅ ΡΡΡΠ΅ΠΊΡΠΈΠ²Π½ΡΡ ΠΊΠΎΠΌΠΏΠΎΠ½Π΅Π½ΡΠΎΠ² Π΄Π²ΠΈΠ³Π°ΡΠ΅Π»Ρ.Π ΡΠ°ΠΌΠΊΠ°Ρ ΡΡΠΎΠΉ ΠΏΡΠΎΠ³ΡΠ°ΠΌΠΌΡ Ρ Π΄Π²ΡΠΌΡ ΠΎΡΠ½ΠΎΠ²Π½ΡΠΌΠΈ ΠΏΡΠΎΠΈΠ·Π²ΠΎΠ΄ΠΈΡΠ΅Π»ΡΠΌΠΈ Π±ΠΎΠ»ΡΡΠΈΡ ΡΡΡΠ±ΠΎΠ²Π΅Π½ΡΠΈΠ»ΡΡΠΎΡΠ½ΡΡ Π΄Π²ΠΈΠ³Π°ΡΠ΅Π»Π΅ΠΉ Π² Π‘Π¨Π Π±ΡΠ»ΠΈ Π·Π°ΠΊΠ»ΡΡΠ΅Π½Ρ ΠΊΠΎΠ½ΡΡΠ°ΠΊΡΡ Π½Π° ΡΠ°Π·ΡΠ°Π±ΠΎΡΠΊΡ ΠΎΠ±ΡΠ΅ΠΉ ΠΊΠΎΠ½ΡΡΡΡΠΊΡΠΈΠΈ ΠΈ ΠΊΠΎΠ½ΡΡΡΡΠΊΡΠΈΠΈ ΠΊΠΎΠΌΠΏΠΎΠ½Π΅Π½ΡΠΎΠ² Π΄Π»Ρ Π΄Π²ΠΈΠ³Π°ΡΠ΅Π»Π΅ΠΉ, ΠΊΠΎΡΠΎΡΡΠ΅ Π΄ΠΎΠ»ΠΆΠ½Ρ Π±ΡΠ»ΠΈ ΠΎΠ±Π΅ΡΠΏΠ΅ΡΠΈΡΡ ΡΠ»ΡΡΡΠ΅Π½ΠΈΠ΅ TSFC ΠΊΠ°ΠΊ ΠΌΠΈΠ½ΠΈΠΌΡΠΌ Π½Π° 12%, ΡΠΎΠΏΡΠΎΠ²ΠΎΠΆΠ΄Π°Π΅ΠΌΠΎΠ΅ ΠΌΠΈΠ½ΠΈΠΌΠ°Π»ΡΠ½ΡΠΌ ΡΠ»ΡΡΡΠ΅Π½ΠΈΠ΅ΠΌ DOC Π½Π° 5% ΠΏΠΎ ΡΡΠ°Π²Π½Π΅Π½ΠΈΡ Ρ ΡΠ΅ΠΊΡΡΠΈΠΌΠΈ Π²ΡΡΠΎΠΊΠΈΠΌΠΈ ΡΠ΅Ρ Π½ΠΎΠ»ΠΎΠ³ΠΈΡΠΌΠΈ. ΠΠ²ΡΡ ΠΊΠΎΠ½ΡΡΡΠ½ΡΠ΅ Π’Π ΠΠ. Π ΡΠ°Π±Π»ΠΈΡΠ΅ XXV ΠΏΡΠΈΠ²Π΅Π΄Π΅Π½Ρ ΠΏΡΠ΅Π΄Π²Π°ΡΠΈΡΠ΅Π»ΡΠ½ΡΠ΅ ΠΏΡΠΎΠ΅ΠΊΡΠ½ΡΠ΅ Ρ Π°ΡΠ°ΠΊΡΠ΅ΡΠΈΡΡΠΈΠΊΠΈ ΡΠ½Π΅ΡΠ³ΠΎΡΡΡΠ΅ΠΊΡΠΈΠ²Π½ΡΡ Π΄Π²ΠΈΠ³Π°ΡΠ΅Π»Π΅ΠΉ ΠΏΠΎ ΡΡΠ°Π²Π½Π΅Π½ΠΈΡ Ρ ΡΠ΅ΠΊΡΡΠΈΠΌΠΈ Π±Π°Π·ΠΎΠ²ΡΠΌΠΈ Π΄Π²ΠΈΠ³Π°ΡΠ΅Π»ΡΠΌΠΈ Π΄Π»Ρ ΠΊΠ°ΠΆΠ΄ΠΎΠ³ΠΎ ΠΏΡΠΎΠΈΠ·Π²ΠΎΠ΄ΠΈΡΠ΅Π»Ρ. ΠΡΠ½ΠΎΠ²Π½ΡΠ΅ ΠΊΠΎΠ½ΡΡΡΡΠΊΡΠΈΠ²Π½ΡΠ΅ ΠΎΡΠΎΠ±Π΅Π½Π½ΠΎΡΡΠΈ ΠΈ ΠΊΠΎΠΌΠΏΡΠΎΠΌΠΈΡΡΡ ΡΡΠΈΡ Π΄Π²ΠΈΠ³Π°ΡΠ΅Π»Π΅ΠΉ, ΠΏΡΠ΅Π΄ΡΡΠ°Π²Π»Π΅Π½Π½ΡΠ΅ ΠΡΠ΅Π΅ΠΌ (1978) ΠΈ ΠΠΆΠΎΠ½ΡΡΠΎΠ½ΠΎΠΌ ΠΈ Π₯Π΅ΠΌΡΠ²ΠΎΡΡΠΎΠΌ (1978), ΡΠ΅Π·ΡΠΌΠΈΡΡΡΡΡΡ Π² ΡΠ»Π΅Π΄ΡΡΡΠΈΡ ΠΏΠ°ΡΠ°Π³ΡΠ°ΡΠ°Ρ .
Π’ΠΠΠΠΠ¦Π XXV. ΠΡΠ½ΠΎΠ²Π½ΡΠ΅ ΠΊΠΎΠ½ΡΡΡΡΠΊΡΠΈΠ²Π½ΡΠ΅ Ρ Π°ΡΠ°ΠΊΡΠ΅ΡΠΈΡΡΠΈΠΊΠΈ Π±Π°Π·ΠΎΠ²ΡΡ ΠΈ ΡΠ½Π΅ΡΠ³ΠΎΡΡΡΠ΅ΠΊΡΠΈΠ²Π½ΡΡ Π΄Π²ΠΈΠ³Π°ΡΠ΅Π»Π΅ΠΉ
| General Electric | Pratt and Whitney | |||||
|---|---|---|---|---|---|---|
| ΠΠ°Π·ΠΎΠ²ΡΠΉ Π΄Π²ΠΈΠ³Π°ΡΠ΅Π»Ρ CF6-50C | ΠΠ½Π΅ΡΠ³ΠΎΡΡΡΠ΅ΠΊΡΠΈΠ²Π½ΡΠΉ Π΄Π²ΠΈΠ³Π°ΡΠ΅Π»Ρ | JT9D-7A Π±Π°Π·ΠΎΠ²ΡΠΉ Π΄Π²ΠΈΠ³Π°ΡΠ΅Π»Ρ Energy | Π΄Π²ΠΈΠ³Π°ΡΠ΅Π»Ρ | |||
| ΠΠ΅Π½ΡΠΈΠ»ΡΡΠΎΡ | ||||||
| ΠΠΎΡΡΡΠΈΡΠΈΠ΅Π½Ρ Π±Π°ΠΉΠΏΠ°ΡΠ° | 4,2: 1 | 6,8: 1 | 5.15: 1 | 6,5: 1 | ||
| Π‘ΡΠ΅ΠΏΠ΅Π½Ρ ΡΠΆΠ°ΡΠΈΡ | 1,76: 1 | 1,65: 1 | 1,6: 1 | 1,74: 1 | ||
| Π‘ΡΡΠΏΠ΅Π½ΠΈ ΠΊΠΎΠΌΠΏΡΠ΅ΡΡΠΎΡΠ° Π½ΠΈΠ·ΠΊΠΎΠ³ΠΎ Π΄Π°Π²Π»Π΅Π½ΠΈΡ | 3 | 0 | 3 | 0 | 4 | |
| ΠΠΎΠΌΠΏΡΠ΅ΡΡΠΎΡ Π²ΡΡΠΎΠΊΠΎΠ³ΠΎ Π΄Π°Π²Π»Π΅Π½ΠΈΡ | ||||||
| ΠΠΎΠ»-Π²ΠΎ ΡΡΡΠΏΠ΅Π½Π΅ΠΉ | 14 | 10 | 11 | 10 | ||
| Π‘ΡΠ΅ΠΏΠ΅Π½Ρ Π΄Π°Π²Π»Π΅Π½ΠΈΡ | 238 9088 1 | 14: 1 | ||||
| ΠΠ°ΠΌΠ΅ΡΠ° ΡΠ³ΠΎΡΠ°Π½ΠΈΡ | ΠΠ΄ΠΈΠ½Π°ΡΠ½Π°Ρ ΠΊΠΎΠ»ΡΡΠ΅Π²Π°Ρ | ΠΠ²ΠΎΠΉΠ½Π°Ρ ΠΊΠΎΠ»ΡΡΠ΅Π²Π°Ρ | ΠΠ΄Π½ΠΎΡΡΡΠΏΠ΅Π½ΡΠ°ΡΠ°Ρ | 2-ΡΡΡΠΏΠ΅Π½ΡΠ°ΡΠ°Ρ | ||
| Π’Π΅ΠΌΠΏΠ΅ΡΠ°ΡΡΡΠ° Π½Π° Π²Ρ ΠΎΠ΄Π΅ Π² ΡΠΎΡΠΎΡ, Β° F | 2080 | 2160 | 2160 | 9065|||
| Π‘ΡΡΠΏΠ΅Π½ΠΈ ΡΡΡΠ±ΠΈΠ½Ρ ΠΠ | 2 | 2 | 2 | 1 | ||
| Π‘ΡΡΠΏΠ΅Π½ΠΈ ΡΡΡΠ±ΠΈΠ½Ρ ΠΠ | 4 | 5 | 4 | 9 0658 4|||
| Π‘ΠΌΠ΅ΡΠΈΡΠ΅Π»Ρ Π½Π° Π²ΡΡ ΠΎΠ΄Π΅ | ΠΠ΅Ρ | ΠΠ° | ΠΠ΅Ρ | ΠΠ° | ||
| ΠΠ±ΡΠ΅Π΅ ΡΠΎΠΎΡΠ½ΠΎΡΠ΅Π½ΠΈΠ΅ Π΄Π°Π²Π»Π΅Π½ΠΈΠΉ | 32: 1 | 38: 1 | 22: 1 | .6: 1 | ||
| Π£Π»ΡΡΡΠ΅Π½ΠΈΠ΅ SFC | 14,4% | 15,3% | ||||
| Π£Π»ΡΡΡΠ΅Π½ΠΈΠ΅ DOC | β₯5% | 6% | ||||
ΠΡΡΠΎΡΠ½ΠΈΠΊ: (1976); ΠΠΆΠΎΠ½ΡΡΠΎΠ½ ΠΈ Π₯Π΅ΠΌΡΠ²ΠΎΡΡ (1978); ΠΡΠ΅ΠΉ (1978).
Copyright Β© 1978
TSFC ΡΡΡΠ±ΠΎΠ²Π΅Π½ΡΠΈΠ»ΡΡΠΎΡΠ½ΠΎΠ³ΠΎ Π΄Π²ΠΈΠ³Π°ΡΠ΅Π»Ρ ΠΈΠΌΠ΅Π΅Ρ ΡΠ΅Π½Π΄Π΅Π½ΡΠΈΡ ΡΠ»ΡΡΡΠ°ΡΡΡΡ Ρ ΡΠ²Π΅Π»ΠΈΡΠ΅Π½ΠΈΠ΅ΠΌ ΠΊΠΎΡΡΡΠΈΡΠΈΠ΅Π½ΡΠΎΠ² Π΄Π²ΡΡ ΠΊΠΎΠ½ΡΡΡΠ½ΠΎΡΡΠΈ. ΠΠ΄Π½Π°ΠΊΠΎ ΠΎΡΠ½ΠΎΠ²Π½ΡΠΌ ΡΡΠ΅Π΄ΡΡΠ²ΠΎΠΌ ΡΠ²Π΅Π»ΠΈΡΠ΅Π½ΠΈΡ ΠΊΠΎΡΡΡΠΈΡΠΈΠ΅Π½ΡΠ° Π±Π°ΠΉΠΏΠ°ΡΠ° ΡΠ²Π»ΡΠ΅ΡΡΡ ΠΈΡΠΏΠΎΠ»ΡΠ·ΠΎΠ²Π°Π½ΠΈΠ΅ Π²Π΅Π½ΡΠΈΠ»ΡΡΠΎΡΠΎΠ² Π±ΠΎΠ»ΡΡΠ΅Π³ΠΎ Π΄ΠΈΠ°ΠΌΠ΅ΡΡΠ°, ΠΊΠΎΡΠΎΡΡΠ΅ Π·Π°ΡΠ΅ΠΌ Π΄ΠΎΠ»ΠΆΠ½Ρ Π±ΡΡΡ Π·Π°Π΄Π΅ΠΉΡΡΠ²ΠΎΠ²Π°Π½Ρ, Π΅ΡΠ»ΠΈ ΡΠΊΠΎΡΠΎΡΡΡ Π²ΡΠ°ΡΠ΅Π½ΠΈΡ ΠΊΠΎΠ½ΡΠΈΠΊΠΎΠ² Π»ΠΎΠΏΠ°ΡΡΠ΅ΠΉ Π²Π΅Π½ΡΠΈΠ»ΡΡΠΎΡΠ° Π΄ΠΎΠ»ΠΆΠ½Π° ΠΎΡΡΠ°Π²Π°ΡΡΡΡ Π² ΡΠ°Π·ΡΠΌΠ½ΡΡ ΠΏΡΠ΅Π΄Π΅Π»Π°Ρ .ΠΠ±Π° ΠΏΡΠΎΠΈΠ·Π²ΠΎΠ΄ΠΈΡΠ΅Π»Ρ ΠΏΡΠ΅Π΄ΠΏΠΎΡΠ»ΠΈ ΠΎΡΠΊΠ°Π·Π°ΡΡΡΡ ΠΎΡ ΠΏΡΠ΅ΠΈΠΌΡΡΠ΅ΡΡΠ²Π° ΡΠ΅Π΄ΡΠΊΡΠΎΡΠ½ΠΎΠ³ΠΎ Π²Π΅Π½ΡΠΈΠ»ΡΡΠΎΡΠ° β212% TSFC ΠΈ Π²ΡΠ±ΡΠ°Π»ΠΈ ΠΊΠΎΠ½ΡΠΈΠ³ΡΡΠ°ΡΠΈΡ Ρ ΠΏΡΡΠΌΡΠΌ ΠΏΡΠΈΠ²ΠΎΠ΄ΠΎΠΌ Ρ Π΅Π³ΠΎ ΠΏΡΠ΅ΠΈΠΌΡΡΠ΅ΡΡΠ²ΠΎΠΌ Π±ΠΎΠ»Π΅Π΅ 1% DOC, ΠΊΠΎΡΠΎΡΠΎΠ΅ ΠΎΠ±ΡΡΠ»ΠΎΠ²Π»Π΅Π½ΠΎ Π±ΠΎΠ»Π΅Π΅ Π²ΡΡΠΎΠΊΠΈΠΌ Π²Π΅ΡΠΎΠΌ, ΡΠ»ΠΎΠΆΠ½ΠΎΡΡΡΡ ΠΈ Π·Π°ΡΡΠ°ΡΠ°ΠΌΠΈ Π½Π° ΠΎΠ±ΡΠ»ΡΠΆΠΈΠ²Π°Π½ΠΈΠ΅, ΡΠ²ΡΠ·Π°Π½Π½ΡΠΌΠΈ Ρ ΡΠ΅Π΄ΡΠΊΡΠΎΡΠ½ΡΠΌ ΠΏΡΠΈΠ²ΠΎΠ΄ΠΎΠΌ.
Π Π½Π°ΡΡΠΎΡΡΠ΅Π΅ Π²ΡΠ΅ΠΌΡ Π²ΡΠ΅ ΡΡΡΠ±ΠΎΠ²Π΅Π½ΡΠΈΠ»ΡΡΠΎΡΠ½ΡΠ΅ Π΄Π²ΠΈΠ³Π°ΡΠ΅Π»ΠΈ ΠΈΡΠΏΠΎΠ»ΡΠ·ΡΡΡ ΠΎΡΠ΄Π΅Π»ΡΠ½ΡΡ ΠΊΠΎΠ½ΡΠΈΠ³ΡΡΠ°ΡΠΈΡ Π²ΡΡ Π»ΠΎΠΏΠ°, ΠΏΡΠΈ ΠΊΠΎΡΠΎΡΠΎΠΉ ΠΏΠ΅ΡΠ΅ΠΏΡΡΠΊΠ½ΠΎΠΉ Π²ΠΎΠ·Π΄ΡΡΠ½ΡΠΉ ΠΏΠΎΡΠΎΠΊ Π²ΡΡ ΠΎΠ΄ΠΈΡ ΠΈΠ· Π΄Π²ΠΈΠ³Π°ΡΠ΅Π»Ρ Π²ΠΏΠ΅ΡΠ΅Π΄ΠΈ Π²ΡΡ Π»ΠΎΠΏΠ½ΠΎΠΉ ΡΡΡΡΠΈ ΠΈΠ· Π³ΠΎΡΡΡΠ΅ΠΉ ΡΠ΅ΠΊΡΠΈΠΈ Π°ΠΊΡΠΈΠ²Π½ΠΎΠΉ Π·ΠΎΠ½Ρ. ΠΡΡ ΠΎΠ΄Π½Π°Ρ ΡΡΠ³Π° Π΄Π²ΠΈΠ³Π°ΡΠ΅Π»Ρ ΠΌΠΎΠΆΠ΅Ρ Π±ΡΡΡ ΡΠ²Π΅Π»ΠΈΡΠ΅Π½Π° Π·Π° ΡΡΠ΅Ρ ΡΠ°ΡΡΠΈΡΠ΅Π½ΠΈΡ Π²Π½Π΅ΡΠ½Π΅Π³ΠΎ ΠΊΠΎΠΆΡΡ Π° Π½Π°Π·Π°Π΄ ΠΌΠΈΠΌΠΎ Π²ΡΡ Π»ΠΎΠΏΠ° ΡΡΡΠ±ΠΈΠ½Ρ ΠΈ ΠΏΡΠΈΠ½ΡΠ΄ΠΈΡΠ΅Π»ΡΠ½ΠΎΠ³ΠΎ ΠΏΠ΅ΡΠ΅ΠΌΠ΅ΡΠΈΠ²Π°Π½ΠΈΡ ΠΏΠ΅ΡΠ΅ΠΏΡΡΠΊΠ½ΠΎΠ³ΠΎ Π²ΠΎΠ·Π΄ΡΡ Π° ΠΈ Π²ΡΡ Π»ΠΎΠΏΠ½ΡΡ Π³Π°Π·ΠΎΠ² ΡΡΡΠ±ΠΈΠ½Ρ ΠΏΠ΅ΡΠ΅Π΄ Π²ΡΠΏΡΡΠΊΠΎΠΌ ΡΠ΅ΡΠ΅Π· Π΅Π΄ΠΈΠ½ΡΡΠ²Π΅Π½Π½ΠΎΠ΅ ΡΠΎΠΏΠ»ΠΎ.ΠΠ° ΡΠ΅Π³ΠΎΠ΄Π½ΡΡΠ½ΠΈΠΉ Π΄Π΅Π½Ρ ΡΠ°ΠΊΠΈΠ΅ ΠΊΠΎΠ½ΡΡΡΡΠΊΡΠΈΠΈ Π½Π΅ Π±ΡΠ»ΠΈ ΡΠ΅Π°Π»ΠΈΠ·ΠΎΠ²Π°Π½Ρ Π½Π° ΠΊΠΎΠΌΠΌΠ΅ΡΡΠ΅ΡΠΊΠΎΠΉ ΠΎΡΠ½ΠΎΠ²Π΅ ΠΈΠ·-Π·Π° Π±ΠΎΠ»Π΅Π΅ Π²ΡΡΠΎΠΊΠΈΡ ΠΏΠ°ΡΠ°Π·ΠΈΡΠ½ΡΡ ΠΏΠΎΡΠ΅ΡΡ ΠΈ Π²Π΅ΡΠ°, ΡΠ²ΡΠ·Π°Π½Π½ΡΡ Ρ Π±ΠΎΠ»Π΅Π΅ Π΄Π»ΠΈΠ½Π½ΠΎΠΉ Π³ΠΎΠ½Π΄ΠΎΠ»ΠΎΠΉ. ΠΠ»Π°Π³ΠΎΠ΄Π°ΡΡ ΠΏΠΎΡΠ»Π΅Π΄Π½ΠΈΠΌ Π΄ΠΎΡΡΠΈΠΆΠ΅Π½ΠΈΡΠΌ Π² Π΄ΠΈΠ·Π°ΠΉΠ½Π΅, ΡΡΡΠ΅ΠΊΡΠΈΠ²Π½ΡΠ΅ ΡΠΌΠ΅ΡΠΈΡΠ΅Π»ΠΈ ΡΡΠ°Π»ΠΈ Π²ΠΎΠ·ΠΌΠΎΠΆΠ½Ρ Π² ΡΠΎΡΠ΅ΡΠ°Π½ΠΈΠΈ Ρ Π±ΠΎΠ»Π΅Π΅ ΠΊΠΎΡΠΎΡΠΊΠΈΠΌΠΈ ΠΈ Π»Π΅Π³ΠΊΠΈΠΌΠΈ Π³ΠΎΠ½Π΄ΠΎΠ»Π°ΠΌΠΈ. Π‘Π»Π΅Π΄ΠΎΠ²Π°ΡΠ΅Π»ΡΠ½ΠΎ, ΠΊΠΎΠ½ΡΡΡΡΠΊΡΠΈΠΈ ΠΎΠ±ΠΎΠΈΡ ΠΏΡΠΎΠΈΠ·Π²ΠΎΠ΄ΠΈΡΠ΅Π»Π΅ΠΉ Π²ΠΊΠ»ΡΡΠ°ΡΡ ΡΡΠ»ΠΎΠ²ΠΈΡ Π΄Π»Ρ ΡΠΌΠ΅ΡΠ°Π½Π½ΠΎΠ³ΠΎ Π²ΡΡ Π»ΠΎΠΏΠ°, ΠΊΠΎΠ½ΡΠΈΠ³ΡΡΠ°ΡΠΈΡ ΠΊΠΎΡΠΎΡΠΎΠ³ΠΎ, ΠΏΠΎ ΠΎΡΠ΅Π½ΠΊΠ°ΠΌ, ΠΏΡΠΈΠ²Π΅Π΄Π΅Ρ ΠΊ ΡΠΎΠΊΡΠ°ΡΠ΅Π½ΠΈΡ ΡΠ°ΡΡ ΠΎΠ΄Π° ΡΠΎΠΏΠ»ΠΈΠ²Π° ΠΈ DOC Π±ΠΎΠ»Π΅Π΅ ΡΠ΅ΠΌ Π½Π° 212%.
ΠΠ»Ρ Π΄ΠΎΡΡΠΈΠΆΠ΅Π½ΠΈΡ Π²ΡΡΠΎΠΊΠΈΡ ΠΎΠ±ΡΠΈΡ ΡΠΎΠΎΡΠ½ΠΎΡΠ΅Π½ΠΈΠΉ Π΄Π°Π²Π»Π΅Π½ΠΈΠΉ, Π½Π΅ΠΎΠ±Ρ ΠΎΠ΄ΠΈΠΌΡΡ Π΄Π»Ρ ΡΡΡΠ΅ΠΊΡΠΈΠ²Π½ΠΎΠ³ΠΎ Π΄Π²ΠΈΠ³Π°ΡΠ΅Π»Ρ, ΠΈΡΠΏΠΎΠ»ΡΠ·ΡΡΡΡΡ ΡΠ°Π·Π»ΠΈΡΠ½ΡΠ΅ ΠΊΠΎΠΌΠΏΡΠΎΠΌΠΈΡΡΡ.Π£Π²Π΅Π»ΠΈΡΠ΅Π½ΠΈΠ΅ ΠΊΠΎΠ»ΠΈΡΠ΅ΡΡΠ²Π° ΡΡΡΠΏΠ΅Π½Π΅ΠΉ ΠΊΠΎΠΌΠΏΡΠ΅ΡΡΠΎΡΠ° ΠΈ ΡΡΡΠ±ΠΈΠ½Ρ ΠΏΠΎΠ·Π²ΠΎΠ»ΡΠ΅Ρ Π΄Π²ΠΈΠ³Π°ΡΠ΅Π»Ρ ΡΠ°Π±ΠΎΡΠ°ΡΡ Π½Π° Π±ΠΎΠ»Π΅Π΅ Π½ΠΈΠ·ΠΊΠΈΡ ΠΎΠ±ΠΎΡΠΎΡΠ°Ρ ΠΈ ββΡ Π±ΠΎΠ»Π΅Π΅ Π²ΡΡΠΎΠΊΠΈΠΌ ΠΠΠ. ΠΠ΄Π½Π°ΠΊΠΎ ΡΠ²Π΅Π»ΠΈΡΠ΅Π½ΠΈΠ΅ ΠΊΠΎΠ»ΠΈΡΠ΅ΡΡΠ²Π° ΡΡΡΠΏΠ΅Π½Π΅ΠΉ ΡΠ°ΠΊΠΆΠ΅ ΡΠ²Π΅Π»ΠΈΡΠΈΠ²Π°Π΅Ρ Π²Π΅Ρ Π΄Π²ΠΈΠ³Π°ΡΠ΅Π»Ρ, ΡΡΠΎΠΈΠΌΠΎΡΡΡ Π΅Π³ΠΎ ΡΡΡΠ°Π½ΠΎΠ²ΠΊΠΈ ΠΈ ΠΏΡΡΠΌΡΠ΅ ΡΠΊΡΠΏΠ»ΡΠ°ΡΠ°ΡΠΈΠΎΠ½Π½ΡΠ΅ ΡΠ°ΡΡ ΠΎΠ΄Ρ. Π ΠΊΠΎΠ½ΡΡΡΡΠΊΡΠΈΠΈ ΠΡΠ°ΡΡΠ° ΠΈ Π£ΠΈΡΠ½ΠΈ, Π½Π°ΠΏΡΠΈΠΌΠ΅Ρ, ΠΈΡΠΏΠΎΠ»ΡΠ·ΠΎΠ²Π°Π½ΠΈΠ΅ ΠΎΠ΄Π½ΠΎΡΡΡΠΏΠ΅Π½ΡΠ°ΡΠΎΠΉ ββΠ²ΡΡΠΎΠΊΠΎΡΠΊΠΎΡΠΎΡΡΠ½ΠΎΠΉ ΡΡΡΠ±ΠΈΠ½Ρ Π²ΡΡΠΎΠΊΠΎΠ³ΠΎ Π΄Π°Π²Π»Π΅Π½ΠΈΡ Π²ΠΌΠ΅ΡΡΠΎ Π΄Π²ΡΡ ΡΡΡΠΏΠ΅Π½ΡΠ°ΡΠΎΠΉ ββΡΡΡΠ±ΠΈΠ½Ρ ΠΏΡΠΈΠ²Π΅Π»ΠΎ ΠΊ ΡΠ½ΠΈΠΆΠ΅Π½ΠΈΡ DOC Π½Π° 1,2-1,3%, ΡΠΌΠ΅Π½ΡΡΠ΅Π½ΠΈΡ Π½Π° 40% Π²ΡΡΠΎΠΊΠΎΠ³ΠΎ Π΄Π°Π²Π»Π΅Π½ΠΈΡ. Π²ΠΎΠ·Π΄ΡΡΠ½Π°Ρ ΡΠΎΠ»ΡΠ³Π° ΡΡΡΠ±ΠΈΠ½Ρ ΠΈ ΡΠ½ΠΈΠΆΠ΅Π½ΠΈΠ΅ Π·Π°ΡΡΠ°Ρ Π½Π° ΡΠ΅Ρ Π½ΠΈΡΠ΅ΡΠΊΠΎΠ΅ ΠΎΠ±ΡΠ»ΡΠΆΠΈΠ²Π°Π½ΠΈΠ΅ Π΄Π²ΠΈΠ³Π°ΡΠ΅Π»Ρ Π½Π° 10% Π·Π° ΡΡΠ΅Ρ ΡΠ½ΠΈΠΆΠ΅Π½ΠΈΡ ΠΠΠ Π½Π° 3% ΠΈ 0.Π£Π²Π΅Π»ΠΈΡΠ΅Π½ΠΈΠ΅ ΡΠ°ΡΡ ΠΎΠ΄Π° ΡΠΎΠΏΠ»ΠΈΠ²Π° Π½Π° 7%. ΠΠ° ΡΠΈΡΡΠ½ΠΊΠ΅ 40 ΠΏΠΎΠΊΠ°Π·Π°Π½Ρ Π½Π΅ΠΊΠΎΡΠΎΡΡΠ΅ ΠΊΠΎΠΌΠΏΡΠΎΠΌΠΈΡΡΡ, ΡΠ²ΡΠ·Π°Π½Π½ΡΠ΅ Ρ Π²ΡΠ±ΠΎΡΠΎΠΌ ΠΊΠΎΠ»ΠΈΡΠ΅ΡΡΠ²Π° ΡΡΡΠΏΠ΅Π½Π΅ΠΉ ΠΊΠΎΠΌΠΏΡΠ΅ΡΡΠΎΡΠ° Π² Π΄Π²ΠΈΠ³Π°ΡΠ΅Π»Π΅ General Electric.
Π ΠΈΡ. 40. ΠΠ»ΠΈΡΠ½ΠΈΠ΅ ΠΊΠΎΠ»ΠΈΡΠ΅ΡΡΠ²Π° ΡΡΡΠΏΠ΅Π½Π΅ΠΉ ΠΊΠΎΠΌΠΏΡΠ΅ΡΡΠΎΡΠ° Π½Π° Π΄ΡΡΠ³ΠΈΠ΅ ΠΏΠ°ΡΠ°ΠΌΠ΅ΡΡΡ.
ΠΡΡΠΎΡΠ½ΠΈΠΊ: ΠΠΆΠΎΠ½ΡΡΠΎΠ½ ΠΈ Π₯Π΅ΠΌΡΠ²ΠΎΡΡ (1978). ΠΠ²ΡΠΎΡΡΠΊΠΎΠ΅ ΠΏΡΠ°Π²ΠΎ Β© 1978ΠΠ°ΠΊΠΎΠ½Π΅Ρ, Π² ΠΎΠ΄ΠΈΠ½ ΠΈΠ»ΠΈ ΠΎΠ±Π° ΡΡΠΈΡ Π΄Π²ΠΈΠ³Π°ΡΠ΅Π»Ρ Π²ΠΊΠ»ΡΡΠ΅Π½ΠΎ Π·Π½Π°ΡΠΈΡΠ΅Π»ΡΠ½ΠΎΠ΅ ΠΊΠΎΠ»ΠΈΡΠ΅ΡΡΠ²ΠΎ Π΄ΡΡΠ³ΠΈΡ ΡΡΠΎΠ²Π΅ΡΡΠ΅Π½ΡΡΠ²ΠΎΠ²Π°Π½ΠΈΠΉ, ΠΊΠΎΡΠΎΡΡΠ΅ Π²Π½ΠΎΡΡΡ ΡΡΡΠ΅ΡΡΠ²Π΅Π½Π½ΡΠΉ Π²ΠΊΠ»Π°Π΄ Π² ΠΎΠ±ΡΠ΅Π΅ ΠΏΠΎΠ²ΡΡΠ΅Π½ΠΈΠ΅ ΡΡΡΠ΅ΠΊΡΠΈΠ²Π½ΠΎΡΡΠΈ. Π‘ΡΠ΅Π΄ΠΈ Π½ΠΈΡ : (1) ΡΠ°ΡΡΠΈΡΠ΅Π½Π½ΠΎΠ΅ ΠΈΡΠΏΠΎΠ»ΡΠ·ΠΎΠ²Π°Π½ΠΈΠ΅ Π²ΡΡΠΎΠΊΠΎΡΠ΅ΠΌΠΏΠ΅ΡΠ°ΡΡΡΠ½ΡΡ Π»Π΅Π³ΠΊΠΈΡ ΠΌΠ°ΡΠ΅ΡΠΈΠ°Π»ΠΎΠ² Π΄Π»Ρ ΠΌΠ½ΠΎΠ³ΠΈΡ ΠΊΠΎΠΌΠΏΠΎΠ½Π΅Π½ΡΠΎΠ², ΡΠ°ΠΊΠΈΡ ΠΊΠ°ΠΊ ΠΌΠΎΠ½ΠΎΠΊΡΠΈΡΡΠ°Π»Π»ΠΈΡΠ΅ΡΠΊΠΈΠ΅ ΡΠΏΠ»Π°Π²Ρ Π΄Π»Ρ ΡΡΡΠ±ΠΈΠ½Π½ΡΡ Π»ΠΎΠΏΠ°ΡΠΎΠΊ ΠΈ Π²ΠΎΠ»ΠΎΠΊΠ½ΠΈΡΡΡΠ΅ ΠΊΠΎΠΌΠΏΠΎΠ·ΠΈΡΡ Π΄Π»Ρ ΠΊΠΎΠΌΠΏΠΎΠ½Π΅Π½ΡΠΎΠ² Π³ΠΎΠ½Π΄ΠΎΠ»Ρ; (2) ΡΠ»ΡΡΡΠ΅Π½Π½ΡΠ΅ Π°ΠΊΡΠΈΠ²Π½ΡΠ΅ ΡΡΠ΅Π΄ΡΡΠ²Π° ΡΠΏΡΠ°Π²Π»Π΅Π½ΠΈΡ Π·Π°Π·ΠΎΡΠΎΠΌ, ΠΊΠΎΡΠΎΡΡΠ΅ Π² ΡΠΎΡΠ΅ΡΠ°Π½ΠΈΠΈ Ρ Π³ΠΎΠ½Π΄ΠΎΠ»Π°ΠΌΠΈ Ρ ΡΠ°ΡΠΏΡΠ΅Π΄Π΅Π»Π΅Π½ΠΈΠ΅ΠΌ Π½Π°Π³ΡΡΠ·ΠΊΠΈ ΠΏΠΎΠ·Π²ΠΎΠ»ΡΡΡ ΡΠΌΠ΅Π½ΡΡΠΈΡΡ Π·Π°Π·ΠΎΡΡ Π½Π° ΠΊΠΎΠ½ΡΠ°Ρ Π»ΠΎΠΏΠ°ΡΡΠ΅ΠΉ ΠΈ ΡΠ»ΡΡΡΠΈΡΡ ΡΠΎΡ ΡΠ°Π½Π΅Π½ΠΈΠ΅ ΡΠ°Π±ΠΎΡΠΈΡ Ρ Π°ΡΠ°ΠΊΡΠ΅ΡΠΈΡΡΠΈΠΊ; 9 (3) ΡΠ»ΡΡΡΠ΅Π½Π½Π°Ρ Π²Π½ΡΡΡΠ΅Π½Π½ΡΡ Π°ΡΡΠΎΠ΄ΠΈΠ½Π°ΠΌΠΈΠΊΠ°; (4) ΡΠ»Π΅ΠΊΡΡΠΎΠ½Π½ΠΎΠ΅ ΡΠΏΡΠ°Π²Π»Π΅Π½ΠΈΠ΅ ΠΏΠΎΠ΄Π°ΡΠ΅ΠΉ ΡΠΎΠΏΠ»ΠΈΠ²Π°, ΠΏΠΎΠ·Π²ΠΎΠ»ΡΡΡΠ΅Π΅ Π·Π½Π°ΡΠΈΡΠ΅Π»ΡΠ½ΠΎ ΡΡΠΊΠΎΠ½ΠΎΠΌΠΈΡΡ Π²Π΅Ρ ΠΈ ΠΏΡΠΎΡΡΡΠ°Π½ΡΡΠ²ΠΎ ΠΏΠΎ ΡΡΠ°Π²Π½Π΅Π½ΠΈΡ Ρ ΠΎΠ±ΡΡΠ½ΡΠΌΠΈ Π³ΠΈΠ΄ΡΠΎΠΌΠ΅Ρ Π°Π½ΠΈΡΠ΅ΡΠΊΠΈΠΌΠΈ Π°Π³ΡΠ΅Π³Π°ΡΠ°ΠΌΠΈ; (5) ΠΈΡΠΏΠΎΠ»ΡΠ·ΠΎΠ²Π°Π½ΠΈΠ΅ Π΄Π²ΡΡ ΡΡΡΠΏΠ΅Π½ΡΠ°ΡΡΡ , Π° Π½Π΅ ΠΎΠ΄Π½ΠΎΡΡΡΠΏΠ΅Π½ΡΠ°ΡΡΡ ΠΊΠ°ΠΌΠ΅Ρ ΡΠ³ΠΎΡΠ°Π½ΠΈΡ, ΡΡΠΎ Π·Π½Π°ΡΠΈΡΠ΅Π»ΡΠ½ΠΎ ΡΠ½ΠΈΠΆΠ°Π΅Ρ Π²ΡΠ±ΡΠΎΡΡ Π΄Π²ΠΈΠ³Π°ΡΠ΅Π»Ρ.
Π ΠΊΠΎΠ½ΡΠ΅ 1950-Ρ — Π½Π°ΡΠ°Π»Π΅ 1960-Ρ Π³ΠΎΠ΄ΠΎΠ² ΡΡΡΠ±ΠΎΠ²ΠΈΠ½ΡΠΎΠ²ΡΠ΅ ΡΠ°ΠΌΠΎΠ»Π΅ΡΡ, Π½Π΅ΡΠΌΠΎΡΡΡ Π½Π° ΠΈΡ Π±ΠΎΠ»Π΅Π΅ Π²ΡΡΠΎΠΊΡΡ ΡΠ½Π΅ΡΠ³ΠΎΡΡΡΠ΅ΠΊΡΠΈΠ²Π½ΠΎΡΡΡ, Π±ΡΠ»ΠΈ Π±ΡΡΡΡΠΎ Π²ΡΡΠ΅ΡΠ½Π΅Π½Ρ ΡΡΡΠ±ΠΎΡΠ΅Π°ΠΊΡΠΈΠ²Π½ΡΠΌΠΈ ΡΠ°ΠΌΠΎΠ»Π΅ΡΠ°ΠΌΠΈ ΠΈΠ·-Π·Π° ΠΏΠΎΠ²ΡΡΠ΅Π½Π½ΠΎΠ³ΠΎ ΠΊΠΎΠΌΡΠΎΡΡΠ° ΠΏΠ°ΡΡΠ°ΠΆΠΈΡΠΎΠ², Π±ΠΎΠ»Π΅Π΅ Π²ΡΡΠΎΠΊΠΈΡ ΡΠΊΠΎΡΠΎΡΡΠ΅ΠΉ, Π±ΠΎΠ»Π΅Π΅ Π²ΡΡΠΎΠΊΠΈΡ (Π²ΡΡΠ΅ ΠΏΠΎΠ³ΠΎΠ΄Π½ΡΡ ) ΠΊΡΠ΅ΠΉΡΠ΅ΡΡΠΊΠΈΡ Π²ΡΡΠΎΡ ΠΈ Π±ΠΎΠ»Π΅Π΅ ΠΏΡΠΎΡΡΠΎΠ³ΠΎ ΠΎΠ±ΡΠ»ΡΠΆΠΈΠ²Π°Π½ΠΈΡ. . ΠΠ΄Π½Π°ΠΊΠΎ ΡΡΠ΄ Π½Π΅Π΄Π°Π²Π½ΠΈΡ ΠΈΡΡΠ»Π΅Π΄ΠΎΠ²Π°Π½ΠΈΠΉ ΠΏΠΎΠΊΠ°Π·Π°Π», ΡΡΠΎ Ρ ΡΠΎΡΠΊΠΈ Π·ΡΠ΅Π½ΠΈΡ ΡΠ½Π΅ΡΠ³ΠΎΠΏΠΎΡΡΠ΅Π±Π»Π΅Π½ΠΈΡ ΡΡΡΠ±ΠΎΠ²ΠΈΠ½ΡΠΎΠ²ΠΎΠΉ Π΄Π²ΠΈΠ³Π°ΡΠ΅Π»Ρ ΠΎΡΡΠ°Π΅ΡΡΡ Π½Π°ΠΈΠ±ΠΎΠ»Π΅Π΅ ΠΌΠ½ΠΎΠ³ΠΎΠΎΠ±Π΅ΡΠ°ΡΡΠ΅ΠΉ Π°Π»ΡΡΠ΅ΡΠ½Π°ΡΠΈΠ²ΠΎΠΉ ΡΡΡΠ±ΠΎΠ²Π΅Π½ΡΠΈΠ»ΡΡΠΎΡΠ½ΡΠΌ Π΄Π²ΠΈΠ³Π°ΡΠ΅Π»ΡΠΌ (Kramer, 1978). Π ΠΎΡΠ²Π΅Ρ Π½Π° ΡΡΠΈ ΡΠ΅Π·ΡΠ»ΡΡΠ°ΡΡ Π±ΡΠ» ΠΈΠ½ΠΈΡΠΈΠΈΡΠΎΠ²Π°Π½ ΡΡΠ΄ ΠΈΡΡΠ»Π΅Π΄ΠΎΠ²Π°ΡΠ΅Π»ΡΡΠΊΠΈΡ ΠΏΡΠΎΠ³ΡΠ°ΠΌΠΌ, ΠΊΠΎΡΠΎΡΡΠ΅ Π² ΠΊΠΎΠ½Π΅ΡΠ½ΠΎΠΌ ΠΈΡΠΎΠ³Π΅ Π΄ΠΎΠ»ΠΆΠ½Ρ ΠΏΡΠΈΠ²Π΅ΡΡΠΈ ΠΊ ΡΠΎΠ·Π΄Π°Π½ΠΈΡ ΡΡΠΎΠ²Π΅ΡΡΠ΅Π½ΡΡΠ²ΠΎΠ²Π°Π½Π½ΡΡ ΡΡΡΠ±ΠΎΠ²ΠΈΠ½ΡΠΎΠ²ΡΡ (Π²ΠΈΠ½ΡΠΎΠ²ΡΡ ) Π΄Π²ΠΈΠ³Π°ΡΠ΅Π»Π΅ΠΉ, ΠΊΠΎΡΠΎΡΡΠ΅ Π±ΡΠ΄ΡΡ Π½Π°ΠΏΡΡΠΌΡΡ ΠΊΠΎΠ½ΠΊΡΡΠΈΡΠΎΠ²Π°ΡΡ Ρ ΡΡΡΠ±ΠΎΠ²Π΅Π½ΡΠΈΠ»ΡΡΠΎΡΠ½ΡΠΌΠΈ Π΄Π²ΠΈΠ³Π°ΡΠ΅Π»ΡΠΌΠΈ Ρ ΡΠΎΡΠΊΠΈ Π·ΡΠ΅Π½ΠΈΡ ΠΊΡΠ΅ΠΉΡΠ΅ΡΡΠΊΠΎΠΉ ΡΠΊΠΎΡΠΎΡΡΠΈ ΠΈ Π΄ΡΡΠ³ΠΈΡ ΠΏΠΎΠΊΠ°Π·Π°ΡΠ΅Π»Π΅ΠΉ ΡΡΡΠ΅ΠΊΡΠΈΠ²Π½ΠΎΡΡΠΈ.ΠΡΠΈ Π²ΠΎΠ·Π΄ΡΡΠ½ΠΎ-Π²ΠΈΠ½ΡΠΎΠ²ΡΠ΅ Π΄Π²ΠΈΠ³Π°ΡΠ΅Π»ΠΈ, ΡΠΎΡΡΠΎΡΡΠΈΠ΅ ΠΈΠ· Π°ΡΡΠΎΠ΄ΠΈΠ½Π°ΠΌΠΈΡΠ΅ΡΠΊΠΈ ΡΡΠΎΠ²Π΅ΡΡΠ΅Π½ΡΡΠ²ΠΎΠ²Π°Π½Π½ΠΎΠ³ΠΎ Π²ΠΈΠ½ΡΠ° Ρ Π²ΠΎΡΠ΅ΠΌΡΡ ΠΈΠ»ΠΈ Π΄Π΅ΡΡΡΡΡ Π»ΠΎΠΏΠ°ΡΡΡΠΌΠΈ, ΠΏΡΠΈΠ²ΠΎΠ΄ΠΈΠΌΠΎΠ³ΠΎ Π² Π΄Π²ΠΈΠΆΠ΅Π½ΠΈΠ΅ ΠΎΡΠ½ΠΎΠ²Π½ΠΎΠΉ ΡΠ°ΡΡΡΡ ΡΡΠΎΠ²Π΅ΡΡΠ΅Π½ΡΡΠ²ΠΎΠ²Π°Π½Π½ΠΎΠ³ΠΎ Π΄Π²ΡΡ ΠΊΠΎΠ½ΡΡΡΠ½ΠΎΠ³ΠΎ Π΄Π²ΡΡ ΠΊΠΎΠ½ΡΡΡΠ½ΠΎΠ³ΠΎ Π΄Π²ΠΈΠ³Π°ΡΠ΅Π»Ρ, Π΄ΠΎΠ»ΠΆΠ½Ρ ΠΎΠ±Π΅ΡΠΏΠ΅ΡΠΈΠ²Π°ΡΡ ΡΠΊΠΎΠ½ΠΎΠΌΠΈΡ ΡΠΎΠΏΠ»ΠΈΠ²Π° ΠΎΠΊΠΎΠ»ΠΎ 20% ΠΏΡΠΈ ΡΠΊΠΎΡΠΎΡΡΠΈ 0,8 ΠΠ°Ρ Π° ΠΏΠΎ ΡΡΠ°Π²Π½Π΅Π½ΠΈΡ Ρ ΡΡΡΠ±ΠΎΠ²Π΅Π½ΡΠΈΠ»ΡΡΠΎΡΠ½ΡΠΌΠΈ Π΄Π²ΠΈΠ³Π°ΡΠ΅Π»ΡΠΌΠΈ, ΠΈΡΠΏΠΎΠ»ΡΠ·ΡΡΡΠΈΠΌΠΈ Π°Π½Π°Π»ΠΎΠ³ΠΈΡΠ½ΡΡ ΠΎΡΠ½ΠΎΠ²Π½ΡΡ ΡΠ΅Ρ Π½ΠΎΠ»ΠΎΠ³ΠΈΡ. (Π ΠΈΡ.41). ΠΡΠ½ΠΎΠ²Π½ΡΠΌΠΈ Π½Π°ΠΏΡΠ°Π²Π»Π΅Π½ΠΈΡΠΌΠΈ ΡΠ°Π·Π²ΠΈΡΠΈΡ, Π½Π΅ΠΎΠ±Ρ ΠΎΠ΄ΠΈΠΌΡΠΌΠΈ Π΄Π»Ρ Π²Π½Π΅Π΄ΡΠ΅Π½ΠΈΡ ΡΡΠΈΡ Π΄Π²ΠΈΠ³Π°ΡΠ΅Π»Π΅ΠΉ, ΡΠ²Π»ΡΡΡΡΡ (Dugan et al ., 1978):
Π ΠΈΡ. 41. Π£ΡΡΠ°Π½ΠΎΠ²Π»Π΅Π½Π½Π°Ρ ΡΡΡΠ΅ΠΊΡΠΈΠ²Π½ΠΎΡΡΡ ΠΏΠ΅ΡΡΠΏΠ΅ΠΊΡΠΈΠ²Π½ΡΡ ΡΠΈΠ»ΠΎΠ²ΡΡ ΡΡΡΠ°Π½ΠΎΠ²ΠΎΠΊ ΡΠ°ΠΌΠΎΠ»Π΅ΡΠ°.
ΠΡΡΠΎΡΠ½ΠΈΠΊ: Nored (1978).Copyright Β© 1978- 1.
ΠΠ»Ρ Π΄ΠΎΡΡΠΈΠΆΠ΅Π½ΠΈΡ ΠΏΡΠΎΠ³Π½ΠΎΠ·ΠΈΡΡΠ΅ΠΌΠΎΠΉ ΡΠΊΠΎΠ½ΠΎΠΌΠΈΠΈ ΡΠ½Π΅ΡΠ³ΠΈΠΈ Π²ΠΈΠ½Ρ Π΄ΠΎΠ»ΠΆΠ΅Π½ ΠΎΠ±Π΅ΡΠΏΠ΅ΡΠΈΠ²Π°ΡΡ Π°ΡΡΠΎΠ΄ΠΈΠ½Π°ΠΌΠΈΡΠ΅ΡΠΊΠΈΠΉ ΠΠΠ 80% ΠΏΡΠΈ ΡΠΊΠΎΡΠΎΡΡΠΈ 0,8 ΠΠ°Ρ Π°. Π’Π΅ΠΊΡΡΠΈΠ΅ ΡΠΊΡΠΏΠ΅ΡΠΈΠΌΠ΅Π½ΡΠ°Π»ΡΠ½ΡΠ΅ ΠΊΠΎΠ½ΡΡΡΡΠΊΡΠΈΠΈ Π²ΠΎΡΡΠΌΠΈΠ»ΠΎΠΏΠ°ΡΡΠ½ΡΡ Π³ΡΠ΅Π±Π½ΡΡ Π²ΠΈΠ½ΡΠΎΠ² ΡΠΎ ΡΡΡΠ΅Π»ΠΎΠ²ΠΈΠ΄Π½ΠΎΡΡΡΡ 30 Β° ΠΈ ΡΠ°ΡΡΠ΅ΡΠ½ΠΎΠΉ ΡΠΊΠΎΡΠΎΡΡΡΡ Π½Π° ΠΊΠΎΠ½ΡΠ°Ρ 800 ΡΡΡ / ΡΠ΅ΠΊ ΡΠ»ΠΎΠΆΠΈΠ»ΠΈΡΡ Π² ΠΏΡΠ΅Π΄Π΅Π»Π°Ρ 3% ΠΎΡ ΡΡΠΎΠΉ ΡΠ΅Π»ΠΈ.
- 2.
ΠΠ·Π°ΠΈΠΌΠΎΠ΄Π΅ΠΉΡΡΠ²ΠΈΠ΅ Π²ΠΎΠ·Π΄ΡΡΠ½ΠΎΠΉ ΡΡΡΡΠΈ ΠΏΡΠΎΠΏΠ΅Π»Π»Π΅ΡΠ° ΠΈ ΡΠ²Π΅ΡΡ ΠΊΡΠΈΡΠΈΡΠ΅ΡΠΊΠΎΠ³ΠΎ ΠΊΡΡΠ»Π° ΡΠ°ΠΌΠΎΠ»Π΅ΡΠ° ΠΌΠΎΠΆΠ΅Ρ ΠΏΡΠΈΠ²Π΅ΡΡΠΈ ΠΊ Π·Π½Π°ΡΠΈΡΠ΅Π»ΡΠ½ΠΎΠΌΡ ΠΈΠ½Π΄ΡΡΠΈΡΠΎΠ²Π°Π½Π½ΠΎΠΌΡ ΡΠΎΠΏΡΠΎΡΠΈΠ²Π»Π΅Π½ΠΈΡ, ΡΡΠΎ ΠΌΠΎΠΆΠ΅Ρ ΠΏΠΎΡΡΠ΅Π±ΠΎΠ²Π°ΡΡ ΠΈΠ·ΠΌΠ΅Π½Π΅Π½ΠΈΡ ΠΊΠΎΠ½ΡΡΡΡΠΊΡΠΈΠΈ ΡΠ°ΡΡΠ΅ΠΉ ΠΊΡΡΠ»Π°, ΡΠ°Π±ΠΎΡΠ°ΡΡΠΈΡ Π² Π²ΠΎΠ·Π΄ΡΡΠ½ΠΎΠΉ ΡΡΡΡΠ΅ Π²ΠΎΠ·Π΄ΡΡΠ½ΠΎΠ³ΠΎ Π²ΠΈΠ½ΡΠ°.ΠΠ° ΡΠ΅Π³ΠΎΠ΄Π½ΡΡΠ½ΠΈΠΉ Π΄Π΅Π½Ρ ΠΈΠΌΠ΅Π΅ΡΡΡ ΠΌΠ°Π»ΠΎ Π΄Π°Π½Π½ΡΡ ΠΎΠ± ΡΡΠΈΡ Π²Π·Π°ΠΈΠΌΠΎΠ΄Π΅ΠΉΡΡΠ²ΠΈΡΡ , Π½ΠΎ ΠΈΡΡΠ»Π΅Π΄ΠΎΠ²Π°ΡΠ΅Π»ΡΡΠΊΠΈΠ΅ ΠΏΡΠΎΠ΅ΠΊΡΡ, ΠΏΡΠ΅Π΄Π½Π°Π·Π½Π°ΡΠ΅Π½Π½ΡΠ΅ Π΄Π»Ρ ΠΊΠΎΠ»ΠΈΡΠ΅ΡΡΠ²Π΅Π½Π½ΠΎΠΉ ΠΎΡΠ΅Π½ΠΊΠΈ ΡΡΡΠ΅ΠΊΡΠΎΠ², Π½Π°Ρ ΠΎΠ΄ΡΡΡΡ Π² ΡΡΠ°Π΄ΠΈΠΈ ΡΠ΅Π°Π»ΠΈΠ·Π°ΡΠΈΠΈ. ΠΡΠ΅Π΄Π²Π°ΡΠΈΡΠ΅Π»ΡΠ½ΡΠ΅ ΡΠ΅Π·ΡΠ»ΡΡΠ°ΡΡ ΠΏΠΎΠΊΠ°Π·ΡΠ²Π°ΡΡ, ΡΡΠΎ ΠΏΠΎΡΠ΅ΡΠΈ Π½Π° ΠΏΠΎΠΌΠ΅Ρ ΠΈ Π½Π΅ ΡΠ²Π»ΡΡΡΡΡ ΡΡΠ΅Π·ΠΌΠ΅ΡΠ½ΡΠΌΠΈ ΠΈ ΡΡΡΠ΅ΡΡΠ²ΡΠ΅Ρ Π²ΠΎΠ·ΠΌΠΎΠΆΠ½ΠΎΡΡΡ Π²ΠΎΡΡΡΠ°Π½ΠΎΠ²Π»Π΅Π½ΠΈΡ ΡΠ°ΡΡΠΈ ΠΏΠΎΡΠ΅ΡΡ Π½Π° Π·Π°Π²ΠΈΡ ΡΠ΅Π½ΠΈΠ΅ Π²ΠΎΠ·Π΄ΡΡΠ½ΠΎΠ³ΠΎ Π²ΠΈΠ½ΡΠ° Π·Π° ΡΡΠ΅Ρ ΠΊΠΎΠ½ΡΡΡΡΠΊΡΠΈΠΈ ΠΊΡΡΠ»Π°.
- 3.
Π ΠΎΡΠ»ΠΈΡΠΈΠ΅ ΠΎΡ ΡΠ°ΠΌΠΎΠ»Π΅ΡΠΎΠ² Ρ ΡΡΡΠ±ΠΎΠ²Π΅Π½ΡΠΈΠ»ΡΡΠΎΡΠ½ΡΠΌ Π΄Π²ΠΈΠ³Π°ΡΠ΅Π»Π΅ΠΌ, Π³Π΄Π΅ Π³ΠΎΠ½Π΄ΠΎΠ»Π° ΠΎΠ±Π΅ΡΠΏΠ΅ΡΠΈΠ²Π°Π΅Ρ Π½Π΅ΠΊΠΎΡΠΎΡΡΡ Π·Π°ΡΠΈΡΡ, ΡΡΠ·Π΅Π»ΡΠΆ Π²ΠΈΠ½ΡΠΎΠ²ΠΎΠ³ΠΎ ΡΠ°ΠΌΠΎΠ»Π΅ΡΠ° Π½Π°Ρ ΠΎΠ΄ΠΈΡΡΡ Π½Π΅ΠΏΠΎΡΡΠ΅Π΄ΡΡΠ²Π΅Π½Π½ΠΎ Π² ΡΡΠΌΠΎΠ²ΠΎΠΌ ΠΏΠΎΠ»Π΅ Π²ΠΈΠ½ΡΠ°, ΡΡΠΎ ΠΏΡΠΈΠ²ΠΎΠ΄ΠΈΡ ΠΊ Π·Π½Π°ΡΠΈΡΠ΅Π»ΡΠ½ΠΎΠΌΡ ΡΠ²Π΅Π»ΠΈΡΠ΅Π½ΠΈΡ ΠΏΠΎΡΡΠ΅Π±Π½ΠΎΡΡΠΈ Π² ΡΡΠΌΠΎΠΏΠΎΠ΄Π°Π²Π»Π΅Π½ΠΈΠΈ.ΠΡΠ»ΠΈ Π½Π΅ΠΎΠ±Ρ ΠΎΠ΄ΠΈΠΌΠΎ ΡΠΎΡ ΡΠ°Π½ΠΈΡΡ ΡΠ΅ΠΊΡΡΡΡ ΠΊΠΎΠ½ΡΡΡΡΠΊΡΠΈΠ²Π½ΡΡ ΡΠΊΠΎΡΠΎΡΡΡ ΠΈ Π½Π°Π³ΡΡΠ·ΠΊΠΈ Π·Π°ΠΊΠΎΠ½ΡΠΎΠ²ΠΊΠΈ Π»ΠΎΠΏΠ°ΡΡΠ΅ΠΉ, Π½Π΅ΠΎΠ±Ρ ΠΎΠ΄ΠΈΠΌΠΎ Π±ΡΠ΄Π΅Ρ ΠΏΠΎΠ»ΡΡΠΈΡΡ Π΄ΠΎΠΏΠΎΠ»Π½ΠΈΡΠ΅Π»ΡΠ½ΠΎΠ΅ ΡΡΠΌΠΎΠΏΠΎΠ³Π»ΠΎΡΠ΅Π½ΠΈΠ΅ Π½Π° 25 Π΄Π ΠΏΠΎ ΡΡΠ°Π²Π½Π΅Π½ΠΈΡ Ρ ΠΎΠ±ΡΡΠ½ΡΠΌΠΈ ΡΡΠ·Π΅Π»ΡΠΆΠ°ΠΌΠΈ, Π΄Π°ΠΆΠ΅ Π΅ΡΠ»ΠΈ Π²ΠΈΠ½Ρ ΡΠΏΡΠΎΠ΅ΠΊΡΠΈΡΠΎΠ²Π°Π½ Ρ Π½ΠΈΠ·ΠΊΠΈΠΌ ΡΡΠΎΠ²Π½Π΅ΠΌ ΡΡΠΌΠ°. ΠΠ±Π΅ΡΠΏΠ΅ΡΠ΅Π½ΠΈΠ΅ ΡΡΠΎΠ³ΠΎ Π΄ΠΎΠΏΠΎΠ»Π½ΠΈΡΠ΅Π»ΡΠ½ΠΎΠ³ΠΎ Π·Π°ΡΡΡ Π°Π½ΠΈΡ Π½Π° ΡΠ»ΠΎΠΆΠ½ΡΡ ΡΠ°ΡΡΠΎΡΠ°Ρ Π² Π½Π΅ΡΠΊΠΎΠ»ΡΠΊΠΎ ΡΠΎΡΠ΅Π½ Π³Π΅ΡΡ Π±Π΅Π· Π·Π½Π°ΡΠΈΡΠ΅Π»ΡΠ½ΡΡ ΠΏΠΎΡΠ΅ΡΡ Π²Π΅ΡΠ° ΠΈ ΡΡΡΠ΅ΠΊΡΠΈΠ²Π½ΠΎΡΡΠΈ ΠΏΠΎΡΡΠ΅Π±ΡΠ΅Ρ Π·Π½Π°ΡΠΈΡΠ΅Π»ΡΠ½ΡΡ ΡΡΠΈΠ»ΠΈΠΉ Π² ΠΎΠ±Π»Π°ΡΡΠΈ ΠΈΡΡΠ»Π΅Π΄ΠΎΠ²Π°Π½ΠΈΠΉ ΠΈ ΠΏΡΠΎΠ΅ΠΊΡΠΈΡΠΎΠ²Π°Π½ΠΈΡ.
ΠΠ°ΠΊ ΠΎΠ±ΠΎΠΉΡΠΈ ΠΏΠΎΠ½ΠΈΠΆΠ΅Π½Π½ΡΡ ΠΌΠΎΡΠ½ΠΎΡΡΡ Π΄Π²ΠΈΠ³Π°ΡΠ΅Π»Ρ [ΠΠΎΡ ΠΠ‘ΠΠ ΠΠΠΠΠΠΠ]
ΠΠΎ ΠΏΡΠΎΡΠ΅ΡΡΠ²ΠΈΠΈ Π²ΡΠ΅ΠΌΠ΅Π½ΠΈ ΠΈΠ»ΠΈ ΠΈΠ·-Π·Π° ΠΊΠ°ΠΊΠΎΠ³ΠΎ-Π»ΠΈΠ±ΠΎ ΠΎΠ±Π½Π°ΡΡΠΆΠ΅Π½Π½ΠΎΠ³ΠΎ Π΄Π΅ΡΠ΅ΠΊΡΠ° Π΄Π²ΠΈΠ³Π°ΡΠ΅Π»Ρ ΠΌΠΎΠΆΠ΅Ρ ΠΏΠΎΡΠ΅ΡΡΡΡ ΠΌΠΎΡΠ½ΠΎΡΡΡ, ΠΈΠ·-Π·Π° ΡΠ΅Π³ΠΎ Π½Π°Ρ Π°Π²ΡΠΎΠΌΠΎΠ±ΠΈΠ»Ρ ΡΠΆΠ΅ Π½Π΅ ΡΠ°ΠΊΠΎΠΉ, ΠΊΠ°ΠΊ ΠΊΠΎΠ³Π΄Π°-Π»ΠΈΠ±ΠΎ.
ΠΡΠΈΡΠΈΠ½ ΡΡΠΎΠΉ ΠΏΡΠΎΠ±Π»Π΅ΠΌΡ ΠΌΠΎΠΆΠ΅Ρ Π±ΡΡΡ ΠΌΠ½ΠΎΠ³ΠΎ, Π½ΠΎ Π΅ΡΠ»ΠΈ Ρ Π²Π°Ρ Π΅ΡΡΡ Π½Π΅ΠΊΠΎΡΠΎΡΡΠ΅ ΠΏΡΠ΅Π΄ΡΡΠ°Π²Π»Π΅Π½ΠΈΡ ΠΎ Π΅Π΅ ΡΠ°Π±ΠΎΡΠ΅, Π²Ρ ΠΌΠΎΠΆΠ΅ΡΠ΅ Π² ΠΊΠΎΠ½Π΅ΡΠ½ΠΎΠΌ ΠΈΡΠΎΠ³Π΅ ΡΠΊΠ°Π·Π°ΡΡ Π½Π° ΠΏΡΠΎΠ±Π»Π΅ΠΌΡ. ΠΠ΄Π΅ΡΡ Π²Π°ΠΌ Π½ΡΠΆΠ½ΠΎ Π·Π½Π°ΡΡ ΠΎΡΠ²Π΅Ρ Π½Π° Π²ΠΎΠΏΡΠΎΡ , ΠΊΠ°ΠΊ ΠΎΠ±ΠΎΠΉΡΠΈ Ρ ΠΏΠΎΠ½ΠΈΠΆΠ΅Π½Π½ΠΎΠΉ ΠΌΠΎΡΠ½ΠΎΡΡΡΡ Π΄Π²ΠΈΠ³Π°ΡΠ΅Π»Ρ Π²Π°ΡΠ΅Π³ΠΎ Π°Π²ΡΠΎΠΌΠΎΠ±ΠΈΠ»Ρ.
Π§ΡΠΎΠ±Ρ ΠΏΠΎΠ½ΡΡΡ, Π³Π΄Π΅ ΠΏΡΠΎΠΈΡΡ ΠΎΠ΄ΠΈΡ ΠΏΠΎΡΠ΅ΡΡ ΠΌΠΎΡΠ½ΠΎΡΡΠΈ Π² Π½Π°ΡΠ΅ΠΉ ΠΌΠ°ΡΠΈΠ½Π΅, ΠΌΡ Π΄ΠΎΠ»ΠΆΠ½Ρ Π·Π½Π°ΡΡ ΠΎΡΠ½ΠΎΠ²Π½ΡΠ΅ ΡΠ»Π΅ΠΌΠ΅Π½ΡΡ, Π·Π°Π΄Π΅ΠΉΡΡΠ²ΠΎΠ²Π°Π½Π½ΡΠ΅ Π² Π΄Π²ΠΈΠ³Π°ΡΠ΅Π»Π΅ Π²Π½ΡΡΡΠ΅Π½Π½Π΅Π³ΠΎ ΡΠ³ΠΎΡΠ°Π½ΠΈΡ.
Π’ΠΎ, ΡΡΠΎ Π΄Π°Π»Π΅ΠΊΠΎ Π½Π΅ ΡΠ»ΠΎΠΆΠ½ΠΎ Π½Π° ΡΡΠΎΠ²Π½ΡΡ , ΡΡΠ΅Π±ΡΠ΅ΠΌΡΡ Π΄Π»Ρ ΡΡΠΎΠΉ ΡΡΠ°ΡΡΠΈ, ΠΈ, Π΅ΡΠ»ΠΈ Π½Π°ΠΌ ΠΏΠΎΠ²Π΅Π·Π΅Ρ, ΠΌΠΎΠΆΠ΅Ρ ΡΡΠΊΠΎΠ½ΠΎΠΌΠΈΡΡ Π½Π°ΠΌ ΠΏΠ°ΡΡ ΠΏΠΎΠ΅Π·Π΄ΠΎΠΊ Π² ΠΌΠ°ΡΡΠ΅ΡΡΠΊΡΡ.
Π’Π°ΠΊΠΈΠΌ ΠΎΠ±ΡΠ°Π·ΠΎΠΌ, ΠΎΠ½ ΠΏΠΎΠ·Π²ΠΎΠ»ΡΠ΅Ρ Π²Π°ΠΌ ΠΏΠΎΠΊΠ°Π·Π°ΡΡ, ΠΊΠ°ΠΊ ΠΎΠ±ΠΎΠΉΡΠΈ ΠΏΠΎΠ½ΠΈΠΆΠ΅Π½Π½ΡΡ ΠΌΠΎΡΠ½ΠΎΡΡΡ Π΄Π²ΠΈΠ³Π°ΡΠ΅Π»Ρ Π²Π°ΡΠ΅Π³ΠΎ Π°Π²ΡΠΎΠΌΠΎΠ±ΠΈΠ»Ρ.
Π§ΡΠΎ ΠΎΠ·Π½Π°ΡΠ°Π΅Ρ ΡΠΎΠΎΠ±ΡΠ΅Π½ΠΈΠ΅ ΠΎ ΡΠ½ΠΈΠΆΠ΅Π½ΠΈΠΈ ΠΌΠΎΡΠ½ΠΎΡΡΠΈ Π΄Π²ΠΈΠ³Π°ΡΠ΅Π»Ρ Π² Π°Π²ΡΠΎΠΌΠΎΠ±ΠΈΠ»Π΅?
ΠΡΠ΅Π΄ΡΠΏΡΠ΅ΠΆΠ΄Π°ΡΡΠΈΠΉ ΠΈΠ½Π΄ΠΈΠΊΠ°ΡΠΎΡ Β«ΠΏΠΎΠ½ΠΈΠΆΠ΅Π½Π½ΠΎΠΉ ΠΌΠΎΡΠ½ΠΎΡΡΠΈ Π΄Π²ΠΈΠ³Π°ΡΠ΅Π»ΡΒ», ΠΎΡΠΎΠ±ΡΠ°ΠΆΠ°Π΅ΠΌΡΠΉ Π½Π° ΠΏΡΠΈΠ±ΠΎΡΠ½ΠΎΠΉ ΠΏΠ°Π½Π΅Π»ΠΈ, ΠΎΠ±ΡΡΠ½ΠΎ ΡΠΊΠ°Π·ΡΠ²Π°Π΅Ρ Π½Π° ΡΠΎ, ΡΡΠΎ ΠΌΠΎΡΠ½ΠΎΡΡΡ Π²Π°ΡΠ΅Π³ΠΎ Π°Π²ΡΠΎΠΌΠΎΠ±ΠΈΠ»Ρ Π±ΡΠ»Π° ΡΠ½ΠΈΠΆΠ΅Π½Π° Π΄Π»Ρ Π·Π°ΡΠΈΡΡ Π΄Π²ΠΈΠ³Π°ΡΠ΅Π»Ρ.
ΠΡΠΈ ΠΎΠ±Π½Π°ΡΡΠΆΠ΅Π½ΠΈΠΈ ΠΏΡΠΎΠ±Π»Π΅ΠΌΡ Π² ΡΠΈΡΡΠ΅ΠΌΠ΅ ΠΊΠΎΠΌΠΏΡΡΡΠ΅Ρ Π°Π²ΡΠΎΠΌΠΎΠ±ΠΈΠ»Ρ (ΡΠ°ΠΊΠΆΠ΅ ΠΈΠ·Π²Π΅ΡΡΠ½ΡΠΉ ΠΊΠ°ΠΊ Β«ΠΠ»Π΅ΠΊΡΡΠΎΠ½Π½ΡΠΉ Π±Π»ΠΎΠΊ ΡΠΏΡΠ°Π²Π»Π΅Π½ΠΈΡΒ» (ΠΠΠ£)) ΠΏΠ΅ΡΠ΅Ρ ΠΎΠ΄ΠΈΡ Π² ΡΠ΅ΠΆΠΈΠΌ ΠΏΠΎΠ½ΠΈΠΆΠ΅Π½Π½ΠΎΠ³ΠΎ ΡΠ½Π΅ΡΠ³ΠΎΠΏΠΎΡΡΠ΅Π±Π»Π΅Π½ΠΈΡ.ΠΡΠ»ΠΈ Π²Π°ΠΌ Π²ΡΠ΅ Π΅ΡΠ΅ ΠΈΠ½ΡΠ΅ΡΠ΅ΡΠ½ΠΎ, ΡΡΠΎ Π²ΡΠ·ΡΠ²Π°Π΅Ρ ΡΡΡ ΡΠ΅Π½Π΄Π΅Π½ΡΠΈΡ, ΡΠΈΡΠ°ΠΉΡΠ΅ Π΄Π°Π»ΡΡΠ΅.
ΠΡΠ΅ Π·Π°Π²ΠΈΡΠΈΡ ΠΎΡ ΠΌΠΎΠ΄Π΅Π»ΠΈ Π°Π²ΡΠΎΠΌΠΎΠ±ΠΈΠ»Ρ. ΠΠΎΡΠΊΠΎΠ»ΡΠΊΡ Π² ΡΠ°Π·Π½ΡΡ Π°Π²ΡΠΎΠΌΠΎΠ±ΠΈΠ»ΡΡ ΠΈΡΠΏΠΎΠ»ΡΠ·ΡΡΡΡΡ ΡΠ°Π·Π½ΡΠ΅ Π°Π»Π³ΠΎΡΠΈΡΠΌΡ ΡΠ»Π΅ΠΊΡΡΠΈΡΠ΅ΡΠΊΠΎΠ³ΠΎ ΡΠΏΡΠ°Π²Π»Π΅Π½ΠΈΡ, ΡΠ΅Π°Π»ΡΠ½ΡΠ΅ ΠΏΡΠΎΠ±Π»Π΅ΠΌΡ ΡΠΈΠ»ΡΠ½ΠΎ ΡΠ°Π·Π»ΠΈΡΠ°ΡΡΡΡ.
ΠΠ°Π²Π°ΠΉΡΠ΅ ΠΏΠΎΡΠΌΠΎΡΡΠΈΠΌ Π½Π° Π½Π΅ΠΊΠΎΡΠΎΡΡΠ΅ ΠΈΠ· ΡΠ°ΠΌΡΡ ΠΏΠΎΠΏΡΠ»ΡΡΠ½ΡΡ Π°Π²ΡΠΎΠΌΠΎΠ±ΠΈΠ»ΡΠ½ΡΡ ΠΊΠΎΠΌΠΏΠΎΠ½Π΅Π½ΡΠΎΠ². ΠΡΠΈ Π²ΡΡ ΠΎΠ΄Π΅ ΠΈΠ· ΡΡΡΠΎΡ ΠΎΠ΄Π½ΠΎΠ³ΠΎ ΠΈΠ· ΡΡΠΈΡ ΠΊΠΎΠΌΠΏΠΎΠ½Π΅Π½ΡΠΎΠ² Π²ΠΊΠ»ΡΡΠ°Π΅ΡΡΡ ΡΠ΅ΠΆΠΈΠΌ Β«ΠΏΠΎΠ½ΠΈΠΆΠ΅Π½Π½ΠΎΠΉ ΠΌΠΎΡΠ½ΠΎΡΡΠΈ Π΄Π²ΠΈΠ³Π°ΡΠ΅Π»ΡΒ».
ΠΡΠΈΡΠΈΠ½Ρ ΡΠ½ΠΈΠΆΠ΅Π½ΠΈΡ ΠΌΠΎΡΠ½ΠΎΡΡΠΈ Π΄Π²ΠΈΠ³Π°ΡΠ΅Π»Ρ
ΠΠ½ΠΎΠ³ΠΈΠ΅ ΠΈΠ· ΡΡΠΈΡ ΠΏΡΠΎΠ±Π»Π΅ΠΌ ΠΏΡΠ΅Π΄ΡΡΠ°Π²Π»ΡΡΡ ΡΠΎΠ±ΠΎΠΉ Π½Π΅Π·Π½Π°ΡΠΈΡΠ΅Π»ΡΠ½ΡΠ΅ ΠΏΡΠΎΠ±Π»Π΅ΠΌΡ Ρ Π²Π°ΡΠΈΠΌ Π°Π²ΡΠΎΠΌΠΎΠ±ΠΈΠ»Π΅ΠΌ ΠΈΠ»ΠΈ Π³ΡΡΠ·ΠΎΠ²ΠΈΠΊΠΎΠΌ, Π½ΠΎ ΠΎΠ½ΠΈ ΡΡΠ°Π»ΠΈ ΠΎΠ±ΡΡΠ½ΡΠΌ ΡΠ²Π»Π΅Π½ΠΈΠ΅ΠΌ.
ΠΠ²ΡΠΎΠΌΠΎΠ±ΠΈΠ»Ρ ΠΎΠΏΡΠ΅Π΄Π΅Π»ΠΈΡ ΠΏΡΠΎΠ±Π»Π΅ΠΌΡ Π°Π²ΡΠΎΠΌΠ°ΡΠΈΡΠ΅ΡΠΊΠΈ, ΠΈ Π΄Π°ΠΆΠ΅ ΠΌΠ°Π»Π΅ΠΉΡΠΈΠΉ Π΄ΠΈΡΠ±Π°Π»Π°Π½Ρ ΠΌΠ΅ΠΆΠ΄Ρ Π΄Π°ΡΡΠΈΠΊΠ°ΠΌΠΈ Π²ΡΠ·ΠΎΠ²Π΅Ρ ΡΡΠΎΡ ΡΠ΅ΠΆΠΈΠΌ.
1. ΠΠ²ΡΠΎΠΌΠΎΠ±ΠΈΠ»ΡΠ½Π°Ρ ΡΠΈΡΡΠ΅ΠΌΠ° Π’ΠΠ‘
ΠΠ½ΠΎΠ³ΠΈΠ΅ ΡΠΎΠ²ΡΠ΅ΠΌΠ΅Π½Π½ΡΠ΅ Π°Π²ΡΠΎΠΌΠΎΠ±ΠΈΠ»ΠΈ ΠΈΠΌΠ΅ΡΡ ΡΠΈΡΡΠ΅ΠΌΡ TAC, ΠΊΠΎΡΠΎΡΡΡ ΡΠ°ΡΡΠΎ Π½Π°Π·ΡΠ²Π°ΡΡ ΡΠΏΡΠ°Π²Π»Π΅Π½ΠΈΠ΅ΠΌ ΠΏΡΠΈΠ²ΠΎΠ΄ΠΎΠΌ Π΄ΡΠΎΡΡΠ΅Π»ΡΠ½ΠΎΠΉ Π·Π°ΡΠ»ΠΎΠ½ΠΊΠΈ.
ΠΡΠΈ Π²ΡΡ ΠΎΠ΄Π΅ ΠΈΠ· ΡΡΡΠΎΡ ΠΎΠ΄Π½ΠΎΠΉ ΠΈΠ· ΡΡΠΈΡ ΡΠΈΡΡΠ΅ΠΌ, ΠΎΡΠΎΠ±Π΅Π½Π½ΠΎ ΡΠΈΡΡΠ΅ΠΌΡ ΡΠΏΡΠ°Π²Π»Π΅Π½ΠΈΡ ΠΏΡΠΈΠ²ΠΎΠ΄ΠΎΠΌ Π΄ΡΠΎΡΡΠ΅Π»ΡΠ½ΠΎΠΉ Π·Π°ΡΠ»ΠΎΠ½ΠΊΠΈ, Π½Π° ΠΏΡΠΈΠ±ΠΎΡΠ½ΠΎΠΉ ΠΏΠ°Π½Π΅Π»ΠΈ Π·Π°Π³ΠΎΡΠ°Π΅ΡΡΡ ΠΈΠ½Π΄ΠΈΠΊΠ°ΡΠΈΡ Β«ΠΏΠΎΠ½ΠΈΠΆΠ΅Π½Π½Π°Ρ ΠΌΠΎΡΠ½ΠΎΡΡΡ Π΄Π²ΠΈΠ³Π°ΡΠ΅Π»ΡΒ».
ΠΠ° ΠΎΡΠ½ΠΎΠ²Π°Π½ΠΈΠΈ ΠΈΡΡΠ»Π΅Π΄ΠΎΠ²Π°Π½ΠΈΠΉ, ΠΏΡΠΎΠ±Π»Π΅ΠΌΠ° ΡΠΈΡΡΠ΅ΠΌΡ TAC Π²ΡΠ·Π²Π°Π½Π° Π½Π΅ΠΈΡΠΏΡΠ°Π²Π½ΠΎΠΉ ΡΠ»Π΅ΠΊΡΡΠΎΠ½Π½ΠΎΠΉ ΠΌΡΡΡΠΎΠΉ Π²Π΅Π½ΡΠΈΠ»ΡΡΠΎΡΠ° ΠΈΠ»ΠΈ Π½Π΅ΠΈΡΠΏΡΠ°Π²Π½ΠΎΡΡΡΡ ΡΠΎΠΏΠ»ΠΈΠ²Π½ΠΎΠΉ ΡΠΈΡΡΠ΅ΠΌΡ.
2. Π‘ΡΠ΅ΠΏΠ»Π΅Π½ΠΈΠ΅
ΠΡΠΊΠ°Π· ΡΡΠ΅ΠΏΠ»Π΅Π½ΠΈΡ ΡΠ°ΡΡΠΎ ΡΠΎΠΏΡΠΎΠ²ΠΎΠΆΠ΄Π°Π΅ΡΡΡ ΡΠ°ΠΊΠΈΠΌΠΈ ΡΠΈΠΌΠΏΡΠΎΠΌΠ°ΠΌΠΈ, ΠΊΠ°ΠΊ ΡΠ½ΠΈΠΆΠ΅Π½ΠΈΠ΅ ΠΌΠΎΡΠ½ΠΎΡΡΠΈ Π΄Π²ΠΈΠ³Π°ΡΠ΅Π»Ρ.
ΠΡΠΈ ΡΡΠΎΠΌ Π°Π²ΡΠΎΠΌΠΎΠ±ΠΈΠ»Ρ ΠΈΠ·Π΄Π°Π΅Ρ Π·Π²ΡΠΊΠΈ ΠΈ ΡΠΊΡΠΈΠΏΡ, Π° ΡΠ°ΠΊΠΆΠ΅ ΠΈΡΠΏΡΡΡΠ²Π°Π΅Ρ ΠΏΡΠΎΠ±Π»Π΅ΠΌΡ Ρ ΠΏΡΠ»ΡΡΠ°ΡΠΈΠ΅ΠΉ. Π Π»ΡΠ±ΠΎΠΌ ΡΠ»ΡΡΠ°Π΅ ΠΎΠ±ΡΠ»ΡΠΆΠΈΠ²Π°Π½ΠΈΠ΅ ΡΡΠ°Π½ΡΠΌΠΈΡΡΠΈΠΈ Π±ΡΠ»ΠΎ Π±Ρ Π²ΡΠ³ΠΎΠ΄Π½ΠΎ.
3. Π Π°Π·ΡΠ΅ΠΌΡ
ΠΠ΅ΠΈΡΠΏΡΠ°Π²Π½ΡΠΉ ΠΊΠ°Π±Π΅Π»Ρ ΠΈΠ»ΠΈ ΠΆΠ³ΡΡ Π² Π½Π΅ΠΊΠΎΡΠΎΡΡΡ ΡΠ»ΡΡΠ°ΡΡ ΠΌΠΎΠΆΠ΅Ρ ΡΡΠ°ΡΡ ΠΏΡΠΈΡΠΈΠ½ΠΎΠΉ ΡΠ½ΠΈΠΆΠ΅Π½ΠΈΡ ΠΌΠΎΡΠ½ΠΎΡΡΠΈ Π΄Π²ΠΈΠ³Π°ΡΠ΅Π»Ρ. ΠΡΠ»ΠΈ Π²Ρ ΠΏΠΎΠ΄ΠΎΠ·ΡΠ΅Π²Π°Π΅ΡΠ΅, ΡΡΠΎ ΠΏΡΠΎΠ±Π»Π΅ΠΌΠ° ΡΠ²ΡΠ·Π°Π½Π° Ρ Π²Π°ΡΠΈΠΌ Π°Π²ΡΠΎΠΌΠΎΠ±ΠΈΠ»Π΅ΠΌ, ΠΏΡΠΎΠ²Π΅ΡΡΡΠ΅ ΡΠΎΠ΅Π΄ΠΈΠ½Π΅Π½ΠΈΡ, ΡΠ°ΠΊΠΈΠ΅ ΠΊΠ°ΠΊ Π·Π°ΠΆΠΈΠΌ, ΠΊΠ°Π±Π΅Π»Ρ ΠΈ ΠΆΠ³ΡΡ, Π½Π° ΠΏΡΠ΅Π΄ΠΌΠ΅Ρ ΠΊΠ°ΠΊΠΈΡ -Π»ΠΈΠ±ΠΎ ΠΏΡΠΈΠ·Π½Π°ΠΊΠΎΠ² Π½Π΅ΠΈΡΠΏΡΠ°Π²Π½ΠΎΡΡΠΈ.
ΠΠ°ΠΊ ΡΠΎΠ»ΡΠΊΠΎ ΠΎΠ±Π½Π°ΡΡΠΆΠΈΠ²Π°Π΅ΡΡΡ Π½Π΅ΠΈΡΠΏΡΠ°Π²Π½ΡΠΉ ΠΊΠ°Π±Π΅Π»Ρ, Π΅Π³ΠΎ ΡΠ»Π΅Π΄ΡΠ΅Ρ ΠΎΡΡΠ΅ΠΌΠΎΠ½ΡΠΈΡΠΎΠ²Π°ΡΡ.
4. ΠΠΠ’Π§ΠΠΠ ΠΠΠ‘ΠΠΠ ΠΠΠ
ΠΠΎΠ·ΠΌΠΎΠΆΠ½ΠΎ, ΠΏΡΠΎΠ±Π»Π΅ΠΌΠ° Ρ Β«ΠΠΠ’Π§ΠΠΠΠΠ ΠΠΠ‘ΠΠΠ ΠΠΠΒ» ΡΠ²Π»ΡΠ΅ΡΡΡ ΠΎΡΠ½ΠΎΠ²Π½ΠΎΠΉ ΠΏΡΠΈΡΠΈΠ½ΠΎΠΉ ΡΠ±ΠΎΡ ΠΏΠΈΡΠ°Π½ΠΈΡ Π΄Π²ΠΈΠ³Π°ΡΠ΅Π»Ρ.
ΠΠΎΠ³Π΄Π° ΡΡΠΈ Π΄Π°ΡΡΠΈΠΊΠΈ ΠΎΠ±Π½Π°ΡΡΠΆΠΈΠ²Π°ΡΡ Π·Π½Π°ΡΠΈΡΠ΅Π»ΡΠ½ΠΎΠ΅ ΠΊΠΎΠ»ΠΈΡΠ΅ΡΡΠ²ΠΎ ΠΊΠΈΡΠ»ΠΎΡΠΎΠ΄Π°, Π²ΡΡ ΠΎΠ΄ΡΡΠ΅Π³ΠΎ ΠΈΠ· Π²ΡΡ Π»ΠΎΠΏΠ½ΠΎΠΉ ΡΠΈΡΡΠ΅ΠΌΡ, ΠΎΠ½ΠΈ ΡΠΎΠΎΡΠ²Π΅ΡΡΡΠ²Π΅Π½Π½ΠΎ ΡΠ΅Π³ΡΠ»ΠΈΡΡΡΡ Π²ΠΎΠ·Π΄ΡΡΠ½ΠΎ-ΡΠΎΠΏΠ»ΠΈΠ²Π½ΡΡ ΡΠΌΠ΅ΡΡ Π΄Π²ΠΈΠ³Π°ΡΠ΅Π»Ρ.
ΠΡΠ±ΡΠ΅ ΠΏΡΠΎΠ±Π»Π΅ΠΌΡ Ρ Π΄Π°ΡΡΠΈΠΊΠ°ΠΌΠΈ ΠΊΠΈΡΠ»ΠΎΡΠΎΠ΄Π° ΠΌΠΎΠ³ΡΡ ΠΏΡΠΈΠ²Π΅ΡΡΠΈ ΠΊ Π²ΠΊΠ»ΡΡΠ΅Π½ΠΈΡ ΠΈΠ½Π΄ΠΈΠΊΠ°ΡΠΎΡΠ° Β«ΠΠΎΠ½ΠΈΠΆΠ΅Π½Π½Π°Ρ ΠΌΠΎΡΠ½ΠΎΡΡΡ Π΄Π²ΠΈΠ³Π°ΡΠ΅Π»ΡΒ» ΠΈΠ»ΠΈ Β«ΠΡΠΎΠ²Π΅ΡΡΡΠ΅ Π΄Π²ΠΈΠ³Π°ΡΠ΅Π»ΡΒ» Π½Π° ΠΏΡΠΈΠ±ΠΎΡΠ½ΠΎΠΉ ΠΏΠ°Π½Π΅Π»ΠΈ.
5. ΠΠ΅ΠΈΡΠΏΡΠ°Π²Π½ΠΎΡΡΡ Π΄Π°ΡΡΠΈΠΊΠ° ΠΌΠ°ΡΡΠΎΠ²ΠΎΠ³ΠΎ ΡΠ°ΡΡ ΠΎΠ΄Π° Π²ΠΎΠ·Π΄ΡΡ Π°
ΠΡΡΠ·Π½ΡΠΉ ΠΈΠ»ΠΈ Π½Π΅ΠΈΡΠΏΡΠ°Π²Π½ΡΠΉ Π΄Π°ΡΡΠΈΠΊ Π²ΠΎΠ·Π΄ΡΡΠ½ΡΡ ΠΌΠ°ΡΡ Π½Π΅ ΠΌΠΎΠΆΠ΅Ρ ΡΠΎΡΠ½ΠΎ ΠΎΠΏΡΠ΅Π΄Π΅Π»ΠΈΡΡ Π²ΠΎΠ·Π΄ΡΡΠ½ΡΠΉ ΠΏΠΎΡΠΎΠΊ. Π ΡΠ΅Π·ΡΠ»ΡΡΠ°ΡΠ΅ ΠΊΠΎΠΌΠΏΡΡΡΠ΅Ρ Π΄Π²ΠΈΠ³Π°ΡΠ΅Π»Ρ Π½Π΅ΠΏΡΠ°Π²ΠΈΠ»ΡΠ½ΠΎ ΡΠ°ΡΡΡΠΈΡΡΠ²Π°Π΅Ρ ΠΊΠΎΠ»ΠΈΡΠ΅ΡΡΠ²ΠΎ Π²ΠΏΡΡΡΠΊΠΈΠ²Π°Π΅ΠΌΠΎΠ³ΠΎ ΡΠΎΠΏΠ»ΠΈΠ²Π°.
ΠΡΠΎ ΠΏΡΠΈΠ²ΠΎΠ΄ΠΈΡ ΠΊ ΡΡΠ°Π±Π°ΡΡΠ²Π°Π½ΠΈΡ Π΄Π°ΡΡΠΈΠΊΠ° Β«ΠΏΠΎΠ½ΠΈΠΆΠ΅Π½Π½ΠΎΠΉ ΠΌΠΎΡΠ½ΠΎΡΡΠΈ Π΄Π²ΠΈΠ³Π°ΡΠ΅Π»ΡΒ», ΡΡΠΎ ΠΌΠΎΠΆΠ΅Ρ ΠΏΡΠΈΠ²Π΅ΡΡΠΈ ΠΊ ΠΏΠΎΠ²ΡΠ΅ΠΆΠ΄Π΅Π½ΠΈΡ ΠΌΠΎΡΠΎΡΠΈΠΊΠ»Π°.
ΠΠ°ΠΊ ΠΈΡΠΏΡΠ°Π²ΠΈΡΡ ΡΠ½ΠΈΠΆΠ΅Π½ΠΈΠ΅ ΠΌΠΎΡΠ½ΠΎΡΡΠΈ Π΄Π²ΠΈΠ³Π°ΡΠ΅Π»Ρ
ΠΡΡΡΠΈΠΉ ΡΠΏΠΎΡΠΎΠ± ΠΈΡΠΏΡΠ°Π²ΠΈΡΡ Β«ΠΠΎΠ½ΠΈΠΆΠ΅Π½Π½Π°Ρ ΠΌΠΎΡΠ½ΠΎΡΡΡ Π΄Π²ΠΈΠ³Π°ΡΠ΅Π»ΡΒ» — ΡΡΠΎ ΠΎΡΠ²Π΅Π·ΡΠΈ Π°Π²ΡΠΎΠΌΠΎΠ±ΠΈΠ»Ρ Π² ΠΌΠ΅ΡΡΠ½ΡΡ Π°Π²ΡΠΎΠΌΠ°ΡΡΠ΅ΡΡΠΊΡΡ ΠΈ ΠΏΠΎΠΏΡΠΎΡΠΈΡΡ ΠΈΡ Π²Π½ΠΈΠΌΠ°ΡΠ΅Π»ΡΠ½ΠΎ ΠΎΡΠΌΠΎΡΡΠ΅ΡΡ Π±Π»ΠΎΠΊ ΡΠΏΡΠ°Π²Π»Π΅Π½ΠΈΡ Π΄Π²ΠΈΠ³Π°ΡΠ΅Π»Π΅ΠΌ Π΄Π»Ρ Π΄ΠΈΠ°Π³Π½ΠΎΡΡΠΈΠΊΠΈ ΠΈ ΡΡΡΡΠ°Π½Π΅Π½ΠΈΡ ΠΏΡΠΎΠ±Π»Π΅ΠΌΡ.
ΠΠ½ΠΈ Π±ΡΠ΄ΡΡ ΠΈΡΠΊΠ°ΡΡ Π°Π²ΡΠΎΠΌΠΎΠ±ΠΈΠ»Ρ Ρ ΠΏΠΎΠΌΠΎΡΡΡ Π΄ΠΈΠ°Π³Π½ΠΎΡΡΠΈΡΠ΅ΡΠΊΠΎΠ³ΠΎ ΠΏΡΠΈΠ±ΠΎΡΠ° OBD II ΠΈΠ»ΠΈ Π΄ΡΡΠ³ΠΎΠ³ΠΎ ΡΠΈΡΠΎΠΊΠΎ ΠΈΡΠΏΠΎΠ»ΡΠ·ΡΠ΅ΠΌΠΎΠ³ΠΎ ΠΎΠ±ΠΎΡΡΠ΄ΠΎΠ²Π°Π½ΠΈΡ.
ΠΠ½ΠΈ Π½Π°Π²Π΅ΡΠ½ΡΠΊΠ° ΡΠΌΠΎΠ³ΡΡ ΠΎΠΏΡΠ΅Π΄Π΅Π»ΠΈΡΡ ΠΏΡΠ°Π²ΠΈΠ»ΡΠ½ΠΎΠ΅ ΠΌΠ΅ΡΡΠΎΠΏΠΎΠ»ΠΎΠΆΠ΅Π½ΠΈΠ΅, Π΅ΡΠ»ΠΈ Π±ΡΠ΄ΡΡ ΠΈΡΠΏΠΎΠ»ΡΠ·ΠΎΠ²Π°ΡΡ Π²ΡΡΠΎΠΊΠΎΠΊΠ°ΡΠ΅ΡΡΠ²Π΅Π½Π½ΡΡ ΡΠ΅Ρ Π½ΠΈΠΊΡ ΡΠΊΠ°Π½ΠΈΡΠΎΠ²Π°Π½ΠΈΡ. ΠΡΠ»ΠΈ Π²ΠΎΠ·ΠΌΠΎΠΆΠ½ΠΎ, ΡΡΡΡΠ°Π½ΠΈΡΠ΅ ΡΡΠΈ ΠΏΡΠΎΠ±Π»Π΅ΠΌΡ ΠΈΠ»ΠΈ ΠΎΠ±ΡΠ°ΡΠΈΡΠ΅ΡΡ Π·Π° ΠΏΠΎΠΌΠΎΡΡΡ Π½Π° ΡΠΈΡΡΠΎΠ²ΡΠ΅ ΠΏΠ»Π°ΡΡΠΎΡΠΌΡ.
ΠΠ°ΠΊ ΠΎΠ±ΠΎΠΉΡΠΈ ΠΏΠΎΠ½ΠΈΠΆΠ΅Π½Π½ΡΡ ΠΌΠΎΡΠ½ΠΎΡΡΡ Π΄Π²ΠΈΠ³Π°ΡΠ΅Π»Ρ
ΠΡΠ»ΠΈ Π² Π²Π°ΡΠ΅ΠΉ ΠΌΠ°ΡΠΈΠ½Π΅ Π²ΠΎΠ·Π½ΠΈΠΊΠ»Π° ΠΏΡΠΎΠ±Π»Π΅ΠΌΠ°, Π²Ρ ΠΌΠΎΠΆΠ΅ΡΠ΅ ΡΡΡΡΠ°Π½ΠΈΡΡ Π΅Π΅ ΡΠ°ΠΌΠΎΡΡΠΎΡΡΠ΅Π»ΡΠ½ΠΎ. ΠΠ° ΠΈΡΠΊΠ»ΡΡΠ΅Π½ΠΈΠ΅ΠΌ Π½Π΅ΡΠΊΠΎΠ»ΡΠΊΠΈΡ ΡΠ»ΠΎΠΆΠ½ΡΡ ΡΠΈΡΡΠ°ΡΠΈΠΉ, Π²Ρ ΡΠΌΠΎΠΆΠ΅ΡΠ΅ ΠΏΡΠ΅ΠΎΠ΄ΠΎΠ»Π΅ΡΡ ΠΈΡ Π²ΡΠ΅.
ΠΠΎΠ·Π²ΠΎΠ»ΡΡΠ΅ ΠΌΠ½Π΅ ΠΏΠΎΠΊΠ°Π·Π°ΡΡ Π²Π°ΠΌ, ΠΊΠ°ΠΊ ΠΈΠΌΠ΅Π½Π½ΠΎ ΠΎΠ±ΠΎΠΉΡΠΈ ΠΏΠΎΠ½ΠΈΠΆΠ΅Π½Π½ΡΡ ΠΌΠΎΡΠ½ΠΎΡΡΡ Π΄Π²ΠΈΠ³Π°ΡΠ΅Π»Ρ.
1. ΠΡΠΎΠ²Π΅ΡΡΡΠ΅ ΠΊΠ°Π±Π΅Π»ΠΈ
ΠΠ΄ΠΈΠ½ ΠΈΠ· ΡΠ°ΠΌΡΡ ΠΏΠΎΠΏΡΠ»ΡΡΠ½ΡΡ ΡΡΠΈΠ³Π³Π΅ΡΠΎΠ² ΡΠ΅ΠΆΠΈΠΌΠ° Ρ ΡΠΎΠΌΠΎΡΡ — Π½Π΅Π·Π°ΠΊΡΠ΅ΠΏΠ»Π΅Π½Π½ΡΠ΅ ΠΊΠ°Π±Π΅Π»ΠΈ, ΠΆΠ³ΡΡΡ ΠΈΠ»ΠΈ Π·Π°ΠΆΠΈΠΌΡ.
ΠΠΎΡΠ»Π΅ ΠΎΡΡΠΎΠ΅Π΄ΠΈΠ½Π΅Π½ΠΈΡ Π°ΠΊΠΊΡΠΌΡΠ»ΡΡΠΎΡΠ° ΠΏΡΠΎΠ²Π΅ΡΡΡΠ΅, Π½Π΅Ρ Π»ΠΈ ΠΎΡΠ»Π°Π±Π»Π΅Π½Π½ΡΡ ΠΏΡΠΎΠ²ΠΎΠ΄ΠΎΠ² ΠΈΠ»ΠΈ ΡΠ»Π°Π±ΠΎΠ³ΠΎ Π·Π°Π·Π΅ΠΌΠ»Π΅Π½ΠΈΡ. ΠΠΎΠ΄ΠΊΠ»ΡΡΠΈΡΠ΅ ΠΈΡ Π·Π°Π½ΠΎΠ²ΠΎ ΠΈΠ»ΠΈ ΠΎΡΡΠ΅ΠΌΠΎΠ½ΡΠΈΡΡΠΉΡΠ΅ ΠΊΠ°Π±Π΅Π»ΠΈ, Π΅ΡΠ»ΠΈ ΠΊΠ°ΠΊΠΎΠΉ-Π»ΠΈΠ±ΠΎ ΠΈΠ· Π½ΠΈΡ ΡΠ»ΠΎΠΌΠ°Π½.
2. ΠΡΠΎΠ²Π΅ΡΡΡΠ΅ Π΄Π°ΡΡΠΈΠΊΠΈ
ΠΠΎΠΆΠ°Π»ΡΠΉΡΡΠ°, ΠΏΡΠΎΡΠΈΡΡΠΈΡΠ΅ ΠΊΠΈΡΠ»ΠΎΡΠΎΠ΄Π½ΡΠΉ Π΄Π°ΡΡΠΈΠΊ Π΄ΠΎΠ»ΠΆΠ½ΡΠΌ ΠΎΠ±ΡΠ°Π·ΠΎΠΌ, Π΅ΡΠ»ΠΈ ΠΎΠ½ Π½Π΅ΠΈΡΠΏΡΠ°Π²Π΅Π½.ΠΡΠ»ΠΈ Π΄Π°ΡΡΠΈΠΊ ΠΏΠΎΡΠ΅ΠΌΡ-ΡΠΎ Π½Π΅ ΡΠ°Π±ΠΎΡΠ°Π΅Ρ Π΄ΠΎΠ»ΠΆΠ½ΡΠΌ ΠΎΠ±ΡΠ°Π·ΠΎΠΌ, Π·Π°ΠΌΠ΅Π½ΠΈΡΠ΅ Π΅Π³ΠΎ, Π° Π·Π°ΡΠ΅ΠΌ Π·Π°ΠΌΠ΅Π½ΠΈΡΠ΅ Π½ΠΎΠ²ΡΠΌ Π΄Π°ΡΡΠΈΠΊΠΎΠΌ.
3. ΠΡΠΎΠ²Π΅ΡΡΡΠ΅ Π΄ΡΠΎΡΡΠ΅Π»Ρ
ΠΡΠ»ΠΈ Π² Π΄ΡΠΎΡΡΠ΅Π»ΡΠ½ΠΎΠΉ Π·Π°ΡΠ»ΠΎΠ½ΠΊΠ΅ Π²ΠΎΠ·Π½ΠΈΠΊΠ½Π΅Ρ ΡΡΠΆΠ΅Π»ΠΎΠ΅ ΡΠΎΡΡΠΎΡΠ½ΠΈΠ΅, Π΄Π°ΡΡΠΈΠΊ ΠΏΠΎΠ»ΠΎΠΆΠ΅Π½ΠΈΡ Π΄ΡΠΎΡΡΠ΅Π»ΡΠ½ΠΎΠΉ Π·Π°ΡΠ»ΠΎΠ½ΠΊΠΈ ΠΈΠ»ΠΈ Π΄Π°ΠΆΠ΅ ΡΠ΅Π»ΠΎ ΡΠ΅Π»ΠΎΠ²Π΅ΠΊΠ° Π΄ΡΠΎΡΡΠ΅Π»ΡΠ½ΠΎΠΉ Π·Π°ΡΠ»ΠΎΠ½ΠΊΠΈ Π·Π°Π±Π»ΠΎΠΊΠΈΡΡΡΡ Π²ΡΠ΅ ΡΠ΅Π½ΡΠΎΡΠ½ΠΎΠ΅ ΡΡΡΡΠΎΠΉΡΡΠ²ΠΎ ΠΈΠ»ΠΈ Π΄Π°ΠΆΠ΅ ΡΠ΅Π»ΠΎ.
ΠΠ½ΠΈ Π½Π΅Π΄ΠΎΡΠΎΠ³ΠΈΠ΅, ΡΠ°ΠΊ ΡΡΠΎ Π²Ρ ΡΠΌΠΎΠΆΠ΅ΡΠ΅ ΠΈΡ Π·Π°ΠΌΠ΅Π½ΠΈΡΡ.
4. ΠΠ°ΡΡΠΈΠΊ Π²ΠΎΠ·Π΄ΡΡΠ½ΠΎΠ³ΠΎ ΠΏΠΎΡΠΎΠΊΠ°
ΠΡΠ΅ ΠΎΠ΄Π½Π° ΠΏΡΠΈΡΠΈΠ½Π° ΠΏΠ΅ΡΠ΅Ρ ΠΎΠ΄Π° Π°Π²ΡΠΎΠΌΠΎΠ±ΠΈΠ»Ρ Π² Π»ΠΈΠ½Π΅ΠΉΠ½ΡΠΉ ΡΠ΅ΠΆΠΈΠΌ — Π½Π΅ΠΈΡΠΏΡΠ°Π²Π½ΡΠΉ Π΄Π°ΡΡΠΈΠΊ Π²ΠΎΠ·Π΄ΡΡΠ½ΡΡ ΠΌΠ°ΡΡ.
ΠΠ±ΡΡΠ½ΠΎ Π΄Π°ΡΡΠΈΠΊ ΡΠ°ΡΠΏΠΎΠ»Π°Π³Π°Π΅ΡΡΡ ΡΡΠ΄ΠΎΠΌ Ρ Π²ΠΎΠ·Π΄ΡΡΠ½ΡΠΌ ΡΠΈΠ»ΡΡΡΠΎΠΌ ΠΈΠ»ΠΈ ΠΌΠ΅ΠΆΠ΄Ρ Π²ΠΏΡΡΠΊΠ½ΡΠΌ ΠΊΠΎΠ»Π»Π΅ΠΊΡΠΎΡΠΎΠΌ ΠΈ Π²ΠΎΠ·Π΄ΡΡΠ½ΡΠΌ ΡΠΈΠ»ΡΡΡΠΎΠΌ.
ΠΡΠΎΠ²Π΅ΡΡΡΠ΅ ΡΠ°Π±ΠΎΡΡ Π΄Π°ΡΡΠΈΠΊΠ°, ΠΏΡΠΎΡΠ΅ΡΠ΅Π² Π΅Π³ΠΎ ΡΡΡ ΠΎΠΉ ΡΠΊΠ°Π½ΡΡ. ΠΡΠ»ΠΈ ΠΏΡΠΎΠ±Π»Π΅ΠΌΠ° Π½Π΅ ΠΈΡΡΠ΅Π·Π½Π΅Ρ, ββΠ·Π°ΠΌΠ΅Π½ΠΈΡΠ΅ Π΄Π°ΡΡΠΈΠΊ.
5. ΠΠ»Π΅ΠΊΡΡΠΈΡΠ΅ΡΠΊΠΈΠΉ Π±Π»ΠΎΠΊ ΡΠΏΡΠ°Π²Π»Π΅Π½ΠΈΡ
ΠΡΠ»ΠΈ ΠΏΡΠΎΠ±Π»Π΅ΠΌΠ° ΡΠ²ΡΠ·Π°Π½Π° Ρ ΡΠ»Π΅ΠΊΡΡΠΎΠ½Π½ΡΠΌ Π±Π»ΠΎΠΊΠΎΠΌ ΡΠΏΡΠ°Π²Π»Π΅Π½ΠΈΡ (ΠΠΠ£), Π²Ρ Π΄ΠΎΠ»ΠΆΠ½Ρ ΠΏΠΎΠ»ΡΡΠΈΡΡ ΡΠ΅Ρ Π½ΠΈΡΠ΅ΡΠΊΡΡ ΠΏΠΎΠΌΠΎΡΡ Π΄Π»Ρ Π°Π²ΡΠΎΠΌΠ°ΡΠΈΡΠ΅ΡΠΊΠΎΠ³ΠΎ ΡΠ΅ΠΌΠΎΠ½ΡΠ°.
ΠΠ»Ρ ΡΠ΅ΡΠ΅Π½ΠΈΡ ΠΏΡΠΎΠ±Π»Π΅ΠΌΡ Π½Π΅ΠΎΠ±Ρ ΠΎΠ΄ΠΈΠΌΠΎ ΠΏΡΠΈΠΎΠ±ΡΠ΅ΡΡΠΈ Π½ΠΎΠ²ΡΠΉ Π±Π»ΠΎΠΊ ΠΈΠ»ΠΈ ΠΌΠΎΠ΄Π΅ΡΠ½ΠΈΠ·ΠΈΡΠΎΠ²Π°ΡΡ ΡΡΡΠ΅ΡΡΠ²ΡΡΡΠΈΠΉ.
6. ΠΠ°ΡΠ°Π»ΠΈΡΠΈΡΠ΅ΡΠΊΠΈΠΉ Π½Π΅ΠΉΡΡΠ°Π»ΠΈΠ·Π°ΡΠΎΡ
ΠΡΠ΅ ΠΎΠ΄Π½Π° ΠΏΡΠΈΡΠΈΠ½Π° ΠΏΠΎΠ½ΠΈΠΆΠ΅Π½Π½ΠΎΠΉ ΠΌΠΎΡΠ½ΠΎΡΡΠΈ Π΄Π²ΠΈΠ³Π°ΡΠ΅Π»Ρ — Π·Π°ΡΠΎΡΠ΅Π½ΠΈΠ΅ ΠΊΠ°ΡΠ°Π»ΠΈΡΠΈΡΠ΅ΡΠΊΠΎΠ³ΠΎ Π½Π΅ΠΉΡΡΠ°Π»ΠΈΠ·Π°ΡΠΎΡΠ°, ΠΊΠΎΡΠΎΡΡΠΉ ΠΎΠ±ΡΡΠ½ΠΎ Π½Π°Ρ ΠΎΠ΄ΠΈΡΡΡ ΠΏΠΎΠ΄ Π°Π²ΡΠΎΠΌΠΎΠ±ΠΈΠ»Π΅ΠΌ.
ΠΠ°ΠΌΠ΅Π½Π° ΠΎΠ±ΠΎΡΡΠ΄ΠΎΠ²Π°Π½ΠΈΡ ΠΎΠ±Ρ ΠΎΠ΄ΠΈΡΡΡ Π΄ΠΎΡΠΎΠ³ΠΎ: Π½ΠΎΠ²ΠΎΠ΅ ΡΡΡΡΠΎΠΉΡΡΠ²ΠΎ ΡΡΠΎΠΈΡ ΠΏΠΎΡΡΠΈ Π΄Π²Π΅ ΡΡΡΡΡΠΈ Π΄ΠΎΠ»Π»Π°ΡΠΎΠ².
ΠΡΠ½Π΅ΡΠΈΡΠ΅ ΡΡΡΡΠΎΠΉΡΡΠ²ΠΎ Π΄Π»Ρ ΡΠ΅ΠΌΠΎΠ½ΡΠ° Π² ΡΠ΅ΡΠ²ΠΈΡΠ½ΡΡ ΡΠ»ΡΠΆΠ±Ρ ΠΏΠΎ ΡΠ΅ΠΌΠΎΠ½ΡΡ Π°Π²ΡΠΎΠΌΠΎΠ±ΠΈΠ»Π΅ΠΉ Π² Π²Π°ΡΠ΅ΠΌ ΡΠ΅Π³ΠΈΠΎΠ½Π΅.
7. ΠΡΠΎΠ²Π΅ΡΡΡΠ΅ Π°ΠΊΠΊΡΠΌΡΠ»ΡΡΠΎΡ
ΠΡΠΎΠ²Π΅ΡΡΡΠ΅ Π°ΠΊΠΊΡΠΌΡΠ»ΡΡΠΎΡ Π½Π° ΠΏΡΠ΅Π΄ΠΌΠ΅Ρ ΠΊΠΎΡΡΠΎΠ·ΠΈΠΈ ΠΈ ΠΎΡΠ»Π°Π±Π»Π΅Π½ΠΈΡ ΠΊΠΎΠ½ΡΠ°ΠΊΡΠΎΠ², ΡΡΠΎΠ±Ρ ΡΠ΅ΡΠΈΡΡ ΠΏΡΠΎΠ±Π»Π΅ΠΌΡ Ρ Π°ΠΊΠΊΡΠΌΡΠ»ΡΡΠΎΡΠΎΠΌ.
Π§ΡΠΎΠ±Ρ ΡΠ΅ΡΠΈΡΡ ΡΡΡ ΠΏΡΠΎΠ±Π»Π΅ΠΌΡ, ΡΠ΄Π°Π»ΠΈΡΠ΅ ΠΊΠΎΡΡΠΎΠ·ΠΈΡ ΠΈ ΡΠ½ΠΎΠ²Π° ΠΏΠΎΠ΄ΡΠΎΠ΅Π΄ΠΈΠ½ΠΈΡΠ΅ ΠΊΠ°Π±Π΅Π»Ρ. ΠΠ°ΠΌΠ΅Π½ΠΈΡΠ΅ Π²ΡΡ Π±Π°ΡΠ°ΡΠ΅Ρ, Π΅ΡΠ»ΠΈ ΠΎΠ½Π° ΡΠ°Π·ΡΡΠΆΠ΅Π½Π°.
8. Π’ΡΠ°Π½ΡΠΌΠΈΡΡΠΈΠΎΠ½Π½Π°Ρ ΠΆΠΈΠ΄ΠΊΠΎΡΡΡ
Π Π΅ΠΆΠΈΠΌ ΠΏΠΎΠ½ΠΈΠΆΠ΅Π½Π½ΠΎΠΉ ΠΌΠΎΡΠ½ΠΎΡΡΠΈ Π΄Π²ΠΈΠ³Π°ΡΠ΅Π»Ρ ΡΠ°ΠΊΠΆΠ΅ ΠΌΠΎΠΆΠ΅Ρ Π±ΡΡΡ Π²ΡΠ·Π²Π°Π½ ΠΏΡΠΎΡΠΊΠ°Π»ΡΠ·ΡΠ²Π°Π½ΠΈΠ΅ΠΌ ΡΡΠ΅ΠΏΠ»Π΅Π½ΠΈΡ ΠΈΠ»ΠΈ Π½ΠΈΠ·ΠΊΠΈΠΌ ΡΡΠΎΠ²Π½Π΅ΠΌ ΡΡΠ°Π½ΡΠΌΠΈΡΡΠΈΠΎΠ½Π½ΠΎΠ³ΠΎ ΠΌΠ°ΡΠ»Π°.
ΠΡΠΎΠ²Π΅ΡΠΈΡΡ ΡΡΠ°Π½ΡΠΌΠΈΡΡΠΈΠΎΠ½Π½ΠΎΠ΅ ΠΌΠ°ΡΠ»ΠΎ ΠΈ, Π΅ΡΠ»ΠΈ Π²ΠΎΠ·ΠΌΠΎΠΆΠ½ΠΎ, Π·Π°ΠΌΠ΅Π½ΠΈΡΡ.
Π§Π°ΡΡΠΎ Π·Π°Π΄Π°Π²Π°Π΅ΠΌΡΠ΅ Π²ΠΎΠΏΡΠΎΡΡ
Π§ΡΠΎ Π²ΡΠ·ΡΠ²Π°Π΅Ρ ΡΠ½ΠΈΠΆΠ΅Π½ΠΈΠ΅ ΠΌΠΎΡΠ½ΠΎΡΡΠΈ Π΄Π²ΠΈΠ³Π°ΡΠ΅Π»Ρ?
ΠΠ½Π΄ΠΈΠΊΠ°ΡΠΎΡ ΠΏΠΎΠ½ΠΈΠΆΠ΅Π½Π½ΠΎΠΉ ΠΌΠΎΡΠ½ΠΎΡΡΠΈ ΠΌΠΎΠΆΠ΅Ρ Π±ΡΡΡ Π²ΡΠ·Π²Π°Π½ ΡΡΠ΄ΠΎΠΌ Π½Π΅ΠΈΡΠΏΡΠ°Π²Π½ΠΎΡΡΠ΅ΠΉ.ΠΠ·ΡΡΠΈΡΠ΅ ΡΠ·ΡΠΊ ΠΎΡΠΈΠ±ΠΊΠΈ.
ΠΠ΅ΠΈΡΠΏΡΠ°Π²Π½ΠΎΡΡΡ ΠΌΠΎΠΆΠ΅Ρ Π±ΡΡΡ Π²ΡΠ·Π²Π°Π½Π° ΠΎΡΠΊΠ°Π·ΠΎΠΌ Π΄Π°ΡΡΠΈΠΊΠ° ΠΊΠΈΡΠ»ΠΎΡΠΎΠ΄Π°, ΠΎΡΠΊΠ°Π·ΠΎΠΌ ΡΠΎΠΏΠ»ΠΈΠ²Π½ΠΎΠ³ΠΎ Π½Π°ΡΠΎΡΠ°, ΠΎΡΠΊΠ°Π·ΠΎΠΌ Π΄Π°ΡΡΠΈΠΊΠ° ΠΏΠΎΠ»ΠΎΠΆΠ΅Π½ΠΈΡ Π΄ΡΠΎΡΡΠ΅Π»ΡΠ½ΠΎΠΉ Π·Π°ΡΠ»ΠΎΠ½ΠΊΠΈ, Π·Π°Π³ΡΡΠ·Π½Π΅Π½ΠΈΠ΅ΠΌ Π΄Π°ΡΡΠΈΠΊΠ° ΠΌΠ°ΡΡΠΎΠ²ΠΎΠ³ΠΎ ΡΠ°ΡΡ ΠΎΠ΄Π° Π²ΠΎΠ·Π΄ΡΡ Π° ΠΈΠ»ΠΈ ΠΏΠΎΠ²ΡΠ΅ΠΆΠ΄Π΅Π½ΠΈΠ΅ΠΌ ΠΊΠΎΡΠΏΡΡΠ° Π΄ΡΠΎΡΡΠ΅Π»ΡΠ½ΠΎΠΉ Π·Π°ΡΠ»ΠΎΠ½ΠΊΠΈ.
ΠΠ΅Π·ΠΎΠΏΠ°ΡΠ½ΠΎ Π»ΠΈ Π΄Π²ΠΈΠΆΠ΅Π½ΠΈΠ΅ Ρ ΠΏΠΎΠ½ΠΈΠΆΠ΅Π½Π½ΠΎΠΉ ΠΌΠΎΡΠ½ΠΎΡΡΡΡ Π΄Π²ΠΈΠ³Π°ΡΠ΅Π»Ρ?
ΠΠ±ΡΡΠ½ΠΎ ΠΏΡΠΎΠ±Π»Π΅ΠΌΠ° Π½Π΅Π·Π½Π°ΡΠΈΡΠ΅Π»ΡΠ½Π°Ρ. ΠΠ΄Π½Π°ΠΊΠΎ Π² ΡΠΊΡΡΡΠ΅ΠΌΠ°Π»ΡΠ½ΡΡ ΡΠΈΡΡΠ°ΡΠΈΡΡ ΡΠ½ΠΈΠΆΠ΅Π½ΠΈΠ΅ ΠΌΠΎΡΠ½ΠΎΡΡΠΈ ΠΌΠΎΠΆΠ΅Ρ Π²ΡΠ·Π²Π°ΡΡ Π±ΠΎΠ»Π΅Π΅ ΡΠ΅ΡΡΠ΅Π·Π½ΡΠ΅ ΠΏΡΠΎΠ±Π»Π΅ΠΌΡ, ΡΠ°ΠΊΠΈΠ΅ ΠΊΠ°ΠΊ Π°Π²Π°ΡΠΈΠΈ Π΄Π²ΠΈΠ³Π°ΡΠ΅Π»Ρ ΠΈΠ»ΠΈ Π΄Π°ΠΆΠ΅ ΠΏΠΎΠΆΠ°ΡΡ.
ΠΡΡΡΠ΅ Π²ΡΠ΅Π³ΠΎ, ΡΡΠΎΠ±Ρ ΠΎΠ±ΡΡΠ΅Π½Π½ΡΠΉ ΡΠ΅Ρ Π½ΠΈΠΊ ΠΏΡΠΎΠ²Π΅ΡΠΈΠ» ΠΈΠ½Π΄ΠΈΠΊΠ°ΡΠΎΡ ΠΏΠΎΠ½ΠΈΠΆΠ΅Π½Π½ΠΎΠΉ ΠΌΠΎΡΠ½ΠΎΡΡΠΈ, ΡΡΠΎΠ±Ρ ΡΠ±Π΅Π΄ΠΈΡΡΡΡ, ΡΡΠΎ Π²Π°Ρ Π°Π²ΡΠΎΠΌΠΎΠ±ΠΈΠ»Ρ Π±Π΅Π·ΠΎΠΏΠ°ΡΠ΅Π½ Π² ΡΠΊΡΠΏΠ»ΡΠ°ΡΠ°ΡΠΈΠΈ.
Π‘ΠΊΠΎΠ»ΡΠΊΠΎ ΡΡΠΎΠΈΡ ΠΈΡΠΏΡΠ°Π²ΠΈΡΡ ΡΠ½ΠΈΠΆΠ΅Π½ΠΈΠ΅ ΠΌΠΎΡΠ½ΠΎΡΡΠΈ Π΄Π²ΠΈΠ³Π°ΡΠ΅Π»Ρ?
Π£ Π²Π°Ρ Π±ΡΠ΄Π΅Ρ ΠΎΠ±ΡΠ°Ρ ΠΎΡΠ΅Π½ΠΊΠ° ΡΡΠΎΠΈΠΌΠΎΡΡΠΈ ΡΡΡΡΠ°Π½Π΅Π½ΠΈΡ ΠΏΡΠΎΠ±Π»Π΅ΠΌΡ Π½Π° ΠΎΡΠ½ΠΎΠ²Π΅ ΠΎΡΡΠ΅ΡΠ°, ΠΊΠΎΡΠΎΡΡΠΉ Π±ΡΠ΄Π΅Ρ ΡΠΎΡΡΠ°Π²Π»Π΅Π½ ΠΏΠΎΡΠ»Π΅ Π·Π°Π²Π΅ΡΡΠ΅Π½ΠΈΡ Π²ΡΠ΅Ρ Π²ΡΡΠ΅ΠΏΠ΅ΡΠ΅ΡΠΈΡΠ»Π΅Π½Π½ΡΡ ΠΏΡΠΎΠ²Π΅ΡΠΎΠΊ.
Π Π΅ΠΌΠΎΠ½Ρ ΠΌΠΎΠΆΠ΅Ρ ΡΡΠΎΠΈΡΡ ΠΎΡ 100 Π΄ΠΎ 500 Π΄ΠΎΠ»Π»Π°ΡΠΎΠ², Π² Π·Π°Π²ΠΈΡΠΈΠΌΠΎΡΡΠΈ ΠΎΡ ΡΠΎΠ³ΠΎ, Π² ΠΊΠ°ΠΊΠΎΠΉ ΡΠ°ΡΡΠΈ Π°Π²ΡΠΎΠΌΠΎΠ±ΠΈΠ»Ρ Π²ΠΎΠ·Π½ΠΈΠΊΠ»Π° ΠΏΡΠΎΠ±Π»Π΅ΠΌΠ°, Π±ΡΠ΄Π΅Ρ Π»Π΅Π³ΡΠ΅ Π·Π°ΠΌΠ΅Π½ΠΈΡΡ Π²ΡΠ΅ ΡΡΠΎ (Π±ΡΠ΄Ρ ΡΠΎ ΠΊΠΎΡΠΏΡΡ Π΄ΡΠΎΡΡΠ΅Π»ΡΠ½ΠΎΠΉ Π·Π°ΡΠ»ΠΎΠ½ΠΊΠΈ, Π΄Π°ΡΡΠΈΠΊ ΠΏΠΎΠ»ΠΎΠΆΠ΅Π½ΠΈΡ ΠΈΠ»ΠΈ ΡΡΠΎ-ΡΠΎ Π΅ΡΠ΅), Π° Π½Π΅ ΠΊΠ°ΠΆΠ΄ΠΎΠ³ΠΎ Π² ΠΎΡΠ΄Π΅Π»ΡΠ½ΠΎΡΡΠΈ. ΡΠ°ΡΡΡ.
Π§ΡΠΎ Π²ΡΠ·ΡΠ²Π°Π΅Ρ ΡΠ½ΠΈΠΆΠ΅Π½ΠΈΠ΅ ΠΌΠΎΡΠ½ΠΎΡΡΠΈ Π΄Π²ΠΈΠ³Π°ΡΠ΅Π»Ρ Π¨Π΅Π²ΠΈ?
ΠΠΎΠ³Π΄Π° ΠΊΠΎΡΠΏΡΡ Π΄ΡΠΎΡΡΠ΅Π»ΡΠ½ΠΎΠΉ Π·Π°ΡΠ»ΠΎΠ½ΠΊΠΈ Π²ΡΡ ΠΎΠ΄ΠΈΡ ΠΈΠ· ΡΡΡΠΎΡ ΠΈΠ»ΠΈ Π·Π°Π³ΡΡΠ·Π½ΡΠ΅ΡΡΡ, Π°ΠΊΡΠΈΠ²ΠΈΡΡΠ΅ΡΡΡ ΡΡΠ½ΠΊΡΠΈΡ Β«ΡΠΌΠ΅Π½ΡΡΠΈΡΡ ΠΌΠΎΡΠ½ΠΎΡΡΡ Π΄Π²ΠΈΠ³Π°ΡΠ΅Π»ΡΒ».
ΠΡΠΎΠ±Π»Π΅ΠΌΠ° Ρ ΠΌΠ΅Ρ Π°Π½ΠΈΠ·ΠΌΠΎΠΌ ΡΠ»Π΅ΠΊΡΡΠΎΠ½Π½ΠΎΠ³ΠΎ ΡΠΏΡΠ°Π²Π»Π΅Π½ΠΈΡ ΠΏΡΠΈΠ²ΠΎΠ΄ΠΎΠΌ Π΄ΡΠΎΡΡΠ΅Π»ΡΠ½ΠΎΠΉ Π·Π°ΡΠ»ΠΎΠ½ΠΊΠΈ (TAC) — ΠΎΠ΄ΠΈΠ½ ΠΈΠ· ΡΠ°ΠΌΡΡ ΠΏΠΎΠΏΡΠ»ΡΡΠ½ΡΡ ΡΡΠΈΠ³Π³Π΅ΡΠΎΠ².
ΠΡΠ° ΠΊΠΎΠ½ΡΡΡΡΠΊΡΠΈΡ ΠΈΡΠΏΠΎΠ»ΡΠ·ΡΠ΅ΡΡΡ ΡΠΎΠ²ΡΠ΅ΠΌΠ΅Π½Π½ΠΎΠΉ ΠΊΠΎΠΌΠΏΠ°Π½ΠΈΠ΅ΠΉ General Motors Π΄Π»Ρ Π·Π°ΠΌΠ΅Π½Ρ ΠΎΠ±ΡΡΠ½ΡΡ ΠΌΠ΅Ρ Π°Π½ΠΈΡΠ΅ΡΠΊΠΈΡ Π΄ΡΠΎΡΡΠ΅Π»ΡΠ½ΡΡ Π·Π°ΡΠ»ΠΎΠ½ΠΎΠΊ ΠΈ ΡΡΡΠ°Π³ΠΎΠ².
ΠΡΠΈΠ²Π΅Π΄Π΅Ρ Π»ΠΈ Π½Π΅ΠΈΡΠΏΡΠ°Π²Π½ΡΠΉ Π΄Π°ΡΡΠΈΠΊ o2 ΠΊ ΡΠ½ΠΈΠΆΠ΅Π½ΠΈΡ ΠΌΠΎΡΠ½ΠΎΡΡΠΈ Π΄Π²ΠΈΠ³Π°ΡΠ΅Π»Ρ?
Π₯ΠΎΡΡ ΠΏΡΠΈ ΠΏΠΎΡΠ΅ΡΠ΅ ΠΊΠΈΡΠ»ΠΎΡΠΎΠ΄Π½ΠΎΠ³ΠΎ Π΄Π°ΡΡΠΈΠΊΠ° ΠΎΠ±ΡΡΠ½ΠΎ Π·Π°Π³ΠΎΡΠ°Π΅ΡΡΡ ΠΈΠ½Π΄ΠΈΠΊΠ°ΡΠΎΡ Β«Check EngineΒ», ΡΠ°ΠΊΠΆΠ΅ ΠΌΠΎΠΆΠ΅Ρ Π·Π°Π³ΠΎΡΠ΅ΡΡΡΡ ΠΈΠ½Π΄ΠΈΠΊΠ°ΡΠΎΡ Β«ΠΏΠΎΠ½ΠΈΠΆΠ΅Π½Π½ΠΎΠΉ ΠΌΠΎΡΠ½ΠΎΡΡΠΈΒ».
ΠΠΎΠΆΠ΅Ρ Π»ΠΈ Π½Π΅ΠΈΡΠΏΡΠ°Π²Π½ΡΠΉ Π°ΠΊΠΊΡΠΌΡΠ»ΡΡΠΎΡ ΡΡΠ°ΡΡ ΠΏΡΠΈΡΠΈΠ½ΠΎΠΉ ΡΠ½ΠΈΠΆΠ΅Π½ΠΈΡ ΠΌΠΎΡΠ½ΠΎΡΡΠΈ Π΄Π²ΠΈΠ³Π°ΡΠ΅Π»Ρ?
ΠΠΎ ΠΌΠ½ΠΎΠ³ΠΈΡ ΡΠ»ΡΡΠ°ΡΡ ΠΈΠ·-Π·Π° ΠΏΡΠΎΠ±Π»Π΅ΠΌ Ρ Π°ΠΊΠΊΡΠΌΡΠ»ΡΡΠΎΡΠΎΠΌ Π½Π΅ Π·Π°Π³ΠΎΡΠ°Π΅ΡΡΡ ΠΈΠ½Π΄ΠΈΠΊΠ°ΡΠΎΡ Β«ΠΠΎΠ½ΠΈΠΆΠ΅Π½Π½Π°Ρ ΠΌΠΎΡΠ½ΠΎΡΡΡ Π΄Π²ΠΈΠ³Π°ΡΠ΅Π»ΡΒ». Π’Π΅ΠΌ Π½Π΅ ΠΌΠ΅Π½Π΅Π΅, Π·Π°Π³ΠΎΡΠΈΡΡΡ ΠΈΠ½Π΄ΠΈΠΊΠ°ΡΠΎΡ Β«ΠΏΡΠΎΠ²Π΅ΡΡΡΠ΅ Π΄Π²ΠΈΠ³Π°ΡΠ΅Π»ΡΒ».
ΠΠ°ΠΊΠ»ΡΡΠ΅Π½ΠΈΠ΅
ΠΡΠΎ Π½Π°ΠΈΠ±ΠΎΠ»Π΅Π΅ ΡΠ°ΡΡΡΠ΅ ΠΏΡΠΎΠ±Π»Π΅ΠΌΡ, Π²ΡΠ·ΡΠ²Π°ΡΡΠΈΠ΅ ΡΠ½ΠΈΠΆΠ΅Π½ΠΈΠ΅ ΠΌΠΎΡΠ½ΠΎΡΡΠΈ Π΄Π²ΠΈΠ³Π°ΡΠ΅Π»Ρ. ΠΡΠ»ΠΈ ΠΏΡΠΎΠ±Π»Π΅ΠΌΠ° Π²Π°ΡΠ΅Π³ΠΎ Π°Π²ΡΠΎΠΌΠΎΠ±ΠΈΠ»Ρ Π½Π΅ ΡΠ΅ΡΠ°Π΅ΡΡΡ Ρ ΠΏΠΎΠΌΠΎΡΡΡ Π²ΡΠ΅Π³ΠΎ Π²ΡΡΠ΅ΠΏΠ΅ΡΠ΅ΡΠΈΡΠ»Π΅Π½Π½ΠΎΠ³ΠΎ, Π½Π°ΡΠΈ ΡΠΎΡΡΡΠ΄Π½ΠΈΠΊΠΈ Π½Π°ΡΡΠΎΡΡΠ΅Π»ΡΠ½ΠΎ ΡΠΎΠ²Π΅ΡΡΡΡ Π²Π°ΠΌ ΠΎΠ±ΡΠ°ΡΠΈΡΡΡΡ Π·Π° Π½Π΅ΠΎΡΠ»ΠΎΠΆΠ½ΠΎΠΉ ΠΏΠΎΠΌΠΎΡΡΡ Π² ΠΌΠ΅ΡΡΠ½ΡΠΉ Π°Π²ΡΠΎΡΠ΅ΡΠ²ΠΈΡ.
Π’Π°ΠΊΠΈΠΌ ΠΎΠ±ΡΠ°Π·ΠΎΠΌ, Π²Ρ ΡΠΌΠΎΠΆΠ΅ΡΠ΅ Π²ΡΡΡΠ½ΠΈΡΡ, ΠΊΠ°ΠΊ ΡΠ°ΠΌΠΎΡΡΠΎΡΡΠ΅Π»ΡΠ½ΠΎ ΠΎΠ±ΠΎΠΉΡΠΈ ΠΏΠΎΠ½ΠΈΠΆΠ΅Π½Π½ΡΡ ΠΌΠΎΡΠ½ΠΎΡΡΡ Π΄Π²ΠΈΠ³Π°ΡΠ΅Π»Ρ.ΠΡ Π·Π½Π°Π΅ΡΠ΅ ΠΏΡΠΈΡΠΈΠ½Ρ, ΡΠ΅ΠΏΠ΅ΡΡ ΡΠ΄Π΅Π»Π°ΠΉΡΠ΅ Π²ΡΠ΅ Π²ΠΎΠ·ΠΌΠΎΠΆΠ½ΠΎΠ΅, ΡΡΠΎΠ±Ρ ΠΏΠΎΡΠΈΠ½ΠΈΡΡ Π΄Π²ΠΈΠ³Π°ΡΠ΅Π»Ρ. ΡΠ΄Π°ΡΠ½ΠΎΠΉ ΠΏΠΎΠ΅Π·Π΄ΠΊΠΈ!
ΠΠ°ΠΊ ΡΠΎΠ·Π΄Π°Π΅ΡΡΡ ΠΌΠΎΡΠ½ΠΎΡΡΡ Π² Π΄Π²ΠΈΠ³Π°ΡΠ΅Π»Π΅
ΠΠΎΠ³Π΄Π° ΡΠ΅ΡΡ ΠΈΠ΄Π΅Ρ ΠΎ ΠΏΡΠΎΠΈΠ·Π²ΠΎΠ΄ΠΈΡΠ΅Π»ΡΠ½ΠΎΡΡΠΈ, Π±Π΅ΡΠΏΠ»Π°ΡΠ½ΡΡ ΠΎΠ±Π΅Π΄ΠΎΠ² Π½Π΅ Π±ΡΠ²Π°Π΅Ρ. ΠΠ°ΡΠ°Π±Π°ΡΡΠ²Π°ΡΡ Π²Π»Π°ΡΡΡ — ΡΡΠΎ ΠΊΠ°ΠΊ Π·Π°ΡΠ°Π±Π°ΡΡΠ²Π°ΡΡ Π΄Π΅Π½ΡΠ³ΠΈ. ΠΡΠ»ΠΈ Π±Ρ ΡΡΠΎ Π±ΡΠ»ΠΎ Π»Π΅Π³ΠΊΠΎ, Π²ΡΠ΅ Π±Ρ ΡΡΠΈΠΌ Π·Π°Π½ΠΈΠΌΠ°Π»ΠΈΡΡ. Π§ΡΠΎΠ±Ρ ΠΏΠΎΠ»ΡΡΠΈΡΡ ΡΠΊΡΠΎΠΌΠ½ΡΡ ΠΌΠΎΡΠ½ΠΎΡΡΡ, ΡΡΠ΅Π±ΡΠ΅ΡΡΡ ΠΌΠ½ΠΎΠ³ΠΎ ΡΡΠΈΠ»ΠΈΠΉ, ΠΏΠΎΡΠΎΠΌΡ ΡΡΠΎ Π²ΡΠ΅ Π΄Π΅Π»ΠΎ Π² ΡΠ΅ΠΏΠ»ΠΎΠ²ΠΎΠΉ ΡΠ½Π΅ΡΠ³ΠΈΠΈ ΠΈ Π² ΡΠΎΠΌ, ΠΊΠ°ΠΊ ΠΌΡ ΠΏΡΠ΅Π²ΡΠ°ΡΠ°Π΅ΠΌ Π΅Π΅ Π² ΠΌΠΎΡΠ½ΠΎΡΡΡ Π½Π° ΠΊΠΎΠ»Π΅Π½ΡΠ°ΡΠΎΠΌ Π²Π°Π»Ρ. ΠΡΠΎΠ±Π»Π΅ΠΌΠ° Ρ ΡΠ΅ΠΏΠ»ΠΎΠ²ΠΎΠΉ ΡΠ½Π΅ΡΠ³ΠΈΠ΅ΠΉ ΡΠΎΡΡΠΎΠΈΡ Π² ΡΠΎΠΌ, ΡΡΠΎΠ±Ρ ΠΈΡΠΏΠΎΠ»ΡΠ·ΠΎΠ²Π°ΡΡ ΠΊΠ°ΠΊ ΠΌΠΎΠΆΠ½ΠΎ Π±ΠΎΠ»ΡΡΠ΅ Π΅Π΅, ΡΡΠΎΠ±Ρ ΠΏΡΠ΅Π²ΡΠ°ΡΠΈΡΡ Π΅Π΅ Π² ΠΌΠΎΡΠ½ΠΎΡΡΡ Π΄Π»Ρ Π·Π°Π΄Π½ΠΈΡ ΠΊΠΎΠ»Π΅Ρ.
ΠΠ½Π°Π΅ΡΠ΅ Π»ΠΈ Π²Ρ, ΡΡΠΎ ΡΠΎΠ»ΡΠΊΠΎ 25 ΠΏΡΠΎΡΠ΅Π½ΡΠΎΠ² ΡΠ΅ΠΏΠ»ΠΎΠ²ΠΎΠΉ ΡΠ½Π΅ΡΠ³ΠΈΠΈ, ΠΏΡΠΎΠΈΠ·Π²ΠΎΠ΄ΠΈΠΌΠΎΠΉ Π² ΠΊΠ°ΠΌΠ΅ΡΠ΅ ΡΠ³ΠΎΡΠ°Π½ΠΈΡ, ΠΈΡΠΏΠΎΠ»ΡΠ·ΡΠ΅ΡΡΡ Π΄Π»Ρ Π²ΡΡΠ°Π±ΠΎΡΠΊΠΈ ΡΠ»Π΅ΠΊΡΡΠΎΡΠ½Π΅ΡΠ³ΠΈΠΈ? ΠΡΠΎ ΠΎΠ·Π½Π°ΡΠ°Π΅Ρ, ΡΡΠΎ 75 ΠΏΡΠΎΡΠ΅Π½ΡΠΎΠ² ΡΠ΅ΠΏΠ»ΠΎΠ²ΠΎΠΉ ΡΠ½Π΅ΡΠ³ΠΈΠΈ, ΡΠΎΠ·Π΄Π°Π²Π°Π΅ΠΌΠΎΠΉ Π·Π°ΠΆΠΈΠ³Π°Π½ΠΈΠ΅ΠΌ Π½Π°Π΄ ΠΏΠΎΡΡΠ½Π΅ΠΌ, ΡΠ΅ΡΡΠ΅ΡΡΡ Π² Π°ΡΠΌΠΎΡΡΠ΅ΡΡ. ΠΠΎΠ»Π½ΡΠ΅ 50 ΠΏΡΠΎΡΠ΅Π½ΡΠΎΠ² Π΅Π³ΠΎ ΡΠ΅ΡΡΠ΅ΡΡΡ Π² Π²ΡΡ Π»ΠΎΠΏΠ½ΠΎΠΉ ΡΡΡΠ±Π΅. ΠΡΠ΅ 25 ΠΏΡΠΎΡΠ΅Π½ΡΠΎΠ² ΡΠ΅ΡΡΠ΅ΡΡΡ Π² ΡΠΈΡΡΠ΅ΠΌΠ΅ ΠΎΡ Π»Π°ΠΆΠ΄Π΅Π½ΠΈΡ.
Π€ΠΎΡΠΌΠΈΡΡΡΡΠ°Ρ ΡΠΈΠ»Π° — ΡΡΠΎ ΠΏΡΡΠΌΠ°Ρ ΡΠΈΠ·ΠΈΠΊΠ°. ΠΡ ΠΈΡΠΏΡΡΡΠ²Π°Π΅ΠΌ ΡΠΈΠ»ΡΠ½ΡΡ ΡΡΠΎΡΡΡ ΠΎΠ³Π½Ρ — ΡΠ΅ΠΏΠ»ΠΎΠ²ΠΎΠ΅ ΡΠ°ΡΡΠΈΡΠ΅Π½ΠΈΠ΅ — ΠΈ Π²ΠΎΠ·Π΄Π΅ΠΉΡΡΠ²ΡΠ΅ΠΌ Π½Π° ΠΏΠΎΡΡΠ½ΠΈ, ΡΠ°ΡΡΠ½Ρ ΠΈ ΠΊΠΎΠ»Π΅Π½ΡΠ°ΡΡΠΉ Π²Π°Π», ΡΡΠΎΠ±Ρ ΠΏΡΠ΅ΠΎΠ±ΡΠ°Π·ΠΎΠ²Π°ΡΡ Π»ΠΈΠ½Π΅ΠΉΠ½ΠΎΠ΅ Π΄Π΅ΠΉΡΡΠ²ΠΈΠ΅ Π²ΠΎ Π²ΡΠ°ΡΠ°ΡΠ΅Π»ΡΠ½ΠΎΠ΅ Π΄Π²ΠΈΠΆΠ΅Π½ΠΈΠ΅ ΠΌΠ°Ρ ΠΎΠ²ΠΈΠΊΠ° ΠΈΠ»ΠΈ Π³ΠΈΠ±ΠΊΠΎΠΉ ΠΏΠ»Π°ΡΡΠΈΠ½Ρ.ΠΠΎΠ³Π΄Π° Π²Ρ Π½Π°Π±Π»ΡΠ΄Π°Π΅ΡΠ΅, ΠΊΠ°ΠΊ ΡΠ°Π·Π²ΠΈΠ²Π°Π»Π°ΡΡ ΠΌΠΎΡΠ½ΠΎΡΡΡ Π΄Π²ΠΈΠ³Π°ΡΠ΅Π»Π΅ΠΉ Π·Π° ΠΏΠΎΡΠ»Π΅Π΄Π½Π΅Π΅ ΡΡΠΎΠ»Π΅ΡΠΈΠ΅, ΡΠ΄ΠΈΠ²ΠΈΡΠ΅Π»ΡΠ½ΠΎ, ΠΊΠ°ΠΊ Π΄Π°Π»Π΅ΠΊΠΎ ΠΌΡ ΠΏΡΠΎΠ΄Π²ΠΈΠ½ΡΠ»ΠΈΡΡ Π΄Π°ΠΆΠ΅ Π·Π° ΠΏΠΎΡΠ»Π΅Π΄Π½ΠΈΠ΅ 50 Π»Π΅Ρ. ΠΡ Π»ΡΡΡΠ΅ ΠΏΠΎΠ½ΠΈΠΌΠ°Π΅ΠΌ, ΠΊΠ°ΠΊ ΡΠΎΠ·Π΄Π°Π΅ΡΡΡ Π²Π»Π°ΡΡΡ, ΡΠ΅ΠΌ ΠΏΠΎΠ»Π²Π΅ΠΊΠ° Π½Π°Π·Π°Π΄. ΠΠΎΠΌΠΏΡΡΡΠ΅ΡΠ½ΡΠΉ Π°Π½Π°Π»ΠΈΠ· Π²ΠΌΠ΅ΡΡΠ΅ Ρ Π΄Π°Π²Π»Π΅Π½ΠΈΠ΅ΠΌ ΠΠ°ΡΠΈΠ½Π³ΡΠΎΠ½Π° ΠΈ ΠΏΠΎΠΊΡΠΏΠ°ΡΠ΅Π»Π΅ΠΉ ΠΏΠΎΠ·Π²ΠΎΠ»ΠΈΠ» Π½Π°ΠΌ ΠΏΠΎΠ»ΡΡΠΈΡΡ Π±ΠΎΠ»Π΅Π΅ ΠΌΠΎΡΠ½ΡΠ΅, ΡΠΊΠΎΠ½ΠΎΠΌΠΈΡΠ½ΡΠ΅ ΠΈ Π±ΠΎΠ»Π΅Π΅ ΡΠΊΠΎΠ»ΠΎΠ³ΠΈΡΠ΅ΡΠΊΠΈ ΡΠΈΡΡΡΠ΅ Π΄Π²ΠΈΠ³Π°ΡΠ΅Π»ΠΈ.
Π 80-Ρ Π³ΠΎΠ΄Π°Ρ ΠΏΡΠΎΠΈΠ·ΠΎΡΠ΅Π» ΠΊΠ°ΡΠ΅ΡΡΠ²Π΅Π½Π½ΡΠΉ ΡΠΊΠ°ΡΠΎΠΊ, ΠΊΠΎΠ³Π΄Π° ΠΠ΅ΡΡΠΎΠΉΡ Π½Π°ΡΠ°Π» ΠΏΡΠ΅Π΄Π»Π°Π³Π°ΡΡ ΡΠΎΠ»ΠΈΠΊΠΎΠ²ΡΠ΅ ΠΊΡΠ»Π°ΡΠΊΠΈ Ρ Π±ΠΎΠ»Π΅Π΅ Π°Π³ΡΠ΅ΡΡΠΈΠ²Π½ΡΠΌ ΠΏΡΠΎΡΠΈΠ»Π΅ΠΌ, ΡΠ»ΡΡΡΠ΅Π½Π½ΡΠΌΠΈ Π³ΠΎΠ»ΠΎΠ²ΠΊΠ°ΠΌΠΈ ΡΠΈΠ»ΠΈΠ½Π΄ΡΠΎΠ² ΠΈ ΡΠΈΡΡΠ΅ΠΌΠΎΠΉ Π²ΠΏΡΡΠΊΠ°, ΠΈ, Π½Π°ΠΊΠΎΠ½Π΅Ρ, ΡΠ»Π΅ΠΊΡΡΠΎΠ½Π½ΡΠΌ Π²ΠΏΡΡΡΠΊΠΎΠΌ ΡΠΎΠΏΠ»ΠΈΠ²Π°.Π ΠΏΠΎΡΠ»Π΅Π΄ΡΡΡΠΈΠ΅ Π³ΠΎΠ΄Ρ ΠΏΡΠΎΠΈΠ·Π²ΠΎΠ΄ΠΈΡΠ΅Π»ΡΠ½ΠΎΡΡΡ ΡΠΎΠ»ΡΠΊΠΎ ΡΠ»ΡΡΡΠΈΠ»Π°ΡΡ Π±Π»Π°Π³ΠΎΠ΄Π°ΡΡ ΠΎΠ±ΡΠΈΡΠ½ΡΠΌ ΡΡΠΈΠ»ΠΈΡΠΌ Π»ΡΡΡΠΈΡ ΠΈΠ½ΠΆΠ΅Π½Π΅ΡΠΎΠ² ΠΈ ΡΠ°Π·ΡΠ°Π±ΠΎΡΡΠΈΠΊΠΎΠ² ΠΏΡΠΎΠ΄ΡΠΊΡΠΎΠ² Motown. Π Π΅Π³ΡΠ»ΠΈΡΡΠ΅ΠΌΡΠ΅ ΡΠ°Π·Ρ Π³Π°Π·ΠΎΡΠ°ΡΠΏΡΠ΅Π΄Π΅Π»Π΅Π½ΠΈΡ ΠΈ Π²ΠΏΡΡΠΊΠ½ΡΠ΅ Π½Π°ΠΏΡΠ°Π²Π»ΡΡΡΠΈΠ΅ Π΄Π°Π»ΠΈ Π½Π°ΠΌ Π±ΠΎΠ»ΡΡΠ΅ ΠΌΠΎΡΠ½ΠΎΡΡΠΈ ΠΈ Π±ΠΎΠ»Π΅Π΅ ΡΠΈΡΠΎΠΊΡΡ ΠΊΡΠΈΠ²ΡΡ ΠΊΡΡΡΡΡΠ΅Π³ΠΎ ΠΌΠΎΠΌΠ΅Π½ΡΠ°. Π Π½Π°ΡΠΈ Π΄Π½ΠΈ ΠΠ΅ΡΡΠΎΠΉΡ ΠΏΠ΅ΡΠ΅ΡΠ΅Π» Π½Π° ΠΏΡΡΠΌΠΎΠΉ Π²ΠΏΡΡΡΠΊ Π² ΡΠ²ΠΎΠ΅ΠΌ ΡΡΡΠ΅ΠΌΠ»Π΅Π½ΠΈΠΈ ΠΊ Π΅ΡΠ΅ Π±ΠΎΠ»ΡΡΠ΅ΠΉ ΡΠΊΠΎΠ½ΠΎΠΌΠΈΠΈ ΡΠΎΠΏΠ»ΠΈΠ²Π°, ΡΠΎΠΊΡΠ°ΡΠ΅Π½ΠΈΡ Π²ΡΠ±ΡΠΎΡΠΎΠ² ΠΈ ΠΎΠ³ΡΠΎΠΌΠ½ΠΎΠΌΡ ΠΊΠΎΠ»ΠΈΡΠ΅ΡΡΠ²Ρ ΠΌΠΎΡΠ½ΠΎΡΡΠΈ.
Π, ΠΊΡΡΠ°ΡΠΈ, ΠΏΠ΅ΡΠ΅Π΄Π°ΡΠ° ΠΌΠΎΡΠ½ΠΎΡΡΠΈ — ΡΡΠΎ Π½Π΅ ΡΠΎΠ»ΡΠΊΠΎ Π΄Π²ΠΈΠ³Π°ΡΠ΅Π»Ρ. ΠΠ»Π΅ΠΊΡΡΠΎΠ½Π½ΠΎΠ΅ ΡΠΏΡΠ°Π²Π»Π΅Π½ΠΈΠ΅ Π΄Π²ΠΈΠ³Π°ΡΠ΅Π»Π΅ΠΌ ΠΏΡΠ΅Π²ΡΠ°ΡΠΈΠ»ΠΎΡΡ Π² ΡΠΏΡΠ°Π²Π»Π΅Π½ΠΈΠ΅ ΡΡΠ°Π½ΡΠΌΠΈΡΡΠΈΠ΅ΠΉ, Π³Π΄Π΅ Π°Π²ΡΠΎΠΌΠ°ΡΠΈΡΠ΅ΡΠΊΠΈΠ΅ ΡΡΠ°Π½ΡΠΌΠΈΡΡΠΈΠΈ ΡΡΠ°Π»ΠΈ Π½Π΅ΠΎΡΡΠ΅ΠΌΠ»Π΅ΠΌΠΎΠΉ ΡΠ°ΡΡΡΡ ΡΠΏΡΠ°Π²Π»Π΅Π½ΠΈΡ Π΄Π²ΠΈΠ³Π°ΡΠ΅Π»Π΅ΠΌ, Π³Π΄Π΅ ΠΎΠ½ΠΈ ΡΠ°Π±ΠΎΡΠ°ΡΡ Π²ΠΌΠ΅ΡΡΠ΅ Π΄Π»Ρ ΠΏΠΎΠ²ΡΡΠ΅Π½ΠΈΡ ΠΎΠ±ΡΠ΅ΠΉ ΠΏΡΠΎΠΈΠ·Π²ΠΎΠ΄ΠΈΡΠ΅Π»ΡΠ½ΠΎΡΡΠΈ.ΠΡ Π²ΠΈΠ΄ΠΈΠΌ ΡΡΠΎ Π±ΠΎΠ»ΡΡΠ΅ Π²ΡΠ΅Π³ΠΎ Π² Π±ΠΎΠ»ΡΡΠ΅ΠΌ ΠΊΠΎΠ»ΠΈΡΠ΅ΡΡΠ²Π΅ ΡΠΊΠΎΡΠΎΡΡΠ΅ΠΉ Π² Π°Π²ΡΠΎΠΌΠ°ΡΠΈΡΠ΅ΡΠΊΠΈΡ ΡΡΠ°Π½ΡΠΌΠΈΡΡΠΈΡΡ , ΡΡΠΎ ΠΏΠΎΠ·Π²ΠΎΠ»ΡΠ΅Ρ ΠΏΠΎΠ΄Π΄Π΅ΡΠΆΠΈΠ²Π°ΡΡ Π±ΠΎΠ»Π΅Π΅ ΠΏΠΎΡΡΠΎΡΠ½Π½ΡΠ΅ ΠΎΠ±ΠΎΡΠΎΡΡ Π΄Π²ΠΈΠ³Π°ΡΠ΅Π»Ρ, ΠΊΠΎΠ³Π΄Π° ΠΌΡ ΠΏΠ΅ΡΠ΅ΠΌΠ΅ΡΠ°Π΅ΠΌΡΡ ΠΏΠΎ Π²ΠΈΠ½ΡΠΈΠΊΠ°ΠΌ.
ΠΠ½ΡΡΡΠ΅Π½Π½Π΅Π΅ ΡΠ³ΠΎΡΠ°Π½ΠΈΠ΅ Π²ΡΠ΅Π³Π΄Π° ΠΈΡΠΏΠΎΠ»ΡΠ·ΠΎΠ²Π°Π»ΠΎ ΡΠ΅ΠΏΠ»ΠΎΠ²ΡΡ ΡΠ½Π΅ΡΠ³ΠΈΡ ΠΈ ΠΏΡΠ΅Π²ΡΠ°ΡΠ°Π»ΠΎ Π΅Π΅ Π² ΠΌΠ΅Ρ Π°Π½ΠΈΡΠ΅ΡΠΊΠΎΠ΅ Π΄Π²ΠΈΠΆΠ΅Π½ΠΈΠ΅. Π₯ΠΎΡΡ ΡΠ΅Π³ΠΎΠ΄Π½Ρ Π²ΡΠ΅ ΡΠΏΡΠ°Π²Π»ΡΠ΅ΡΡΡ ΠΊΠΎΠΌΠΏΡΡΡΠ΅ΡΠΎΠΌ, Π΄Π²ΠΈΠ³Π°ΡΠ΅Π»ΠΈ Π²Π½ΡΡΡΠ΅Π½Π½Π΅Π³ΠΎ ΡΠ³ΠΎΡΠ°Π½ΠΈΡ ΠΏΠΎ-ΠΏΡΠ΅ΠΆΠ½Π΅ΠΌΡ ΡΠΎΡΡΡ, ΡΠΆΠΈΠΌΠ°ΡΡ, ΡΠ΄Π°ΡΡΡΡ, Π΄ΡΡΡ ΠΈ ΡΠΎΠ²Π΅ΡΡΠ°ΡΡ Π΄Π²ΠΈΠΆΠ΅Π½ΠΈΠ΅. ΠΡ Π²ΡΡΠ³ΠΈΠ²Π°Π΅ΠΌ Π²ΠΎΠ·Π΄ΡΡ ΠΈ ΡΠ°ΡΠΏΡΠ»Π΅Π½Π½ΠΎΠ΅ ΡΠΎΠΏΠ»ΠΈΠ²ΠΎ Π² ΠΊΠ°ΠΌΠ΅ΡΡ ΡΠ³ΠΎΡΠ°Π½ΠΈΡ, Π·Π°ΠΊΡΡΠ²Π°Π΅ΠΌ Π²ΠΏΡΡΠΊΠ½ΠΎΠΉ ΠΊΠ»Π°ΠΏΠ°Π½, ΡΠΆΠΈΠΌΠ°Π΅ΠΌ ΡΠΌΠ΅ΡΡ, Π·Π°ΠΆΠΈΠ³Π°Π΅ΠΌ Π΅Π΅, ΠΈΡΠΏΠΎΠ»ΡΠ·ΡΠ΅ΠΌ ΡΠ΅ΠΏΠ»ΠΎΠ²ΡΡ ΡΠ½Π΅ΡΠ³ΠΈΡ, Π²ΡΠ΄Π΅Π»ΡΠ΅ΠΌΡΡ ΠΏΡΠΈ Π·Π°ΠΆΠΈΠ³Π°Π½ΠΈΠΈ, ΠΈ Π²ΡΠΏΡΡΠΊΠ°Π΅ΠΌ ΠΎΡΡΠ°Π±ΠΎΡΠ°Π½Π½ΡΡ ΡΠΌΠ΅ΡΡ.Π₯ΠΈΡΡΠΎΡΡΡ Π·Π°ΠΊΠ»ΡΡΠ°Π΅ΡΡΡ Π² ΡΠΎΠΌ, ΡΡΠΎΠ±Ρ ΠΏΠΎΠ»ΡΡΠΈΡΡ ΠΎΡ Π²ΡΠΊΠ»ΡΡΠ΅Π½Π½ΠΎΠ³ΠΎ ΡΠ²Π΅ΡΠ° ΠΊΠ°ΠΊ ΠΌΠΎΠΆΠ½ΠΎ Π±ΠΎΠ»ΡΡΠ΅ ΡΠ½Π΅ΡΠ³ΠΈΠΈ.
Π’ΠΎΠΏΠ»ΠΈΠ²ΠΎ Π½Π΅ Β«Π²Π·ΡΡΠ²Π°Π΅ΡΡΡΒ» Π² ΠΊΠ°ΠΌΠ΅ΡΠ°Ρ ΡΠ³ΠΎΡΠ°Π½ΠΈΡ. Π’ΠΎΠΏΠ»ΠΈΠ²ΠΎ ΠΈ Π²ΠΎΠ·Π΄ΡΡ ΡΠΌΠ΅ΡΠΈΠ²Π°ΡΡΡΡ Π² ΡΠ΅Π°ΠΊΡΠΈΠΈ, ΠΈΠ·Π²Π΅ΡΡΠ½ΠΎΠΉ ΠΊΠ°ΠΊ ΡΠ°ΡΠΏΡΠ»Π΅Π½ΠΈΠ΅, Π²ΠΎΡΠΏΠ»Π°ΠΌΠ΅Π½Π΅Π½ΠΈΠ΅ ΠΈ ΡΡΠΎ-ΡΠΎ Π²ΡΠΎΠ΄Π΅ Π±ΡΡΡΡΠΎΠ³ΠΎ Π²ΠΎΠ·Π³ΠΎΡΠ°Π½ΠΈΡ Π½Π°Π΄ ΠΏΠΎΡΡΠ½Π΅ΠΌ. ΠΡΡΡΡΠΎΠ΅ Π·Π°ΠΆΠΈΠ³Π°Π½ΠΈΠ΅ ΠΈΠ»ΠΈ Π·Π°ΠΆΠΈΠ³Π°Π½ΠΈΠ΅ Π³Π΅Π½Π΅ΡΠΈΡΡΠ΅Ρ ΠΎΠ³ΡΠΎΠΌΠ½ΠΎΠ΅ ΠΊΠΎΠ»ΠΈΡΠ΅ΡΡΠ²ΠΎ ΡΠ΅ΠΏΠ»Π° ΠΈ ΡΠ΅ΠΏΠ»ΠΎΠ²ΠΎΠ³ΠΎ ΡΠ°ΡΡΠΈΡΠ΅Π½ΠΈΡ, Π΄ΠΎΡΡΠ°ΡΠΎΡΠ½ΠΎ ΠΌΠΎΡΠ½ΠΎΠ΅, ΡΡΠΎΠ±Ρ ΡΠΎΠ»ΠΊΠ½ΡΡΡ ΠΏΠΎΡΡΠ΅Π½Ρ Π²Π½ΠΈΠ· Π² ΠΊΠ°Π½Π°Π»Π΅ ΡΡΠ²ΠΎΠ»Π°, ΡΡΠΎΠ±Ρ ΠΎΠΊΠ°Π·Π°ΡΡ Π΄Π°Π²Π»Π΅Π½ΠΈΠ΅ Π½Π° ΡΠ΅ΠΉΠΊΡ ΠΊΡΠΈΠ²ΠΎΡΠΈΠΏΠ°, Π·Π°ΡΡΠ°Π²Π»ΡΡ ΡΡΡ ΡΠ½Π΅ΡΠ³ΠΈΡ ΡΠ°Π±ΠΎΡΠ°ΡΡ Π½Π° Π½Π°Ρ. ΠΡΠΎ Π΄Π΅Π»Π°Π΅ΡΡΡ Π² ΡΠΈΠ½Ρ ΡΠΎΠ½ΠΈΠ·ΠΈΡΠΎΠ²Π°Π½Π½ΠΎΠΉ ΠΏΠΎΡΠ»Π΅Π΄ΠΎΠ²Π°ΡΠ΅Π»ΡΠ½ΠΎΡΡΠΈ ΡΠ΅ΡΠ΅Π· Π½Π΅ΡΠΊΠΎΠ»ΡΠΊΠΎ ΡΠΈΠ»ΠΈΠ½Π΄ΡΠΎΠ², ΡΡΠΎΠ±Ρ ΠΌΡ ΠΊΠ°ΡΠ°Π»ΠΈΡΡ.
Π€ΠΈΠ·ΠΈΠΊΠ° Π²ΠΎΠ·Π΄ΡΡ Π° ΠΈ ΡΠΎΠΏΠ»ΠΈΠ²Π° ΠΈ ΡΠΎ, ΡΠΊΠΎΠ»ΡΠΊΠΎ ΠΈΡ ΠΌΡ ΠΌΠΎΠΆΠ΅ΠΌ ΡΠ°Π·ΠΌΠ΅ΡΡΠΈΡΡ Π½Π°Π΄ ΠΏΠΎΡΡΠ½Π΅ΠΌ, Π²ΡΠ΅Π³Π΄Π° ΠΎΠΏΡΠ΅Π΄Π΅Π»ΡΠ»Π°, ΡΠΊΠΎΠ»ΡΠΊΠΎ ΡΠ½Π΅ΡΠ³ΠΈΠΈ ΠΌΡ ΡΠΎΠ±ΠΈΡΠ°Π΅ΠΌΡΡ Π²ΡΡΠ°Π±ΠΎΡΠ°ΡΡ. ΠΡ Π΄Π΅Π»Π°Π΅ΠΌ ΡΡΠΎ ΡΠ΅ΡΠ΅Π· ΡΠ°Π·ΠΌΠ΅Ρ ΠΎΡΠ²Π΅ΡΡΡΠΈΡ ΠΈ Ρ ΠΎΠ΄. Π Π±ΠΎΠ»ΡΡΠ΅ΠΌ ΡΡΠ²ΠΎΠ»Π΅ Π±ΠΎΠ»ΡΡΠ΅ Π²ΠΎΠ·Π΄ΡΡ Π° ΠΈ ΡΠΎΠΏΠ»ΠΈΠ²Π°. Π Π΅ΡΠ»ΠΈ ΠΌΡ ΡΠΌΠΎΠΆΠ΅ΠΌ Π²ΡΡΠ½ΡΡΡ ΠΏΠΎΡΡΠ΅Π½Ρ Π³Π»ΡΠ±ΠΆΠ΅ Π² ΠΊΠ°Π½Π°Π» ΡΡΠ²ΠΎΠ»Π°, ΠΌΡ ΠΏΠΎΠ»ΡΡΠΈΠΌ ΡΠ°ΠΌ Π±ΠΎΠ»ΡΡΠ΅ Π²ΠΎΠ·Π΄ΡΡ Π° ΠΈ ΡΠΎΠΏΠ»ΠΈΠ²Π°. ΠΠ΄Π½Π°ΠΊΠΎ ΡΡΠΎ Π΅ΡΠ΅ Π½Π΅ Π²ΡΠ΅, ΡΡΠΎ Π½ΡΠΆΠ½ΠΎ Π΄Π»Ρ ΡΠ΄Π°ΡΠ°, ΡΠ΅ΠΌ Π±ΠΎΠ»ΡΡΠ΅Π΅ ΠΊΠΎΠ»ΠΈΡΠ΅ΡΡΠ²ΠΎ Π²ΠΎΠ·Π΄ΡΡ Π° ΠΈ ΡΠΎΠΏΠ»ΠΈΠ²Π°. ΠΠ½ΡΡΠ»ΡΡ Π΄Π°Π΅Ρ ΠΌΠ΅Ρ Π°Π½ΠΈΡΠ΅ΡΠΊΠΎΠ΅ ΠΏΡΠ΅ΠΈΠΌΡΡΠ΅ΡΡΠ²ΠΎ — ΡΡΡΠ°Π³, ΠΊΠΎΡΠΎΡΡΠΉ Π΄Π°Π΅Ρ Π½Π°ΠΌ Π±ΠΎΠ»ΡΡΠ΅ Π²ΠΎΠ·ΠΌΠΎΠΆΠ½ΠΎΡΡΠ΅ΠΉ, ΠΊΠΎΠ³Π΄Π° ΠΏΡΠΈΡΠ»ΠΎ Π²ΡΠ΅ΠΌΡ ΠΏΡΠΈΡΡΡΠΏΠΈΡΡ ΠΊ Π΄Π΅Π»Ρ.
Π₯ΠΎΡΡ ΠΌΡ ΡΠ΄Π΅Π»ΡΠ΅ΠΌ ΠΌΠ½ΠΎΠ³ΠΎ Π²Π½ΠΈΠΌΠ°Π½ΠΈΡ ΠΌΠΎΡΠ½ΠΎΡΡΠΈ, ΠΏΠΎΠ»Π΅Π·Π½Π°Ρ ΠΌΠΎΡΠ½ΠΎΡΡΡ Π² ΠΎΡΠ½ΠΎΠ²Π½ΠΎΠΌ Π·Π°Π²ΠΈΡΠΈΡ ΠΎΡ ΠΊΡΡΡΡΡΠ΅Π³ΠΎ ΠΌΠΎΠΌΠ΅Π½ΡΠ°.ΠΡΠ΄ΠΈΡΠΎΠ½-Π°Π²Π΅Π½Ρ Π»ΡΠ±ΠΈΡ ΠΈΡΠΏΠΎΠ»ΡΠ·ΠΎΠ²Π°ΡΡ ΡΠ»ΠΎΠ²ΠΎ Β«Π»ΠΎΡΠ°Π΄ΠΈΠ½ΡΠ΅ ΡΠΈΠ»ΡΒ» Π² Π°Π²ΡΠΎΠΌΠΎΠ±ΠΈΠ»ΡΠ½ΠΎΠΉ ΡΠ΅ΠΊΠ»Π°ΠΌΠ΅. Π’Π΅ΠΌ Π½Π΅ ΠΌΠ΅Π½Π΅Π΅, ΠΊΡΡΡΡΡΠΈΠΉ ΠΌΠΎΠΌΠ΅Π½Ρ — ΡΡΠΎ Π³Π»Π°Π²Π½ΡΠΉ Π³Π΅ΡΠΎΠΉ — ΡΠΎ Π½ΠΈΠ·ΠΊΠΎΠ΅ Π²ΠΎΡΡΠ°Π½ΠΈΠ΅, Ρ ΠΊΠΎΡΠΎΡΠΎΠ³ΠΎ ΠΌΡ Π½Π°ΡΠΈΠ½Π°Π΅ΠΌ. ΠΠΎΡΠ°Π΄ΠΈΠ½Π°Ρ ΡΠΈΠ»Π° ΡΡΠ°Π½ΠΎΠ²ΠΈΡΡΡ ΡΠ΅Π½ΡΡΠΎΠΌ Π²Π½ΠΈΠΌΠ°Π½ΠΈΡ, ΠΊΠΎΠ³Π΄Π° ΠΌΡ ΠΊΠ°ΡΠΈΠΌΡΡ, ΠΊΠΎΠ³Π΄Π° ΡΠ°ΠΌΠ°Ρ ΡΡΠΆΠ΅Π»Π°Ρ ΡΠ°Π±ΠΎΡΠ° ΡΠΆΠ΅ Π²ΡΠΏΠΎΠ»Π½Π΅Π½Π° Π·Π° ΡΡΠ΅Ρ ΠΊΡΡΡΡΡΠ΅Π³ΠΎ ΠΌΠΎΠΌΠ΅Π½ΡΠ°. Π€Π°ΠΊΡΠΈΡΠ΅ΡΠΊΠΈ, ΠΏΠΎ Π½Π°ΡΠ΅ΠΌΡ ΠΌΠ½Π΅Π½ΠΈΡ, ΠΌΠΎΡΠ½ΠΎΡΡΡ Π² Π»ΠΎΡΠ°Π΄ΠΈΠ½ΡΡ ΡΠΈΠ»Π°Ρ ΡΠ»ΠΈΡΠΊΠΎΠΌ Π²Π°ΠΆΠ½Π° Π΄Π»Ρ ΠΊΡΡΡΡΡΠ΅Π³ΠΎ ΠΌΠΎΠΌΠ΅Π½ΡΠ°.
ΠΡΠ΅ΠΆΠ΄Π΅ ΡΠ΅ΠΌ Π²Ρ Π½Π°ΡΠ½Π΅ΡΠ΅ ΠΏΠ»Π°Π½ΠΈΡΠΎΠ²Π°ΡΡ ΡΠ±ΠΎΡΠΊΡ Π΄Π²ΠΈΠ³Π°ΡΠ΅Π»Ρ, Π²Ρ Π΄ΠΎΠ»ΠΆΠ½Ρ ΡΠ½Π°ΡΠ°Π»Π° Π·Π½Π°ΡΡ, ΡΡΠΎ Π²Ρ Ρ ΠΎΡΠΈΡΠ΅, ΡΡΠΎΠ±Ρ Π΄Π²ΠΈΠ³Π°ΡΠ΅Π»Ρ Π΄Π΅Π»Π°Π». ΠΠ΅Π·Π½Π°Π΄Π΄ΡΠ²Π½Π°Ρ ΠΈΠ»ΠΈ ΠΏΡΠΈΠ½ΡΠ΄ΠΈΡΠ΅Π»ΡΠ½Π°Ρ ΠΈΠ½Π΄ΡΠΊΡΠΈΡ? ΠΠ°ΠΊΠΎΠΉ ΠΌΠΎΡΠ½ΠΎΡΡΠΈ ΠΈ ΠΊΡΡΡΡΡΠ΅Π³ΠΎ ΠΌΠΎΠΌΠ΅Π½ΡΠ° Π²Ρ Ρ ΠΎΡΠΈΡΠ΅ ΠΈ ΠΊΠΎΠ³Π΄Π°? ΠΡ ΡΡΡΠΎΠΈΡΠ΅ Π΄Π²ΠΈΠ³Π°ΡΠ΅Π»Ρ Π΄Π»Ρ Π΄ΡΡΠ³-ΡΠ΅ΠΉΡΠΈΠ½Π³Π° ΠΈΠ»ΠΈ ΡΠΎΡΡΠ΅ΠΉΠ½ΡΡ Π³ΠΎΠ½ΠΎΠΊ? ΠΠΎΠ·ΠΌΠΎΠΆΠ½ΠΎ, Π²Ρ ΡΡΡΠΎΠΈΡΠ΅ Π²ΠΎΠΈΠ½Π° Π²ΡΡ ΠΎΠ΄Π½ΠΎΠ³ΠΎ Π΄Π½Ρ ΠΈΠ»ΠΈ Π΅ΠΆΠ΅Π΄Π½Π΅Π²Π½ΠΎΠ³ΠΎ ΠΏΠ°ΡΡΠ°ΠΆΠΈΡΠ°.ΠΠ°ΠΆΠ΄Π°Ρ ΠΊΠ°ΡΠ΅Π³ΠΎΡΠΈΡ ΡΡΠ΅Π±ΡΠ΅Ρ ΡΠ°Π·Π½ΠΎΠ³ΠΎ ΡΠΈΠΏΠ° ΡΠ±ΠΎΡΠΊΠΈ Π΄Π²ΠΈΠ³Π°ΡΠ΅Π»Ρ. ΠΠ²ΠΈΠ³Π°ΡΠ΅Π»ΠΈ Π΄Π»Ρ ΡΠΎΡΡΠ΅ΠΉΠ½ΡΡ Π³ΠΎΠ½ΠΎΠΊ Π½ΡΠΆΠ΄Π°ΡΡΡΡ Π² ΡΠΈΡΠΎΠΊΠΎΠΉ ΠΊΡΠΈΠ²ΠΎΠΉ ΠΊΡΡΡΡΡΠ΅Π³ΠΎ ΠΌΠΎΠΌΠ΅Π½ΡΠ°, ΡΡΠΎ ΠΎΠ·Π½Π°ΡΠ°Π΅Ρ Π½ΠΈΠ·ΠΊΠΈΠΉ ΠΊΡΡΡΡΡΠΈΠΉ ΠΌΠΎΠΌΠ΅Π½Ρ Π΄Π»Ρ ΠΏΠΎΠ²ΠΎΡΠΎΡΠΎΠ² ΠΈ Π²ΡΡΠΎΠΊΡΡ ΠΌΠΎΡΠ½ΠΎΡΡΡ Π΄Π»Ρ ΠΏΡΡΠΌΡΡ . ΠΡΠ΅ Π΄Π²ΠΈΠ³Π°ΡΠ΅Π»ΠΈ Π΄Π»Ρ Π΄ΡΡΠ³-ΡΠ΅ΠΉΡΠΈΠ½Π³Π° — ΡΡΠΎ Π»ΠΎΡΠ°Π΄ΠΈΠ½ΡΠ΅ ΡΠΈΠ»Ρ Ρ Π²ΡΡΠΎΠΊΠΈΠΌΠΈ ΠΎΠ±ΠΎΡΠΎΡΠ°ΠΌΠΈ. ΠΠΎΠ³Π΄Π° Π²Ρ ΠΎΡΠΏΡΠ°Π²Π»ΡΠ΅ΡΠ΅ΡΡ Π² ΠΊΡΡΠΈΠ·, Π²Π°ΠΌ Π½ΡΠΆΠ½Π° ΡΠΈΡΠΎΠΊΠ°Ρ ΠΊΡΠΈΠ²Π°Ρ ΠΊΡΡΡΡΡΠ΅Π³ΠΎ ΠΌΠΎΠΌΠ΅Π½ΡΠ°, ΠΎΠ±Π΅ΡΠΏΠ΅ΡΠΈΠ²Π°ΡΡΠ°Ρ ΠΌΠΎΡΠ½ΠΎΡΡΡ Π² Π±ΠΎΠ»ΡΡΠΈΠ½ΡΡΠ²Π΅ ΡΡΠ»ΠΎΠ²ΠΈΠΉ Π΄Π²ΠΈΠΆΠ΅Π½ΠΈΡ.
Π, Π½Π°ΠΊΠΎΠ½Π΅Ρ, ΡΠΏΠ»Π°Π½ΠΈΡΡΠΉΡΠ΅ ΡΠ²ΠΎΡ ΡΠ±ΠΎΡΠΊΡ ΠΈ ΠΏΡΠΈΠ΄Π΅ΡΠΆΠΈΠ²Π°ΠΉΡΠ΅ΡΡ Π΅Π΅. ΠΠΎΠ³Π΄Π° Π²Ρ ΠΌΠ΅Π½ΡΠ΅ΡΠ΅ Π½Π°ΠΏΡΠ°Π²Π»Π΅Π½ΠΈΠ΅ Π² ΠΏΡΠΎΡΠ΅ΡΡΠ΅ ΡΠ±ΠΎΡΠΊΠΈ Π΄Π²ΠΈΠ³Π°ΡΠ΅Π»Ρ, ΡΡΠ°Π½ΠΎΠ²ΠΈΡΡΡ Π΄ΠΎΡΠΎΠ³ΠΎ. ΠΡΠΎΠ΄ΡΠΌΠ°ΠΉΡΠ΅ Π²ΡΠ΅ Π·Π°ΡΠ°Π½Π΅Π΅ ΠΈ Π½Π΅ ΠΏΠΎΠ΄Π΄Π°Π²Π°ΠΉΡΠ΅ΡΡ ΠΈΡΠΊΡΡΠ΅Π½ΠΈΡ ΠΈΠ·ΠΌΠ΅Π½ΠΈΡΡ ΡΠ²ΠΎΠΉ ΠΏΠ»Π°Π½.ΠΡΠ»ΠΈ Π²Ρ Π½Π΅ ΠΌΠΎΠΆΠ΅ΡΠ΅ Π²ΡΠ±ΡΠ°ΡΡ Π½Π°ΠΏΡΠ°Π²Π»Π΅Π½ΠΈΠ΅, ΠΏΡΠΎΠΊΠΎΠ½ΡΡΠ»ΡΡΠΈΡΡΠΉΡΠ΅ΡΡ Ρ Π°Π²ΡΠΎΡΠΈΡΠ΅ΡΠ½ΡΠΌ ΠΏΡΠΎΠΈΠ·Π²ΠΎΠ΄ΠΈΡΠ΅Π»Π΅ΠΌ Π΄Π²ΠΈΠ³Π°ΡΠ΅Π»Π΅ΠΉ ΠΈΠ»ΠΈ ΠΎΠΏΡΡΠ½ΡΠΌ ΠΌΠ°Π³Π°Π·ΠΈΠ½ΠΎΠΌ Ρ ΠΎΡΡΠΎΠ΄ΠΎΠ². ΠΠ°ΡΠ°Π½Π΅Π΅ Π·Π½Π°ΠΉΡΠ΅, ΡΠ΅Π³ΠΎ Π²Ρ Ρ ΠΎΡΠΈΡΠ΅.
Engine Math
Π’Π΅ΠΎΡΠΈΡ Π΄Π²ΠΈΠ³Π°ΡΠ΅Π»Ρ — ΡΡΠΎ ΠΌΠ°ΡΠ΅ΠΌΠ°ΡΠΈΠΊΠ°. ΠΡΠ»ΠΈ Π²Ρ ΠΌΠ°ΡΠΈΠ½ΠΈΡΡ, ΡΡΠΎ ΠΏΡΡΠΌΠ°Ρ ΠΌΠ°ΡΠ΅ΠΌΠ°ΡΠΈΠΊΠ° ΠΈ ΠΏΠΎΠΏΡΠ°Π²ΠΊΠ° Π½Π° ΡΠ°ΡΡΠΈΡΠ΅Π½ΠΈΠ΅ ΠΏΡΠΈ Π½Π°Π³ΡΠ΅Π²Π°Π½ΠΈΠΈ Π΄Π²ΠΈΠ³Π°ΡΠ΅Π»Ρ. ΠΠΎΠ·ΠΌΠΎΠΆΠ½ΠΎ, Π²Ρ — ΠΏΡΠΎΠΈΠ·Π²ΠΎΠ΄ΠΈΡΠ΅Π»Ρ Π΄Π²ΠΈΠ³Π°ΡΠ΅Π»Π΅ΠΉ, Π΄Π»Ρ ΡΠ΅Π³ΠΎ ΡΡΠ΅Π±ΡΡΡΡΡ ΠΌΠ½ΠΎΠ³ΠΈΠ΅ ΠΈΠ· ΡΠ΅Ρ ΠΆΠ΅ ΠΌΡΡΠ»ΠΈΡΠ΅Π»ΡΠ½ΡΡ ΠΏΡΠΎΡΠ΅ΡΡΠΎΠ², ΡΡΠΎ ΠΈ Ρ ΠΌΠ°ΡΠΈΠ½ΠΈΡΡΠ°, Ρ ΠΏΠΎΠ½ΠΈΠΌΠ°Π½ΠΈΠ΅ΠΌ ΡΠΎΠ³ΠΎ, ΠΊΠ°ΠΊΠΈΠ΅ ΡΠ°ΡΡΠΈ ΡΠ°Π±ΠΎΡΠ°ΡΡ Π² Π³ΠΎΡΡΡΠ΅ΠΌ ΡΠΎΡΡΠΎΡΠ½ΠΈΠΈ ΠΈ Π² Π΄Π²ΠΈΠΆΠ΅Π½ΠΈΠΈ. ΠΡΠ»ΠΈ Π²Ρ ΠΏΠ»Π°Π½ΠΈΡΡΠ΅ΡΠ΅ ΡΠ±ΠΎΡΠΊΡ Π΄Π²ΠΈΠ³Π°ΡΠ΅Π»Ρ, Π²Π°ΠΌ Π½ΡΠΆΠ½ΠΎ ΠΏΠΎΠ΄ΡΠΌΠ°ΡΡ ΠΎ ΡΠ°ΠΊΠΈΡ ΡΠ»Π΅ΠΌΠ΅Π½ΡΠ°Ρ , ΠΊΠ°ΠΊ ΠΊΠΎΠ²Π°Π½ΡΠ΅ ΠΏΠΎΡΡΠ½ΠΈ ΠΏΠΎ ΡΡΠ°Π²Π½Π΅Π½ΠΈΡ Ρ Π·Π°ΡΠ²ΡΠ΅ΠΊΡΠΈΡΠ΅ΡΠΊΠΈΠΌΠΈ, ΡΡΠ΅ΠΏΠ΅Π½Ρ ΡΠΆΠ°ΡΠΈΡ, ΠΏΡΠΎΡΠΈΠ»Ρ ΠΊΡΠ»Π°ΡΠΊΠ°, Π²ΠΏΡΡΠΊ, Π³ΠΎΠ»ΠΎΠ²ΠΊΠΈ ΡΠΈΠ»ΠΈΠ½Π΄ΡΠΎΠ², ΡΠ°Π±ΠΎΡΠΈΠΉ ΠΎΠ±ΡΠ΅ΠΌ ΠΈ Π²ΡΡ Π»ΠΎΠΏ.
ΠΠ°Π²Π°ΠΉΡΠ΅ Π²ΠΎΠ·ΡΠΌΠ΅ΠΌ Π΄Π»Ρ ΠΏΡΠΈΠΌΠ΅ΡΠ° ΡΠΈΠΏΠΈΡΠ½ΡΠΉ Chevrolet 350ci. ΠΠΈΠ°ΠΌΠ΅ΡΡ ΡΠΈΠ»ΠΈΠ½Π΄ΡΠ° Ρ Π΄ΠΈΠ°ΠΌΠ΅ΡΡ ΡΠΈΠ»ΠΈΠ½Π΄ΡΠ° Ρ Ρ ΠΎΠ΄ ΠΏΠΎΡΡΠ½Ρ Ρ 0,7854. Π’ΠΎΠ³Π΄Π° 4 x 4 x 3,48 x 0,7854 = 43,73 ΠΠΈ Π½Π° ΡΠΈΠ»ΠΈΠ½Π΄Ρ. Π£ΠΌΠ½ΠΎΠΆΡΡΠ΅ 43,73 ci Π½Π° 8, ΠΈ Π²Ρ ΠΏΠΎΠ»ΡΡΠΈΡΠ΅ 349,85 ci, ΡΡΠΎ ΡΠ²Π»ΡΠ΅ΡΡΡ ΠΈΡΡΠΈΠ½Π½ΡΠΌ ΡΠΌΠ΅ΡΠ΅Π½ΠΈΠ΅ΠΌ.
ΠΠ»Ρ ΡΠ°ΡΡΠ΅ΡΠ° ΡΡΠ΅ΠΏΠ΅Π½ΠΈ ΡΠΆΠ°ΡΠΈΡ Π²Π°ΠΌ ΠΏΠΎΡΡΠ΅Π±ΡΡΡΡΡ ΡΠ»Π΅Π΄ΡΡΡΠΈΠ΅ ΡΠ»Π΅ΠΌΠ΅Π½ΡΡ: ΡΠ°Π±ΠΎΡΠΈΠΉ ΠΎΠ±ΡΠ΅ΠΌ (D), ΠΎΠ±ΡΠ΅ΠΌ ΠΏΠΎΡΡΠ½Ρ (PV), Π·Π°Π·ΠΎΡ ΠΌΠ΅ΠΆΠ΄Ρ Π΄Π΅ΠΊΠ°ΠΌΠΈ (DC), ΠΎΠ±ΡΠ΅ΠΌ ΠΏΡΠΎΠΊΠ»Π°Π΄ΠΊΠΈ Π³ΠΎΠ»ΠΎΠ²ΠΊΠΈ (G) ΠΈ ΠΎΠ±ΡΠ΅ΠΌ ΠΊΠ°ΠΌΠ΅ΡΡ ΡΠ³ΠΎΡΠ°Π½ΠΈΡ (CC). Π‘ΡΠ΅ΠΏΠ΅Π½Ρ ΡΠΆΠ°ΡΠΈΡ ΡΠ°Π²Π½Π° (D + PV + DC + G + CC) / (PV + DC + G + CC). Π ΠΏΠ΅ΡΠ΅Π²ΠΎΠ΄Π΅ Π½Π° ΠΎΡΠ½ΠΎΠ²Π΅ Π½Π°ΡΠ΅ΠΉ ΡΠΎΡΠΌΡΠ»Ρ 350ci Chevy (43.73 + 0,305 + 0,1885 + 4,272) / (0,305 + 0,1885 + 4,272), ΡΡΠΎ Π΄Π΅Π»Π°Π΅Ρ ΡΡΠ΅ΠΏΠ΅Π½Ρ ΡΠΆΠ°ΡΠΈΡ 10,18: 1.
ΠΠ°ΠΊ ΠΈ Π² Π»ΡΠ±ΠΎΠΉ ΡΠΎΡΠΌΡΠ»Π΅ Π΄Π²ΠΈΠ³Π°ΡΠ΅Π»Ρ, Π΅ΡΡΡ ΠΏΠ΅ΡΠ΅ΠΌΠ΅Π½Π½ΡΠ΅. ΠΠ΅ΡΠ΅ΠΌΠ΅Π½Π½ΡΠΌΠΈ ΠΏΠΎΡΡΠ½Ρ ΡΠ²Π»ΡΡΡΡΡ ΠΊΡΠΏΠΎΠ»Π° ΠΈ ΡΠ°ΡΠ΅Π»ΠΊΠΈ, Π²ΠΊΠ»ΡΡΠ°Ρ ΠΏΡΠ΅Π΄ΠΎΡ ΡΠ°Π½ΠΈΡΠ΅Π»ΡΠ½ΡΠ΅ ΠΊΠ»Π°ΠΏΠ°Π½Ρ. ΠΡΠΎ ΡΠ°ΠΊΠΆΠ΅ Π²ΠΊΠ»ΡΡΠ°Π΅Ρ ΠΎΠ±Π»Π°ΡΡΡ Π½Π°Π΄ ΠΊΠ°Π½Π°Π²ΠΊΠΎΠΉ Π²Π΅ΡΡ Π½Π΅Π³ΠΎ ΠΊΠΎΠ»ΡΡΠ°. ΠΡΠΎΠΈΠ·Π²ΠΎΠ΄ΠΈΡΠ΅Π»ΠΈ ΠΏΠΎΡΡΠ½Π΅ΠΉ ΠΌΠΎΠ³ΡΡ ΡΠΊΠ°Π·Π°ΡΡ Π²Π°ΠΌ ΡΡΠΎΡ ΠΎΠ±ΡΠ΅ΠΌ, ΠΊΠΎΡΠΎΡΡΠΉ ΡΠ°ΠΊΠΆΠ΅ ΡΠ½ΠΈΠΆΠ°Π΅Ρ ΡΡΠ΅ΠΏΠ΅Π½Ρ ΡΠΆΠ°ΡΠΈΡ.
ΠΠ±ΡΠ΅ΠΌ Π·Π°Π·ΠΎΡΠ° Π΄Π΅ΠΊΠΈ ΡΠ°ΡΡΡΠΈΡΡΠ²Π°Π΅ΡΡΡ ΠΊΠ°ΠΊ ΡΠ°ΡΡΡΠΎΡΠ½ΠΈΠ΅ ΠΌΠ΅ΠΆΠ΄Ρ Π²Π΅ΡΡ Π½Π΅ΠΉ ΡΠ°ΡΡΡΡ ΠΏΠΎΡΡΠ½Ρ Π² Π²Π΅ΡΡ Π½Π΅ΠΉ ΠΌΠ΅ΡΡΠ²ΠΎΠΉ ΡΠΎΡΠΊΠ΅ ΠΈ Π΄Π΅ΠΊΠΎΠΉ Π±Π»ΠΎΠΊΠ°. ΠΡΠ΅Π³Π΄Π° Π²ΠΎΠ·ΠΌΠΎΠΆΠ½ΠΎ, ΡΡΠΎ ΠΏΠΎΡΡΠ΅Π½Ρ ΠΈΠΌΠ΅Π΅Ρ Π½ΡΠ»Π΅Π²ΡΡ Π²ΡΡΠΎΡΡ Π΄Π΅ΠΊΠΈ ΠΈΠ»ΠΈ Π΄Π°ΠΆΠ΅ Π²ΡΡΡΡΠΏΠ°Π΅Ρ Π½Π°Π΄ Π±Π»ΠΎΡΠ½ΠΎΠΉ Π΄Π΅ΠΊΠΎΠΉ, ΠΈ Π² ΡΡΠΎΠΌ ΡΠ»ΡΡΠ°Π΅ Π΅ΠΌΡ ΡΠ»Π΅Π΄ΡΠ΅Ρ ΠΏΡΠΈΡΠ²ΠΎΠΈΡΡ ΠΎΡΡΠΈΡΠ°ΡΠ΅Π»ΡΠ½ΠΎΠ΅ Π·Π½Π°ΡΠ΅Π½ΠΈΠ΅.ΠΡ ΠΌΠΎΠΆΠ΅ΡΠ΅ ΠΈΠ·ΠΌΠ΅ΡΠΈΡΡ Π·Π°Π·ΠΎΡ Π΄Π΅ΠΊΠΈ Ρ ΠΏΠΎΠΌΠΎΡΡΡ ΠΏΠ΅ΡΠ΅ΠΌΡΡΠΊΠΈ ΠΈ ΡΠΈΡΠ΅ΡΠ±Π»Π°ΡΠ½ΠΎΠ³ΠΎ ΠΈΠ½Π΄ΠΈΠΊΠ°ΡΠΎΡΠ° Ρ ΠΏΠΎΡΡΠ½Π΅ΠΌ Π² Π²Π΅ΡΡ Π½Π΅ΠΉ ΠΌΠ΅ΡΡΠ²ΠΎΠΉ ΡΠΎΡΠΊΠ΅. ΠΠΎΡΠΊΠΎΠ»ΡΠΊΡ ΠΏΠΎΡΡΠ΅Π½Ρ ΠΏΡΠΈ ΠΊΠΎΠΌΠ½Π°ΡΠ½ΠΎΠΉ ΡΠ΅ΠΌΠΏΠ΅ΡΠ°ΡΡΡΠ΅ Π±ΡΠ΄Π΅Ρ ΠΊΠ°ΡΠ°ΡΡΡΡ Π½Π° ΡΡΠΈΡΡΠ΅, Π²Ρ Π΄ΠΎΠ»ΠΆΠ½Ρ ΡΡΠΈΡΡΠ²Π°ΡΡ ΡΡΠΎ Π΄Π²ΠΈΠΆΠ΅Π½ΠΈΠ΅ Π² ΡΠ²ΠΎΠΈΡ ΡΠ°ΡΡΠ΅ΡΠ°Ρ . ΠΡΠ»ΠΈ ΠΏΠΎΡΡΠ΅Π½Ρ Π½Π°Ρ ΠΎΠ΄ΠΈΡΡΡ Π½Π°Π΄ Π΄Π΅ΠΊΠΎΠΉ Π±Π»ΠΎΠΊΠ°, Π²Π°ΠΌ ΠΏΠΎΠ½Π°Π΄ΠΎΠ±ΠΈΡΡΡ ΠΏΡΠΎΠΊΠ»Π°Π΄ΠΊΠ° Π³ΠΎΠ»ΠΎΠ²ΠΊΠΈ ΡΠΎΠΎΡΠ²Π΅ΡΡΡΠ²ΡΡΡΠ΅ΠΉ ΡΠΎΠ»ΡΠΈΠ½Ρ, ΡΡΠΎΠ±Ρ Π½Π΅ Π±ΡΠ»ΠΎ ΠΊΠΎΠ½ΡΠ°ΠΊΡΠ° Ρ Π³ΠΎΠ»ΠΎΠ²ΠΊΠΎΠΉ Π±Π»ΠΎΠΊΠ° ΡΠΈΠ»ΠΈΠ½Π΄ΡΠΎΠ². Π’ΠΎΠ»ΡΠΈΠ½Π° ΠΏΡΠΎΠΊΠ»Π°Π΄ΠΊΠΈ ΡΠΆΠ°ΡΠΎΠΉ Π³ΠΎΠ»ΠΎΠ²ΠΊΠΈ ΠΎΠ±ΡΡΠ½ΠΎ ΡΠΎΡΡΠ°Π²Π»ΡΠ΅Ρ ΠΎΡ 0,005 Π΄ΠΎ 0,015 Π΄ΡΠΉΠΌΠ°.
ΠΠ±ΡΠ΅ΠΌ ΠΊΠ°ΠΌΠ΅ΡΡ ΡΠ³ΠΎΡΠ°Π½ΠΈΡ ΡΠ°ΡΡΡΠΈΡΡΠ²Π°Π΅ΡΡΡ ΠΊΠ°ΠΊ ΠΏΡΠΎΡΡΠΎΠΉ ΠΎΠ±ΡΠ΅ΠΌ Π² ΠΊΡΠ±ΠΈΡΠ΅ΡΠΊΠΈΡ ΡΠ°Π½ΡΠΈΠΌΠ΅ΡΡΠ°Ρ .Π Π°Π·ΠΌΠ΅Ρ ΠΊΠ°ΠΌΠ΅ΡΡ Π½Π°ΠΏΡΡΠΌΡΡ Π²Π»ΠΈΡΠ΅Ρ Π½Π° ΡΡΠ΅ΠΏΠ΅Π½Ρ ΡΠΆΠ°ΡΠΈΡ. ΠΡΠΎΠΈΠ·Π²ΠΎΠ΄ΠΈΡΠ΅Π»ΠΈ Π³ΠΎΠ»ΠΎΠ²ΠΎΠΊ ΡΠΈΠ»ΠΈΠ½Π΄ΡΠΎΠ² ΠΌΠΎΠ³ΡΡ ΡΠΊΠ°Π·Π°ΡΡ Π²Π°ΠΌ ΡΠ°Π·ΠΌΠ΅Ρ ΠΊΠ°ΠΌΠ΅ΡΡ. Π’Π΅ΠΌ Π½Π΅ ΠΌΠ΅Π½Π΅Π΅, Π²ΡΠ΅Π³Π΄Π° ΡΠ΅ΠΊΠΎΠΌΠ΅Π½Π΄ΡΠ΅ΡΡΡ ΡΠ°ΠΌΠΎΡΡΠΎΡΡΠ΅Π»ΡΠ½ΠΎ ΠΈΠ·ΠΌΠ΅ΡΡΡΡ ΡΠ°Π·ΠΌΠ΅Ρ ΠΊΠ°ΠΌΠ΅ΡΡ ΠΈΠ·-Π·Π° ΠΏΡΠΎΠΈΠ·Π²ΠΎΠ΄ΡΡΠ²Π΅Π½Π½ΡΡ Π΄Π΅ΡΠ΅ΠΊΡΠΎΠ² ΠΈ Π»ΡΠ±ΠΎΠΉ ΠΌΠ°ΡΠΈΠ½Π½ΠΎΠΉ ΡΠ°Π±ΠΎΡΡ, ΠΊΠΎΡΠΎΡΡΡ Π²Ρ, Π²ΠΎΠ·ΠΌΠΎΠΆΠ½ΠΎ, Π²ΡΠΏΠΎΠ»Π½ΡΠ»ΠΈ.
ΠΠΎΡΠΌΠΎΡΡΠ΅ΡΡ Π²ΡΠ΅ 33 ΡΠΎΡΠΎΠ³ΡΠ°ΡΠΈΠΈΠΠΈΠ½ΠΎ-Π·Π°Π»Ρ Π²ΡΠ΅Π³Π΄Π° Π±ΡΠ»ΠΈ Π»ΡΡΡΠΈΠΌ ΠΌΠ΅ΡΡΠΎΠΌ Π΄Π»Ρ ΠΏΠΎΠ΄ΡΠ²Π΅ΡΠΆΠ΄Π΅Π½ΠΈΡ ΡΠ΅ΠΎΡΠΈΠΈ Π΄Π²ΠΈΠ³Π°ΡΠ΅Π»Ρ. ΠΡ ΠΌΠΎΠΆΠ΅ΡΠ΅ Π²Π½Π΅ΡΡΠΈ ΠΈΠ·ΠΌΠ΅Π½Π΅Π½ΠΈΡ Π² Π΄Π²ΠΈΠ³Π°ΡΠ΅Π»Ρ, ΡΡΠΎΠ±Ρ ΠΏΠΎΠ΄ΡΠ²Π΅ΡΠ΄ΠΈΡΡ ΠΊΠ°ΠΆΠ΄ΠΎΠ΅ ΠΈΠ· ΡΡΠΈΡ ΠΈΠ·ΠΌΠ΅Π½Π΅Π½ΠΈΠΉ, Π±ΡΠ΄Ρ ΡΠΎ ΡΡΡΠ°Π½ΠΎΠ²ΠΊΠ° ΡΠ³Π»Π° ΠΎΠΏΠ΅ΡΠ΅ΠΆΠ΅Π½ΠΈΡ Π·Π°ΠΆΠΈΠ³Π°Π½ΠΈΡ, ΡΠΎΠΏΠ»ΠΈΠ²Π½Π°Ρ ΡΠΌΠ΅ΡΡ, ΡΠ°Π·Π° Π³Π°Π·ΠΎΡΠ°ΡΠΏΡΠ΅Π΄Π΅Π»Π΅Π½ΠΈΡ ΠΈ ΠΏΡΠΎΡΠΈΠ»Ρ ΠΊΡΠ»Π°ΡΠΊΠ°, ΡΡΠ΅ΠΏΠ΅Π½Ρ ΡΠΆΠ°ΡΠΈΡ, Π²ΠΏΡΡΠΊΠ° ΠΈ Π³ΠΎΠ»ΠΎΠ²ΠΊΠΈ ΡΠΈΠ»ΠΈΠ½Π΄ΡΠΎΠ².Π‘Π»Π΅Π΄ΡΡΡΠΈΠΉ ΡΡΠ°ΠΏ ΡΠ΅ΡΡΠΈΡΠΎΠ²Π°Π½ΠΈΡ — ΡΡΠΎ ΡΠ΅Π°Π»ΡΠ½ΡΠΉ ΠΌΠΈΡ Π½Π° ΠΎΡΠΊΡΡΡΠΎΠΉ Π΄ΠΎΡΠΎΠ³Π΅. ΠΠΈΠ½Π°ΠΌΠΎΠΌΠ΅ΡΡΠΈΡΠ΅ΡΠΊΠ°Ρ ΠΊΠΎΠΌΠ½Π°ΡΠ° ΡΠΈΠ»ΡΠ½ΠΎ ΠΎΡΠ»ΠΈΡΠ°Π΅ΡΡΡ ΠΎΡ ΠΎΡΠΊΡΡΡΠΎΠΉ Π΄ΠΎΡΠΎΠ³ΠΈ, ΠΏΠΎΡΠΎΠΌΡ ΡΡΠΎ Π΄ΠΈΠ½Π°ΠΌΠΈΡΠ΅ΡΠΊΠ°Ρ ΠΊΠΎΠΌΠ½Π°ΡΠ° — ΡΡΠΎ ΠΊΠΎΠ½ΡΡΠΎΠ»ΠΈΡΡΠ΅ΠΌΠ°Ρ ΡΡΠ΅Π΄Π°. Π‘ΠΌ. ΠΡΠ΅ 33 ΡΠΎΡΠΎΠ³ΡΠ°ΡΠΈΠΈ Π‘ΡΠ΅ΠΏΠ΅Π½Ρ ΡΠΆΠ°ΡΠΈΡ — ΡΠ°ΠΌΡΠΉ Π±ΡΡΡΡΡΠΉ ΠΏΡΡΡ ΠΊ Π²Π»Π°ΡΡΠΈ. Π’ΠΎ ΠΆΠ΅ ΡΠ°ΠΌΠΎΠ΅ Ρ ΡΠ°Π·ΠΌΠ΅ΡΠΎΠΌ ΠΈ ΡΠΎΡΠΌΠΎΠΉ ΠΊΠ°ΠΌΠ΅ΡΡ. ΠΠ°ΠΌ Π½ΡΠΆΠ½Π° Ρ ΠΎΡΠΎΡΠ°Ρ Π·Π°ΠΊΠ°Π»ΠΊΠ° ΠΈΠ· ΠΊΠ°ΠΌΠ΅ΡΡ ΡΠ³ΠΎΡΠ°Π½ΠΈΡ. ΠΡ Π»Π°ΠΆΠ΄Π΅Π½ΠΈΠ΅ — ΡΡΠΎ ΠΎΠ±Π»Π°ΡΡΡ ΠΌΠ΅ΠΆΠ΄Ρ ΠΏΠΎΡΡΠ½Π΅ΠΌ ΠΈ ΠΏΠ»ΠΎΡΠΊΠΎΠΉ ΡΠ°ΡΡΡΡ Π³ΠΎΠ»ΠΎΠ²ΠΊΠΈ Π²ΠΎΠΊΡΡΠ³ ΠΊΠ°ΡΠΌΠ°Π½Π° ΠΊΠ°ΠΌΠ΅ΡΡ ΡΠ³ΠΎΡΠ°Π½ΠΈΡ. Π₯ΠΎΡΠΎΡΠ΅Π΅ Π³Π°ΡΠ΅Π½ΠΈΠ΅ ΡΠΎΠ·Π΄Π°Π΅Ρ ΡΡΡΠ±ΡΠ»Π΅Π½ΡΠ½ΠΎΡΡΡ Π² ΠΊΠ°ΠΌΠ΅ΡΠ΅ ΡΠ³ΠΎΡΠ°Π½ΠΈΡ ΠΈ, ΡΠ΅ΠΎΡΠ΅ΡΠΈΡΠ΅ΡΠΊΠΈ, ΠΏΠΎΠ΄ΡΠ°Π»ΠΊΠΈΠ²Π°Π΅Ρ ΡΠΎΠΏΠ»ΠΈΠ²Π½ΠΎ-Π²ΠΎΠ·Π΄ΡΡΠ½ΡΡ ΡΠΌΠ΅ΡΡ ΠΊ ΡΠ²Π΅ΡΠ΅ Π·Π°ΠΆΠΈΠ³Π°Π½ΠΈΡ Π΄Π»Ρ Π±ΠΎΠ»Π΅Π΅ ΠΏΠΎΠ»Π½ΠΎΠ³ΠΎ ΡΠ³ΠΎΡΠ°Π½ΠΈΡ, ΡΠΎΠΊΡΠ°ΡΠ°Ρ Π²ΡΠ±ΡΠΎΡΡ ΠΈ ΠΌΠ°ΠΊΡΠΈΠΌΠ°Π»ΡΠ½ΠΎ ΠΈΡΠΏΠΎΠ»ΡΠ·ΡΡ ΡΠΎΠΏΠ»ΠΈΠ²Π½ΠΎ-Π²ΠΎΠ·Π΄ΡΡΠ½ΡΡ ΡΠΌΠ΅ΡΡ.ΠΠΎΡΠΌΠΎΡΡΠ΅ΡΡ Π²ΡΠ΅ 33 ΡΠΎΡΠΎ ΠΠ° ΠΏΠΎΡΠ»Π΅Π΄Π½ΠΈΠ΅ Π³ΠΎΠ΄Ρ ΡΠΈΠ·ΠΈΠΊΠ° ΠΊΠ°ΠΌΠ΅ΡΡ ΡΠ³ΠΎΡΠ°Π½ΠΈΡ ΡΠΈΠ»ΡΠ½ΠΎ ΠΈΠ·ΠΌΠ΅Π½ΠΈΠ»Π°ΡΡ. ΠΡΠΎ Π²ΠΈΠ½ΡΠ°ΠΆΠ½ΡΠΉ ΠΌΠ°Π»ΠΎΠ»ΠΈΡΡΠ°ΠΆΠ½ΡΠΉ Π°Π²ΡΠΎΠΌΠΎΠ±ΠΈΠ»Ρ Ford ΠΎΠ±ΡΠ΅ΠΌΠΎΠΌ 64 ΠΊΡΠ±. Π‘ΠΌ Π² ΡΡΠΈΠ»Π΅ Π»ΠΎΠΏΠ°ΡΡ 70-Ρ Π³ΠΎΠ΄ΠΎΠ². ΠΡΠΎ Π½Π΅ ΡΠ° Π³ΠΎΠ»ΠΎΠ²ΠΊΠ° Π±Π»ΠΎΠΊΠ° ΡΠΈΠ»ΠΈΠ½Π΄ΡΠΎΠ², ΠΊΠΎΡΠΎΡΡΡ Π²Ρ Ρ ΠΎΡΠΈΡΠ΅ Π΄Π»Ρ Ford, ΠΏΠΎΡΠΎΠΌΡ ΡΡΠΎ ΠΎΠ½Π° Π½Π΅ ΠΎΠ±Π΅ΡΠΏΠ΅ΡΠΈΠ²Π°Π΅Ρ ΠΆΠ΅Π»Π°Π΅ΠΌΠΎΠΉ ΠΊΠΎΠΌΠΏΡΠ΅ΡΡΠΈΠΈ ΠΈΠ»ΠΈ Π³Π°ΡΠ΅Π½ΠΈΡ. Π‘ΠΌ. ΠΡΠ΅ 33 ΡΠΎΡΠΎΠ³ΡΠ°ΡΠΈΠΈ. ΠΠΎΡ Π³ΠΎΠ»ΠΎΠ²ΠΊΠ° Π±Π»ΠΎΠΊΠ° ΡΠΈΠ»ΠΈΠ½Π΄ΡΠΎΠ² Chevrolet Performance LT4, Π²ΡΠΏΡΡΠ΅Π½Π½Π°Ρ Π² 90-Ρ Π³ΠΎΠ΄Π°Ρ . ΠΠΎΠ³Π΄Π° Π²Ρ ΠΈΠ·ΡΡΠ°Π΅ΡΠ΅ ΡΡΠΈ ΠΊΠ°ΠΌΠ΅ΡΡ Ρ Π²ΡΡΠΎΠΊΠΎΠΉ Π·Π°Π²ΠΈΡ ΡΠ΅Π½Π½ΠΎΡΡΡΡ, ΡΡΠ°Π½ΠΎΠ²ΠΈΡΡΡ ΡΡΠ½ΠΎ, ΠΊΠ°ΠΊ Π΄Π°Π»Π΅ΠΊΠΎ ΠΏΡΠΎΠ΄Π²ΠΈΠ½ΡΠ»ΠΈΡΡ ΡΠ΅Ρ Π½ΠΎΠ»ΠΎΠ³ΠΈΠΈ. ΠΠΎΠ»ΠΎΠ²ΠΊΠ° LT4 ΠΎΠ±Π΅ΡΠΏΠ΅ΡΠΈΠ²Π°Π΅Ρ ΠΏΡΠ΅Π²ΠΎΡΡ ΠΎΠ΄Π½ΡΡ Π·Π°ΠΊΠ°Π»ΠΊΡ Π² ΡΠ·ΠΊΠΈΡ ΠΊΠ°ΠΌΠ΅ΡΠ°Ρ . ΠΡΠ° Π³ΠΎΠ»ΠΎΠ²ΠΊΠ° ΠΏΠΎΠ»ΡΡΠΈΠ»Π° ΠΎΠ±ΡΠΈΡΠ½ΡΡ ΡΠ°Π±ΠΎΡΡ Π½Π°Π΄ ΠΎΡΠ²Π΅ΡΡΡΠΈΠ΅ΠΌ ΠΈ ΡΠ°ΡΠ΅ΠΉ, Π° ΡΠ°ΠΊΠΆΠ΅ Π΄ΠΎΠΏΠΎΠ»Π½ΠΈΡΠ΅Π»ΡΠ½ΡΡ ΡΠ°Π±ΠΎΡΡ Π²ΠΎΠΊΡΡΠ³ ΠΊΠ»Π°ΠΏΠ°Π½ΠΎΠ² Π΄Π»Ρ ΡΠ»ΡΡΡΠ΅Π½ΠΈΡ Π²ΠΎΠ·Π΄ΡΡΠ½ΠΎΠ³ΠΎ ΠΏΠΎΡΠΎΠΊΠ°.ΠΠΎΡΠΌΠΎΡΡΠ΅ΡΡ Π²ΡΠ΅ 33 ΡΠΎΡΠΎΠ³ΡΠ°ΡΠΈΠΈ Π Π°Π½Π½ΠΈΠ΅ ΠΌΠ°Π»ΠΎΠ±Π»ΠΎΡΠ½ΡΠ΅ Π³ΠΎΠ»ΠΎΠ²ΠΊΠΈ Ford (289/302 ΠΊΡΠ±. Π‘ΠΌ) ΠΈΠΌΠ΅Π»ΠΈ ΠΊΠ°ΠΌΠ΅ΡΡ ΠΌΠ΅Π½ΡΡΠ΅Π³ΠΎ ΡΠ°Π·ΠΌΠ΅ΡΠ° 53-57 ΠΊΡΠ±. Π‘ΠΌ, ΡΡΠΎ Π΄Π΅Π»Π°Π»ΠΎ ΠΈΡ Ρ ΠΎΡΠΎΡΠΈΠΌ Π²ΡΠ±ΠΎΡΠΎΠΌ Ρ ΡΠΎΡΠΊΠΈ Π·ΡΠ΅Π½ΠΈΡ ΡΠΆΠ°ΡΠΈΡ ΠΈ Π·Π°ΠΊΠ°Π»ΠΊΠΈ. ΠΡΠ»ΠΈ Π²Ρ Π΄Π΅Π»Π°Π΅ΡΠ΅ Π³Π»Π°Π΄ΠΈΠ»ΠΊΡ, Π²Ρ ΠΌΠΎΠΆΠ΅ΡΠ΅ ΠΏΠΎΠ»ΡΡΠΈΡΡ ΡΠ»ΠΈΡΠΊΠΎΠΌ ΡΠΈΠ»ΡΠ½ΠΎΠ΅ ΡΠΆΠ°ΡΠΈΠ΅ Π² ΡΡΠΈΡ ΠΌΠ΅Π½ΡΡΠΈΡ ΠΊΠ°ΠΌΠ΅ΡΠ°Ρ . Π’Π°ΠΌ, Π³Π΄Π΅ ΠΈΠΌ Π½Π΅ Ρ Π²Π°ΡΠ°Π΅Ρ, ΡΠ°ΠΊ ΡΡΠΎ ΡΠ°Π·ΠΌΠ΅ΡΠ° ΠΏΠΎΡΡΠ° ΠΈ Π²ΡΡ ΠΎΠ΄Π°. ΠΠΈΠ½ΡΠ°ΠΆΠ½ΡΠ΅ Π³ΠΎΠ»ΠΎΠ²ΠΊΠΈ Ford Π²ΡΠ΅Π³Π΄Π° Π±ΠΎΡΠΎΠ»ΠΈΡΡ Ρ ΠΏΠ»ΠΎΡ ΠΈΠΌ ΠΏΠΎΡΠΎΠΊΠΎΠΌ ΠΈΠ·-Π·Π° ΠΎΡΠ΅Π½Ρ ΠΌΠ°Π»Π΅Π½ΡΠΊΠΎΠ³ΠΎ ΡΠ°Π·ΠΌΠ΅ΡΠ° ΠΏΠΎΡΡΠΎΠ². Π‘ΠΌ. ΠΡΠ΅ 33 ΡΠΎΡΠΎΠ³ΡΠ°ΡΠΈΠΈ. Π ΠΎΡΠΊΡΡΡΡΡ ΠΊΠ°ΠΌΠ΅ΡΠ°Ρ , ΠΏΠΎΠ΄ΠΎΠ±Π½ΡΡ ΡΡΠΎΠΉ, Π½Π΅ Ρ Π²Π°ΡΠ°Π΅Ρ Π³Π°ΡΠ΅Π½ΠΈΡ, Π½Π΅ΠΎΠ±Ρ ΠΎΠ΄ΠΈΠΌΠΎΠ³ΠΎ Π΄Π»Ρ ΡΠ΅Π°Π»ΡΠ½ΠΎΠΉ ΠΌΠΎΡΠ½ΠΎΡΡΠΈ. ΠΠ½ΠΈ ΡΠΊΠ»ΠΎΠ½Π½Ρ Π΄Π΅ΡΠΎΠ½ΠΈΡΠΎΠ²Π°ΡΡ (Π·Π²Π΅Π½ΡΡΠΈΠΉ ΠΈΠ»ΠΈ ΠΈΡΠΊΡΠΎΠ²ΠΎΠΉ ΡΠ΄Π°Ρ) Π΄Π°ΠΆΠ΅ ΠΏΡΠΈ Π»Π΅Π³ΠΊΠΎΠΌ ΡΡΠΊΠΎΡΠ΅Π½ΠΈΠΈ.ΠΡΠΎ Π½Π΅ ΡΠΎ, ΡΡΠΎ Π²Π°ΠΌ Π½ΡΠΆΠ½ΠΎ. ΠΡΠΎΡΠΌΠΎΡΡΠ΅ΡΡ Π²ΡΠ΅ 33 ΡΠΎΡΠΎΠ³ΡΠ°ΡΠΈΠΈ Π‘Π΅Π³ΠΎΠ΄Π½ΡΡΠ½ΠΈΠ΅ Π³ΠΎΠ»ΠΎΠ²ΠΊΠΈ Π±Π»ΠΎΠΊΠ° ΡΠΈΠ»ΠΈΠ½Π΄ΡΠΎΠ² ΠΏΠΎΡΠ»Π΅ΠΏΡΠΎΠ΄Π°ΠΆΠ½ΠΎΠ³ΠΎ ΠΎΠ±ΡΠ»ΡΠΆΠΈΠ²Π°Π½ΠΈΡ ΠΎΠ±Π΅ΡΠΏΠ΅ΡΠΈΠ²Π°ΡΡ Π²ΡΡΠΎΠΊΡΡ Π·Π°Π²ΠΈΡ ΡΠ΅Π½Π½ΠΎΡΡΡ ΠΈ Π»ΡΡΡΡΡ Π·Π°ΠΊΠ°Π»ΠΊΡ. ΠΠ°ΠΊΠ°Π»ΠΊΠ° Π΄ΠΎΠ»ΠΆΠ½Π° ΠΏΡΠΎΠΈΡΡ ΠΎΠ΄ΠΈΡΡ ΠΊΠ°ΠΊ ΠΌΠΎΠΆΠ½ΠΎ Π±Π»ΠΈΠΆΠ΅, ΡΡΠΎΠ±Ρ ΠΏΠΎΡΡΠ΅Π½Ρ Π½Π΅ ΠΊΠ°ΡΠ°Π»ΡΡ ΠΏΠΎΠ²Π΅ΡΡ Π½ΠΎΡΡΠΈ Π³ΠΎΠ»ΠΎΠ²ΠΊΠΈ. ΠΡ ΠΌΠΎΠΆΠ΅ΡΠ΅ ΠΏΡΠΎΠ±Π΅ΠΆΠ°ΡΡ ΠΎΡ 0,038 Π΄ΠΎ 0,043 Π΄ΡΠΉΠΌΠ° ΡΠΎ ΡΡΠ°Π»ΡΠ½ΡΠΌΠΈ ΡΠ°ΡΡΠ½Π°ΠΌΠΈ Π½Π° ΡΠ»ΠΈΡΠ΅. Π‘ ΡΠ»ΠΈΡΠ½ΡΠΌΠΈ Π΄Π²ΠΈΠ³Π°ΡΠ΅Π»ΡΠΌΠΈ Π²Ρ ΠΌΠΎΠΆΠ΅ΡΠ΅ ΠΏΠΎΠ»ΡΡΠΈΡΡ Π΅Π³ΠΎ Π±Π΅Π· ΠΏΠΎΡΠ»Π΅Π΄ΡΡΠ²ΠΈΠΉ Π΄ΠΎ 0,032 Π΄ΡΠΉΠΌΠ°. Π‘ΠΌ. ΠΡΠ΅ 33 ΡΠΎΡΠΎΠ³ΡΠ°ΡΠΈΠΈ Π€ΠΎΡΠΌΠ° ΠΊΠ»Π°ΠΏΠ°Π½Π° ΠΈ ΡΡΠΎΠΊ ΠΊΠ»Π°ΠΏΠ°Π½Π° Π²Π»ΠΈΡΠ΅Ρ Π½Π° ΠΏΠΎΡΠΎΠΊ Π²ΠΎΠ·Π΄ΡΡ Π° ΡΠ΅ΡΠ΅Π· Π²ΠΏΡΡΠΊΠ½ΡΠ΅ ΠΈ Π²ΡΠΏΡΡΠΊΠ½ΡΠ΅ ΠΎΡΠ²Π΅ΡΡΡΠΈΡ. ΠΠ½ΠΎΠ³ΠΎΡΠ³ΠΎΠ»ΡΠ½Π°Ρ ΡΠ°Π±ΠΎΡΠ° ΠΊΠ»Π°ΠΏΠ°Π½Π° ΡΠ³Π»Π°ΠΆΠΈΠ²Π°Π΅Ρ Π²ΠΎΠ·Π΄ΡΡΠ½ΡΠΉ ΠΏΠΎΡΠΎΠΊ ΡΠ΅ΡΠ΅Π· ΡΠ΅Π΄Π»ΠΎ ΠΈ ΠΏΠΎΠ²Π΅ΡΡ Π½ΠΎΡΡΡ ΠΊΠ»Π°ΠΏΠ°Π½Π° Π² ΡΠΎΡ ΠΊΡΠ°ΡΠΊΠΈΠΉ ΠΌΠΎΠΌΠ΅Π½Ρ, ΠΊΠΎΠ³Π΄Π° ΠΊΠ»Π°ΠΏΠ°Π½Ρ Π²ΡΡ ΠΎΠ΄ΡΡ ΠΈΠ· ΡΠ²ΠΎΠΈΡ ΠΏΠΎΡΠ°Π΄ΠΎΡΠ½ΡΡ ΠΌΠ΅ΡΡ.Π‘ΠΌ. ΠΡΠ΅ 33 ΡΠΎΡΠΎΠ³ΡΠ°ΡΠΈΠΈ ΠΡΠ΅Π³Π³ Π―ΠΊΠΎΠ±ΡΠΎΠ½ ΠΈΠ· PHD Speedcenter Π² ΠΠ΅ΠΉΠΊΠ΅ΡΡΡΠΈΠ»Π΄Π΅, ΠΠ°Π»ΠΈΡΠΎΡΠ½ΠΈΡ, ΠΏΠΎΠ΄ΡΠ΅ΡΠΊΠΈΠ²Π°Π΅Ρ, ΡΡΠΎ ΠΈΡΠΏΠΎΠ»ΡΠ·ΠΎΠ²Π°Π½ΠΈΠ΅ ΠΊΠ»Π°ΠΏΠ°Π½ΠΎΠ² Π±ΠΎΠ»ΡΡΠ΅Π³ΠΎ ΡΠ°Π·ΠΌΠ΅ΡΠ° ΡΠ°Π±ΠΎΡΠ°Π΅Ρ Π΄ΠΎΡΡΠ°ΡΠΎΡΠ½ΠΎ Ρ ΠΎΡΠΎΡΠΎ, Π΅ΡΠ»ΠΈ Π½Π΅Ρ ΠΊΠΎΠΆΡΡ Π° ΠΊΠ»Π°ΠΏΠ°Π½Π° Π² ΠΌΠ΅ΡΡΠ΅ ΠΏΠΎΡΠ΅ΡΠΈ Π²ΠΎΠ·Π΄ΡΡΠ½ΠΎΠ³ΠΎ ΠΏΠΎΡΠΎΠΊΠ°. ΠΠΎΠΆΡΡ ΠΊΠ»Π°ΠΏΠ°Π½Π° ΠΌΠΎΠΆΠ΅Ρ Π»ΠΈΡΠΈΡΡ Π²Π°Ρ Π²ΠΎΠ·Π΄ΡΡΠ½ΠΎΠ³ΠΎ ΠΏΠΎΡΠΎΠΊΠ°. Π‘ΠΌ. ΠΡΠ΅ 33 ΡΠΎΡΠΎΠ³ΡΠ°ΡΠΈΠΈ ΠΡΠΈ ΡΠ°ΡΡΠ΅ΡΠ΅ ΡΡΠ΅ΠΏΠ΅Π½ΠΈ ΡΠΆΠ°ΡΠΈΡ ΠΈΠΌΠ΅ΠΉΡΠ΅ Π² Π²ΠΈΠ΄Ρ, ΡΡΠΎ ΡΠΎΠ»ΡΠΈΠ½Π° ΠΏΡΠΎΠΊΠ»Π°Π΄ΠΊΠΈ Π³ΠΎΠ»ΠΎΠ²ΠΊΠΈ Π½Π΅ Π²Π»ΠΈΡΠ΅Ρ Π½Π° ΡΠΆΠ°ΡΠΈΠ΅, ΠΏΠΎΡΠΎΠΌΡ ΡΡΠΎ Π²Ρ ΡΠ²Π΅Π»ΠΈΡΠΈΠ»ΠΈ ΠΎΠ±ΡΠ΅ΠΌ ΠΊΠ°ΠΌΠ΅ΡΡ. Π‘ΠΌ. ΠΡΠ΅ 33 ΡΠΎΡΠΎΠ³ΡΠ°ΡΠΈΠΈ ΠΡΠΎΠΌΠ΅ΠΆΡΡΠΎΡΠ½ΡΠΉ ΠΎΠ±ΡΠ΅ΠΌ ΠΎΡΠ²Π΅ΡΡΡΠΈΡ ΡΠΈΠ»ΠΈΠ½Π΄ΡΠ° — ΡΡΠΎ ΡΠ°ΡΡΡΠΎΡΠ½ΠΈΠ΅ ΠΌΠ΅ΠΆΠ΄Ρ ΠΊΡΠΏΠΎΠ» ΠΏΠΎΡΡΠ½Ρ Π² Π½ΠΈΠΆΠ½Π΅ΠΉ ΠΌΠ΅ΡΡΠ²ΠΎΠΉ ΡΠΎΡΠΊΠ΅ (ΠΠΠ’) ΠΈ Π²Π΅ΡΡ Π½Π΅ΠΉ ΠΌΠ΅ΡΡΠ²ΠΎΠΉ ΡΠΎΡΠΊΠ΅ (ΠΠΠ’).ΠΡΠΎ ΡΠ°ΡΡΡΠΎΡΠ½ΠΈΠ΅, Π½Π° ΠΊΠΎΡΠΎΡΠΎΠ΅ ΠΏΠΎΡΡΠ΅Π½Ρ Β«ΡΠΊΠΎΠ»ΡΠ·ΠΈΡΒ» ΡΠ½ΠΈΠ·Ρ Π²Π²Π΅ΡΡ , ΠΎΡΡΡΠ΄Π° ΠΈ ΡΠ΅ΡΠΌΠΈΠ½ Β«ΡΡΡΠ΅Π»ΠΎΠ²ΠΈΠ΄Π½ΡΠΉΒ» ΠΎΠ±ΡΠ΅ΠΌ. Π‘ΠΌ. ΠΡΠ΅ 33 ΡΠΎΡΠΎΠ³ΡΠ°ΡΠΈΠΈ ΠΡΡΠΎΡΠ° ΡΠΆΠ°ΡΠΈΡ — ΡΡΠΎ ΡΠ°ΡΡΡΠΎΡΠ½ΠΈΠ΅ ΠΎΡ ΡΠ΅Π½ΡΡΠ°Π»ΡΠ½ΠΎΠΉ Π»ΠΈΠ½ΠΈΠΈ ΠΏΠΎΡΡΠ½Π΅Π²ΠΎΠ³ΠΎ ΠΏΠ°Π»ΡΡΠ° Π΄ΠΎ Π³ΠΎΠ»ΠΎΠ²ΠΊΠΈ. ΠΠ°ΠΌ Π½ΡΠΆΠ½ΠΎ Π±ΡΠ΄Π΅Ρ Π·Π½Π°ΡΡ ΡΡΠΎ ΡΠΈΡΠ»ΠΎ, ΠΊΠΎΠ³Π΄Π° ΠΏΡΠΈΠ΄Π΅Ρ Π²ΡΠ΅ΠΌΡ ΠΏΠΎΠΊΡΠΏΠ°ΡΡ ΠΏΠΎΡΡΠ½ΠΈ, ΡΡΠΎΠ±Ρ ΠΏΠΎΡΡΠ΅Π½Ρ ΡΠ°ΡΠΏΠΎΠ»Π°Π³Π°Π»ΡΡ Π² Π½ΡΠΆΠ½ΠΎΠΌ ΠΌΠ΅ΡΡΠ΅ ΠΏΠΎ ΠΎΡΠ½ΠΎΡΠ΅Π½ΠΈΡ ΠΊ ΠΊΠΎΠ»ΠΎΠ΄ΠΊΠ΅ Π±Π»ΠΎΠΊΠ°. Π§ΡΠΎΠ±Ρ ΠΏΡΠ°Π²ΠΈΠ»ΡΠ½ΠΎ ΡΠ°ΡΡΡΠΈΡΠ°ΡΡ Π²ΡΡΠΎΡΡ ΡΠΆΠ°ΡΠΈΡ, Π²Ρ Π΄ΠΎΠ»ΠΆΠ½Ρ Π·Π½Π°ΡΡ Π²ΡΡΠΎΡΡ Π΄Π΅ΠΊΠΈ Π±Π»ΠΎΠΊΠ°, Π΄Π»ΠΈΠ½Ρ ΡΠ°ΡΡΠ½Π° ΠΈ Ρ ΠΎΠ΄. Π‘ΠΌ. ΠΡΠ΅ 33 ΡΠΎΡΠΎΠ³ΡΠ°ΡΠΈΠΈ. Π‘ΠΆΠ°ΡΠΈΠ΅ ΡΠ°ΡΡΡΠΈΡΡΠ²Π°Π΅ΡΡΡ Π½Π΅ ΡΠΎΠ»ΡΠΊΠΎ ΠΏΠΎΡΡΠ½Π΅ΠΌ.Π Π°Π±ΠΎΡΠΈΠΉ ΠΎΠ±ΡΠ΅ΠΌ, ΡΠ°Π·ΠΌΠ΅Ρ ΠΊΠ°ΠΌΠ΅ΡΡ ΡΠ³ΠΎΡΠ°Π½ΠΈΡ, ΡΠ°Π±ΠΎΡΠΈΠΉ ΠΎΠ±ΡΠ΅ΠΌ, ΠΏΠ»Π°ΡΡΠΎΡΠΌΠ° ΠΈ Π²ΡΡΠΎΡΠ° ΡΠΆΠ°ΡΠΈΡ — Π²ΡΠ΅ ΡΡΠΎ ΡΠ°ΡΡΡΠΈΡΡΠ²Π°Π΅ΡΡΡ Π² ΡΡΠ΅ΠΏΠ΅Π½ΠΈ ΡΠΆΠ°ΡΠΈΡ. ΠΡΠ»ΠΈ Π±Ρ ΡΡΠΎ Π±ΡΠ» ΠΏΠΎΡΡΠ΅Π½Ρ Ρ ΠΏΠ»ΠΎΡΠΊΠΈΠΌ Π²Π΅ΡΡ ΠΎΠΌ, Ρ Π²Π°Ρ Π±ΡΠ»ΠΎ Π±Ρ Π±ΠΎΠ»ΡΡΠ΅Π΅ ΡΠΆΠ°ΡΠΈΠ΅, ΡΠ΅ΠΌ Ρ ΡΡΠΎΠΉ Π±ΠΎΠ»ΡΡΠΎΠΉ ΡΠ°ΡΠ΅Π»ΠΊΠΎΠΉ, ΠΈΠ·Π²Π΅ΡΡΠ½ΠΎΠΉ ΠΊΠ°ΠΊ ΠΎΡΡΠΈΡΠ°ΡΠ΅Π»ΡΠ½ΡΠΉ ΠΊΡΠΏΠΎΠ». Π‘ΠΌΠΎΡΡΠΈΡΠ΅ Π²ΡΠ΅ 33 ΡΠΎΡΠΎΠ³ΡΠ°ΡΠΈΠΈ ΠΠΎΡ Π΅ΡΠ΅ ΠΎΠ΄ΠΈΠ½ ΠΏΡΠΈΠΌΠ΅Ρ ΠΎΡΡΠΈΡΠ°ΡΠ΅Π»ΡΠ½ΠΎΠΉ ΡΠ°ΡΠ΅Π»ΠΊΠΈ Π² ΠΏΠΎΡΡΠ½Π΅ Ford Ρ Π±ΠΎΠ»ΡΡΠΈΠΌ Π±Π»ΠΎΠΊΠΎΠΌ. ΠΡΠ΅Π΄ΠΎΡ ΡΠ°Π½ΠΈΡΠ΅Π»ΠΈ ΡΠ°ΡΠ΅Π»ΠΊΠΈ ΠΈ ΠΊΠ»Π°ΠΏΠ°Π½Π° ΡΠΌΠ΅Π½ΡΡΠ°ΡΡ ΡΠΆΠ°ΡΠΈΠ΅, Π½ΠΎ ΡΠ²Π΅Π»ΠΈΡΠ΅Π½Π½ΡΠΉ ΡΠ°Π·ΠΌΠ΅Ρ 0,040 Π΄ΡΠΉΠΌΠ° Π΄ΠΎΠ±Π°Π²Π»ΡΠ΅Ρ ΡΠΆΠ°ΡΠΈΠ΅, ΠΊΠΎΠ³Π΄Π° ΠΌΡ ΡΠΎΡ ΡΠ°Π½ΡΠ΅ΠΌ ΡΠΎΡ ΠΆΠ΅ ΡΠ°Π·ΠΌΠ΅Ρ ΠΊΠ°ΠΌΠ΅ΡΡ. Π£Π²Π΅Π»ΠΈΡΠ΅Π½ΠΈΠ΅ Ρ ΠΎΠ΄Π° ΡΠ°ΠΊΠΆΠ΅ ΡΠ²Π΅Π»ΠΈΡΠΈΠ²Π°Π΅Ρ ΠΊΠΎΠΌΠΏΡΠ΅ΡΡΠΈΡ. Π‘Π°ΠΌΠΈ ΠΏΠΎ ΡΠ΅Π±Π΅ ΠΏΠΎΡΡΠ½ΠΈ ΡΠ²Π»ΡΡΡΡΡ Π»ΠΈΡΡ ΡΠ°ΡΡΡΡ ΡΠ°ΡΡΠ΅ΡΠ° ΡΠΆΠ°ΡΠΈΡ.ΠΠΎΡΠΌΠΎΡΡΠ΅ΡΡ Π²ΡΠ΅ 33 ΡΠΎΡΠΎΠΠ°ΠΆΠ½ΠΎ ΠΏΡΠΎΠ²Π΅ΡΠΈΡΡ ΠΈΡΡΠΈΠ½Π½ΡΡ ΠΠΠ’ Π² ΡΠΎΡΡΠ°Π²Π΅ ΡΠ²ΠΎΠ΅Π³ΠΎ Π΄Π²ΠΈΠ³Π°ΡΠ΅Π»Π΅ΡΡΡΠΎΠΈΡΠ΅Π»ΡΠ½ΠΎΠ³ΠΎ ΠΏΠΎΠ»ΠΊΠ°. ΠΠΎΠ»ΡΡΠΈΠ½ΡΡΠ²ΠΎ ΡΡΡΠΎΠΈΡΠ΅Π»Π΅ΠΉ ΠΏΡΠΎΠ²Π΅ΡΡΡΡ ΠΈΡΡΠΈΠ½Π½ΡΡ ΠΠΠ’ ΡΠΎΠ»ΡΠΊΠΎ Π½Π° ΠΎΠ΄Π½ΠΎΠΌ ΠΎΡΠ²Π΅ΡΡΡΠΈΠΈ. Π Π΅ΠΊΠΎΠΌΠ΅Π½Π΄ΡΠ΅ΡΡΡ ΠΏΡΠΎΠ²Π΅ΡΠΈΡΡ ΠΈΡΡΠΈΠ½Π½ΡΡ ΠΠΠ’ Π½Π° Π²ΡΠ΅Ρ ΡΠ΅ΡΡΡΠ΅Ρ ΠΎΡΠ²Π΅ΡΡΡΠΈΡΡ ΡΠ³Π»ΠΎΠ²ΠΎΠ³ΠΎ ΡΠΈΠ»ΠΈΠ½Π΄ΡΠ°. ΠΡ Π΄Π°ΠΆΠ΅ ΠΌΠΎΠΆΠ΅ΡΠ΅ ΠΏΡΠΎΠ²Π΅ΡΠΈΡΡ Π²ΡΠ΅ Π²ΠΎΡΠ΅ΠΌΡ ΠΎΡΠ²Π΅ΡΡΡΠΈΠΉ ΠΈ Π²ΡΡΠΈΡΠ»ΠΈΡΡ ΡΡΠ΅Π΄Π½Π΅Π΅ Π·Π½Π°ΡΠ΅Π½ΠΈΠ΅. ΠΡΡΠΈΠ½Π½Π°Ρ ΠΠΠ’ — ΡΡΠΎ ΠΊΠΎΠ³Π΄Π° ΡΠ΅ΠΉΠΊΠ° ΠΊΡΠΈΠ²ΠΎΡΠΈΠΏΠ° Π½Π°Ρ ΠΎΠ΄ΠΈΡΡΡ Π² ΠΏΠΎΠ»ΠΎΠΆΠ΅Π½ΠΈΠΈ Β«12 ΡΠ°ΡΠΎΠ²Β», Π° ΠΏΠΎΡΡΠ΅Π½Ρ — Π² ΠΏΠΈΠΊΠΎΠ²ΠΎΠΌ ΠΏΠΎΠ»ΠΎΠΆΠ΅Π½ΠΈΠΈ. Π‘ΠΌ. ΠΡΠ΅ 33 ΡΠΎΡΠΎΠ³ΡΠ°ΡΠΈΠΈ. ΠΠ»ΠΈΠ½Π° ΡΡΠ΅ΡΠΆΠ½Ρ Π² Π·Π°Π²ΠΈΡΠΈΠΌΠΎΡΡΠΈ ΠΎΡ Ρ ΠΎΠ΄Π° ΠΏΠΎΡΡΠ½Ρ Π²Π»ΠΈΡΠ΅Ρ Π½Π° Π³Π΅ΠΎΠΌΠ΅ΡΡΠΈΡ Ρ ΠΎΠ΄Π° ΠΏΠΎΡΡΠ½Ρ, ΠΊΠΎΡΠΎΡΠ°Ρ ΠΈΠ·Π²Π΅ΡΡΠ½Π° ΠΊΠ°ΠΊ ΡΠΎΠΎΡΠ½ΠΎΡΠ΅Π½ΠΈΠ΅ ΡΡΠΎΠΊΠ°. Π‘ΠΎΠΎΡΠ½ΠΎΡΠ΅Π½ΠΈΠ΅ ΡΡΠΎΠΊΠΎΠ² ΡΠ°ΠΊΠΆΠ΅ Π²Π»ΠΈΡΠ΅Ρ Π½Π° ΠΈΠ·Π½ΠΎΡ ΠΏΠΎΡΡΠ½Ρ ΠΈ ΡΡΠ΅Π½ΠΎΠΊ ΡΠΈΠ»ΠΈΠ½Π΄ΡΠ°.ΠΠΎΡΠΎΡΠΊΠΈΠΉ ΡΡΠ΅ΡΠΆΠ΅Π½Ρ ΠΈΠ»ΠΈ ΠΌΠ΅Π½ΡΡΠ΅Π΅ ΠΏΠ΅ΡΠ΅Π΄Π°ΡΠΎΡΠ½ΠΎΠ΅ ΡΠΈΡΠ»ΠΎ ΡΠ°ΠΊΠΆΠ΅ ΡΠ²Π΅Π»ΠΈΡΠΈΠ²Π°Π΅Ρ ΠΈΠ·Π½ΠΎΡ ΡΡΠ΅Π½ΠΎΠΊ ΡΠΈΠ»ΠΈΠ½Π΄ΡΠ°, ΠΏΠΎΠ²ΡΡΠ°Ρ ΡΠ΅ΠΌΠΏΠ΅ΡΠ°ΡΡΡΡ Π΄Π²ΠΈΠ³Π°ΡΠ΅Π»Ρ. ΠΠΎΠ»Π΅Π΅ Π΄Π»ΠΈΠ½Π½ΡΠΉ ΡΡΠΎΠΊ ΠΈΠ»ΠΈ Π±ΠΎΠ»ΡΡΠ΅Π΅ ΠΏΠ΅ΡΠ΅Π΄Π°ΡΠΎΡΠ½ΠΎΠ΅ ΠΎΡΠ½ΠΎΡΠ΅Π½ΠΈΠ΅ ΡΡΠΎΠΊΠΎΠ² ΠΈΠΌΠ΅ΡΡ Π±ΠΎΠ»ΡΡΠΈΠ΅ ΠΏΡΠ΅ΠΈΠΌΡΡΠ΅ΡΡΠ²Π°, ΠΏΠΎΡΠΊΠΎΠ»ΡΠΊΡ ΠΎΠ½ΠΈ ΡΠΌΠ΅Π½ΡΡΠ°ΡΡ Π±ΠΎΠΊΠΎΠ²ΡΡ Π½Π°Π³ΡΡΠ·ΠΊΡ Π½Π° ΠΏΠΎΡΡΠ΅Π½Ρ, ΡΠ΅ΠΌ ΡΠ°ΠΌΡΠΌ ΡΠΌΠ΅Π½ΡΡΠ°Ρ ΡΡΠ΅Π½ΠΈΠ΅. Π’Π°ΠΊΠΆΠ΅ ΠΈΠΌΠ΅Π΅ΡΡΡ Π±ΠΎΠ»ΡΡΠ΅Π΅ ΠΌΠ΅Ρ Π°Π½ΠΈΡΠ΅ΡΠΊΠΎΠ΅ ΠΏΡΠ΅ΠΈΠΌΡΡΠ΅ΡΡΠ²ΠΎ Π±Π»Π°Π³ΠΎΠ΄Π°ΡΡ Π±ΠΎΠ»Π΅Π΅ Π΄Π»ΠΈΡΠ΅Π»ΡΠ½ΠΎΠΌΡ Π²ΡΠ΅ΠΌΠ΅Π½ΠΈ ΠΏΡΠ΅Π±ΡΠ²Π°Π½ΠΈΡ ΠΏΠΎΡΡΠ½Ρ Π½Π° ΠΊΠ°ΠΆΠ΄ΠΎΠΌ ΠΊΠΎΠ½ΡΠ΅ ΠΊΠ°Π½Π°Π»Π° ΡΡΠ²ΠΎΠ»Π°. Π‘ΠΌ. ΠΡΠ΅ 33 ΡΠΎΡΠΎΠ³ΡΠ°ΡΠΈΠΈ. Π‘ΠΊΠΎΠ»ΡΠΊΠΎ Π²ΠΎΠ·Π΄ΡΡ Π° ΠΈ ΡΠΎΠΏΠ»ΠΈΠ²Π°, ΠΊΠΎΡΠΎΡΠΎΠ΅ ΠΌΡ Π²Π²ΠΎΠ΄ΠΈΠΌ Π² ΠΊΠ°ΠΌΠ΅ΡΡ, Π½Π°ΠΏΡΡΠΌΡΡ Π²Π»ΠΈΡΠ΅Ρ Π½Π° ΠΌΠΎΡΠ½ΠΎΡΡΡ. ΠΡΠ²Π΅ΡΡΡΠΈΠ΅ Π³ΠΎΠ»ΠΎΠ²ΠΊΠΈ ΡΠΈΠ»ΠΈΠ½Π΄ΡΠΎΠ², Π² Π·Π°Π²ΠΈΡΠΈΠΌΠΎΡΡΠΈ ΠΎΡ ΡΠΎΠ³ΠΎ, ΠΊΠ°ΠΊ ΠΎΠ½ΠΎ Π²ΡΠΏΠΎΠ»Π½Π΅Π½ΠΎ, Π΄Π°Π΅Ρ Π±ΠΎΠ»ΡΡΡΡ ΠΌΠΎΡΠ½ΠΎΡΡΡ.ΠΠ΄Π΅ΡΡ Π²ΡΡ Π»ΠΎΠΏΠ½ΡΠ΅ ΠΎΡΠ²Π΅ΡΡΡΠΈΡ ΡΠ°ΡΡΠΈΡΡΡΡΡΡ Π΄Π»Ρ ΡΠ»ΡΡΡΠ΅Π½ΠΈΡ ΠΏΡΠΎΠ΄ΡΠ²ΠΊΠΈ. Π‘ΠΌ. ΠΡΠ΅ 33 ΡΠΎΡΠΎΠ³ΡΠ°ΡΠΈΠΈ. ΠΠΎΠΊΠ°Π·Π°ΡΠ΅Π»ΡΡΡΠ²ΠΎ ΡΡΡΠ΅ΠΊΡΠΈΠ²Π½ΠΎΡΡΠΈ ΠΏΠΎΠ΄ΠΊΠ»ΡΡΠ΅Π½ΠΈΡ Π³ΠΎΠ»ΠΎΠ²ΠΊΠΈ Π±Π»ΠΎΠΊΠ° ΡΠΈΠ»ΠΈΠ½Π΄ΡΠΎΠ² ΠΏΡΠΎΠ²Π΅ΡΡΠ΅ΡΡΡ Π½Π° ΠΈΡΠΏΡΡΠ°ΡΠ΅Π»ΡΠ½ΠΎΠΌ ΡΡΠ΅Π½Π΄Π΅ ΠΏΡΡΠ΅ΠΌ ΠΏΡΠΎΠ²Π΅ΡΠΊΠΈ ΠΏΠΎΡΠΎΠΊΠ° Π²ΠΎΠ·Π΄ΡΡ Π° Π½Π° ΡΠ°Π·Π»ΠΈΡΠ½ΡΡ ΡΡΠΎΠ²Π½ΡΡ ΠΏΠΎΠ΄ΡΠ΅ΠΌΠ° ΠΊΠ»Π°ΠΏΠ°Π½Π°. Π£Π²Π΅Π»ΠΈΡΠ΅Π½ΠΈΠ΅ ΡΠ°Π·ΠΌΠ΅ΡΠΎΠ² ΠΏΠΎΡΡΠΎΠ² Π½Π΅ Π²ΡΠ΅Π³Π΄Π° ΠΎΠ±Π΅ΡΠΏΠ΅ΡΠΈΠ²Π°Π΅Ρ ΡΡΠΏΠ΅Ρ . ΠΡΠ½ΠΎΠ²Π½Π°Ρ ΡΠ΅Π»Ρ ΠΏΠ΅ΡΠ΅Π½ΠΎΡΠ° — ΡΠΌΠ΅Π½ΡΡΠΈΡΡ ΡΡΡΠ±ΡΠ»Π΅Π½ΡΠ½ΠΎΡΡΡ ΠΈ ΠΎΠ³ΡΠ°Π½ΠΈΡΠ΅Π½ΠΈΡ. Π‘ΠΌ. ΠΡΠ΅ 33 ΡΠΎΡΠΎΠ³ΡΠ°ΡΠΈΠΈ. ΠΡΠΈΠ΅ΠΌΠ½ΡΠ΅ ΠΏΠΎΡΡΡ Π±ΡΠ»ΠΈ ΠΎΡΠΊΡΡΡΡ Π² ΡΠ΅Π·ΡΠ»ΡΡΠ°ΡΠ΅ ΠΎΠ±ΡΠΈΡΠ½ΠΎΠΉ ΡΠ°Π±ΠΎΡΡ ΠΏΠΎΡΡΠ°. ΠΠ°ΠΌ Π½ΡΠΆΠ½ΠΎ Ρ ΠΎΡΠΎΡΠ΅Π΅ ΡΠΎΠ²ΠΏΠ°Π΄Π΅Π½ΠΈΠ΅ ΠΎΡΠ²Π΅ΡΡΡΠΈΠΉ ΠΌΠ΅ΠΆΠ΄Ρ Π²ΠΏΡΡΠΊΠ½ΡΠΌ ΠΊΠΎΠ»Π»Π΅ΠΊΡΠΎΡΠΎΠΌ ΠΈ Π³ΠΎΠ»ΠΎΠ²ΠΊΠΎΠΉ Π±Π»ΠΎΠΊΠ° ΡΠΈΠ»ΠΈΠ½Π΄ΡΠΎΠ², Π° ΡΠ°ΠΊΠΆΠ΅ ΠΏΠ»Π°Π²Π½ΡΠΉ ΠΏΠ΅ΡΠ΅Ρ ΠΎΠ΄ ΡΠ΅ΡΠ΅Π· ΠΊΠ°Π½Π°Π» ΠΊ ΠΊΠ»Π°ΠΏΠ°Π½Ρ.ΠΠ°ΠΌ Π½ΡΠΆΠ½Π° ΠΎΠΏΡΠ΅Π΄Π΅Π»Π΅Π½Π½Π°Ρ ΡΠ΅ΡΠΎΡ ΠΎΠ²Π°ΡΠΎΡΡΡ Π² ΠΏΠΎΡΡΡ, ΡΡΠΎΠ±Ρ ΠΊΠ°ΠΏΠ»ΠΈ ΡΠΎΠΏΠ»ΠΈΠ²Π° ΠΎΡΡΠ°Π²Π°Π»ΠΈΡΡ Π²ΠΎ Π²Π·Π²Π΅ΡΠ΅Π½Π½ΠΎΠΌ ΡΠΎΡΡΠΎΡΠ½ΠΈΠΈ. ΠΠ΅ ΠΊΠ°ΠΆΠ΄ΡΠΉ Π³Π»Π°Π²Π½ΡΠΉ Π½ΠΎΡΠΈΠ»ΡΡΠΈΠΊ ΡΠΎΠ³Π»Π°ΡΠΈΡΡΡ Ρ ΡΡΠΈΠΌ. Π‘ΠΌΠΎΡΡΠΈΡΠ΅ Π²ΡΠ΅ 33 ΡΠΎΡΠΎΠ³ΡΠ°ΡΠΈΠΈ. ΠΠ°ΠΌ Π½ΡΠΆΠ½ΠΎ ΡΠΌΠ΅Π½ΡΡΠΈΡΡ ΠΎΠ³ΡΠ°Π½ΠΈΡΠ΅Π½ΠΈΡ Π΄Π»Ρ Π»ΡΡΡΠ΅ΠΉ ΡΠ±ΠΎΡΠΊΠΈ ΠΌΡΡΠΎΡΠ°. ΠΠΎ Π² ΡΠΎ ΠΆΠ΅ Π²ΡΠ΅ΠΌΡ Π²Π°ΠΌ ΡΠ°ΠΊΠΆΠ΅ Π½ΡΠΆΠ½Π° ΡΠΊΠΎΡΠΎΡΡΡ, ΠΊΠΎΡΠΎΡΠ°Ρ ΠΏΠΎΠΌΠΎΠ³Π°Π΅Ρ ΠΎΡΠΈΡΡΠΈΡΡ ΠΌΡΡΠΎΡ. ΠΡΡ Π»ΠΎΠΏΠ½ΡΠ΅ ΠΎΡΠ²Π΅ΡΡΡΠΈΡ — ΡΡΠΎ ΡΠΎΠ»ΡΠΊΠΎ Π½Π°ΡΠ°Π»ΠΎ. Π Π°Π·ΠΌΠ΅Ρ ΠΈ Π΄Π»ΠΈΠ½Π° ΡΡΡΠ±Ρ ΠΊΠΎΠ»Π»Π΅ΠΊΡΠΎΡΠ° ΠΎΠΏΡΠ΅Π΄Π΅Π»ΡΡΡ Π²ΡΠ΅ ΠΎΡΡΠ°Π»ΡΠ½ΠΎΠ΅. ΠΡ Π½Π΅ Ρ ΠΎΡΠΈΡΠ΅, ΡΡΠΎΠ±Ρ Π΄ΠΈΠ°ΠΌΠ΅ΡΡ ΡΡΡΠ±Ρ Π±ΡΠ» ΡΠ»ΠΈΡΠΊΠΎΠΌ Π±ΠΎΠ»ΡΡΠΈΠΌ, ΠΏΠΎΡΠΎΠΌΡ ΡΡΠΎ Π²Ρ ΡΠ΅ΡΡΠ΅ΡΠ΅ ΡΠΊΠΎΡΠΎΡΡΡ ΠΈ ΠΏΡΠΎΡΠΈΠ²ΠΎΠ΄Π°Π²Π»Π΅Π½ΠΈΠ΅, ΡΡΠΎ ΡΠ²Π΅Π»ΠΈΡΠΈΠ²Π°Π΅Ρ ΠΌΠΎΡΠ½ΠΎΡΡΡ.Π‘Π»ΠΈΡΠΊΠΎΠΌ ΠΌΠ°Π»Π΅Π½ΡΠΊΠΈΠΉ — ΠΈ Π²Ρ ΡΠ΅ΡΡΠ΅ΡΠ΅ ΠΌΠΎΡΠ½ΠΎΡΡΡ ΠΈΠ·-Π·Π° ΠΎΠ³ΡΠ°Π½ΠΈΡΠ΅Π½ΠΈΠΉ. ΠΠΎΡΠΌΠΎΡΡΠΈΡΠ΅ Π²ΡΠ΅ 33 ΡΠΎΡΠΎΠ³ΡΠ°ΡΠΈΠΈ. ΠΠ΅ΡΠΎΠΌΠ½Π΅Π½Π½ΠΎ, ΠΎΠ΄Π½ΠΈΠΌ ΠΈΠ· Π²Π΅Π»ΠΈΡΠ°ΠΉΡΠΈΡ ΠΏΡΠΎΡΡΠ²ΠΎΠ² Π² ΡΠ΅Ρ Π½ΠΎΠ»ΠΎΠ³ΠΈΠΈ Π΄Π²ΠΈΠ³Π°ΡΠ΅Π»Π΅ΠΉ ΡΡΠ°Π»Π° ΠΊΠΎΠ½ΡΡΡΡΠΊΡΠΈΡ ΡΠ°ΡΠΏΡΠ΅Π΄Π΅Π»ΠΈΡΠ΅Π»ΡΠ½ΠΎΠ³ΠΎ Π²Π°Π»Π°. ΠΡΠΎ ΡΠ°ΡΠΏΡΠ΅Π΄Π²Π°Π» Ρ ΠΏΠ»ΠΎΡΠΊΠΈΠΌΠΈ ΡΠΎΠ»ΠΊΠ°ΡΠ΅Π»ΡΠΌΠΈ, ΠΊΠΎΡΠΎΡΡΠΉ ΠΌΠΎΠΆΠ΅Ρ ΠΎΠ±Π΅ΡΠΏΠ΅ΡΠΈΡΡ Π°Π΄Π΅ΠΊΠ²Π°ΡΠ½ΡΡ ΠΏΡΠΎΠΈΠ·Π²ΠΎΠ΄ΠΈΡΠ΅Π»ΡΠ½ΠΎΡΡΡ Π·Π° ΡΡΠ΅Ρ ΠΏΡΠΎΠ΄ΠΎΠ»ΠΆΠΈΡΠ΅Π»ΡΠ½ΠΎΡΡΠΈ, ΠΏΠΎΠ΄ΡΠ΅ΠΌΠ° ΠΈ ΡΠ΅Π½ΡΡΠΎΠ² Π»Π΅ΠΏΠ΅ΡΡΠΊΠΎΠ². ΠΠ΄Π½Π°ΠΊΠΎ ΠΎΠ½ Π½ΠΈΠΊΠΎΠ³Π΄Π° Π½Π΅ Π±ΡΠ΄Π΅Ρ ΠΏΠΎΡ ΠΎΠΆ Π½Π° ΠΊΡΠ»Π°ΡΠΎΠΊ Ρ ΡΠΎΠ»ΠΈΠΊΠΎΠ²ΡΠΌ ΡΠΎΠ»ΠΊΠ°ΡΠ΅Π»Π΅ΠΌ. Π‘ΠΌ. ΠΡΠ΅ 33 ΡΠΎΡΠΎΠ³ΡΠ°ΡΠΈΠΈ. ΠΡΠ»Π°ΡΠΊΠΈ Ρ ΡΠΎΠ»ΠΈΠΊΠΎΠ²ΡΠΌ ΠΌΠ΅Ρ Π°Π½ΠΈΠ·ΠΌΠΎΠΌ ΠΈ ΠΊΠΎΡΠΎΠΌΡΡΠ»Π° Π½Π΅ ΡΠΎΠ»ΡΠΊΠΎ Π·Π½Π°ΡΠΈΡΠ΅Π»ΡΠ½ΠΎ ΡΠ½ΠΈΠΆΠ°ΡΡ Π²Π½ΡΡΡΠ΅Π½Π½Π΅Π΅ ΡΡΠ΅Π½ΠΈΠ΅; ΠΡ ΡΠ°ΠΊΠΆΠ΅ ΠΌΠΎΠΆΠ΅ΡΠ΅ ΡΠ΄Π΅Π»Π°ΡΡ Π±ΠΎΠ»ΡΡΠ΅ Ρ ΠΏΡΠΎΡΠΈΠ»Π΅ΠΌ Π²ΡΡΡΡΠΏΠ° ΡΠΎΠ»ΠΈΠΊΠΎΠ²ΠΎΠ³ΠΎ ΠΊΡΠ»Π°ΡΠΊΠ°, ΡΠ΅ΠΌ Ρ ΠΏΠ»ΠΎΡΠΊΠΈΠΌ ΡΠΎΠ»ΠΊΠ°ΡΠ΅Π»Π΅ΠΌ. Π ΠΎΠ»ΠΈΠΊΠΎΠ²ΡΠ΅ ΡΠΎΠ»ΠΊΠ°ΡΠ΅Π»ΠΈ ΠΈ ΠΊΡΠ»Π°ΡΠΊΠΈ ΠΏΠΎΠ·Π²ΠΎΠ»ΡΡΡ ΠΈΡΠΏΠΎΠ»ΡΠ·ΠΎΠ²Π°ΡΡ Π±ΠΎΠ»Π΅Π΅ Π°Π³ΡΠ΅ΡΡΠΈΠ²Π½ΡΠΉ ΠΏΡΠΎΡΠΈΠ»Ρ, ΡΡΠΎ ΠΎΠ±Π΅ΡΠΏΠ΅ΡΠΈΠ²Π°Π΅Ρ Π±ΠΎΠ»Π΅Π΅ Π²ΡΡΠΎΠΊΠΈΠΉ ΡΡΠΎΠ²Π΅Π½Ρ ΠΏΡΠΎΠΈΠ·Π²ΠΎΠ΄ΠΈΡΠ΅Π»ΡΠ½ΠΎΡΡΠΈ.ΠΠΎΡΠΌΠΎΡΡΠ΅ΡΡ Π²ΡΠ΅ 33 ΡΠΎΡΠΎΠ³ΡΠ°ΡΠΈΠΈ ΠΠΎΠ½ΡΡΡΡΠΊΡΠΈΡ ΠΈ ΠΏΡΠΈΠ½ΡΠΈΠΏ Π΄Π΅ΠΉΡΡΠ²ΠΈΡ Π²ΠΏΡΡΠΊΠ½ΠΎΠ³ΠΎ ΠΊΠΎΠ»Π»Π΅ΠΊΡΠΎΡΠ° ΡΠ±ΠΈΠ²Π°Π΅Ρ Ρ ΡΠΎΠ»ΠΊΡ ΠΌΠ½ΠΎΠ³ΠΈΡ ΡΠ½ΡΡΠ·ΠΈΠ°ΡΡΠΎΠ², Π½ΠΎ Π½Π° ΡΠ°ΠΌΠΎΠΌ Π΄Π΅Π»Π΅ ΡΡΠΎ Π΄ΠΎΠ²ΠΎΠ»ΡΠ½ΠΎ ΠΏΡΠΎΡΡΠΎ. ΠΠ²ΡΡ ΠΏΠ»ΠΎΡΠΊΠΎΡΡΠ½ΠΎΠΉ Π²ΠΏΡΡΠΊΠ½ΠΎΠΉ ΠΊΠΎΠ»Π»Π΅ΠΊΡΠΎΡ Π΄Π°Π΅Ρ Π±ΠΎΠ»Π΅Π΅ Π΄Π»ΠΈΠ½Π½ΡΠ΅ Π²ΠΏΡΡΠΊΠ½ΡΠ΅ Π½Π°ΠΏΡΠ°Π²Π»ΡΡΡΠΈΠ΅, ΠΊΠΎΡΠΎΡΡΠ΅ ΠΎΠ±Π΅ΡΠΏΠ΅ΡΠΈΠ²Π°ΡΡ Π»ΡΡΡΠΈΠΉ ΠΊΡΡΡΡΡΠΈΠΉ ΠΌΠΎΠΌΠ΅Π½Ρ ΠΎΡ Π½ΠΈΠ·ΠΊΠΎΠ³ΠΎ Π΄ΠΎ ΡΡΠ΅Π΄Π½Π΅Π³ΠΎ Π΄Π»Ρ ΡΠ»ΠΈΡΠ½ΠΎΠ³ΠΎ ΠΈΡΠΏΠΎΠ»ΡΠ·ΠΎΠ²Π°Π½ΠΈΡ. ΠΡΡΡΡΡΠΈΠΉ ΠΌΠΎΠΌΠ΅Π½Ρ ΠΎΡ Π½ΠΈΠ·ΠΊΠΎΠ³ΠΎ Π΄ΠΎ ΡΡΠ΅Π΄Π½Π΅Π³ΠΎ — ΡΡΠΎ ΡΠΎ, ΡΡΠΎ Π²Ρ Ρ ΠΎΡΠΈΡΠ΅ Π½Π° ΡΠ»ΠΈΡΠ΅. Π‘ΠΌ. ΠΡΠ΅ 33 ΡΠΎΡΠΎΠ³ΡΠ°ΡΠΈΠΈ ΠΡΠΈ Π±ΠΎΠ»Π΅Π΅ Π²Π½ΠΈΠΌΠ°ΡΠ΅Π»ΡΠ½ΠΎΠΌ ΡΠ°ΡΡΠΌΠΎΡΡΠ΅Π½ΠΈΠΈ Π΄Π²ΡΡ ΠΏΠ»ΠΎΡΠΊΠΎΡΡΠ½ΠΎΠ³ΠΎ Π²ΠΏΡΡΠΊΠ½ΠΎΠ³ΠΎ ΠΊΠΎΠ»Π»Π΅ΠΊΡΠΎΡΠ° ΠΌΠΎΠΆΠ½ΠΎ ΡΠ²ΠΈΠ΄Π΅ΡΡ ΠΊΠ°ΠΌΠ΅ΡΡ ΡΡΠ°ΡΠΈΡΠ΅ΡΠΊΠΎΠ³ΠΎ Π΄Π°Π²Π»Π΅Π½ΠΈΡ, Π² ΠΊΠΎΡΠΎΡΠΎΠΉ Π½Π°ΡΠΈΠ½Π°Π΅ΡΡΡ ΡΠΊΠΎΡΠΎΡΡΡ ΠΈ Π½Π°ΠΏΡΠ°Π²Π»ΡΠ΅ΡΡΡ ΠΊ Π΄Π»ΠΈΠ½Π½ΡΠΌ Π²ΠΏΡΡΠΊΠ½ΡΠΌ ΠΏΠΎΠ»ΠΎΠ·ΡΡΠΌ. Π‘ΠΊΠΎΡΠΎΡΡΡ Π½Π° Π±ΠΎΠ»Π΅Π΅ Π½ΠΈΠ·ΠΊΠΈΡ ΠΎΠ±ΠΎΡΠΎΡΠ°Ρ Π΄Π²ΠΈΠ³Π°ΡΠ΅Π»Ρ — Π²ΠΎΡ Π³Π΄Π΅ ΠΌΡ ΠΏΠΎΠ»ΡΡΠ°Π΅ΠΌ ΠΊΡΡΡΡΡΠΈΠΉ ΠΌΠΎΠΌΠ΅Π½Ρ. ΠΠΎΠ²Π΅ΡΡ Π½ΠΎΡΡΡ Π²Π°ΡΠ»ΠΈ Π² ΠΊΠ°ΠΌΠ΅ΡΠ΅ ΡΡΠ°ΡΠΈΡΠ΅ΡΠΊΠΎΠ³ΠΎ Π΄Π°Π²Π»Π΅Π½ΠΈΡ ΡΠ΄Π΅ΡΠΆΠΈΠ²Π°Π΅Ρ ΠΊΠ°ΠΏΠ»ΠΈ ΡΠΎΠΏΠ»ΠΈΠ²Π° Π²ΠΎ Π²Π·Π²Π΅ΡΠ΅Π½Π½ΠΎΠΌ ΡΠΎΡΡΠΎΡΠ½ΠΈΠΈ.Π‘ΠΌ. ΠΡΠ΅ 33 ΡΠΎΡΠΎΠ³ΡΠ°ΡΠΈΠΈ ΠΠ΄Π½ΠΎΠΏΠ»ΠΎΡΠΊΠΎΡΡΠ½ΠΎΠΉ Π²ΠΏΡΡΠΊΠ½ΠΎΠΉ ΠΊΠΎΠ»Π»Π΅ΠΊΡΠΎΡ, ΠΏΠΎΠ΄ΠΎΠ±Π½ΡΠΉ ΡΡΠΎΠΌΡ Π΄Π»Ρ Ford Ρ Π±ΠΎΠ»ΡΡΠΈΠΌ Π±Π»ΠΎΠΊΠΎΠΌ, ΡΠ²Π»ΡΠ΅ΡΡΡ ΠΈΡΠΊΠ»ΡΡΠΈΡΠ΅Π»ΡΠ½ΠΎ ΠΌΠΎΡΠ½ΡΠΌ Π°Π³ΡΠ΅Π³Π°ΡΠΎΠΌ Π΄Π»Ρ Π²ΡΡΠΎΠΊΠΈΡ ΠΎΠ±ΠΎΡΠΎΡΠΎΠ² ΠΈ Π½Π΅ ΠΏΡΠ΅Π΄Π½Π°Π·Π½Π°ΡΠ΅Π½ Π΄Π»Ρ ΡΠ°Π±ΠΎΡΡ Π½Π° Π½ΠΈΠ·ΠΊΠΈΡ ΠΎΠ±ΠΎΡΠΎΡΠ°Ρ ΠΈΠ·-Π·Π° ΡΠ²ΠΎΠ΅ΠΉ ΠΎΠ³ΡΠΎΠΌΠ½ΠΎΠΉ ΠΊΠ°ΠΌΠ΅ΡΡ ΡΡΠ°ΡΠΈΡΠ΅ΡΠΊΠΎΠ³ΠΎ Π΄Π°Π²Π»Π΅Π½ΠΈΡ ΠΈ Π±ΠΎΠ»Π΅Π΅ ΠΊΠΎΡΠΎΡΠΊΠΈΡ Π²ΠΏΡΡΠΊΠ½ΡΡ Π½Π°ΠΏΡΠ°Π²Π»ΡΡΡΠΈΡ . ΠΡΠΎΡ ΠΊΠΎΠ»Π»Π΅ΠΊΡΠΎΡ ΠΎΡΠ½Π°ΡΠ΅Π½ ΡΠ»Π°Π½ΡΠ΅ΠΌ Dominator (ΡΠΌ. ΠΡΠ΅ 33 ΡΠΎΡΠΎ) Π Π°Π·ΠΌΠ΅Ρ ΠΊΠ°ΡΠ±ΡΡΠ°ΡΠΎΡΠ° — Π΅ΡΠ΅ ΠΎΠ΄Π½Π° Π΄ΠΈΡΠΊΡΡΡΠΈΡ ΠΎ Π³ΠΎΠ½ΠΊΠ°Ρ Π½Π° ΡΠΊΠ°ΠΌΠ΅ΠΉΠΊΠ΅, ΠΊΠΎΡΠΎΡΠ°Ρ Π½Π΅ ΡΡΠ΅Π±ΡΠ΅Ρ ΡΠ»ΠΎΠΆΠ½ΠΎΠ³ΠΎ ΠΎΡΠ²Π΅ΡΠ°. ΠΠ°ΡΠ±ΡΡΠ°ΡΠΎΡΡ Π±ΠΎΠ»ΡΡΠ΅Π³ΠΎ ΡΠ°Π·ΠΌΠ΅ΡΠ° ΠΎΠ±Π΅ΡΠΏΠ΅ΡΠΈΠ²Π°ΡΡ ΠΌΠΎΡΠ½ΠΎΡΡΡ Π² Π»ΠΎΡΠ°Π΄ΠΈΠ½ΡΡ ΡΠΈΠ»Π°Ρ . ΠΠ΅Π½ΡΡΠΈΠ΅ ΠΎΠ±ΡΡΠ½ΠΎ ΠΎΠ±Π΅ΡΠΏΠ΅ΡΠΈΠ²Π°ΡΡ ΠΊΡΡΡΡΡΠΈΠΉ ΠΌΠΎΠΌΠ΅Π½Ρ. Π Ρ ΠΎΠ΄Π΅ Π΄ΠΈΠ½Π°ΠΌΠΎΠΌΠ΅ΡΡΠΈΡΠ΅ΡΠΊΠΈΡ ΠΈΡΠΏΡΡΠ°Π½ΠΈΠΉ ΠΌΡ ΡΠ·Π½Π°Π»ΠΈ, ΡΡΠΎ ΠΊΠ°ΠΆΠ΄Π°Ρ ΠΊΠΎΠΌΠ±ΠΈΠ½Π°ΡΠΈΡ Π΄Π²ΠΈΠ³Π°ΡΠ΅Π»Ρ ΠΈ Π΄Π΅ΡΠ°Π»Π΅ΠΉ ΠΈΠ½Π΄ΠΈΠ²ΠΈΠ΄ΡΠ°Π»ΡΠ½Π°.Π‘ΠΌ. ΠΡΠ΅ 33 ΡΠΎΡΠΎΠ³ΡΠ°ΡΠΈΠΈ. Π€ΠΎΡΡΡΠ½ΠΊΠ° ΠΊΠ°ΡΠ±ΡΡΠ°ΡΠΎΡΠ° Π½Π°ΠΏΡΡΠΌΡΡ Π²Π»ΠΈΡΠ΅Ρ Π½Π° ΡΠΎΠΎΡΠ½ΠΎΡΠ΅Π½ΠΈΠ΅ Π²ΠΎΠ·Π΄ΡΡ / ΡΠΎΠΏΠ»ΠΈΠ²ΠΎ, ΠΊΠΎΠ³Π΄Π° Π²Ρ ΠΈΡΠΏΠΎΠ»ΡΠ·ΡΠ΅ΡΠ΅ Π³Π»Π°Π²Π½ΡΠΉ Π΄ΠΎΠ·ΠΈΡΡΡΡΠΈΠΉ ΠΊΠΎΠ½ΡΡΡ ΠΊΠ°ΡΠ±ΡΡΠ°ΡΠΎΡΠ°. ΠΠΏΡΠΈΠΌΠ°Π»ΡΠ½ΠΎΠ΅ ΡΠΎΠΎΡΠ½ΠΎΡΠ΅Π½ΠΈΠ΅ Π²ΠΎΠ·Π΄ΡΡ / ΡΠΎΠΏΠ»ΠΈΠ²ΠΎ ΡΠΎΡΡΠ°Π²Π»ΡΠ΅Ρ 14,7: 1, ΡΡΠΎ ΠΎΠ·Π½Π°ΡΠ°Π΅Ρ 14,7 ΡΠ°ΡΡΠ΅ΠΉ Π²ΠΎΠ·Π΄ΡΡ Π° Π½Π° ΠΎΠ΄Π½Ρ ΡΠ°ΡΡΡ ΡΠΎΠΏΠ»ΠΈΠ²Π°. ΠΠΎΠ½Π΅ΡΠ½ΠΎ, Π½Π΅ Π²ΡΠ΅Π³Π΄Π° ΠΏΠΎΠ»ΡΡΠ°Π΅ΡΡΡ 14,7: 1. ΠΠΎΠ³Π΄Π° Π΄Π΅Π»ΠΎ Π΄ΠΎΡ ΠΎΠ΄ΠΈΡ Π΄ΠΎ Π±Π΅Π΄Π½ΡΡ ΠΏΠΎ ΡΡΠ°Π²Π½Π΅Π½ΠΈΡ Ρ Π±ΠΎΠ³Π°ΡΡΠΌΠΈ, Π²ΡΠ΅Π³Π΄Π° Π»ΡΡΡΠ΅ ΠΎΡΠΈΠ±Π°ΡΡΡΡ Π½Π° ΡΡΠΎΡΠΎΠ½Π΅ Π±ΠΎΠ³Π°ΡΡΡ . ΠΠ΅ΠΆΠΈΡΠ½Π°Ρ ΡΠΌΠ΅ΡΡ Π½Π΅ ΡΠΎΠ»ΡΠΊΠΎ Π»ΠΈΡΠ°Π΅Ρ Π²Π°Ρ ΠΌΠΎΡΠ½ΠΎΡΡΠΈ, Π½ΠΎ ΠΈ ΠΌΠΎΠΆΠ΅Ρ ΡΠ΅ΡΡΠ΅Π·Π½ΠΎ ΠΏΠΎΠ²ΡΠ΅Π΄ΠΈΡΡ Π΄Π²ΠΈΠ³Π°ΡΠ΅Π»Ρ. Π‘ΠΌ. ΠΡΠ΅ 33 ΡΠΎΡΠΎΠ³ΡΠ°ΡΠΈΠΈ. ΠΡΠΎΠΊΠ»Π°Π΄ΠΊΠΈ ΠΊΠ°ΡΠ±ΡΡΠ°ΡΠΎΡΠ° ΠΎΠ±ΡΡΠ½ΠΎ ΡΠ»ΡΡΡΠ°ΡΡ ΡΠΊΠΎΡΠΎΡΡΡ Π·Π° ΡΡΠ΅Ρ ΡΠ²Π΅Π»ΠΈΡΠ΅Π½ΠΈΡ Π΄Π»ΠΈΠ½Ρ Π²ΠΏΡΡΠΊΠ½ΠΎΠ³ΠΎ ΠΊΠΎΠ»Π»Π΅ΠΊΡΠΎΡΠ° / Π½Π°Π³Π½Π΅ΡΠ°ΡΠ΅Π»ΡΠ½ΠΎΠΉ ΠΊΠ°ΠΌΠ΅ΡΡ.ΠΡ ΠΌΠΎΠΆΠ΅ΡΠ΅ ΡΠ±Π΅Π΄ΠΈΡΡΡΡ Π² ΡΡΠΏΠ΅Ρ Π΅, ΠΏΠΎΠΏΡΠΎΠ±ΠΎΠ²Π°Π² ΠΏΡΠΎΡΡΠ°Π²ΠΊΠΈ ΡΠ°Π·Π½ΡΡ ΡΠ°Π·ΠΌΠ΅ΡΠΎΠ² ΠΈ ΠΏΡΠΎΠ²Π΅ΡΠΈΠ² ΡΠ΅Π·ΡΠ»ΡΡΠ°Ρ Π½Π° Π΄ΠΈΠ½Π°ΠΌΠΎΠΌΠ΅ΡΡΠΈΡΠ΅ΡΠΊΠΎΠΌ ΡΡΠ΅Π½Π΄Π΅ ΠΈΠ»ΠΈ Π½Π° ΡΡΠ΅ΠΊΠ΅. Π£Π±Π΅Π΄ΠΈΡΠ΅ΡΡ, ΡΡΠΎ Π²Π°ΡΠ° ΡΠ°ΡΠΏΠΎΡΠΊΠ° Π½Π΅ ΡΠΎΠ·Π΄Π°Π΅Ρ ΠΏΡΠΎΠ±Π»Π΅ΠΌ Ρ Π·Π°Π·ΠΎΡΠΎΠΌ ΠΊΠ°ΠΏΠΎΡΠ°, ΠΏΡΠ΅ΠΆΠ΄Π΅ ΡΠ΅ΠΌ Π·Π°Ρ Π»ΠΎΠΏΠ½ΡΡΡ ΠΊΠ°ΠΏΠΎΡ. Π‘ΠΌ. ΠΡΠ΅ 33 ΡΠΎΡΠΎΠ³ΡΠ°ΡΠΈΠΈ Π Π°Π·ΠΌΠ΅Ρ ΠΈ Π΄Π»ΠΈΠ½Π° ΡΡΡΠ±ΠΊΠΈ ΠΊΠΎΠ»Π»Π΅ΠΊΡΠΎΡΠ° Π²Π»ΠΈΡΡΡ Π½Π° ΠΏΡΠΎΠΈΠ·Π²ΠΎΠ΄ΠΈΡΠ΅Π»ΡΠ½ΠΎΡΡΡ ΡΠ°ΠΊ ΠΆΠ΅, ΠΊΠ°ΠΊ ΠΈ ΡΡΠΎΡΠΎΠ½Π° Π²ΠΏΡΡΠΊΠ°, ΠΏΠΎΡΠΊΠΎΠ»ΡΠΊΡ ΠΎΠΊΠ°Π·ΡΠ²Π°Π΅Ρ ΠΏΡΡΠΌΠΎΠ΅ Π²Π»ΠΈΡΠ½ΠΈΠ΅ Π½Π° ΠΏΡΠΎΠ΄ΡΠ²ΠΊΡ Π²ΡΡ Π»ΠΎΠΏΠ½ΡΡ Π³Π°Π·ΠΎΠ². ΠΠ°ΡΠΊΠΈ Ρ Π΄Π»ΠΈΠ½Π½ΡΠΌΠΈ ΡΡΡΠ±ΠΊΠ°ΠΌΠΈ ΠΎΠ±Π΅ΡΠΏΠ΅ΡΠΈΠ²Π°ΡΡ Π»ΡΡΡΡΡ ΠΏΡΠΎΠΈΠ·Π²ΠΎΠ΄ΠΈΡΠ΅Π»ΡΠ½ΠΎΡΡΡ, ΡΠ΅ΠΌ ΠΊΠΎΡΠΎΡΠΊΠΈΠ΅, ΠΎΡΠΎΠ±Π΅Π½Π½ΠΎ ΠΏΡΠΈ Π²ΡΡΠΎΠΊΠΈΡ ΠΎΠ±ΠΎΡΠΎΡΠ°Ρ . ΠΠΎΡΠΎΡΠΊΠΈΠ΅ ΡΡΡΡΠΈΠΊΠΈ ΠΏΠΎΠΏΡΠ»ΡΡΠ½Ρ, ΠΏΠΎΡΠΎΠΌΡ ΡΡΠΎ ΠΎΠ½ΠΈ Π·Π°Π½ΠΈΠΌΠ°ΡΡ ΠΌΠ΅Π½ΡΡΠ΅ ΠΌΠ΅ΡΡΠ° ΠΈ ΠΈΡ Π»Π΅Π³ΡΠ΅ ΡΡΡΠ°Π½ΠΎΠ²ΠΈΡΡ.ΠΠ΅Π½ΡΡΠΈΠ΅ ΠΏΠ΅ΡΠ²ΠΈΡΠ½ΡΠ΅ ΡΡΡΠ±Ρ ΠΊΠΎΠ»Π»Π΅ΠΊΡΠΎΡΠ° ΠΎΠ±Π΅ΡΠΏΠ΅ΡΠΈΠ²Π°ΡΡ Π±ΠΎΠ»ΡΡΡΡ ΡΠΊΠΎΡΠΎΡΡΡ ΠΈ ΠΏΡΠΎΠ΄ΡΠ²ΠΊΡ, Π² Π·Π°Π²ΠΈΡΠΈΠΌΠΎΡΡΠΈ ΠΎΡ ΡΠ°Π±ΠΎΡΠ΅Π³ΠΎ ΠΎΠ±ΡΠ΅ΠΌΠ° ΠΈ ΠΎΠΆΠΈΠ΄Π°Π΅ΠΌΠΎΠΉ ΠΌΠΎΡΠ½ΠΎΡΡΠΈ. Π‘ΠΌ. ΠΡΠ΅ 33 ΡΠΎΡΠΎΠ³ΡΠ°ΡΠΈΠΈ ΠΠΎΠΌΠΈΠΌΠΎ Ρ ΠΎΡΠΎΡΠ΅ΠΉ ΠΈΡΠΏΡΠ°Π²Π½ΠΎΠΉ ΡΠΈΡΡΠ΅ΠΌΡ Π·Π°ΠΆΠΈΠ³Π°Π½ΠΈΡ, ΠΌΡ ΠΏΠΎΠ΄ΡΠ΅ΡΠΊΠΈΠ²Π°Π΅ΠΌ ΠΏΡΠ°Π²ΠΈΠ»ΡΠ½ΡΡ ΡΡΡΠ°Π½ΠΎΠ²ΠΊΡ, ΠΊΠΎΡΠΎΡΠ°Ρ ΡΡΠ΅Π±ΡΠ΅Ρ, ΡΡΠΎΠ±Ρ Π²ΡΠ΅ ΠΏΡΠΎΠ²ΠΎΠ΄Π° Π·Π°ΠΆΠΈΠ³Π°Π½ΠΈΡ Π±ΡΠ»ΠΈ ΠΏΡΠΎΠ»ΠΎΠΆΠ΅Π½Ρ Π°ΠΊΠΊΡΡΠ°ΡΠ½ΠΎ ΠΈ Π΄ΠΎΡΡΠ°ΡΠΎΡΠ½ΠΎ Π΄Π°Π»Π΅ΠΊΠΎ Π΄ΡΡΠ³ ΠΎΡ Π΄ΡΡΠ³Π°, ΡΡΠΎΠ±Ρ ΠΏΡΠ΅Π΄ΠΎΡΠ²ΡΠ°ΡΠΈΡΡ ΠΏΠ΅ΡΠ΅ΠΊΡΠ΅ΡΡΠ½ΡΠΉ ΠΎΠ³ΠΎΠ½Ρ . ΠΡΠ»ΠΈ ΡΠ²ΡΠ·Π°ΡΡ ΠΏΡΠΎΠ²ΠΎΠ΄Π° Π·Π°ΠΆΠΈΠ³Π°Π½ΠΈΡ Π²ΠΌΠ΅ΡΡΠ΅, Π²Ρ ΠΏΠΎΠ»ΡΡΠΈΡΠ΅ ΠΏΠ΅ΡΠ΅ΠΊΡΠ΅ΡΡΠ½ΡΠΉ ΠΎΠ³ΠΎΠ½Ρ. Π‘ΠΌ. ΠΡΠ΅ 33 ΡΠΎΡΠΎΠ³ΡΠ°ΡΠΈΠΈ. Π₯ΠΎΡΡ ΡΠ»Π΅ΠΊΡΡΠΎΠ½Π½ΠΎΠ΅ ΡΠΏΡΠ°Π²Π»Π΅Π½ΠΈΠ΅ Π΄Π²ΠΈΠ³Π°ΡΠ΅Π»Π΅ΠΌ Π΄Π΅Π»Π°Π΅Ρ Π΄Π²ΠΈΠ³Π°ΡΠ΅Π»ΠΈ Π±ΠΎΠ»Π΅Π΅ ΡΠ»ΠΎΠΆΠ½ΡΠΌΠΈ, ΠΎΠ½ΠΈ ΠΎΡΡΠ°ΡΡΡΡ Β«ΡΠΎΡΠ°ΡΡ-ΡΠΆΠ°ΡΡ-Π²Π·ΠΎΡΠ²Π°ΡΡ-Π΄ΡΡΡΒ» Ρ ΡΠ΅ΠΌΠΈ ΠΆΠ΅ ΠΎΡΠ½ΠΎΠ²Π½ΡΠΌΠΈ ΠΏΡΠΈΠ½ΡΠΈΠΏΠ°ΠΌΠΈ Π²Π½ΡΡΡΠ΅Π½Π½Π΅Π³ΠΎ ΡΠ³ΠΎΡΠ°Π½ΠΈΡ.ΠΡΠΈΠ²ΡΠ΅ ΠΏΠΎΠ΄Π°ΡΠΈ ΡΠΎΠΏΠ»ΠΈΠ²Π° ΠΈ ΠΈΡΠΊΡΡ ΡΠ°Π±ΠΎΡΠ°ΡΡ ΠΎΠ΄ΠΈΠ½Π°ΠΊΠΎΠ²ΠΎ, ΡΠΎΠ»ΡΠΊΠΎ Ρ Π±ΠΎΠ»ΡΡΠ΅ΠΉ ΡΠΎΡΠ½ΠΎΡΡΡΡ ΠΈ ΠΏΡΠ°ΠΊΡΠΈΡΠ΅ΡΠΊΠΈ Π±Π΅Π· ΠΏΡΠΎΠΏΡΡΠΊΠΎΠ² Π·Π°ΠΆΠΈΠ³Π°Π½ΠΈΡ. ΠΠ° Π½ΠΈΠΆΠ½Π΅ΠΌ Π²ΠΏΡΡΠΊΠ½ΠΎΠΌ ΠΊΠΎΠ»Π»Π΅ΠΊΡΠΎΡΠ΅ Ford ΠΎΠ±ΡΠ΅ΠΌΠΎΠΌ 5,0 Π» Π½Π° Π΄Π²ΡΡ ΡΠΎΠΏΠ»ΠΈΠ²Π½ΡΡ ΡΠ΅ΠΉΠΊΠ°Ρ ΡΠ°ΡΠΏΠΎΠ»ΠΎΠΆΠ΅Π½Ρ Π²ΠΎΡΠ΅ΠΌΡ ΡΠΎΡΡΡΠ½ΠΎΠΊ. Π€ΠΎΡΡΡΠ½ΠΊΠΈ Π·Π°ΠΏΡΡΠΊΠ°ΡΡΡΡ Π² Π·Π°Π΄Π°Π½Π½ΠΎΠΉ ΠΏΠΎΡΠ»Π΅Π΄ΠΎΠ²Π°ΡΠ΅Π»ΡΠ½ΠΎΡΡΠΈ Ρ ΡΠΈΠ½Ρ ΡΠΎΠ½ΠΈΠ·Π°ΡΠΈΠ΅ΠΉ Π²ΠΏΡΡΠΊΠ½ΡΡ ΠΊΠ»Π°ΠΏΠ°Π½ΠΎΠ². Π‘ΠΌ. ΠΡΠ΅ 33 ΡΠΎΡΠΎΠ³ΡΠ°ΡΠΈΠΈ: Ford Modular V-8 ΡΡΡΡΠ°Π½ΡΠ΅Ρ ΡΠΊΡΠΎΠΌΠ½ΡΠΉ ΡΠ°ΡΠΏΡΠ΅Π΄Π΅Π»ΠΈΡΠ΅Π»Ρ Π²ΠΌΠ΅ΡΡΠΎ ΡΠΎΠ³ΠΎ, ΡΡΠΎΠ±Ρ ΠΏΠΎΠ΄ΠΊΠ»ΡΡΠ°ΡΡΡΡ ΠΊ ΠΊΠ°ΡΡΡΠΊΠ΅ Π½Π° Π²ΠΈΠ»ΠΊΠ΅ ΠΈΠ»ΠΈ ΠΊΠ°ΡΡΡΠΊΠ΅ Ρ ΠΏΡΠΎΠ²ΠΎΠ΄Π°ΠΌΠΈ Π·Π°ΠΆΠΈΠ³Π°Π½ΠΈΡ. Π’ΠΎΠΏΠ»ΠΈΠ²Π½ΡΠ΅ ΡΠ΅ΠΉΠΊΠΈ ΠΈ ΡΠΎΡΡΡΠ½ΠΊΠΈ Π·Π΄Π΅ΡΡ ΠΌΠΎΠ½ΡΠΈΡΡΡΡΡΡ Π΅Π΄ΠΈΠ½ΡΠΌ Π±Π»ΠΎΠΊΠΎΠΌ, Π²ΠΊΠ»ΡΡΠ°Ρ ΡΠ΅Π³ΡΠ»ΡΡΠΎΡ Π΄Π°Π²Π»Π΅Π½ΠΈΡ ΡΠΎΠΏΠ»ΠΈΠ²Π°. Π’ΠΎΠΏΠ»ΠΈΠ²ΠΎ ΠΏΠΎΡΡΡΠΏΠ°Π΅Ρ ΠΏΠΎ ΡΠ΅Π»ΡΡΠ°ΠΌ ΠΏΠΎΠ΄ Π΄Π°Π²Π»Π΅Π½ΠΈΠ΅ΠΌ ΠΊ ΡΠΎΡΡΡΠ½ΠΊΠ°ΠΌ.Π Π΅Π³ΡΠ»ΡΡΠΎΡ Π΄Π°Π²Π»Π΅Π½ΠΈΡ ΡΠΎΠΏΠ»ΠΈΠ²Π° ΠΊΠΎΠ½ΡΡΠΎΠ»ΠΈΡΡΠ΅Ρ Π΄Π°Π²Π»Π΅Π½ΠΈΠ΅ ΡΠΎΠΏΠ»ΠΈΠ²Π°, ΡΠ΅Π³ΡΠ»ΠΈΡΡΡ ΠΎΠ±ΡΠ°ΡΠ½ΡΠΉ ΠΏΠΎΡΠΎΠΊ. ΠΠΎΡΠΌΠΎΡΡΠ΅ΡΡ Π²ΡΠ΅ 33 ΡΠΎΡΠΎΠΡΠΈΡΠΈΠ½Ρ ΡΡΠΎΠ³ΠΎ? Π ΠΊΠ°ΠΊ Ρ ΠΌΠΎΠ³Ρ ΡΡΠΎ ΠΈΡΠΏΡΠ°Π²ΠΈΡΡ?
Π Π½Π°ΡΡΠΎΡΡΠ΅Π΅ Π²ΡΠ΅ΠΌΡ ΠΊΠ°ΠΆΠ΅ΡΡΡ, ΡΡΠΎ ΡΠΎΠ²ΡΠ΅ΠΌΠ΅Π½Π½ΡΠ΅ Π°Π²ΡΠΎΠΌΠΎΠ±ΠΈΠ»ΠΈ ΡΡΠ°Π»ΠΈ Π±ΠΎΠ»ΡΡΠ΅ ΠΏΠΎΡ ΠΎΠΆΠΈ Π½Π° ΡΠΏΡΠ°Π²Π»ΡΠ΅ΠΌΡΠ΅ ΠΊΠΎΠΌΠΏΡΡΡΠ΅ΡΡ, ΡΠ΅ΠΌ Π½Π° Π½Π°ΡΡΠΎΡΡΠΈΠ΅ Π°Π²ΡΠΎΠΌΠΎΠ±ΠΈΠ»ΠΈ ΠΈΠ»ΠΈ Π³ΡΡΠ·ΠΎΠ²ΠΈΠΊΠΈ. ΠΠ½ΠΈ Π½Π΅Π²Π΅ΡΠΎΡΡΠ½ΠΎ ΡΠ΅Ρ Π½ΠΎΠ»ΠΎΠ³ΠΈΡΠ½Ρ, Ρ ΠΊΠΎΠΌΠΏΡΡΡΠ΅ΡΠ°ΠΌΠΈ ΠΈ Π΄Π°ΡΡΠΈΠΊΠ°ΠΌΠΈ, ΠΊΠΎΠ½ΡΡΠΎΠ»ΠΈΡΡΡΡΠΈΠΌΠΈ ΠΏΡΠ°ΠΊΡΠΈΡΠ΅ΡΠΊΠΈ Π²ΡΠ΅ Π°ΡΠΏΠ΅ΠΊΡΡ Π²Π°ΡΠ΅Π³ΠΎ Π²ΠΎΠΆΠ΄Π΅Π½ΠΈΡ.
Π₯ΠΎΡΡ Π²ΡΠ΅ ΡΡΠΎ Π½Π°ΠΏΡΠ°Π²Π»Π΅Π½ΠΎ Π½Π° ΡΠΎ, ΡΡΠΎΠ±Ρ ΡΠ΄Π΅Π»Π°ΡΡ ΡΠΏΡΠ°Π²Π»Π΅Π½ΠΈΠ΅ Π°Π²ΡΠΎΠΌΠΎΠ±ΠΈΠ»Π΅ΠΌ ΠΌΠ°ΠΊΡΠΈΠΌΠ°Π»ΡΠ½ΠΎ Π±Π΅Π·ΠΎΠΏΠ°ΡΠ½ΡΠΌ, ΡΠ΄ΠΎΠ±Π½ΡΠΌ ΠΈ ΠΏΡΠΎΡΡΡΠΌ, Π²ΡΠ΅, ΡΡΠΎ Π½Π°ΡΡΡΠ°Π΅Ρ Π±Π°Π»Π°Π½Ρ, ΠΏΠΎΠ΄Π΄Π΅ΡΠΆΠΈΠ²Π°Π΅ΠΌΡΠΉ ΠΊΠ°ΠΆΠ΄ΡΠΌ Π΄Π°ΡΡΠΈΠΊΠΎΠΌ ΠΈ ΠΌΠΎΠ΄ΡΠ»Π΅ΠΌ, ΠΌΠΎΠΆΠ΅Ρ Π²ΡΠ·Π²Π°ΡΡ ΡΠ±ΠΎΠΉ Π² ΡΠΈΡΡΠ΅ΠΌΠ΅ ΠΏΡΠΈΠ²ΠΎΠ΄Π° ΠΈ ΠΏΡΠΈΠ²Π΅ΡΡΠΈ ΠΊ Π»ΡΠ±ΠΎΠΉ Π²Π°ΡΠ΅ΠΉ ΠΎΡΠΈΠ±ΠΊΠ΅. Π·Π°Π³ΠΎΡΠ°ΡΡΡΡ ΠΎΠ³Π½ΠΈ.
ΠΠ΅ΠΊΠΎΡΠΎΡΡΠ΅ ΠΈΠ· Π½ΠΈΡ ΠΌΠΎΠ³ΡΡ Π±ΡΡΡ ΠΎΡΠΎΠ±Π΅Π½Π½ΠΎ Π½Π΅ΡΠ²ΠΈΡΡΡΡΠΈΠΌΠΈ, ΠΎΡΠΎΠ±Π΅Π½Π½ΠΎ ΡΠ²Π΅ΡΠΎΠ²ΠΎΠΉ ΠΈΠ½Π΄ΠΈΠΊΠ°ΡΠΎΡ ΠΏΠΎΠ½ΠΈΠΆΠ΅Π½Π½ΠΎΠΉ ΠΌΠΎΡΠ½ΠΎΡΡΠΈ Π΄Π²ΠΈΠ³Π°ΡΠ΅Π»Ρ, ΠΊΠΎΡΠΎΡΡΠΉ ΠΌΡ Π±ΡΠ΄Π΅ΠΌ ΠΏΠΎΠ΄ΡΠΎΠ±Π½ΠΎ ΠΎΠ±ΡΡΠΆΠ΄Π°ΡΡ Π² ΡΡΠΎΠΉ ΡΡΠ°ΡΡΠ΅.
ΠΠ²ΠΈΠ³Π°ΡΠ΅Π»Ρ Π΄ΠΎΠ»ΠΆΠ΅Π½ ΡΠ°Π±ΠΎΡΠ°ΡΡ ΠΎΠΏΡΠ΅Π΄Π΅Π»Π΅Π½Π½ΡΠΌ ΠΎΠ±ΡΠ°Π·ΠΎΠΌ. ΠΡΠ»ΠΈ ΠΎΠ½ Π½Π΅ ΡΠ°Π±ΠΎΡΠ°Π΅Ρ Π΄ΠΎΠ»ΠΆΠ½ΡΠΌ ΠΎΠ±ΡΠ°Π·ΠΎΠΌ, Π΄Π»Ρ Π²Π°Ρ ΡΡΠΎ, Π²Π΅ΡΠΎΡΡΠ½ΠΎ, Π±ΡΠ΄Π΅Ρ Π΄ΠΎΠ²ΠΎΠ»ΡΠ½ΠΎ ΠΎΡΠ΅Π²ΠΈΠ΄Π½ΠΎ. ΠΠΎ Π½Π° Π²ΡΡΠΊΠΈΠΉ ΡΠ»ΡΡΠ°ΠΉ, Π΅ΡΠ»ΠΈ ΡΡΠΎ-ΡΠΎ Π½Π΅ ΡΠ°ΠΊ, ΡΠ²Π΅ΡΠΎΠ²ΠΎΠΉ ΠΈΠ½Π΄ΠΈΠΊΠ°ΡΠΎΡ ΠΏΠΎΠ½ΠΈΠΆΠ΅Π½Π½ΠΎΠΉ ΠΌΠΎΡΠ½ΠΎΡΡΠΈ Π΄Π²ΠΈΠ³Π°ΡΠ΅Π»Ρ ΡΠΎΠΎΠ±ΡΠ°Π΅Ρ, ΡΡΠΎ ΡΡΠΎ-ΡΠΎ Π½Π΅ ΡΠ°ΠΊ.
Π ΡΠ»Π΅Π΄ΡΡΡΠΈΡ ΡΠ°Π·Π΄Π΅Π»Π°Ρ ΠΌΡ ΡΠΎΠ±ΠΈΡΠ°Π΅ΠΌΡΡ ΠΎΠ±ΡΡΠ΄ΠΈΡΡ, ΠΏΠΎΡΠ΅ΠΌΡ ΠΏΠΎΠ½ΠΈΠΆΠ΅Π½Π½Π°Ρ ΠΌΠΎΡΠ½ΠΎΡΡΡ Π΄Π²ΠΈΠ³Π°ΡΠ΅Π»Ρ — ΡΡΠΎ ΠΏΠ»ΠΎΡ ΠΎ, ΠΏΠΎΡΠ΅ΠΌΡ ΡΡΠΎΡ ΡΠ²Π΅Ρ ΡΠ°ΠΊ Π²Π°ΠΆΠ΅Π½ Π΄Π»Ρ Π²Π°Ρ ΠΈ Π²Π°ΡΠ΅Π³ΠΎ Π°Π²ΡΠΎΠΌΠΎΠ±ΠΈΠ»Ρ, ΠΈ ΠΊΠ°ΠΊ Π²Ρ ΠΌΠΎΠΆΠ΅ΡΠ΅ ΠΏΡΠ΅Π΄ΠΏΡΠΈΠ½ΡΡΡ ΡΠ°Π³ΠΈ, ΡΡΠΎΠ±Ρ ΠΈΡΠΏΡΠ°Π²ΠΈΡΡ ΡΡΠΎ ΡΠ°ΠΌΠΎΡΡΠΎΡΡΠ΅Π»ΡΠ½ΠΎ ΠΈΠ»ΠΈ ΠΏΠΎΠΏΡΠΎΡΠΈΡΡ ΠΏΡΠΎΡΠ΅ΡΡΠΈΠΎΠ½Π°Π»ΡΠ½ΠΎΠ³ΠΎ ΠΌΠ΅Ρ Π°Π½ΠΈΠΊΠ° ΡΠ΅ΡΠΈΡΡ ΠΏΡΠΎΠ±Π»Π΅ΠΌΡ. Π΄Π»Ρ ΡΠ΅Π±Ρ.
ΠΠ°ΠΊ ΡΠ·Π½Π°ΡΡ, ΡΡΠΎ ΠΌΠΎΠΉ Π°Π²ΡΠΎΠΌΠΎΠ±ΠΈΠ»Ρ ΡΠ°Π±ΠΎΡΠ°Π΅Ρ Π½Π° ΠΏΠΎΠ½ΠΈΠΆΠ΅Π½Π½ΠΎΠΉ ΠΌΠΎΡΠ½ΠΎΡΡΠΈ Π΄Π²ΠΈΠ³Π°ΡΠ΅Π»Ρ?
ΠΡ ΠΆΠΈΠ²Π΅ΡΠ΅ ΡΠΎ ΡΠ²ΠΎΠΈΠΌ Π°Π²ΡΠΎΠΌΠΎΠ±ΠΈΠ»Π΅ΠΌ ΠΏΠΎΡΡΠΈ ΠΊΠ°ΠΆΠ΄ΡΠΉ Π΄Π΅Π½Ρ, ΠΏΠΎΡΡΠΎΠΌΡ Π»ΡΡΡΠ΅ Π²ΡΠ΅Π³ΠΎ Π·Π½Π°Π΅ΡΠ΅, ΠΊΠ°ΠΊ ΠΎΠ½ ΡΠ°Π±ΠΎΡΠ°Π΅Ρ Π² Π½ΠΎΡΠΌΠ°Π»ΡΠ½ΡΡ ΡΡΠ»ΠΎΠ²ΠΈΡΡ .
ΠΠ»Ρ Π½Π°ΡΠ°Π»Π°, Π²Π°ΡΠ΅ Π·Π½Π°ΠΊΠΎΠΌΡΡΠ²ΠΎ Ρ Π½ΠΈΠΌ, Π²Π΅ΡΠΎΡΡΠ½ΠΎ, Π±ΡΠ΄Π΅Ρ Π»ΡΡΡΠΈΠΌ ΠΈΠ½Π΄ΠΈΠΊΠ°ΡΠΎΡΠΎΠΌ, Π΅ΡΠ»ΠΈ Π²Ρ ΡΠ°Π±ΠΎΡΠ°Π΅ΡΠ΅ Π½Π° ΠΏΠΎΠ½ΠΈΠΆΠ΅Π½Π½ΠΎΠΉ ΠΌΠΎΡΠ½ΠΎΡΡΠΈ Π΄Π²ΠΈΠ³Π°ΡΠ΅Π»Ρ, Π΄Π°ΠΆΠ΅ Π΅ΡΠ»ΠΈ Π² ΡΡΠΎ Π²ΡΠ΅ΠΌΡ Π½Π° ΠΏΠ°Π½Π΅Π»ΠΈ ΠΏΡΠΈΠ±ΠΎΡΠΎΠ² Π½Π΅ Π³ΠΎΡΡΡ ΠΊΠ°ΠΊΠΈΠ΅-Π»ΠΈΠ±ΠΎ ΡΠΈΠ³Π½Π°Π»ΡΠ½ΡΠ΅ Π»Π°ΠΌΠΏΡ.
ΠΠ΄Π½Π°ΠΊΠΎ Π½Π° ΡΠΎΡ ΡΠ»ΡΡΠ°ΠΉ, Π΅ΡΠ»ΠΈ Π²Ρ Π½Π΅ Π·Π°ΠΌΠ΅ΡΠΈΡΠ΅ ΠΏΡΠΎΠ±Π»Π΅ΠΌΡ, Π²Π°ΡΠ° ΠΌΠ°ΡΠΈΠ½Π° ΡΠ΄Π΅Π»Π°Π΅Ρ ΡΡΠΎ.Π ΠΊΠΎΠ½ΡΠ΅ ΠΊΠΎΠ½ΡΠΎΠ², Π½Π΅ Π²ΡΠ΅ ΡΠΊΡΠΏΠ΅ΡΡΡ, ΠΊΠΎΡΠΎΡΡΠ΅ Π·Π½Π°ΡΡ, Π½Π° ΡΡΠΎ ΠΈΠΌ Π½ΡΠΆΠ½ΠΎ ΠΎΠ±ΡΠ°ΡΠΈΡΡ Π²Π½ΠΈΠΌΠ°Π½ΠΈΠ΅.
ΠΠΎΠΌΠΏΡΡΡΠ΅ΡΡ ΠΈ Π΄Π°ΡΡΠΈΠΊΠΈ, ΠΊΠΎΡΠΎΡΡΠ΅ Π·Π°ΡΡΠ°Π²Π»ΡΡΡ Π²Π°Ρ Π°Π²ΡΠΎΠΌΠΎΠ±ΠΈΠ»Ρ ΡΠ°Π±ΠΎΡΠ°ΡΡ, Π·Π°ΠΏΡΠΎΠ³ΡΠ°ΠΌΠΌΠΈΡΠΎΠ²Π°Π½Ρ Ρ ΡΠ΅Π·Π΅ΡΠ²Π½ΠΎΠΉ Π½Π°ΡΡΡΠΎΠΉΠΊΠΎΠΉ, ΠΈΠ½ΠΎΠ³Π΄Π° Π½Π°Π·ΡΠ²Π°Π΅ΠΌΠΎΠΉ Β«Ρ ΡΠΎΠΌΡΠΌ ΡΠ΅ΠΆΠΈΠΌΠΎΠΌΒ» ΠΈΠ»ΠΈ Β«Π±Π΅Π·ΠΎΠΏΠ°ΡΠ½ΡΠΌ ΡΠ΅ΠΆΠΈΠΌΠΎΠΌΒ», ΠΊΠΎΡΠΎΡΠ°Ρ Π°Π²ΡΠΎΠΌΠ°ΡΠΈΡΠ΅ΡΠΊΠΈ ΡΠ½ΠΈΠΆΠ°Π΅Ρ ΠΌΠΎΡΠ½ΠΎΡΡΡ Π²Π°ΡΠ΅Π³ΠΎ Π°Π²ΡΠΎΠΌΠΎΠ±ΠΈΠ»Ρ, ΡΡΠΎΠ±Ρ ΠΏΠΎΠΏΡΡΠ°ΡΡΡΡ ΠΏΡΠ΅Π΄ΠΎΡΠ²ΡΠ°ΡΠΈΡΡ ΠΏΠΎΠ²ΡΠ΅ΠΆΠ΄Π΅Π½ΠΈΠ΅ Π΄Π²ΠΈΠ³Π°ΡΠ΅Π»Ρ.
Π Π·Π°Π²ΠΈΡΠΈΠΌΠΎΡΡΠΈ ΠΎΡ Π°Π²ΡΠΎΠΌΠΎΠ±ΠΈΠ»Ρ ΡΡΠ° ΡΠΈΡΡΠ΅ΠΌΠ° ΡΠ΅Π·Π΅ΡΠ²Π½ΠΎΠ³ΠΎ ΠΏΠΈΡΠ°Π½ΠΈΡ Ρ ΠΏΠΎΠ½ΠΈΠΆΠ΅Π½Π½ΡΠΌ ΡΠ½Π΅ΡΠ³ΠΎΠΏΠΎΡΡΠ΅Π±Π»Π΅Π½ΠΈΠ΅ΠΌ ΠΌΠΎΠΆΠ΅Ρ ΠΎΡΠΊΠ»ΡΡΠ°ΡΡ Π΄ΠΎΠΏΠΎΠ»Π½ΠΈΡΠ΅Π»ΡΠ½ΡΠ΅ ΠΊΠΎΠΌΠΏΠΎΠ½Π΅Π½ΡΡ, ΠΎΠ³ΡΠ°Π½ΠΈΡΠΈΠ²Π°ΡΡ Π²Π°ΡΡ ΡΠΊΠΎΡΠΎΡΡΡ, Π° ΠΈΠ½ΠΎΠ³Π΄Π° ΠΈ ΠΏΠΎΠ»Π½ΠΎΡΡΡΡ ΠΎΠ±Π΅Π·Π΄Π²ΠΈΠΆΠΈΠ²Π°ΡΡ Π²Π°Ρ Π°Π²ΡΠΎΠΌΠΎΠ±ΠΈΠ»Ρ.
Π Π±ΠΎΠ»ΡΡΠΈΠ½ΡΡΠ²Π΅ ΡΠ»ΡΡΠ°Π΅Π² Π²Π°Ρ Π°Π²ΡΠΎΠΌΠΎΠ±ΠΈΠ»Ρ Π΄Π°ΡΡ Π²Π°ΠΌ Π΄ΠΎΡΡΠ°ΡΠΎΡΠ½ΠΎ ΠΌΠΎΡΠ½ΠΎΡΡΠΈ, ΡΡΠΎΠ±Ρ Π΄ΠΎΠ±ΡΠ°ΡΡΡΡ Π΄ΠΎ ΠΌΠ°Π³Π°Π·ΠΈΠ½Π° ΠΈΠ»ΠΈ Π²Π΅ΡΠ½ΡΡΡΡΡ Π΄ΠΎΠΌΠΎΠΉ, Π΅ΡΠ»ΠΈ Π²Ρ ΠΊΡΠ΄Π°-ΡΠΎ Π΅Π΄Π΅ΡΠ΅ ΠΈ ΠΏΡΠΎΠ±Π»Π΅ΠΌΠ° Π²ΠΎΠ·Π½ΠΈΠΊΠ°Π΅Ρ Π½Π΅ΠΎΠΆΠΈΠ΄Π°Π½Π½ΠΎ.
Π§ΡΠΎ ΠΈΠΌΠ΅Π½Π½ΠΎ ΠΎΠ·Π½Π°ΡΠ°Π΅Ρ ΠΈΠ½Π΄ΠΈΠΊΠ°ΡΠΎΡ ΠΏΠΎΠ½ΠΈΠΆΠ΅Π½Π½ΠΎΠΉ ΠΌΠΎΡΠ½ΠΎΡΡΠΈ Π΄Π²ΠΈΠ³Π°ΡΠ΅Π»Ρ?
ΠΠ½Π΄ΠΈΠΊΠ°ΡΠΎΡ ΠΏΠΎΠ½ΠΈΠΆΠ΅Π½Π½ΠΎΠΉ ΠΌΠΎΡΠ½ΠΎΡΡΠΈ Π΄Π²ΠΈΠ³Π°ΡΠ΅Π»Ρ Π·Π°Π³ΠΎΡΠ°Π΅ΡΡΡ, ΠΊΠΎΠ³Π΄Π° ΠΊΠΎΠΌΠΏΡΡΡΠ΅Ρ Π°Π²ΡΠΎΠΌΠΎΠ±ΠΈΠ»Ρ ΠΎΠ±Π½Π°ΡΡΠΆΠΈΠ²Π°Π΅Ρ Π½Π΅ΠΈΡΠΏΡΠ°Π²Π½ΠΎΡΡΡ Π² Π»ΡΠ±ΠΎΠΉ ΠΈΠ· ΡΠΈΡΡΠ΅ΠΌ, ΠΎΠ±Π΅ΡΠΏΠ΅ΡΠΈΠ²Π°ΡΡΠΈΡ ΠΎΠΏΡΠΈΠΌΠ°Π»ΡΠ½ΡΡ ΡΠ°Π±ΠΎΡΡ Π΄Π²ΠΈΠ³Π°ΡΠ΅Π»Ρ, ΡΠ°ΠΊΠΈΡ ΠΊΠ°ΠΊ Π΄Π°ΡΡΠΈΠΊΠΈ Π²ΠΎΠ·Π΄ΡΡΠ½ΠΎΠ³ΠΎ ΠΏΠΎΡΠΎΠΊΠ°, Π΄Π°ΡΡΠΈΠΊΠΈ Π΄ΡΠΎΡΡΠ΅Π»ΡΠ½ΠΎΠΉ Π·Π°ΡΠ»ΠΎΠ½ΠΊΠΈ ΠΈ ΠΊΠΈΡΠ»ΠΎΡΠΎΠ΄Π½ΡΠ΅ Π΄Π°ΡΡΠΈΠΊΠΈ.
ΠΡΠΎΡ ΡΠ²Π΅Ρ Π΅ΡΡΡ Π½Π΅ Π²ΠΎ Π²ΡΠ΅Ρ ΡΡΠ°Π½ΡΠΏΠΎΡΡΠ½ΡΡ ΡΡΠ΅Π΄ΡΡΠ²Π°Ρ , ΠΈ Π½Π΅ Π²ΡΠ΅Π³Π΄Π° ΠΎΠ½ Π΅ΡΡΡ Π² ΡΡΠ°Π½ΡΠΏΠΎΡΡΠ½ΡΡ ΡΡΠ΅Π΄ΡΡΠ²Π°Ρ , ΠΊΠΎΡΠΎΡΡΠ΅ ΠΈΠΌΠ΅ΡΡ ΡΡΠΎΡ ΠΏΡΠ΅Π΄ΡΠΏΡΠ΅ΠΆΠ΄Π°ΡΡΠΈΠΉ ΠΌΠ΅Ρ Π°Π½ΠΈΠ·ΠΌ.
Π Π½Π΅ΠΊΠΎΡΠΎΡΡΡ ΡΡΠ°Π½ΡΠΏΠΎΡΡΠ½ΡΡ ΡΡΠ΅Π΄ΡΡΠ²Π°Ρ ΡΡΠΎ ΠΌΠΎΠΆΠ΅Ρ Π±ΡΡΡ ΠΏΡΠ΅Π΄ΡΠΏΡΠ΅ΠΆΠ΄Π΅Π½ΠΈΠ΅, ΠΎΡΠΎΠ±ΡΠ°ΠΆΠ°Π΅ΠΌΠΎΠ΅ Π½Π° ΡΠΊΡΠ°Π½Π΅ ΠΏΠ°Π½Π΅Π»ΠΈ ΠΏΡΠΈΠ±ΠΎΡΠΎΠ², Π΅ΡΠ»ΠΈ Π½Π° Π²Π°ΡΠ΅ΠΌ Π°Π²ΡΠΎΠΌΠΎΠ±ΠΈΠ»Π΅ Π΅ΡΡΡ ΡΠΊΡΠ°Π½.
ΠΠ²ΡΠΎΠΌΠΎΠ±ΠΈΠ»ΠΈ General Motors ΡΠ°ΡΡΠΎ ΠΈΠΌΠ΅ΡΡ ΡΡΠΎΡ ΡΠ²Π΅Ρ. ΠΡΡΠ³ΠΈΠ΅ Π°Π²ΡΠΎΠΌΠΎΠ±ΠΈΠ»ΠΈ, ΠΎΡΠΎΠ±Π΅Π½Π½ΠΎ Π°Π²ΡΠΎΠΌΠΎΠ±ΠΈΠ»ΠΈ ΠΊΠ»Π°ΡΡΠ° Π»ΡΠΊΡ ΠΈ Π²ΡΡΠΎΠΊΠΎΠΏΡΠΎΠΈΠ·Π²ΠΎΠ΄ΠΈΡΠ΅Π»ΡΠ½ΡΠ΅ Π°Π²ΡΠΎΠΌΠΎΠ±ΠΈΠ»ΠΈ, Π½Π΅ ΠΈΠΌΠ΅ΡΡ ΡΡΠΎΠΉ ΡΠΈΠ³Π½Π°Π»ΡΠ½ΠΎΠΉ Π»Π°ΠΌΠΏΡ, Π½ΠΎ ΠΈΠΌΠ΅ΡΡ ΡΠ΅ΠΆΠΈΠΌ Β«Ρ ΡΠΎΠΌΠΎΠ³ΠΎ Π΄ΠΎΠΌΠ°Β».
ΠΠΎΠ»ΠΆΠ½ΠΎ Π±ΡΡΡ Π΄ΠΎΠ²ΠΎΠ»ΡΠ½ΠΎ ΠΎΡΠ΅Π²ΠΈΠ΄Π½ΠΎ, Π²Ρ ΠΎΠ΄ΠΈΡ Π»ΠΈ ΡΡΠ°Π½ΡΠΏΠΎΡΡΠ½ΠΎΠ΅ ΡΡΠ΅Π΄ΡΡΠ²ΠΎ Π² Β«Π±Π΅Π·Π²ΠΎΠ»ΡΠ½ΡΠΉ ΡΠ΅ΠΆΠΈΠΌΒ», ΠΊΠ°ΠΊ ΠΎΠΏΠΈΡΠ°Π½ΠΎ Π²ΡΡΠ΅, ΠΎΡΠΎΠ±Π΅Π½Π½ΠΎ Π΅ΡΠ»ΠΈ Π³ΠΎΡΠΈΡ ΠΈΠ½Π΄ΠΈΠΊΠ°ΡΠΎΡ ΠΏΡΠΎΠ²Π΅ΡΠΊΠΈ Π΄Π²ΠΈΠ³Π°ΡΠ΅Π»Ρ, Π° ΠΌΠΎΡΠ½ΠΎΡΡΡ ΠΈ Π²ΠΎΠ·ΠΌΠΎΠΆΠ½ΠΎΡΡΠΈ Π²Π°ΡΠ΅Π³ΠΎ Π°Π²ΡΠΎΠΌΠΎΠ±ΠΈΠ»Ρ ΡΠΈΠ»ΡΠ½ΠΎ ΠΎΠ³ΡΠ°Π½ΠΈΡΠ΅Π½Ρ.
Π§ΡΠΎ Π΄Π΅Π»Π°ΡΡ, Π΅ΡΠ»ΠΈ Π·Π°Π³ΠΎΡΠ°Π΅ΡΡΡ ΠΈΠ½Π΄ΠΈΠΊΠ°ΡΠΎΡ ΠΏΠΎΠ½ΠΈΠΆΠ΅Π½Π½ΠΎΠΉ ΠΌΠΎΡΠ½ΠΎΡΡΠΈ Π΄Π²ΠΈΠ³Π°ΡΠ΅Π»Ρ?
ΠΡΠ»ΠΈ Π²Ρ Π΅Π΄Π΅ΡΠ΅ ΠΈ Π·Π°Π³ΠΎΡΠ°Π΅ΡΡΡ ΠΈΠ½Π΄ΠΈΠΊΠ°ΡΠΎΡ ΠΏΠΎΠ½ΠΈΠΆΠ΅Π½Π½ΠΎΠΉ ΠΌΠΎΡΠ½ΠΎΡΡΠΈ Π΄Π²ΠΈΠ³Π°ΡΠ΅Π»Ρ, ΠΏΠ΅ΡΠ²ΠΎΠ΅, ΡΡΠΎ Π²Ρ Π²ΡΠ΅Π³Π΄Π° Π΄ΠΎΠ»ΠΆΠ½Ρ ΠΏΡΡΠ°ΡΡΡΡ ΡΠ΄Π΅Π»Π°ΡΡ, ΡΡΠΎ Π½Π΅ΠΌΠ΅Π΄Π»Π΅Π½Π½ΠΎ Π²Π΅ΡΠ½ΡΡΡ Π°Π²ΡΠΎΠΌΠΎΠ±ΠΈΠ»Ρ Π΄ΠΎΠΌΠΎΠΉ ΠΈΠ»ΠΈ Π² ΠΌΠ°Π³Π°Π·ΠΈΠ½. ΠΡΠ»ΠΈ Π²Ρ ΡΠΆΠ΅ Π΄ΠΎΠΌΠ° ΠΈ Π³ΠΎΡΠΈΡ ΡΠ²Π΅Ρ, Π½Π΅ ΡΠ°Π΄ΠΈΡΠ΅ΡΡ Π·Π° ΡΡΠ»Ρ.
ΠΠΎΡΠ»Π΅ ΡΠΎΠ³ΠΎ, ΠΊΠ°ΠΊ Π·Π°Π³ΠΎΡΠΈΡΡΡ ΡΠ²Π΅Ρ, ΠΏΠ΅ΡΠ²ΠΎΠ΅, ΡΡΠΎ Π²Π°ΠΌ Π½ΡΠΆΠ½ΠΎ ΡΠ΄Π΅Π»Π°ΡΡ, ΡΡΠΎ ΠΏΡΠΎΡΠΊΠ°Π½ΠΈΡΠΎΠ²Π°ΡΡ Π°Π²ΡΠΎΠΌΠΎΠ±ΠΈΠ»Ρ Ρ ΠΏΠΎΠΌΠΎΡΡΡ Π΄ΠΈΠ°Π³Π½ΠΎΡΡΠΈΡΠ΅ΡΠΊΠΎΠ³ΠΎ ΠΏΡΠΈΠ±ΠΎΡΠ° OBD II.
ΠΠΎΡΠΊΠΎΠ»ΡΠΊΡ Π²ΡΠ΅ ΠΊΠΎΠΌΠΏΡΡΡΠ΅ΡΠ½ΡΠ΅ ΠΌΠΎΠ΄ΡΠ»ΠΈ Π² ΡΡΠ°Π½ΡΠΏΠΎΡΡΠ½ΡΡ ΡΡΠ΅Π΄ΡΡΠ²Π°Ρ , ΠΊΠΎΠ΄Ρ ΠΎΡΠΈΠ±ΠΎΠΊ ΠΈ Π²ΠΎΠ·Π½ΠΈΠΊΠ°ΡΡΠΈΠ΅ Π½Π΅ΠΈΡΠΏΡΠ°Π²Π½ΠΎΡΡΠΈ Ρ ΡΠ°Π½ΡΡΡΡ Π² ΡΠΈΡΡΠ΅ΠΌΠ°Ρ Π²Π°ΡΠ΅Π³ΠΎ Π°Π²ΡΠΎΠΌΠΎΠ±ΠΈΠ»Ρ ΠΈΠ»ΠΈ Π³ΡΡΠ·ΠΎΠ²ΠΈΠΊΠ°, Π΄Π°ΠΆΠ΅ Π΅ΡΠ»ΠΈ ΡΠΊΠ°Π½ΠΈΡΠΎΠ²Π°Π½ΠΈΠ΅ ΠΏΡΠΎΠΈΡΡ ΠΎΠ΄ΠΈΡ ΠΏΠΎΡΠ»Π΅ ΡΠ²Π΅Ρ ΠΏΠΎΠ³Π°ΡΠ½Π΅Ρ ΠΈΠ»ΠΈ Π΄ΠΎ ΠΎΠ½ Π²ΠΊΠ»ΡΡΠΈΡΡΡ.
Π Π°Π½ΡΡΠ΅ Π² ΡΡΠ°ΡΡΡ Π°Π²ΡΠΎΠΌΠΎΠ±ΠΈΠ»ΡΡ Π½Π΅ Π±ΡΠ»ΠΎ ΠΊΠΎΠΌΠΏΡΡΡΠ΅ΡΠ½ΡΡ ΡΠΈΡΡΠ΅ΠΌ, ΠΊΠΎΡΠΎΡΡΠ΅ Π΅ΡΡΡ Π² ΡΠΎΠ²ΡΠ΅ΠΌΠ΅Π½Π½ΡΡ Π°Π²ΡΠΎΠΌΠΎΠ±ΠΈΠ»ΡΡ . ΠΠΎ ΠΌΠ΅ΡΠ΅ ΡΠ°Π·Π²ΠΈΡΠΈΡ ΡΠ΅Ρ Π½ΠΎΠ»ΠΎΠ³ΠΈΠΉ Π² 1980-Ρ ΠΈ 90-Ρ Π³ΠΎΠ΄Π°Ρ ΡΠΊΠ°Π½ΠΈΡΠΎΠ²Π°Π½ΠΈΠ΅ ΡΡΠ°Π½ΡΠΏΠΎΡΡΠ½ΠΎΠ³ΠΎ ΡΡΠ΅Π΄ΡΡΠ²Π° ΡΡΠ°Π»ΠΎ Π²ΠΎΠ·ΠΌΠΎΠΆΠ½ΡΠΌ, Π½ΠΎ Π½Π΅ Π²ΡΠ΅Π³Π΄Π° Π΄Π°Π²Π°Π»ΠΎ ΠΊΠΎΠ½ΠΊΡΠ΅ΡΠ½ΡΠ΅ ΠΈ ΡΠΎΡΠ½ΡΠ΅ ΡΠ΅Π·ΡΠ»ΡΡΠ°ΡΡ Π² ΠΎΡΠ½ΠΎΡΠ΅Π½ΠΈΠΈ ΠΎΡΠΈΠ±ΠΊΠΈ. ΠΡΠΎΠΌΠ΅ ΡΠΎΠ³ΠΎ, ΡΡΠΎ ΠΌΠΎΠΆΠ΅Ρ Π±ΡΡΡ ΠΎΡΠ΅Π½Ρ Π΄ΠΎΡΠΎΠ³ΠΎ.
Π 1996 Π³ΠΎΠ΄Ρ EPA ΠΏΠΎΡΡΠ°Π½ΠΎΠ²ΠΈΠ»ΠΎ, ΡΡΠΎ ΠΊΠ°ΠΆΠ΄ΠΎΠ΅ ΡΡΠ°Π½ΡΠΏΠΎΡΡΠ½ΠΎΠ΅ ΡΡΠ΅Π΄ΡΡΠ²ΠΎ Π΄ΠΎΠ»ΠΆΠ½ΠΎ ΠΈΠΌΠ΅ΡΡ ΠΏΡΠΎΠ³ΡΠ°ΠΌΠΌΠ½ΠΎΠ΅ ΠΎΠ±Π΅ΡΠΏΠ΅ΡΠ΅Π½ΠΈΠ΅, ΡΠΎΠ²ΠΌΠ΅ΡΡΠΈΠΌΠΎΠ΅ Ρ OBD II, Π° Π½Π΅ ΡΠΏΠ΅ΡΠΈΠ°Π»ΡΠ½ΡΠ΅ ΠΈΠ»ΠΈ Π΄ΠΎΡΠΎΠ³ΠΈΠ΅ ΡΠΊΠ°Π½ΠΈΡΡΡΡΠΈΠ΅ ΠΈΠ½ΡΡΡΡΠΌΠ΅Π½ΡΡ ΠΏΡΠΎΠΈΠ·Π²ΠΎΠ΄ΠΈΡΠ΅Π»Ρ. OBD ΠΎΠ·Π½Π°ΡΠ°Π΅Ρ Β«Π±ΠΎΡΡΠΎΠ²Π°Ρ Π΄ΠΈΠ°Π³Π½ΠΎΡΡΠΈΠΊΠ°Β», Π° OBD II ΡΡΠ°Π½Π΄Π°ΡΡΠΈΠ·ΠΈΡΠΎΠ²Π°Π» Π²ΡΡ ΠΈΠ½ΡΠΎΡΠΌΠ°ΡΠΈΡ, Ρ ΡΠ°Π½ΡΡΡΡΡΡ Π² Π²Π°ΡΠ΅ΠΌ Π°Π²ΡΠΎΠΌΠΎΠ±ΠΈΠ»Π΅.
ΠΡΠ»ΠΈ Ρ Π²Π°Ρ Π½Π΅Ρ ΡΡΠΈΡΡΠ²Π°ΡΠ΅Π»Ρ OBD II, Π²Ρ ΠΎΠ±ΡΡΠ½ΠΎ ΠΌΠΎΠΆΠ΅ΡΠ΅ ΠΏΠΎΠΉΡΠΈ Π² ΠΌΠ°Π³Π°Π·ΠΈΠ½ Π°Π²ΡΠΎΠ·Π°ΠΏΡΠ°ΡΡΠ΅ΠΉ, ΠΈ ΠΎΠ½ΠΈ Π±Π΅ΡΠΏΠ»Π°ΡΠ½ΠΎ ΠΏΡΠΎΡΠΊΠ°Π½ΠΈΡΡΡΡ Π²Π°Ρ Π°Π²ΡΠΎΠΌΠΎΠ±ΠΈΠ»Ρ. ΠΡΠ»ΠΈ Ρ Π²Π°Ρ Π΅ΡΡΡ ΡΡΠΈΡΡΠ²Π°ΡΠ΅Π»Ρ OBD II, Π²Ρ ΠΌΠΎΠΆΠ΅ΡΠ΅ ΡΠ°ΠΌΠΈ ΡΠ²ΠΈΠ΄Π΅ΡΡ ΠΎΡΠΈΠ±ΠΊΠΈ.
ΠΠ±ΡΡΠ½ΠΎ ΠΎΠ½ΠΈ Π²Π°ΡΡΠΈΡΡΡΡΡΡ ΠΎΡ ΡΡΠΈΠ΄ΡΠ°ΡΠΈ Π΄ΠΎ ΡΡΡΡΡ Π΄ΠΎΠ»Π»Π°ΡΠΎΠ², Π² Π·Π°Π²ΠΈΡΠΈΠΌΠΎΡΡΠΈ ΠΎΡ Π²ΠΎΠ·ΠΌΠΎΠΆΠ½ΠΎΡΡΠ΅ΠΉ ΡΠΊΠ°Π½Π΅ΡΠ°.
Π§ΡΠΎ ΠΌΠΎΠΆΠ΅Ρ Π²ΡΠ·Π²Π°ΡΡ Π·Π°Π³ΠΎΡΠ°Π½ΠΈΠ΅ ΠΈΠ½Π΄ΠΈΠΊΠ°ΡΠΎΡΠ° ΠΏΠΎΠ½ΠΈΠΆΠ΅Π½Π½ΠΎΠΉ ΠΌΠΎΡΠ½ΠΎΡΡΠΈ Π΄Π²ΠΈΠ³Π°ΡΠ΅Π»Ρ? Π ΠΊΠ°ΠΊ Ρ ΠΌΠΎΠ³Ρ ΡΡΠΎ ΠΈΡΠΏΡΠ°Π²ΠΈΡΡ?
ΠΠΎΠΆΠ΅Ρ Π·Π°Π³ΠΎΡΠ΅ΡΡΡΡ ΠΈΠ½Π΄ΠΈΠΊΠ°ΡΠΎΡ ΠΏΠΎΠ½ΠΈΠΆΠ΅Π½Π½ΠΎΠΉ ΠΌΠΎΡΠ½ΠΎΡΡΠΈ Π΄Π²ΠΈΠ³Π°ΡΠ΅Π»Ρ ΠΏΠΎ Π½Π΅ΡΠΊΠΎΠ»ΡΠΊΠΈΠΌ ΠΏΡΠΈΡΠΈΠ½Π°ΠΌ, ΠΈ Π²ΡΠ΅ ΠΎΠ½ΠΈ Π΄ΠΎΠ»ΠΆΠ½Ρ Π²ΡΠ·ΡΠ²Π°ΡΡ Π±Π΅ΡΠΏΠΎΠΊΠΎΠΉΡΡΠ²ΠΎ.
ΠΠΎΡΠ»Π΅ ΡΠΊΠ°Π½ΠΈΡΠΎΠ²Π°Π½ΠΈΡ Π²Π°ΡΠ΅Π³ΠΎ Π°Π²ΡΠΎΠΌΠΎΠ±ΠΈΠ»Ρ Π±ΡΠ΄Π΅Ρ Π΄ΠΎΠ²ΠΎΠ»ΡΠ½ΠΎ Π»Π΅Π³ΠΊΠΎ ΠΎΠΏΡΠ΅Π΄Π΅Π»ΠΈΡΡ, ΠΎΡΠΊΡΠ΄Π° ΠΈΠΌΠ΅Π½Π½ΠΎ ΠΈΡΡ ΠΎΠ΄ΠΈΡ ΠΏΡΠΎΠ±Π»Π΅ΠΌΠ°, ΠΎΡΠΎΠ±Π΅Π½Π½ΠΎ ΠΏΡΠΈ ΠΈΡΠΏΠΎΠ»ΡΠ·ΠΎΠ²Π°Π½ΠΈΠΈ Π²ΡΡΠΎΠΊΠΎΠΊΠ°ΡΠ΅ΡΡΠ²Π΅Π½Π½ΠΎΠ³ΠΎ Π΄ΠΈΠ°Π³Π½ΠΎΡΡΠΈΡΠ΅ΡΠΊΠΎΠ³ΠΎ ΠΏΡΠΈΠ±ΠΎΡΠ°.
ΠΡΠ»Π°Π±Π»Π΅Π½Π½ΡΠΉ ΠΏΡΠΎΠ²ΠΎΠ΄, ΠΆΠ³ΡΡ ΠΈΠ»ΠΈ Π·Π°ΠΆΠΈΠΌ
ΠΠ°Ρ Π°Π²ΡΠΎΠΌΠΎΠ±ΠΈΠ»Ρ ΠΏΠΎΠ»ΠΎΠ½ ΠΏΡΠΎΠ²ΠΎΠ΄ΠΎΠ² ΠΈ ΡΠ°Π·ΡΠ΅ΠΌΠΎΠ², ΠΊΠΎΡΠΎΡΡΠ΅ ΠΏΠΈΡΠ°ΡΡ Π²ΡΠ΅ ΠΈ Π·Π°ΡΡΠ°Π²Π»ΡΡΡ Π΅Π³ΠΎ ΡΠ°Π±ΠΎΡΠ°ΡΡ. ΠΠΎΡΠΎΡΠΊΠΎΠ΅ Π·Π°ΠΌΡΠΊΠ°Π½ΠΈΠ΅ Π² ΡΠ»Π΅ΠΊΡΡΠΈΡΠ΅ΡΠΊΠΎΠΉ ΡΠΈΡΡΠ΅ΠΌΠ΅, ΠΎΡΠ»Π°Π±Π»Π΅Π½Π½ΡΠΉ ΠΏΡΠΎΠ²ΠΎΠ΄ Π·Π°Π·Π΅ΠΌΠ»Π΅Π½ΠΈΡ ΠΈΠ»ΠΈ ΠΎΡΠ»Π°Π±Π»Π΅Π½Π½ΡΠΉ Π·Π°ΠΆΠΈΠΌ ΠΌΠΎΠ³ΡΡ Π²ΡΠ·Π²Π°ΡΡ Π½Π΅ΠΈΡΠΏΡΠ°Π²Π½ΠΎΡΡΡ Π² Π²Π°ΡΠ΅ΠΌ Π°Π²ΡΠΎΠΌΠΎΠ±ΠΈΠ»Π΅.
ΠΠ±ΡΡΠ½ΠΎ ΡΡΠΎ ΡΠ°ΠΌΠ°Ρ Π»Π΅Π³ΠΊΠ°Ρ ΠΈ Π½Π°ΠΈΠ±ΠΎΠ»Π΅Π΅ ΡΠ·Π½Π°Π²Π°Π΅ΠΌΠ°Ρ ΠΏΡΠΎΠ±Π»Π΅ΠΌΠ°, Π΅ΡΠ»ΠΈ ΠΎΠ½Π° Π²ΠΎΠ·Π½ΠΈΠΊΠ½Π΅Ρ.ΠΠ΄Π½Π°ΠΊΠΎ, Π΅ΡΠ»ΠΈ Π½ΠΈΡΠ΅Π³ΠΎ Π½Π΅ Π±ΠΎΠ»ΡΠ°Π΅ΡΡΡ, Π½Π΅Ρ ΠΎΠ³ΠΎΠ»Π΅Π½Π½ΡΡ ΠΈΠ»ΠΈ ΡΠ»ΠΎΠΌΠ°Π½Π½ΡΡ ΠΏΡΠΎΠ²ΠΎΠ΄ΠΎΠ² ΠΈ Π²ΡΠ΅ ΠΏΡΠ°Π²ΠΈΠ»ΡΠ½ΠΎ ΠΏΠΎΠ΄ΠΊΠ»ΡΡΠ΅Π½ΠΎ, Π²Π°ΠΌ, ΡΠΊΠΎΡΠ΅Π΅ Π²ΡΠ΅Π³ΠΎ, ΠΏΠΎΡΡΠ΅Π±ΡΠ΅ΡΡΡ ΠΏΡΠΎΠΊΠΎΠ½ΡΡΠ»ΡΡΠΈΡΠΎΠ²Π°ΡΡΡΡ Ρ ΠΏΡΠΎΡΠ΅ΡΡΠΈΠΎΠ½Π°Π»ΡΠ½ΡΠΌ ΠΌΠ΅Ρ Π°Π½ΠΈΠΊΠΎΠΌ.
Π§ΡΠΎ ΠΌΠ½Π΅ Π΄Π΅Π»Π°ΡΡ, ΡΡΠΎΠ±Ρ ΡΡΠΎ ΠΈΡΠΏΡΠ°Π²ΠΈΡΡ?
ΠΡΡΠΊΠΈΠΉ ΡΠ°Π·, ΠΊΠΎΠ³Π΄Π° Π²Ρ ΠΈΠΌΠ΅Π΅ΡΠ΅ Π΄Π΅Π»ΠΎ Ρ ΡΠ»Π΅ΠΊΡΡΠΈΡΠ΅ΡΠΊΠΈΠΌΠΈ ΡΠΈΡΡΠ΅ΠΌΠ°ΠΌΠΈ Π°Π²ΡΠΎΠΌΠΎΠ±ΠΈΠ»Ρ, ΠΎΠ±ΡΠ·Π°ΡΠ΅Π»ΡΠ½ΠΎ ΠΎΡΠΊΠ»ΡΡΠΈΡΠ΅ Π°ΠΊΠΊΡΠΌΡΠ»ΡΡΠΎΡ, ΠΏΡΠ΅ΠΆΠ΄Π΅ ΡΠ΅ΠΌ Π²ΠΎΠ·ΠΈΡΡΡΡ Ρ Π»ΡΠ±ΡΠΌΠΈ ΠΏΡΠΎΠ²ΠΎΠ΄Π°ΠΌΠΈ ΠΈΠ»ΠΈ Π΄Π°ΡΡΠΈΠΊΠ°ΠΌΠΈ.
Π£Π±Π΅Π΄ΠΈΡΠ΅ΡΡ, ΡΡΠΎ Π²ΡΠ΅ ΡΠΎΠ΅Π΄ΠΈΠ½Π΅Π½ΠΈΡ Π½Π° ΠΌΠ΅ΡΡΠ΅. ΠΡΠΎΠ²Π΅ΡΡΡΠ΅, Π½Π΅Ρ Π»ΠΈ ΠΎΡΠ»Π°Π±Π»Π΅Π½Π½ΡΡ ΠΏΡΠΎΠ²ΠΎΠ΄ΠΎΠ² ΠΈΠ»ΠΈ ΠΎΡΡΠΎΠ΅Π΄ΠΈΠ½Π΅Π½Π½ΡΡ Π·Π°Π·Π΅ΠΌΠ»Π΅Π½ΠΈΠΉ. ΠΡΠΈΡΠ΅ ΠΎΠ³ΠΎΠ»Π΅Π½Π½ΡΡ ΠΈΠ»ΠΈ ΠΏΠΎΠ²ΡΠ΅ΠΆΠ΄Π΅Π½Π½ΡΡ ΠΏΡΠΎΠ²ΠΎΠ΄ΠΊΡ.
ΠΠΎΠ²ΡΠΎΡΠ½ΠΎΠ΅ ΠΏΠΎΠ΄ΠΊΠ»ΡΡΠ΅Π½ΠΈΠ΅ ΠΎΡΠ»Π°Π±Π»Π΅Π½Π½ΡΡ ΠΏΡΠΎΠ²ΠΎΠ΄ΠΎΠ² ΠΎΠ±ΡΡΠ½ΠΎ Π²ΡΠΏΠΎΠ»Π½ΡΠ΅ΡΡΡ Π»Π΅Π³ΠΊΠΎ, Π½ΠΎ Π²ΡΠ΅ ΠΎΠ³ΠΎΠ»Π΅Π½Π½ΡΠ΅ ΠΈΠ»ΠΈ ΠΏΠΎΠ²ΡΠ΅ΠΆΠ΄Π΅Π½Π½ΡΠ΅ ΠΏΡΠΎΠ²ΠΎΠ΄ΠΊΠΈ Π½Π΅ΠΎΠ±Ρ ΠΎΠ΄ΠΈΠΌΠΎ Π·Π°ΠΌΠ΅Π½ΠΈΡΡ.
ΠΠ°ΡΡΠΈΠΊΠΈ ΠΊΠΈΡΠ»ΠΎΡΠΎΠ΄Π° Π²ΡΡ ΠΎΠ΄ΡΡ ΠΈΠ· ΡΡΡΠΎΡ
ΠΠ°ΡΡΠΈΠΊΠΈ ΠΊΠΈΡΠ»ΠΎΡΠΎΠ΄Π° ΠΈΠ·ΠΌΠ΅ΡΡΡΡ ΠΊΠΎΠ»ΠΈΡΠ΅ΡΡΠ²ΠΎ ΠΊΠΈΡΠ»ΠΎΡΠΎΠ΄Π°, Π²ΡΡ ΠΎΠ΄ΡΡΠ΅Π³ΠΎ ΠΈΠ· Π°Π²ΡΠΎΠΌΠΎΠ±ΠΈΠ»Ρ ΡΠ΅ΡΠ΅Π· Π²ΡΡ Π»ΠΎΠΏΠ½ΡΡ ΡΠΈΡΡΠ΅ΠΌΡ.
ΠΠ½ΠΈ ΠΏΠΎΠΌΠΎΠ³Π°ΡΡ ΡΠ΅Π³ΡΠ»ΠΈΡΠΎΠ²Π°ΡΡ ΡΠΎΠΏΠ»ΠΈΠ²ΠΎΠ²ΠΎΠ·Π΄ΡΡΠ½ΡΡ ΡΠΌΠ΅ΡΡ Π΄Π»Ρ ΠΏΡΠ°Π²ΠΈΠ»ΡΠ½ΠΎΠ³ΠΎ ΡΠ³ΠΎΡΠ°Π½ΠΈΡ. ΠΡΠ»ΠΈ ΠΎΠ΄ΠΈΠ½ ΠΈΠ· Π½ΠΈΡ Π½Π΅ΠΈΡΠΏΡΠ°Π²Π΅Π½, Π·Π°Π³ΠΎΡΠΈΡΡΡ ΠΈΠ½Π΄ΠΈΠΊΠ°ΡΠΎΡ ΠΏΠΎΠ½ΠΈΠΆΠ΅Π½Π½ΠΎΠΉ ΠΌΠΎΡΠ½ΠΎΡΡΠΈ Π΄Π²ΠΈΠ³Π°ΡΠ΅Π»Ρ ΠΈΠ»ΠΈ ΠΈΠ½Π΄ΠΈΠΊΠ°ΡΠΎΡ ΠΏΡΠΎΠ²Π΅ΡΠΊΠΈ Π΄Π²ΠΈΠ³Π°ΡΠ΅Π»Ρ.
Π§ΡΠΎ Ρ ΠΌΠΎΠ³Ρ ΡΠ΄Π΅Π»Π°ΡΡ, ΡΡΠΎΠ±Ρ ΡΡΠΎ ΠΈΡΠΏΡΠ°Π²ΠΈΡΡ?
ΠΠΎ ΠΊΡΠ°ΠΉΠ½Π΅ΠΉ ΠΌΠ΅ΡΠ΅, Π²Ρ ΠΌΠΎΠΆΠ΅ΡΠ΅ ΠΏΠΎΠΏΡΡΠ°ΡΡΡΡ ΠΎΡΠΈΡΡΠΈΡΡ Π΄Π°ΡΡΠΈΠΊ ΠΊΠΈΡΠ»ΠΎΡΠΎΠ΄Π°, Π½ΠΎ Π΅ΡΠ»ΠΈ ΡΡΠΎ Π½Π΅ ΡΡΠ°Π±ΠΎΡΠ°Π΅Ρ, Π²ΠΎΠ·ΠΌΠΎΠΆΠ½ΠΎ, ΠΏΠΎΡΡΠ΅Π±ΡΠ΅ΡΡΡ Π΅Π³ΠΎ Π·Π°ΠΌΠ΅Π½Π°.
ΠΠΎΠ»ΡΡΠΈΠ½ΡΡΠ²ΠΎ ΡΠΎΠ²ΡΠ΅ΠΌΠ΅Π½Π½ΡΡ Π°Π²ΡΠΎΠΌΠΎΠ±ΠΈΠ»Π΅ΠΉ ΠΈΠΌΠ΅ΡΡ ΠΏΠΎ ΠΊΡΠ°ΠΉΠ½Π΅ΠΉ ΠΌΠ΅ΡΠ΅ Π΄Π²Π° ΠΊΠΈΡΠ»ΠΎΡΠΎΠ΄Π½ΡΡ Π΄Π°ΡΡΠΈΠΊΠ° — ΠΎΠ΄ΠΈΠ½ Π΄ΠΎ ΠΈ ΠΎΠ΄ΠΈΠ½ ΠΏΠΎΡΠ»Π΅ ΠΊΠ°ΡΠ°Π»ΠΈΡΠΈΡΠ΅ΡΠΊΠΎΠ³ΠΎ Π½Π΅ΠΉΡΡΠ°Π»ΠΈΠ·Π°ΡΠΎΡΠ°, Π½ΠΎ Π½Π΅ΠΊΠΎΡΠΎΡΡΠ΅ Π°Π²ΡΠΎΠΌΠΎΠ±ΠΈΠ»ΠΈ ΠΌΠΎΠ³ΡΡ ΠΈΠΌΠ΅ΡΡ Π΄ΠΎ Π²ΠΎΡΡΠΌΠΈ. ΠΠ°ΠΌ Π½ΡΠΆΠ½ΠΎ Π±ΡΠ΄Π΅Ρ ΠΎΠΏΡΠ΅Π΄Π΅Π»ΠΈΡΡ Ρ ΠΏΠΎΠΌΠΎΡΡΡ ΡΠΊΠ°Π½ΠΈΡΠΎΠ²Π°Π½ΠΈΡ OBD II, ΠΊΠ°ΠΊΠΎΠΉ Π΄Π°ΡΡΠΈΠΊ Π²ΡΠ΄Π°Π΅Ρ Π½Π΅ΠΈΡΠΏΡΠ°Π²Π½ΠΎΡΡΡ.
Π‘ΠΌΠ΅Π½Π½ΡΠ΅ ΠΊΠΈΡΠ»ΠΎΡΠΎΠ΄Π½ΡΠ΅ Π΄Π°ΡΡΠΈΠΊΠΈ Π½Π΅ ΡΠ»ΠΈΡΠΊΠΎΠΌ Π΄ΠΎΡΠΎΠ³ΠΈ — ΠΎΠ½ΠΈ ΠΌΠΎΠ³ΡΡ ΡΡΠΎΠΈΡΡ ΠΎΠΊΠΎΠ»ΠΎ 500 Π΄ΠΎΠ»Π»Π°ΡΠΎΠ², Π½ΠΎ Π΄Π»Ρ Π±ΠΎΠ»ΡΡΠΈΠ½ΡΡΠ²Π° Π·Π°ΠΌΠ΅Π½ ΡΡΠ΅Π±ΡΠ΅ΡΡΡ ΡΠΏΠ΅ΡΠΈΠ°Π»ΡΠ½ΡΠΉ ΠΈΠ½ΡΡΡΡΠΌΠ΅Π½Ρ Π΄Π»Ρ Π²ΡΠΏΠΎΠ»Π½Π΅Π½ΠΈΡ ΡΠ°Π±ΠΎΡΡ. ΠΠΎ ΡΡΡΠΈ, ΡΡΠΎΡ ΠΈΠ½ΡΡΡΡΠΌΠ΅Π½Ρ ΠΏΡΠ΅Π΄ΡΡΠ°Π²Π»ΡΠ΅Ρ ΡΠΎΠ±ΠΎΠΉ ΡΠΏΠ΅ΡΠΈΠ°Π»ΡΠ½ΡΠΉ Π³Π°Π΅ΡΠ½ΡΠΉ ΠΊΠ»ΡΡ ΠΈ ΡΡΠΎΠΈΡ ΠΎΡΠ½ΠΎΡΠΈΡΠ΅Π»ΡΠ½ΠΎ Π½Π΅Π΄ΠΎΡΠΎΠ³ΠΎ, Π½ΠΎ Ρ Π±ΠΎΠ»ΡΡΠΈΠ½ΡΡΠ²Π° Π»ΡΠ΄Π΅ΠΉ Π΅Π³ΠΎ Π½Π΅Ρ.
ΠΡ ΠΌΠΎΠΆΠ΅ΡΠ΅ ΠΏΠΎΠΏΡΡΠ°ΡΡΡΡ ΠΎΡΠΈΡΡΠΈΡΡ ΠΊΠΈΡΠ»ΠΎΡΠΎΠ΄Π½ΡΠΉ Π΄Π°ΡΡΠΈΠΊ, Π²Ρ ΠΌΠΎΠΆΠ΅ΡΠ΅ ΠΊΡΠΏΠΈΡΡ Π½ΠΎΠ²ΡΠΉ ΠΊΠΈΡΠ»ΠΎΡΠΎΠ΄Π½ΡΠΉ Π΄Π°ΡΡΠΈΠΊ Π² ΠΠ½ΡΠ΅ΡΠ½Π΅ΡΠ΅ ΠΈ ΠΏΠΎΠΏΡΠΎΡΠΈΡΡ ΠΌΠ΅Ρ Π°Π½ΠΈΠΊΠ° ΡΡΡΠ°Π½ΠΎΠ²ΠΈΡΡ Π΅Π³ΠΎ Π΄Π»Ρ Π²Π°Ρ. ΠΡΠΎ, ΠΏΠΎ ΠΊΡΠ°ΠΉΠ½Π΅ΠΉ ΠΌΠ΅ΡΠ΅, Π½Π΅ΠΌΠ½ΠΎΠ³ΠΎ ΡΠΎΠΊΡΠ°ΡΠΈΡ Π·Π°ΡΡΠ°ΡΡ Π½Π° Π·Π°ΠΌΠ΅Π½Ρ.
ΠΠ°ΡΡΠΈΠΊ ΠΏΠΎΠ»ΠΎΠΆΠ΅Π½ΠΈΡ Π΄ΡΠΎΡΡΠ΅Π»ΡΠ½ΠΎΠΉ Π·Π°ΡΠ»ΠΎΠ½ΠΊΠΈ Π½Π΅ΠΈΡΠΏΡΠ°Π²Π΅Π½
ΠΠ°ΡΡΠΈΠΊ ΠΏΠΎΠ»ΠΎΠΆΠ΅Π½ΠΈΡ Π΄ΡΠΎΡΡΠ΅Π»ΡΠ½ΠΎΠΉ Π·Π°ΡΠ»ΠΎΠ½ΠΊΠΈ ΠΎΠ±ΡΡΠ½ΠΎ ΡΠ°ΡΠΏΠΎΠ»ΠΎΠΆΠ΅Π½ Π² ΠΊΠΎΡΠΏΡΡΠ΅ Π΄ΡΠΎΡΡΠ΅Π»ΡΠ½ΠΎΠΉ Π·Π°ΡΠ»ΠΎΠ½ΠΊΠΈ ΡΡΠ΄ΠΎΠΌ Ρ Π΄ΡΠΎΡΡΠ΅Π»ΡΠ½ΠΎΠΉ Π·Π°ΡΠ»ΠΎΠ½ΠΊΠΎΠΉ, ΠΊΠΎΡΠΎΡΠ°Ρ ΠΎΡΠΊΡΡΠ²Π°Π΅ΡΡΡ, ΠΏΠΎΠ·Π²ΠΎΠ»ΡΡ Π²ΠΎΠ·Π΄ΡΡ Ρ ΠΏΠΎΠΏΠ°Π΄Π°ΡΡ Π² Π΄Π²ΠΈΠ³Π°ΡΠ΅Π»Ρ.
ΠΡΠΎΡ Π΄Π°ΡΡΠΈΠΊ ΠΈΠ·ΠΌΠ΅ΡΡΠ΅Ρ ΠΏΠΎΠ»ΠΎΠΆΠ΅Π½ΠΈΠ΅ ΠΏΠ΅Π΄Π°Π»ΠΈ Π°ΠΊΡΠ΅Π»Π΅ΡΠ°ΡΠΎΡΠ°, ΠΊΠΎΠ³Π΄Π° Π²Ρ Π½Π°ΠΆΠΈΠΌΠ°Π΅ΡΠ΅ Π½Π° Π³Π°Π·, ΠΈ ΡΠΎΠΎΠ±ΡΠ°Π΅Ρ ΠΊΠΎΠΌΠΏΡΡΡΠ΅ΡΡ, Π½Π°ΡΠΊΠΎΠ»ΡΠΊΠΎ ΠΎΡΠΊΡΡΡΡ ΠΊΠ»Π°ΠΏΠ°Π½, ΡΠ΅ΠΌ ΡΠ°ΠΌΡΠΌ ΠΏΡΠΎΠΏΡΡΠΊΠ°Ρ ΠΏΡΠΎΠΏΠΎΡΡΠΈΠΎΠ½Π°Π»ΡΠ½ΠΎΠ΅ ΠΊΠΎΠ»ΠΈΡΠ΅ΡΡΠ²ΠΎ Π²ΠΎΠ·Π΄ΡΡ Π° Π² Π΄Π²ΠΈΠ³Π°ΡΠ΅Π»Ρ.
ΠΡΠΎΡ Π΄Π°ΡΡΠΈΠΊ ΡΠ°ΠΊΠΆΠ΅ ΠΏΠΎΠΌΠΎΠ³Π°Π΅Ρ ΠΏΠ΅ΡΠ΅ΠΊΠ»ΡΡΠ°ΡΡ ΠΏΠ΅ΡΠ΅Π΄Π°ΡΠΈ ΠΏΡΠΈ ΠΏΠΎΠΏΠ°Π΄Π°Π½ΠΈΠΈ Π²ΠΎΠ·Π΄ΡΡ Π° Π² Π΄Π²ΠΈΠ³Π°ΡΠ΅Π»Ρ. ΠΡΠ»ΠΈ ΡΡΠΎΡ Π΄Π°ΡΡΠΈΠΊ Π½Π΅ ΠΌΠΎΠΆΠ΅Ρ ΡΠ²ΡΠ·Π°ΡΡΡΡ Ρ ΠΊΠΎΠΌΠΏΡΡΡΠ΅ΡΠ½ΡΠΌΠΈ ΡΠΈΡΡΠ΅ΠΌΠ°ΠΌΠΈ Π°Π²ΡΠΎΠΌΠΎΠ±ΠΈΠ»Ρ Π΄Π»Ρ ΡΠ΅Π³ΡΠ»ΠΈΡΠΎΠ²Π°Π½ΠΈΡ ΠΎΠ±ΠΎΡΠΎΡΠΎΠ² Π΄Π²ΠΈΠ³Π°ΡΠ΅Π»Ρ, Π°Π²ΡΠΎΠΌΠΎΠ±ΠΈΠ»Ρ ΠΏΠ΅ΡΠ΅ΠΉΠ΄Π΅Ρ Π² ΡΠ΅ΠΆΠΈΠΌ Π±Π΅Π·Π²ΡΡ ΠΎΠ΄Π½ΠΎΠΉ ΠΏΠ΅ΡΠ΅Π΄Π°ΡΠΈ ΠΈ Π²ΠΊΠ»ΡΡΠΈΡ ΡΠ²Π΅ΡΠΎΠ²ΠΎΠΉ ΠΈΠ½Π΄ΠΈΠΊΠ°ΡΠΎΡ ΠΏΠΎΠ½ΠΈΠΆΠ΅Π½Π½ΠΎΠΉ ΠΌΠΎΡΠ½ΠΎΡΡΠΈ Π΄Π²ΠΈΠ³Π°ΡΠ΅Π»Ρ.
Π§ΡΠΎ Ρ ΠΌΠΎΠ³Ρ ΡΠ΄Π΅Π»Π°ΡΡ, ΡΡΠΎΠ±Ρ ΡΡΠΎ ΠΈΡΠΏΡΠ°Π²ΠΈΡΡ?
ΠΠ°ΡΡΠΈΠΊ ΠΊΠΎΡΠΏΡΡΠ° Π΄ΡΠΎΡΡΠ΅Π»ΡΠ½ΠΎΠΉ Π·Π°ΡΠ»ΠΎΠ½ΠΊΠΈ, ΠΊΠ°ΠΊ ΠΈ Π΄Π°ΡΡΠΈΠΊ ΠΊΠΈΡΠ»ΠΎΡΠΎΠ΄Π°, Π½Π΅ ΡΠ²Π»ΡΠ΅ΡΡΡ Π½ΠΈ Π½Π΅Π²Π΅ΡΠΎΡΡΠ½ΠΎ Π΄ΠΎΡΠΎΠ³ΠΎΡΡΠΎΡΡΠΈΠΌ, Π½ΠΈ Π½Π΅Π΄ΠΎΡΠΎΠ³ΠΈΠΌ. Π‘ΡΠΎΠΈΠΌΠΎΡΡΡ Π½ΠΎΠ²ΠΎΠ³ΠΎ Π΄Π°ΡΡΠΈΠΊΠ° ΠΌΠΎΠΆΠ΅Ρ Π²Π°ΡΡΠΈΡΠΎΠ²Π°ΡΡΡΡ ΠΎΡ 100 Π΄ΠΎ 500 Π΄ΠΎΠ»Π»Π°ΡΠΎΠ², Π² Π·Π°Π²ΠΈΡΠΈΠΌΠΎΡΡΠΈ ΠΎΡ ΠΌΠ°ΡΠΊΠΈ ΠΈ ΠΌΠΎΠ΄Π΅Π»ΠΈ Π²Π°ΡΠ΅Π³ΠΎ Π°Π²ΡΠΎΠΌΠΎΠ±ΠΈΠ»Ρ.
ΠΠΏΡΡΠ½ΡΠΉ ΠΌΠ°ΡΡΠ΅Ρ-ΡΠ°ΠΌΠΎΠ΄Π΅Π»ΡΡΠΈΠΊ Π΄ΠΎΠ»ΠΆΠ΅Π½ ΠΈΠΌΠ΅ΡΡ Π²ΠΎΠ·ΠΌΠΎΠΆΠ½ΠΎΡΡΡ Π·Π°ΠΌΠ΅Π½ΠΈΡΡ Π΅Π³ΠΎ ΡΠ°ΠΌΠΎΡΡΠΎΡΡΠ΅Π»ΡΠ½ΠΎ, Π½ΠΎ ΡΠ°ΡΠ΅ Π²ΡΠ΅Π³ΠΎ ΠΌΠ΅Ρ Π°Π½ΠΈΠΊΡ ΠΏΠΎΡΡΠ΅Π±ΡΠ΅ΡΡΡ Π·Π°ΠΌΠ΅Π½ΠΈΡΡ Π΄Π°ΡΡΠΈΠΊ ΠΈ, Π²ΠΎΠ·ΠΌΠΎΠΆΠ½ΠΎ, Π²Π΅ΡΡ ΠΊΠΎΡΠΏΡΡ Π΄ΡΠΎΡΡΠ΅Π»ΡΠ½ΠΎΠΉ Π·Π°ΡΠ»ΠΎΠ½ΠΊΠΈ.
ΠΠΎ ΠΊΡΠ°ΠΉΠ½Π΅ΠΉ ΠΌΠ΅ΡΠ΅, Π²Ρ ΠΌΠΎΠΆΠ΅ΡΠ΅ ΠΊΡΠΏΠΈΡΡ Π½ΠΎΠ²ΡΠΉ Π΄Π°ΡΡΠΈΠΊ, ΡΡΠΎΠ±Ρ ΠΈΠ·Π±Π΅ΠΆΠ°ΡΡ ΠΊΠ°ΠΊΠΎΠ³ΠΎ-Π»ΠΈΠ±ΠΎ Π²Π·Π²ΠΈΠ½ΡΠΈΠ²Π°Π½ΠΈΡ ΡΠ΅Π½, ΠΊΠΎΡΠΎΡΠΎΠ΅ ΠΌΠΎΠΆΠ΅Ρ ΠΏΡΠΎΠΈΠ·ΠΎΠΉΡΠΈ.
ΠΡΠΎΠ±Π»Π΅ΠΌΠ° ΠΊΠΎΡΠΏΡΡΠ° Π΄ΡΠΎΡΡΠ΅Π»ΡΠ½ΠΎΠΉ Π·Π°ΡΠ»ΠΎΠ½ΠΊΠΈ
ΠΠΎΡΠΏΡΡ Π΄ΡΠΎΡΡΠ΅Π»ΡΠ½ΠΎΠΉ Π·Π°ΡΠ»ΠΎΠ½ΠΊΠΈ ΡΠΎΡΡΠΎΠΈΡ Π½Π΅ ΡΠΎΠ»ΡΠΊΠΎ ΠΈΠ· Π΄Π°ΡΡΠΈΠΊΠ° ΠΏΠΎΠ»ΠΎΠΆΠ΅Π½ΠΈΡ Π΄ΡΠΎΡΡΠ΅Π»ΡΠ½ΠΎΠΉ Π·Π°ΡΠ»ΠΎΠ½ΠΊΠΈ.
ΠΡΠΎΡΡΠ΅Π»ΡΠ½Π°Ρ Π·Π°ΡΠ»ΠΎΠ½ΠΊΠ° ΠΎΡΠΊΡΡΠ²Π°Π΅ΡΡΡ ΠΈ Π·Π°ΠΊΡΡΠ²Π°Π΅ΡΡΡ Π² ΠΊΠΎΡΠΏΡΡΠ΅ Π΄ΡΠΎΡΡΠ΅Π»ΡΠ½ΠΎΠΉ Π·Π°ΡΠ»ΠΎΠ½ΠΊΠΈ, ΠΏΠΎΠ·Π²ΠΎΠ»ΡΡ Π²ΠΎΠ·Π΄ΡΡ Ρ ΠΏΡΠΎΠ½ΠΈΠΊΠ°ΡΡ Π² Π΄Π²ΠΈΠ³Π°ΡΠ΅Π»Ρ.ΠΡΠ»ΠΈ ΡΡΠΎΡ ΠΊΠ»Π°ΠΏΠ°Π½ ΠΏΠΎΠ²ΡΠ΅ΠΆΠ΄Π΅Π½ ΠΈΠ»ΠΈ ΡΠ»ΠΎΠΌΠ°Π½, ΡΡΠΎ ΠΌΠΎΠΆΠ΅Ρ Π²ΡΠ·Π²Π°ΡΡ ΡΡΠ°Π±Π°ΡΡΠ²Π°Π½ΠΈΠ΅ ΠΈΠ½Π΄ΠΈΠΊΠ°ΡΠΎΡΠ° ΠΏΠΎΠ½ΠΈΠΆΠ΅Π½Π½ΠΎΠΉ ΠΌΠΎΡΠ½ΠΎΡΡΠΈ Π΄Π²ΠΈΠ³Π°ΡΠ΅Π»Ρ.
ΠΡΠΎΠΌΠ΅ ΡΠΎΠ³ΠΎ, Π½Π°ΠΊΠΎΠΏΠ»Π΅Π½ΠΈΠ΅ ΡΠ³Π»Π΅ΡΠΎΠ΄Π° Π² Π΄Π²ΠΈΠ³Π°ΡΠ΅Π»Π΅ ΠΌΠΎΠΆΠ΅Ρ Π·Π°ΡΠΎΡΠΈΡΡ ΠΎΡΠ²Π΅ΡΡΡΠΈΠ΅ ΠΈΠ»ΠΈ ΠΊΠ»Π°ΠΏΠ°Π½ ΠΈ Π·Π°ΡΡΠ°Π²ΠΈΡΡ Π΄Π²ΠΈΠ³Π°ΡΠ΅Π»Ρ Π΄ΡΠΌΠ°ΡΡ, ΡΡΠΎ ΠΏΠΎΡΡΡΠΏΠ°Π΅Ρ ΠΌΠ΅Π½ΡΡΠ΅ Π²ΠΎΠ·Π΄ΡΡ Π°, ΡΡΠΎ ΡΠ½ΠΈΠΆΠ°Π΅Ρ ΠΌΠΎΡΠ½ΠΎΡΡΡ Π΄Π²ΠΈΠ³Π°ΡΠ΅Π»Ρ ΠΈ Π·Π°Π³ΠΎΡΠ°Π΅ΡΡΡ ΡΠΈΠ³Π½Π°Π»ΡΠ½Π°Ρ Π»Π°ΠΌΠΏΠ°.
Π§ΡΠΎ Ρ ΠΌΠΎΠ³Ρ ΡΠ΄Π΅Π»Π°ΡΡ, ΡΡΠΎΠ±Ρ ΡΡΠΎ ΠΈΡΠΏΡΠ°Π²ΠΈΡΡ?
ΠΠΎΠΎΠ±ΡΠ΅ Π³ΠΎΠ²ΠΎΡΡ, ΠΏΡΠΎΡΠ΅ Π·Π°ΠΌΠ΅Π½ΠΈΡΡ Π²Π΅ΡΡ ΠΊΠΎΡΠΏΡΡ Π΄ΡΠΎΡΡΠ΅Π»ΡΠ½ΠΎΠΉ Π·Π°ΡΠ»ΠΎΠ½ΠΊΠΈ ΡΠ΅Π»ΠΈΠΊΠΎΠΌ, Π° Π½Π΅ ΠΊΠ°ΠΆΠ΄ΡΡ Π΅Π³ΠΎ ΡΠ°ΡΡΡ Π² ΠΎΡΠ΄Π΅Π»ΡΠ½ΠΎΡΡΠΈ. ΠΠ°ΠΌΠ΅Π½Π° Π±ΠΎΠ»ΡΡΠΈΠ½ΡΡΠ²Π° Π΄ΡΠΎΡΡΠ΅Π»ΡΠ½ΡΡ Π·Π°ΡΠ»ΠΎΠ½ΠΎΠΊ ΠΌΠΎΠΆΠ΅Ρ ΡΡΠΎΠΈΡΡ ΠΎΡ 100 Π΄ΠΎ 200 Π΄ΠΎΠ»Π»Π°ΡΠΎΠ² Π±Π΅Π· ΡΡΠ΅ΡΠ° Π·Π°ΡΡΠ°Ρ Π½Π° ΡΠ΅ΠΌΠΎΠ½Ρ.
ΠΠ΄Π½Π°ΠΊΠΎ, Π²ΠΎΠ·ΠΌΠΎΠΆΠ½ΠΎ, Π²Π°ΠΌ Π½Π΅ ΠΏΠΎΡΡΠ΅Π±ΡΠ΅ΡΡΡ Π·Π°ΠΌΠ΅Π½ΡΡΡ ΠΊΠΎΡΠΏΡΡ Π΄ΡΠΎΡΡΠ΅Π»ΡΠ½ΠΎΠΉ Π·Π°ΡΠ»ΠΎΠ½ΠΊΠΈ. ΠΡΠ΅ΠΆΠ΄Π΅ ΡΠ΅ΠΌ ΡΡΠ°ΡΠΈΡΡ Π½Π° ΡΡΠΎ Π΄Π΅Π½ΡΠ³ΠΈ, ΠΏΠΎΠΏΡΠΎΠ±ΡΠΉΡΠ΅ ΡΠ½Π°ΡΠ°Π»Π° ΠΎΡΠΈΡΡΠΈΡΡ Π΅Π³ΠΎ ΡΠ°ΠΌΠΎΡΡΠΎΡΡΠ΅Π»ΡΠ½ΠΎ. Π‘ΡΠΆΠ΅Π½ΠΈΠ΅ Π²ΠΎΠ·Π΄ΡΡ Π° ΠΈΠ·-Π·Π° Π³ΡΡΠ·ΠΈ ΠΈ ΠΊΠΎΠΏΠΎΡΠΈ ΠΌΠΎΠΆΠ½ΠΎ Π»Π΅Π³ΠΊΠΎ ΡΡΡΡΠ°Π½ΠΈΡΡ.
ΠΠ°ΠΆΠ΅ Π΅ΡΠ»ΠΈ Π²Π°ΠΌ ΠΏΡΠΈΠ΄Π΅ΡΡΡ Π·Π°ΠΌΠ΅Π½ΠΈΡΡ ΠΊΠΎΡΠΏΡΡ Π΄ΡΠΎΡΡΠ΅Π»ΡΠ½ΠΎΠΉ Π·Π°ΡΠ»ΠΎΠ½ΠΊΠΈ, ΡΡΠΎ Π²ΡΠ΅ ΡΠ°Π²Π½ΠΎ Π΄ΠΎΠ²ΠΎΠ»ΡΠ½ΠΎ ΠΏΡΠΎΡΡΠΎΠΉ ΠΈ ΠΏΠΎΠ½ΡΡΠ½ΡΠΉ ΠΏΡΠΎΡΠ΅ΡΡ.
ΠΠ°ΡΡΠΈΠΊ ΠΌΠ°ΡΡΠΎΠ²ΠΎΠ³ΠΎ ΡΠ°ΡΡ ΠΎΠ΄Π° Π²ΠΎΠ·Π΄ΡΡ Π° Π½Π΅ΠΈΡΠΏΡΠ°Π²Π΅Π½
ΠΠ°ΡΡΠΈΠΊ ΠΌΠ°ΡΡΠΎΠ²ΠΎΠ³ΠΎ ΡΠ°ΡΡ ΠΎΠ΄Π° Π²ΠΎΠ·Π΄ΡΡ Π° ΡΠ°ΡΠΏΠΎΠ»ΠΎΠΆΠ΅Π½ ΠΌΠ΅ΠΆΠ΄Ρ Π²ΠΎΠ·Π΄ΡΡΠ½ΡΠΌ ΡΠΈΠ»ΡΡΡΠΎΠΌ ΠΈ Π²ΠΏΡΡΠΊΠ½ΡΠΌ ΠΊΠΎΠ»Π»Π΅ΠΊΡΠΎΡΠΎΠΌ.
ΠΠ½ ΠΈΠ·ΠΌΠ΅ΡΡΠ΅Ρ ΡΠ°ΠΊΠΈΠ΅ ΠΏΠ°ΡΠ°ΠΌΠ΅ΡΡΡ, ΠΊΠ°ΠΊ ΠΏΠ»ΠΎΡΠ½ΠΎΡΡΡ ΠΈ Π΄Π°Π²Π»Π΅Π½ΠΈΠ΅ Π²ΠΎΠ·Π΄ΡΡ Π°, ΠΏΠΎΡΡΡΠΏΠ°ΡΡΠ΅Π³ΠΎ Π² Π΄Π²ΠΈΠ³Π°ΡΠ΅Π»Ρ Ρ ΠΏΡΡΠΌΡΠΌ Π²ΠΏΡΡΡΠΊΠΎΠΌ, ΠΈ ΡΠΎΠΎΠ±ΡΠ°Π΅Ρ ΠΊΠΎΠΌΠΏΡΡΡΠ΅ΡΡ, ΠΊΠ°ΠΊ ΠΏΠΎΠ΄Π°Π²Π°ΡΡ ΠΈ ΡΠΌΠ΅ΡΠΈΠ²Π°ΡΡ ΡΠΎΠΏΠ»ΠΈΠ²ΠΎ Ρ ΠΏΠΎΡΡΡΠΏΠ°ΡΡΠΈΠΌ Π²ΠΎΠ·Π΄ΡΡ ΠΎΠΌ, ΡΡΠΎΠ±Ρ ΠΎΠ±Π΅ΡΠΏΠ΅ΡΠΈΡΡ ΠΎΠΏΡΠΈΠΌΠ°Π»ΡΠ½ΠΎΠ΅ ΡΠ³ΠΎΡΠ°Π½ΠΈΠ΅ Π² Π΄Π²ΠΈΠ³Π°ΡΠ΅Π»Π΅.
Π§ΡΠΎ Ρ ΠΌΠΎΠ³Ρ ΡΠ΄Π΅Π»Π°ΡΡ, ΡΡΠΎΠ±Ρ ΡΡΠΎ ΠΈΡΠΏΡΠ°Π²ΠΈΡΡ?
ΠΠ°ΠΊ ΠΈ ΠΊΠΎΡΠΏΡΡ Π΄ΡΠΎΡΡΠ΅Π»ΡΠ½ΠΎΠΉ Π·Π°ΡΠ»ΠΎΠ½ΠΊΠΈ, Π²Ρ ΠΌΠΎΠΆΠ΅ΡΠ΅ ΠΎΡΠΈΡΡΠΈΡΡ Π΄Π°ΡΡΠΈΠΊ ΠΌΠ°ΡΡΠΎΠ²ΠΎΠ³ΠΎ ΡΠ°ΡΡ ΠΎΠ΄Π° Π²ΠΎΠ·Π΄ΡΡ Π° ΠΎΡ Π»ΡΠ±ΠΎΠ³ΠΎ ΠΌΡΡΠΎΡΠ°, ΠΊΠΎΡΠΎΡΡΠΉ ΠΌΠΎΠΆΠ΅Ρ Π½Π°ΠΊΠ°ΠΏΠ»ΠΈΠ²Π°ΡΡΡΡ ΠΈΠ· Π½Π΅Π·Π°ΠΊΡΠ΅ΠΏΠ»Π΅Π½Π½ΠΎΠ³ΠΎ ΠΈΠ»ΠΈ Π·Π°Π±ΠΈΡΠΎΠ³ΠΎ Π²ΠΎΠ·Π΄ΡΡΠ½ΠΎΠ³ΠΎ ΡΠΈΠ»ΡΡΡΠ°. Π Π½Π°ΡΡΠΎΡΡΠ΅Π΅ Π²ΡΠ΅ΠΌΡ ΠΎΠ½ΠΈ ΡΠ°ΠΊΠΆΠ΅ Π΄Π΅Π»Π°ΡΡ ΡΠΏΡΠ΅ΠΈ, ΠΊΠΎΡΠΎΡΡΠ΅ ΠΏΠΎΠΌΠΎΠ³Π°ΡΡ ΠΎΡΠΈΡΡΠΈΡΡ MAF.
ΠΠ°ΠΌΠ΅Π½Π° ΠΌΠΎΠΆΠ΅Ρ ΡΡΠΎΠΈΡΡ Π΄ΠΎ Π½Π΅ΡΠΊΠΎΠ»ΡΠΊΠΈΡ ΡΠΎΡΠ΅Π½ Π΄ΠΎΠ»Π»Π°ΡΠΎΠ², Π½ΠΎ ΠΎΠ±ΡΡΠ½ΠΎ Π°Π½Π°Π»ΠΎΠ³ΠΈΡΠ½Π° ΡΡΠΎΠΈΠΌΠΎΡΡΠΈ ΠΊΠΎΡΠΏΡΡΠ° Π΄ΡΠΎΡΡΠ΅Π»ΡΠ½ΠΎΠΉ Π·Π°ΡΠ»ΠΎΠ½ΠΊΠΈ ΠΈΠ»ΠΈ Π΄Π°ΡΡΠΈΠΊΠ° ΠΊΠΈΡΠ»ΠΎΡΠΎΠ΄Π°.
Π’Π°ΠΊΠΆΠ΅ Π½Π΅ ΠΎΠ±ΡΠ·Π°ΡΠ΅Π»ΡΠ½ΠΎ ΠΈΠΌΠ΅ΡΡ Π½Π°Π΄ ΡΡΠΈΠΌ ΠΏΡΠΎΡΠ΅ΡΡΠΈΠΎΠ½Π°Π»ΡΠ½ΡΡ ΡΠ°Π±ΠΎΡΡ. Π‘Π΄Π΅Π»Π°ΡΡ Π·Π°ΠΌΠ΅Π½Ρ ΡΠ°ΠΌΠΎΡΡΠΎΡΡΠ΅Π»ΡΠ½ΠΎ Π΄ΠΎΠ²ΠΎΠ»ΡΠ½ΠΎ ΠΏΡΠΎΡΡΠΎ, ΠΎΡΠΎΠ±Π΅Π½Π½ΠΎ Ρ ΡΡΠ΅ΡΠΎΠΌ ΠΌΠ½ΠΎΠ³ΠΎΡΠΈΡΠ»Π΅Π½Π½ΡΡ Π΄ΠΈΠ°Π³ΡΠ°ΠΌΠΌ ΠΈ ΠΎΠ±ΡΡΠ°ΡΡΠΈΡ Π²ΠΈΠ΄Π΅ΠΎ, Π΄ΠΎΡΡΡΠΏΠ½ΡΡ Π² Π½Π°ΡΡΠΎΡΡΠ΅Π΅ Π²ΡΠ΅ΠΌΡ Π² ΠΠ½ΡΠ΅ΡΠ½Π΅ΡΠ΅.
ΠΠΠ£ Π°Π²ΡΠΎΠΌΠΎΠ±ΠΈΠ»Ρ Π½Π΅ΠΈΡΠΏΡΠ°Π²Π΅Π½
ΠΠΠ£, ΡΠΎΠΊΡΠ°ΡΠ΅Π½ΠΈΠ΅ ΠΎΡ Engine Control Unit, — ΡΡΠΎ ΠΊΠΎΠΌΠΏΡΡΡΠ΅Ρ, Ρ ΠΊΠΎΡΠΎΡΡΠΌ ΠΎΠ±ΠΌΠ΅Π½ΠΈΠ²Π°ΡΡΡΡ Π΄Π°Π½Π½ΡΠΌΠΈ Π²ΡΠ΅ ΡΡΠΈ Π΄Π°ΡΡΠΈΠΊΠΈ. ΠΠ½ ΠΊΠΎΠ½ΡΡΠΎΠ»ΠΈΡΡΠ΅Ρ ΠΏΠΎΡΡΠΈ Π²ΡΠ΅ Π°ΡΠΏΠ΅ΠΊΡΡ ΡΠ°Π±ΠΎΡΡ Π°Π²ΡΠΎΠΌΠΎΠ±ΠΈΠ»Ρ ΠΈ Π΄Π°ΠΆΠ΅ ΠΏΡΡΠ°Π΅ΡΡΡ ΠΊΠΎΠΌΠΏΠ΅Π½ΡΠΈΡΠΎΠ²Π°ΡΡ Π½Π΅ΠΎΠ±ΡΡΠ½ΡΠ΅ ΡΡΠ»ΠΎΠ²ΠΈΡ, Π²ΠΎΠ·Π½ΠΈΠΊΠ°ΡΡΠΈΠ΅ Π² Π΄Π²ΠΈΠ³Π°ΡΠ΅Π»Π΅.
ΠΠ΅ΠΈΡΠΏΡΠ°Π²Π½ΡΠΉ ΠΠΠ£ ΠΌΠΎΠΆΠ΅Ρ Π±ΡΡΡ ΠΎΠ΄Π½ΠΎΠΉ ΠΈΠ· ΡΠ°ΠΌΡΡ ΡΠ΅ΡΡΠ΅Π·Π½ΡΡ ΠΈ Π΄ΠΎΡΠΎΠ³ΠΎΡΡΠΎΡΡΠΈΡ ΠΏΡΠΎΠ±Π»Π΅ΠΌ, ΠΈΠ·-Π·Π° ΠΊΠΎΡΠΎΡΠΎΠΉ Π·Π°Π³ΠΎΡΠ°Π΅ΡΡΡ ΠΈΠ½Π΄ΠΈΠΊΠ°ΡΠΎΡ ΠΏΠΎΠ½ΠΈΠΆΠ΅Π½Π½ΠΎΠΉ ΠΌΠΎΡΠ½ΠΎΡΡΠΈ Π΄Π²ΠΈΠ³Π°ΡΠ΅Π»Ρ.
Π§ΡΠΎ Ρ ΠΌΠΎΠ³Ρ ΡΠ΄Π΅Π»Π°ΡΡ, ΡΡΠΎΠ±Ρ ΡΡΠΎ ΠΈΡΠΏΡΠ°Π²ΠΈΡΡ?
Π ΡΠΎΠΆΠ°Π»Π΅Π½ΠΈΡ, ΠΏΠΎΡΠΊΠΎΠ»ΡΠΊΡ ΠΠΠ£ — ΡΡΠΎ, ΠΏΠΎ ΡΡΡΠΈ, ΠΊΠΎΠΌΠΏΡΡΡΠ΅Ρ, Π΅Π΄ΠΈΠ½ΡΡΠ²Π΅Π½Π½ΡΠΉ ΡΠ΅Π°Π»ΡΠ½ΡΠΉ ΡΠΏΠΎΡΠΎΠ± ΠΎΠΏΡΠ΅Π΄Π΅Π»ΠΈΡΡ, Π²ΡΠ·ΡΠ²Π°Π΅Ρ Π»ΠΈ ΠΎΠ½ ΡΠΈΠ³Π½Π°Π»ΡΠ½ΡΡ Π»Π°ΠΌΠΏΡ, — ΡΡΠΎ Π·Π°ΠΏΡΡΡΠΈΡΡ ΡΠΊΠ°Π½ΠΈΡΠΎΠ²Π°Π½ΠΈΠ΅ Ρ ΠΏΠΎΠΌΠΎΡΡΡ ΡΠΊΠ°Π½Π΅ΡΠ° OBD II.
ΠΡ ΠΌΠΎΠΆΠ΅ΡΠ΅ ΠΊΡΠΏΠΈΡΡ ΠΠΠ£ Π½Π° Π·Π°ΠΌΠ΅Π½Ρ, Π½ΠΎ ΠΌΠΎΠΆΠ΅Ρ ΠΏΠΎΡΡΠ΅Π±ΠΎΠ²Π°ΡΡΡΡ Π½Π°ΡΡΡΠΎΠΉΠΊΠ° ΠΈΠ»ΠΈ ΠΏΠΎΠ²ΡΠΎΡΠ½Π°Ρ ΠΏΡΠΎΡΠΈΠ²ΠΊΠ°, ΡΡΠΎΠ±Ρ ΠΏΡΠ°Π²ΠΈΠ»ΡΠ½ΠΎ Π°Π΄Π°ΠΏΡΠΈΡΠΎΠ²Π°ΡΡΡΡ ΠΊ ΠΊΠΎΠ½ΠΊΡΠ΅ΡΠ½ΠΎΠΌΡ Π°Π²ΡΠΎΠΌΠΎΠ±ΠΈΠ»Ρ ΠΈ ΡΠ°ΠΊΡΠΎΡΠ°ΠΌ ΠΎΠΊΡΡΠΆΠ°ΡΡΠ΅ΠΉ ΡΡΠ΅Π΄Ρ.
ΠΡΠΎ Π»ΡΡΡΠ΅ Π΄Π΅Π»Π°ΡΡ ΠΏΡΠΎΡΠ΅ΡΡΠΈΠΎΠ½Π°Π»ΡΠ½ΠΎΠΌΡ ΠΌΠ΅Ρ Π°Π½ΠΈΠΊΡ, Π° Π½Π΅ Π² ΠΎΠ΄ΠΈΠ½ΠΎΡΠΊΡ, Π΅ΡΠ»ΠΈ Π²Ρ Π½Π΅ ΡΠ²Π΅ΡΠ΅Π½Ρ Π² ΡΠΎΠ±ΡΡΠ²Π΅Π½Π½ΡΡ ΡΠΏΠΎΡΠΎΠ±Π½ΠΎΡΡΡΡ Π½Π°ΡΡΡΠΎΠΉΠΊΠΈ ΠΈ ΠΊΠΎΠΌΠΏΡΡΡΠ΅ΡΠ½ΡΡ Π½Π°Π²ΡΠΊΠ°Ρ .
ΠΠ°ΡΠ°Π»ΠΈΡΠΈΡΠ΅ΡΠΊΠΈΠΉ Π½Π΅ΠΉΡΡΠ°Π»ΠΈΠ·Π°ΡΠΎΡ Π·Π°ΡΠΎΡΠ΅Π½
ΠΠ°ΡΠ°Π»ΠΈΡΠΈΡΠ΅ΡΠΊΠΈΠΉ Π½Π΅ΠΉΡΡΠ°Π»ΠΈΠ·Π°ΡΠΎΡ ΡΡΡΠ°Π½Π°Π²Π»ΠΈΠ²Π°Π΅ΡΡΡ ΠΏΠΎΠ΄ Π°Π²ΡΠΎΠΌΠΎΠ±ΠΈΠ»Π΅ΠΌ ΠΏΠΎΡΠ»Π΅ Π²ΡΠΏΡΡΠΊΠ½ΠΎΠ³ΠΎ ΠΊΠΎΠ»Π»Π΅ΠΊΡΠΎΡΠ°. ΠΠ³ΠΎ Π·Π°Π΄Π°ΡΠ° — ΠΏΡΠ΅ΠΎΠ±ΡΠ°Π·ΠΎΠ²ΡΠ²Π°ΡΡ ΠΎΠΊΡΠΈΠ΄ ΡΠ³Π»Π΅ΡΠΎΠ΄Π° Π² Π΄ΠΈΠΎΠΊΡΠΈΠ΄ ΡΠ³Π»Π΅ΡΠΎΠ΄Π° ΠΏΡΡΠ΅ΠΌ Π²ΠΎΡΡΡΠ°Π½ΠΎΠ²Π»Π΅Π½ΠΈΡ ΠΈ ΠΎΠΊΠΈΡΠ»Π΅Π½ΠΈΡ, ΡΠ΅ΠΌ ΡΠ°ΠΌΡΠΌ ΡΠΌΠ΅Π½ΡΡΠ°Ρ Π²ΡΠ΅Π΄Π½ΡΠ΅ Π²ΡΠ±ΡΠΎΡΡ.
ΠΠ° ΠΌΠΎΠΌΠ΅Π½Ρ Π½Π°ΠΏΠΈΡΠ°Π½ΠΈΡ ΡΡΠΎΠΉ ΡΡΠ°ΡΡΠΈ Π² Π½Π°ΡΡΠΎΡΡΠ΅Π΅ Π²ΡΠ΅ΠΌΡ Π·Π°ΠΏΡΠ΅ΡΠ΅Π½ΠΎ Π΅Π·Π΄ΠΈΡΡ Π½Π° Π°Π²ΡΠΎΠΌΠΎΠ±ΠΈΠ»Π΅ Π±Π΅Π· ΠΊΠ°ΡΠ°Π»ΠΈΡΠΈΡΠ΅ΡΠΊΠΎΠ³ΠΎ Π½Π΅ΠΉΡΡΠ°Π»ΠΈΠ·Π°ΡΠΎΡΠ° (Π΅ΡΠ»ΠΈ ΡΠΎΠ»ΡΠΊΠΎ ΡΡΠΎ Π½Π΅ Π°Π²ΡΠΎΠΌΠΎΠ±ΠΈΠ»Ρ Π΄ΠΎ 1975 Π³ΠΎΠ΄Π°), ΠΈ Π΅ΡΠ»ΠΈ ΠΎΠ½ Π·Π°ΡΠΎΡΠΈΡΡΡ, ΠΎΠ½ Π½Π΅ ΠΏΡΠΎΠΉΠ΄Π΅Ρ ΠΏΡΠΎΠ²Π΅ΡΠΊΡ Π½Π° Π²ΡΠ±ΡΠΎΡΡ.
ΠΡΠΎ ΠΌΠΎΠΆΠ΅Ρ ΠΏΡΠΈΠ²Π΅ΡΡΠΈ ΠΊ ΡΡΠ°Π±Π°ΡΡΠ²Π°Π½ΠΈΡ ΡΠΈΠ³Π½Π°Π»ΡΠ½ΠΎΠΉ Π»Π°ΠΌΠΏΡ ΠΏΠΎΠ½ΠΈΠΆΠ΅Π½Π½ΠΎΠΉ ΠΌΠΎΡΠ½ΠΎΡΡΠΈ Π΄Π²ΠΈΠ³Π°ΡΠ΅Π»Ρ, Π½ΠΎ Π±ΠΎΠ»Π΅Π΅ Π²Π΅ΡΠΎΡΡΠ½ΠΎ, ΡΡΠΎ ΡΡΠ°Π±ΠΎΡΠ°Π΅Ρ ΡΠΈΠ³Π½Π°Π»ΡΠ½Π°Ρ Π»Π°ΠΌΠΏΠ° ΠΏΡΠΎΠ²Π΅ΡΠΊΠΈ Π΄Π²ΠΈΠ³Π°ΡΠ΅Π»Ρ.
Π§ΡΠΎ Ρ ΠΌΠΎΠ³Ρ ΡΠ΄Π΅Π»Π°ΡΡ, ΡΡΠΎΠ±Ρ ΡΡΠΎ ΠΈΡΠΏΡΠ°Π²ΠΈΡΡ?
ΠΠ°ΠΊ ΠΈ ECU, Π·Π°ΠΌΠ΅Π½Π° ΠΊΠ°ΡΠ°Π»ΠΈΡΠΈΡΠ΅ΡΠΊΠΎΠ³ΠΎ Π½Π΅ΠΉΡΡΠ°Π»ΠΈΠ·Π°ΡΠΎΡΠ° — Π΄ΠΎΡΠΎΠ³ΠΎΡΡΠΎΡΡΠΈΠΉ ΡΠ΅ΠΌΠΎΠ½Ρ ΠΈΠ·-Π·Π° ΡΠΏΠΎΡΠΎΠ±Π° Π΅Π³ΠΎ ΠΈΠ·Π³ΠΎΡΠΎΠ²Π»Π΅Π½ΠΈΡ ΠΈ ΠΈΡΠΏΠΎΠ»ΡΠ·ΡΠ΅ΠΌΡΡ ΠΌΠ°ΡΠ΅ΡΠΈΠ°Π»ΠΎΠ². ΠΠΎΠ²ΡΠΉ, Ρ ΡΠ°Π±ΠΎΡΠ΅ΠΉ ΡΠΈΠ»ΠΎΠΉ, ΠΌΠΎΠΆΠ΅Ρ ΡΡΠΎΠΈΡΡ Π±ΠΎΠ»Π΅Π΅ 2000 Π΄ΠΎΠ»Π»Π°ΡΠΎΠ².
Π₯ΠΎΡΡ ΡΠ΅Ρ Π½ΠΈΡΠ΅ΡΠΊΠΈ ΠΏΠΎΠ΄ΠΊΠΎΠ²Π°Π½Π½ΡΠΉ ΡΠ°ΠΌΠΎΠ΄Π΅Π»ΡΡΠΈΠΊ ΠΌΠΎΠΆΠ΅Ρ Π·Π°ΠΌΠ΅Π½ΠΈΡΡ ΠΊΠ°ΡΠ°Π»ΠΈΡΠΈΡΠ΅ΡΠΊΠΈΠΉ Π½Π΅ΠΉΡΡΠ°Π»ΠΈΠ·Π°ΡΠΎΡ ΡΠ°ΠΌΠΎΡΡΠΎΡΡΠ΅Π»ΡΠ½ΠΎ Π±Π΅Π· ΠΎΡΠΎΠ±ΡΡ Ρ Π»ΠΎΠΏΠΎΡ, ΠΏΠΎΡΡΠ΅Π±ΡΠ΅ΡΡΡ Π΄ΠΎΠΌΠΊΡΠ°Ρ ΠΈ Π΄ΡΡΠ³ΠΈΠ΅ ΠΈΠ½ΡΡΡΡΠΌΠ΅Π½ΡΡ, ΡΠ°ΠΊ ΠΊΠ°ΠΊ Π²Π°ΠΌ ΠΏΡΠΈΠ΄Π΅ΡΡΡ Π·Π°Π»Π΅Π·ΡΡ ΠΏΠΎΠ΄ Π°Π²ΡΠΎΠΌΠΎΠ±ΠΈΠ»Ρ, ΡΡΠΎΠ±Ρ ΠΏΡΠΎΠΈΠ·Π²Π΅ΡΡΠΈ ΡΠ΅ΠΌΠΎΠ½Ρ.
ΠΡΠΎΠ±Π»Π΅ΠΌΠ° Ρ Π°ΠΊΠΊΡΠΌΡΠ»ΡΡΠΎΡΠΎΠΌ
Π Π±ΠΎΠ»ΡΡΠΈΠ½ΡΡΠ²Π΅ ΡΠ»ΡΡΠ°Π΅Π² ΠΏΡΠΎΠ±Π»Π΅ΠΌΠ° Ρ Π°ΠΊΠΊΡΠΌΡΠ»ΡΡΠΎΡΠΎΠΌ — Π±ΡΠ΄Ρ ΡΠΎ ΠΌΠ΅ΡΡΠ²ΡΠΉ / ΠΏΠΎΠ²ΡΠ΅ΠΆΠ΄Π΅Π½Π½ΡΠΉ ΡΠ»Π΅ΠΌΠ΅Π½Ρ ΠΈΠ»ΠΈ ΡΡΡ Π»ΡΠΉ Π³ΡΡΠ½Ρ — Π½Π΅ ΠΏΡΠΈΠ²ΠΎΠ΄ΠΈΡ ΠΊ Π²ΠΊΠ»ΡΡΠ΅Π½ΠΈΡ ΠΈΠ½Π΄ΠΈΠΊΠ°ΡΠΎΡΠ° ΠΏΠΎΠ½ΠΈΠΆΠ΅Π½Π½ΠΎΠΉ ΠΌΠΎΡΠ½ΠΎΡΡΠΈ Π΄Π²ΠΈΠ³Π°ΡΠ΅Π»Ρ.
ΠΠ΅ΡΠ΅Π΄ ΡΠ΅ΠΌ, ΠΊΠ°ΠΊ Π·Π°Π³ΠΎΡΠΈΡΡΡ ΡΠΈΠ³Π½Π°Π»ΡΠ½Π°Ρ Π»Π°ΠΌΠΏΠ°, ΡΠΊΠΎΡΠ΅Π΅ Π²ΡΠ΅Π³ΠΎ, ΠΏΠΎΡΠ²ΡΡΡΡ Π΄ΡΡΠ³ΠΈΠ΅ ΡΠΈΠΌΠΏΡΠΎΠΌΡ ΠΏΡΠΎΠ±Π»Π΅ΠΌΡ Ρ Π°ΠΊΠΊΡΠΌΡΠ»ΡΡΠΎΡΠΎΠΌ.
Π§ΡΠΎ Ρ ΠΌΠΎΠ³Ρ ΡΠ΄Π΅Π»Π°ΡΡ, ΡΡΠΎΠ±Ρ ΡΡΠΎ ΠΈΡΠΏΡΠ°Π²ΠΈΡΡ?
Π‘Π°ΠΌΡΠΉ ΠΏΡΠΎΡΡΠΎΠΉ ΡΠΏΠΎΡΠΎΠ± ΡΠ΅ΡΠΈΡΡ ΠΏΡΠΎΠ±Π»Π΅ΠΌΡ Ρ Π°ΠΊΠΊΡΠΌΡΠ»ΡΡΠΎΡΠΎΠΌ — ΡΠ±Π΅Π΄ΠΈΡΡΡΡ, ΡΡΠΎ Π²ΡΠ΅ ΡΠΎΠ΅Π΄ΠΈΠ½Π΅Π½ΠΈΡ Π½Π°Ρ ΠΎΠ΄ΡΡΡΡ Π½Π° ΡΠ²ΠΎΠΈΡ ΠΌΠ΅ΡΡΠ°Ρ ΠΈ ββΠ½Π΅ ΠΏΠΎΠ΄Π²Π΅ΡΠΆΠ΅Π½Ρ ΠΊΠΎΡΡΠΎΠ·ΠΈΠΈ.
ΠΡ ΠΌΠΎΠΆΠ΅ΡΠ΅ Π»Π΅Π³ΠΊΠΎ ΡΠ΄Π°Π»ΠΈΡΡ Π»ΡΠ±ΡΡ ΠΊΠΎΡΡΠΎΠ·ΠΈΡ Π²ΠΎΠΊΡΡΠ³ ΠΊΠ»Π΅ΠΌΠΌ, ΠΎΡΡΠΎΠ΅Π΄ΠΈΠ½ΠΈΠ² Π²ΡΠ΅ ΠΊΠ°Π±Π΅Π»ΠΈ ΠΈ ΠΈΡΠΏΠΎΠ»ΡΠ·ΡΡ ΠΏΠΈΡΠ΅Π²ΡΡ ΡΠΎΠ΄Ρ ΠΈΠ»ΠΈ Π΄ΡΡΠ³ΠΎΠΉ ΠΎΡΠΈΡΡΠΈΡΠ΅Π»Ρ, ΡΡΠΎΠ±Ρ ΠΈΠ·Π±Π°Π²ΠΈΡΡΡΡ ΠΎΡ Π½Π΅ΠΆΠ΅Π»Π°ΡΠ΅Π»ΡΠ½ΡΡ ΠΎΡΠ»ΠΎΠΆΠ΅Π½ΠΈΠΉ.
ΠΡΠ»ΠΈ Π°ΠΊΠΊΡΠΌΡΠ»ΡΡΠΎΡΠ½ΡΠ΅ ΡΠ»Π΅ΠΌΠ΅Π½ΡΡ ΠΏΠΎΠ²ΡΠ΅ΠΆΠ΄Π΅Π½Ρ ΠΈΠ»ΠΈ ΡΠ°Π·ΡΡΠΆΠ΅Π½Ρ, ΡΠ»Π΅ΠΊΡΡΠΎΠ½ΠΈΠΊΠ° — ΠΈΠ»ΠΈ Π΅Π΅ ΠΎΡΡΡΡΡΡΠ²ΠΈΠ΅ — Π²ΠΌΠ΅ΡΡΠ΅ Ρ Π½Π΅Π²ΠΎΠ·ΠΌΠΎΠΆΠ½ΠΎΡΡΡΡ Π·Π°Π²Π΅ΡΡΠΈ Π°Π²ΡΠΎΠΌΠΎΠ±ΠΈΠ»Ρ, Π²Π΅ΡΠΎΡΡΠ½ΠΎ, ΠΏΡΠ΅Π΄ΡΠΏΡΠ΅Π΄ΠΈΡ Π²Π°Ρ ΠΎ ΠΏΡΠΎΠ±Π»Π΅ΠΌΠ΅ ΡΠ°Π½ΡΡΠ΅, ΡΠ΅ΠΌ ΡΠΈΠ³Π½Π°Π»ΡΠ½Π°Ρ Π»Π°ΠΌΠΏΠ°.
Π‘ΠΌΠ΅Π½Π½ΡΠ΅ Π±Π°ΡΠ°ΡΠ΅ΠΈ ΠΎΠ±ΡΡΠ½ΠΎ ΠΎΡΠ½ΠΎΡΠΈΡΠ΅Π»ΡΠ½ΠΎ Π½Π΅Π΄ΠΎΡΠΎΠ³ΠΈ ΠΈ ΠΎΠ±ΡΡΠ½ΠΎ Π·Π°ΠΌΠ΅Π½ΡΡΡΡΡ. Π₯ΠΎΡΡ, Π²ΠΎΠ·ΠΌΠΎΠΆΠ½ΠΎ, Π²ΡΠ΅, ΡΡΠΎ Π²Π°ΠΌ Π½ΡΠΆΠ½ΠΎ, — ΡΡΠΎ Π·Π°ΡΡΠ΄ΠΊΠ° Π°ΠΊΠΊΡΠΌΡΠ»ΡΡΠΎΡΠ°. ΠΠ΄ΠΈΠ½ΡΡΠ²Π΅Π½Π½ΡΠΉ ΡΠΏΠΎΡΠΎΠ± Π΄Π΅ΠΉΡΡΠ²ΠΈΡΠ΅Π»ΡΠ½ΠΎ ΡΠ·Π½Π°ΡΡ ΡΡΠΎ — ΠΈΡΠΏΠΎΠ»ΡΠ·ΠΎΠ²Π°ΡΡ ΡΠΏΠ΅ΡΠΈΠ°Π»ΡΠ½ΡΠΉ ΡΠ΅ΡΡΠ΅Ρ ΠΈ Π°Π½Π°Π»ΠΈΠ·Π°ΡΠΎΡ Π°ΠΊΠΊΡΠΌΡΠ»ΡΡΠΎΡΠ° Ρ Π΄ΠΈΠ°Π³Π½ΠΎΡΡΠΈΡΠ΅ΡΠΊΠΈΠΌΠΈ ΡΡΠ½ΠΊΡΠΈΡΠΌΠΈ, ΡΡΠΎΠ±Ρ ΡΠ·Π½Π°ΡΡ ΠΎ ΡΠΎΡΡΠΎΡΠ½ΠΈΠΈ Π°ΠΊΠΊΡΠΌΡΠ»ΡΡΠΎΡΠ°.
Π Π΅ΡΠ»ΠΈ Π²Ρ ΡΠ΅ΡΠΈΡΠ΅, ΡΡΠΎ Π²Π°ΠΌ Π½ΡΠΆΠ΅Π½ Π½ΠΎΠ²ΡΠΉ Π°ΠΊΠΊΡΠΌΡΠ»ΡΡΠΎΡ, ΠΎΠ·Π½Π°ΠΊΠΎΠΌΡΡΠ΅ΡΡ Ρ Π½Π°ΡΠΈΠΌ ΡΡΠΊΠΎΠ²ΠΎΠ΄ΡΡΠ²ΠΎΠΌ ΠΏΠΎ ΡΠΈΠΏΠ°ΠΌ, Π³ΡΡΠΏΠΏΠ°ΠΌ ΠΈ ΡΠ°Π·ΠΌΠ΅ΡΠ°ΠΌ Π°Π²ΡΠΎΠΌΠΎΠ±ΠΈΠ»ΡΠ½ΡΡ Π°ΠΊΠΊΡΠΌΡΠ»ΡΡΠΎΡΠΎΠ², ΡΡΠΎΠ±Ρ ΡΠ±Π΅Π΄ΠΈΡΡΡΡ, ΡΡΠΎ Π²Ρ Π²ΡΠ±ΡΠ°Π»ΠΈ Π½ΡΠΆΠ½ΡΠΉ!
ΠΠ΅ΠΈΡΠΏΡΠ°Π²Π½ΠΎΡΡΡ ΡΡΠ°Π½ΡΠΌΠΈΡΡΠΈΠΈ
ΠΡΡΠ³Π°Ρ ΠΏΡΠΎΠ±Π»Π΅ΠΌΠ°, ΠΊΠΎΡΠΎΡΠ°Ρ, ΡΠΊΠΎΡΠ΅Π΅ Π²ΡΠ΅Π³ΠΎ, ΠΏΡΠΈΠ²Π΅Π΄Π΅Ρ ΠΊ ΡΡΠ°Π±Π°ΡΡΠ²Π°Π½ΠΈΡ ΠΈΠ½Π΄ΠΈΠΊΠ°ΡΠΎΡΠ° ΠΏΡΠΎΠ²Π΅ΡΠΊΠΈ Π΄Π²ΠΈΠ³Π°ΡΠ΅Π»Ρ Π΄ΠΎ ΠΏΠΎΡΠ²Π»Π΅Π½ΠΈΡ ΠΈΠ½Π΄ΠΈΠΊΠ°ΡΠΎΡΠ° ΠΏΠΎΠ½ΠΈΠΆΠ΅Π½Π½ΠΎΠΉ ΠΌΠΎΡΠ½ΠΎΡΡΠΈ Π΄Π²ΠΈΠ³Π°ΡΠ΅Π»Ρ, — ΡΡΠΎ ΠΊΠΎΠ΄ Π½Π΅ΠΈΡΠΏΡΠ°Π²Π½ΠΎΡΡΠΈ ΡΡΠ°Π½ΡΠΌΠΈΡΡΠΈΠΈ.
ΠΡΠ΅ Π΄Π°ΡΡΠΈΠΊΠΈ, ΠΎ ΠΊΠΎΡΠΎΡΡΡ ΠΌΡ Π³ΠΎΠ²ΠΎΡΠΈΠ»ΠΈ Π΄ΠΎ ΡΠΈΡ ΠΏΠΎΡ Π² ΡΡΠΎΠΉ ΡΡΠ°ΡΡΠ΅, Π½Π°ΡΡΠΎΠ»ΡΠΊΠΎ ΡΠ²ΡΠ·Π°Π½Ρ Ρ ΠΏΡΠ°Π²ΠΈΠ»ΡΠ½ΠΎΠΉ ΡΠ°Π±ΠΎΡΠΎΠΉ ΡΡΠ°Π½ΡΠΌΠΈΡΡΠΈΠΈ, ΡΡΠΎ ΡΠ½ΠΈΠΆΠ΅Π½ΠΈΠ΅ ΠΌΠΎΡΠ½ΠΎΡΡΠΈ Π΄Π²ΠΈΠ³Π°ΡΠ΅Π»Ρ ΠΌΠΎΠΆΠ΅Ρ Π±ΡΡΡ Π²ΡΠ·Π²Π°Π½ΠΎ ΡΡΠ°Π½ΡΠΌΠΈΡΡΠΈΠ΅ΠΉ ΠΈ Π»ΡΠ±ΠΎΠΉ ΠΈΠ· Π΅Π΅ ΡΠΈΡΡΠ΅ΠΌ.
ΠΠΈΠ·ΠΊΠΈΠΉ ΡΡΠΎΠ²Π΅Π½Ρ ΡΡΠ°Π½ΡΠΌΠΈΡΡΠΈΠΎΠ½Π½ΠΎΠΉ ΠΆΠΈΠ΄ΠΊΠΎΡΡΠΈ ΠΈΠ»ΠΈ ΠΏΡΠΎΡΠΊΠ°Π»ΡΠ·ΡΠ²Π°ΡΡΠ°Ρ ΠΌΡΡΡΠ° ΠΌΠΎΠ³ΡΡ Π²ΡΠ·Π²Π°ΡΡ ΠΊΠΎΠ΄ Π½Π΅ΠΈΡΠΏΡΠ°Π²Π½ΠΎΡΡΠΈ.
Π§ΡΠΎ Ρ ΠΌΠΎΠ³Ρ ΡΠ΄Π΅Π»Π°ΡΡ, ΡΡΠΎΠ±Ρ ΡΡΠΎ ΠΈΡΠΏΡΠ°Π²ΠΈΡΡ?
ΠΡ ΠΌΠΎΠΆΠ΅ΡΠ΅ ΠΏΡΠΎΠ²Π΅ΡΠΈΡΡ ΡΡΠ°Π½ΡΠΌΠΈΡΡΠΈΠΎΠ½Π½ΡΡ ΠΆΠΈΠ΄ΠΊΠΎΡΡΡ ΡΠ°ΠΌΠΎΡΡΠΎΡΡΠ΅Π»ΡΠ½ΠΎ, ΠΎΠ±ΡΠ°ΡΠΈΠ²ΡΠΈΡΡ ΠΊ ΡΡΠΊΠΎΠ²ΠΎΠ΄ΡΡΠ²Ρ ΠΏΠΎΠ»ΡΠ·ΠΎΠ²Π°ΡΠ΅Π»Ρ ΠΈΠ»ΠΈ ΡΠ»Π΅Π΄ΡΡ Π½Π°ΡΠ΅ΠΌΡ ΡΡΠΊΠΎΠ²ΠΎΠ΄ΡΡΠ²Ρ ΠΏΠΎ ΠΏΡΠΎΠ²Π΅ΡΠΊΠ΅ ΠΈ Π΄ΠΎΠ±Π°Π²Π»Π΅Π½ΠΈΡ ΡΡΠ°Π½ΡΠΌΠΈΡΡΠΈΠΎΠ½Π½ΠΎΠΉ ΠΆΠΈΠ΄ΠΊΠΎΡΡΠΈ.ΠΠΎ ΡΡΡΠΈ, Π²Ρ Π½Π°Ρ ΠΎΠ΄ΠΈΡΠ΅ ΡΡΠΏ ΠΈ ΠΏΡΠΎΠ²Π΅ΡΡΠ΅ΡΠ΅ ΡΡΠΎΠ²Π΅Π½Ρ ΠΈ ΠΊΠ°ΡΠ΅ΡΡΠ²ΠΎ ΠΆΠΈΠ΄ΠΊΠΎΡΡΠΈ. ΠΡΠΎ ΠΏΠΎΡ ΠΎΠΆΠ΅ Π½Π° ΠΏΡΠΎΠ²Π΅ΡΠΊΡ ΠΌΠΎΡΠΎΡΠ½ΠΎΠ³ΠΎ ΠΌΠ°ΡΠ»Π°.
ΠΠ°ΠΌΠ΅Π½Π° ΡΡΠ°Π½ΡΠΌΠΈΡΡΠΈΠΎΠ½Π½ΠΎΠΉ ΠΆΠΈΠ΄ΠΊΠΎΡΡΠΈ ΠΈΠ½ΠΎΠ³Π΄Π° ΠΌΠΎΠΆΠ΅Ρ ΡΠ΅ΡΠΈΡΡ ΠΏΡΠΎΠ±Π»Π΅ΠΌΡ, Π½ΠΎ Π²ΡΡΠ΄ Π»ΠΈ ΡΠ΅ΡΠΈΡ ΠΏΡΠΎΠ±Π»Π΅ΠΌΡ, ΠΏΠΎΡΠΊΠΎΠ»ΡΠΊΡ ΠΎΠ±ΡΡΠ½ΠΎ ΡΡΠΎ Π±ΠΎΠ»Π΅Π΅ ΡΠ΅ΡΡΠ΅Π·Π½Π°Ρ ΠΏΡΠΎΠ±Π»Π΅ΠΌΠ°.
Π‘ΠΊΠ°Π½ΠΈΡΠΎΠ²Π°Π½ΠΈΠ΅ Π°Π²ΡΠΎΠΌΠΎΠ±ΠΈΠ»Ρ ΠΏΠΎΠ·Π²ΠΎΠ»ΠΈΡ ΠΏΠΎΠ»ΡΡΠΈΡΡ Π±ΠΎΠ»Π΅Π΅ ΠΏΠΎΠ΄ΡΠΎΠ±Π½ΡΡ ΠΈΠ½ΡΠΎΡΠΌΠ°ΡΠΈΡ ΠΎ ΡΠΎΠΌ, ΡΡΠΎ Π½Π° ΡΠ°ΠΌΠΎΠΌ Π΄Π΅Π»Π΅ ΠΏΡΠΎΠΈΡΡ ΠΎΠ΄ΠΈΡ Ρ Π»ΡΠ±ΡΠΌΠΈ Π½Π΅ΠΈΡΠΏΡΠ°Π²Π½ΠΎΡΡΡΠΌΠΈ ΡΡΠ°Π½ΡΠΌΠΈΡΡΠΈΠΈ.
Π§ΡΠΎΠ±Ρ ΡΠ·Π½Π°ΡΡ Π±ΠΎΠ»ΡΡΠ΅ ΠΎ ΡΠ½ΠΈΠΆΠ΅Π½ΠΈΠΈ ΠΌΠΎΡΠ½ΠΎΡΡΠΈ Π΄Π²ΠΈΠ³Π°ΡΠ΅Π»Ρ ΠΈ ΡΠΏΠΎΡΠΎΠ±Π°Ρ ΡΠ΅ΡΠ΅Π½ΠΈΡ ΠΏΡΠΎΠ±Π»Π΅ΠΌΡ, Π²ΠΎΡ ΠΏΠΎΠ»Π΅Π·Π½ΠΎΠ΅ Π²ΠΈΠ΄Π΅ΠΎ, ΠΊΠΎΡΠΎΡΡΠΌ ΠΌΡ ΠΏΠΎΠ΄Π΅Π»ΠΈΠ»ΠΈΡΡ Ρ Π²Π°ΠΌΠΈ.
Π§Π΅Π³ΠΎ ΠΌΠ½Π΅ ΠΎΠΆΠΈΠ΄Π°ΡΡ, Π΅ΡΠ»ΠΈ Ρ Π½Π΅ ΠΌΠΎΠ³Ρ (ΠΈΠ»ΠΈ Π½Π΅ Ρ ΠΎΡΡ) ΡΠ΅ΠΌΠΎΠ½ΡΠΈΡΠΎΠ²Π°ΡΡ ΡΠ²ΠΎΠΉ Π°Π²ΡΠΎΠΌΠΎΠ±ΠΈΠ»Ρ ΡΠ°ΠΌΠΎΡΡΠΎΡΡΠ΅Π»ΡΠ½ΠΎ?
ΠΠ½ΠΎΠ³ΠΈΠ΅ ΠΈΠ· ΠΏΡΠΈΡΠΈΠ½, ΠΏΠΎ ΠΊΠΎΡΠΎΡΡΠΌ Π·Π°Π³ΠΎΡΠ°Π΅ΡΡΡ ΡΠΈΠ³Π½Π°Π»ΡΠ½Π°Ρ Π»Π°ΠΌΠΏΠ° ΠΏΠΎΠ½ΠΈΠΆΠ΅Π½Π½ΠΎΠΉ ΠΌΠΎΡΠ½ΠΎΡΡΠΈ Π΄Π²ΠΈΠ³Π°ΡΠ΅Π»Ρ, ΡΡΠ΅Π±ΡΡΡ Π½Π΅ΠΌΠ΅Π΄Π»Π΅Π½Π½ΠΎΠ³ΠΎ ΡΠ΅ΡΠ΅Π½ΠΈΡ. ΠΠ΄Π½Π°ΠΊΠΎ ΡΡΠΎ Π½Π΅ Π΄ΠΎΠ»ΠΆΠ½ΠΎ Π²ΡΠ·ΡΠ²Π°ΡΡ ΠΏΠ°Π½ΠΈΠΊΡ, ΠΏΠΎΡΠΊΠΎΠ»ΡΠΊΡ Π±ΠΎΠ»ΡΡΠΈΠ½ΡΡΠ²ΠΎ ΡΡΠΈΡ ΠΏΡΠΎΠ±Π»Π΅ΠΌ ΠΌΠΎΠΆΠ½ΠΎ ΠΈΡΠΏΡΠ°Π²ΠΈΡΡ Ρ ΠΏΠΎΠΌΠΎΡΡΡ Π½Π΅Π±ΠΎΠ»ΡΡΠΎΠ³ΠΎ ΠΈΡΡΠ»Π΅Π΄ΠΎΠ²Π°Π½ΠΈΡ ΠΈ Π½Π΅ΠΊΠΎΡΠΎΡΡΡ Π±Π°Π·ΠΎΠ²ΡΡ Π½ΠΎΡ-Ρ Π°Ρ.
ΠΠΎΡΡΠ°Π²ΠΊΠ° Π²Π°ΡΠ΅Π³ΠΎ Π°Π²ΡΠΎΠΌΠΎΠ±ΠΈΠ»Ρ ΠΊ ΠΌΠ΅Ρ Π°Π½ΠΈΠΊΡ Π±ΡΠ΄Π΅Ρ ΡΡΠΎΠΈΡΡ Π½Π΅ΠΌΠ½ΠΎΠ³ΠΎ Π΄ΠΎΡΠΎΠΆΠ΅, ΡΠ΅ΠΌ ΡΠ΅ΠΌΠΎΠ½Ρ ΡΠ°ΠΌΠΎΡΡΠΎΡΡΠ΅Π»ΡΠ½ΠΎ, Π½ΠΎ ΠΏΡΠ΅ΠΈΠΌΡΡΠ΅ΡΡΠ²Π° ΠΏΠ΅ΡΠ΅Π΄ΠΎΠ²ΡΡ ΠΈΠ½ΡΡΡΡΠΌΠ΅Π½ΡΠΎΠ² ΡΠΊΠ°Π½ΠΈΡΠΎΠ²Π°Π½ΠΈΡ ΠΈ Π»Π΅Π³ΠΊΠΎΠ΄ΠΎΡΡΡΠΏΠ½ΠΎΠ³ΠΎ ΠΎΠ±ΠΎΡΡΠ΄ΠΎΠ²Π°Π½ΠΈΡ ΡΡΠΊΠΎΠ½ΠΎΠΌΡΡ Π²Π°ΡΠ΅ Π²ΡΠ΅ΠΌΡ ΠΈ ΠΏΡΠ΅Π΄ΠΎΡΠ²ΡΠ°ΡΡΡ Π»ΡΠ±ΡΠ΅ ΠΎΡΠΈΠ±ΠΊΠΈ, ΠΊΠΎΡΠΎΡΡΠ΅ Π²Ρ ΠΌΠΎΠ³Π»ΠΈ Π±Ρ ΡΠ΄Π΅Π»Π°ΡΡ.
ΠΠΆΠΈΠ΄Π°ΠΉΡΠ΅, ΡΡΠΎ Π»ΡΠ±ΠΎΠΉ ΠΌΠ΅Ρ Π°Π½ΠΈΠΊ ΠΏΡΠΎΠ²Π΅Π΄Π΅Ρ ΠΏΠΎΠ»Π½ΠΎΠ΅ ΡΠΊΠ°Π½ΠΈΡΠΎΠ²Π°Π½ΠΈΠ΅ ΡΡΠ°Π½ΡΠΏΠΎΡΡΠ½ΠΎΠ³ΠΎ ΡΡΠ΅Π΄ΡΡΠ²Π°, ΠΏΡΠ΅ΠΆΠ΄Π΅ ΡΠ΅ΠΌ Π²ΡΠΏΠΎΠ»Π½ΡΡΡ ΠΊΠ°ΠΊΠΈΠ΅-Π»ΠΈΠ±ΠΎ ΡΠ°Π±ΠΎΡΡ Ρ Π½ΠΈΠΌ, ΡΡΠΎΠ±Ρ ΠΎΠΏΡΠ΅Π΄Π΅Π»ΠΈΡΡ ΡΠΎΡΠ½ΠΎΠ΅ ΠΌΠ΅ΡΡΠΎ Π²ΠΎΠ·Π½ΠΈΠΊΠ½ΠΎΠ²Π΅Π½ΠΈΡ ΠΏΡΠΎΠ±Π»Π΅ΠΌΡ. ΠΡΠ»ΠΈ Π²Ρ Ρ ΠΎΡΠΈΡΠ΅ ΡΡΠ°ΡΡΠ²ΠΎΠ²Π°ΡΡ Π² ΠΏΡΠΎΠΈΡΡ ΠΎΠ΄ΡΡΠ΅ΠΌ, Π²Ρ Π²ΡΠ΅Π³Π΄Π° ΠΌΠΎΠΆΠ΅ΡΠ΅ ΠΏΠΎΠΏΡΠΎΡΠΈΡΡ ΠΌΠ΅Ρ Π°Π½ΠΈΠΊΠ° ΠΏΠΎΠΊΠ°Π·Π°ΡΡ Π²Π°ΠΌ ΠΊΠΎΠ΄Ρ ΠΎΡΠΈΠ±ΠΎΠΊ, ΠΏΡΠ΅Π΄ΡΡΠ°Π²Π»Π΅Π½Π½ΡΠ΅ ΠΠΠ£, ΠΈ ΠΎΠ±ΡΡΡΠ½Π΅Π½ΠΈΠ΅ ΠΊΠ°ΠΆΠ΄ΠΎΠΉ ΠΈΠ· Π½ΠΈΡ .
ΠΠΎΡΠ»Π΅ ΡΡΠΎΠ³ΠΎ Π²Ρ Π΄ΠΎΠ»ΠΆΠ½Ρ ΠΏΠΎΠ»ΡΡΠΈΡΡ ΡΠ°ΡΡΠ΅Π½ΠΊΠΈ Π½Π° Π·Π°ΠΏΡΠ°ΡΡΠΈ ΠΈ ΡΠ°Π±ΠΎΡΡ.
ΠΡΠ»ΠΈ ΡΡΠΎ-ΡΠΎ ΠΈΠ· ΡΡΠΎΠ³ΠΎ Π²Π°Ρ Π½Π΅ ΡΡΡΡΠ°ΠΈΠ²Π°Π΅Ρ, Π²ΡΠ΅Π³Π΄Π° ΠΌΠΎΠΆΠ½ΠΎ Π²ΠΎΡΠΏΠΎΠ»ΡΠ·ΠΎΠ²Π°ΡΡΡΡ Π΄ΡΡΠ³ΠΈΠΌ ΠΌΠ½Π΅Π½ΠΈΠ΅ΠΌ. ΠΡΠΈ ΡΡΠΎΠΌ ΡΠ»Π΅Π΄ΡΠ΅Ρ ΠΎΡΠΌΠ΅ΡΠΈΡΡ, ΡΡΠΎ Π±ΠΎΠ»ΡΡΠΈΠ½ΡΡΠ²ΠΎ ΠΌΠ΅Ρ Π°Π½ΠΈΠΊΠΎΠ² Π±ΡΠ΄Π΅Ρ Π²Π·ΠΈΠΌΠ°ΡΡ Π½Π΅Π±ΠΎΠ»ΡΡΡΡ ΠΏΠ»Π°ΡΡ Π·Π° Π²ΡΠΏΠΎΠ»Π½Π΅Π½ΠΈΠ΅ Π½Π°ΡΠ°Π»ΡΠ½ΠΎΠ³ΠΎ ΡΠΊΠ°Π½ΠΈΡΠΎΠ²Π°Π½ΠΈΡ.
Π§ΡΠΎ ΠΌΠ½Π΅ Π΄Π΅Π»Π°ΡΡ, Π΅ΡΠ»ΠΈ Π½Π° ΠΌΠΎΠ΅ΠΌ Π°Π²ΡΠΎΠΌΠΎΠ±ΠΈΠ»Π΅ Π½Π΅Ρ ΡΠΈΠ³Π½Π°Π»ΡΠ½ΠΎΠΉ Π»Π°ΠΌΠΏΡ ΠΏΠΎΠ½ΠΈΠΆΠ΅Π½Π½ΠΎΠΉ ΠΌΠΎΡΠ½ΠΎΡΡΠΈ Π΄Π²ΠΈΠ³Π°ΡΠ΅Π»Ρ?
Π ΡΡΠ°Π½ΡΠΏΠΎΡΡΠ½ΡΡ ΡΡΠ΅Π΄ΡΡΠ²Π°Ρ , ΠΊΠΎΡΠΎΡΡΠ΅ Π½Π΅ ΠΈΠΌΠ΅ΡΡ ΡΠΈΠ³Π½Π°Π»ΡΠ½ΠΎΠΉ Π»Π°ΠΌΠΏΡ ΠΏΠΎΠ½ΠΈΠΆΠ΅Π½Π½ΠΎΠΉ ΠΌΠΎΡΠ½ΠΎΡΡΠΈ Π΄Π²ΠΈΠ³Π°ΡΠ΅Π»Ρ, ΠΈ Π²Ρ ΠΌΠΎΠΆΠ΅ΡΠ΅ ΠΏΠΎΡΡΠ²ΡΡΠ²ΠΎΠ²Π°ΡΡ, ΡΡΠΎ Π΄Π²ΠΈΠ³Π°ΡΠ΅Π»Ρ ΡΠ°Π±ΠΎΡΠ°Π΅Ρ ΠΏΠ»ΠΎΡ ΠΎ ΠΈΠ»ΠΈ ΠΏΠ΅ΡΠ΅Ρ ΠΎΠ΄ΠΈΡ Π² ΡΠ΅ΠΆΠΈΠΌ ΠΎΡΡΠ°Π½ΠΎΠ²ΠΊΠΈ, Π²Ρ Π΄ΠΎΠ»ΠΆΠ½Ρ ΡΠ΄Π΅Π»Π°ΡΡ Π²ΡΠ΅ Π²ΠΎΠ·ΠΌΠΎΠΆΠ½ΠΎΠ΅, ΡΡΠΎΠ±Ρ ΠΊΠ°ΠΊ ΠΌΠΎΠΆΠ½ΠΎ ΡΠΊΠΎΡΠ΅Π΅ Π²ΡΡΡΠ½ΠΈΡΡ, Π² ΡΠ΅ΠΌ ΠΏΡΠΎΠ±Π»Π΅ΠΌΠ°.
ΠΡ Π΄Π°ΠΆΠ΅ ΠΌΠΎΠΆΠ΅ΡΠ΅ ΠΏΡΠ΅Π²Π΅Π½ΡΠΈΠ²Π½ΠΎ Π·Π°ΠΏΡΡΡΠΈΡΡ ΡΠΊΠ°Π½ΠΈΡΠΎΠ²Π°Π½ΠΈΠ΅ Π²Π°ΡΠ΅Π³ΠΎ Π°Π²ΡΠΎΠΌΠΎΠ±ΠΈΠ»Ρ, Π΅ΡΠ»ΠΈ ΡΡΠ²ΡΡΠ²ΡΠ΅ΡΠ΅ ΠΈΠ»ΠΈ ΠΎΠΆΠΈΠ΄Π°Π΅ΡΠ΅, ΡΡΠΎ ΠΌΠΎΠΆΠ΅Ρ Π²ΠΎΠ·Π½ΠΈΠΊΠ½ΡΡΡ ΠΏΡΠΎΠ±Π»Π΅ΠΌΠ°.
Π‘ΡΡΠ΅ΡΡΠ²ΡΠ΅Ρ ΠΏΡΠΈΡΠΈΠ½Π°, ΠΏΠΎ ΠΊΠΎΡΠΎΡΠΎΠΉ Π²Π°Ρ Π°Π²ΡΠΎΠΌΠΎΠ±ΠΈΠ»Ρ Π·Π°ΠΏΡΠΎΠ³ΡΠ°ΠΌΠΌΠΈΡΠΎΠ²Π°Π½ Π½Π° ΡΠ½ΠΈΠΆΠ΅Π½ΠΈΠ΅ Π²ΠΎΠ·ΠΌΠΎΠΆΠ½ΠΎΡΡΠ΅ΠΉ Π΅Π³ΠΎ ΡΠΈΡΡΠ΅ΠΌ Π²ΠΎΠΆΠ΄Π΅Π½ΠΈΡ ΠΏΡΠΈ ΠΎΠ±Π½Π°ΡΡΠΆΠ΅Π½ΠΈΠΈ Π½Π΅ΠΈΡΠΏΡΠ°Π²Π½ΠΎΡΡΠΈ, ΡΠ²ΡΠ·Π°Π½Π½ΠΎΠΉ Ρ ΠΏΠΎΠ½ΠΈΠΆΠ΅Π½Π½ΠΎΠΉ ΠΌΠΎΡΠ½ΠΎΡΡΡΡ Π΄Π²ΠΈΠ³Π°ΡΠ΅Π»Ρ.
ΠΡΠ°ΠΉΠ½Π΅ Π²Π°ΠΆΠ½ΠΎ, ΡΡΠΎΠ±Ρ Π°Π²ΡΠΎΠΌΠΎΠ±ΠΈΠ»Ρ ΡΠΏΡΠ°Π²Π»ΡΠ»ΡΡ ΠΊΠ°ΠΊ ΠΌΠΈΠ½ΠΈΠΌΡΠΌ, ΠΏΠΎΠΊΠ° ΠΏΡΠΎΠ±Π»Π΅ΠΌΠ° Π½Π΅ Π±ΡΠ΄Π΅Ρ ΡΠ΅ΡΠ΅Π½Π°. Π ΠΏΡΠΎΡΠΈΠ²Π½ΠΎΠΌ ΡΠ»ΡΡΠ°Π΅ Π²ΠΎΠ·ΠΌΠΎΠΆΠ½ΠΎ ΠΏΠΎΠ²ΡΠ΅ΠΆΠ΄Π΅Π½ΠΈΠ΅ ΠΈ ΠΏΠΎΡΠ»Π΅Π΄ΡΡΡΠΈΠΉ Π΄ΠΎΡΠΎΠ³ΠΎΡΡΠΎΡΡΠΈΠΉ ΡΠ΅ΠΌΠΎΠ½Ρ.
ΠΡΠΎΡΡΠΎ ΠΏΠΎΠΌΠ½ΠΈΡΠ΅, ΡΡΠΎ Π΄ΠΎΡΡΠ°ΡΠΎΡΠ½ΠΎ ΠΎΠ΄Π½ΠΎΠΉ ΠΏΡΠΎΠ±Π»Π΅ΠΌΡ Ρ ΠΎΠ΄Π½ΠΎΠΉ ΡΠΈΡΡΠ΅ΠΌΠΎΠΉ, ΡΡΠΎΠ±Ρ ΠΏΠ΅ΡΠ΅ΠΊΠΈΠ½ΡΡΡΡΡ ΠΈ Π½Π° Π΄ΡΡΠ³ΠΈΠ΅ ΡΠΈΡΡΠ΅ΠΌΡ. ΠΠΎΠ΄ ΠΎΡΠΈΠ±ΠΊΠΈ, ΠΏΡΠΈ ΠΊΠΎΡΠΎΡΠΎΠΌ Π·Π°Π³ΠΎΡΠ°Π΅ΡΡΡ ΠΈΠ½Π΄ΠΈΠΊΠ°ΡΠΎΡ ΠΏΠΎΠ½ΠΈΠΆΠ΅Π½Π½ΠΎΠΉ ΠΌΠΎΡΠ½ΠΎΡΡΠΈ Π΄Π²ΠΈΠ³Π°ΡΠ΅Π»Ρ, ΠΌΠΎΠΆΠ΅Ρ ΡΠ°ΠΊΠΆΠ΅ Π²ΠΊΠ»ΡΡΠ°ΡΡ Π΄ΡΡΠ³ΠΈΠ΅ ΠΈΠ½Π΄ΠΈΠΊΠ°ΡΠΎΡΡ ΠΎΡΠΈΠ±ΠΊΠΈ Π² ΠΏΡΠΈΠ±ΠΎΡΠ½ΠΎΠΉ ΠΏΠ°Π½Π΅Π»ΠΈ.
ΠΡΠ»ΠΈ Π²Ρ ΡΡΠΈΡΠ°Π΅ΡΠ΅, ΡΡΠΎ Π²Π°Ρ Π°Π²ΡΠΎΠΌΠΎΠ±ΠΈΠ»Ρ ΡΠ°Π±ΠΎΡΠ°Π΅Ρ Π½Π° ΠΏΠΎΠ½ΠΈΠΆΠ΅Π½Π½ΠΎΠΉ ΠΌΠΎΡΠ½ΠΎΡΡΠΈ ΠΈ Π½Π΅ Π³ΠΎΡΡΡ ΡΠΈΠ³Π½Π°Π»ΡΠ½ΡΠ΅ Π»Π°ΠΌΠΏΡ, Π²Ρ ΠΌΠΎΠΆΠ΅ΡΠ΅ Π»Π΅Π³ΠΊΠΎ ΠΏΡΠΎΠ²Π΅ΡΠΈΡΡ ΡΠ»Π΅Π΄ΡΡΡΠΈΠ΅ ΠΊΠΎΠΌΠΏΠΎΠ½Π΅Π½ΡΡ.
ΠΡΠ»ΠΈ ΠΊΡΠΎ-ΡΠΎ ΠΈΠ· ΡΡΠΈΡ Π²ΠΈΠ½ΠΎΠ²Π½ΠΈΠΊΠΎΠ², Π²ΠΎΠ·ΠΌΠΎΠΆΠ½ΠΎ, Π²Π°ΠΌ Π½Π΅ Π½ΡΠΆΠ½ΠΎ ΠΈΠ΄ΡΠΈ ΠΊ ΠΌΠ΅ΡΡΠ½ΠΎΠΌΡ ΠΌΠ΅Ρ Π°Π½ΠΈΠΊΡ Π² ΠΊΠΎΠ½ΡΠ΅ ΠΊΠΎΠ½ΡΠΎΠ²:
ΠΠΎΠ·Π΄ΡΡΠ½ΡΠΉ ΡΠΈΠ»ΡΡΡ: ΠΡΠΈ Π·Π°ΡΠΎΡΠ΅Π½ΠΈΠΈ Π²ΠΎΠ·Π΄ΡΡΠ½ΠΎΠ³ΠΎ ΡΠΈΠ»ΡΡΡΠ° ΠΊΠΎΠ΄ ΠΎΡΠΈΠ±ΠΊΠΈ Π½Π΅ ΠΎΡΠΎΠ±ΡΠ°ΠΆΠ°Π΅ΡΡΡ, ΠΈ Π΅Π³ΠΎ ΠΌΠΎΠΆΠ½ΠΎ Π»Π΅Π³ΠΊΠΎ Π·Π°ΠΌΠ΅Π½ΠΈΡΡ.
Π’ΠΎΠΏΠ»ΠΈΠ²Π½ΡΠΉ Π½Π°ΡΠΎΡ: ΠΡΠΎΠ±Π»Π΅ΠΌΠ° Ρ ΡΠΎΠΏΠ»ΠΈΠ²Π½ΡΠΌ Π½Π°ΡΠΎΡΠΎΠΌ ΠΌΠΎΠΆΠ΅Ρ Π±ΡΡΡ Π±ΠΎΠ»Π΅Π΅ ΡΠ»ΠΎΠΆΠ½ΠΎΠΉ Π΄Π»Ρ Π΄ΠΈΠ°Π³Π½ΠΎΡΡΠΈΠΊΠΈ ΠΈ ΠΌΠΎΠΆΠ΅Ρ ΠΏΠΎΡΡΠ΅Π±ΠΎΠ²Π°ΡΡ Π΄ΠΎΡΠΎΠ³ΠΎΡΡΠΎΡΡΠ΅ΠΉ Π·Π°ΠΌΠ΅Π½Ρ. ΠΡΠ»ΠΈ Π²Π°Ρ Π΄Π²ΠΈΠ³Π°ΡΠ΅Π»Ρ ΡΠ°Π±ΠΎΡΠ°Π΅Ρ ΠΏΠ»ΠΎΡ ΠΎ, Π²Π°Ρ Π°Π²ΡΠΎΠΌΠΎΠ±ΠΈΠ»Ρ ΠΏΡΡΠ°Π΅ΡΡΡ Π·Π°Π²Π΅ΡΡΠΈΡΡ, Π½ΠΎ Π½Π΅ ΠΌΠΎΠΆΠ΅Ρ, ΠΈ Π½Π° ΠΏΡΠΈΠ±ΠΎΡΠ½ΠΎΠΉ ΠΏΠ°Π½Π΅Π»ΠΈ Π½Π΅Ρ ΠΊΠΎΠ½ΡΡΠΎΠ»ΡΠ½ΡΡ Π»Π°ΠΌΠΏ. Π ΡΡΠΎΠΌ ΡΠ»ΡΡΠ°Π΅ ΠΌΠΎΠΆΠ΅Ρ ΠΏΠΎΡΡΠ΅Π±ΠΎΠ²Π°ΡΡΡΡ Π·Π°ΠΌΠ΅Π½Π° ΡΠΎΠΏΠ»ΠΈΠ²Π½ΠΎΠ³ΠΎ Π½Π°ΡΠΎΡΠ°.
ΠΠ°Π²Π»Π΅Π½ΠΈΠ΅ Π² ΡΠΈΠ½Π°Ρ : ΠΠΈΠ·ΠΊΠΎΠ΅ Π΄Π°Π²Π»Π΅Π½ΠΈΠ΅ Π² ΡΠΈΠ½Π°Ρ (ΡΠ°ΠΌΠΎ ΠΏΠΎ ΡΠ΅Π±Π΅) Π½Π΅ ΠΏΡΠΈΠ²Π΅Π΄Π΅Ρ ΠΊ ΠΏΠ»ΠΎΡ ΠΎΠΉ ΡΠ°Π±ΠΎΡΠ΅ Π²Π°ΡΠ΅Π³ΠΎ Π°Π²ΡΠΎΠΌΠΎΠ±ΠΈΠ»Ρ, Π½ΠΎ ΠΌΠΎΠΆΠ΅Ρ Π²ΡΠ·Π²Π°ΡΡ Π΄ΠΎΠΏΠΎΠ»Π½ΠΈΡΠ΅Π»ΡΠ½ΠΎΠ΅ ΡΡΠ΅Π½ΠΈΠ΅ ΠΎ Π΄ΠΎΡΠΎΠΆΠ½ΠΎΠ΅ ΠΏΠΎΠΊΡΡΡΠΈΠ΅. ΠΡΠΎ ΠΌΠΎΠΆΠ΅Ρ Π²ΡΠ·Π²Π°ΡΡ Π·Π°ΠΌΠ΅ΡΠ½ΡΡ ΡΠ°Π·Π½ΠΈΡΡ Π² Π΄ΠΈΠ½Π°ΠΌΠΈΠΊΠ΅ Π΄Π²ΠΈΠΆΠ΅Π½ΠΈΡ Π²Π°ΡΠ΅Π³ΠΎ Π°Π²ΡΠΎΠΌΠΎΠ±ΠΈΠ»Ρ.
ΠΠ°Π²Π΅ΡΡΠ΅Π½ΠΈΠ΅
Π‘ΠΎΠ²ΡΠ΅ΠΌΠ΅Π½Π½ΡΠ΅ Π°Π²ΡΠΎΠΌΠΎΠ±ΠΈΠ»ΠΈ — ΠΏΡΠ΅ΠΊΡΠ°ΡΠ½ΠΎΠ΅ ΠΎΠ±ΠΎΡΡΠ΄ΠΎΠ²Π°Π½ΠΈΠ΅, Π½ΠΎ ΠΎΠ½ΠΈ ΡΠ°ΠΊΠΆΠ΅ ΠΈΠ·Π½Π°ΡΠΈΠ²Π°ΡΡΡΡ, ΠΊΠ°ΠΊ ΠΈ Π²ΡΠ΅ ΠΎΡΡΠ°Π»ΡΠ½ΠΎΠ΅, ΡΡΠΎ ΠΌΡ ΠΈΡΠΏΠΎΠ»ΡΠ·ΡΠ΅ΠΌ Π΅ΠΆΠ΅Π΄Π½Π΅Π²Π½ΠΎ.
ΠΠ½Π΄ΠΈΠΊΠ°ΡΠΎΡ ΠΏΠΎΠ½ΠΈΠΆΠ΅Π½Π½ΠΎΠΉ ΠΌΠΎΡΠ½ΠΎΡΡΠΈ Π΄Π²ΠΈΠ³Π°ΡΠ΅Π»Ρ ΠΏΠΎΠ»Π΅Π·Π΅Π½ Π΄Π»Ρ Π½Π°Π΄Π»Π΅ΠΆΠ°ΡΠ΅Π³ΠΎ ΡΠΎΡΡΠΎΡΠ½ΠΈΡ Π²Π°ΡΠ΅Π³ΠΎ Π΄Π²ΠΈΠ³Π°ΡΠ΅Π»Ρ ΠΈ ΠΌΠΎΠΆΠ΅Ρ ΠΏΡΠ΅Π΄ΡΠΏΡΠ΅Π΄ΠΈΡΡ Π²Π°Ρ ΠΎ ΡΠ΅ΡΡΠ΅Π·Π½ΡΡ ΠΏΡΠΎΠ±Π»Π΅ΠΌΠ°Ρ Π΄ΠΎ ΡΠΎΠ³ΠΎ, ΠΊΠ°ΠΊ ΠΏΡΠΎΠ±Π»Π΅ΠΌΠ° Π²ΡΠΉΠ΄Π΅Ρ ΠΈΠ·-ΠΏΠΎΠ΄ ΠΊΠΎΠ½ΡΡΠΎΠ»Ρ.ΠΠΎΠ³Π΄Π° Π·Π°Π³ΠΎΡΠ°Π΅ΡΡΡ ΡΡΠΎΡ ΡΠ²Π΅ΡΠΎΠ²ΠΎΠΉ ΠΈΠ½Π΄ΠΈΠΊΠ°ΡΠΎΡ, Π²Π°ΠΌ Π½Π΅ ΡΠ»Π΅Π΄ΡΠ΅Ρ ΠΆΠ΄Π°ΡΡ, ΡΡΠΎΠ±Ρ Π΅Π³ΠΎ ΠΏΡΠΎΠ²Π΅ΡΠΈΠ»ΠΈ, ΠΎΡΠΎΠ±Π΅Π½Π½ΠΎ Π΅ΡΠ»ΠΈ Π²Π°Ρ Π°Π²ΡΠΎΠΌΠΎΠ±ΠΈΠ»Ρ ΠΏΠ΅ΡΠ΅Ρ ΠΎΠ΄ΠΈΡ Π² Β«Π²ΡΠ»ΡΠΉ ΡΠ΅ΠΆΠΈΠΌΒ» ΠΈ ΠΏΡΠΎΠΈΠ·Π²ΠΎΠ΄ΠΈΡΠ΅Π»ΡΠ½ΠΎΡΡΡ ΡΡ ΡΠ΄ΡΠ°Π΅ΡΡΡ.

ΠΠ»Ρ ΠΎΠΏΡΠ΅Π΄Π΅Π»Π΅Π½ΠΈΡ ΡΡΡΠ΅ΠΊΡΠΈΠ²Π½ΠΎΠΉ ΠΌΠΎΡΠ½ΠΎΡΡΠΈ Π½Π΅ΠΎΠ±Ρ
ΠΎΠ΄ΠΈΠΌΠΎ ΠΈΠ· ΠΌΠΎΡΠ½ΠΎΡΡΠΈ Π΄Π²ΠΈΠ³Π°ΡΠ΅Π»Ρ Π²ΡΡΠ΅ΡΡΡ ΠΏΠΎΡΠ΅ΡΠΈ, ΡΠ°ΡΡ
ΠΎΠ΄ΡΠ΅ΠΌΡΠ΅ Π½Π° ΡΡΠ΅Π½ΠΈΠ΅ Π² ΠΌΠ΅Ρ
Π°Π½ΠΈΠ·ΠΌΠ°Ρ
ΠΏΠ΅ΡΠ΅Π΄Π°ΡΠΈ, Π° ΡΠ°ΠΊΠΆΠ΅ ΡΠ²ΡΠ·Π°Π½Π½ΡΠ΅ Ρ ΡΡΡΠ΅ΠΊΡΠΈΠ²Π½ΠΎΡΡΡΡ ΡΠ°Π±ΠΎΡΡβ¦ β¦ Β ΠΠΎΡΡΠΊΠΎΠΉ ΡΠ»ΠΎΠ²Π°ΡΡ
Π ΡΠΈΡΡΠ΅ΠΌΠ΅ Π‘Π ΠΈΠ·ΠΌΠ΅ΡΡΠ΅ΡΡΡ Π² ΠΊΠΈΠ»ΠΎΠ²Π°ΡΡΠ°Ρ
: 1 ΠΊΠΡ=1,36 Π». Ρ. = 102 ΠΊΠΡ ΠΌ/Ρ. ΠΠ·ΠΌΠ΅ΡΠ΅Π½ΠΈΠ΅ Π. ΠΏΡΠΎΠΈΠ·Π²ΠΎΠ΄ΠΈΡΡΡ ΠΏΠΎ ΠΊΠΎΡΠ²Π΅Π½Π½ΡΠΌ ΠΏΠΎΠΊΠ°Π·Π°ΡΠ΅Π»ΡΠΌ:β¦ β¦ Β ΠΠΎΡΡΠΊΠΎΠΉ ΡΠ½ΡΠΈΠΊΠ»ΠΎΠΏΠ΅Π΄ΠΈΡΠ΅ΡΠΊΠΈΠΉ ΡΠΏΡΠ°Π²ΠΎΡΠ½ΠΈΠΊ
ΠΠ±ΡΠΈΠ΅ ΡΠ΅Ρ
Π½ΠΈΡΠ΅ΡΠΊΠΈΠ΅ ΡΡΠ»ΠΎΠ²ΠΈΡ β¦ Β Π‘Π»ΠΎΠ²Π°ΡΡ-ΡΠΏΡΠ°Π²ΠΎΡΠ½ΠΈΠΊ ΡΠ΅ΡΠΌΠΈΠ½ΠΎΠ² Π½ΠΎΡΠΌΠ°ΡΠΈΠ²Π½ΠΎ-ΡΠ΅Ρ
Π½ΠΈΡΠ΅ΡΠΊΠΎΠΉ Π΄ΠΎΠΊΡΠΌΠ΅Π½ΡΠ°ΡΠΈΠΈ
β Π.: ΠΠΎΠ»ΡΡΠ°Ρ Π ΠΎΡΡΠΈΠΉΡΠΊΠ°Ρ ΠΠ½ΡΠΈΠΊΠ»ΠΎΠΏΠ΅Π΄ΠΈΡ.
ΠΠ»Π°Π²Π½ΡΠΉ ΡΠ΅Π΄Π°ΠΊΡΠΎΡ Π.Π. Π‘Π²ΠΈΡΠ΅Π².
1994.
.. ΠΡΡΠΎΡΠ½ΠΈΠΊ: ΠΠΎΡΡΠ°Π½ΠΎΠ²Π»Π΅Π½ΠΈΠ΅ ΠΡΠ°Π²ΠΈΡΠ΅Π»ΡΡΡΠ²Π° Π Π€ ΠΎΡ 10.09.2009 N 720 (ΡΠ΅Π΄. ΠΎΡβ¦ β¦ Β ΠΡΠΈΡΠΈΠ°Π»ΡΠ½Π°Ρ ΡΠ΅ΡΠΌΠΈΠ½ΠΎΠ»ΠΎΠ³ΠΈΡ
[ΠΠΠ‘Π’ 22653 77] Π’Π΅ΠΌΠ°ΡΠΈΠΊΠΈ Π°Π²ΡΠΎΠΌΠΎΠ±ΠΈΠ»ΠΈ, ΠΏΠ°ΡΠ°ΠΌΠ΅ΡΡΡ ΠΏΡΠΎΡ
ΠΎΠ΄ΠΈΠΌΠΎΡΡΠΈ β¦ Β Π‘ΠΏΡΠ°Π²ΠΎΡΠ½ΠΈΠΊ ΡΠ΅Ρ
Π½ΠΈΡΠ΅ΡΠΊΠΎΠ³ΠΎ ΠΏΠ΅ΡΠ΅Π²ΠΎΠ΄ΡΠΈΠΊΠ°
21 ΡΠ΄Π΅Π»ΡΠ½Π°Ρ ΠΌΠΎΡΠ½ΠΎΡΡΡ (power density): ΠΠ½Π°ΡΠ΅Π½ΠΈΠ΅ Π²ΡΡ
ΠΎΠ΄Π½ΠΎΠΉ ΠΌΠΎΡΠ½ΠΎΡΡΠΈ, ΠΡ/ΠΌ Π΄Π»Ρ ΠΊΠ°Π±Π΅Π»Π΅ΠΉ ΠΈ ΠΊΠ°Π±Π΅Π»ΡΠ½ΡΡ
Π±Π»ΠΎΠΊΠΎΠ² ΡΠ»Π΅ΠΊΡΡΠΎΠ½Π°Π³ΡΠ΅Π²Π°ΡΠ΅Π»Ρ ΠΈ ΠΡ/ΠΌ2 Π΄Π»Ρ ΠΏΡΠΎΠΊΠ»Π°Π΄ΠΎΠΊ, Π½Π°Π³ΡΠ΅Π²Π°ΡΠ΅Π»ΡΠ½ΡΡ
ΠΏΠ°Π½Π΅Π»Π΅ΠΉ ΠΈ Π±Π»ΠΎΠΊΠΎΠ² ΠΈΠ· ΠΏΡΠΎΠΊΠ»Π°Π΄ΠΎΠΊ ΠΈ Π½Π°Π³ΡΠ΅Π²Π°ΡΠ΅Π»ΡΠ½ΡΡ
ΠΏΠ°Π½Π΅Π»Π΅ΠΉ. ΠΡΡΠΎΡΠ½ΠΈΠΊ β¦ Β Π‘Π»ΠΎΠ²Π°ΡΡ-ΡΠΏΡΠ°Π²ΠΎΡΠ½ΠΈΠΊ ΡΠ΅ΡΠΌΠΈΠ½ΠΎΠ² Π½ΠΎΡΠΌΠ°ΡΠΈΠ²Π½ΠΎ-ΡΠ΅Ρ
Π½ΠΈΡΠ΅ΡΠΊΠΎΠΉ Π΄ΠΎΠΊΡΠΌΠ΅Π½ΡΠ°ΡΠΈΠΈ