Подключение сабвуфера в машину: как правильно подключить активное устройство к штатной магнитоле » Авто центр ру
Сабвуфер представляет собой устройство, предназначенное для обеспечения более мощного и качественного звучания низких частот. Саб сегодня устанавливается во многие авто, владельцы которого хотят добиться качественного звука. Из этого материала вы сможете узнать, как производится подключение сабвуфера и его установка, а также что может для этого потребоваться.
[ Скрыть]
Особенности выбора динамика для сабвуфера
Как осуществить правильное подключение активного либо пассивного саба без усилителя и без линейного выхода к штатной магнитоле в авто, что делать, если на автомагнитоле нет такого выхода? Для начала нужно понимать, как правильно подобрать девайс для своей машины. Как правило, в сабах используются динамики диаметром 6-15 дюймов. Многие специалисты советуют отдать предпочтение колонкам на 10-12 дюймов, такие устройства считаются самыми оптимальными из всех имеющихся на рынке.
Динамики на 10 дюймов, как правило, используются для того, чтобы магнитола могла воспроизводить как фронтальные, так и дополнительные басы.
Если вы остановитесь на более габаритном варианте, то должны понимать, что такие колонки зачастую искажают качество воспроизводимого трека. Если говорить о мощности, то в данном случае нет четких параметров выбора, все зависит от ваших предпочтений и возможностей. Но следует отметить, что максимальное значение мощности в таких динамиках должно составлять больше, чем мощность усилителя. Если это будет не так, то опять же, вы столкнетесь с проблемой искажения звука.
Нужен ли усилитель для саба?
Сабы, продающиеся сегодня в магазинах, обычно оснащаются встроенными усилителями, если же усилка нет, то его надо будет ставить дополнительно. Использование усилителя актуально при установке и подключении пассивного сабвуфера к автомагнитоле. Такой саб представляет собой низкочастотный динамик, который обычно устанавливается в деревянный корпус, что позволяет улучшить акустические характеристики устройства.
А это, в свою очередь, дает возможность получить наиболее мощные низкие частоты на выходе.
По мнению многих специалистов, лучше использовать отдельный усилитель, чем встроенный в сабвуфер. Если говорить об активных сабах, то такие устройства имеют свои достоинства — его без проблем можно самостоятельно подключить к магнитоле в автомобиле напрямую, при этом качество воспроизведения треков будет довольно высоким (автор видео — канал Как-То Так).
Как своими руками установить устройство?
Перед тем, как подсоединить устройство согласное схеме, вам потребуется определенный набор инструментов и материалов:
- провода для подсоединения;
- гаечные ключи разных размеров;
- плоскогубцы;
- изолента и термотрубки;
- предохранительные устройства;
- конденсатор.
Схема подключения пассивного сабвуфера
В соответствии со схемой, подсоединение автомобильного сабвуфера производится сначала к усилку, а затем усилитель нужно будет подключить к самой аудиосистеме.
Головное устройство будет подавать импульс на сам девайс, который будет распределять полученный сигнал между низкочастотными и высокочастотными динамиками. Установка девайса обычно производится в багажном отсеке, так как здесь должно хватить места для его монтажа. Соответственно, если вы установите саб в багажнике, от аккумуляторной батареи необходимо будет протянуть проводку через салон машины, при выполнении работ АКБ следует отключить.
Проводка в целях безопасности должны быть максимально заизолирована, особенно это касается положительных контактов, их следует защитить термотрубками. Также на положительном контакте должен быть дополнительно установлен предохранительный элемент, причем установить его нужно как можно ближе к аккумуляторной батарее. Желательно, чтобы номинал использующегося предохранительного устройства был выше на несколько ампер наибольшей силе тока саба (автор видео — Anton 2393).
Пошаговая инструкция по подключению
Как подключить сабвуфер в машину и не допустить при этом ошибок? Ниже представлена подробная универсальная инструкция по подключению, сама процедура должна занять не более 3 часов.
Наиболее сложным моментом считается укладка проводки для подключения усилителя:
- На первом этапе следует найти необходимое технологическое отверстие, через который будет проходить провод. Обычно оно расположено за заглушкой, но в некоторых авто отечественного производства отверстия может не оказаться. Если это так и отверстия нет, то его придется сделать самостоятельно, причем после того, как вы уложите провод, свободное пространство желательно будет замазать герметиком или установить уплотнитель. В противном случае есть вероятность перетирания проводки.
- Все нужные кабеля надо подсоединить к аккумуляторной батарее в моторном отсеке, после чего выводятся в салон машины. Сам провод питания, вероятнее всего, нужно будет уложить под пластиковую обивку на порогах или под обшивкой потолка, например, решать вам. Так или иначе, при укладке проводке нужно проследить за тем, чтобы кабеля не переламывались и не защемлялись.
- Затем через салон вся проводка выводится в багажный отсек.
Производится подключение плюса к плюсу на выходе саба, а отрицательного контакта, соответственно, к минусу. Поскольку сам усилитель будет питаться от АКБ, подсоединяется он напрямую, для этого можно использовать обычные кабеля с тюльпанами. - Когда потребуется снять автомобильную аудиосистему, вы можете столкнуться с проблемой. Дело в том, что демонтаж многих магнитол может быть осуществлен с помощью стальных ключей, идущих в комплекте к устройству. Если же ключей у вас нет, то придется воспользоваться отверткой либо ножом. Соединение тюльпанов производится в соответствии с учетом цвета на штекере и разъеме.
В том случае, если применяются кабеля черного и красного цвета, а на обратной стороне головного устройства есть только белый и красный выходы, то красный контакт соединяется с красным, а черный тюльпан надо будет подсоединить к белому разъему. Если вы хотите, чтобы сабвуфер активировался вместе с магнитолой, то потребуется подключить и положительный кабель, то есть питание.
- Когда питающий провод будет подключен к головному устройству, также надо будет подсоединить его и к усилку, это позволит обеспечить автоматическую активацию усилка с головным устройством.
- В самом конце вам необходимо будет подсоединить сабвуфер непосредственно к усилителю, причем если используется двухканальный усилок, то кабеля от саба следует подсоединять к обоим каналам. Это даст возможность обеспечить наиболее оптимальное распределение мощности.
- Если вы приготовили конденсатор, то можно установить и его, но учтите, что этот элемент необходимо добавить в цепь в том случае, если мощность усилителя будет выше 400 Вт. Сам конденсатор устанавливается в багажнике машины или в моторном отсеке, в данном случае принципиальной разницы нет. При подсоединении усилителя напрямую к аккумуляторной батарее девайс сможет выдавать больше энергии, то в таком случае АКБ будет больше подвержен разряду. Более того, восполнения заряда аккумулятора от генераторного устройства при движении будет недостаточно для того, чтобы обеспечить оптимальную работу усилителя.
Так что если хотите, то конденсатор можно подключить отдельно, а для его включения провести в салон кнопку активации.
Фотогалерея «Установка и подключение»
Как сделать подсветку?
В том случае, если вы также хотите сделать подсветку саба, то ее обустройством оптимальней всего заняться перед установкой и подключением. Если вы сооружаете устройство самостоятельно, то подсветку следует делать при изготовлении корпуса. Для того, чтобы саб светился, потребуются светодиодные лампы, как вариант, можно использовать ленту, найти ее сегодня не проблема. На выходах лампы или ленты имеется два контакта — катод и анод, при подсоединении их нельзя перепутать. Катод подключается к отрицательному контакту, а анод — к положительному, причем к последнему также можно подпаять резисторы.
Сами источники освещения подсоединяются друг с другом при помощи катодов, а к питанию подключается резисторный компонент. Светодиодную ленту или лампочки следует максимально надежно зафиксировать в корпусе, для этого используется клей либо двухсторонний скотч.
Видео «Инструкция по самостоятельному изготовлению сабвуфера»
Как правильно своими руками соорудить саб в домашних условиях — наглядная инструкция по разработке с чертежами и размерами приведена в ролике ниже (автор — Denis Legostaev).
Как подключить сабвуфер к усилителю. Как установить сабвуфер в машину — пример схем подключения с усилителем и без
admin Техно Комментарии к записи Подключение активного сабвуфера: как правильно подключить сабвуфер к усилителю отключены 24.01.2022
Подключение активного сабвуфера в машину
Подключение сабвуфера в машину начинается с подготовки соединительных кабелей для подачи питающего напряжения и звукового сигнала. Низкочастотная система со встроенным усилителем представляет собой конструкцию полностью готовую к установке.
На задней или боковой стенке корпуса имеются клеммы для подключения питающего напряжения и выхода музыкального центра.
Для подсоединения сабвуфера вмашине используются специальные кабели. Силовой провод должен быть обязательно медный и многожильный, а его сечение определяется исходя из выходной мощности усилителя. Для определения материала достаточно посмотреть на срез кабеля. Алюминиевый и медный провода отличаются по цвету металла.
Если концы кабеля запрессованы в наконечники, то определить хороший медный провод можно по весу. Провод из обмеднённого алюминия намного легче.Подключить аккумулятор к УНЧ можно через силовые кабели, которые входят в набор проводов для автозвука или приобрести отрезок провода нужной длины. Для подачи питания на усилитель часто используется качественный сварочный кабель типа КГ-25.
Как правильно подсоединить сабвуфер в машине
При прокладке всех проводов, от моторного отсека с аккумулятором до места установки низкочастотной колонки, нужно соблюдать правила монтажа.
Кабели пропускаются через имеющиеся технологические отверстия. Если это сложно или неудобно, то отверстия можно высверлить самостоятельно. В точках пересечения кабелей и металлических поверхностей нужно ставить защитные резиновые втулки. Самым надёжным способом будет прокладка проводов в гофрированном пластиковом рукаве. Проводка должна быть жёстко закреплена, поэтому для её фиксации используются пластиковые стяжки.При установке саба в авто, кроме сигнального провода и кабеля электропитания между автомагнитолой и активной колонкой прокладывается одиночный не экранированный провод линии управления.
При включении питания магнитолы, потенциалом с этого провода, включается электропитание активной системы.Часто этот провод не подключают, а для подачи напряжения на усилитель используют отдельный тумблер.Подключение активного сабвуфера в авто без предохранителя не допускается, так как около 70% всех возгораний в автомобиле происходит из-за короткого замыкания незащищённых проводов питания акустических систем.
Предохранитель должен быть установлен в моторном отсеке рядом с аккумулятором. При сечении кабеля до 10 мм2, допускается установка предохранителя на ток не более 60 А. При сечении 20 мм2 потребуется предохранитель на 100 А. Предохранитель на меньший ток поставить можно, а на больший нельзя, так как это может привести к возгоранию.
Какие провода нужны для подключения сабвуфера
Интеграция сабвуфера в автомобильную акустику невозможна без комплекта соединительных проводов. Сюда относят сами акустические кабели, передающие сигнал на воспроизводящие устройства, межблочные, а также силовые элементы. Конфигурация каждого используемого кабеля будет зависеть от типа создаваемой акустики, специфики воспроизводящих устройств, а также параметров автомобиля.
Силовые провода
Силовой провод представляется элементом, от которого зависит надежность акустики и безопасность автомобиля. Приобретать первый попавшийся силовой кабель не рекомендуется, поскольку подобный подход приводит к выходу системы из строя.
Для подбора используются специальные таблицы, в которых сечение кабеля выбирается в зависимости от энергопотребления конкретной акустической системы. Сечение влияет на показатели сопротивления, которые указываются в Омах. Элемент изготовлен из меди и покрыт оплеткой. Изоляцию желательно подбирать гибкую и защищенную от негативных воздействий внешней среды. Длина будет составлять 5 метров для каждого полюса. Подключение лучше реализовывать напрямую от источника питания через предохранительные элементы.
Силовой кабель прокладывается с одного борта, тогда как сигнальная проводка с другого. Только в этом случае избегают нежелательных помех и шумов во время работы акустики.
Подключение пассивного
Рассмотрим последовательный алгоритм монтажа устройства. На установку придётся затратить порядка 1–3 ч, что зависит от опыта и модели машины. Одним из сложных этапов является прокладывание питающего кабеля к усилителю. Поскольку сабвуфер монтируют в багажнике, то все провода нужно прокладывать через салон к источнику питания.
Перед началом работ с АКБ снимают клеммы, что исключит возможность короткого замыкания.
Монтаж пассивного сабвуфера предполагает подключение динамиков разных частот через кроссовер к усилителю и к магнитоле
- Первое, что необходимо, так это найти технологическое отверстие, которое закрывается специальной заглушкой. На отечественных авто она может отсутствовать, также как и само отверстие. Поэтому придётся просверлить его и после протяжки кабеля произвести уплотнение герметиком. Лучше всего, для исключения перетирания провода, вставить в отверстие кусочек шланга.
- Проводка в подкапотном пространстве может быть расположена в штатном жгуте и выводиться в салон. Предварительно нужно определиться, где и как будет проложен питающий кабель. Для проводов в некоторых местах потребуется снять обшивку, также накладки порогов. Следует избегать изломов и защемления проводки. После монтажа все облицовочные элементы устанавливают на свои места.
- В багажное отделение провода к усилителю также прокладывают через отверстие в кузове.
Питание к устройству подключают с соблюдением полярности. - После подведения питания к усилителю, его нужно соединить с магнитолой. В этом случае понадобятся провода по типу «тюльпаны», а также провод, позволяющий управлять питанием усилителя. Для демонтажа магнитолы задействуют специальные ключи, но можно аккуратно воспользоваться и ножом либо подходящей по размеру отвёрткой.
- «Тюльпаны» соединяем согласно цветам разъёмов. Если нужно чтобы происходило одновременное включение саба и магнитолы, то задействуют соответствующий плюсовой провод.
- Затем пропускаем провода совместно с силовым кабелем через салон. Производим подключение «тюльпанов» к усилителю.
- Если к магнитоле был подключён питающий провод, то его следует подать и на усилитель, чтобы устройства включались одновременно. Ищем клемму и соединяем её с проводом питания магнитолы.
- Остаётся соединить сабвуфер с усилителем. При монтаже двухканального усилителя, для распределения мощности, оба канала подключаются к рассматриваемому устройству.

Силовой провод прокладываем от плюса аккумулятора, располагая под капотом также предохранитель
Чтобы проложить проводку в салоне, придётся снять некоторые декоративные элементы
Силовые провода к усилителю должны быть качественными, а соединение надёжным
Чтобы подключить усилитель к магнитоле, потребуется ее снять, что обеспечит доступ к разъемам с тыльной стороны
«Тюльпаны» необходимо подключать в соответствии с цветом разъемов. Если цвета на магнитоле и на кабеле не совпадают, то красный соединяем с красным, а чёрный с белым
Провода протягиваются через салон совместно с силовым проводом и производится подключение к соответствующим разъёмам на усилителе
При подключении питания на магнитолу, необходимо подключить его и на усилитель, что обеспечит одновременное включение устройств
На фото приводится пример подключения сабвуфера к двухканальному усилителю, при этом саб подключается к обоим каналам для распределения мощности между ними
Что касается такого элемента, как конденсатор, то его можно не использовать.
Но если усилитель имеет максимальную мощность более 400 Вт, то установка этой детали необходима. Местом его монтажа может быть как багажник, так и моторный отсек. При прямом подключении мощного усилителя к аккумулятору будет расходоваться значительная энергия, что приведёт к быстрой разрядке батареи. Если автомобиль используется для передвижения на малые расстояния, то АКБ придётся часто подзаряжать. Перед тем как подключить клеммы питания на аккумулятор, проверяем правильность монтажа и надёжность контактов.
Подключение активного сабвуфера
Один из распространённых способов подключения активного саба представляет собой следующую последовательность действий:
- Для монтажа сабвуфера используются силовые и сигнальные провода. Плюсовой силовой провод также как в случае с пассивным устройством, подключается напрямую к “+” аккумулятора и должен иметь большое сечение.
- По цепи питания устанавливается предохранитель для защиты от короткого замыкания и возможных перегрузок.
Элемент рекомендуется располагать в моторном отсеке и как можно ближе к АКБ. В случае необходимости к нему будет обеспечен свободный и быстрый доступ. - Минусовой провод усилителя надёжно соединяют с кузовом автомобиля. Для этого используется удобная ближайшая точка. В результате должно получиться соединение “-“ проводом между массой кузова и GND сабвуфера.
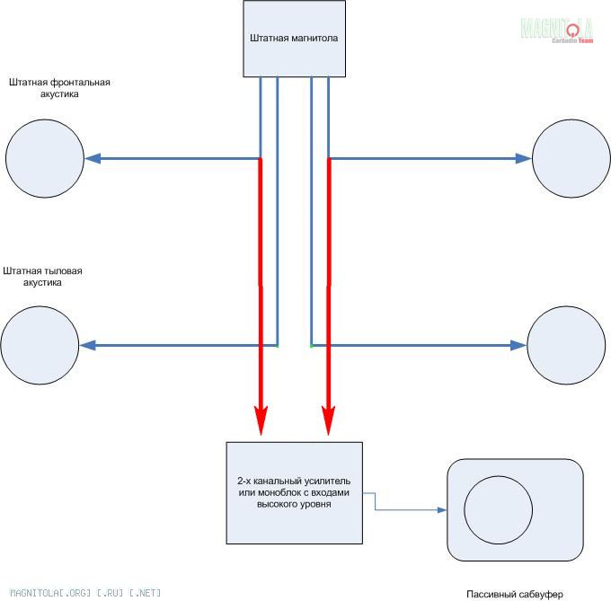
- Если автомагнитола имеет отдельные разъёмы, то коммутирование с активным сабом будет проще. В этом случае достаточно проложить коаксиальный кабель в экране с соответствующим разъёмом. Такой провод одной стороной соединяется с выходом SubOut на магнитоле, другим с Lineln на сабвуфере.
К магнитоле без линейного входа
Большинство новых моделей магнитол оснащены линейным выходом (“тюльпаном”) для подключения сабвуфера с активной системой или с усилителем. Однако в некоторых случаях штатная магнитола полностью лишена такого выхода. При этом нет необходимости заменять головное устройство акустической системы — для решения проблемы существует другой подход.
Для присоединения саба к магнитоле без линейного выхода можно воспользоваться входом высокого уровня и линейным входом, которые присутствуют на автомобильном усилителе. В этом случае подавать сигнал на сабвуфер следует с применением акустического провода. Важным требованием при подключении штатного сабвуфера к нештатной магнитоле является учет полярности подключения.
Кабель для подключения сабвуфера к магнитоле
К автомобильной магнитоле допускается присоединение пассивных и активных устройств. Разница лишь в том, что у пассивной акустической системы выходной сигнал с музыкального центра поступает сразу на динамик, а в активной системе звуковой сигнал с выхода магнитолы поступает на вход встроенного блока НЧ.
Подключить динамик саба к автомагнитоле нужно проводами, специально предназначенными для этой цели. Не рекомендуется использовать электрические или слаботочные кабели. Для правильного подключения саба к магнитоле используется только один сигнальный кабель.
У музыкальной системы автомобиля на задней стенке имеются выходные разъёмы, которые маркируются «AudioOut», «A-Out»,«SpeakerOut» или по другому, но обозначение «Out» должно присутствовать. Кроме того разъёмы помечаются буквами «L» и«R», что означает левый и правый канал соответственно. Чтобы правильно подсоединить саб нужно использовать выход одного из каналов. Это может быть левый или правый канал. Для того чтобы избежать возможного отключения разъёмов, кабель жёстко фиксируется любым возможным способом.
Как подключить сабвуфер в машину без усилителя к магнитоле
Низкочастотный динамик можно подключать напрямую к магнитоле без усилителя только в двух случаях:
- Головное устройство имеет отдельный линейный выход «Sub Out»
- Мощность сабвуфера не превышает совокупной номинальной мощности всех динамиков мидбасов в 1,6 раз. Рассчитывается по формуле: сумма всех мощностей СЧ > 1*НЧ. Например, если в аудиосистеме 6 среднечастотных динамиков по 25 Вт, то сабвуфер должен быть мощностью не менее 150 Вт или два сабвуфера с подключением типа «прямой мост» по 75 Вт.

В противном случае фоновое качество звука будет низкое, а на пиковых нагрузках возникать гул, шумовые помехи.
Важно!Перед монтажными работами необходимо убедиться в совместимости всех компонентов системы: повышенное сопротивление при нагрузках приводит к выходу из строя магнитолы – на задней части устройства имеется пиктограмма с информацией допустимых параметров.
Инструкция к схеме подключения:
- Все линейные выходы расположены на задней стенке магнитолы. Вывод «Sub Out» подключается с помощью акустического кабеля RCA к сабвуферу напрямую.
- Силовой провод прокладывается под обшивкой от АКБ (плюсовая клемма) через колбу с предохранителем к питанию динамика НЧ.
- Минусовой выход от магнитолы на «массу» заземляется на кузове.
- Если на ресивере нет разъёмов RCA, то можно воспользоваться выходами «НI-Inрut».
Меры предосторожности
Для безопасности соединения и достижения наиболее качественного звука рекомендуется пользоваться качественными кабелями, так как использование некачественных проводов, может вызвать шумы и помехи при воспроизведении или стать причиной короткого замыкания, приводящего к выходу из строя оборудования.
К таким же последствиям может привести недостаточное крепление сабвуфера к корпусу машины.
Подключение плюсового кабеля
Концы силового кабеля зачистить, установить клеммы. Форма и размер клемм выбирается по форме разъёмов, куда их будете подключать. И сечение кабеля также учитывайте.
Клеммы обжимаются. Обжимать можно обычными плоскогубцами. За исключением специальных, которые требуют наличия клещей с губками определённой формы. Но покупать такие для однократного применения вряд ли стоит.
Итак, уложили оголённый проводник в клемму так, чтобы в захвате было несколько миллиметров изоляции. То есть, когда вы клемму обожмёте, голый провод из-под клеммы выглядывать не должен. Если есть паяльник, лучше провод припаять к площадке, а затем обжать. Но условия такие же — из-под клеммы голые провода не торчат.
Затем, на расстоянии 15–20 см от того края, который будете подключать на аккумулятор, делаете разрез и устанавливаете предохранитель. Предохранитель берёте на 12 В, и на ток, который предполагается пропускать.
Для активного саба подбирается в зависимости от мощности, если не указан или нет в комплекте.
В салон кабель протягиваем через штатное отверстие в переборке. Оно, должно быть, защищено пластиковой или резиновой накладкой. Контролируем её состояние и состояние изоляции проводов, которые там уже есть. По салону тянем кабель так, чтобы его повреждение было маловероятным. Лучше всего по центру салона.
Крепим пластиковыми хомутами, фиксируем часто, особенно в местах поворотов. Но фиксацию лучше отложить пока не протянете ещё и акустические провода. Их придётся тянуть от магнитолы тоже до усилителя или саба.
Как подключить минус
Сечение кабеля для подключения минуса на сабвуфер можно взять чуть меньше, чем для подачи плюса. И потребуется меньшая длина кабеля около 1 метра. При мощности сабвуфера более 500 Вт минусовой провод не крепите к кузову. Его необходимо протянуть до аккумулятора.
Минус в данной системе можно пода́ть от корпуса машины. Но найдите какое-то надёжное соединение, которое обеспечит хороший контакт и надёжную фиксацию.
Например, можно минусовой кабель протянуть от болта крепления сиденья. Если сабвуфер стоит сзади, от заднего сиденья. Но без скруток и других ненадёжных соединений.
Под болт возьмите клемму с отверстием в середине подходящего размера, а не в виде «вилки». Болт открутите, очистите шляпку и стержень, края отверстия, наденьте клемму от кабеля и установите на место. Трассу прокладывайте так, чтобы возможность повреждения была минимальной.
Можно найти зачищенную от краски площадку и прикрутить минусовой кабель туда. Но не саморезами, а болтом. И убрать грязь и ржавчину, если они есть. В чистом металле просверлить дырку и туда вогнать болт с насаженным на неё контактом от минусового кабеля. И контакт должен быть очень прочным и плотным.
Частые ошибки при подключении автомобильного саба
Допущение ошибок на этапе монтажа аудиосистемы приводит к некачественному звуку, поломке используемых элементов или даже серьезным аварийным ситуациям по типу короткого замыкания с последующим возгоранием.
К типичным ошибкам при подключении сабвуфера относят:
- Использование усилителя завышенной мощности, которую не способен выдержать подключенный сабвуфер. Мощность усилителя должна быть меньше заявленных пиковых значений динамика НЧ.
- Слишком низкая мощность усилителя. Приводит к падению чувствительностью и возникновению гула.
- Несовместимость магнитолы и сабвуфера.
- Неподходящие предохранители. Если номинал предохранителя не соответствует пиковой нагрузке системы, он будет быстро перегорать и разрывать контакт.
- Нарушение полярности при подключении компонентов.
- Несоответствие применяемых силовых и акустических кабелей.
- Ошибочная настройка эквалайзера и плеера. Если сабвуфер не выдает нужный звук, стоит первым делом обратить внимание на правильность настройки магнитолы.
Настройка НЧ динамика производится при помощи цифрового эквалайзера в магнитоле или автомобильный компьютер. При этом все динамики выводятся на пиковую нагрузку.
Может потребоваться подключение ноутбука или ПК для серьезного вмешательства в настройки воспроизводящего оборудования.
Разбор самых популярных ошибок при установке сабвуфера представлен в видео:
Подключение сабвуфера в акустику автомобиля – несложная процедура, которая доступна автомобилисту. Надо соблюдать полярность подключения и использовать только качественные компоненты. В противном случае гарантировать правильное звучание не сможет никто.
Прямое подключение к магнитолы параллельно колонке
Можно подключить пассивный сабвуфер напрямую к магнитоле. Напрямую — это без усилителя. Если свободного звукового канала нет, подключают параллельно к фронтальной колонке или к тыловой.
Делать этого не рекомендуется.
Сопротивление динамиков фронтальных (боковых) или тыловых (задних) 4 Ом, а сабвуфера – 4. Параллельное подключение снизит общее сопротивление и составит 2 Ом (параллельное соединение сопротивлений), что создаст большую нагрузку на усилитель магнитолы.
Дело в том, что работать всё будет, но при увеличении громкости до максимальной, он через некоторое время магнитола просто сгорит. Не все усилители автомагнитол способны работать с нагрузкой в 2 Ом.
В сети можно встретить вот такую схему (ниже) подключения динамиков и саба к магнитоле. Это неверно. Это схема подключения аудиосистемы (АС) к усилителю с двумя мостовыми выходами каналов. Автомобильные магнитофоны не имеют такие усилители.
Главное различие усилителей, собранных по мостовой схеме, это сдвиг фаз сигнала между каналами на 180°. Сдвиг достигается путём подачи сигнала на инвертирующий вход одного из каналов. Как уже было сказано, усилители магнитол так не делают.
Подключение по этой схеме работать скорее всего будет, но искажения будут значительные.
Ну и конечно большая нагрузка на усилитель магнитофона.
Проблемы, которые могут возникнуть при подключении сабвуфера
Автолюбители, которые решили провести самостоятельную установку активного или пассивного сабвуфера, часто сталкиваются со следующими проблемами:
- Отсутствие звука при включении саба. Устройство включено, горит кнопка «power», но звука нет. Проблему можно решить путём установки дополнительного массового провода от аккумуляторной батареи. Кабель должен обладать сечением, сопоставимым с сечением заземления усилителя, иначе есть вероятность получить короткое замыкание.
- Если подключить активный сабвуфер к проводам, идущим от автомагнитолы, громкость будет снижена. В подобной ситуации отключите один сигнальный кабель, тогда работа будет восстановлена. В конструкции усилителя находится удвоитель сигнала, поэтому потребуется только один кабель.
- Активный динамик установлен через RCA-разъём. Звучание тихое, если попытаться увеличить громкость, то возникает шум.
Проблема заключена в недостаточной площади сечения.
Масса/массовый провод/корпус/минус – провод, соединяющий минусовой вывод электрического элемента с корпусом изделия, в котором он установлен.
Руководство по подключению сабвуфера к автомобильной стереосистеме без усилителя
Установка сабвуфера на стереосистему может усилить басы, свести к минимуму искажения и увеличить громкость для наилучшего восприятия звука. Усилитель обеспечивает необходимую мощность для сабвуфера. Но может ли сабвуфер работать без усилителя? Если да, то как подключить сабвуфер к магнитоле без усилителя?
Да, активные сабвуферы можно напрямую подключить к стереосистеме без дополнительного усилителя. К автомобильному аккумулятору можно подключить как активные, так и пассивные сабвуферы. Или устройство можно запитать, подключив его к существующей проводке автомобильной стереосистемы.
Другим способом подключения сабвуфера является использование преобразователей линейного выхода.
Однако без усилителя качество звука будет не на должном уровне. Давайте углубимся и узнаем больше об установке сабвуферов без усилителя.
Перейти к содержанию
- Общие сведения об усилителе и сабвуфере
- Подключение сабвуфера без усилителя — возможно ли это?
- Некоторые основы подключения сабвуфера к автомобильной стереосистеме без усилителя
- Основной: активный, пассивный или специфичный для автомобиля — какой сабвуфер выбрать?
- Два основных пункта: Решите, где установить сабвуфер
- Третий основной пункт: Достаточно ли мощности для сабвуфера? — Проверьте сначала
- Основные четыре: держите необходимые инструменты под рукой
- Самый простой способ — используйте провода автомобильной стереосистемы для подключения сабвуфера
- Лучший способ — понизьте частоту с помощью LOC
- Удобный прием — включите питание Сабвуфер на автомобильном аккумуляторе
- Подведение итогов!
Общие сведения об усилителе и сабвуфере
Прежде всего, вам нужно понять, зачем вам нужен сабвуфер и усилитель и как они работают.
Как вы, возможно, знаете, низкочастотные звуки также широко известны как басы.
Если вы хотите наслаждаться чистым вокалом и музыкой, ваша аудиосистема должна воспроизводить глубокие басы. К сожалению, ваша обычная автомобильная стереосистема не может воспроизводить хорошие басы, и именно здесь вам нужен сабвуфер.
Это устройство воспроизводит частоты от 20 до 200 Гц. Вы можете сравнить его с диапазоном человеческого слуха (от 20 Гц до 20 000 Гц), чтобы понять, насколько низкая частота.
Этот низкочастотный звук гарантирует, что вы услышите аутентичный и динамичный звук без каких-либо искажений.
В сабвуфере используются магниты и катушки для достижения захватывающего и глубокого баса. А для питания этих магнитов вам понадобится усилитель.
Как следует из названия, усилители используют слабый сигнал, исходящий от вашей стереосистемы, и усиливают его, чтобы сабвуфер мог использовать более сильные сигналы. Кроме того, он увеличивает мощность стереозвука и делает его полезным для сабвуфера.
Без усилителя сабвуфер может вообще не работать. Или он будет производить искаженные звуки с меньшей громкостью.
Подключение сабвуфера без усилителя — возможно ли?
Да, вы можете подключить сабвуфер к автомагнитоле без усилителя. Однако это снизит качество звука и увеличит искажения звука. Иногда сабвуфер может вообще не работать, поскольку он не получает необходимой мощности для работы.
Здесь лучшим решением будет приобретение активного сабвуфера со встроенным усилителем . Этот тип сабвуфера не требует внешнего усилителя для улучшения качества звука благодаря встроенному усилителю.
Другим типом сабвуфера является пассивный сабвуфер, который не имеет встроенного сабвуфера. Итак, вам следует приобрести дополнительный усилитель для обеспечения необходимой мощности.
Однако, если сабвуфер меньше и требует для работы очень малой мощности, вы можете напрямую подключить его к автомобильному аккумулятору или стереосистеме.
В этом случае можно использовать пассивный сабвуфер без внешнего усилителя.
Некоторые основы подключения сабвуфера к автомобильной стереосистеме без усилителя
К счастью для вас, у нас есть не один, а несколько способов подключения сабвуфера без усилителя. Вы можете выбрать любой из способов в зависимости от типа вашего сабвуфера. Прежде всего, давайте начнем с некоторых основ, которые облегчат вашу работу.
Основной: активный, пассивный или специфичный для автомобиля — какой сабвуфер выбрать?
Как правило, сабвуферы делятся на 3 основные категории: активные, пассивные и специальные для автомобиля. Вы должны решить, какой из них вы хотите, прежде чем приступить к процессу установки. Конечно, активные сабвуферы — лучший вариант для установки без усилителей.
Если у вас небольшой автомобиль или особые требования, вы можете заказать сабвуфер со встроенным усилителем, изготовленный по индивидуальному заказу. Наконец, вы можете выбрать правильный пассивный сабвуфер в зависимости от мощности аккумулятора вашего автомобиля.
Основа 2: выбор места для сабвуфера
Для удовлетворения различных потребностей сабвуферы бывают разных размеров и потребляемой мощности. Не все сабвуферы подходят для вашего автомобиля. Таким образом, вы должны выбрать правильный размер сабвуфера, который можно разместить в вашем автомобиле.
При выборе места установки убедитесь, что оно не слишком далеко от головного устройства вашего автомобиля. Кроме того, не должно быть никаких препятствий, которые могут блокировать сигнал. Мы рекомендуем размещать сабвуфер под автомобильным сиденьем для достижения наилучших результатов.
Некоторые также размещают устройство за запасным колесом автомобиля или в багажнике. Какое бы место вы ни выбрали, вы сможете подключить провода сабвуфера к головному устройству или динамикам.
Основа третья: достаточно ли мощности для сабвуфера? — Выезд первым
Некоторым сабвуферам требуется большое количество энергии для работы их диффузоров и магнитов.
Если вы подключаете саб непосредственно к автомобильной стереосистеме или аккумулятору, вы не должны превышать их максимальную емкость.
В противном случае сабвуфер вообще не будет работать. Итак, проверьте, какую мощность может выдать ваш автомобиль без усилителя, прежде чем покупать сабвуфер. Вы также можете установить адаптер, чтобы обеспечить достаточную мощность для вашего сабвуфера.
Четыре основных принципа: Держите необходимые инструменты под рукой
Это очень поможет вам в процессе установки. Независимо от того, какую стратегию вы выберете, вам понадобятся стандартные инструменты, включая тестер, отвертку, инструмент для зачистки проводов, комплект проводки, дополнительные провода и т. д.
Соберите все эти инструменты и переходите к следующему этапу. Давайте изучим процесс установки сабвуфера без усилителя-
Самый простой способ — используйте провода автомобильной стереосистемы для подключения сабвуфера
Этот очень простой процесс подойдет для всех типов сабвуферов.
Все, что вам нужно сделать, это найти нужные провода и подключить их к сабвуферу. Вот как вы можете действовать:
Если у вас нет базовых знаний о подключении стереосистемы вашего автомобиля, сначала просмотрите руководство пользователя. Отсоедините заземляющий кабель питания автомобильного аккумулятора, чтобы избежать нежелательных ударов током. Теперь проверьте стереодинамики на наличие запасного провода питания.
Провод питания стереосистемы толстый и красного или желтого цвета. Не волнуйтесь, если вы не можете найти дополнительный провод питания. Вместо этого вы можете управлять им напрямую с головного устройства.
Когда у вас есть соединительный провод, возьмите инструмент для зачистки проводов и зачистите примерно один или полдюйма от оболочки провода. Чтобы убедиться, что это провод питания стереосистемы, проверьте, не нагревается ли открытый конец этого провода с помощью тестера проводов.
После подтверждения необходимо открутить винт, соединяющий провод с автомобильным динамиком.
Для этой работы будет достаточно обычной отвертки. После этого возьмите оголенные провода от динамика и сабвуфера и сверните их вместе.
Наконец, замените подключенные провода и прикрутите их к динамику. Включите музыку на стереосистеме и проверьте, правильно ли работает сабвуфер. И ваша работа сделана!
Лучший способ — понизить частоту с помощью LOC
Преобразователь линейного выхода или LOC — это небольшое устройство, которое принимает сигнал высокого уровня от вашей стереосистемы и преобразует его в сигнал низкого уровня для сабвуфера. Вам необходимо подключить LOC к переднему и заднему динамику. Для этого следуйте процессу, указанному ниже.
- Чтобы установить LOC, вы должны иметь четкое представление о проводах динамиков и соединительных проводах LOC. Каждые четыре из ваших автомобильных динамиков будут иметь положительную и отрицательную проводку. Или вы найдете только два цветных провода.
- LOC также будет иметь 4 разных провода для легкого подключения к автомобильным динамикам.
Если в вашем автомобиле есть только два провода для динамиков, вы можете подключить два положительных провода LOC и сделать то же самое для отрицательных.
- После этого все, что вам нужно сделать, это соединить положительные провода LOC с положительными проводами вашего автомобильного динамика. И то же самое будет применяться к отрицательным. Когда вы закончите, правильно проверьте соединения и проверьте качество звука.
Удобный прием — питание сабвуфера от автомобильного аккумулятора
Если вы хотите подключить сабвуфер независимо от стереосистемы, этот трюк для вас. Но сначала вам нужно проверить емкость аккумулятора и мощность, необходимую для сабвуфера, который вы будете использовать.
Конечно, нельзя применять этот метод, если сабу требуется слишком много энергии, превышающей емкость аккумулятора. Вот как это работает:
- Начните с отключения автомобильного аккумулятора и удаления связанных тонких проводов и других компонентов.
Теперь найдите отрицательную и положительную клеммы автомобильного аккумулятора. Обратитесь к руководству пользователя для легкой идентификации или используйте тестер проводов.
- Выберите провода на сабвуфере, чтобы соединить их с аккумулятором. Снимите небольшую часть изоляционного покрытия со всех проводов, с которыми вы работаете.
- Вы можете использовать кусачки, если кабели слишком большие. Далее вам понадобится комплект проводных соединений, чтобы соединить провода аккумулятора и сабвуфера. Когда вы закончите, проверьте соединение и включите стереосистему, чтобы проверить качество звука.
Подведение итогов!
Итак, как подключить сабвуфер к магнитоле без усилителя? Теперь вы знаете ответ. Конечно, мы рекомендуем установить усилитель с вашим сабвуфером для наилучшего качества звука, более глубоких басов и улучшенного ощущения.
Однако вы можете обойтись без внешнего усилителя, если у вас есть активный сабвуфер.
Для достижения наилучших результатов следуйте предложенным нами методам простой и быстрой установки сабвуфера без усилителя.
Связанное руководство Вы можете прочитать:
Как установить сабвуфер на заводскую стереосистему?
Сколько времени автомобильная магнитола может работать от батареи?
Как подключить резервную камеру к головному устройству?
Как подключить звуковую панель к автомобильной стереосистеме?
Как подключить автомобильную стереосистему к зарядному устройству?
Как подключить сабвуфер к магнитоле без усилителя?
Добавление сабвуфера к автомобильной аудиосистеме может повысить качество прослушивания за счет более мощных басов. Низкочастотный динамик часто сочетается с усилителем, чтобы увеличить громкость музыки. Что бы вы сделали, если бы в вашем автомобиле не было усилителя? В этом посте речь пойдет о том, «как подключить сабвуфер к автомагнитоле без усилителя?» и дать пошаговую инструкцию по этому вопросу.
- 1. Как работает автомобильный сабвуфер?
- 2. Можно ли подключить сабвуфер к автомобильной магнитоле без усилителя?
- 3. Как подключить сабвуфер к магнитоле без усилителя?
- 4. Какой сабвуфер можно подключить к автомобильной аудиосистеме без усилителя?
- 5. Последние мысли
Как работает автомобильный сабвуфер?
Основные динамики вашего автомобиля могут не воспроизводить низкочастотные звуки (басы) четко и без прерываний.
Низкочастотный динамик — это специальное аудиоустройство, которое обрабатывает эти басовые звуки с частотой от 20 Гц до 100 Гц.
Он производит более аутентичные и вибрирующие песни с оригинальными басовыми звуками, не искаженными, как обычная аудиосистема.
Устройство принимает звуковые сигналы и фильтрует их через магнитную катушку. Затем он усиливает ток и преобразует его в низкочастотные волны.
В целом, вы получите больше удовольствия от прослушивания во время вождения, если ваш автомобиль оснащен низкочастотным динамиком. Это устройство повысит четкость звука и создаст глубокие, захватывающие басы, которые превратят ваш автомобиль в настоящий аудиотеатр.
Это устройство можно разместить в любом месте или углу автомобиля, обычно в багажнике или под водительским сиденьем.
Однако подключить низкочастотный динамик к стереосистеме автомобиля немного сложнее. Вы не можете просто подключить кабель, как обычный усилитель, и ожидать, что он будет работать.
Можно ли подключить сабвуфер к автомобильной магнитоле без усилителя?
Лучше всего установить дополнительный усилитель, чтобы увеличить громкость звука и избежать искажений.
Усилитель помогает увеличить амплитуду звуковых сигналов с помощью большого магнита.
Однако не в каждом автомобиле есть достаточно места для установки усилителя, или вы можете не захотеть приобретать другое аудиоустройство. Вы по-прежнему можете подключить сабвуфер к автомобильной аудиосистеме без усилителя.
В этом случае вам понадобится активный сабвуфер со встроенным усилителем, которого достаточно для получения более громкого звука без искажений.
Автомобильная стереосистема
Как подключить сабвуфер к автомобильной магнитоле без усилителя?
Метод может меняться в зависимости от конфигурации ваших стереоустройств. Убедитесь, что вы не пропустили ни одного незначительного шага для успешного сопряжения сабвуфера с автомобильной стереосистемой.
Шаг 1. Проверка сабвуфера
Для работы сабвуфера требуется много энергии; вот почему вам обычно нужно соединить его с дополнительным усилителем.
Некоторые тяжелые вуферы не могут работать при подключении к стереосистеме, если емкость автомобильного аккумулятора слишком мала.
Первым шагом является проверка типа низкочастотных динамиков, которые вы планируете подключить. Попробуйте поместить его в свой автомобиль, чтобы проверить, соответствует ли размер устройства предпочитаемому пространству.
Существует много типов сабвуферов, таких как стандартный низкочастотный динамик, сабвуфер, средний и вращающийся низкочастотный динамик. Они предназначены для работы с различными звуковыми частотами, в диапазоне от 20 Гц до 2000 Гц.
Однако вам следует обратить внимание на то, активен или неактивен низкочастотный динамик. Эти две категории производят звук одинакового качества и частоты, но имеют разные компоненты.0009
- Активный сабвуфер
Большинство активных низкочастотных динамиков имеют встроенный усилитель, который идеально работает с динамиком устройства для воспроизведения басов.
Усилители и основные динамики интегрированы в единую раму или блок.
Благодаря этой особенности активные вуферы более компактны и их легче разместить в автомобиле, чем пассивные. Вам просто нужен один кабель, подключенный к выходу ресивера, чтобы соединить активный сабвуфер с другими аудиоустройствами.
Этот тип низкочастотного динамика рекомендуется для сопряжения с автомобильной стереосистемой, поскольку вам не нужно устанавливать дополнительный усилитель.
Модель усилителя
- Пассивный сабвуфер
Напротив, пассивный низкочастотный динамик не имеет встроенного усилителя. Вы должны подключить его к внешнему усилителю, чтобы управлять этим устройством.
Усилитель должен быть достаточно мощным для питания низкочастотного динамика, поскольку он потребляет много энергии и может разрядить автомобильный аккумулятор.
В среднем пассивные низкочастотные динамики дешевле активных, поскольку в них меньше встроенных компонентов.
Вы можете разместить в автомобиле несколько пассивных низкочастотных динамиков, чтобы улучшить качество звука.
Если вы используете пассивный, подготовьте несколько высококачественных кабелей для подачи питания и аудиосигналов. Слишком много кабелей может привести к беспорядку в салоне вашего автомобиля, потому что их нелегко спрятать.
Шаг 2: Найдите идеальное место для установки
Перед установкой подключения вам необходимо выбрать подходящее место для установки сабвуфера в автомобиле. Как я уже упоминал выше, лучшее место — под сиденьем водителя или за запасным колесом.
Вы можете разместить низкочастотный динамик в любом месте, если хотите, чтобы генерируемый звук был прямым и не блокировался. Попробуйте разместить устройство в нескольких местах, чтобы выбрать наиболее подходящее место.
Место установки также зависит от типа, размера низкочастотного динамика и конструкции салона автомобиля. Пожалуйста, не устанавливайте его слишком далеко от головного устройства или стереосистемы на передней панели, так как вам придется прокладывать соединительные кабели.
Если вы поместите его в багажник, убедитесь, что низкочастотный динамик направлен назад, а не вперед, для достижения наилучшего качества звука. Не забудьте удалить все предметы из багажника, потому что они могут повредить низкочастотный динамик во время вождения.
Вам нужно по крайней мере два сабвуфера, чтобы разместить их под передними сиденьями, которые находятся в центре автомобиля. Проверьте, соответствует ли ваше устройство пространству; обычно размер около 8 дюймов является идеальным.
Шаг 3: Установите сабвуфер
Установка сабвуфера немного сложна, так как требует общих знаний о проводке и электрических аудиосистемах. Вы должны проверить конфигурации своих устройств и внимательно прочитать руководство перед их установкой.
Действия по подключению пассивного и активного низкочастотных динамиков к автомобильной аудиосистеме отличаются. Определив, к какой категории относится ваше устройство, внимательно следуйте этим инструкциям.
- С пассивными сабвуферами
Пассивный низкочастотный динамик не имеет встроенного усилителя, и вы можете подключить его напрямую к стереосистеме как обычное аудиоустройство.
Сначала поместите устройство в подходящее место, например, в багажник автомобиля или под два передних сиденья.
Теперь возьмите соединительный кабель и подключите его два конца к входу на автомобильном жгуте головного устройства и низкочастотном динамике. Если вы можете найти встроенный провод, протянутый от автомобильных колонок, просто воткните его в порт вашего сабвуфера.
При работе с электрическими проводами выключите автомобильный аккумулятор, отсоединив заземляющий кабель питания, чтобы обеспечить свою безопасность.
- С активными сабвуферами
Большинство активных сабвуферов поставляются с проводами и соединительными аксессуарами. Если вы их потеряли, купите кабели в ближайших магазинах электроники.
Подключение активного низкочастотного динамика к встроенному усилителю в корзине аналогично подключению усилителя к автомобильной стереосистеме. Перед началом работы не забудьте отсоединить заземляющий кабель питания.
Проверьте автомобильный аккумулятор, и вы увидите подключенный кабель питания. Проложите этот провод к сабвуферу в автомобиле, а другой конец подключите к устройству.
Лучше всего проложить кабель питания под ковром или спрятать его сзади, чтобы не повредить провод. Поместите предохранитель питания рядом с аккумуляторной батареей вашего автомобиля.
Самый трудный шаг — снять стереосистему с места ее установки в автомобиле. Вы должны делать это осторожно, иначе салон вашего автомобиля может быть поцарапан.
Теперь проверьте заднюю панель вашей стереосистемы на наличие розеток и кабельных вводов. Используйте кабели RCA для подключения стереосистемы к сабвуферу.
Убедитесь, что вы выбрали правильный вход, иначе соединение не будет установлено. Не допускайте контакта провода RCA с проводом питания, иначе сигналы могут быть искажены.
Аккуратно установите активный сабвуфер в удобное для вас положение.
Дополнительные инструкции см. в видео ниже.
Шаг 4. Изменение настроек эквалайзера
Проверьте качество звука после успешного подключения сабвуфера к автомобильной стереосистеме. В начале могут быть искажения звука или треск, и вам нужно изменить настройки эквалайзера на вашем головном устройстве.
Используйте анализатор реального времени для точной оценки качества звука. Регулировка полос может изменить частоту звуков.
Медленно изменяйте каждую полосу, пока не получите плавный и аутентичный звук.
Для получения дополнительной информации:
- Как превратить домашний сабвуфер в автомобиль? Лучшие руководства для новичков
Какой сабвуфер можно подключить к автомобильной аудиосистеме без усилителя?
Вот несколько моделей сабвуферов, подходящих для вашей автомобильной стереосистемы.
Сабвуферы под сиденьем
Многие модели компактных автомобилей не имеют большого багажника для размещения сабвуферов. Лучший вариант — низкочастотный динамик под сиденьем, который очень легкий и портативный.
Это устройство также компактно и занимает очень мало места. Вы можете положить его в любое место в машине рядом с нижней частью сидений.
Однако эта модель вуфера более подвержена повреждениям и вибрации во время движения. Он поставляется по более доступным ценам, чем другие категории.
Колесные сабвуферы
Этот продукт предназначен для установки в шины вашего автомобиля. Это наиболее оптимальный способ улучшить качество прослушивания, не жертвуя при этом внутренним пространством автомобиля.
Запасное колесо Сабвуфер
Басовые трубки
Басовая трубка — это аудиоустройство, используемое для усиления басов. Он имеет форму трубы и, как правило, имеет большие размеры по сравнению с обычным сабвуфером.

Производится подключение плюса к плюсу на выходе саба, а отрицательного контакта, соответственно, к минусу. Поскольку сам усилитель будет питаться от АКБ, подсоединяется он напрямую, для этого можно использовать обычные кабеля с тюльпанами.
Так что если хотите, то конденсатор можно подключить отдельно, а для его включения провести в салон кнопку активации.
Питание к устройству подключают с соблюдением полярности.
Элемент рекомендуется располагать в моторном отсеке и как можно ближе к АКБ. В случае необходимости к нему будет обеспечен свободный и быстрый доступ.
Проблема заключена в недостаточной площади сечения.
Если в вашем автомобиле есть только два провода для динамиков, вы можете подключить два положительных провода LOC и сделать то же самое для отрицательных.
Теперь найдите отрицательную и положительную клеммы автомобильного аккумулятора. Обратитесь к руководству пользователя для легкой идентификации или используйте тестер проводов.