Как работает трансформатор преобразование тока
Преобразование переменного тока
Переменный ток выгодно отличается от постоянного тока тем, что он хорошо поддается трансформированию, т. е. преобразованию тока относительно высокого напряжения в ток более низкого напряжения, или наоборот. Трансформаторы позволяют передавать переменный ток по проводам на большие расстояния с малыми потерями энергии. Для этого переменное напряжение, вырабатываемое на электростанциях генераторами, с помощью трансформаторов повышают до напряжения в несколько сотен тысяч вольт и «посылают» по линиям электропередачи (ЛЭП) в различных направлениях. С повышением напряжения уменьшается сила тока в ЛЭП при одной и той же передаваемой мощности, что и приводит к снижению потерь и позволяет применять провода меньшего сечения. В городах и селах на расстоянии сотен и тысяч километров от электростанций это напряжение понижают трансформаторами до более низкого, которым и питают лампочки освещения, электродвигатели и другие электрические приборы.
Трансформаторы широко применяют и в радиотехнике.
Схематическое устройство простейшего трансформатора показано на рис. 1. Он состоит из двух катушек из изолированного провода, называемых обмотками, насаженных на магнитопровод, собранный из пластин специальной, так называемой трансформаторной стали. Обмотки трансформатора изображают на схемах так же, как катушки индуктивности, а магнитопровод — линией между ними.
Рис. 1.Трансформатор с магнитопроводом из стали:
а — устройство в упрощенном виде; б — схематическое изображение
Действие трансформатора основано на явлении электромагнитной индукции. Переменный ток, текущий по одной из обмоток трансформатора, создает вокруг нее и в магнитопроводе переменное магнитное поле. Это поле пересекает витки другой обмотки трансформатора, индуцируя в ней переменное напряжение той же частоты. Если к этой обмотке подключить какую-либо нагрузку, например лампу накаливания, то в получившейся замкнутой цепи потечет переменный ток — лампа станет гореть.
Обмотку, к которой подводится переменное напряжение, предназначаемое для трансформирования, называют первичной, а обмотку, в которой индуцируется переменное напряжение — вторичной.
Напряжение, которое получается на концах вторичной обмотки, зависит от соотношения чисел витков в обмотках. При одинаковом числе витков напряжение на вторичной обмотке приблизительно равно напряжению, подведенному к первичной обмотке. Если вторичная обмотка трансформатора содержит меньшее число витков, чем первичная, то и напряжение ее меньше, чем напряжение, подводимое к первичной обмотке. И наоборот, если вторичная обмотка содержит больше витков, чем первичная, то развиваемое в ней напряжение будет больше напряжения, подводимого к первичной обмотке. В первом случае трансформатор будет понижать, во втором повышать переменное напряжение.
Напряжение, индуцируемое во вторичной обмотке, можно довольно точно подсчитать по отношению чисел витков обмоток трансформатора: во сколько раз она имеет большее (или меньшее) число витков по сравнению с числом витков первичной обмотки, во столько же раз напряжение на ней будет больше (или меньше) по сравнению с напряжением, подводимым к первичной обмотке.
Так, например, если одна обмотка трансформатора имеет 1000 витков, а вторая 2000 витков, то, включив первую обмотку в сеть переменного тока с напряжением 220 В, мы получим во второй обмотке напряжение 440 В — это повышающий трансформатор. Если же напряжение 220 В подвести к обмотке, имеющей 2000 витков, то в обмотке, содержащей 1000 витков, мы получим напряжение 110 В — это понижающий трансформатор. Обмотка, имеющая 2000 витков, в первом случае будет вторичной, а во втором случае — первичной.
Но, пользуясь трансформатором, не стоит забывать о том, что мощность тока (Р = U·I), которую можно получить в цепи вторичной обмотки, никогда не превышает мощности тока первичной обмотки. Это значит, что получить от вторичной обмотки одну и ту же мощность можно, повышая напряжение и уменьшая ток, либо потребляя от нее пониженное напряжение при увеличенном токе. Следовательно, повышая напряжение мы проигрываем в значении тока, а выигрывая в значении тока, обязательно проигрываем в напряжении.
Для питания радиоаппаратуры от сети переменного тока часто используют трансформаторы с несколькими вторичными обмотками с различным числом витков. С помощью таких трансформаторов, называемых сетевыми, или трансформаторами питания, получают несколько напряжений, питающих разные цепи.
Наибольшая мощность тока, которая может быть трансформирована, зависит от размера магнитопровода трансформатора и диаметра провода, из которого выполнены обмотки. Чем больше объем магнитопровода, тем большая мощность тока может быть трансформирована. Практически же в трансформаторе всегда бесполезно теряется часть мощности. Поэтому мощность в цепи вторичной обмотки (или сумма мощностей, получаемых от всех вторичных обмоток) всегда несколько меньше мощности, потребляемой первичной обмоткой.
Если, однако, в первичной обмотке трансформатора течет пульсирующий ток, то во вторичной обмотке будет индуцироваться переменное напряжение, частота которого равна частоте пульсаций тока в первичной обмотке.
Это свойство трансформатора используется для индуктивной связи между разными цепями, разделения пульсирующего тока на его составляющие и ряда других целей, о которых разговор будет впереди.
Все трансформаторы со стальными магнитопроводами и магнитопроводами из железоникелевых сплавов (пермаллоя) называют низкочастотными трансформаторами, так как они пригодны только для преобразования переменного напряжения низкочастотного диапазона. На схемах низкочастотные трансформаторы обозначают буквой Т, а их обмотки римскими цифрами.
Принцип действия высокочастотных трансформаторов, предназначаемых для трансформации колебаний высокой частоты, также основан на электромагнитной индукции. Они могут быть как с сердечниками, так и без сердечников. Их обмотки (катушки) располагают на одном или разных каркасах, но обязательно близко одну к другой (рис. 2).
Рис. 2.Высокочастотные трансформаторы без сердечников (слева катушки трансформатора с общим каркасом; справа — катушки трансформатора на отдельных каркасах; в центре обозначение на схемах)
При появлении тока высокой частоты в одной из катушек вокруг нее возникает быстропеременное магнитное поле, которое индуцирует во второй катушке напряжение такой же частоты.
Для усиления связи между катушками в высокочастотных трансформаторах используют сердечники в виде стержней или колец (рис. 3), представляющие собой спрессованную массу из неметаллических материалов. Их называют магнитодиэлектрическими или высокочастотными сердечниками.
Рис 3.Высокочастотные трансформаторы с магнитодиэлектрическими сердечниками (слева — со стержневым, справа с кольцевым (тороидальным) сердечником)
Магнитодиэлектрический сердечник высокочастотного трансформатора независимо от его конструкции и формы обозначают на схемах так же, как магнитопровод низкочастотного трансформатора, — прямой линией между катушками, а обмотки, как и катушки индуктивности, — латинскими буквами L.
Преобразование переменного тока
Это устройство нелинейное, поэтому спектр напряжения на его выходе отличается от входного. На его входе и выходе приведены осциллограммы и спектрограммы напряжения.
Поиск данных по Вашему запросу:
Преобразование переменного тока
Схемы, справочники, даташиты:
Прайс-листы, цены:
Обсуждения, статьи, мануалы:
Дождитесь окончания поиска во всех базах.
По завершению появится ссылка для доступа к найденным материалам.
Содержание:
- УДК 621.314.24
- Полупроводниковые выпрямители — Способы преобразования переменного тока в постоянный
Преобразование переменного тока. Трансформатор
- Преобразование переменного тока. Трансформатор. Работа и мощность переменного тока.
- «Преобразование переменного тока. Трансформатор». 11 класс
- преобразование переменного тока в постоянный
- Выпрямитель
- Энергосберегающая технология преобразования переменного тока в постоянный ток
ПОСМОТРИТЕ ВИДЕО ПО ТЕМЕ: Как спаять диодный мост. Как сделать постоянный ток из переменного используя выпрямитель.
УДК 621.314.24
Для того чтобы генератор переменного тока был способен заряжать батарею и обеспечивать питание других компонентов транспортного средства, требуется преобразовать переменный тик alternating current — АС в постоянный direct current — DC.
Самый подходящий электронный компонент для этой задачи — кремниевый диод.
Если переменный ток одной фазы пропустить через диод, на выходе диода появится полуволна, как показано на рисунке. В этом примере диод позволяет проходить к положительному полюсу батареи только половине полупериодов волны. Отрицательные полупериоды блокируются.
На рисунке ниже показано, что мостовой выпрямитель с четырьмя диодами выпрямляет обе полуволны однофазного напряжения. Диод часто рассматривается как односторонний клапан для электрического тока. И хотя это хорошая аналогия, важно помнить, что диод хорошего качества блокирует обратный ток с напряжением приблизительно В, а для того, чтобы диод начал проводить в прямом направлении, требуется небольшое напряжение — около 0,6 В.
Чтобы выпрямлять напряжение трехфазной машины, потребуется шесть диодов. Они тоже связаны в виде моста, как показало на рисунке. Форма выходного напряжения, создаваемого этой цепью, приведена на рисунке совместно с сигналами трех фаз.![]()
В блок выпрямителя часто вводятся еще три диода, выпрямляющих положительную полуволну напряжения. Они обычно меньше главных диодов и используются только для того, чтобы питать малым током обмотку возбуждения магнитного поля в роторе.
Дополнительные диоды известим как экстра-диоды, диоды магнитного поля или диоды возбуждения. На рисунке показан выпрямитель с девятью диодами. Вследствие значительных токов, текущих через главные диоды, им требуется радиатор для отвода тепла, чтобы предохранить их от термического повреждения.
В некоторых случаях вместо одного диода ставят нескольких соединенных параллельно, чтобы они без повреждения выдерживали большие токи. Диоды в блоке выпрямителя служат для предотвращения обратного тока от батареи к генератору. Они также позволяют нескольким генераторам переменного тока работать параллельно без синхронизации, так как ток не может течь от одного генератора к другому.
Однако на практике из-за небольших погрешностей в конструкции статора и ротора и в этой точке возникает потенциал.
Этот потенциал напряжение известен как третья гармоника и показан на рисунке. Его частота — утроенная основная частота фазной обмотки.
Подключив к центру звезды два дополнительных диода, один в прямом и один в обратном включении, можно извлечь дополнительную мощность. На последнем рисунке показана полная схема электрогенератора при использовании главного выпрямителя с восемью диодами и тремя диодами возбуждения поля. На схеме показан также регулятор напряжения. Индикаторная лампочка, помимо основной функции предупреждения о неисправности генератора, служит для подачи начального тока возбуждения в обмотку ротора.
Генератор не всегда может самовозбуждаться, поскольку остаточный магнетизм обычно недостаточен для создания такого напряжения, которое преодолеет прямое смешение диодов выпрямителя 0,6 или 0,7 В. Типичная мощность лампочки индикатора — 2 Вт. Многие изготовители также подключают параллельно лампочке резистор, чтобы усилить возбуждение генератора и гарантировать его работу, если лампочка сгорит.
Лампочка, предупреждающая об отсутствии заряда, погаснет, когда в обмотку ротора пойдет ток от диодов возбуждения, поскольку в этом случае на обоих выводах лампочки возникнет одно и то же напряжение разница потенциалов на лампочке станет равной 0 В. Метки: Генератор Ток. Генератор переменного тока. Однополупериодное выпрямление На рисунке ниже показано, что мостовой выпрямитель с четырьмя диодами выпрямляет обе полуволны однофазного напряжения. Автомобильные видео Двигатель Трансмиссия Тормозная система Аккумулятор, генератор, стартер Рулевое управление Система зажигания ТО и ТР Трактора Кузов Дизельная топливная аппаратура Системы впрыска Подвеска Шины и диски Системы безопасности и комфорта Системы освещения и сигнализации Системы пассивной безопасности Системы охлаждения Системы смазки Системы энергообеспечения и пуска Системы снижения токсичности Эксплуатационные материалы Инструменты и оборудование Диагностирование Техника безопасности Закон.
Полупроводниковые выпрямители — Способы преобразования переменного тока в постоянный
Данная презентация подготовлена к уроку физики по теме: «Преобразование переменного тока.
Урок изучения и нового материала. Астрономия 11 класс ФГОС. Решение задач по физике Электронная тетрадь по физике 7 класс
Смотреть что такое «преобразование переменного тока в постоянный» в других словарях: преобразование — сущ., с., употр. сравн. часто Морфология.
Преобразование переменного тока. Трансформатор
Конструктивно трансформатор может состоять из одной автотрансформатор или нескольких изолированных проволочных либо ленточных обмоток катушек , охватываемых общим магнитным потоком , намотанных, как правило, на магнитопровод сердечник из ферромагнитного магнитомягкого материала. Для создания трансформаторов необходимо было изучение свойств материалов: неметаллических, металлических и магнитных, создания их теории [3]. В году английским физиком Майклом Фарадеем было открыто явление электромагнитной индукции , лежащее в основе действия электрического трансформатора, при проведении им основополагающих исследований в области электричества. При подключении к зажимам одной обмотки батареи гальванических элементов начинал отклоняться гальванометр на зажимах другой обмотки.
Так как Фарадей работал с постоянным током, при достижении в первичной обмотке его максимального значения, ток во вторичной обмотке исчезал, и для возобновления эффекта трансформации требовалось отключить и снова подключить батарею к первичной обмотке. Схематичное изображение будущего трансформатора впервые появилось в году в работах М. Фарадея и Д. Однако ни тот, ни другой не отмечали в своём приборе такого свойства трансформатора, как изменение напряжений и токов , то есть трансформирование переменного тока [4]. В году французский механик Г.
Преобразование переменного тока. Трансформатор. Работа и мощность переменного тока.
Электрический ток протекает в различных средах: металлах, полупроводниках, жидкостях и газах. При этом он может быть постоянным или переменным. В статье рассмотрим отдельно постоянный и переменный ток, а также преобразование переменного тока в постоянный. У постоянного тока величина и направление не изменяются с течением времени.
Регистрация Вход.
«Преобразование переменного тока. Трансформатор». 11 класс
Импульсные блоки питания Линейные блоки питания Радиолюбителю конструктору Светодиоды, ламы и свет 3D печать и 3D модели Как работает трансформатор Преобразование переменного тока. Переменный ток выгодно отличается от постоянного тока тем, что он хорошо поддается трансформированию, т. Трансформаторы позволяют передавать переменный ток по проводам на большие расстояния с малыми потерями энергии. С повышением напряжения уменьшается сила тока в ЛЭП при одной и той же передаваемой мощности, что и приводит к снижению потерь и позволяет применять провода меньшего сечения.
преобразование переменного тока в постоянный
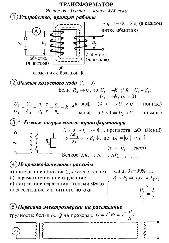
Одно из важных преимуществ переменного тока перед постоянным заключается в том, что напряжение переменного тока относительно легко поддается изменению о помощью электромагнитной индукции, а способы преобразования постоянного тока сложны. Прибор для преобразования напряжения и силы переменного тока при неизменной частоте называют трансформатором рис.
Он был изобретен П. Яблочковым в г. Трансформатор состоит из замкнутого сердечника, сделанного из мягкой стали или феррита, на котором имеются две изолированные друг от друга катушки их называют обмотками с разным числом витков. Первичная обмотка включается в сеть переменного тока, а вторичная — соединяется с потребителем. Ток в первичной обмотке создает в сердечнике переменный магнитный поток рис. При разомкнутой цепи вторичной обмотки холостой ход трансформатора напряжение U2 на ее зажимах равно э.
служащий для преобразования переменного тока одного напряжения в объединение источников электрической энергии переменного тока различных.
Выпрямитель
Преобразование переменного тока
Отправить комментарий. Преобразование переменного тока. Рамка вращается в магнитном поле. Поскольку магнитный поток, пронизывающий рамку, изменяется с течением времени, то в ней возникает индуцированная ЭДС:.
Энергосберегающая технология преобразования переменного тока в постоянный ток
ВИДЕО ПО ТЕМЕ: Переменный ток.
Урок №10
Одно из важных преимуществ переменного тока перед постоянным заключается в том, что напряжение переменного тока относительно легко поддается изменению с помощью электромагнитной индукции, а способы преобразования постоянного тока сложны. Прибор для преобразования напряжения и силы переменного тока при неизменной частоте называют трансформатором рис. Он был изобретен П. Яблочковым в Трансформатор состоит из замкнутого сердечника, сделанного из мягкой стали или феррита, на котором имеются две изолированные друг от друга катушки их называют обмотками с разным числом витков. Первичная обмотка включается в сеть переменного тока, а вторичная — соединяется с потребителем. Ток в первичной обмотке создает в сердечнике переменный магнитный поток рис.
Для того чтобы генератор переменного тока был способен заряжать батарею и обеспечивать питание других компонентов транспортного средства, требуется преобразовать переменный тик alternating current — АС в постоянный direct current — DC.
Самый подходящий электронный компонент для этой задачи — кремниевый диод.
Универсальный русско-английский словарь. Примечание — Аналогично определяют постоянные электрическое напряжение, электродвижущую силу, магнитный поток и т. Высоковольтная линия постоянного тока — HVDC используется для передачи больших электрических мощностей по сравнению с системами переменного тока. При передаче электроэнергии на большие расстояния устройства системы HVDC менее дороги и имеют более низкие электрические потери. ГОСТ Системы возбуждения турбогенераторов, гидрогенераторов и синхронных компенсаторов. Общие технические условия — Терминология ГОСТ Системы возбуждения турбогенераторов, гидрогенераторов и синхронных компенсаторов.
Классному руководителю. Проверяет готовность к уроку. Проводит жеребьевку, определяющую номер раздела темы для каждой группы.
Преобразование переменного тока. Трансформатор. Лоевская районная гимназия
Преобразование переменного тока.
Трансформатор
Разработал — Кравченко А.И.
Цель урока: изучить устройство и принцип действия трансформатора
Задачи урока:
Образовательная: учить правильно работать с текстом, уметь выделять главное
Развивающая: дать опыт публичного выступления
Воспитательная: воспитывать умение работать в составе группы
Тип урока: урок овладения новыми знаниями
Вид урока: комбинированный
Оборудование: трансформатор, катушка с сердечником, кольцо алюминиевое, звонок, таблицы, карточки, магнитопровод.
Демонстрации: работа трансформатора на холостом ходу, работа трансформатора с нагрузкой, явление электромагнитной индукции.
Основные этапы урока;
-организационный момент
-актуализация опорных знаний
-изучение новой темы
-проверка знаний
-подведение итогов
Ход урока
Организационный момент — приветствие, настрой деятельности на успех.
Актуализация опорных знаний — фронтальная беседа
-При каких условиях возникает индукционный ток?
-Кто и в каком году открыл явление электромагнитной индукции?
-Дать определение явления электромагнитной индукции.
-Как возникает ЭДС индукции в неподвижных проводниках?
-Что является причиной возникновения ЭДС в движущихся проводниках?
Объяснение новой темы
Историческая справка:
В 1848 году французским механиком Г. Румкорфом была изобретена индукционная катушка- прообраз трансформатора. Датой же рождения первого трансформатора считается 30 ноября 1876 года, когда изобретатель П.Н. Яблочков получил патент на трансформатор с разомкнутым сердечником. Это был стержень с намотанными на него обмотками.
В 1884 году в Англии братьями Джоном и Эдуардом Гопкинсонами был создан первый трансформатор с замкнутым сердечником.
В конце 1880-х инженером Д. Свинберном было изобретено масляное охлаждение трансформатора — это повысило надежность и долговечность его обмоток.
В 1889 году русский электротехник М. О. Доливо-Добровольский вместе с предложенной им трехфазной системой переменного тока создал первый трехфазный трансформатор.
Одно из важных преимуществ переменного тока перед постоянным заключается в том, что напряжение переменного тока относительно легко поддается изменению с помощью электромагнитной индукции, а способы преобразования постоянного тока сложны.
Физкультминутка
Трансформатор – это техническое устройство, предназначенное для преобразования переменного тока, при котором напряжение увеличивается или уменьшается в несколько раз.
Любой трансформатор состоит из системы катушек (первичной и вторичной) и стального сердечника.
Базовый принцип действия трансформатора: явление электромагнитной индукции.
|
Напряжения на первичной и вторичной обмотках отличаются во столько же раз, во сколько раз отличаются количество витков N в этих катушках. При этом мощность на катушках практически одинакова.
При подключении к вторичной катушке нагрузки сопротивлением R:
Решение задач
Задача 1. Как, вы думаете, что будет, если первичную обмотку подключить к источнику постоянного тока?
Ответ: В этом случае трансформатор сгорит, так как первичная обмотка обычно имеет ничтожно малое сопротивление, и поэтому произойдет короткое замыкание.
Задача 2. Если сопротивление первичной обмотки, подключенной к источнику постоянного тока велико, то изменится ли напряжение во вторичной обмотке?
Ответ: Никакого изменения напряжения этот трансформатор дать не сможет из-за отсутствия явления электромагнитной индукции.
Если такой трансформатор подключить к источнику постоянного тока, то ток пойдет по первичной обмотке и вокруг нее возникает магнитное поле, которое будет пронизывать вторичную обмотку. Т.е. магнитный поток вторичную обмотку будет пересекать, но он будет постоянным и значит скорость его изменения Ф’ = 0, поэтому ЭДС индукции во вторичной обмотке Е<sub>2</sub> = 0.
Подведение итогов урока. Рефлекси — решение качественных и количественных задач.
-Что называется генератором переменного тока? Какие типы таких генераторов существуют?
-Что называется переменным током?
-Что такое период, частота, фаза переменного тока?
-Начертите график переменного тока и раскройте суть определения переменного тока?
-На каком принципе основана работа генератора переменного тока?
-Напряжение на зажимах вторичной обмотки понижающего трансформатора 60 В, сила тока во вторичной цепи 40 А. Первичная обмотка включена в цепь с напряжением 240 В.
Найдите силу тока в первичной обмотке трансформатора.
-Сколько витков должна иметь вторичная обмотка трансформатора для повышения напряжения от 220 В до 11000 В, если в первичной обмотке 20 витков?
-Под каким напряжением находится первичная обмотка трансформатора, имеющая 1000 витков, если во вторичной обмотке 3500 витков и напряжение 105 В? Каков коэффициент трансформации?
-Сила тока в первичной обмотке трансформатора 0,5 А, напряжение на ее концах 220 В. Сила тока во вторичной обмотке 9 А, а напряжение на ее концах 10 В. Определите КПД трансформатора.
Домашнее задание: §9.
Урок по физике на тему «Преобразование переменного тока. Трансформатор».
ПЛАН УРОКА:
Специальность: «Техническое обслуживание, ремонт и эксплуатация автомобильного транспорта»
Тема урока: Преобразование переменного тока. Трансформатор.
Дисциплина: физика
Преподаватель: Толегенова Раушан Курманбековна
Тип занятия: урок изучения нового материала
ТДЦ урока:
Обучающий аспект:
изучить
назначение, устройство и принцип действия трансформатора; рассмотреть примеры
практического применения трансформаторов.
Развивающий аспект:
развивать умения выбирать и излагать главное, делать выводы: способствовать развитию логического мышления
Воспитывающий аспект:
воспитывать интерес к изучению физики через примеры профессиональной направленности
Методы и приемы обучения: проблемное изложение, коллективная мыследеятельность.
Форма обучения: групповая, фронтальная
Межпредметные связи: математика, электротехника
Оборудование урока: учебник «Физика 11» Туякбаев С., Кронгарт В., трансформатор (набор для демонстрации), катушка зажигания, презентация, компьютер, проектор.
ХОД УРОКА:
№ |
Содержание | Время (мин) | Методические приемы | Литература и доп. |
1. |
Организационный момент. Мотивация.
|
2-3 |
Сообщение преподавателя |
|
2. | Этап подготовки к активному усвоению материала.
| 15 | Фронтальная беседа по вопросам | Лист контроля «Оцени себя сам!» |
3. | Изучение
нового материала. Рассмотрение основных вопросов.
| 40 | Объяснение. Заполнение опорного конспекта. Теоретические выводы. Демострационный опыт. Анализ результата. | https://bilimland.kz/ru/courses/physics-ru/ehlektrodinamika/peremennyj-ehlektricheskij-tok/lesson/transformator |
4. | Проверка понимания нового материала.
| 25 | Фронталдьная беседа по вопросам. Решение задач. Тестовые задания. Взаимопроверка. | Карточки с заданиями |
5. | Подведение итогов урока. Рефлексия. | 7 | Беседа
с группой. | Лист «Моя оценка урока»
|
План-конспект урока.
Ход урока:
1. Оргмомент. Приветствие, проверка отсутствующих.
2. Этап подготовки обучающихся к активному усвоению материала.
Преподаватель (вступительное слово)
Уже второй век человечество использует электрический ток в промышленных масштабах. И все эти годы используется в основном переменный ток. В странах Европы и Америки наибольшее распространение получил ток, меняющий свое направление 100-120 раз в секунду. В Казахстане частота переменного тока 50 Гц.
Мы проведем урок
следующим образом. Перед вами лежит «Маршрутный лист», где отмечены остановки:
«Мозговой штурм», «Опорный конспект», «Заполнение таблицы»,
«Фронтальный опрос» «Решение задач», «Тестирование».
Двигаясь по «Маршрутному листу», мы достигнем цели урока: повторим основные понятия, формулы, закон Электромагнитной индукции. Изучим устройство, принцип работы, характеристики трансформатора. Зная, как рассчитывается коэффициент трансформации, решим задачи практического содержания. Закрепим практические умения и навыки при решении задач, при выполнении тестовых заданий, проявив на уроке самостоятельность.
Для успешного
передвижения по «Маршрутному листу» нам необходимо на каждой
остановке оценить свои знания. К маршрутному листу выдается лист контроля «Оцени
себя сам!» (приложение №1). За каждый верный ответ
выставляется 1 балл.
Логично предположить, что переменный ток, имеет какие то преимущества
перед постоянным. Давайте вспомним, что такое ток и где он вырабатывается.
«Мозговой штурм»: ( Выслушать ответы
обучающихся)
1.Что мы уже знаем о переменном токе?
2. При каких условиях возникает индукционный ток?
3.
Что называется
электромагнитной индукцией?
4. Запишите закон ЭМИ.
5. Каким правилом можно объяснить знак минус в этом законе?
6. Что такое генератор?
7. Перечислите основные части генератора?
8. На каком физическом явлении работает генератор?
9. Какие бывают генераторы?
10. Чем они отличаются?
3. Изложение нового материала.
Преподаватель. Разные
потребители электрического тока рассчитаны на разные напряжения. Так,
большинство электробытовых приборов рассчитано на напряжение 27 и 220 В., промышленные
электродвигатели на 200, 360 и 600 в.
Электрический ток никогда не получил бы такого широкого применения, если бы его
нельзя было преобразовывать почти без потерь энергии.
ЭДС мощных генераторов электростанций довольно велика.
При передаче электроэнергии используется напряжение в сотни киловатт. Между тем
на практике чаще всего нужно не слишком высокое напряжение. Преобразование
переменного тока, при котором напряжение увеличивается или уменьшается в
несколько раз практически без потери мощности (при неизменной частоте тока),
осуществляется с помощью трансформаторов.
Нередко на практике требуется питать приборы, рассчитанные на разные напряжения. Так ламповый телевизор включают в сеть напряжением 220В, на нитях ламп должно быть 6,3 В; между анодом и катодом от 200В до 500В;
на электронно-лучевой трубке до 15000В; а для работы транзисторов от 5В до 18В. Повышение и понижение напряжения переменного тока осуществляется трансформаторами.
Знаете ли вы?
-Какое напряжение у нас в домах?
-Какое напряжение в линии электропередач между городами?
-Каким образом понижают напряжение для использования его в домах и на
производстве?
-Можно ли включить лампочку рассчитанную на напряжение 6В в электрическую
цепь 220В?
Трансформатор (от лат. transformo – преобразую) — это устройство, преобразующее переменный ток одного напряжения в переменный ток другого напряжения.
Трансформатор был изобретён в 1876 г. П.Н.Яблочковым.
Сообщение студента – « Изобретение трансформатора П.
Н.Яблочковым».
Преподаватель: С помощью разборного универсального трансформатора рассматриваем устройство трансформатора.
Трансформатор состоит из замкнутого сердечника, на который надеты две (иногда и более) катушки с проволочными обмотками. Одну из обмоток, называемую первичной, подключают к источнику переменного напряжения. Вторую обмотку, к которой присоединяют «нагрузку», то есть приборы и устройства, потребляющие электроэнергию, называют вторичной.
Зарисовать в тетрадь схему устройства трансформатора, его условное обозначение (планшет)
Действие
трансформатора основано на явлении электромагнитной индукции. прохождении
переменного тока по первичной обмотке в сердечнике появляется переменный
магнитный поток, который возбуждает ЭДС индукции в каждой обмотке. Сердечник из
трансформаторной стали концентрирует магнитное поле, так, что магнитный поток
существует только внутри сердечника и одинаков во всех его сечениях (Просмотр
видеоролика «Принцип работы трансформатора»).
Самостоятельная работа с учебником (составление опорного конспекта).
Записать какие типы трансформаторов бывают, что такое коэффициент трансформации, КПД трансформатора.
Величина, показывающая, во сколько раз данный трансформатор изменяет напряжение переменного тока, называется коэффициентом трансформации.
При подаче на первичную обмотку трансформатора какого-либо напряжения U1 на вторичной обмотке мы получаем на выходе U2. Оно будет больше первичного, если обмотка содержит больше витков, чем первичная.
Итак, если N2 N1, то U2 U1, коэффициент трансформации k и трансформатор называется повышающим.
Если N2 1 и U2 1, то k 1 и трансформатор называется понижающим.
=К
КПД
трансформатора ɳ = Р2/
Р1* 100%, или ɳ= I2U2/I1U1.
Р2-мощность вторичной обмотки, Р1-мощность первичной обмотки. В современных мощных трансформаторах суммарные потери 2-3%. КПД составляет 97-98%.
Несмотря на достаточно высокий КПД при работе трансформатора имеются потери. С чем связаны они и как с ними бороться предлагаю узнать вам самостоятельно, поработав материал в учебнике надо заполнить таблицу «Энергетические потери при работе трансформатора» (Приложение №2)..Проверка заполнения таблицы.
Использование трансформаторов.
- на заводах и фабриках при подаче напряжения к двигателям станков 380–660 В.
- при передаче электроэнергии по проводам от 100 до 1000В;
для электросварки и электроплавки;
- в радиотехнике; и др.
Виды трансформаторов. В настоящее время
существуют много типов трансформаторов, применяющихся в различных областях
техники.
Основной вид трансформаторов – трансформаторы силовые. Среди них больше всего двух обмоточных. Они устанавливаются на линиях электропередачи. Такие трансформаторы повышают напряжение тока, вырабатываемого электростанциями с 10–15 тысяч вольт до 220–750 тысяч вольт. В местах потребления электроэнергии при помощи силовых трансформаторов высокое напряжение преобразуют в низкое
Кроме силовых существуют трансформаторы, предназначенные для измерения больших напряжений и токов: измерительные трансформаторы, трансформаторы напряжения, трансформаторы тока, а также снижения уровня помех проводной связи, преобразования напряжения синусоидальной формы в импульсное и многие другие.
Давайте рассмотрим трансформатор, который вы будете изучать на уроках общетехнических дисциплин в старших курсах.
Трансформатором для повышения напряжения на электродах свечи является катушка зажигания.
Катушка зажигания
представляет собой высоковольтный импульсный повышающий трансформатор системы
зажигания ДВС.
Устройство катушки зажигания.
Катушка зажигания представляет собой трансформатор с двумя обмотками:
первичной и вторичной, внутри которых находится стальной сердечник, а снаружи –
изолированный корпус.
· Первичная обмотка состоит из толстого медного изолированного провода и насчитывает от 100 до 150 витков. Обмотка имеет выводы 12 вольт.
· Вторичная обмотка, как правило, располагается снаружи первичной. Она состоит из 15000-30000 витков тонкой медной проволоки. Такая система характерна как для модуля зажигания, для катушки зажигания сдвоенного типа, так и для индивидуальной катушки. а. Во вторичной обмотке создается импульсное напряжение до 35 000 вольт, которое и подается к свечам зажигания.
Катушка зажигания автомобиля масляного типа
заполняется трансформаторным маслом, которое предохраняет ее от нагрева.
Принцип действия катушки зажигания.
В первичную обмотку катушки подается
низковольтное напряжение, который создает магнитное поле.
Время от
времени это напряжение отсекается прерывателем, вызывая резкое сокращение
магнитного поля и образования в витках катушек электродвижущей силы (э.д.с.).
Согласно физическому закону электромагнитной
индукции, величина образующейся таким образом э.д.с. прямо пропорциональна
количеству витков обмотки контура. Поэтому во вторичной катушке с большим
количеством витков образуется импульс высокого напряжения, который по
высоковольтным проводам подается к свече зажигания. Благодаря импульсу,
передаваемому катушкой, между электродами свечи зажигания образуется искра,
которая воспламеняет топливно-воздушную смесь.
Виды катушек зажигания автомобиля
Различают общие и индивидуальные катушки зажигания.
Общая катушка зажигания используется в
системах зажигания с распределителем или без него. Ее конструкция описана выше:
первичная обмотка располагается снаружи вторичной, внутри которой находится
сердечник. Катушки с сердечником заключены в стальной корпус. Импульс от
вторичной обмотки подается на свечи зажигания.
Индивидуальная катушка зажигания используется в системах прямого электронного зажигания. В отличие от общей конструкции, в индивидуальных катушках первичная обмотка находится внутри вторичной. Индивидуальная катушка устанавливается непосредственно на свечу зажигания, поэтому высоковольтный импульс передается практически без потери мощности.
Таким образом, вы будете иметь представление о катушке зажигания.
4. Этап проверки понимания нового материала.
Фронтальный опрос:
1. Что такое трансформатор?
2. Изобретатель трансформатора?
3. На каком явлении основан принцип действия трансформатора?
4. Назовите основные элементы трансформатора.
5. Для чего сердечник изготавливают из пластин?
6. Как определяется коэффициент трансформации?
7. Назовите типы трансформаторов.
Решение задач.
Чтобы
закрепить полученные знания решаем задачи.
К доске по желанию выходит студент и
решает предложенную задачу. За правильное решение 2 балла.
1. Как, вы думаете, что будет, если первичную обмотку подключить к источнику постоянного тока?
2. Как определить число витков обмотке трансформатора, не нарушая обмоток? Есть в наличии несколько метров проволоки, разборный трансформатор, вольтметр.
3.Измерительный трансформатор напряжения имеет обмотки с числом витков n1 = 10000 и n2= 200. К вторичной обмотке присоединен вольтметр с номинальным напряжением 150В. Определить коэффициент трансформации и предельное напряжение, которое можно измерить.
Дано: =150 B =10000 Витков =200 Витков | Решение:
Ответ: 50; 7500 В; Понижающий. |
=?, k =? | |
|
|
4. Сколько витков должна иметь вторичная обмотка трансформатора, чтобы повысить напряжение с 220 до 11000В, если в первичной обмотке 20 витков? Каков коэффициент трансформации?
5. Под каким напряжением находится первичная обмотка трансформатора, имеющая 1000 витков, если во вторичной обмотке 3500 витков и напряжение 105В?
Контроль знаний – тест. Взаимопроверка.
Выполнение задания в тестовой форме. После выполнения в ходе взаимопроверки оцениваются задания обучающегося на экране результат работы (Приложение 3).
5. Подведение итогов урока. Рефлексия.
Преподаватель: Практически вся жизнь человека в быту связана с электричеством. А что будет, если его не станет?
Рефлексия. У вас на партах находятся листы «Моя оценка урока»
посмотрите внимательно и выберете тот трансформатор, который соответствует
вашей работе на уроке (Приложение 4).
Подведение итогов урока.
Краткие итоги урока, оглашение результатов работы.
Домашнее задание:
1. §2.10. -2.11. (учебник Физика -11класс).
2. Подготовьте сообщение об учёном, принявшем участие в изобретении трансформатора.
3. На портале moodle.kkat.edu.kz. решить задачи на расчет коэффициента трансформации.
Приложение №1
Лист контроля «Оцени себя сам!».
Фамилия, имя________________________________________
Тема «Преобразование переменного тока. Трансформатор». За каждый верный ответ выставляется 1 балл, за решеную задачу по 2 балла.
№ | Мозговой штурм | Опорный конспект | Заполнение таблицы | Фронтальный опрос | Решение задач | Тестирование |
1 |
|
|
|
|
|
|
2 |
|
|
|
|
|
|
3 |
|
|
|
|
|
|
4 |
|
|
|
|
|
|
5 |
|
|
|
|
|
|
6 |
|
|
|
|
|
|
7 |
|
|
|
|
|
|
8 |
|
|
|
|
|
|
9 |
|
|
|
|
|
|
10 |
|
|
|
|
|
|
Макс. | 10 | 3 | 5 | 7 | 10 | 5 |
оценка
| ||||||
Приложение №2
Энергетические потери при работе трансформатора | |
Потери | Меры по устранению потерь |
1 | 1 |
2 | 2 |
3 | 3 |
. | .. |
.. | .. |
Приложение №3
Трансформаторы (тестовые задания) 1-вариант.
1.Трансформатор – это устройство …
а) служащее для преобразования силы и напряжения постоянного тока при неизменной частоте;
б) служащее для получения во внешней цепи постоянного по направлению тока;
в) преобразующее механическую энергию в электрическую;
г) служащее для преобразования силы и напряжения переменного тока при неизменной частоте.
2. Если N1>N2,то трансформатор…
а) повышающий б) понижающий
3.Работа трансформатора основана на …
а) законе Джоуля – Ленца;
б) явлении электромагнитной индукции;
в) законе Ома;
г) законах динамики.
4.Первичная обмотка:
а) соединяется с нагрузкой;
б) подключается к источнику постоянного тока;
в) подключается к источнику переменного тока.
5. Коэффициент трансформации рассчитывается по формуле…
а)k=N1/N2 ; б)k= E2/E1 ; в)k= U2/U1; г)k= N2/N1.
Трансформаторы (тестовые задания) 2-вариант.
1.У понижающего трансформатора…
а)k б)k<1 ; в)k=1; г)k>0.
2.Вторичная обмотка:
а) подключается к источнику постоянного тока;
б) подключается к источнику переменного тока;
в) соединяется с нагрузкой.
3.Первичная обмотка трансформатора содержит 185 витков, вторичная – 65. Какой это трансформатор?
а) понижающий;
б) повышающий.
4.Работа трансформатора основана на …
а) законе Джоуля – Ленца;
б) явлении электромагнитной индукции;
в) законе Ома;
г) законах динамики.
5. Кто
изобрел трансформатор?
а) Лебедев. б) Тимирязев. в) Яблочков. г) Паскаль.
— Тест – ОТВЕТЫ 1-вариант
1 | 2 | 3 | 4 | 5 |
Г | Б | Б | В | А |
Тест – ОТВЕТЫ 2-вариант
1 | 2 | 3 | 4 | 5 |
Г | В | А | Б | В |
Приложение 4
«Моя оценка урока»
Понижающий Разделительный Повышающий
(не разобрался в теме урока) (разобрался в теме урока) (разобрался в теме урока, буду изучать тему в дальнейшем)
Производство, передача, преобразование переменного электрического тока.
ТрансформаторЦель урока:
- Повторение темы «электромагнитная индукция, переменный ток, генератор переменного тока.
- Знакомство с принципами производства переменного электрического тока.
- Обосновать необходимость преобразования напряжения переменного тока, при передаче его на большие расстояния.
- Знакомство с принципами передачи и преобразования переменного электрического тока.
- Закрепление, знакомство с правилами техники электробезопасности.
Оборудование: компьютер, мултимедийный проектор,диск с записью видеофрагментов «Явление электоромагнитной индукции», «Трансформатор», плакат, экран, универсальный трансформатор, лампочки накаливания, соединительные провода.
Ход урока
I. Оргмомент – 2мин.
Собрать тетради с домашними индивидуальными заданиями.
II.
Повторение темы «электромагнитная индукция, переменный ток, генератор переменного тока – 5мин.
Какое явление называется электромагнитной индукцией? (Видеофрагмент)
III. Производство переменного электрического тока – 5 мин.
Какими способами можно создать индукционный ток в замкнутом проводящем контуре?
Ученики сами добывают ответ на этот вопрос, произведя демонстрацию.
На столе: катушка индуктивности, подключенная к гальванометру, магнит; модель генератора с подключенной электролампой; две катушки соединенные индуктивно (трансформатор), одна из которых подключена через ключ к источнику постоянного тока, а к другой подключен гальванометр.
Ответ:
- в катушке возникает индукционный ток при перемещении относительно него магнита;
- поворачиваем катушку в магнитном поле Земли;
- модель генератора переменного тока;
- во вторичной катушке трансформатора возникает переменный ток в момент включения и выключения постоянного тока в первичной катушке.

Какой из этих способов вы применили бы, для получения переменного тока в промышленном масштабе?
Из каких основных элементов состоит индукционный генератор переменного тока?
Объяснение темы преподавателем используя изображение на экране
Приложение 1
IV. Обоснование необходимости преобразования напряжения переменного тока, при передаче его на большие расстояния – 10 мин.
Что происходит, когда по проводнику протекает электрический ток?
Решить задачу: вывести формулу, связывающую площадь поперечного сечения проводов ЛЭП и потери мощности на этих проводах при передаче переменного тока низкого и высокого напряжения.
Например:потери мощности 10% от полной мощности 300 кВт, при передаче тока на 100 км под напряжением 200 В и 110 кВ, одинакова. Сравните площадь поперечного сечения проводов ЛЭП.
Решение:
g- удельное сопротивление, L – длина, R-сопротивление подводящего провода.
U- электрическое напряжение.
Ответ: → При одинаковых потерях мощности площадь поперечного сечения (значит и масса) проводника в квадрат раз больше, если по проводнику передавать низкое напряжение.
Вывод: При передаче электрической энергии часть энергии теряется, выделяясь в виде тепла. Чтобы уменьшить потери электрической энергии необходимо по проводам передать ток высокого напряжения и меньшей силы тока. При потреблении напряжение нужно понизить.
Выводы делают сами ученики.
V. Знакомство с принципами передачи переменного электрического тока – 5мин. (плакат упрощенная схема преобразования энергии)
VI. Принципы преобразования переменного электрического тока. Устройство трансформатора. Физические процессы, происходящие в трансформаторах — 15мин.
Как можно повысить и понизить напряжение переменного тока? (видеофрагмент)
Демонстрация №1
Демонстрация №2
Вывод: Этот прибор увеличивает напряжение переменного тока.
Вопрос:
1) Можно ли этим же прибором уменьшит напряжение?
2) Какое электрическое напряжение мы используем в быту?
3) Uл =24 В. Что будет если его включить под U=220В?
Демонстрация №2
Вывод: Этот же прибор уменьшает U∼тока.
Этот прибор называется трансформатором.
Прибор предназначенный для преобразования U и I переменного тока называется трансформатором.
- Чем отличаются повышающий и понижающий трансформаторы?
- Как узнать повышает или понижает напряжение, данный трансформатор?
- Будет ли преобразование напряжения, если обе катушки имеют одинаковое количество витков?
Устройство трансформатора.
- Две катушки с разными числами витков одеты в стальной сердечник
- Катушка, подключенная к источнику – первичная катушка.
(N1, U1, I1) - Катушка, подключенная к потребителю – вторичная катушка. (N2, U2, I2)
N-число витков. U-напряжение. I-сила тока.
Обозначение трансформатора
Коэффициент трансформации
КПД = P1, P2 — мощность
Вывод:
1) K<1, если N2>N1 или U2>U1 – повышает
2) K>1если N2<N1 или U2<U1 – понижает U
3) Во сколько раз трансформатор увеличивает напряжение во, столько же раз и уменьшает силу тока.
4) Для трансформатора выполняется условие I1U1 ≈ I2U2
Физические процессы, происходящие в трансформаторах.
- Объясните физические процессы, происходящие в трансформаторе, при прохождении в первичной обмотке переменного тока.
Первичная катушка: ~ ток создаёт ~ магнитное поле
Сердечник – усиливает магнитное поле, которое пронизывает вторичную катушку.
Вторичная катушка: ~ магнитное поле создаёт индукционный ток, напряжение которого зависит от числа витков. N2 больше — U2 больше.
VII. Повторение, заключительное слово – 5мин
- Какие электростанции вы знаете? Что является там основным элементом?
- Что необходимо сделать, прежде чем передать по проводам электрический ток?
- Что необходимо сделать, прежде чем подключить к электрической сети бытовые приборы?
- Что называется трансформатором?
- Может ли преобразовать трансформатор, постоянный ток? Почему?
- Обозначение, устройство трансформатора.
- Физические процессы, происходящие в трансформаторе.

- К=20 повышающий или понижающий трансформатор? Какая обмотка первичная или вторичная – должна иметь больше сечение проводов? Почему?
ДОПОЛНИТЕЛЬНО:
Домашнее задание: подготовить к зачету, на следующий урок, ответы на все вопросы самоподготовки по разделу «Электромагнитные колебания. Переменный ток».
Преобразование переменного тока. Трансформатор. Работа и мощность переменного тока.
Энергетика Преобразование переменного тока. Трансформатор. Работа и мощность переменного тока.
просмотров — 463
Переменный ток и его получение. Действующее значение тока и его напряжение.
Мощность переменного тока. Ответ на вопрос о мощности постоянного электрического тока более прост. В случае если напряжение между концами некоторого участка цепи равно U, а сила постоянного тока в этом участке цепи равна I, то мощность, выделяемая током в этом участке цепи, равна
P = IU = I2∙R (1), где R — активное сопротивление участка цепи.
В случае переменного тока дело обстоит сложнее, так как сила переменного тока определяется не только активным сопротивлением цепи R, но и ее индуктивным или емкостным сопротивлением.
Представим себе, к примеру, что какой-нибудь участок цепи имеет только емкостное сопротивление, т. е. содержит только конденсатор. Процесс прохождения тока через конденсатор представляет собой процесс многократно повторяющейся зарядки и разрядки этого конденсатора. В течение той четверти периода, когда конденсатор заряжается, источник расходует некоторую энергию, которая запасается в конденсаторе в виде энергии его электрического поля. Но в следующую четверть периода конденсатор разряжается и отдает обратно в сеть практически всю запасенную в нем энергию. Τᴀᴋᴎᴍ ᴏϬᴩᴀᴈᴏᴍ, если пренебречь обычно очень малыми потерями энергии на нагревание диэлектрика в конденсаторе, то прохождение тока через конденсатор не связано с выделением в нем мощности.
То же будет иметь место и при прохождении тока через катушку, сопротивление которой можно считать чисто индуктивным.
В течение той четверти периода, пока ток нарастает, в катушке создается магнитное поле, обладающее определенным запасом энергии. На создание этого поля расходуется энергия источника. Но в следующую четверть периода, когда ток уменьшается, магнитное поле исчезает, и запасенная в нем энергия в процессе самоиндукции вновь возвращается к источнику.
Наличие емкостного или индуктивного сопротивления цепи хотя и отражается на силе тока в этой цепи, но не связано с расходом мощности в ней. В конденсаторах и катушках с индуктивным сопротивлением энергия то берется «взаймы» у источника, то снова возвращается к нему, но она не уходит из цепи, не тратится на нагревание проводников (джоулево тепло) или на совершение механической работы и т. п.
Чтобы не ослеплять зрителей резким переходом от темноты к свету, во многих театрах и кинотеатрах свет после окончания действия или сеанса включают не сразу, а постепенно. Лампы сначала начинают светиться тусклым красным светом и разгораются медленно в течение нескольких секунд.
Это можно осуществить либо с помощью реостата͵ либо с помощью катушки с выдвигающимся железным сердечником.
Τᴀᴋᴎᴍ ᴏϬᴩᴀᴈᴏᴍ, при наличии в цепи индуктивного и емкостного сопротивлений мощность, фактически расходуемая в цепи, всегда меньше, чем произведение UI, т. е. равна
P = U∙I∙λ (2)
где λесть некоторый коэффициент, меньший единицы, называемый коэффициентом мощности данной цепи.
Важно заметить, что для синусоидальных токов данный коэффициент равен λ = cos φ, где φ есть сдвиг фаз между током в цепи и напряжением между концами рассматриваемого ее участка. Таким образом,
P = I∙U∙cosφ (3)
Сдвиг фаз φ между напряжением и током растет по мере увеличения отношения емкостного или индуктивного сопротивления к активному. Но с ростом φ уменьшается значение cosφ. По этой причине коэффициент мощности прибора, потребляющего переменный ток, тем меньше, чем больше его емкостное или индуктивное сопротивление по сравнению с активным. Он обращается в нуль для чисто индуктивного или чисто емкостного сопротивления (φ = π/2, соs φ = 0) и равен единице для чисто активного (φ = 0, cosφ = 1).
Трансформаторы. При практическом использовании энергии электрического тока очень часто возникает необходимость изменять напряжение, даваемое каким-либо генератором. В одних случаях бывают нужны напряжения в тысячи или даже сотни тысяч вольт, в других необходимы напряжения в несколько вольт или несколько десятков вольт. Осуществить такого рода преобразования постоянного напряжения очень трудно, между тем переменное напряжение можно преобразовать — повышать или понижать — весьма просто и почти без потерь энергии, В этом заключается одна из базовых причин того, что в технике пользуются в подавляющем большинстве случаев переменным, а не постоянным током. Приборы, с помощью которых производится преобразование напряжения переменного тока, носят название трансформаторов. Принципиальная схема устройства трансформатора показана на рис. 309.
Всякий трансформатор имеет железный сердечник, на который надеты две катушки (обмотки). Концы одной из этих обмоток подключаются к источнику переменного тока, к примеру к городской сети, с напряжением U1; нагрузка, т.
е. те приборы, которые потребляют электрическую энергию, подключается к концам второй обмотки, на которых создается переменное напряжение U2, отличное от U1.
Обмотка, подключенная к источнику тока, принято называть первичной, а обмотка, к которой подключена нагрузка,— вторичной. В случае если напряжение на первичной обмотке (напряжение источника) больше, чем на вторичной, т. е. U1>U2то трансформатор принято называть понижающим; если же U1<U2, то он принято называть повышающим.
Когда мы подключаем трансформатор к источнику переменного тока, к примеру к городской сети, то проходящий по первичной обмотке переменный ток создает переменное магнитное поле, одна из линий которого показана штриховой линией на рис. 309. Так как обе обмотки надеты на общий железный сердечник, то почти все линии этого поля проходят через обмотки. Иначе можно сказать, что обе обмотки пронизываются одним и тем же магнитным потоком.
При изменении этого потока в каждом витке обмоток, как первичной, так и вторичной, индуцируется одна и та же э. д. с. е. Полная же индуцированная э. д. с. ε, возникающая в каждой обмотке, равна произведению э. д. с. ε на число витков N в соответствующей обмотке. В случае если первичная обмотка имеет N1витков, а вторичная — N2витков, то индуцированные в них э. д. с. равны соответственно ε1 = ε∙N1 (4) и ε2 = ε∙N2 (5), т. е. (6)
При так называемом холостом ходе трансформатора, т. е. тогда, когда к концам вторичной обмотки не подключена никакая нагрузка и через нее не идет ток, напряжение на концах вторичной обмотки U2равно индуцированной в ней э. д. с. ε2. Что же касается э. д. с. ε1 индуцированной в первичной обмотке, то она по правилу Ленца (§ 139) всегда направлена противоположно приложенному к ней внешнему напряжению U1и при холостом ходе почти равна ему.
Τᴀᴋᴎᴍ ᴏϬᴩᴀᴈᴏᴍ, отношение напряжений на зажимах обмоток трансформатора при холостом ходе приближенно равно отношению индуцированных в них э. д. с:
(7)
Это отношение принято называть коэффициентом трансформации и обозначается буквой К:
(8)
В случае если, к примеру, первичная обмотка имеет 2500 витков, а вторичная — 250 витков, то коэффициент трансформации равен 10. Подключив первичную обмотку к источнику с напряжением U1 = 1000 В, мы на вторичной обмотке получим напряжение U2 = 100 В. В случае если бы мы, наоборот, использовали в качестве первичной обмотку с меньшим числом витков и подключили ее к источнику с напряжением U1=100 В, то коэффициент трансформации был бы равен 0,1, и на концах другой обмотки мы получили бы напряжение U2= 1000 В. В первом случае наш трансформатор работает как понижающий, во втором — как повышающий.
Трансформаторы рассчитываются так, чтобы при нормальной их нагрузке, когда током холостого хода I0 можно пренебречь по сравнению с рабочим током I1 токи в первичной и вторичной обмотках были приблизительно обратно пропорциональны соответствующим напряжениям: (9)
По этой причине, если напряжение U2во много раз меньше, чем U1во вторичной цепи такого понижающего трансформатора можно получить очень большие токи.
Такие трансформаторы применяются при электросварке. На рис. 311 для примера показан понижающий трансформатор, вторичная обмотка которого имеет всего один виток. Напряжение U2 здесь очень мало, но ток во вторичной обмотке настолько велик, что он нагревает до красного каления толстый медный стержень.
Трансформатор представляет собой, как мы видим, прибор, передающий энергию из цепи первичной обмотки в цепь вторичной. Эта передача неизбежно связана с некоторыми потерями — расходом энергии на нагревание обмоток, на токи Фуко и на перемагничивание железа.
К. п. д. трансформатора называют отношение мощности, потребляемой в цепи вторичной обмотки, к мощности, отбираемой из сети. η = (10)
Разность между этими величинами представляет собой бесполезную потерю. Для уменьшения потерь энергии на нагревание сердечников токами Фуко их изготовляют из отдельных тонких листков стали, изолированных друг от друга, а для уменьшения потерь на нагревание сердечника при его перемагничиваний сердечники изготовляют из специальных сортов стали, в которых эти потери малы.
Благодаря этому потери обычно весьма малы по сравнению с мощностью, преобразуемой в трансформаторах, и к. п. д. трансформаторов очень высок. Он достигает 98—99 % для больших трансформаторов и около 95% для малых.
Токи Фуко или вихревые токи – вихревые индукционные токи, возникающие в проводниках при изменении пронизывающего их магнитного потока
Трансформаторы для небольших мощностей (десятки ватт), применяющиеся главным образом в лабораториях и для бытовых целей, имеют очень небольшие размеры. Мощные же трансформаторы, преобразующие сотни и тысячи киловатт, представляют собой огромные сооружения. Обычно мощные трансформаторы помещаются в стальной бак, заполненный специальным минеральным маслом. Это улучшает условия охлаждения трансформатора, и, кроме того, масло играет важную роль как изолирующий материал. Концы обмоток трансформатора выводятся через проходные изоляторы, укрепленные на
верхней крышке бака.
Трансформатор был изобретен в 1876 ᴦ. П. Н. Яблочковым, который применил его для питания своих «свечей», требующих различного напряжения.
Задачи:
1.1341. Понижающий трансформатор со ПО витками во вторичной обмотке понижает напряжение от 22 000 В до 110 В. Сколько витков в его первичной обмотке? (Указание: использовать формулу (7)).
2.1342. Первичная обмотка повышающего трансформатора содержит 100 витков, а вторичная — 1000. Напряжение в первичной цепи 120 В. Каково напряжение во вторичной цепи, если потерь энергии нет? (Указание: использовать формулу (7)).
3.1343. Лабораторный трансформатор включен в сеть напряжением 110 В. В первичной его обмотке содержится 440 витков провода. На выходе трансформаторов есть зажимы на 4, 6, 8 и 10 В. Каково полное число витков во вторичной обмотке? (Указание: использовать формулу (7)).
4.1344. Трансформатор, содержащий в первичной обмотке 300 витков, включен в сеть напряжением 220 В. Во вторичную цепь трансформатора, имеющую 165 витков, включен резистор сопротивлением 50 Ом.
Найдите силу тока во вторичной цепи, если падение напряжения на ней равно 50 В. (Указание: Считаем, что резистор включен последовательно и общее напряжение на вторичной обмотке считаем как U=U2+I∙R. Затем используем формулу (7) в виде (U1/(U2+I∙R) = N1/N2). Из этой формулы выразить силу тока и найти ее численное значение).
5.1345. На первичную обмотку понижающего трансформатора с коэффициентом трансформации 10 подается напряжение 220 В. При этом во вторичной обмотке, сопротивление которой 2 Ом, течет ток 4 А. Пренебрегая потерями в первичной обмотке, определите напряжение на выходе трансформатора. (Указание: использовать формулу (8) с учетом указания к задаче 4).
6.1346. Первичная обмотка понижающего трансформатора с коэффициентом трансформации 8 включена в сеть напряжением 200 В. Сопротивление вторичной обмотки 2 Ом, ток во вторичной обмотке трансформатора 3 А. Определите напряжение на зажимах вторичной обмотки.
Потерями в первичной обмотке пренебречь. (Указание: использовать формулу (8) с учетом указания к задаче 4).
7.1347. В случае если на первичную обмотку ненагруженного трансформатора подать напряжение 220 В, то напряжение во вторичной обмотке будет равно 127 В. Активное сопротивление первичной обмотки равно 2 Ом, вторичной 1 Ом. Каково будет напряжение на резисторе сопротивлением 10 Ом, если его подключить ко вторичной обмотке? Потерями энергии в трансформаторе пренебречь.
8.1348. Первичная обмотка понижающего трансформатора с коэффициентом трансформации 10 включена в сеть напряжением 120 В. Сопротивление вторичной обмотки 1,2 Ом, ток во вторичной цепи 5 А. Определите сопротивление нагрузки трансформатора и напряжение на зажимах вторичной обмотки. Потерями в первичной цепи пренебречь. (Указание: использовать формулу (8) с учетом указания к задаче 4, выразить напряжение и найти его численное значение).
9.1349. Повышающий трансформатор создает во вторичной цепи ток 2 А при напряжении 2200 В.
Напряжение в первичной обмотке равно 110 В. Чему равен ток в первичной обмотке, а также входная и выходная мощности трансформатора, если потерь энергии в нем нет? (Указание: использовать формулу (9), принимая во внимание, что раз потерь энергии нет, то входная и выходная мощности равны, мощность P=UI).
10.1350. Ток в первичной обмотке трансформатора 0,5 А, напряжение на ее концах 220 В. Ток во вторичной обмотке 11 А, напряжение на ее концах 9,5 В, Определите коэффициент полезного действия трансформатора. (Указание: использовать формулу (10)).
11.1351.Понижающий трансформатор дает ток 20 А при напряжении 120 В. Первичное напряжение равно 22 000 В. Чему равны ток в первичной обмотке, а также входная и выходная мощности трансформатора, если его КПД равен 90%? (Указание: использовать формулы (9) и (10)).
12.1352. Первичная обмотка понижающего трансформатора включена в сеть с напряжением 220 В, Напряжение на зажимах вторичной обмотки 20 В, ее сопротивление 1 Ом.
Сила тока во вторичной цепи равна 2 А. Определите коэффициент трансформации и коэффициент полезного действия трансформатора. Потерями в первичной катушке пренебречь. (Указание: использовать формулу (8) с учетом указания к задаче 4).
13.1353.На первичную обмотку трансформатора подается напряжение 3500 В. Его вторичная обмотка соединена подводящими проводами с потребителем, на входе которого напряжение 220 В, а потребляемая мощность 25 кВт и cosφ = l. Определите сопротивление подводящих проводов, если коэффициент трансформации равен 15. Чему равна сила тока в первичной обмотке трансформатора? (Указание: использовать формулы (3) и (8)).
Трансформаторные преобразователи переменного тока в постоянный | Источники питания
Трансформаторные преобразователи переменного/постоянного тока
Сохранить Подписаться
Пожалуйста, войдите, чтобы подписаться на это руководство.![]()
После входа в систему вы будете перенаправлены обратно к этому руководству и сможете подписаться на него.
Самый распространенный и недорогой тип блока питания, который вы увидите, — это вилка на основе трансформатора. Всякий раз, когда вы покупаете какую-либо бытовую электронику, вы получаете одно из следующих:
Эти ребята везде — всевозможные номиналы напряжения и тока. Они доступны для продажи в любом магазине, но есть некоторые важные вещи, на которые стоит обратить внимание! Во-первых, выходное напряжение не будет 9 В (например) из коробки, это номинальное напряжение является просто минимальным выходным значением для номинального тока (например, 200 мА). Кроме того, на выходе будет много пульсаций!
Прежде чем мы поговорим именно об этих ребятах, давайте вернемся в то время, когда инженерам приходилось создавать блоки питания голыми руками!
Старые добрые времена!
Еще пару десятилетий назад единственным способом построить источник питания было запустить большой коренастый трансформатор 120 В переменного тока / 12 В переменного тока.
Трансформатор использовался для снижения высокого напряжения от стены до менее опасного уровня. Затем диоды и конденсаторы использовались для преобразования переменного тока в постоянный.
Трансформеры
Мы не будем вдаваться в подробности электромагнитной теории, лежащей в основе трансформаторов, за исключением того, что они сделаны из двух катушек проволоки вокруг куска железа. Если количество витков одинаково с обеих сторон, то переменное напряжение одинаково с обеих сторон. Если на одной стороне в два раза больше катушек, на ней в два раза больше напряжения. Их можно использовать «назад» или «вперед»! Для получения более подробной информации обязательно посетите страницу Википедии.
Чтобы использовать его, одна половина должна быть подключена к стене («основная» «высокая сторона»)
, а другая половина будет выдавать 12 В переменного тока («вторичная» «низкая сторона»). Трансформатор работал двумя способами: во-первых, он принимал опасное высокое напряжение и преобразовывал его в гораздо более безопасное низкое напряжение, во-вторых, изолировал две стороны.
Это сделало его еще безопаснее, потому что горячая линия не могла появиться в вашей электронике и, возможно, убить вас электрическим током.
Мы будем использовать схематический символ для обозначения трансформатора, две его катушки внутри которого вытянуты, схематический символ будет иметь одинаковое количество катушек с обеих сторон, поэтому используйте здравый смысл и любые схематические индикаторы, чтобы помочь вам понять что первично, а что вторично!
Однополупериодное выпрямление
Теперь, когда напряжение находится на уровне около 12 В переменного тока, не связанном с электрическим током, его можно преобразовать в постоянный ток. Самый простой и дешевый способ конвертации (также называемый 9 0016 исправить ) Преобразователь переменного тока в постоянный должен использовать один диод. Диод — это простой электронный «клапан», пропускающий ток только в одном направлении. Поскольку переменное напряжение меняется от положительного к отрицательному, а нам нужны только положительные, мы можем подключить его так, чтобы цепь получала только положительных половин цикла переменного тока.
Вы можете использовать силовой диод, такой как 1N4001, они чрезвычайно распространены и могут выдержать много злоупотреблений. Сторона с серебряной полосой соответствует стороне схематического символа, на которую указывает «стрелка» в символе диода. Это единственное направление, в котором может течь ток. Затем выходной сигнал делится пополам, так что напряжение становится только положительным.
Это преобразует
в
То, что у нас сейчас есть, на самом деле не переменный ток и не постоянный ток, а бугристая волна. Хорошей новостью является то, что теперь это только положительное напряжение, а это значит, что на него можно безопасно поставить конденсатор.
Это конденсатор на 2200 мкФ (0,0022 Фарад), рядом с одной ножкой стоят знаки (-), это отрицательная сторона. Другая сторона положительная, и на ней никогда не должно быть напряжения, чтобы отрицательный контакт был «выше», чем положительный, иначе он выйдет из строя!
Конденсатор сглаживает напряжение, убирая комки, вроде того, как пружинные толчки в автомобиле или горном велосипеде уменьшают неровности дороги.
Конденсаторы хороши для этого, но большие конденсаторы, которые хороши для этого (электролитические), не выдерживают отрицательного напряжения — они взорвутся!
Поскольку напряжение очень неравномерное (большие пульсации), нам нужен действительно большой конденсатор электролитического типа. Насколько велик? Ну, за этим стоит много математики, о которой вы можете прочитать, но грубая формула, которую вы должны иметь в виду, такова:
Напряжение пульсаций = потребляемый ток / ((частота пульсаций) * (размер конденсатора))
или записывается иначе
Размер конденсатора = потребляемый ток / ((частота пульсаций) * (напряжение пульсаций)) Для однополупериодного выпрямителя (один диод) частота составляет 60 Гц (или 50 Гц в Европе). Текущее потребление — это максимальное количество тока, которое потребуется вашему проекту. Напряжение пульсаций — это то, сколько пульсаций будет на выходе, с которым вы готовы жить, а размер конденсатора указан в фарадах.
Допустим, у нас есть потребляемый ток 50 мА и максимальное напряжение пульсаций 10 мВ, с которым мы готовы жить. Для однополупериодного выпрямителя конденсатор должен быть минимум = 0,05/(60*0,01) = 0,085 Фарад = 85000 мкФ ! Это массивный и дорогой конденсатор. По этой причине редко можно увидеть пульсации напряжения ниже 10 мВ. Чаще всего можно увидеть, может быть, 100 мВ пульсаций, а затем использовать какой-либо другой метод для уменьшения пульсаций, например, микросхему линейного регулятора.
Вам не нужно запоминать эту формулу, но вы должны помнить следующее: Когда ток возрастает с до , а емкость конденсатора остается неизменной, пульсации увеличиваются с до . Если ток увеличивается на до , и вы хотите, чтобы пульсации были такими же, конденсатор также должен увеличить на .
Двухполупериодные выпрямители
Одна вещь, которую можно сделать, чтобы уменьшить размер пульсаций/конденсатора вдвое, — это использовать двухполупериодный выпрямитель вместо полупериодного.
Двухполупериодный выпрямитель использует 4 диода, расположенных особым образом так, что он пропускает положительное напряжение через 9 диодов.0016 и удается «перевернуть» отрицательное напряжение на положительное.
Итак, теперь мы получаем:
Как видите, горбов в два раза больше — нет того, что происходит «половина времени без напряжения». Это означает, что мы можем разделить рассчитанный размер конденсатора на половину того, что было в предыдущем случае.
По сути, двухполупериодный выпрямитель намного лучше, чем однополупериодный! Так зачем вообще говорить о выпрямителях полуволнового типа? Ну, потому что они полезны для нескольких других целей. В общем, вы вряд ли увидите преобразователь переменного тока в постоянный, который использует полуволну, поскольку стоимость диодов компенсирует экономию на размере и стоимости конденсатора!
Трансформатор AC/DC на практике
Хорошо, теперь, когда мы рассмотрели трансформаторы, диоды, используемые в качестве выпрямителей, и большие конденсаторы, давайте снова взглянем на массивный штепсельный блок.
На этот раз мы заглянем внутрь, разрезав его пополам! Этот источник питания рассчитан на 9 В постоянного тока при 200 мА.
Мы можем полностью вытащить его, чтобы увидеть детали печатной платы.
Вау, это выглядит очень знакомо, не так ли? Слева направо видны провода, идущие к трансформатору от розетки, на выходе трансформатора есть два силовых диода и большой конденсатор (2200 мкФ). Вы можете быть немного озадачены два диода — разве не должно быть четыре для двухполупериодного выпрямителя? Оказывается, если у вас есть специальный трансформатор, сделанный с «центральным отводом» (провод, идущий к центру), вы можете обойтись двумя диодами. Так что это действительно двухполупериодный выпрямитель, только с трансформатором с центральным отводом.
Эти вилки на основе трансформатора очень дешевы в изготовлении — примерно менее 1 доллара!
Проверка источника питания 9 В
Итак, теперь мы возьмем свежий блок питания (не используйте, конечно, распиленный пополам) и измерим выходное напряжение мультиметром.
Йоу! 14В? Это не похоже на 9V на упаковке, это сломанная бородавка? Нет! Это совершенно нормально! Настенные адаптеры на основе трансформатора не предназначены для получения точных выходных сигналов. Во-первых, трансформатор, если вы помните, сделан из мотков проволоки. Катушки по большей части действуют как катушки индуктивности, но все же имеют небольшое сопротивление. Например, если катушка имеет сопротивление 10 Ом, то ток 200 мА приведет к потере V = I * R = (0,2 Ампер) * (10 Ом) = 2 Вольта только в медной обмотке! Еще одна вещь, которая вызывает потери, заключается в том, что металлический сердечник трансформатора становится менее эффективным по мере увеличения величины преобразуемого тока. В целом, существует много неэффективных факторов, из-за которых объем выпускаемой продукции будет колебаться. Как правило, результат может достигать 9 0016 дважды номинальное напряжение при потребляемом токе менее 10 мА.
Рассмотрим подробно
Давайте посмотрим на осциллограф, таким образом мы сможем увидеть в деталях, что происходит.
При отсутствии тока в источнике питания выходное напряжение составляет около 14 В
Когда я подключил резистор на 100 Ом (потребление 110 мА) от положительного контакта к отрицательному, напряжение упало до 11,2 В
При подключении резистора 60 Ом (потребление ~160 мА), напряжение снижается до 10,3 В
При нагрузке 35 Ом (потребление 230 мА) напряжение падает до 7,7 В!
По мере того, как сопротивление становится все меньше и меньше, потребляемый ток становится все выше и выше, а напряжение падает (это технический термин для этого!) Вы также можете видеть увеличение пульсаций по мере увеличения тока.
Теперь мы можем, по крайней мере, понять мысль, стоящую за надписью «9V 200mA» на этикетке. Пока мы рисуем менее 200 мА , напряжение будет выше 9В.
Что это значит для тебя?
Итак, после всей этой работы вы задаетесь вопросом, какое это вообще имеет значение? Причина, по которой это важно, заключается в том, что куда бы вы ни посмотрели, эти бородавки на стенках «неконтролируемы» и, следовательно, крайне подозрительны.
Вы просто не можете доверять им, чтобы дать вам напряжение, которое вы хотите!
Например, предположим, что у вас есть проект микроконтроллера, и для него требуется питание 5 В, как и для многих самодельных проектов. Вы не должны пойти и купить 5-вольтовый трансформаторный источник питания, подобный приведенному выше, и просто вставить выходную мощность в свой микроконтроллер — вы его уничтожите! Вместо этого вам нужно будет построить стабилизатор на 5 В, такой как обычный LM7805, который будет принимать где-то около 9V от трансформатора и преобразуйте его в хорошее стабильное напряжение 5 В почти без пульсаций.
Итак, вот что вы всегда должны делать:
- Всегда проверяйте блок питания с помощью мультиметра, чтобы узнать максимальное напряжение
- Предположим, что напряжение может быть в два раза выше ожидаемого
- Предположим, что напряжение будет падать по мере увеличения тока
- Если вы используете блок для маломощного использования, скажем, ваша схема потребляет максимум 100 мА, найдите блок с очень похожим номинальным током.

Вам может быть интересно, почему кто-нибудь не сделает штепсельную вилку с трансформатором, несколькими диодами и LM7805, которая даст вам хорошее выходное напряжение 5 В, вместо того, чтобы все встраивали ее в проектную схему? Хотя это интересная идея, есть несколько причин, по которым они этого не делают. Во-первых, закрытый настенный адаптер будет перегреваться. Другое дело, что для некоторых проектов требуется более одного напряжения, скажем, 5 В и 3,3 В. Но, в конце концов, это, наверное, для простоты изготовления. Фабрика, производящая штепсельные вилки, производит сотни тысяч штепсельных вилок предсказуемых размеров и цен, в каждой стране есть множество фабрик, производящих вилки, подходящие для сетевого напряжения и типа штепсельной вилки. Разработчикам, скажем, DVD-плеера легче, когда они могут просто сказать: «Все, что выше 7 В и ниже 20 В, будет работать для нас», и производитель штекеров сопоставляет их с наиболее близкими вещами, которые они уже делают.
В настоящее время существуют переключаемые вилки питания, которые решают большую часть этой проблемы.
Они тоньше и легче трансформаторов и почти не имеют проблем с нагревом, поэтому они могут иметь точные выходные параметры, которые не колеблются. Однако с точки зрения схемы они намного сложнее, что означает, что они также намного дороже трансформаторных источников питания, возможно, в 5-10 раз дороже, и имеют недостаток, заключающийся в том, что они «более шумные» в электрическом отношении. Но поскольку стоимость деталей и сборки снижается, они стали намного популярнее, чем даже 10 лет назад.
Обзор
Это руководство было впервые опубликовано 29 июля 2012 г. Оно было последним. обновлено 29 июля 2012 г.
Эта страница (Преобразователи переменного тока в постоянный на основе трансформаторов) последний раз обновлялась 03 октября 2022 г.
Текстовый редактор на базе tinymce.
ПРЕОБРАЗОВАТЕЛЬ ПОСТОЯННОГО ТОКА И ТРАНСФОРМАТОР ТЕРМИНОЛОГИЯ
Опубликовано Thrive —
Различие между «силовыми преобразователями» и «силовыми трансформаторами» начинается с понимания двух основных форм передачи электроэнергии. Их обычно называют системами переменного и постоянного тока. AC — это сокращение от «переменный ток». Переменный ток, работающий на частоте 60 Гц. описывает направление смещения электрического тока туда и обратно в цепи 60 раз в секунду. Переменный ток — это электрический формат, обычно доступный в большинстве зданий от электрических розеток в электросети. (120 В переменного тока в Северной Америке)
Что такое питание постоянного тока? DC — это сокращение от «постоянный ток», ток, постоянно текущий в одном направлении. Одним из наиболее узнаваемых источников питания постоянного тока является аккумуляторная батарея.
Существует несколько очень веских практических и экономических причин, которые определяют, где сегодня используется каждый из этих видов энергии:
энергии для дома и промышленности.
Для этого электроэнергия должна подаваться по основным линиям электропередач. Минимизация потерь энергии в этом процессе требует, чтобы эти линии работали при очень высоком напряжении. В противном случае физика ситуации диктовала бы, что размеры проводников, которые потребуются для переноса этой энергии, станут чрезвычайно большими, тяжелыми, дорогими и физически неуправляемыми. Линии высокого напряжения минимизируют потери энергии на расстоянии в тысячи миль. Цель конструкции таких линий электропередачи состоит в том, чтобы в различных точках на своем пути энергия могла разветвляться и подключаться к распределительным станциям. Там уровень напряжения основной линии электропередачи адаптируется (трансформируется) в соответствии с уровнем потребления местных потребителей. Аналогией может служить большой водопровод огромного диаметра, предназначенный для подачи в регион миллионов галлонов воды. Попутно потребители этой воды подключаются к трубопроводу с трубами гораздо меньшего диаметра, подходящими для уровня их соответствующего потребления.
Это постукивание становится аналогичным, когда речь идет об электричестве.
Здесь играет роль электрический трансформатор. Трансформатор — это электрический компонент, используемый для изменения значения напряжения с одного уровня на другой. Это простой унифицированный электрический элемент, конструкция которого включает железный или ферритовый сердечник и группы медных проводников, называемых обмотками, которые намотаны на этот сердечник. Трансформатор может упоминаться как «повышающий» или «понижающий» тип в зависимости от его использования, т. е. для увеличения или уменьшения напряжения. Законы физики диктуют, что трансформатор ведет себя в этом качестве только по отношению к переменному напряжению. Вот почему его более полно называют трансформатором переменного тока. Трансформатор переменного тока является известным инженерам основным компонентом для изменения напряжения. И когда функция трансформатора упоминается в электрическом смысле как преобразование, имеется в виду исключительно то, что он изменяет напряжение переменного тока на напряжение переменного тока.
Поскольку этот факт считается само собой разумеющимся в электротехнике, часто префикс переменного тока опускается, и его просто называют трансформатором. Это единственный электрический компонент, способный эффективно выполнять изменение напряжения в одиночку, без необходимости включения дополнительных электрических компонентов. Это основная причина, по которой метод переменного тока был выбран для производства и передачи электроэнергии на раннем этапе развития энергосистемы.
Какое происхождение имеет термин «преобразователь постоянного тока в постоянный»? Трансформатор постоянного тока представляет собой определение функциональных требований, а не точное техническое описание. Из-за того, что напряжение постоянного тока не может быть подано в трансформатор, сконструированный, как описано выше, термин трансформатор постоянного тока является неправильным. Точно так же «трансформатор постоянного тока» также является технически неправильным термином. Использование термина «трансформатор постоянного тока» предполагает желаемый вызов функции преобразователей постоянного тока.
«Преобразователь постоянного тока в постоянный» — это электрически точный термин для описания устройств, используемых для изменения постоянного тока с одного уровня на другой. Другой правильный термин — источник питания постоянного тока постоянного тока.
Сегодня есть много веских причин для преобразования постоянного тока в постоянный. Промышленные компьютеры и электроника используются для управления множеством процессов, связанных с промышленностью и повседневной жизнью. Энергия для работы электронных устройств неизменно находится в форме постоянного тока. Природа данной электронной схемы определяет уровень напряжения, необходимый для ее работы. Когда среда, в которой такая схема предназначена для установки, не обеспечивает соответствующего напряжения, становится необходимым преобразование постоянного тока в постоянный.
Пример 1: Компьютер управления технологическим процессом, используемый для распыления краски и работающий при напряжении 24 В.
Он нужен для установки в грузовик с системой 12В. Установка повышающего преобразователя постоянного тока (с 12 В на 24 В) позволит использовать устройство 24 В на таком грузовике.
Пример 2: Мобильный радиопередатчик, предназначенный для работы с входным напряжением 12 В. Он установлен на вилочном погрузчике с системой 36 В. Понижающий DC-DC преобразователь (с 36 В на 12 В) будет подходящим интерфейсом.
Какова топология схемы преобразования постоянного тока в постоянный? Обычно преобразователь постоянного тока в постоянный использует постоянное напряжение, доступное для ввода, и преобразует его в переменное. Затем этот переменный ток подается на внутренний трансформатор преобразователя, который изменяет переменный ток на другой уровень. Затем этот новый уровень переменного тока преобразуется обратно в новый уровень постоянного тока. Схема, выполняющая полное преобразование, обычно состоит из нескольких элементов схемы, только один из которых представляет собой трансформатор переменного тока.
Среди характеристик, определяющих преобразователи постоянного тока, — входное/выходное напряжение, способность регулировать напряжение, физический размер и мощность. Еще одним важным свойством преобразователей постоянного тока является изоляция. У изолированного преобразователя постоянного тока входное и выходное напряжения отключены друг от друга. В некоторых приложениях, имеющих дело с высокими напряжениями, это свойство имеет решающее значение.
Общие сведения о преобразователях переменного тока в постоянный при проектировании электроники
Ключевые выводы
Понять, что такое преобразователь переменного тока в постоянный
Узнайте, как спроектировать трансформатор переменного тока в постоянный
Изучение ограничений преобразователей переменного тока в постоянный
Недавно я познакомил своего сына с миром «Трансформеров».
Удивительно, как франшиза транспортных средств, превращенных в роботов, не только выжила, но и процветала на протяжении десятилетий. Естественно, он быстро стал поклонником Оптимуса Прайма, и вскоре меня уговорили заказать точную копию игрушки.
Кажется, одержимость моего сына трансформерами в ближайшем будущем обойдется мне еще в несколько сотен долларов. В моей работе знание конструкции трансформатора другого типа — преобразователя переменного тока в постоянный — может сэкономить мне немного денег при покупке готовых трансформаторов.
Что такое преобразователь переменного тока в постоянный?
Типовой преобразователь переменного тока в постоянный.
Трансформатор в электронике — это не робот-оборотень. Это компонент, который состоит из общего железного сердечника с не менее чем двумя проволочными обмотками вокруг него. Трансформатор используется для понижения или повышения напряжения переменного тока по принципу электромагнитной индукции.
При подаче переменного напряжения на первичную обмотку энергия накапливается в сердечнике и передается вторичной обмотке. В зависимости от соотношения витков вторичная обмотка будет соответственно производить переменное напряжение. Понижающий трансформатор будет иметь большее количество первичных обмоток, а для повышающего трансформатора верно обратное.
Термин «трансформатор переменного тока в постоянный» относится к трансформатору, подключенному к цепи выпрямления переменного тока. После увеличения или уменьшения напряжения переменного тока схема выпрямления преобразует напряжение переменного тока в напряжение постоянного тока.
Преобразователь переменного тока в постоянный — это простое решение для питания электроники от сети переменного тока. Часто вы найдете преобразователи переменного тока в постоянный в виде адаптера, который подключается к сетевой розетке.
Конструкция трансформатора переменного тока в постоянный
Чтобы собрать трансформатор переменного тока в постоянный, сначала нужно выбрать трансформатор с правильным коэффициентом обмоток.
Вы можете использовать формулу:
Первичное напряжение / Вторичное напряжение = Первичные витки / Вторичные витки
Вам также необходимо учитывать материал и размер трансформатора, так как они могут повлиять на его номинальную нагрузку по току. Выберите трансформатор, который мог бы надежно преобразовывать энергию для нагрузки в схеме.
Ключом к проектированию трансформатора переменного тока в постоянный является схема его выпрямления. У вас будет два типа схем на выбор — двухполупериодное или двухполупериодное выпрямление.
Однополупериодное выпрямление включает последовательное подключение одного диода к вторичной обмотке. В результате разрешается проходить только положительному циклу переменного напряжения.
Выход однополупериодного выпрямителя, через который может проходить только положительный цикл переменного напряжения.
Конденсатор с большим значением помещен на вторичном выходе, чтобы выровнять форму волны и получить желаемый выход постоянного тока.
Однако однополупериодное выпрямление неэффективно — такую неравномерность на выходе сгладить сложно.
Двухполупериодное выпрямление является лучшей альтернативой преобразованию переменного напряжения в постоянное. Этот метод включает в себя подключение вторичного выхода переменного тока к двухполупериодному выпрямителю с диодным мостом. Вместо того, чтобы просто прерывать отрицательные циклы, двухполупериодный выпрямитель превращает отрицательные циклы в положительные.
Выход двухполупериодного выпрямителя, лучшая альтернатива преобразованию переменного напряжения в постоянное, поскольку он превращает отрицательные циклы в положительные.
Очевидно, что выбор двухполупериодного выпрямления является лучшим вариантом. За счет четырех диодов у вас будет менее прерывистый выход постоянного тока, а это означает, что для сглаживания пиков можно использовать конденсатор с меньшим номиналом. Двухполупериодное выпрямление также более эффективно, поскольку энергия отрицательных циклов преобразуется и передается в нагрузку.
Ограничения преобразователей переменного тока в постоянный
Несмотря на простоту преобразователей переменного тока в постоянный, существуют ограничения. Во-первых, выходное напряжение постоянного тока подвержено колебаниям на первичном входе. Поэтому никогда не рекомендуется подключать микроконтроллер или микросхемы напрямую к преобразователю переменного тока в постоянный.
Преобразователи переменного тока в постоянный также неэффективны, так как большая часть энергии рассеивается в виде тепла. Трансформаторы также являются дорогостоящими и занимают слишком много места в конструкции. Тем не менее, трансформаторы переменного тока в постоянный могут быть экономичным универсальным решением при массовом производстве.
Проектирование преобразователя переменного тока в постоянный упрощается с помощью подходящего программного обеспечения для проектирования печатных плат. Проектировщик печатных плат OrCAD имеет все необходимые возможности для создания макета и макета, чтобы закончить его за короткое время.
Если вы хотите узнать больше о том, как у Cadence есть решение для вас, обратитесь к нам и нашей команде экспертов.
Решения Cadence PCB — это комплексный инструмент для проектирования от начала до конца, позволяющий быстро и эффективно создавать продукты. Cadence позволяет пользователям точно сократить циклы проектирования и передать их в производство с помощью современного отраслевого стандарта IPC-2581.
Подпишитесь на LinkedIn Посетить сайт Больше контента от Cadence PCB Solutions
Загрузка, подождите
Ошибка — что-то пошло не так!
Хотите последние новости о печатных платах?
Подпишитесь на нашу ежемесячную рассылку новостей
Спасибо!
Преобразовательпротив инвертора — разница и сравнение
Преобразователи и инверторы — электрические устройства, преобразующие ток.
Преобразователи преобразуют напряжение электрического устройства, обычно переменный ток (AC), в постоянный ток (DC). С другой стороны, инверторы преобразуют постоянный ток (DC) в переменный ток (AC). См. также переменный и постоянный ток.
Сравнительная таблица
| Преобразователь | Инвертор | |
|---|---|---|
| Что это такое | Электрические устройства, преобразующие напряжение переменного тока (AC) в постоянный ток (DC). | Электрические устройства, преобразующие напряжение постоянного тока (DC) в переменный ток (AC). |
| Типы | Аналого-цифровой преобразователь (АЦП) Цифро-аналоговый преобразователь (ЦАП) Цифро-цифровой преобразователь (ЦЦП) | Инвертор прямоугольной формы Квазиволновой или модифицированный инвертор прямоугольной формы Инвертор истинной/чистой синусоидальной волны |
| Применение | Преобразование переменного тока в постоянный; обнаруживать амплитудно-модулированные радиосигналы; подавать поляризованное напряжение для сварки.![]() | Преобразование электроэнергии постоянного тока от солнечных панелей, батарей или топливных элементов в переменный ток; микроинверторы для преобразования постоянного тока от солнечных батарей в переменный ток для электросети; ИБП использует инвертор для подачи питания переменного тока, когда основное питание недоступно; индукционный нагрев. |
| Недостатки | Низкая перегрузочная способность по току; Лучшее качество Автоматические регуляторы дороже, чем механические регуляторы. | Не идеально подходит для индуктивных нагрузок переменного тока и двигателей; чувствительные электронные устройства могут быть повреждены из-за плохого сигнала из-за низкого заряда батарей. |
Типы
Основное различие между различными типами преобразователей или инверторов заключается в том, что они различаются по своей природе и устройствам, которые они поддерживают.
- Аналого-цифровой преобразователь (АЦП) — это устройство, которое преобразует входное аналоговое напряжение в цифровое число, пропорциональное величине напряжения или тока. Некоторые неэлектронные или частично электронные устройства, такие как поворотные энкодеры, можно рассматривать как АЦП.
- Цифро-аналоговый преобразователь (ЦАП) — это устройство, преобразующее цифровой код в аналоговый сигнал. ЦАП можно найти в проигрывателях компакт-дисков, цифровых музыкальных проигрывателях и звуковых картах ПК.
- Цифро-цифровой преобразователь (DDC) — это устройство, которое преобразует один тип цифровых данных в другой тип цифровых данных.
Существует три типа инверторов:
- Инвертор прямоугольной формы: Это тип инвертора, который создает на выходе прямоугольную волну. Он состоит из источника постоянного тока, четырех ключей и нагрузки. Переключатели могут выдерживать большой ток. Это самый дешевый инвертор, но он производит энергию низкого качества.

- Квазиволновые или модифицированные прямоугольные инверторы: Как следует из названия, форма волны является квадратной, а не синусоидальной, как требуется для получения чистой синусоидальной волны переменного тока. Модифицированная прямоугольная волна имеет ступеньку или мертвое пространство между прямоугольными волнами. Это уменьшает искажения или гармоники, вызывающие проблемы с электрическими устройствами. Это работает для всех чистых нагрузок, таких как лампы или обогреватели. Это стоит меньше и более эффективно, чем прямоугольная волна.
- Инверторы True/Pure Sinewave: Это самая дорогая форма инверторов. Большинство продуктов переменного тока работают на модифицированных синусоидальных инверторах, поскольку они сравнительно дешевле.
Применение
Преобразователи используются для преобразования мощности переменного тока в мощность постоянного тока. Практически все электронные устройства требуют преобразователей. Они также используются для обнаружения амплитудно-модулированных радиосигналов.
Они также используются для подачи поляризованного напряжения для сварки. Преобразователи могут использоваться для преобразования постоянного тока в постоянный. Здесь инвертор преобразует постоянный ток в переменный, затем трансформатор используется для преобразования его обратно в постоянный.
Инверторы используются для преобразования электроэнергии постоянного тока из таких источников, как солнечные панели, батареи или топливные элементы, в электроэнергию переменного тока. Микроинверторы используются для преобразования энергии постоянного тока от солнечных батарей в переменный ток для электрической сети. ИБП или служба бесперебойного питания использует инвертор для подачи переменного тока, когда основное питание недоступно. Он также используется для индукционного нагрева.
Недостатки
Недостатки преобразователей:
- Плохая перегрузочная способность по току.
- Автоматические регуляторы хорошего качества стоят дороже механических регуляторов.

Недостатки инверторов:
- Не идеально подходит для индуктивных нагрузок переменного тока и двигателей.
- Чувствительные электронные устройства могут быть повреждены из-за плохого сигнала из-за низкого заряда батарей.
- Должен быть хороший источник питания для подзарядки.
Каталожные номера
- Википедия: инвертор (электрический)
- Википедия: Аналого-цифровой преобразователь
- Википедия: Цифро-аналоговый преобразователь
- Разница между инвертором и преобразователем — Руководство по основным инверторам и преобразователям
- Аккумуляторы и инверторы — Driventogroom.com
- Подписаться
- Поделиться
- Укажите
- Авторы
Поделиться этим сравнением:
Если вы дочитали до этого места, подписывайтесь на нас:
«Конвертер против инвертора».
Diffen.com. Diffen LLC, nd Веб. 3 октября 2022 г. < >
Блог и новости Power Plus Engineering
Автоматический выключатель — это автоматический электрический выключатель, предназначенный для прерывания тока, чтобы защитить вас и ваш дом от повреждений, вызванных избыточным током. Если цепь перегружена, автоматический выключатель сработает и отключит питание, чтобы устранить риск…
Подробнее…
Инфракрасная термография Инспекция — отличный способ обнаружить проблемы с электричеством до того, как в здании разразится авария. Его можно использовать как для внутренней, так и для внешней съемки, и обычно он достаточно точен для личного и служебного использования.
Подробнее…
Силовые автоматические выключатели в вашем помещении могут работать хорошо и обманывать вас, заставляя думать, что все работает нормально. Вы можете не осознавать, что, несмотря на эффективность ваших автоматических выключателей, за кулисами устройства могут столкнуться с…
Подробнее…
Бесперебойное электроснабжение является очень важной задачей на многих объектах, включая правительственные здания, коммерческие здания, производственные предприятия, медицинские центры и центры обработки данных. Для обеспечения надежности энергообъекта следует больше ориентироваться на…
Подробнее…
Трансформаторы перемещают электроэнергию, и они необходимы для доставки ее потребителям.
Они также очень дорогие, и требуется время, чтобы починить их, если у них возникнут проблемы. Те вещи, которые могут пойти не так, делятся на внутренние и внешние…
Подробнее…
Проблемы в электрических и механических системах могут возникнуть без предупреждения. Однако отказу оборудования часто предшествует значительный период повышенного нагрева различных компонентов системы. Если увеличение тепла обнаружено в хорошем…
Подробнее…
Электроустановки являются неотъемлемой частью любого имущества или здания. Когда все в вашем бизнесе работает нормально, может показаться, что наем инспектора по электрике не стоит вложений. Тем не менее, есть много преимуществ.
..
Подробнее…
Может ли трансформатор преобразовывать переменный ток в постоянный? Короткий ответ — нет. Почему бы и нет? Сама задача слишком сложна для такой простой машины. Сам трансформатор предназначен для одной основной задачи, а именно для преобразования высокого и низкого напряжения. А…
Подробнее…
Если вы не знакомы с этим термином, может показаться, что трансформеры относятся к игрушке или боевику. На самом деле это относится к электрическому устройству, которое обеспечивает подачу питания в различные места. Узнайте больше о том, что они делают,…
Подробнее…
Вы обсуждаете вопрос о найме инспектора по электрике, но не уверены, стоит ли это вложений? Вы вообще не должны обсуждать это, поскольку они того стоят.
Вот лишь четыре способа получить выгоду от подключения к электричеству…
Подробнее…
Мониторинг качества электроэнергии (PQM) имеет множество преимуществ, таких как повышение производительности и качества. Система PQM будет собирать, анализировать и интерпретировать необработанные данные измерения электроэнергии в полезную информацию. Типичная система мониторинга измеряет…
Подробнее…
Как владелец бизнеса, вы вкладываете так много энергии и ресурсов в продукты, услуги, инфраструктуру и имущество вашей компании. Со всеми этими личными и финансовыми вложениями последнее, что вы хотите, это потерять что-либо из своих.
..
Подробнее…
Если у вас есть дом или бизнес, скорее всего, вы регулярно потребляете электроэнергию. Несмотря на то, что почти все электроприборы и светильники в вашем доме или офисе используют электричество, мало кто задумывается о проверке электропроводки в своем доме….
Подробнее…
Если вы заметили электрические помехи, влияющие на питание, вы должны понимать, что существует множество возможных причин. Лучшее понимание электрических помех может помочь вам понять, как решать проблемы, когда они…
Подробнее…
В детстве у вас, вероятно, была игрушка, которая также была научным проектом в демонстрации того, как работает электричество.
Абсолютно было весело! Электричество по-прежнему интересно взрослым, которые понимают, чего оно может достичь, и что, как вы знаете, вы можете сделать…
Подробнее…
Мы добавили новые замечательные функции и обновили наш контент, чтобы предоставить вам самую последнюю информацию о нашей компании. Чаще проверяйте наличие обновлений.
Подробнее…
9Преобразователи переменного тока в постоянный 0000: особенности, конструкция и применениеСтатьиСиловая электроника
Pragya ChauhanПоследнее обновление: 20 августа 2022 г.
0 20 416 3 минуты чтения
Содержание
- 1 Преобразователи переменного тока в постоянный
- 2 Понятие переменного тока (AC) и постоянного тока (DC)
- 2.
1 Переменный ток - 2.2 Постоянный ток
- 2.
- 0 Преобразует 3 простых шага в переменный ток
- 0 DC
- 3.1 1. Понижение уровней напряжения
- 3.2 2. AC до постоянного тока Схема преобразователя мощности
- 3.3 3. Получение чистого сигнала постоянного тока
- 3,4 4. Регулирование фиксированного напряжения постоянного тока
- 40190

Процесс преобразования переменного тока в постоянный называется выпрямлением. Выпрямитель преобразует источник переменного тока в источник постоянного тока на конце нагрузки. Точно так же трансформаторы обычно используются для регулировки источника переменного тока, чтобы снизить уровень напряжения, чтобы иметь лучший рабочий диапазон для источника постоянного тока.
Концепция переменного тока (AC) и постоянного тока (DC) Переменный ток
В переменном токе ток меняет направление и течет вперед и назад. Ток, направление которого периодически меняется, называется переменным током (AC). Имеет ненулевую частоту. Производится генератором переменного тока, динамо-машиной и т. д.
Рис.: Простая цепь переменного тока Постоянный ток При постоянном токе ток не меняет свою величину и полярность. Если ток в проводнике всегда течет в одном и том же направлении, то такой ток называется постоянным.
У него нулевая частота. Он производится элементами, аккумулятором, генератором постоянного тока и т. д.
Простые шаги для преобразования переменного тока в постоянный
Теперь поговорим о преобразователе переменного тока в постоянный. Рассмотрим часто используемый преобразователь в цепи питания, преобразователь 230В переменного тока в 5В постоянного тока.
1. Понижение уровней напряженияИногда необходимо увеличить напряжение при передаче энергии на большие расстояния. Точно так же необходимо уменьшить напряжение для оборудования, потребляющего меньшую мощность. Повышающие трансформаторы используются для повышения уровней напряжения, а понижающие трансформаторы используются для понижения уровней напряжения.
Рассмотрим трансформатор с выходом 12 В. Электропитание 230 В переменного тока преобразуется в 12 В переменного тока с помощью понижающего трансформатора.
Среднеквадратичное значение и его пиковое значение могут быть заданы произведением квадратного корня из двух на среднеквадратичное значение и примерно равны 17 В, что является выходным сигналом понижающего трансформатора.
Выпрямитель преобразует источник переменного тока в источник постоянного тока на стороне нагрузки. Существуют различные типы выпрямителей, такие как однополупериодные, двухполупериодные и мостовые выпрямители.
Полномостовой выпрямитель, состоящий из четырех диодов, соединенных в виде моста. Диод проводит только в одном направлении, то есть при прямом смещении. Он остается в выключенном состоянии в другом направлении, т.е. при обратном смещении.
В приведенной выше схеме во время положительного полупериода диоды D2 и D4 открыты. А во время отрицательного полупериода питания диоды D1 и D3 открыты. Таким образом, входная мощность переменного тока выпрямляется в выходную мощность постоянного тока.
Но проблема в том, что выходная мощность постоянного тока состоит из импульсов и не является чистым постоянным током.
Нам нужно преобразовать пульсирующий постоянный ток в чистый постоянный ток. Для этого в большей части схемы используются конденсаторы. Конденсатор используется для хранения энергии, пока входное напряжение увеличивается от нуля до своего пикового значения. Энергия конденсатора может быть разряжена, пока входное напряжение уменьшается от пикового значения до нуля.
Таким образом, таким образом, мы можем преобразовать пульсирующий постоянный ток в чистый постоянный ток, используя этот процесс зарядки и разрядки конденсатора.
4. Регулировка фиксированного напряжения постоянного тока Чтобы зафиксировать выходное напряжение на фиксированном желаемом уровне, мы, наконец, используем регулятор напряжения IC. ИС регуляторов напряжения постоянного тока имеет название 78XX.

Трансформатор
источники

балл
.