Электронное восстановление аккумулятора — десульфатирование
По статистике, большая половина аккумуляторов выходит из строя по причине – сульфатации пластин. По каким причинам происходит это явление я особо вдаваться не буду, но в небольшой части это связано с неправильной эксплуатацией аккумулятора. А в большей — с длительным периодом эксплуатации батареи.Есть ряд способов обратить сульфатацию вспять, такой процесс называется – десульфатацией. Я расскажу вам, как собрать электронное устройство, способное десульфатировать пластины аккумуляторной батареи электрическими импульсами.
Достоинства электронного способа восстановления аккумуляторной батареи
Для восстановления батарею не нужно подвергать каким-либо разборкам, что так важно при восстановлении неразборных или гелевых аккумуляторов. Её даже не нужно снимать с машины, если речь идет об автомобильном аккумуляторе.
Такой метод восстановления эффективен в 80 процентах случаев – и это очень хороший процент.
По времени способ не затратный и займет у вас не более 24 часов.
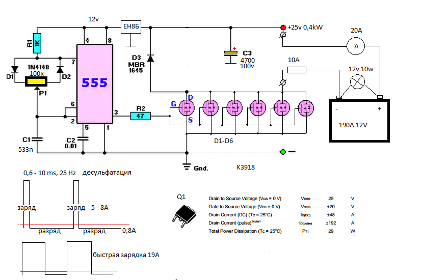
Электрическая схема
Схема не замысловатая. Слева стоит выпрямительный мост со сглаживающими конденсаторами. Далее идет стабилизатор на микросхеме, который питает задающий генератор, собранный на таймере 555. Таймер в свою очередь управляет мощным полевым транзистором, который коммутирует аккумуляторную батарею с источником питания.
Подключается вся схема к выпрямительному трансформатору, с выходом вторичной обмотки вольт 15-20 переменного тока. Напряжение выпрямляется в постоянный ток до 20-25 В. Это будет основное напряжение, которое будет подаваться на батарею. Задающий генератор выдает очень короткие импульсы высокой частоты, где-то 10-35 кГц. Посредствам транзисторного ключа эти импульсы поступаю на батарею.
Принцип действия
Устройство выдает аккумулятору короткие импульсы высокой амплитуды. Пик, которых может достигать величины 10-25 А. Под действием этих импульсов высокой частоты и высокой амплитуды происходит возбуждение электронов ионов, которые в свою очередь и разрушают свинцовый сульфат, и батарея восстанавливает свою емкость.
Этот способ восстановления является очень действенным и помогает вернуть к жизни, казало бы, почти «убитые» аккумуляторные батареи.
Сборка устройства для десульфатации
Собрать схему можно на макетной плате. Транзистор не будет лишним установить на небольшой радиатор.
Процесс восстановления аккумулятора
В любом случае, перед тем как начать восстановление батареи, неплохо бы проверить наличие электролита в банках. И, при необходимости, долить дистиллированную воду.
Ну а дальше подключаем к аккумулятору как обычное зарядное устройство и периодически контролируем процесс заряда, замеряя напряжение на батарее.
Весь процесс может занять у вас от 1 часа до 24 часов, все зависит от емкости аккумулятора. Естественно, для автомобильных аккумуляторов оно будет больше. Так же, возможно, для АКБ с большой емкостью может потребоваться более мощный сетевой трансформатор с более высоким напряжением.
Переменным резистором регулируется частота импульсов.
Вращая который, опытным путем, добиваются наилучших результатов восстановления.За все время мне удалось восстановить не один аккумулятор. Устройство подходит как для 12-ти вольтовых батарей, так и для 6-ти вольтовых.
Сморите видео
Ремонт и восстановление автомобильных аккумуляторов своими руками
Надежность автомобильного аккумулятора напрямую зависит от условий эксплуатации и возраста. Постепенная потеря емкости, механическое разрушение компонентов, сульфатация, короткое замыкание в аккумуляторе приводят к его отбраковке. В каких случаях возможен ремонт аккумулятора, а когда нужна новая батарея для автомобиля? Как восстановить АКБ своими руками?
Ремонт и восстановление аккумуляторов для автомобилей
За ремонт АКБ своими руками стоит браться, если все затраты составят не более половины стоимости нового изделия.
Вторую молодость автомобильному аккумулятору не вернуть, отработает он максимум полтора года, зимой может подвести.
Принимая решение, важно знать, электролит является раствором серной кислоты, очень агрессивная жидкость. Нейтрализовать ее можно пищевой содой. Работать нужно в защитной одежде, очках резиновых перчатках.
Самым распространенным дефектом, ведущим к потере емкости аккумулятора автомобиля, является сульфатация пластин. Наличие сульфата свинца в малых количествах непременное условие электрохимической реакции. Кристаллизация осадка на пластинах при нарушении эксплуатации затрудняет процесс поглощения энергии. Признак сульфатации – короткое время зарядки, низкое напряжение на клеммах. В этом случае ремонт заключается в снятии камня и восстановлении емкости.
Случается в одной или нескольких ячейках АКБ разрушились пластины или осыпалась активная замазка. Определить неисправность можно по наличию осадка в электролите, его мутности и изменению цвета до темно-коричневого.
Необходимо вылить содержимое банок в эмалированный таз или пластиковую посуду со встряхиванием. Разрушение пластин и осыпание массы – неисправимый дефект, требующий утилизации АКБ. Если повреждена одна банка, есть другой нерабочий аккумулятор, можно вырезать и заменить ячейку. При разрушении двух и более элементов – «не стоит овчинка выделки».
О доступных способах ремонта аккумулятора автомобиля с замкнутыми банками своими руками, посмотрите видео.
Вас настораживает сизый налет на корпусе аккумулятора, снова и снова появляющийся после протирания с содовым раствором? Одновременно на клемме появляется зеленая накипь? Проверьте. клеммы. Возможно, произошла деформация. Ремонт аккумулятора автомобиля с таким повреждением не вызывает затрудений.
Проверьте, нет ли под АКБ лужицы, кислого запаха в подкапотном пространстве.
Данные признаки свидетельствуют о наличии трещины корпуса. Если разрушение незначительное, несложный ремонт аккумулятора автомобиля выполняется своими силами.
Батарея в автомобиле эксплуатируется в тяжелых условиях. В летний день температура в подкапотном пространстве достигает 90 0, зимой при длительной стоянке АКБ с малым зарядом может заледенеть. Ухабы на дорогах приводят к резким ударам. Обнаружение неисправности в самом начале способствует легкому ремонту и восстановлению полной зарядки автомобильных аккумуляторов.
Ремонт корпуса аккумулятора автомобиля своими руками
Для изготовления корпуса автомобильного аккумулятора бюджетных моделей используется полиэтилен, для моделей премиум – полипропилен. Второй материал выдерживает температуру до 140 0 С, отличается вязкой структурой, не склонен к растрескиванию. Оба материала инертны к воздействию кислотных аэрозолей до 60 0 С, потом начинаются деструктивные изменения. При высоких температурах попадание бензина на корпус приводит к его разъеданию.
Поэтому защитный кожух аккумулятору автомобиля не помешает ни летом, ни зимой.
В основном, корпус батареи разрушается, когда происходит замыкание пластин электродов или при глубоком размораживании. Возможен ли ремонт корпуса АКБ своими руками?Потребуются материалы и приспособления:
- строительный фен со щелевидной насадкой и плавным регулированием температуры;
- паяльник мощностью 100 Вт с плоским жалом;
- прутки или лента из полипропилена.
Необходимо осушить место сварки, понизив уровень электролита отбором через сифон, но не сливом с опрокидыванием.
Трещину необходимо разделать V-образным желобом. На концах засверлить очень тонкие стопорные отверстия. С обеих сторон от щели закрепить и стянуть зазор скобами через 10-15 мм. Скобы должны быть разогреты до температуры 400-450 0, входить в корпус, как нож в масло.
Корпус аккумулятора защитить экраном из паронита. Следует закрепить материал на плоскости и вырезать щель над трещиной.
Свернуть припой в тонкий жгут, достаточной толщины для заполнения канавки. Начиная с одного края трещины припаивать размягченную полоску в желобок, вдавливая тесто с усилием.
Менее трудоемким способом ремонта корпуса аккумулятора автомобиля своими руками будет наложение заплаты на поверхность, залитую раствором полистирола в дихлорэтане. Перед наклейкой место вокруг трещины нужно зачистить шкуркой и обезжирить.
Ремонт клеммы аккумулятора автомобиля своими руками
Знаете ли вы, что клеммы аккумулятора всегда выполнены из свинца в целях безопасности? Свинец плавится при коротком замыкании внутри корпуса, контакты разрываются. Но мягкий металл окисляется, деформируется и зачастую требуется восстановление контакта.
Если клемма растянулась болтается или треснула, ее нужно поменять на новую, операция предельно простая. Сложности могут сопровождать выкручивание старого компонента.
Ремонт с восстановлением старых клемм, работа трудоемкая. Здесь потребуется наплавление разрушенной части.
Необходимо подготовить:
- свинец;
- стержень из графита;
- толстый медный провод сечением 2 мм2 или толще.
Чтобы выполнить наплавку клеммы нужно по месту выполнить форму из тонкого металла. Наполнить ее мелкими кусочками свинца, внутри армировать небольшим шурупом. Создать пару графитовый стержень – свинец, добавляя в расплав новые кусочки графита. Отливку охладить, зачистить и поставить АКБ на зарядку. Работу по восстановлению клеммы вести в защитной одежде и в хорошо проветриваемом помещении.
Ремонт необслуживаемого аккумулятора своими руками
Само слово необслуживаемый для аккумулятора означает невозможность замерить плотность электролита, долить воды в банки. Предлагаемые умельцами способы связаны с нарушением герметичности корпуса, нарушения вентиляционных ходов, расположенных под верхней крышкой. Восстановить батарею без разрушения можно, но отверстие нужно делать не в крышке, а сбоку. Добавлять дистиллированную воду нужно медицинским шприцом до нужного уровня, отверстия запаять.
Для восстановления емкости можно использовать цикличную зарядку. В необслуживаемом аккумуляторе Ca при глубокой разрядке частично образуется гипс, который не растворяется. Именно поэтому один глубокий разряд может вывести АКБ из строя.
Возможно, вам поможет опыт по ремонту необслуживаемого автомобильного аккумулятора своими руками. Посмотрите видео.
Как восстановить клемму на аккумуляторе своими руками
Клеммы, они же токосъёмные выводы, на аккумуляторных батареях играют очень важную роль. Они обеспечивают надёжный контакт между выводами и проводами, идущими на АКБ.
Причём для изготовления клемм используются достаточно мягкие металлы, такие как свинец. Это специальная задумка, направленная на увеличение степени защиты. Когда возникает короткое замыкание, клеммы плавятся и тем самым контакт прерывается.
Но мягкий металл имеет обратную сторону. При эксплуатации материал изнашивается, теряет свои начальные характеристики, что приводит к необходимости ремонта либо полной замены.
С токосъёмными выводами случается всякое. Они перегорают, окисляются и просто ломаются. При соблюдении определённых условий и рекомендаций восстановить клеммы и вернуть им работоспособность вполне возможно. Потому следует узнать, как правильно восстановить клеммы на АКБ и что для этого потребуется.
Когда нужен ремонт
В общей сложности можно выделить несколько причин, которые влекут за собой восстановление клемм аккумулятора, поскольку они уже не выполняют свои функции на том же уровне, что и раньше. Приятен и тот факт, что такие неисправности можно устранить своими руками.
Что же касается причин, то они следующие:
- Плохой контакт с проводами. Чаще всего встречаются на грузовых автомобилях, поскольку показатели протекающих токов здесь намного выше. На участках, где имеется плохой контакт, клемма, находясь под воздействием большого тока, может постепенно подгорать и плавиться.
Это приводит к отламыванию клеммы либо плавке. Подобная проблема часто наблюдается на автомобилях, где параллельно подключается две аккумуляторные батареи. И токосъёмный вывод будет разрушаться тем, где соединение слабое. - Нарушение контакта минуса АКБ с кузовом автомобиля. Такое явление среди автомобилистов именуется как плохая масса. Если с массой контакт будет слабым, тогда плюс начнёт активно перегреваться и перегорать. Это прямое показание к ремонту.
- Механические повреждения. Причём механически клеммы могут повредиться и деформироваться по самым различным причинам. Чаще всего это вина самих автомобилистов. При установке АКБ и подключении клемм их требуется затянуть. Сомневаясь в прочности соединения, некоторые начинают прикладывать слишком большое усилие. Из-за этого контакт лишь ухудшается, поскольку токовывод из мягкого металла попросту разрушается. Либо же АКБ могут недостаточно прочно закрепить под капотом, не затянуть прижимную планку или вовсе о ней забыть. При наезде на кочку батарея выпрыгивает из своего посадочного гнезда, и клеммы такой нагрузки попросту не выдерживают.
Происходит нарушение целостности со всеми вытекающими последствиями. - Короткое замыкание. Ещё одна из вероятных причин. При этом создаваемая при замыкании сила тока может без каких-либо проблем мгновенно оплавить свинцовый вывод.
Вне зависимости от причин, при нарушении целостности клемм они нуждаются в ремонте либо в замене.
Методы восстановления
Некоторые автомобилисты считают, что при деформации токосъёмных выводов единственным вариантом решения проблемы станет замена.
Но спешить с заменой не стоит. Порой клеммы ещё вполне можно восстановить.
Есть несколько вариантов, как своими руками можно восстановить клеммы на аккумуляторе.
- Расплавить свинец и олово. Металл клемм следует расплавить в заранее подготовленной ёмкости из металла. Подойдёт формочка, изготовленная на основе пальчиковой батарейки. Следует зачистить клеммы и зону около них. Растопить металл и залить его в форму. Зажав заготовку в пассатижах, излишки удаляются.
Такой метод подойдёт, если клемма целиком обгорела. - Если конструкция отвалилась от батареи, подойдёт второй метод восстановления. Для этого нужно сплавить клемму со свинцом, используя стержень солевой батарейки. Корпус будет использоваться в качестве формочки. Потребуется паяльник. Метод подойдёт в качестве срочного ремонта.
Но бывают и такие ситуации, когда о восстановлении речь не идёт. Тут единственным выходом из сложившейся ситуации действительно будет исключительно замена.
Как заменить клеммы
Замена выполняется только после отключения аккумуляторной батареи от автомобиля. А для этого, следуя золотому правилу, сначала отключается минус, а затем плюс.
Прежде чем менять клеммы, нужно убедиться, что с выводами на самой батарее всё хорошо, а также нет претензий к состоянию проводов.
Вариантов клемм на замену более чем достаточно, что существенно упрощает покупку деталей для ремонта. При подборе новых клемм следует обратить внимание на такие моменты:
- Размер должен строго соответствовать электродам (выводам) на аккумуляторной батарее.
В противном случае их не удастся правильно и прочно затянуть. Клеммы будут легко выпадать, при малейших вибрациях контакт нарушится, что повлечёт за собой определённые неисправности. - Ещё нужно смотреть на соответствие диаметра отверстия клеммы для соединения с высоковольтными проводами. Крепление должно получиться максимально плотным и прочным.
- Также не последнюю роль играют используемые материалы. В основном клеммы изготавливаются на основе свинца. Оптимально подобрать такие же клеммы, как использовались ранее. Альтернативными вариантами выступают медь и латунь. Но такие токосъёмники будут дороже.
Порой оптимально покупать готовый комплект, который состоит из пары клемм и двух высоковольтных проводов.
Но их установка требует больше навыков и умений. Тут уже будет лучше обратиться за помощью к профильным специалистам.
Меры профилактики
Справедливо будет сказать, что лучшей защитой от восстановления и замены аккумуляторных клемм является их своевременная профилактика.
Если говорить про обслуживаемые источники питания, то они чаще других провоцируют выбросы электролита через микроотверстия в корпусе и в местах выхода выводов (электродов) из корпуса аккумуляторной батареи. Попадая на клеммы и провода, содержащаяся в электролите вода и серная кислота постепенно их разрушают, нарушают контакт, провоцируют короткие замыкания и прочие проблемы. Нарушение контакта во многом обусловлено образованием окислов.
Чтобы избежать сложного ремонта и не менее сложного восстановления клемм аккумуляторной батареи, следует вовремя избавляться от окислений и использовать защитные смазочные материалы с целью профилактики окислительных процессов.
Автомобилисты, которые придерживаются принципов ухода за автомобилями ещё советского образца, в качестве смазки обычно используют литол, солидол, технический вазелин.
Но в действительности современные смазки, предназначенные для аккумуляторных батарей, куда более эффективные, простые в применении, долговечные и надёжные.
Потому тут стоит отдать предпочтение именно актуальным смазочным материалам. Большинство из них имеют удобную форму выпуска, что значительно упрощает нанесение без необходимости пачкать руки и источать после профилактики АКБ неприятные запахи.
Но всё же самой главной профилактической мерой является удаление окислов с поверхностей электродов и самих клемм.
Тут может быть использовано несколько методов:
- Наждачная бумага. В действительности её стоит использовать в крайних случаях, когда окислы действительно очень стойкие и более щадящие методы не помогают. Применяется только мелкозернистая наждачка.
- Влажная ветошь. По эффективности это самый слабый вариант, но при этом наиболее безопасный. От автомобилиста требуется просто намочить чистую тряпку, хорошо её отжать и, прикладывая определённое усилие, протереть проблемные участки.
- Специальная автохимия. В продаже автомагазинов можно встретить средства, задача которых заключается в очистке контактов и клемм.
Чаще всего это аэрозольные баллончики. Цена довольно разнообразная. А вот по эффективности автохимия не особо превосходит раствор, который легко можно приготовить в домашних условиях, практически бесплатно. - Содовый раствор. Окислы появляются в результате выхода на поверхность электролита. Электролит, как известно, это смесь из дистиллированной воды и кислоты. Отмыть воду несложно. А вот кислоту требуется нейтрализовать. Из школьного курса химии все помнят, что кислота нейтрализуется щёлочью. Именно сода является прекрасным примером щёлочи, которую легко найти дома или купить в ближайшем магазине. Для приготовления раствора нужно смешать тёплую воду с содой в соотношении 10 к 1.
Что категорически использовать не стоит, так это металлические щётки, острые ножи и прочие подобные предметы.
Такой абразив удаляет слой металла, провоцирует образование трещин и нарушает качество контакта. Причём визуально этого можно и не заметить.
Потому правильнее всего сделать раствор из соды, обработать им клеммы, используя чистую ветошь, а затем вытереть всё насухо.
В профилактике аккумуляторных клемм нет совершенно ничего сложного. Но заниматься такими процедурами нужно регулярно, поддерживая аккумулятор в оптимальном состоянии. Даже элементарная очистка корпуса от загрязнений приносит большую пользу, уменьшая ток саморазряда.
Восстановление аккумулятора автомобиля, этапы работ, видео
Восстановление аккумулятора автомобиля, является одним из распространённых видов ремонта аккумулятора и подразумевает под собой ряд сложных и не очень сложных мероприятий, которые, в итоге, должны привести Ваш аккумулятор в рабочее состояние.
Восстановление аккумулятора автомобиля должно проводиться или уже опытными водителями, либо в специализированных мастерских.
Но очень часто восстановление аккумулятора себя не оправдывает, и проще купить новый аккумулятор, чем мучиться со старым.
Причин, по которым приходится приводить аккумулятор в рабочее состояние много, подробно про данные причины вы можете почитать в статье Ремонт аккумулятора автомобиля.
Но основными из них являются:
- сульфатация пластин, при этом аккумулятор практически не отдает своей емкости при работе;
- выход из строя крайних пластин в батареи, признаком этому может служить черный электролит, который приобретает такой цвет при зарядке АКБ;
- замыкание пластин, признаком этому может служить выкипание электролита, и сильное нагревание той секции АКБ, где это замыкание произошло, очень тяжелый случай, но отчасти не безнадежный;
- севший аккумулятор, который был оставленный на ночь на сильном морозе, если утром вы заметили, что аккумулятор вздутый и во время зарядки сразу вскипает, то идите и покупайте новый аккумулятор, а этот уже можно выбрасывать.

Процесс восстановления АКБ
Итак, начинаем восстанавливать аккумулятор автомобиля.
И начнем мы с одной из самых серьезных проблем, это замыкание пластин.
Если вы уже по описанным выше признакам определили, что у вашего АКБ замыкание пластин, то ни в коем случае не спешите его сразу заряжать.
Промывка аккумулятора дистиллированной водой.
Следует заметить, что в зависимости от степени сложности проблемы, сделать это будет по-разному сложно. Если Вы заметили, что вода постоянно черная и угольная крошка даже не думает вымываться, то на восстановлении аккумулятора автомобиля можно поставить крест.
Если же угольная крошка вымылась и дистиллированная вода стала относительно чистой, то переходим к восстановительным работам, а именно приступаем к десульфатации пластин АКБ.
Для этого нужно обзавестись десульфатирующей примесью к электролиту и внимательно изучить инструкцию к ее применению.
Итак, восстанавливаем аккумулятор автомобиля:
- Заливаем электролит в аккумулятор и доливаем присадку согласно инструкции.

- Не трогаем аккумулятор двое суток. Да это долго, но это нужно для того, что бы присадка полностью растворилась, а из батареи, а вернее из пластин был удален весь воздух.
- После двух суток, проверяем уровень электролита и если нужно доливаем до нужного уровня.
- Приступаем к зарядке АКБ, не забываем при этом вывернуть пробки. Заряжаем до напряжения на клеммах 13,5 – 14,5 В. Затем разряжаем с помощью лампочки 0,5 А, до напряжения на клеммах 10,2 В. Затем опять заряжаем, до нужного напряжения. И делаем это до тех пор, пока не восстановиться емкость батареи.
Во время данного цикла зарядки/разрядки следует придерживаться следующих правил.
Зарядный ток должен быть не большим. Электролит не должен нагреваться, а если это происходит, зарядный ток следует тут же уменьшить.
После того, как на клеммах напряжение достигло 13,5 – 14,5 В, в два раз уменьшаем зарядный ток. Ждем два часа. Если по истечении данного времени напряжение осталось прежним, то завершаем зарядку.
Определяем емкость аккумуляторной батареи. Как это делать будет рассказано в следующей статье. Если результаты не соответствуют заявленным в маркировке АКБ, то повторяем цикл.
Если емкость удовлетворяет нашим требованиям, то процесс восстановления аккумулятора автомобиля прошел удачно.
Применяемое оборудование
В итоге, какое оборудование, и какие расходные материалы понадобились.
Это электролит большой плотности, ареометр, вода дистиллированная, зарядное устройство, но не обычное, а такое что бы можно было заряжать не большими токами, десульфатирующая присадка. Ну и шприц, клизма и другие приспособления.
Ареометр с четкой шкалой.
Жизненный пример
Вот пример из жизни, как восстанавливал аккумулятор автомобиля один автолюбитель, после того, как зимой его автомобиль простоял в гараже две недели с установленным аккумулятором.
После того, как его аккумулятор после «зимнего шока» стал быстро разряжаться, были приняты такие меры.
Был слит весь старый электролит, залита и слита дистиллированная вода, до тех пор, пока не перестала быть черной.
Затем была залита новая порция чистой дистиллированной воды и аккумулятор, требующий восстановления был поставлен на зарядку на 10 часов, при этом зарядный ток был в 3 А. При таком подходе к зарядке АКБ, на завершающем этапе зарядке батарея будет кипеть.
Сливаем воду из батареи, заливаем новый электролит плотностью 1,31 и ставим на разряд до 10,5 вольт на клеммах. Для разрядки можно применить лампочку в 0,5А.
Затем начинаем заряжать аккумулятор малыми токами приблизительно в 0,9А в течении 2 или 3 суток. В конце зарядке плотность электролита должна быть 1,25 – 1,27.
В итого аккумулятор автомобиля восстановлен полностью. По крайней мере, автомобиль заводит уверенно и не разряжается.
Так же восстановить аккумулятор автомобиля можно с помощью пульсирующих токов или токами обратного направления, которые хорошо снимают сульфат свинца с пластин.
Для этого сливаем старый электролит и промываем его дистиллированная водой. Заливаем на не долгое время 10% раствор аммиака.
Сливаем раствор, и опять промываем АКБ.
Заряжаем батарею пульсирующим током с импульсом заряда 1%, ток заряда 10% от емкости батареи (аккумуляторы для легковых автомобилей).
Предупредительные меры
Восстановление аккумулятора автомобиля можно проводить и другими способами.
Описанные выше способы подходят для стандартных, часто встречающих ситуаций, но каждый случай требует своего грамотного подхода.
Поэтому в зависимости от конкретного случая и подход к решению этой проблемы может быть совершенно другой, а иногда даже совершенно новый.
Все зависит от Вашей подготовки или подготовки мастера, который проводит восстановление аккумулятора автомобиля.
Единственное, чего хотелось бы еще добавить, это следите за своей аккумуляторной батареей, особенно зимой.
Вовремя проводите обслуживание, доливайте дистиллированную воду при необходимости, поднимайте плотность электролита зимой.
Не оставляйте на долгое время аккумулятор на морозе, тем более с не снятыми клеммами.
Придерживайтесь этих рекомендаций, и на протяжении всего срока эксплуатации про восстановление аккумулятора автомобиля можно будет забыть.
4 простых способа восстановления аккумулятора автомобиля своими руками
Аккумуляторная батарея — один из основных приборов авто, который имеет свойство изнашиваться в ходе эксплуатации. Поэтому время от времени автовладельцам приходится менять АКБ из-за того, что он не может выполнять свои функции. Подробнее о том, как осуществляется восстановление аккумулятора автомобиля в домашних условиях, вы сможете узнать ниже.
Содержание
[ Раскрыть]
[ Скрыть]
Восстановление малым током
Как вернуть к жизни и оживить свой автоаккумулятор? Этот прибор обеспечивает беспрерывную передачу тока для питания электрооборудования транспортного средства. Соответственно, без этого устройства нормальная работа приборов будет невозможной, тем более, что со временем батарея уже не может держать номинальный заряд, необходимый для питания. Не все АКБ, которые плохо работают, нужно выбрасывать — старый аккумулятор можно попробовать реанимировать. Это позволит избежать непредвиденных финансовых затрат.
Устройство и обозначение составляющих конструкции АКБЕсли говорить о кислотно-щелочных батареях, то структура представляет собой несколько положительных и отрицательных свинцовых пластин в серной кислоте. На сегодня приборы такого типа являются самыми распространенными среди автомобилей, использующихся в странах бывшего СССР. Несмотря на свою распространенность, ресурс эксплуатации батарей более низкий.
Восстановление автомобильного аккумулятора своими руками может быть проведено с применением технологии неоднократной подзарядки. При этом должен использоваться ток небольшой силы. Процедура заряда с помощью зарядно восстановительного устройства должна осуществляться с перерывами. Начиная от первой зарядки прибора и до последней уровень напряжения, который присутствует в АКБ, будет постепенно увеличиваться. В итоге устройство должно прекратить разряжаться.Зарядно восстановительное устройство должно работать с паузами, это позволит потенциалам электродов, которые находятся в пластинах, выровняться. Сама процедура восстановления для электродов безопасна. Использование зарядно восстановительного девайса с паузами обеспечит переход наиболее плотного электролита от пластин в пространство, между электродами.
Откручивание пробок банок батареиВ результате использования техники частичного разряда увеличение емкости АКБ способствует повышению плотности электролита. От владельца авто требуется дождаться того момента, в который напряжение будет соответствовать 2.5 вольтам, а параметр плотности будет соответствовать номинальному. И в этом случае нельзя забывать, что аккумулятору автомобиля нужен перерыв, поэтому зарядно восстановительное устройство нужно периодически отключать. Для полной реанимации циклическая процедура восстановления должна быть повторена 8 раз. Нужно учитывать, что показатель используемого тока должен быть меньшим в 10 раз по сравнению с емкостью заряженного АКБ.
Замена электролита
Восстанавливать АКБ можно путем замены электролита, такой метод доказал свою эффективность на практике. Чтобы произвести замену электролита, жидкость из конструкции необходимо полностью слить, после чего система должна промыться теплой или горячей водой. После промывки потребуется несколько ложек обычной пищевой соды — 3 ложки разбавляются на 100 мл воды, при этом желательно использовать дистиллят.
Залив раствора соды в батареюСмешанный раствор нужно прокипятить и залить в конструкцию вместо слитого электролита, после чего оставить батарею на 20-30 минут. Затем жидкость слить из прибора, а процедуру повторить еще три раза. После последнего цикла конструкцию опять промыть горячей водой, желательно несколько раз.
Метод актуален для многих типов аккумуляторов. После того, как конструкция промыта, в нее нужно налить новый электролит и поставить АКБ на зарядку. Зарядно-восстановительное устройство нужно включить на 24 часа.
Затем производится циклическая зарядка прибора — по 6 часов ежедневно на протяжении 10 дней. При этом отметим, что само ЗУ должно обладать такими свойствами — параметр напряжения должен составлять не более 16 вольт и не менее 14. Что касается силы тока, то показатель должен быть не более 10 ампер.
Обратная зарядка
Как восстановить автомобильный аккумулятор? Для этого можно использовать метод обратной зарядки. Произвести процедуру дома вполне возможно, но для этого потребуется достаточно мощный источник тока, к примеру, сварочный аппарат. Устройство, которое будете использовать, должно иметь напряжение не ниже 20 вольт, при этом его сила тока должна быть не меньше 80 ампер. После того, как достаните оборудование, необходимо выкрутить пробки сверху конструкции АКБ и произвести процедуру обратной зарядки.
Для выполнения этой задачи нужно подключить положительный выход зарядного оборудования к отрицательной клемме аккумулятора. К положительной клемме АКБ подключается отрицательный выход зарядного прибора. Если все сделано правильно, то процедура увеличит ресурс эксплуатации батареи на несколько лет.
Отметим, что в ходе зарядки автомобильный аккумулятор может кипеть, не стоит переживать. Процедура заряда устройства должна осуществляться ровно 30 минут, не больше и не меньше. После этого электролит из конструкции надо слить, а само устройство промыть горячей водой. Когда будут выполнены все действия, в конструкцию можно заливать новый электролит. По завершению этих действий батарею нужно будет подключить к обычному ЗУ (параметр тока которого не должен превышать 15 ампер) и заряжать прибор на протяжении следующих 24 часов.
Восстановление заряда в дистиллированной воде
Если вы не определились, как восстановить аккумулятор и какой способ для этого использовать, предлагаем еще один вариант. Используя его, восстановить работоспособность прибора можно менее, чем за 60 минут. Если автомобильный аккумулятор полностью разрядился, его нужно будет заранее зарядить. Из заряженного АКБ необходимо полностью слить старый электролит, предварительно открутив пробки на крышке, после чего конструкцию можно промыть водой. Как и в предыдущих случаях, для этого лучше использовать дистиллят.
После того, как батарея заряжена и промыта, в конструкцию следует залить специальный раствор трилона Б амиачного типа. Раствор включает 2% трилона и 5% аммиака. С помощью жидкости осуществляется процедура десульфатации, которая проводиться не более часа. Когда батарея будет восстанавливаться, можно будет заметить выделение газа из ее конструкции, что также сопровождается незначительными брызгами, которые будут появляться на поверхности. Эти газы безвредны для организма и здоровья человека, но лучше поставить батарею в проветриваемое помещение. Когда система перестанет выделять газ, это будет свидетельствовать о прекращении процесса десульфатации.
Когда действия выполнены, конструкцию нужно промыть дистиллированной водой — промывка осуществляется несколько раз. После промывки в устройство нужно залить электролит соответствующей плотности. Прибор опять нужно зарядить и после этого можно считать восстановившимся. В целом процедура заряда и восстановления работоспособности аккумуляторной батареи — не сложная, с ней справится даже неопытный автолюбитель.
Не все современные аккумуляторы поддаются восстановлению. Иногда устройство можно реанимировать на сутки, несколько дней или на неделю, а иногда восстановление позволяет обеспечить работоспособность АКБ на несколько лет. Многое зависит, как использовалась батарея, в каких условиях, много ли электроприборов было подключено к ней на протяжении всего срока эксплуатации. Немаловажную роль играют условия использования — если девайс часто эксплуатировался в разряженном состоянии, есть вероятность, что восстановить его не получится.
Нужно уточнить момент по использованию зарядного устройства. ЗУ должно быть исправным, иначе его использование приведет к поломке батареи. Наш ресурс уже писал о зарядке АКБ и использовании специальных ЗУ. Подробно с рекомендациями по этому вопросу можете ознакомиться в статье.
Загрузка …Видео «Наглядная инструкция по восстановлению работоспособности АКБ»
Как восстановить уравновешивающим зарядом аккумуляторную батарею?
Итак, уравновешивающий заряд аккумуляторной батареи является одним из восстановительных зарядов. Как все знают, аккумуляторные батареи состоят из нескольких аккумуляторов, как правило, это шесть
отдельных банок, шесть отдельных аккумуляторов и все эти шесть банок работают одновременно.
Но, тем не менее какая-то из банок всегда начинает отставать, как правило, отставать начинает какая-то из крайних банок или та, что возле положительной или отрицательной клеммы, потому что, как правило, у аккумуляторной батареи проблемы всегда начинаются с крайних банок.
Такая отстающая банка очень негативно влияет на работу всей аккумуляторной батареи, она снижает мощность аккумуляторной батареи, снижает ресурс аккумуляторной батареи и приводит к саморазряду аккумуляторной батареи, ну и как следствие она конечно же сульфатируется. Итог в скором времени вам придётся идти в магазин за новой аккумуляторной батареей.
Чтобы значительно продлить ресурс аккумуляторной батареи вам нужно время от времени проводить уравновешивающий заряд всей батареи. То есть в батарее вам нужно отставшие банки подтянуть до уровня исправных банок, ну и конечно же сбить сульфат, который образовался на пластинах даже у здоровых банок, то есть провести анти сульфатацию аккумуляторной батареи.
Заряд этот можно назвать не только восстановительным, но еще и профилактическим. Такой заряд обязательно надо проводить если аккумуляторная батарея простояла разряженной более суток, то есть больше чем 24 часа или когда батарея не полностью заряжалась несколько раз подряд, то есть некоторое время она была не полностью заряженной и это в свою очередь повлекло к тому, что на пластинах аккумуляторной батареи осел сульфат.
На автомобиле аккумуляторная батарея никогда полностью не заряжается по той причине, что она заряжается там при постоянном напряжении, а при таком напряжении, на автомобиле, зарядить практически никогда нельзя, так вот работа аккумуляторной батареи на автомобиле это и есть как раз тот случай, когда аккумуляторная батарея постоянно находится чуть чуть в не до заряженном состоянии, а раз она не до конца заряжена значит она непременно, частично сульфатирована.
И вот, если вы откроете любую инструкции по аккумуляторной батареи, любого производителя, то увидите, что аккумуляторную батарею рекомендуется заряжать в такие-то периоды, в зависимости от типа аккумуляторных батарей. Допустим для свинцовых, обычных аккумуляторных батарей, которые уже не выпускают — это было три месяца — было написано «заряжать аккумуляторные батареи раз в три месяца». Для гибридных аккумуляторов, как правило писали заряжать аккумуляторные батареи раз в 6 месяцев, для необслуживаемых аккумуляторных батареи сейчас пишут — заряжать аккумуляторные батареи не позже чем раз в год.
Но честно говоря заряд с интервалом раз в год лично я считаю это очень и очень долго, аккумуляторную батарею надо заряжать хотя бы раз в полгода. И вот когда вы в инструкции читаете, что батарею надо зарядить раз в полгода, при том там написано очень хитро, что раз в полгода батарея нуждается в полной зарядке, так вот когда вы это читаете в инструкции, то инструкция как раз таки подразумевает заряд именно вот этим методом, то есть она подразумевает именно восстановительно -профилактический заряд, то есть уравновешивающий заряд.
Как значительно продлить жизнь вашей аккумуляторной батареи вот сегодня и поговорим как это правильно делать.
Итак, батареи условно разделим на два вида, те батареи у которых есть пробки и те батареи у которых нет пробок, то есть не обслуживаемые.
Как провести такой заряд? Для начала берём нашу батарею и просто ставим на заряд как обычно и заряжаем зарядным устройством по максимуму. Заряжаем до того состояния, когда она начнёт кипеть (если у вашей аккумуляторной батареи есть пробки) если это обычная батарея она закипит при 14,4 вольтах, гибридная закипит при 15 с копейками вольтах, кальцевая батарея закипит при 16 с копейками вольта.
Вот когда закипела батарея значит первый этап заряда закончен, если батарея необслуживаемая (пробок нет) значит ей кипеть не надо значит заряжаете как обычно до 14,4 вольта.
После того, как АКБ закипела, значит она уже больше заряда не берёт и весь ток расходуется на электролиз воды, соответственно заряд вы больше дать аккумуляторной батарей не можете, значит вы её отключаете и она у вас просто стоит.
Зачем ей надо дать постоять? Потому что внутри пор активной массы пластин собираются пузырьки газа и вот надо время, для того чтобы эти пузырьки вышли. Принято считать, что эти пузырьки выходят полностью за 8 часов. За это время часть пузырьков из активной массы пластин выйдет и вы снова ставите эту батарею на заряд, но теперь вы ставите её на заряд не нормальным током, как было в первый раз, а теперь вы ставите её на заряд током, который не превышает 10% от нормального, то есть если у вас батарея 60 ампер часов, нормальный ток для нее 6 ампер часов, то вы ставите 10% от 6 ампер, то есть это будет 0,6 ампер. Вот таким зарядным током ставите на заряд дальше.
На таком маленьком токе батарея будет заряжаться довольно продолжительное время, это время зависит от степени сульфатации пластин аккумуляторной батареи и вот этим маленьким током вы заряжаете батарею до того момента, пока она не начнет выделять газ, то есть не начнёт кипеть.
После того, как она закипела вы снова ее отключаете и снова даёте возможность ей постоять несколько часов, для того, чтобы вышли пузырьки и после отдыха опять включаете на заряд этим же малым током. И вот такую процедуру вы повторяете несколько раз, обычно её надо повторить около 5-6 раз.
В итоге после 6 цикла вы должны получить кипящую батарею, притом газовыделение должно идти на обоих электродах положительном и отрицательном, и плотность электролита должна быть постоянной.
После этого можно считать что вы аккумуляторную батарею зарядили, но тут надо сделать одну оговорку, этот способ подходит только для батарей у которых сульфат, вот только, только сел на пластины, он еще молодой и не стал застарелым, поэтому я сказал, что этим зарядом можно заряжать аккумуляторные батареи, которые находились в разряженном состоянии более 24 часов.
Но этот заряд вам не поможет, если ваша аккумуляторная батарея простояла в разряженном состоянии довольно длительное время, потому что этим зарядом можно сбить только сульфат, который только, только образовался.
Что делать если ваш сульфат уже немножко застарел? Тут есть другой способ, в чём смысл — вы все делаете точно так, как написано выше, но перед тем, как заряжать аккумулятор первый раз нормальным током, вы заливаете в каждую банку дистиллированную воду. Если батарея на 60 ампер часов, то в каждый аккумулятор доливаем 40=50 миллилитров дистиллированной воды, в принципе можно доливать на глаз, но так, чтобы плотность электролита в каждом аккумуляторе (банке) не опускалась ниже 1,25.
Если вы живете где-то в очень жарком регионе, то вам можно доливать воды до плотности 1,23, долили воды и делаете все те же процедуры, которые я вам рассказал, чем меньше плотность электролита, тем легче растворяется сульфат, поэтому уменьшение плотности электролита способствует его растворению, именно для этого вы и доливаете дистиллированную воду.
Так вот этот способ позволяет вам поднять плотность электролита за счет того, что вы растворяете сульфат, который образовался на пластинах.
Как визуально можно отличить отстающую банку от нормальных? То есть, во всех банках батарей положительные пластины у меня были темно-коричневого цвета и только в одной банке они были светло-коричневого цвета, почему светло-коричневого цвета, потому что именно сульфат даёт светло-коричневый цвет положительных пластин.
И вот я проводил этот же заряд, малым током, то есть уравновешивающий, но в дистиллированной воде и таким образом в конце все шесть банок стали у меня одинаковым цветом положительных пластин, то есть пластины стали темными, то есть аккумуляторная батарея уравновесилась.
Как восстановить старую автомобильную батарею
Размещено: 11 августа 2014 г. Автор: Луи БодроЕсли у вас старый автомобильный аккумулятор с низким выходным напряжением, возможно, пришло время подумать о небольшом проекте восстановления. Восстановление изношенных автомобильных аккумуляторов — важная экономия денег и времени, а также способ избавить вас от неприятностей в будущем. Ниже мы рассмотрим, как отремонтировать автомобильный аккумулятор и почему это так важно.
Когда мне следует восстанавливать аккумулятор?
Автомобильные аккумуляторы — это свинцово-кислотные аккумуляторы.Это означает, что у них есть свинцово-кислотные ядра, которые со временем могут страдать от состояния, называемого сульфатированием. Сульфатирование происходит, когда сера накапливается на свинцовых пластинах, которые находятся внутри корпуса батареи. Это может быть вызвано перезарядкой, хранением аккумулятора при температуре выше 75 ° F или хранением аккумулятора, когда он не полностью заряжен. Избыточное накопление серы на пластине свинцово-кислотной аккумуляторной батареи увеличит время зарядки и накопление тепла, одновременно сократив время работы между зарядками; в конечном итоге это может привести к полному выходу аккумулятора из строя.
К счастью, если не наблюдается чрезмерной серной коррозии, автомобильный аккумулятор можно восстановить. Это гораздо предпочтительнее замены дорогостоящей батареи. Чтобы определить, следует ли восстанавливать аккумулятор в автомобиле, обратите внимание на следующие детали:
- Если аккумулятор больше не заводит автомобиль, пора его восстановить.
- Батарею нельзя восстанавливать, если у нее есть какие-либо серьезные физические дефекты, такие как перегоревшие разъемы, расплавленные пластиковые корпуса или покоробленные стороны батареи.В этом случае лучше всего заменить всю батарею.
- Большинство автомобильных аккумуляторов сегодня служат в среднем четыре года. Если аккумулятор старше четырех лет и / или у него постоянные проблемы с запуском автомобиля, несмотря на частую зарядку, его следует восстановить.
- Если вы несколько раз проверяете напряжение аккумулятора с помощью вольтметра, а заряд постоянно ниже 12 вольт, скорее всего, он пострадал от сульфатации и должен быть восстановлен.
Примечание: чем дольше аккумулятор находился в состоянии низкого заряда, тем меньше вероятность, что вы сможете его восстановить.Нахождение в этом состоянии в течение недель или даже месяцев может привести к необратимому сульфированию свинцово-кислотных аккумуляторов. Вы все еще можете применить наше руководство «Как восстановить автомобильный аккумулятор», но знайте, что это не всегда удается, даже если нет других повреждений.
Принимая во внимание эти факторы, пришло время собрать материалы и восстановить автомобильный аккумулятор.
Восстановление аккумулятора
Для выполнения проекта восстановления батареи вам потребуются следующие предметы:
- Пищевая сода
- Вода дистиллированная
- Электродрель
- Сульфат магния (широко известный как соль Эпсома)
- Неметаллическая воронка
- Неметаллический складской контейнер
- P lastic Сменные заглушки
- Защитные очки
- Трехфазное зарядное устройство для свинцово-кислотных аккумуляторов
- Вода
- Рабочие перчатки
- Гаечный ключ
Первое, что нужно сделать, это выключить машину и дать автомобильному аккумулятору остыть примерно в течение часа.Когда аккумулятор остынет, откройте капот автомобиля и с помощью гаечного ключа отсоедините сначала отрицательный кабель аккумулятора, а затем положительный кабель. Не касайтесь гаечным ключом других металлических частей автомобиля, чтобы избежать небольшого разряда электричества. Теперь аккуратно извлеките аккумулятор из автомобиля.
Снимите пластиковые колпачки элементов на верхней стороне батареи и найдите расположение герметичных элементов внутри корпуса, обозначенное маленькими отметками. Наденьте защитные очки и просверлите запечатанные ячейки с помощью дрели.Наденьте рабочие перчатки и переверните аккумулятор вверх дном над неметаллическим контейнером для хранения, чтобы слить жидкость внутри. Добавьте пищевую соду в аккумуляторную батарею медленно, по столовым ложкам, чтобы нейтрализовать ее. Как только жидкость перестанет пузыриться, плотно закройте контейнер и отнесите его на место утилизации опасных отходов.
Теперь возьмите английскую соль и смешайте одну ее часть с тремя частями теплой дистиллированной воды, пока не получите одну полную кварту раствора сульфата магния. Вставьте неметаллическую воронку в одну из открытых батарейных ячеек и осторожно налейте в батарею немного раствора сульфата магния.Слегка встряхните батарею, чтобы раствор равномерно распределился внутри, и дайте раствору отстояться. Повторите этот шаг и для других ячеек.
Перед тем, как прикрепить положительный провод к положительной клемме аккумулятора, а отрицательный провод — к отрицательной клемме, убедитесь, что зарядное устройство для трехфазной батареи выключено. Установите шкалу зарядного устройства на 12 вольт, а затем включите зарядное устройство. Дайте непрерывной подзарядке не менее 12 часов, прежде чем выключить ее и отсоединить провода от клемм аккумулятора.После этого верните крышки на их ячейки — или используйте пластиковые заглушки, чтобы закрыть просверленные отверстия — и снова вставьте аккумулятор на свое место под капотом автомобиля. После того, как вы снова подключили сначала положительный кабель, а затем отрицательный кабель к их клеммам, вы успешно восстановили аккумулятор. Лучше всего повторять весь этот процесс не реже одного раза в неделю в течение целого месяца, чтобы гарантировать, что оставшаяся сера растворилась. Таким образом, ваш аккумулятор будет более здоровым и прослужит намного дольше.
Чтобы узнать больше об автомобильных аккумуляторах и ознакомиться с различными учебными пособиями по самостоятельному изготовлению автомобилей, посетите Eastwood.com.
Восстановление аккумулятора по выгодной цене — Отличные предложения по восстановлению аккумулятора от глобальных продавцов восстановления аккумулятора
Отличные новости !!! Вы попали в нужное место для восстановления батареи. К настоящему времени вы уже знаете, что что бы вы ни искали, вы обязательно найдете это на AliExpress.У нас буквально тысячи отличных продуктов во всех товарных категориях. Ищете ли вы товары высокого класса или дешевые и недорогие оптовые закупки, мы гарантируем, что он есть на AliExpress.
Вы найдете официальные магазины торговых марок наряду с небольшими независимыми продавцами со скидками, каждый из которых предлагает быструю доставку и надежные, а также удобные и безопасные способы оплаты, независимо от того, сколько вы решите потратить.
AliExpress никогда не уступит по выбору, качеству и цене. Каждый день вы будете находить новые онлайн-предложения, скидки в магазинах и возможность сэкономить еще больше, собирая купоны. Но вам, возможно, придется действовать быстро, так как это лучшее восстановление батареи должно стать одним из самых востребованных бестселлеров в кратчайшие сроки. Подумайте, как вам будут завидовать друзья, когда вы скажете им, что получили восстановление батареи на AliExpress.Благодаря самым низким ценам в Интернете, дешевым тарифам на доставку и возможности получения на месте вы можете еще больше сэкономить.
Если вы все еще не уверены в восстановлении батареи и думаете о выборе аналогичного товара, AliExpress — отличное место для сравнения цен и продавцов. Мы поможем вам решить, стоит ли доплачивать за высококачественную версию или вы получаете столь же выгодную сделку, приобретая более дешевую вещь.А если вы просто хотите побаловать себя и потратиться на самую дорогую версию, AliExpress всегда позаботится о том, чтобы вы могли получить лучшую цену за свои деньги, даже сообщая вам, когда вам будет лучше дождаться начала рекламной акции. и ожидаемая экономия.AliExpress гордится тем, что у вас всегда есть осознанный выбор при покупке в одном из сотен магазинов и продавцов на нашей платформе. Реальные покупатели оценивают качество обслуживания, цену и качество каждого магазина и продавца.Кроме того, вы можете узнать рейтинги магазина или отдельных продавцов, а также сравнить цены, доставку и скидки на один и тот же продукт, прочитав комментарии и отзывы, оставленные пользователями. Каждая покупка имеет звездный рейтинг и часто имеет комментарии, оставленные предыдущими клиентами, описывающими их опыт транзакций, поэтому вы можете покупать с уверенностью каждый раз. Короче говоря, вам не нужно верить нам на слово — просто слушайте миллионы наших довольных клиентов.
А если вы новичок на AliExpress, мы откроем вам секрет.Непосредственно перед тем, как вы нажмете «купить сейчас» в процессе транзакции, найдите время, чтобы проверить купоны — и вы сэкономите еще больше. Вы можете найти купоны магазина, купоны AliExpress или собирать купоны каждый день, играя в игры в приложении AliExpress. Вместе с бесплатной доставкой, которую предлагают большинство продавцов на нашем сайте, вы сможете приобрести battery recovery по самой выгодной цене.
У нас всегда есть новейшие технологии, новейшие тенденции и самые обсуждаемые лейблы.На AliExpress отличное качество, цена и сервис всегда в стандартной комплектации. Начните самый лучший шоппинг прямо здесь.
Как создать систему резервного питания
Power to go! Бывают случаи, когда всем нам нужно электричество, когда мы находимся за много миль от ближайшей электрической розетки. Два ключевых компонента для получения энергии на ходу — это мобильный цифровой инвертор мощности и аккумулятор.В идеале батарея с глубокими ячейками выдержит постоянный разряд и перезарядку, которым вы ее будете подвергать.
Что побудило нас исследовать этот проект DIY, так это желание иметь постоянное электроснабжение на случай полного отключения системы. Хотя желание оставаться на связи в дороге также было мотивирующим фактором. Независимо от того, вызваны ли ваши потребности в электричестве вашим желанием любой ценой обновить свои социальные сети или иметь возможность запустить небольшой компрессор, чтобы быстро накачать спущенное колесо во время апокалипсиса, вы не можете отрицать, что мобильная электростанция этого не делает. Звучит как отличная идея!
Существует широкий спектр решений, которые удовлетворят многие краткосрочные потребности и потребности в электроэнергии.Очевидно, что многие современные устройства имеют собственный источник питания от батареи, но если вы достаточно долго находитесь вне сети, вам может понадобиться что-то более существенное. Вы всегда можете использовать небольшой инвертор, который подключается к источнику питания вашего автомобиля, но это подвергает вас риску разрядки автомобильного аккумулятора. Это может оставить вас в затруднительном положении! В зависимости от того, насколько далеко вы находитесь от цивилизации, это может привести к гораздо более сложной ситуации.
Этот инвертор мощностью 1000 Вт представляет собой чисто синусоидальный блок. Если вы используете хрупкое оборудование — хотите верьте, хотите нет, оно включает в себя много батарей в аккумуляторных блоках ручных инструментов — тогда вам нужен синусоидальный инвертор.Эта статья покажет вам, как сделать собственный резервный источник питания своими руками, который будет более мощным, чем большинство готовых блоков, предназначенных для небольших задач, ориентированных на потребителя. Нам нужно было краткосрочное решение, которое обеспечило бы значительный объем автономной энергии в течение дня и, если ваше использование не столь существенно, возможно, до недели. Конечно, портативный газовый генератор — отличное решение, но бывают случаи, когда это может быть не идеально. Или, возможно, вы просто хотите чего-то другого.Фактически, добавьте несколько солнечных батарей, и этот дневной диапазон может быть увеличен почти до бесконечности. Вы действительно могли бы сделать это автономной системой.
На трассе было не раз, когда мы хотели запитать электрооборудование. Однажды у нас появился генератор Honda мощностью 2000 Вт, который решил многие из этих проблем, но иногда быть хорошим соседом означает не запускать генератор. У нас также была другая проблема, которая подталкивала меня к поиску решения вне генератора. Из статьи о инвалидной коляске для малышей, сделанной своими руками, вы знаете, что у нашего внука атрофия спинных мышц, что является серьезным заболеванием.Он чувствует себя неплохо и является абсолютным подарком, но кемпинг был проблемой из-за того, что его медицинское оборудование не имело заряда батареи, чтобы выдержать целый день, не говоря уже о ночной экскурсии. Еще одна проблема — простое отключение электричества дома. Большинство людей обычно готовят барбекю, выходят на ужин, а затем используют фонарики или просто тушат свечи и ждут, но это невозможно с хрупким с медицинской точки зрения ребенком, которому нужно, чтобы его оборудование работало. Кроме того, вы не можете запускать генератор всю ночь, не рискуя вызвать гнев всех в пределах слышимости.

Это приводит к отламыванию клеммы либо плавке. Подобная проблема часто наблюдается на автомобилях, где параллельно подключается две аккумуляторные батареи. И токосъёмный вывод будет разрушаться тем, где соединение слабое.
Происходит нарушение целостности со всеми вытекающими последствиями.
Такой метод подойдёт, если клемма целиком обгорела.
В противном случае их не удастся правильно и прочно затянуть. Клеммы будут легко выпадать, при малейших вибрациях контакт нарушится, что повлечёт за собой определённые неисправности.
Чаще всего это аэрозольные баллончики. Цена довольно разнообразная. А вот по эффективности автохимия не особо превосходит раствор, который легко можно приготовить в домашних условиях, практически бесплатно.