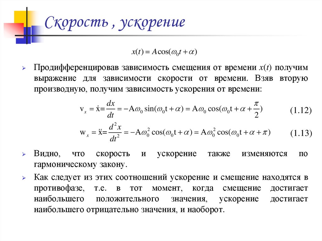
1. График зависимости скорости от времени при прямолинейном движении с постоянным ускорением
Самое простое из всех неравномерных движений — это прямолинейное движение с постоянным ускорением.
При движении с постоянным ускорением (a→=const→) скорость тела линейно зависит от времени:
v→=v→o+a→t.
В проекциях на ось \(Ox\) данные равенства имеют вид:
ax=const;
vx=vox+axt.
Построим и ax<0.
Примем vox>0.
Поскольку в обоих случаях ax=const, то графиком зависимости axt ускорения от времени в обоих случаях будет прямая, параллельная оси времени.
Только при ax>0 данная прямая будет лежать в верхней полуплоскости (рис. \(1\)), а при ax<0 — в нижней (рис. \(2\)).
Рис. \(1\). График зависимостей axt и vxt, для случая ax>0
Рис. \(2\). График зависимостей axt и vxt, для случая ax<0
Графиком зависимости скорости движения тела от времени vxt является прямая, пересекающая ось скорости в точке v0 и образующая с положительным направлением оси времени острый угол при ax>0 (рис.
\(3\)) и тупой угол при ax<0 (рис. \(4\)).
Рис. \(3\). График зависимости скорости движения тела от времени vxt
Рис. \(4\). График зависимости скорости движения тела от времени vxt, проекция vx скорости тела вначале положительна
График на рисунке \(3\) описывает возрастание проекции скорости vx. При этом модуль скорости тела также растёт. Данный график соответствует равноускоренному движению тела.
График на рисунке \(4\) показывает, что проекция vx скорости тела вначале положительна.
Она уменьшается и в момент времени t=tп становится равной нулю.
В этот момент тело достигает точки поворота, в которой направление скорости тела меняется на противоположное, и при t>tп проекция скорости становится отрицательной.
Из последнего графика также видно, что до момента поворота модуль скорости уменьшался — тело двигалось равнозамедленно.
При t>tп модуль скорости растёт — тело движется равноускоренно.
Для любого равнопеременного прямолинейного движения площадь фигуры между графиком vx и осью времени \(t\) численно равна проекции перемещения Δrx.
Рис. \(5\). Трапеция, образовываемая осями координат и графиком
Согласно данному правилу, проекция перемещения Δrx при равнопеременном движении определяется площадью трапеции \(ABCD\) (рис. \(5\)). Эта площадь равна полусумме оснований трапеции, умноженной на её высоту:
S=AB+DC2⋅AD.
В результате:
Δrx=vox+vx2⋅Δt.
Из данной формулы получим формулу для среднего значения проекции скорости:
vxср=ΔrxΔt=vox+vx2.
При движении с постоянным ускорением данное отношение выполняется не только для проекций, но и для векторов скорости:
vcp→=vo→+v→2.
Средняя скорость движения с постоянным ускорением равна полусумме начальной и конечной скоростей.
Источники:
Рис. 1. График зависимостей axt и vxt, для случая ax>0. © ЯКласс.
Рис. 2. График зависимостей axt и vxt, для случая ax<0. © ЯКласс.
Рис. 3. График зависимости скорости движения тела от времени vxt. © ЯКласс.
Рис. 4. График зависимости скорости движения тела от времени vxt, проекция vx скорости тела вначале положительна. © ЯКласс.
Рис. 5. Трапеция, образовываемая осями координат и графиком. © ЯКласс.
Глава 2. Ускорение. Равноускоренное движение
Характеристикой изменения скорости является ускорение. Эта величина определяется как отношение изменения скорости тела к тому интервалу времени, за который это изменение произошло
(2.1) |
где и — скорости тела в конце и начале интервала времени .
Из определения (2.1) следует, что вектор ускорения тела отличен от нуля только в том в случае, когда изменяется вектор скорости.
При этом направление вектора определяется направлением разности , и может не совпадать с направлениями векторов и .
Поэтому в задаче 2.1.1 ситуации, перечисленные в ответах 1, 3 и 4, возможны в следующих случаях. В 1 — когда тело, поворачивая на восток, в некоторый момент времени имеет вектор скорости, направленный на север. В 3 — при равноускоренном движении. В 4 — например, в такой ситуации:
тело бросили вертикально вверх и в верхней точке траектории оно имеет нулевую скорость и ускорение, равное ускорению свободного падения. Ситуация, сформулированная в ответе
В задаче 2.1.2 вектор скорости в конце любого интервала времени меньше вектора скорости в начале этого интервала. Поэтому при направлении вектора скорости на юг вектор изменения скорости, а, следовательно, и вектор ускорения направлены на север (ответ 3).
Если тело движется с постоянной скоростью, координата линейно зависит от времени, причем наклон графика определяется скоростью. Поэтому скорость тела уменьшается, если уменьшается угол наклона графика зависимости координаты от времени к оси времени (задача 2.1.3 — ответ 4).
Движение тела, при котором его ускорение (как величина, так и направление) не изменяется, называется равноускоренным (задача 2.1.4 — ответ 4). Из определения ускорения (2.1) следует, что при равноускоренном движении зависимость скорости от времени является линейной. Поэтому равноускоренному движению в задаче 2.1.5 отвечает график 1 (несмотря на то, что скорость тела убывает). В этой связи отметим, что равноускоренность означает не то, что тело постоянно разгоняется, а то, что оно имеет «равное ускорение».
При равноускоренном движении зависимости радиус-вектора тела по отношению к произвольной системе координат и скорости тела от времени даются соотношениями
(2. |
(2.3) |
где и — радиус-вектор и скорость тела в момент времени , — ускорение тела. После проецирования на оси координат зависимости (2.2) и (2.3) позволяют находить координаты тела и проекции его скорости на оси в любые моменты времени.
В задаче 2.1.6 зависимость (2.2) в проекциях на ось , которая направлена параллельно ускорению и начало которой находится в точке начала движения, дает
Поскольку тело движется из начала координат и только в одну сторону, то, очевидно, координата тела совпадает с пройденным путем. Поэтому при ускорении через 20 с после начала движения пройденный путь будет равен 100 м (ответ 2). Из этого результата следует, что задача 2.1.7 является обратной по отношению к задаче 2.1.6, поэтому правильный ответ для времени, за которое тело пройдет путь 100 м — 20 с (ответ 1).
В задаче 2.1.8 необходимо использовать зависимость (2.3) для скорости. Так как по условию автомобиль движется из состояния покоя, проекция зависимости (2.3) на ось , направленную вдоль вектора ускорения, имеет вид
где – проекция вектора скорости тела на ось . Так как в момент времени , находим (правильный ответ – 2).
Сравнивая данную в задаче 2.1.9 зависимость координаты от времени с законом (2.2), заключаем, что начальная скорость тела , проекция ускорения тела на ось – . Поэтому из (2.3) получаем зависимость скорости тела от времени .
Из этой зависимости следует, что скорость тела равна нулю при (правильный ответ 2). Можно было также найти скорость как производную координаты по времени. Дифференцируя данную в условии функцию, получим тот же ответЗависимость проекции скорости от времени на ось, направленную вертикально вверх, для тела из задачи 2.
1.10 имеет вид
где — начальная скорость тела. Подставляя в эту формулу время , находим скорость тела через 0,5 с после броска (ответ 3). Знак «плюс» для проекции скорости на рассматриваемую ось показывает, что через 0,5 c после броска вектор скорости тела все еще направлен вверх.
Чтобы найти время подъема тела, брошенного вертикально вверх, на максимальную высоту (задача 2.2.1) используем то обстоятельство, что в верхней точке траектории скорость тела равна нулю. Поэтому подстановка времени подъема в зависимость скорости от времени дает
где — начальная скорость тела. Отсюда получаем для времени подъема (ответ 4). А самую максимальную высоту подъема (задача 2.2.2) можно найти, подставляя найденное время подъема в зависимость координаты тела по вертикальной оси от времени
Подстановка в эту формулу числовых значений дает (ответ 1).
Пусть время, затраченное телом на прохождение участка пути длиной , отсчитанного от начальной точки, равно , а время, затраченное телом на прохождение участка пути длиной , отсчитанного от этой же точки, равно (задача 2.2.3). Тогда из уравнения движения (2.2) в проекции на ось, направленную вдоль вектора ускорения тела, имеем
Графики равномерного, равноускоренного движения, сравнение. Линейная, квадратная зависимость. Правила определения параметров
Тестирование онлайн
Механическое движение представляют графическим способом. Зависимость физических величин выражают при помощи функций. Обозначают
Графики равномерного движения
Зависимость ускорения от времени. Так как при равномерном движении ускорение равно нулю, то зависимость a(t) — прямая линия, которая лежит на оси времени.
Зависимость скорости от времени. Скорость со временем не изменяется, график v(t) — прямая линия, параллельная оси времени.
Правило определения пути по графику v(t): Численное значение перемещения (пути) — это площадь прямоугольника под графиком скорости.
Зависимость пути от времени. График s(t) — наклонная линия.
Правило определения скорости по графику s(t): Тангенс угла наклона графика к оси времени равен скорости движения.
Графики равноускоренного движения
Зависимость ускорения от времени. Ускорение со временем не изменяется, имеет постоянное значение, график a(t) — прямая линия, параллельная оси времени.
Зависимость скорости от времени. При равномерном движении путь изменяется, согласно линейной зависимости . В координатах . Графиком является наклонная линия.
Правило определения пути по графику v(t): Путь тела — это площадь треугольника (или трапеции) под графиком скорости.
Правило определения ускорения по графику v(t): Ускорение тела — это тангенс угла наклона графика к оси времени. Если тело замедляет движение, ускорение отрицательное, угол графика тупой, поэтому находим тангенс смежного угла.
Зависимость пути от времени. При равноускоренном движении путь изменяется, согласно квадратной зависимости . В координатах зависимость имеет вид . Графиком является ветка параболы.
График движения при . График движения при
График движения при . График движения при
Сравнительная таблица графиков
Равнопеременное прямолинейное движение
Равномерное прямолинейное движение – это частный случай неравномерного движения.
Неравномерное движение – это движение, при котором тело (материальная точка) за равные промежутки времени совершает неодинаковые перемещения. Например, городской автобус движется неравномерно, так как его движение состоит в основном из разгонов и торможений.
Равнопеременное движение – это движение, при котором скорость тела (материальной точки) за любые равные промежутки времени изменяется одинаково.
Ускорение тела при равнопеременном движении остаётся постоянным
по модулю и по направлению (a = const).
Равнопеременное движение может быть равноускоренным или равнозамедленным.
Равноускоренное движение – это движение тела (материальной точки) с положительным ускорением, то есть при таком движении тело разгоняется с неизменным ускорением. В случае равноускоренного движения модуль скорости тела с течением времени возрастает, направление ускорения совпадает с направлением скорости движения.
Равнозамедленное движение – это движение тела (материальной точки) с отрицательным ускорением, то есть при таком движении тело равномерно замедляется. При равнозамедленном движении векторы скорости и ускорения противоположны, а модуль скорости с течением времени уменьшается.
В механике любое прямолинейное движение является ускоренным, поэтому замедленное движение отличается от ускоренного лишь знаком проекции вектора ускорения на выбранную ось системы координат.
Средняя скорость переменного движения определяется путём
деления перемещения тела на время, в течение которого это перемещение было совершено.
Единица измерения средней скорости – м/с.
vcp = s / tМгновенная скорость – это скорость тела (материальной точки) в данный момент времени или в данной точке траектории, то есть предел, к которому стремится средняя скорость при бесконечном уменьшении промежутка времени Δt:
Вектор мгновенной скорости равнопеременного движения можно найти как первую производную от вектора перемещения по времени:
= ‘
Проекция вектора скорости на ось ОХ:
vx = x’это производная от координаты по времени (аналогично получают проекции вектора скорости на другие координатные оси).
Ускорение – это величина, которая определяет быстроту изменения скорости тела, то есть предел, к которому стремится изменение скорости при бесконечном уменьшении промежутка времени Δt:
Вектор ускорения равнопеременного движения можно найти как первую производную от вектора скорости по времени или как вторую производную от вектора перемещения по времени:
= ' = "Учитывая, что 0 – скорость тела в начальный момент времени (начальная скорость), – скорость тела в данный момент времени (конечная скорость), t – промежуток времени, в течение которого произошло изменение скорости, формула ускорения будет следующей:
Отсюда формула скорости равнопеременного движения в любой момент времени:
= 0 + tЕсли тело движется прямолинейно вдоль оси ОХ прямолинейной декартовой системы координат, совпадающей по направлению с траекторией тела, то проекция вектора скорости на эту ось определяется формулой:
vx = v0x ± axtЗнак «-» (минус) перед проекцией вектора ускорения относится к равнозамедленному движению.
Аналогично записываются уравнения проекций вектора скорости на другие оси координат.Так как при равнопеременном движении ускорение является постоянным (a = const), то график ускорения – это прямая, параллельная оси 0t (оси времени, рис. 1.15).
Рис. 1.15. Зависимость ускорения тела от времени.
Зависимость скорости от времени – это линейная функция, графиком которой является прямая линия (рис. 1.16).
Рис. 1.16. Зависимость скорости тела от времени.
График зависимости скорости от времени (рис. 1.16) показывает, что
При этом перемещение численно равно площади фигуры 0abc (рис. 1.16).
Площадь трапеции равна произведению полусуммы длин её оснований на высоту. Основания трапеции 0abc численно равны:
0a = v0 bc = vВысота трапеции равна t. Таким образом, площадь трапеции, а значит, и проекция перемещения на ось ОХ равна: В случае равнозамедленного движения проекция ускорения отрицательна и в формуле для проекции перемещения перед ускорением ставится знак «–» (минус).

Общая формула для определения проекции перемещения:
График зависимости скорости тела от времени при различных ускорениях показан на рис. 1.17. График зависимости перемещения от времени при v0 = 0 показан на рис. 1.18.
Рис. 1.17. Зависимость скорости тела от времени для различных значений ускорения.
Рис. 1.18. Зависимость перемещения тела от времени.
Скорость тела в данный момент времени t1 равна тангенсу угла наклона между касательной к графику и осью времени v = tg α, а перемещение определяют по формуле:
Если время движения тела неизвестно, можно использовать другую формулу перемещения, решая систему из двух уравнений:
Формула сокращённого умножения разности квадратов поможет нам вывести формулу для проекции перемещения:
Так как координата тела в любой момент времени определяется суммой начальной координаты и проекции перемещения, то уравнение движения тела будет выглядеть следующим образом:
Графиком координаты x(t) также является парабола (как и график перемещения),
но вершина параболы в общем случае не совпадает с началом координат.
При аx < 0 и х0 = 0 ветви параболы направлены вниз (рис. 1.18).
График зависимости проекции ускорения от времени движения. Равнопеременное прямолинейное движение
Равномерное прямолинейное движение – это частный случай неравномерного движения.
Неравномерное движение – это движение, при котором тело (материальная точка) за равные промежутки времени совершает неодинаковые перемещения. Например, городской автобус движется неравномерно, так как его движение состоит в основном из разгонов и торможений.
Равнопеременное движение – это движение, при котором скорость тела (материальной точки) за любые равные промежутки времени изменяется одинаково.
Ускорение тела при равнопеременном движении остаётся постоянным по модулю и по направлению (a = const).
Равнопеременное движение может быть равноускоренным или равнозамедленным.
Равноускоренное движение – это движение тела (материальной точки) с положительным ускорением, то есть при таком движении тело разгоняется с неизменным ускорением.
В случае равноускоренного движения модуль скорости тела с течением времени возрастает, направление ускорения совпадает с направлением скорости движения.
Равнозамедленное движение – это движение тела (материальной точки) с отрицательным ускорением, то есть при таком движении тело равномерно замедляется. При равнозамедленном движении векторы скорости и ускорения противоположны, а модуль скорости с течением времени уменьшается.
В механике любое прямолинейное движение является ускоренным, поэтому замедленное движение отличается от ускоренного лишь знаком проекции вектора ускорения на выбранную ось системы координат.
Средняя скорость переменного движения определяется путём деления перемещения тела на время, в течение которого это перемещение было совершено. Единица измерения средней скорости – м/с.
V cp = s / t
– это скорость тела (материальной точки) в данный момент времени или в данной точке траектории, то есть предел, к которому стремится средняя скорость при бесконечном уменьшении промежутка времени Δt:
Вектор мгновенной скорости равнопеременного движения можно найти как первую производную от вектора перемещения по времени:
Проекция вектора скорости на ось ОХ:
V x = x’
это производная от координаты по времени (аналогично получают проекции вектора скорости на другие координатные оси).
– это величина, которая определяет быстроту изменения скорости тела, то есть предел, к которому стремится изменение скорости при бесконечном уменьшении промежутка времени Δt:
Вектор ускорения равнопеременного движения можно найти как первую производную от вектора скорости по времени или как вторую производную от вектора перемещения по времени:
Если тело движется прямолинейно вдоль оси ОХ прямолинейной декартовой системы координат, совпадающей по направлению с траекторией тела, то проекция вектора скорости на эту ось определяется формулой:
V x = v 0x ± a x t
Знак «-» (минус) перед проекцией вектора ускорения относится к равнозамедленному движению. Аналогично записываются уравнения проекций вектора скорости на другие оси координат.
Так как при равнопеременном движении ускорение является постоянным (a = const), то график ускорения – это прямая, параллельная оси 0t (оси времени, рис. 1.15).
Рис. 1.15. Зависимость ускорения тела от времени.
Зависимость скорости от времени – это линейная функция, графиком которой является прямая линия (рис. 1.16).
Рис. 1.16. Зависимость скорости тела от времени.
График зависимости скорости от времени (рис. 1.16) показывает, что
При этом перемещение численно равно площади фигуры 0abc (рис. 1.16).
Площадь трапеции равна произведению полусуммы длин её оснований на высоту. Основания трапеции 0abc численно равны:
0a = v 0 bc = v
Высота трапеции равна t. Таким образом, площадь трапеции, а значит, и проекция перемещения на ось ОХ равна:
В случае равнозамедленного движения проекция ускорения отрицательна и в формуле для проекции перемещения перед ускорением ставится знак «–» (минус).
График зависимости скорости тела от времени при различных ускорениях показан на рис. 1.17. График зависимости перемещения от времени при v0 = 0 показан на рис. 1.18.
Рис. 1.17. Зависимость скорости тела от времени для различных значений ускорения.
Рис. 1.18. Зависимость перемещения тела от времени.
Скорость тела в данный момент времени t 1 равна тангенсу угла наклона между касательной к графику и осью времени v = tg α, а перемещение определяют по формуле:
Если время движения тела неизвестно, можно использовать другую формулу перемещения, решая систему из двух уравнений:
Поможет нам вывести формулу для проекции перемещения:
Так как координата тела в любой момент времени определяется суммой начальной координаты и проекции перемещения, то будет выглядеть следующим образом:
Графиком координаты x(t) также является парабола (как и график перемещения), но вершина параболы в общем случае не совпадает с началом координат. При а x
Равномерное движение – это движение с постоянной скоростью, то есть когда скорость не изменяется (v = const) и ускорения или замедления не происходит (а = 0).
Прямолинейное движение – это движение по прямой линии, то есть траектория прямолинейного движения – это прямая линия.
Равномерное прямолинейное движение – это движение, при котором тело за любые равные промежутки времени совершает одинаковые перемещения. Например, если мы разобьём какой-то временной интервал на отрезки по одной секунде, то при равномерном движении тело будет перемещаться на одинаковое расстояние за каждый из этих отрезков времени.
Скорость равномерного прямолинейного движения не зависит от времени и в каждой точке траектории направлена также, как и перемещение тела. То есть вектор перемещения совпадает по направлению с вектором скорости. При этом средняя скорость за любой промежуток времени равна мгновенной скорости:
Скорость равномерного прямолинейного движения – это физическая векторная величина, равная отношению перемещения тела за любой промежуток времени к значению этого промежутка t:
Таким образом, скорость равномерного прямолинейного движения показывает, какое перемещение совершает материальная точка за единицу времени.
Перемещение при равномерном прямолинейном движении определяется формулой:
Пройденный путь при прямолинейном движении равен модулю перемещения. Если положительное направление оси ОХ совпадает с направлением движения, то проекция скорости на ось ОХ равна величине скорости и положительна:
v x = v, то есть v > 0
Проекция перемещения на ось ОХ равна:
s = vt = x – x 0
где x 0 – начальная координата тела, х – конечная координата тела (или координата тела в любой момент времени)
Уравнение движения , то есть зависимость координаты тела от времени х = х(t), принимает вид:
Если положительное направление оси ОХ противоположно направлению движения тела, то проекция скорости тела на ось ОХ отрицательна, скорость меньше нуля (v
Зависимость скорости, координат и пути от времени
Зависимость проекции скорости тела от времени показана на рис. 1.11. Так как скорость постоянна (v = const), то графиком скорости является прямая линия, параллельная оси времени Ot.
Рис. 1.11. Зависимость проекции скорости тела от времени при равномерном прямолинейном движении.
Проекция перемещения на координатную ось численно равна площади прямоугольника ОАВС (рис. 1.12), так как величина вектора перемещения равна произведению вектора скорости на время, за которое было совершено перемещение.
Рис. 1.12. Зависимость проекции перемещения тела от времени при равномерном прямолинейном движении.
График зависимости перемещения от времени показан на рис. 1.13. Из графика видно, что проекция скорости равна
v = s 1 / t 1 = tg α
где α – угол наклона графика к оси времени.
Чем больше угол α, тем быстрее движется тело, то есть тем больше его скорость (больший путь тело проходит за меньшее время). Тангенс угла наклона касательной к графику зависимости координаты от времени равен скорости:
Рис. 1.13. Зависимость проекции перемещения тела от времени при равномерном прямолинейном движении.
Зависимость координаты от времени показана на рис. 1.14. Из рисунка видно, что
tg α 1 > tg α 2
следовательно, скорость тела 1 выше скорости тела 2 (v 1 > v 2).
tg α 3 = v 3
Если тело покоится, то графиком координаты является прямая, параллельная оси времени, то есть
Рис. 1.14. Зависимость координаты тела от времени при равномерном прямолинейном движении.
Связь угловых и линейных величин
Отдельные точки вращающегося тела имеют различные линейные скорости . Скорость каждой точки, будучи направлена по касательной к соответствующей окружности, непрерывно изменяет свое направление. Величина скоростиопределяется скоростью вращения телаи расстоянием R рассматриваемой точки от оси вращения. Пусть за малый промежуток временитело повернулось на угол(рис 2.4). Точка, находящаяся на расстоянии R от оси проходит при этом путь, равный
Линейная скорость точки по определению.
Тангенциальное ускорение
Воспользовавшись тем же отношением (2.6) получаем
Таким образом, как нормальное, так и, тангенциальное ускорения растут линейно с расстоянием точки от оси вращения.
Основные понятия.
Периодическим колебанием называется процесс, при котором система (например, механическая) возвращается в одно и то же состояние через определенный промежуток времени. Этот промежуток времени называется периодом колебаний.
Возвращающая сила — сила, под действием которой происходит колебательный процесс. Эта сила стремится тело или материальную точку, отклоненную от положения покоя, вернуть в исходное положение.
В зависимости от характера воздействия на колеблющееся тело различают свободные (или собственные) колебания и вынужденные колебания.
Свободные колебания имеют место тогда, когда на колеблющееся тело действует только возвращающая сила. В том случае, если не происходит рассеивания энергии, свободные колебания являются незатухающими. Однако, реальные колебательные процессы являются затухающими, т.к. на колеблющееся тело действуют силы сопротивления движению (в основном силы трения).
Вынужденные колебания совершаются под действием внешней периодически изменяющейся силы, которую называют вынуждающей. Во многих случаях системы совершают колебания, которые можно считать гармоническими.
Гармоническими колебаниями называют такие колебательные движения, при которых смещение тела от положения равновесия совершается по закону синуса или косинуса:
Для иллюстрации физического смысла рассмотрим окружность, и будем вращать радиус ОК с угловой скоростью ω против часовой (7.1) стрелки. Если в начальный момент времени ОК лежал в горизонтальной плоскости, то через время t он сместится на угол. Если начальный угол отличен от нуля и равенφ 0 , тогда угол поворота будет равен Проекцияна ось ХО 1 равна . По мере вращения радиуса ОК изменяется величина проекции, и точкабудет совершать колебания относительно точки- вверх, вниз и т.д. При этом максимальное значение х равно А и называется амплитудой колебаний; ω — круговая или циклическая частота;- фаза колебаний;– начальная фаза. За один оборот точки К по окружности ее проекция совершит одно полное колебание и вернется в исходную точку.
Периодом Т называется время одного полного колебания. По истечению времени Т повторяются значения всех физических величин, характеризующих колебания. За один период колеблющаяся точка проходит путь, численно равный четырем амплитудам.
Угловая скорость определяется из условия, что за период Т радиус ОК сделает один оборот, т.е. повернется на угол 2π радиан:
Частота колебаний — число колебаний точки в одну секунду, т.е. частота колебаний определяется как величина, обратная периоду колебаний:
Пружынный маятник упругие силы.
Пружинный маятник состоит из пружины и массивного шара, насаженного на горизонтальный стержень, вдоль которого он может скользить. Пусть на пружине укреплен шарик с отверстием, который скользит вдоль направляющей оси (стержня). На рис. 7.2,а показано положение шара в состоянии покоя; на рис. 7.2,б — максимальное сжатие и на рис. 7.2,в -произвольное положение шарика.
Под действием возвращающей силы, равной силе сжатия, шарик будет совершать колебания. Сила сжатия F = -kx , где k — коэффициент жесткости пружины. Знак минус показывает, что направление силы F и смещение х противоположны. Потенциальная энергия сжатой пружины
кинетическая .
Для вывода уравнения движения шарика необходимо связать х и t. Вывод основывается на законе сохранения энергии. Полная механическая энергия равна сумме кинетической и потенциальной энергии системы. В данном случае:
. В положении б) :.
Так как в рассматриваемом движении выполняется закон сохранения механической энергии, можно записать:
. Определим отсюда скорость:
Но в свою очередь и, следовательно,. Разделим переменные. Интегрируя это выражение, получим:,
где — постоянная интегрирования. Из последнего следует, что
Таким образом, под действием упругой силы тело совершает гармонические колебания. Силы иной природы, чем упругие, но в которых выполняется условие F = -kx, называются квазиупругими. Под действием этих сил тела тоже совершают гармонические колебания. При этом:
смещение: | |
скорость: | |
ускорение: |
Математический маятник.
Математическим маятником называется материальная точка, подвешенная на нерастяжимой невесомой нити, совершающая колебательное движение в одной вертикальной плоскости под действием силы тяжести.
Таким маятником можно считать тяжелый шар массой m, подвешенный на тонкой нити, длина l которой намного больше размеров шара. Если его отклонить на угол α (рис.7.3.) от вертикальной линии, то под влиянием силы F – одной из составляющих веса Р он будет совершать колебания. Другая составляющая , направленная вдоль нити, не учитывается, т.к. уравновешивается силой натяжения нити. При малых углах смещенияи, тогда координату х можно отсчитывать по горизонтальному направлению. Из рис.7.3 видно, что составляющая веса, перпендикулярная нити, равна
Знак минус в правой части означает то, что сила F направлена в сторону уменьшения угла α. С учетом малости угла α
Для вывода закона движения математического и физического маятников используем основное уравнение динамики вращательного движения
Момент силы относительно точки О: , и момент инерции:M = FL . Момент инерции J в данном случае Угловое ускорение:
С учетом этих величин имеем:
Его решение ,
Как видим, период колебаний математического маятника зависит от его длины и ускорения силы тяжести и не зависит от амплитуды колебаний.
Затухающие колебания.
Все реальные колебательные системы являются диссипативными. Энергия механических колебаний такой системы постепенно расходуется на работу против сил трения, поэтому свободные колебания всегда затухают — их амплитуда постепенно уменьшается. Во многих случаях, когда отсутствует сухое трение, в первом приближении можно считать, что при небольших скоростях движения силы, вызывающие затухание механических колебаниях, пропорциональны скорости. Эти силы, независимо от их происхождения, называют силами сопротивления.
Перепишем это уравнение в следующем виде:
и обозначим:
где представляет ту частоту, с которой совершались бы свободные колебания системы при отсутствии сопротивления среды, т.е. при r = 0. Эту частоту называют собственной частотой колебания системы; β — коэффициент затухания. Тогда
Будем искать решение уравнения (7.19) в виде где U — некоторая функция от t.
Продифференцируем два раза это выражение по времени t и, подставив значения первой и второй производных в уравнение (7.19), получим
Решение этого, уравнения существенным образом зависит от знака коэффициента, стоящего при U. Рассмотрим случай, когда этот коэффициент положительный. Введем обозначение тогда С вещественным ω решением этого уравнения, как мы знаем, является функция
Таким образом, в случае малого сопротивления среды , решением уравнения (7.19) будет функция
График этой функции показан на рис. 7.8. Пунктирными линиями показаны пределы, в которых находится смещение колеблющейся точки. Величину называют собственной циклической частотой колебаний диссипативной системы. Затухающие колебания представляют собой непериодические колебания, т.к, в них никогда не повторяются, например, максимальные значения смещения, скорости и ускорения. Величинуобычно называют периодом затухающих колебаний, правильнее — условным периодом затухающих колебаний,
Натуральный логарифм отношения амплитуд смещений, следующих друг за другом через промежуток времени, равный периоду Т, называют логарифмическим декрементом затухания.
Обозначим через τ промежуток времени, за который амплитуда колебаний уменьшается в е раз. Тогда
Следовательно, коэффициент затухания есть физическая величина, обратная промежутку времени τ, в течение которого амплитуда убывает в е раз. Величина τ называется временем релаксации.
Пусть N — число колебаний, после которых амплитуда уменьшается в е раз, Тогда
Следовательно, логарифмический декремент затухания δ есть физическая величина, обратная числу колебаний N, по истечению которого амплитуда убывает в е раз
Вынужденные колебания.
В случае вынужденных колебаний система колеблется под действием внешней (вынуждающей) силы, и за счет работы этой силы периодически компенсируются потери энергии системы. Частота вынужденных колебаний (вынуждающая частота) зависит от частоты изменения внешней силы Определим амплитуду вынужденных колебаний тела массой m, считая колебания незатухающими вследствие постоянно действующей силы .
Пусть эта сила изменяется со временем по закону , гдеамплитуда вынуждающей силы. Возвращающая силаи сила сопротивленияТогда второй закон Ньютона можно записать в следующем виде.
Равномерное движение – это движение с постоянной скоростью, то есть когда скорость не изменяется (v = const) и ускорения или замедления не происходит (а = 0).
Прямолинейное движение – это движение по прямой линии, то есть траектория прямолинейного движения – это прямая линия.
Равномерное прямолинейное движение – это движение, при котором тело за любые равные промежутки времени совершает одинаковые перемещения. Например, если мы разобьём какой-то временной интервал на отрезки по одной секунде, то при равномерном движении тело будет перемещаться на одинаковое расстояние за каждый из этих отрезков времени.
Скорость равномерного прямолинейного движения не зависит от времени и в каждой точке траектории направлена также, как и перемещение тела. То есть вектор перемещения совпадает по направлению с вектором скорости. При этом средняя скорость за любой промежуток времени равна мгновенной скорости:
V cp = v
Пройденный путь при прямолинейном движении равен модулю перемещения. Если положительное направление оси ОХ совпадает с направлением движения, то проекция скорости на ось ОХ равна величине скорости и положительна:
V x = v, то есть v > 0
Проекция перемещения на ось ОХ равна:
S = vt = x – x 0
где x 0 – начальная координата тела, х – конечная координата тела (или координата тела в любой момент времени)
Уравнение движения , то есть зависимость координаты тела от времени х = х(t), принимает вид:
Х = x 0 + vt
Если положительное направление оси ОХ противоположно направлению движения тела, то проекция скорости тела на ось ОХ отрицательна, скорость меньше нуля (v
Х = x 0 — vt
Зависимость скорости, координат и пути от времени
Зависимость проекции скорости тела от времени показана на рис. 1.11. Так как скорость постоянна (v = const), то графиком скорости является прямая линия, параллельная оси времени Ot.
Рис. 1.11. Зависимость проекции скорости тела от времени при равномерном прямолинейном движении.
Проекция перемещения на координатную ось численно равна площади прямоугольника ОАВС (рис. 1.12), так как величина вектора перемещения равна произведению вектора скорости на время, за которое было совершено перемещение.
Рис. 1.12. Зависимость проекции перемещения тела от времени при равномерном прямолинейном движении.
График зависимости перемещения от времени показан на рис. 1.13. Из графика видно, что проекция скорости равна
V = s 1 / t 1 = tg α
где α – угол наклона графика к оси времени.Чем больше угол α, тем быстрее движется тело, то есть тем больше его скорость (больший путь тело проходит за меньшее время). Тангенс угла наклона касательной к графику зависимости координаты от времени равен скорости:
Tg α = v
Рис. 1.13. Зависимость проекции перемещения тела от времени при равномерном прямолинейном движении.
Зависимость координаты от времени показана на рис. 1.14. Из рисунка видно, что
Tg α 1 > tg α 2
следовательно, скорость тела 1 выше скорости тела 2 (v 1 > v 2).
Tg α 3 = v 3
Если тело покоится, то графиком координаты является прямая, параллельная оси времени, то есть
Х = х 0
Рис. 1.14. Зависимость координаты тела от времени при равномерном прямолинейном движении.
Тема урока : «Графическое представление движения»
Цель урока:
Научить учащихся решать задачи графическим методом. Добиться понимания функциональной зависимости между величинами и научить выражать эту зависимость графическим методом.
Тип урока:
Комбинированный урок.
Проверка
знаний:
Самостоятельная работа № 2 «Прямолинейное равномерное движение» — 12 минут.
План изложения нового материала:
1. Графики зависимости проекции перемещения от времени.
2. Графики зависимости проекции скорости от времени.
3. Графики зависимости координаты от времени.
4. Графики пути.
5. Выполнение графических упражнений.
В каждый данный момент времени движущаяся точка может находиться только в одном определенном положении на траектории. Поэтому ее удаление от начала координат есть некоторая функция времени t . Зависимость между переменными s и t выражается уравнением s(t ). Траекторию движения точки можно задать аналитически, т. е. в виде уравнений: s = 2 t + 3, s = At +В или графически.
Графики — «международный язык». Овладение ими имеет большое образовательное значение. Поэтому необходимо научить учащихся не только строить графики, но и анализировать их, читать, понимать какую информацию о движении тела можно получить из графика.
Рассмотрим, как строятся графики на конкретном примере.
Пример: По одной и той же прямой дороге едут велосипедист и автомобиль. Направим ось х вдоль дороги. Пусть велосипедист едет в положительном направлении оси х со скоростью 25 км/ч, а автомобиль — в отрицательном направлении со скоростью 50 км/ч, причем в начальный момент времени велосипедист находился в точке с координатой 25км, а автомобиль — в точке с координатой 100 км.
Графиком sx (t ) = vxt является прямая, проходящая через начало координат. Если vx > 0, то sx возрастает со временем а если vx 0, то то sx убывает со временем
Наклон графика тем больше, — чем больше модуль скорости.
1. Графики зависимости проекции перемещения от времени. График функции sx ( t ) называется графиком движения .
2. Графики зависимости проекции скорости от времени.
Наряду с графиками движения часто используются графики скорости vx (t ). При изучении равномерного прямолинейного движения необходимо научить учащихся строить графики скорости и пользоваться ими при решении задач.
График функции vx (t ) — прямая, параллельная оси t . Если vx > О, эта прямая проходит выше оси t , а если vx О, то ниже.
Площадь фигуры, ограниченной графиком vx (t ) и осью t , численно равна модулю перемещения.
3. Графики зависимости координаты от времени. Наряду с графиком скорости очень важны графики координаты движущегося тела, так как они дают возможность определить положение движущегося тела в любой момент времени. График x (t ) = х0 + sx (t ) отличается от графика sx (t ) только сдвигом на х0 по оси ординат. Точка пересечения двух графиков соответствует моменту, когда координаты тел равны, т. е. эта точка определяет момент времени и координату встречи двух тел.
По графикам x (t ) видно, что велосипедист и автомобиль в течение первого часа двигались навстречу друг другу, а затем — удалялись друг от друга.
4. Графики пути. Полезно обратить внимание учащихся на отличие графика координаты (перемещения) от графика пути. Только при прямолинейном движении в одном направлении графики пути и координаты совпадают. Если направление движения изменяется, то эти графики уже не будут одинаковыми.
Обратите внимание: хотя велосипедист и автомобиль движутся в противоположных направлениях, в обоих случаях путь возрастает со временем.
ВОПРОСЫ НА ЗАКРЕПЛЕНИЕ МАТЕРИАЛА:
1. Что представляет собой график зависимости проекции скорости от времени? В чём его особенности? Приведите примеры.
2. Что представляет собой график зависимости модуля скорости от времени? В чём его особенности? Приведите примеры.
3. Что представляет собой график зависимости координаты от времени от времени? В чём его особенности? Приведите примеры.
4. Что представляет собой график зависимости проекции перемещения от времени? В чём его особенности? Приведите примеры.
5. Что представляет собой график зависимости пути от времени? В чём его особенности? Приведите примеры.
6. Графики x (t ) для двух тел параллельны. Что можно сказать о скорости этих тел?
7. Графики l (t ) для двух тел пересекаются. Обозначает ли точка пересечения графиков момент встречи этих тел?
ЗАДАЧИ, РЕШАЕМЫЕ НА УРОКЕ:
1. Опишите движения, графики которых приведены на рисунке. Запишите для каждого движения формулу зависимости x (t ). Постройте график зависимости vx (t ).
2. По графикам скорости (см. рисунок) запишите формулы и постройте графики зависимости sx (t ) и l (t ).
3. По приведенным на рисунке графикам скорости запишите формулы и постройте графики зависимости sx (t ) и x (t ), если начальная координата тела х0=5м.
САМОСТОЯТЕЛЬНАЯ РАБОТА
Начальный уровень
1. На рисунке даны графики зависимости координаты движущегося тела от времени. Какое из трех тел движется с большей скоростью?
A. Первое. Б. Второе. B. Третье.
2. На рисунке даны графики зависимости проекции скорости от времени. Какое из двух тел за 4 с прошло больший путь?
A. Первое. Б. Второе. B. Оба тела прошли одинаковый путь.
Средний уровень
1. Зависимость проекции скорости от времени движущегося тела задана формулой vx = 5. Опишите это движение, постройте график vx (t). По графику определите модуль перемещения через 2 с после начала движения.
2. Зависимость проекции скорости от времени движущегося тела задана формулой vx =10. Опишите это движение, постройте график vx (t ). По графику определите модуль перемещения через 3 с после начала движения.
Достаточный уровень
1. Опишите движения, графики которых приведены на рисунке. Запишите для каждого движения уравнение зависимости х (t ).
2. По графикам проекции скорости запишите уравнения движения и постройте графики зависимости sx (t) .
Высокий уровень
1. Вдоль оси ОХ движутся два тела, координаты которых изменяются согласно формулам: x 1 = 3 + 2 t и х2 = 6 + t . Как движутся эти тела? В какой момент времени тела встретятся? Найдите координату точки встречи. Задачу решить аналитически и графически.
2. Два мотоциклиста движутся прямолинейно и равномерно. Скорость движения первого мотоциклиста больше скорости движения второго. Чем отличаются графики их: а) путей? б) скоростей? Задачу решить графически.
ГРАФИКИ
Определение вида движения по графику
1. Равноускоренному движению соответствует график зависимости модуля ускорения от времени, обозначенный на рисунке буквой
1) А
2) Б
3) В
4) Г
2. На рисунках изображены графики зависимости модуля ускорения от времени для разных видов движения. Какой график соответствует равномерному движению?
1 4
3.
Тело, двигаясь вдоль оси Ох прямолинейно и равноускоренно, за некоторое время уменьшило свою скорость в 2 раза. Какой из графиков зависимости проекции ускорения от времени соответствует такому движению?
1 4
4. Парашютист движется вертикально вниз с постоянной по значению скоростью. Какой график — 1, 2, 3 или 4 — правильно отражает зависимость его координаты Y от времени движения t относительно поверхности земли? Сопротивлением воздуха пренебречь.
1) 3 4) 4
5. Какой из графиков зависимости проекции скорости от времени (рис.) соответствует движению тела, брошенного вертикально вверх с некоторой скоростью (ось Y направлена вертикально вверх)?
13 4) 4
6.
Тело бросили вертикально вверх с некоторой начальной скоростью с поверхности земли. Какой из графиков зависимости высоты тела над поверхностью земли от времени (рис.) соответствует этому движению?
12
Определение и сравнение характеристик движения по графику
7. На графике приведена зависимость проекции скорости тела от времени при прямолинейном движении. Определите проекцию ускорения тела.
1) – 10 м/с2
2) – 8 м/с2
3) 8 м/с2
4) 10 м/с2
8. На рисунке изображен график зависимости скорости движения тел от времени. Чему равно ускорение тела?
1) 1 м/с2
2) 2 м/с2
3) 3 м/с2
4) 18 м/с2
9. По графику зависимости проекции скорости от време ни, представленному па рисунке, определите модуль ускорения прямолинейно движущегося тела в момент времени t = 2 с.
1) 2 м/с2
2) 3 м/с2
3) 10 м/с2
4) 27 м/с2
10. х = 0, а пункт Б в точке х = 30 км. Чему равна скорость автобуса на пути из А в Б?
1) 40 км/ч
2) 50 км/ч
3) 60 км/ч
4) 75 км/ч
11. На рисунке представлен график движения автобуса из пункта А в пункт Б и обратно. Пункт А находится в точке х = 0, а пункт Б в точке х = 30 км. Чему равна скорость автобуса на пути из Б в А?
1) 40 км/ч
2) 50 км/ч
3) 60 км/ч
4) 75 км/ч
12. Автомобиль движется по прямой улице. На графике представлена зависимость скорости автомобиля от времени. Модуль ускорения максимален в интервале времени
1) от 0 с до 10 с
2) от 10 с до 20 с
3) от 20 с до 30 с
font-family: » times new roman>4) от 30 с до 40 с
13. Четыре тела движутся вдоль оси Оx .На рисунке изображены графики зависимости проекций скоростей υx от времени t для этих тел. Какое из тел движется с наименьшим по модулю ускорением?
1) 3 4) 4
14. На рисунке представлен график зависимости пути S велосипедиста от времени t . Определите интервал времени, когда велосипедист двигался со скоростью 2,5 м/с.
1) от 5 с до 7 с
2) от 3 с до 5 с
3) от 1 с до 3 с
4) от 0 до 1 с
15. На рисунке представлен график зависимости координаты тела, движущегося вдоль оси O х , от времени. Сравните скорости v 1 , v 2 и v 3 тела в моменты времени t1, t2 , t3
1) v 1 > v 2 = v 3
2) v 1 > v 2 > v 3
3) v 1 v 2 v 3
4) v 1 = v 2 > v 3
16. На рисунке приведен график зависимости проекции ско рости тела от времени.
Проекция ускорения тела в интервале времени от 5 до 10 с представлена графиком
13 4) 4
17. Материальная точка движется прямолинейно с ускорением, зависимость от времени которого приведена на рисунке. Начальная скорость точки равна 0. Какая точка на графике соответствует максимальной скорости материальной точки:
1) 2
2) 3
3) 4
4) 5
Составление кинематических зависимостей (функций зависимости кинематических величин от времени) по графику
18. На рис. изображен график зависимости координаты тела от времени. Определите кинематический закон движения этого тела
1) x ( t ) = 2 + 2 t
2) x ( t ) = – 2 – 2 t
3) x ( t ) = 2 – 2 t
4) x ( t ) = – 2 + 2 t
19. По графику зависимости скорости тела от времени определите функцию зависимости скорости этого тела от времени
1) v x = – 30 + 10 t
2) v x = 30 + 10 t
3) v x = 30 – 10 t
4) v x = – 30 + 10 t
Определение перемещения и пути по графику
20. По графику зависимости скорости тела от времени определите путь, пройденный прямолинейно движущимся телом за 3 с.
1) 2 м
2) 4 м
3) 18 м
4) 36 м
21. Камень брошен вертикально вверх. Проекция его скорости на вертикальное направление изменяется со временем согласно графику на рисунке. Чему равен путь, пройденный камне за первые 3 с?
1) 30 м
2) 45 м
3) 60 м
4) 90 м
22. Камень брошен вертикально вверх. Проекция его скорости на вертикальное направление изменяется со временем согласно графику на рисунке к з.21. Чему равен путь, пройденный камнем за все время полета?
1) 30 м
2) 45 м
3) 60 м
4) 90 м
23. Камень брошен вертикально вверх. Проекция его скорости на вертикальное направление изменяется со временем согласно графику на рисунке к з.21. Чему равно перемещение камня за первые 3 с?
1) 0 м
2) 30 м
3) 45 м
4) 60 м
24. Камень брошен вертикально вверх. Проекция его скорости на вертикальное направление изменяется со временем согласно графику на рисунке к з.21. Чему равно перемещение камня за все время полета?
1) 0 м
2) 30 м
3) 60 м
4) 90 м
25. На рисунке дан график зависимости проекции скорости тела, движущегося вдоль оси Ох, от времени. Чему равен путь, пройденный телом к моменту времени t = 10 с?
1) 1м
2) 6 м
3) 7 м
4) 13 м
26. position:relative; z-index:24″> Тележка начинает движение из состояния покоя вдоль бумажной ленты. На тележке стоит капельница, которая через равные промежутки времени оставляет на ленте пятна краски.
Выберите график зависимости величины скорости от времени, который правильно описывает движение тележки.
1 4
УРАВНЕНИЯ
27. Движение троллейбуса при аварийном торможении задано уравнением: x = 30 + 15t – 2,5 t2 , м Чему равна начальная координата троллейбуса?
1) 2,5 м
2) 5 м
3) 15 м
4) 30 м
28. Движение самолета при разбеге задано уравнением: x = 100 + 0,85t2 , м Чему равно ускорение самолета?
1) 0 м/с2
2) 0,85 м/с2
3) 1,7 м/с2
4) 100 м/с2
29. Движение легкового автомобиля задано уравнением: x = 150 + 30t + 0,7t2 , м. Чему равна начальная скорость автомобиля?
1) 0,7 м/с
2) 1,4 м/с
3) 30 м/с
4) 150 м/с
30. Уравнение зависимости проекции скорости движущегося тела от времени: v x = 2 +3t (м/с). Каково соответствующее уравнение проекции перемещения тела?
1) Sx = 2 t + 3 t 2 2) Sx = 4 t + 3 t 2 3) Sx = t + 6 t 2 4) Sx = 2 t + 1,5 t 2
31. Зависимость координаты от времени для некоторого тела описывается уравнением х = 8t – t2 . В какой момент времени скорость тела равна нулю?
1) 8 с
2) 4 с
3) 3 с
4) 0 c
ТАБЛИЦЫ
32. х равномерного движения тела от времени t :
С какой скоростью двигалось тело от момента времени 0 с до мо мента времени 4 с?
1) 0,5 м/с
2) 1,5 м/с
3) 2 м/с
4) 3 м/с
33. В таблице представлена зависимость координаты х движения тела от времени t :
Определите среднюю скорость движения тела в интервале времени от 1с до Зс.
1) 0 м/с
2) ≈0,33 м/с
3) 0,5 м/с
4) 1 м/с
t, с | 0 | 1 | 2 | 3 | 4 | 5 |
x 1 м | ||||||
х2 , м | ||||||
х3 , м | ||||||
х4, м |
У какого из тел скорость могла быть постоянна и отлична от нуля?
1) 1
35. Четыре тела двигались по оси Ох. В таблице представлена зависимость их координат от времени.
t, с | 0 | 1 | 2 | 3 | 4 | 5 |
x 1 м | ||||||
х2 , м | ||||||
х3 , м | ||||||
х4, м |
У какого из тел ускорение могло быть постоянно и отлично от нуля?
Рекомендуем также
Равноускоренное движение, формулы и примеры
Равноускоренное прямолинейное движение
Траектория движения в данном случае — прямая линия.
Основные формулы и кинематические характеристики
Ускорение (по модулю и по направлению).
Скорость тела меняется по закону
где начальная скорость движения.
Закон движения в случае равноускоренного движения имеет вид:
где радиус-вектор точки в момент времени , радиус-вектор начального положения точки, начальная скорость, ускорение.
В одномерном случае закон движения запишется в виде:
Для двумерного случая (движения по плоскости) закон движения в случае равноускоренного движения запишется в виде системы двух уравнений:
Также справедлива так называемая формула для определения пути «без времени»:
Графическое изображение зависимости кинематических характеристик от времени представлено на рисунках 1-3.
Рис.1. Зависимость ускорения от времени при равноускоренном движении
Рис.2. Зависимость скорости от времени при равноускоренном движении: а) закон изменения скорости для различных случаев; б) определение перемещения с помощью графика скорости.
Рис.3. Зависимость перемещения от времени при равноускоренном движении.
На рис.1 изображен график зависимости ускорения от времени при равноускоренном движении. Случай соответствует равноускоренному движению, случай — равнозамедленному движению, случай — равномерному движению. Площадь заштрихованного прямоугольника численно равна средней скорости движения тела.
На рис.2 представлена зависимость скорости от времени при равноускоренном движении. Рис.2 (а) демонстрирует разные случаи движения: 1- тело двигалось в направлении оси равноускоренно; 2 — тело двигалось равнозамедленно в направлении оси , затем остановилось и поменяло направление движения; 3- тело двигалось равноускоренно в направлении, противоположном оси , затем остановилось и стало двигаться в противоположном направлении. Во всех трех случаях тело имело начальные скорости.
По графику скорости можно определить ускорение движущегося объекта как тангенс угла наклона прямой зависимости к оси
Площадь заштрихованной трапеции (рис.2 (б)) численно равна пути, пройденному телом за время
Зависимость перемещения от времени при равноускоренном движении — это квадратичная функция (рис.3). Положение вершины параболы зависит от направлений начальной скорости и ускорения.
Примеры решения задач
График зависимости проекции ускорения от времени движения. Равнопеременное прямолинейное движение
Вопросы.
1. Запишите формулу, по которой можно рассчитать проекцию вектора мгновенной скорости прямолинейного равноускоренного движения, если известны: а) проекция вектора начальной скорости и проекция вектора ускорения; б) проекция вектора ускорения при том, что начальная скорость равна нулю.
2. Что представляет собой график проекции вектора скорости равноускоренного движения при начальной скорости: а) равной нулю; б) не равной нулю?
3. Чем сходны и чем отличаются друг от друга движения, графики которых представлены на рисунках 11 и 12?
В обоих случаях движение происходит с ускорением, однако в первом случае ускорение положительно, а во-втором отрицательно.
Упражнения.
1. Хоккеист слегка ударил клюшкой по шайбе, придав ей скорость 2 м/с. Чему будет равна скорость шайбы через 4 с после удара, если в результате трения о лёд она движется с ускорением 0,25 м/с 2 ?
2. Лыжник съезжает с горы из состояния покоя с ускорением, равным 0,2 м/с 2 . Через какой промежуток времени его скорость возрастёт до 2 м/с?
3. В одних и тех же координатных осях постройте графики проекции вектора скорости (на ось Х, сонаправленную с вектором начальной скорости) при прямолинейном равноускоренном движении для случаев: а) v ox = 1м/с, a x = 0,5 м/с 2 ; б) v ox = 1м/с, a x = 1 м/с 2 ; в) v ox = 2 м/с, a x = 1 м/с 2 .
Масштаб во всех случаях одинаков: 1см- 1м/с; 1см — 1с.
4. В одних и тех же координатных осях постройте графики проекции вектора скорости (на ось Х, сонаправленную с вектором начальной скорости) при прямолинейном равноускоренном движении для случаев: а) v ox = 4,5 м/с, a x = -1,5 м/с 2 ; б) v ox = 3 м/с, a x = -1 м/с 2
Масштаб выберите сами.
5. На рисунке 13 представлены графики зависимости модуля вектора скорости от времени при прямолинейном движении двух тел. С каким по модулю ускорением движется тело I? тело II?
Равномерное прямолинейное движение – это частный случай неравномерного движения.
Неравномерное движение – это движение, при котором тело (материальная точка) за равные промежутки времени совершает неодинаковые перемещения. Например, городской автобус движется неравномерно, так как его движение состоит в основном из разгонов и торможений.
Равнопеременное движение – это движение, при котором скорость тела (материальной точки) за любые равные промежутки времени изменяется одинаково.
Ускорение тела при равнопеременном движении остаётся постоянным по модулю и по направлению (a = const).
Равнопеременное движение может быть равноускоренным или равнозамедленным.
Равноускоренное движение – это движение тела (материальной точки) с положительным ускорением, то есть при таком движении тело разгоняется с неизменным ускорением. В случае равноускоренного движения модуль скорости тела с течением времени возрастает, направление ускорения совпадает с направлением скорости движения.
Равнозамедленное движение – это движение тела (материальной точки) с отрицательным ускорением, то есть при таком движении тело равномерно замедляется. При равнозамедленном движении векторы скорости и ускорения противоположны, а модуль скорости с течением времени уменьшается.
В механике любое прямолинейное движение является ускоренным, поэтому замедленное движение отличается от ускоренного лишь знаком проекции вектора ускорения на выбранную ось системы координат.
Средняя скорость переменного движения определяется путём деления перемещения тела на время, в течение которого это перемещение было совершено. Единица измерения средней скорости – м/с.
V cp = s / t
– это скорость тела (материальной точки) в данный момент времени или в данной точке траектории, то есть предел, к которому стремится средняя скорость при бесконечном уменьшении промежутка времени Δt:
Вектор мгновенной скорости равнопеременного движения можно найти как первую производную от вектора перемещения по времени:
Проекция вектора скорости на ось ОХ:
V x = x’
это производная от координаты по времени (аналогично получают проекции вектора скорости на другие координатные оси).
– это величина, которая определяет быстроту изменения скорости тела, то есть предел, к которому стремится изменение скорости при бесконечном уменьшении промежутка времени Δt:
Вектор ускорения равнопеременного движения можно найти как первую производную от вектора скорости по времени или как вторую производную от вектора перемещения по времени:
Если тело движется прямолинейно вдоль оси ОХ прямолинейной декартовой системы координат, совпадающей по направлению с траекторией тела, то проекция вектора скорости на эту ось определяется формулой:
V x = v 0x ± a x t
Знак «-» (минус) перед проекцией вектора ускорения относится к равнозамедленному движению. Аналогично записываются уравнения проекций вектора скорости на другие оси координат.
Так как при равнопеременном движении ускорение является постоянным (a = const), то график ускорения – это прямая, параллельная оси 0t (оси времени, рис. 1.15).
Рис. 1.15. Зависимость ускорения тела от времени.
Зависимость скорости от времени – это линейная функция, графиком которой является прямая линия (рис. 1.16).
Рис. 1.16. Зависимость скорости тела от времени.
График зависимости скорости от времени (рис. 1.16) показывает, что
При этом перемещение численно равно площади фигуры 0abc (рис. 1.16).
Площадь трапеции равна произведению полусуммы длин её оснований на высоту. Основания трапеции 0abc численно равны:
0a = v 0 bc = v
Высота трапеции равна t. Таким образом, площадь трапеции, а значит, и проекция перемещения на ось ОХ равна:
В случае равнозамедленного движения проекция ускорения отрицательна и в формуле для проекции перемещения перед ускорением ставится знак «–» (минус).
График зависимости скорости тела от времени при различных ускорениях показан на рис. 1.17. График зависимости перемещения от времени при v0 = 0 показан на рис. 1.18.
Рис. 1.17. Зависимость скорости тела от времени для различных значений ускорения.
Рис. 1.18. Зависимость перемещения тела от времени.
Скорость тела в данный момент времени t 1 равна тангенсу угла наклона между касательной к графику и осью времени v = tg α, а перемещение определяют по формуле:
Если время движения тела неизвестно, можно использовать другую формулу перемещения, решая систему из двух уравнений:
Поможет нам вывести формулу для проекции перемещения:
Так как координата тела в любой момент времени определяется суммой начальной координаты и проекции перемещения, то будет выглядеть следующим образом:
Графиком координаты x(t) также является парабола (как и график перемещения), но вершина параболы в общем случае не совпадает с началом координат. При а x
Построение графиков используют, чтобы показать зависимость одной величины от другой. При этом на одной оси откладывают изменение одной величины, а на другой оси — изменение другой величины. При прямолинейном равномерном движении скорость тела остается постоянной, меняются только время и зависимый от него пройденный путь. Поэтому наибольший интерес для такого движения представляет график, отражающий зависимость пути от времени.
При построении такого графика на одной из осей координатной плоскости отмечается изменение времени (t). Например, 1 с, 2 с, 3 с и т. д. Пусть это будет ось x . На другой оси (в данном случае y ) отмечается изменение пройденного пути. Например, 10 м, 20 м, 30 м и т. д.
Начало системы координат принимается за начало движения. Это точка старта, в которой промежуток времени, потраченный на движение, равен нулю, и пройденный путь также равен нулю. Это первая точка графика зависимости пути от времени.
Далее на координатной плоскости находят вторую точку графика. Для этого для какого-либо времени пути находят пройденный за это время путь. Если скорость тела равна 30 м/с, то это может быть точка с координатами (1; 30) или (2; 60) и так далее.
После того, как вторая точка отмечена, проводят луч через две точки (первая — начало координат). Начало луча — это начало координат. Данный луч и является графиком зависимости пути от времени при прямолинейном равномерном движении. У луча нет конца, это говорит о том, что чем больше затраченное на путь время, тем больше будет пройденный путь.
Вообще говорят, что графиком зависимости пути от времени является прямая, проходящая через начало координат.
Чтобы доказать, что графиком является прямая, а, допустим, не ломаная линия, можно построить ряд точек на координатной плоскости. Например, если скорость равна 5 км/ч, то на координатной плоскости можно отметить точки (1; 5), (2; 10), (3; 15), (4; 20). Затем соединить их последовательно между собой. Вы увидите, что получится прямая.
Чем больше скорость тела, тем быстрее увеличивается пройденный путь. Если на одной и той же координатной плоскости начертить зависимости пути от времени для двух тел, движущихся с разными скоростями, то график тела, которое движется быстрее, будет иметь больший угол с положительным направлением оси времени.
Например, если одно тело движется со скоростью 10 км/ч, а второе — 20 км/ч, то на координатной плоскости можно отметить точки (1; 10) для одного тела и (1; 20) для другого. Понятно, что вторая точка находится дальше от оси времени, и прямая через нее образует больший угол, чем прямая через точку, отмеченную для первого тела.
Графики зависимости пути от времени при прямолинейном равномерном движении можно использовать для быстрого нахождения затраченного времени по известному значению пройденного пути или пути по известному времени. Для этого надо провести перпендикулярную линию из значения координатной оси, которое известно, до пересечения с графиком. Далее из полученной точки пересечения провести перпендикуляр к другой оси, получив тем самым искомое значение.
Кроме графиков зависимости пути от времени, можно построить графики зависимости пути от скорости и скорости от времени. Однако, так как при прямолинейном равномерном движении скорость постоянна, эти графики представляют собой прямые, параллельные осям пути или времени и проходящие на уровне заявленной скорости.
Равномерное движение – это движение с постоянной скоростью, то есть когда скорость не изменяется (v = const) и ускорения или замедления не происходит (а = 0).
Прямолинейное движение – это движение по прямой линии, то есть траектория прямолинейного движения – это прямая линия.
Равномерное прямолинейное движение – это движение, при котором тело за любые равные промежутки времени совершает одинаковые перемещения. Например, если мы разобьём какой-то временной интервал на отрезки по одной секунде, то при равномерном движении тело будет перемещаться на одинаковое расстояние за каждый из этих отрезков времени.
Скорость равномерного прямолинейного движения не зависит от времени и в каждой точке траектории направлена также, как и перемещение тела. То есть вектор перемещения совпадает по направлению с вектором скорости. При этом средняя скорость за любой промежуток времени равна мгновенной скорости:
V cp = v
Пройденный путь при прямолинейном движении равен модулю перемещения. Если положительное направление оси ОХ совпадает с направлением движения, то проекция скорости на ось ОХ равна величине скорости и положительна:
V x = v, то есть v > 0
Проекция перемещения на ось ОХ равна:
S = vt = x – x 0
где x 0 – начальная координата тела, х – конечная координата тела (или координата тела в любой момент времени)
Уравнение движения , то есть зависимость координаты тела от времени х = х(t), принимает вид:
Х = x 0 + vt
Если положительное направление оси ОХ противоположно направлению движения тела, то проекция скорости тела на ось ОХ отрицательна, скорость меньше нуля (v
Х = x 0 — vt
Зависимость скорости, координат и пути от времени
Зависимость проекции скорости тела от времени показана на рис. 1.11. Так как скорость постоянна (v = const), то графиком скорости является прямая линия, параллельная оси времени Ot.
Рис. 1.11. Зависимость проекции скорости тела от времени при равномерном прямолинейном движении.
Проекция перемещения на координатную ось численно равна площади прямоугольника ОАВС (рис. 1.12), так как величина вектора перемещения равна произведению вектора скорости на время, за которое было совершено перемещение.
Рис. 1.12. Зависимость проекции перемещения тела от времени при равномерном прямолинейном движении.
График зависимости перемещения от времени показан на рис. 1.13. Из графика видно, что проекция скорости равна
V = s 1 / t 1 = tg α
где α – угол наклона графика к оси времени.Чем больше угол α, тем быстрее движется тело, то есть тем больше его скорость (больший путь тело проходит за меньшее время). Тангенс угла наклона касательной к графику зависимости координаты от времени равен скорости:
Tg α = v
Рис. 1.13. Зависимость проекции перемещения тела от времени при равномерном прямолинейном движении.
Зависимость координаты от времени показана на рис. 1.14. Из рисунка видно, что
Tg α 1 > tg α 2
следовательно, скорость тела 1 выше скорости тела 2 (v 1 > v 2).
Tg α 3 = v 3
Если тело покоится, то графиком координаты является прямая, параллельная оси времени, то есть
Х = х 0
Рис. 1.14. Зависимость координаты тела от времени при равномерном прямолинейном движении.
Разгон
Как упоминалось ранее в Уроке 1, объект, движущийся равномерно по кругу, движется по кругу с постоянной или постоянной скоростью. Вектор скорости постоянен по величине, но меняется по направлению. Поскольку скорость такого движения постоянна, многие студенты ошибочно полагают, что ускорения нет. «В конце концов, — могут сказать они, — если бы я вел машину по кругу с постоянной скоростью 20 миль / ч, тогда скорость не уменьшалась и не увеличивалась, поэтому не должно быть ускорения.»В основе этого распространенного заблуждения студентов лежит неправильное представление о том, что ускорение связано со скоростью, а не со скоростью. Но факт в том, что ускоряющийся объект — это объект, который изменяет свою скорость. А поскольку скорость — это вектор, который имеет как по величине, так и по направлению, изменение величины или направления представляет собой изменение скорости. По этой причине можно с уверенностью заключить, что объект, движущийся по кругу с постоянной скоростью, действительно ускоряется. Он ускоряется, потому что направление вектора скорости меняется.
Геометрический
Доказательство внутреннего ускоренияЧтобы понять это на более глубоком уровне, нам придется объединить определение ускорения с обзором некоторых основных векторных принципов. Напомним, из раздела 1 Физического класса, что ускорение как величина определялось как скорость, с которой изменяется скорость объекта. Таким образом, он рассчитывается с использованием следующего уравнения:
, где v i представляет начальную скорость, а v f представляет конечную скорость через некоторое время t .Числитель уравнения находится путем вычитания одного вектора ( v i ) из второго вектора ( v f ). Но сложение и вычитание векторов друг из друга выполняется иначе, чем сложение и вычитание скалярных величин. Рассмотрим случай, когда объект движется по окружности вокруг точки C, как показано на диаграмме ниже. За время t секунд объект переместился из точки A в точку B. За это время скорость изменилась с v i на v f .Процесс вычитания v i из v f показан на векторной диаграмме; этот процесс приводит к изменению скорости.
Направление вектора ускорения
Обратите внимание на диаграмму выше, что есть изменение скорости для объекта, движущегося по кругу с постоянной скоростью. Тщательный осмотр вектора изменения скорости на приведенной выше диаграмме показывает, что он направлен вниз и влево.В средней точке дуги, соединяющей точки A и B, изменение скорости направлено в сторону точки C — центра окружности. Ускорение объекта зависит от этого изменения скорости и находится в том же направлении, что и это изменение скорости. Ускорение объекта совпадает с направлением вектора изменения скорости; ускорение также направлено к точке C — центру окружности. Объекты, движущиеся по кругу с постоянной скоростью, ускоряются к центру круга.
Ускорение объекта часто измеряется с помощью устройства, известного как акселерометр. Простой акселерометр состоит из объекта, погруженного в жидкость, например воду. Рассмотрим герметичную банку, наполненную водой. Пробка, прикрепленная к крышке шнурком, может служить акселерометром. Чтобы проверить направление ускорения объекта, движущегося по кругу, банку можно перевернуть и прикрепить к концу короткой секции деревянного 2х4. Второй акселерометр, сконструированный таким же образом, может быть прикреплен к противоположному концу 2×4.Если 2×4 и акселерометры закреплены на вращающейся платформе и вращаются по кругу, направление ускорения можно четко определить по направлению наклона пробок. Когда смесь пробки и воды вращается по кругу, пробка наклоняется к центру круга. Наименее массивный из двух объектов всегда наклоняется в направлении ускорения. В случае пробки и воды пробка менее массивна (в пересчете на мл) и, следовательно, испытывает большее ускорение. Имея меньшую инерцию (благодаря меньшей массе на 1 мл), пробка меньше всего сопротивляется ускорению, и, таким образом, наклоняется на внутрь банки к центру круга.Это очевидное свидетельство того, что объект, движущийся по кругу с постоянной скоростью, испытывает ускорение, направленное к центру круга.
Другой простой самодельный акселерометр — это зажженная свеча, расположенная вертикально по центру открытого стакана. Если стакан держать ровно и неподвижно (так, чтобы не было ускорения), то пламя свечи распространяется вверх. Однако, если вы держите систему стекло-свеча вытянутой рукой и вращаете по кругу с постоянной скоростью (так, чтобы пламя испытывало ускорение), то пламя свечи больше не будет распространяться вертикально вверх.Вместо этого пламя отклоняется от вертикального положения. Это означает, что существует ускорение, когда пламя движется по круговой траектории с постоянной скоростью. Отклонение пламени будет в сторону ускорения. Это можно объяснить утверждением, что горячие газы пламени менее массивны (в расчете на миллилитр) и, следовательно, имеют меньшую инерцию, чем более холодные газы, которые его окружают. Впоследствии более горячие и легкие газы пламени испытывают большее ускорение и наклоняются в направлении ускорения.Тщательное изучение пламени показывает, что пламя направлено к центру круга, указывая, таким образом, на то, что есть не только ускорение; но есть внутреннее ускорение. Это еще одно наблюдаемое свидетельство того, что объекты, движущиеся по кругу с постоянной скоростью, испытывают ускорение, направленное к центру круга.
Итак, мы видели геометрическое доказательство и две реальных демонстрации этого внутреннего ускорения.На этом этапе ученик принимает решение верить или не верить. Разве разумно, что объект, движущийся по кругу, испытывает ускорение, направленное к центру круга? Можете ли вы придумать логическую причину, чтобы верить в отсутствие ускорения или даже внешнего ускорения, испытываемого объектом, движущимся в равномерном круговом движении? В следующей части Урока 1 будут представлены дополнительные логические доказательства, подтверждающие представление о внутренней силе для объекта, движущегося по кругу.
Мы хотели бы предложить … Иногда просто прочитать об этом недостаточно. Вы должны взаимодействовать с ним! И это именно то, что вы делаете, когда используете один из интерактивных материалов The Physics Classroom. Мы хотели бы предложить вам совместить чтение этой страницы с использованием нашего интерактивного средства однородного кругового движения. Вы можете найти его в разделе Physics Interactives на нашем сайте. Интерактивный модуль «Равномерное круговое движение» позволяет учащемуся интерактивно исследовать векторы скорости, ускорения и силы для объекта, движущегося по кругу.
1. Начальная и конечная скорости мяча в два разных момента времени показаны ниже. Направление мяча указано стрелкой. Для каждого случая укажите, есть ли ускорение. Объясните, почему да или почему нет. Укажите направление ускорения.
| а. | |
| Ускорение: да или нет? Объяснять. | Если есть ускорение, то в каком оно направлении? |
| б. | |
| Ускорение: да или нет? Объяснять. | Если есть ускорение, то в каком оно направлении? |
| c. | |
| Ускорение: да или нет? Объяснять. | Если есть ускорение, то в каком оно направлении? |
| d. | |
| Ускорение: да или нет? Объяснять. | Если есть ускорение, то в каком оно направлении? |
| е. | |
| Ускорение: да или нет? Объяснять. | Если есть ускорение, то в каком оно направлении? |
2.Объясните связь между вашими ответами на вышеуказанные вопросы и аргументацией, использованной для объяснения того, почему можно сказать, что объект, движущийся по кругу с постоянной скоростью, испытывает ускорение.
3. Диззи Смит и Гектор Вектор все еще обсуждают № 1e. Диззи говорит, что мяч не ускоряется, потому что его скорость не меняется. Гектор говорит, что, поскольку мяч изменил свое направление, происходит ускорение.С кем ты согласен? Обсудите свою позицию, объяснив несоответствие в аргументах другого ученика.
4. Определите три элемента управления автомобилем, которые позволяют автомобилю ускоряться.
Для вопросов № 5- № 8: Объект движется в направлении по часовой стрелке и по кругу с постоянной скоростью.Используйте свое понимание концепций скорости и ускорения, чтобы ответить на следующие четыре вопроса. Используйте диаграмму, показанную справа.
5. Какой вектор ниже представляет направление вектора скорости, когда объект находится в точке B на окружности?
6. Какой вектор ниже представляет направление вектора ускорения, когда объект находится в точке C на окружности?
7.Какой вектор ниже представляет направление вектора скорости, когда объект находится в точке C на окружности?
8. Какой вектор ниже представляет направление вектора ускорения, когда объект находится в точке A на окружности?
Объект движется по кругу с постоянной скоростью по часовой стрелке.Показан круг «глазами Бога». Для указанного положения направление вектора скорости показано стрелкой ____; направление вектора ускорения обозначено ____; и направление вектора чистой силы представлено стрелкой ____. | |
На схеме большая точка обозначает определенное место по кругу, по которому движется объект.Вы должны выбрать три стрелки, которые представляют направления векторов скорости, ускорения и результирующей силы в этом месте. Используйте информацию в разделах Physics Rules ниже, чтобы ответить на этот вопрос. | |
Равномерное круговое движение и скорость: Скорость — это вектор и направление. Направление скорости объекта всегда совпадает с направлением движения объекта.Для объекта, движущегося по кругу с постоянной скоростью, вектор скорости всегда направлен в направлении, касательном к окружности. | |
Равномерное круговое движение и ускорение: Ускоряющиеся объекты меняют свою скорость — либо величину, либо направление скорости. Объекты, движущиеся по кругу с постоянной скоростью, ускоряются из-за изменения направления.Направление ускорения направлено к центру круга, вокруг которого движется объект. Такое направление описывается как центростремительное . | |
Равномерное круговое движение и чистая сила: Объект, который движется по кругу, ускоряется. Ускорения вызваны неуравновешенной или чистой силой.Чистая сила всегда совпадает с направлением ускорения. Для объектов, движущихся по кругу с постоянной скоростью, результирующая сила направлена к центру круга, вокруг которого движется объект. Такое направление описывается как центростремительное . | |
Каково направление вектора скорости при круговом движении? Каково направление вектора ускорения при круговом движении? Каково направление вектора чистой силы для кругового движения? |
3.4 Движение с постоянным ускорением — Университетская физика, том 1
Цели обучения
К концу этого раздела вы сможете:
- Определите, какие уравнения движения следует использовать для решения неизвестных.
- Используйте соответствующие уравнения движения, чтобы решить задачу о преследовании двух тел.
Можно предположить, что чем больше ускорение, скажем, у автомобиля, удаляющегося от знака «Стоп», тем больше смещение автомобиля за данный момент времени.Но мы не разработали конкретное уравнение, которое связывает ускорение и смещение. В этом разделе мы рассмотрим некоторые удобные уравнения кинематических отношений, начиная с определений смещения, скорости и ускорения. Сначала мы исследуем движение одного объекта, называемого движением одного тела. Затем мы исследуем движение двух объектов, называемое задачами преследования двух тел.
Обозначение
Во-первых, сделаем несколько упрощений в обозначениях. Принятие начального времени равным нулю, как если бы время измерялось секундомером, является большим упрощением.Поскольку прошедшее время равно Δt = tf − t0Δt = tf − t0, взятие t0 = 0t0 = 0 означает, что Δt = tfΔt = tf, последнее время на секундомере. Когда начальное время принимается равным нулю, мы используем индекс 0 для обозначения начальных значений положения и скорости. То есть x0x0 — это начальная позиция , а v0v0 — начальная скорость . Мы не ставим индексы на окончательные значения. То есть t — это последнее время , x — это конечное положение , а v — это конечная скорость . Это дает более простое выражение для затраченного времени: Δt = tΔt = t.Это также упрощает выражение для смещения x , которое теперь равно Δx = x − x0Δx = x − x0. Кроме того, это упрощает выражение для изменения скорости, которое теперь равно Δv = v − v0Δv = v − v0. Подводя итог, используя упрощенные обозначения, с начальным временем, принятым равным нулю,
Δt = tΔx = x − x0Δv = v − v0, Δt = tΔx = x − x0Δv = v − v0,, где нижний индекс 0 обозначает начальное значение, а отсутствие нижнего индекса означает конечное значение в любом рассматриваемом движении.
Теперь мы делаем важное предположение, что ускорение постоянно .Это предположение позволяет нам избегать использования расчетов для определения мгновенного ускорения. Поскольку ускорение постоянно, среднее и мгновенное ускорения равны, то есть
a– = a = постоянная. a– = a = постоянная.Таким образом, мы можем использовать символ a для ускорения в любое время. Предположение, что ускорение является постоянным, не серьезно ограничивает ситуации, которые мы можем изучить, и не ухудшает точность нашего лечения. Во-первых, ускорение постоянно равно в большом количестве ситуаций.Кроме того, во многих других ситуациях мы можем точно описать движение, приняв постоянное ускорение, равное среднему ускорению для этого движения. Наконец, для движения, во время которого ускорение резко меняется, например, когда автомобиль разгоняется до максимальной скорости, а затем тормозит до остановки, движение можно рассматривать в отдельных частях, каждая из которых имеет собственное постоянное ускорение.
Смещение и положение от скорости
Чтобы получить наши первые два уравнения, мы начнем с определения средней скорости:
Замена упрощенных обозначений для ΔxΔx и ΔtΔt дает
v– = x − x0t.v– = x − x0t.Решение относительно x дает нам
x = x0 + v – t, x = x0 + v – t,3.10
, где средняя скорость
v– = v0 + v2.v– = v0 + v2.3.11
Уравнение v– = v0 + v2v– = v0 + v2 отражает тот факт, что при постоянном ускорении v – v– представляет собой просто среднее значение начальной и конечной скоростей. Рисунок 3.18 графически иллюстрирует эту концепцию. В части (а) рисунка ускорение является постоянным, а скорость увеличивается с постоянной скоростью. Средняя скорость в течение 1-часового интервала от 40 км / ч до 80 км / ч составляет 60 км / ч:
v– = v0 + v2 = 40 км / ч + 80 км / ч3 = 60 км / ч.v– = v0 + v2 = 40 км / ч + 80 км / ч3 = 60 км / ч.В части (b) ускорение не является постоянным. В течение 1-часового интервала скорость ближе к 80 км / ч, чем к 40 км / ч. Таким образом, средняя скорость больше, чем в части (а).
Фигура 3,18 (а) График зависимости скорости от времени с постоянным ускорением, показывающий начальную и конечную скорости v0andvv0andv. Средняя скорость равна 12 (v0 + v) = 60 км / ч22 (v0 + v) = 60 км / ч. (б) График зависимости скорости от времени с изменением ускорения со временем. Средняя скорость не равна 12 (v0 + v) 12 (v0 + v), но превышает 60 км / ч.Решение для окончательной скорости по ускорению и времени
Мы можем вывести еще одно полезное уравнение, манипулируя определением ускорения:
Подстановка упрощенных обозначений для ΔvΔv и ΔtΔt дает
а = v − v0t (константа). a = v − v0t (константа).Решение для v дает
v = v0 + at (constanta). v = v0 + at (constanta).3,12
Пример 3,7
Расчет конечной скорости
Самолет приземляется с начальной скоростью 70.0 м / с, а затем ускоряется против движения со скоростью 1,50 м / с 2 за 40,0 с. Какова его конечная скорость?Стратегия
Сначала мы идентифицируем известные: v0 = 70 м / с, a = -1,50 м / с2, t = 40sv0 = 70 м / с, a = -1,50 м / с2, t = 40 с.Во-вторых, мы идентифицируем неизвестное; в данном случае это конечная скорость vfvf.
Наконец, мы определяем, какое уравнение использовать. Для этого мы выясняем, какое кинематическое уравнение дает неизвестное в терминах известных. Мы рассчитываем окончательную скорость, используя уравнение 3.12, v = v0 + atv = v0 + at.
Решение
Подставьте известные значения и решите: v = v0 + at = 70,0 м / с + (- 1,50 м / с2) (40,0 с) = 10,0 м / сv = v0 + at = 70,0 м / с + (- 1,50 м / с2) (40,0 с) = 10,0 м / с.Рисунок 3.19 представляет собой эскиз, показывающий векторы ускорения и скорости.
Фигура 3,19 Самолет приземляется с начальной скоростью 70,0 м / с и замедляется до конечной скорости 10,0 м / с, прежде чем направиться к терминалу. Обратите внимание, что ускорение отрицательное, потому что его направление противоположно его скорости, которая положительна.
Значение
Конечная скорость намного меньше начальной скорости, требуемой при замедлении, но все же положительная (см. Рисунок). В реактивных двигателях обратная тяга может поддерживаться достаточно долго, чтобы самолет остановился и начал движение назад, на что указывает отрицательная конечная скорость, но в данном случае это не так.Помимо полезности при решении задач, уравнение v = v0 + atv = v0 + at дает нам представление о взаимосвязях между скоростью, ускорением и временем.Мы видим, например, что
- Конечная скорость зависит от того, насколько велико ускорение и как долго оно длится
- Если ускорение равно нулю, то конечная скорость равна начальной скорости ( v = v 0 ), как и ожидалось (другими словами, скорость постоянна)
- Если a отрицательно, то конечная скорость меньше начальной скорости
Все эти наблюдения соответствуют нашей интуиции. Обратите внимание, что всегда полезно исследовать основные уравнения в свете нашей интуиции и опыта, чтобы убедиться, что они действительно точно описывают природу.
Решение для конечного положения с постоянным ускорением
Мы можем объединить предыдущие уравнения, чтобы найти третье уравнение, которое позволяет нам вычислить окончательное положение объекта, испытывающего постоянное ускорение. Начнем с
Добавление v0v0 к каждой стороне этого уравнения и деление на 2 дает
v0 + v2 = v0 + 12at. v0 + v2 = v0 + 12at.Так как v0 + v2 = v – v0 + v2 = v– для постоянного ускорения, имеем
v– = v0 + 12at.v– = v0 + 12at.Теперь мы подставляем это выражение для v – v– в уравнение для смещения, x = x0 + v – tx = x0 + v – t, что дает
х = х0 + v0t + 12at2 (константа).х = х0 + v0t + 12at2 (константа).3,13
Пример 3.8
Расчет смещения ускоряющегося объекта
Драгстеры могут развивать среднее ускорение 26,0 м / с 2 . Предположим, драгстер ускоряется из состояния покоя с этой скоростью в течение 5,56 с. Рис. 3.20. Как далеко он пролетит за это время?Фигура 3.20 Пилот американской армии Top Fuel Тони «Сержант» Шумахер начинает гонку с контролируемого выгорания. (Источник: подполковник Уильям Термонд.Фото любезно предоставлено Армией США.)
Стратегия
Сначала нарисуем набросок Рис. 3.21. Нас просят найти смещение, которое составляет x , если мы примем x0x0 равным нулю. (Думайте о x0x0 как о стартовой линии гонки. Она может быть где угодно, но мы называем ее нулевой и измеряем все остальные позиции относительно нее.) Мы можем использовать уравнение x = x0 + v0t + 12at2x = x0 + v0t + 12at2 когда мы идентифицируем v0v0, aa и t из постановки задачи.Фигура 3,21 Эскиз разгонного драгстера.
Решение
Во-первых, нам нужно определить известные. Запуск из состояния покоя означает, что v0 = 0v0 = 0, a задается как 26,0 м / с 2 и t задается как 5,56 с.Во-вторых, мы подставляем известные значения в уравнение, чтобы найти неизвестное:
x = x0 + v0t + 12at2.x = x0 + v0t + 12at2.Поскольку начальное положение и скорость равны нулю, это уравнение упрощается до
Подстановка идентифицированных значений на и t дает
х = 12 (26.0 м / с2) (5,56 с) 2 = 402 м. X = 12 (26,0 м / с2) (5,56 с) 2 = 402 м.Значение
Если мы переведем 402 м в мили, мы обнаружим, что пройденное расстояние очень близко к четверти мили, стандартному расстоянию для дрэг-рейсинга. Итак, наш ответ разумный. Это впечатляющий водоизмещение всего за 5,56 с, но первоклассные драгстеры могут преодолеть четверть мили даже за меньшее время. Если бы драгстеру была присвоена начальная скорость, это добавило бы еще один член в уравнение расстояния. Если в уравнении использовать те же ускорение и время, пройденное расстояние будет намного больше.Что еще мы можем узнать, исследуя уравнение x = x0 + v0t + 12at2? X = x0 + v0t + 12at2? Мы видим следующие отношения:
- Смещение зависит от квадрата истекшего времени, когда ускорение не равно нулю. В примере 3.8 драгстер преодолевает только четверть общего расстояния за первую половину прошедшего времени.
- Если ускорение равно нулю, то начальная скорость равна средней скорости (v0 = v -) (v0 = v–), и x = x0 + v0t + 12at2becomesx = x0 + v0t.x = x0 + v0t + 12at2becomesx = x0 + v0t.
Расчет конечной скорости по расстоянию и ускорению
Четвертое полезное уравнение может быть получено путем другой алгебраической обработки предыдущих уравнений. Если мы решим v = v0 + atv = v0 + at для t , мы получим
Подставляя это и v– = v0 + v2v– = v0 + v2 в x = x0 + v – tx = x0 + v – t, получаем
v2 = v02 + 2a (x − x0) (constanta). v2 = v02 + 2a (x − x0) (constanta).3,14
Пример 3.9
Расчет конечной скорости
Рассчитайте конечную скорость драгстера в Примере 3.8 без использования информации о времени.Стратегия
Уравнение v2 = v02 + 2a (x − x0) v2 = v02 + 2a (x − x0) идеально подходит для этой задачи, поскольку оно связывает скорости, ускорение и смещение и не требует информации о времени.Решение
Сначала мы идентифицируем известные значения. Мы знаем, что v 0 = 0, поскольку драгстер запускается из состояния покоя. Мы также знаем, что x — x 0 = 402 м (это был ответ в примере 3.8). Среднее ускорение было равно , а = 26.0 м / с 2 .Во-вторых, мы подставляем известные в уравнение v2 = v02 + 2a (x − x0) v2 = v02 + 2a (x − x0) и решаем относительно v :
v2 = 0 + 2 (26,0 м / с2) (402 м). v2 = 0 + 2 (26,0 м / с2) (402 м).Таким образом,
v2 = 2,09 × 104 м2 / с2 v = 2,09 × 104 м2 / с2 = 145 м / с. v2 = 2,09 × 104 м2 / с2v = 2,09 × 104 м2 / с2 = 145 м / с.Значение
Скорость 145 м / с составляет около 522 км / ч или около 324 миль / ч, но даже эта головокружительная скорость не достигает рекорда для четверти мили. Также обратите внимание, что квадратный корень имеет два значения; мы взяли положительное значение, чтобы указать скорость в том же направлении, что и ускорение.Изучение уравнения v2 = v02 + 2a (x − x0) v2 = v02 + 2a (x − x0) может дать дополнительное понимание общих соотношений между физическими величинами:
- Конечная скорость зависит от величины ускорения и расстояния, на котором оно действует.
- При фиксированном ускорении автомобиль, который едет вдвое быстрее, не просто останавливается на вдвое большем расстоянии. Чтобы остановиться, нужно гораздо дальше. (Вот почему у нас есть зоны с пониженной скоростью возле школ.)
Объединение уравнений
В следующих примерах мы продолжаем исследовать одномерное движение, но в ситуациях, требующих немного большего количества алгебраических манипуляций.Примеры также дают представление о методах решения проблем. Следующее примечание предназначено для облегчения поиска необходимых уравнений. Имейте в виду, что эти уравнения не являются независимыми. Во многих ситуациях у нас есть два неизвестных, и нам нужно два уравнения из набора для решения для неизвестных. Для решения данной ситуации нам нужно столько уравнений, сколько неизвестных.
Сводка кинематических уравнений (константа
a ) х = х0 + v0t + 12at2x = x0 + v0t + 12at2 v2 = v02 + 2a (x − x0) v2 = v02 + 2a (x − x0)Прежде чем мы перейдем к примерам, давайте более внимательно рассмотрим некоторые уравнения, чтобы увидеть поведение ускорения при экстремальных значениях.Переставляя уравнение 3.12, получаем
Из этого мы видим, что в течение конечного времени, если разница между начальной и конечной скоростями мала, ускорение невелико, приближаясь к нулю в пределе, когда начальная и конечная скорости равны. Напротив, в пределе t → 0t → 0 при конечной разности начальной и конечной скоростей ускорение становится бесконечным.
Аналогичным образом, переставляя уравнение 3.14, мы можем выразить ускорение в терминах скоростей и смещения:
а = v2-v022 (х-х0).а = v2-v022 (х-х0).Таким образом, при конечной разнице между начальной и конечной скоростями ускорение становится бесконечным, в пределе смещение приближается к нулю. Ускорение приближается к нулю в пределе, разница в начальной и конечной скоростях приближается к нулю для конечного смещения.
Пример 3.10
Как далеко уезжает машина?
На сухом бетоне автомобиль может ускоряться противоположно движению со скоростью 7,00 м / с 2 , тогда как на мокром бетоне он может ускоряться противоположно движению со скоростью всего 5 м / с.00 м / с 2 . Найдите расстояния, необходимые для остановки автомобиля, движущегося со скоростью 30,0 м / с (около 110 км / ч) по (а) сухому бетону и (б) мокрому бетону. (c) Повторите оба вычисления и найдите смещение от точки, где водитель видит, что светофор становится красным, принимая во внимание время его реакции 0,500 с, чтобы нажать ногой на тормоз.Стратегия
Для начала нам нужно нарисовать набросок Рис. 3.22. Чтобы определить, какие уравнения лучше всего использовать, нам нужно перечислить все известные значения и точно определить, что нам нужно решить.Фигура 3,22 Образец эскиза для визуализации ускорения, противоположного движению и тормозному пути автомобиля.
Решение
- Во-первых, нам нужно определить известные и то, что мы хотим решить. Мы знаем, что v 0 = 30,0 м / с, v = 0 и a = −7,00 м / с 2 ( a отрицательно, потому что оно направлено в направлении, противоположном скорости) . Возьмем x 0 равным нулю.Ищем смещение ΔxΔx, или x — x 0 .
Во-вторых, мы определяем уравнение, которое поможет нам решить проблему. Лучшее уравнение для использования — v2 = v02 + 2a (x − x0). v2 = v02 + 2a (x − x0). Это уравнение лучше всего, потому что оно включает только одно неизвестное, x . Нам известны значения всех других переменных в этом уравнении. (Другие уравнения позволили бы нам решить для x , но они требуют, чтобы мы знали время остановки, t , которое мы не знаем.Мы могли бы их использовать, но это потребовало бы дополнительных вычислений.)
В-третьих, мы изменим уравнение, чтобы найти x : x − x0 = v2 − v022ax − x0 = v2 − v022a и подставляем известные значения: x − 0 = 02− (30,0 м / с) 22 (−7,00 м / с2). x − 0 = 02− (30,0 м / с) 22 (−7,00 м / с2). Таким образом, x = 64,3 м на сухом бетоне. x = 64,3 м на сухом бетоне. - Эта часть может быть решена точно так же, как (а). Единственное отличие состоит в том, что ускорение составляет −5,00 м / с 2 . Результат xwet = 90,0 м по мокрому бетону. xwet = 90.0м по мокрому бетону.
- Когда водитель реагирует, тормозной путь такой же, как в (a) и (b) для сухого и влажного бетона. Итак, чтобы ответить на этот вопрос, нам нужно вычислить, как далеко проехал автомобиль за время реакции, а затем добавить это время ко времени остановки. Разумно предположить, что скорость остается постоянной в течение времени реакции водителя.
Для этого мы снова определяем известные и то, что мы хотим решить. Мы знаем, что v– = 30,0 м / св– = 30,0 м / с, treaction = 0.500streaction = 0.500s, а areaction = 0areaction = 0. Примем x0-реакцию x0-реакцию равной нулю. Ищем xreactionxreaction.
Во-вторых, как и раньше, мы определяем лучшее уравнение для использования. В этом случае x = x0 + v – tx = x0 + v – t работает хорошо, потому что единственное неизвестное значение — x , что мы и хотим найти.
В-третьих, мы подставляем известные для решения уравнения: x = 0 + (30,0 м / с) (0,500 с) = 15,0 м. x = 0 + (30,0 м / с) (0,500 с) = 15,0 м. Это означает, что автомобиль проезжает 15,0 м, пока водитель реагирует, создавая общие перемещения в двух случаях: сухой и мокрый бетон 15.На 0 м больше, чем если бы он среагировал мгновенно.
Наконец, мы добавляем смещение во время реакции к смещению при торможении (рис. 3.23), xbraking + xreaction = xtotal, xbraking + xreaction = xtotal, и найдите (а) равным 64,3 м + 15,0 м = 79,3 м в сухом состоянии и (б) равным 90,0 м + 15,0 м = 105 м во влажном состоянии.
Фигура 3,23 Расстояние, необходимое для остановки автомобиля, сильно варьируется в зависимости от дорожных условий и времени реакции водителя. Здесь показаны значения тормозного пути для сухого и мокрого асфальта, рассчитанные в этом примере для автомобиля, едущего с начальной скоростью 30.0 м / с. Также показано общее расстояние, пройденное от точки, когда водитель впервые видит, что свет загорается красным, при условии, что время реакции составляет 0,500 с.
Значение
Смещения, обнаруженные в этом примере, кажутся разумными для остановки быстро движущегося автомобиля. Остановка автомобиля на мокром асфальте должна длиться дольше, чем на сухом. Интересно, что время реакции значительно увеличивает смещения, но более важен общий подход к решению проблем. Мы идентифицируем известные и определяемые величины, а затем находим соответствующее уравнение.Если существует более одного неизвестного, нам нужно столько независимых уравнений, сколько неизвестных необходимо решить. Часто есть несколько способов решить проблему. Фактически, различные части этого примера могут быть решены другими методами, но представленные здесь решения являются самыми короткими.Пример 3.11
Расчет времени
Предположим, автомобиль въезжает в движение по автостраде на съезде длиной 200 м. Если его начальная скорость равна 10,0 м / с, а он ускоряется со скоростью 2,00 м / с 2 , сколько времени потребуется автомобилю, чтобы преодолеть 200 м по рампе? (Такая информация может быть полезна транспортному инженеру.)Стратегия
Сначала мы рисуем набросок Рис. 3.24. Нам предлагается решить за время т . Как и раньше, мы идентифицируем известные величины, чтобы выбрать удобное физическое соотношение (то есть уравнение с одним неизвестным, t .)Фигура 3,24 Эскиз автомобиля, ускоряющегося на съезде с автострады.
Решение
Опять же, мы идентифицируем то, что нам известно, и то, что мы хотим решить. Мы знаем, что x0 = 0, x0 = 0,v0 = 10 м / с, a = 2,00 м / с2v0 = 10 м / с, a = 2.00 м / с2 и x = 200 м.
Нам нужно решить для т . Уравнение x = x0 + v0t + 12at2x = x0 + v0t + 12at2 работает лучше всего, потому что единственной неизвестной в уравнении является переменная t , которую нам нужно решить. Из этого понимания мы видим, что когда мы вводим известные значения в уравнение, мы получаем квадратное уравнение.
Нам нужно изменить уравнение, чтобы найти t , затем подставив известные значения в уравнение:
200 м = 0 м + (10,0 м / с) t + 12 (2.00 м / с2) t2. 200 м = 0 м + (10,0 м / с) t + 12 (2,00 м / с2) t2.Затем мы упрощаем уравнение. Единицы измерения отменяются, потому что они есть в каждом члене. Мы можем получить единицы секунд для отмены, взяв t = t s, где t — величина времени, а s — единица измерения. Остается
Затем мы используем формулу корней квадратного уравнения, чтобы найти t ,
t2 + 10t − 200 = 0t = −b ± b2−4ac2a, t2 + 10t − 200 = 0t = −b ± b2−4ac2a,, что дает два решения: t = 10.0 и t = −20,0. Отрицательное значение времени неразумно, так как это будет означать, что событие произошло за 20 секунд до начала движения. Мы можем отказаться от этого решения. Таким образом,
Значение
Всякий раз, когда уравнение содержит неизвестный квадрат, есть два решения. В некоторых проблемах имеют смысл оба решения; в других случаях разумно только одно решение. Ответ 10,0 с кажется разумным для типичной автострады на съезде.Проверьте свое понимание 3.5
Ракета ускоряется со скоростью 20 м / с 2 во время пуска.Сколько времени нужно, чтобы ракета достигла скорости 400 м / с?
Пример 3,12
Ускорение космического корабля
Космический корабль покинул орбиту Земли и направляется к Луне. Разгоняется со скоростью 20 м / с 2 за 2 мин и преодолевает расстояние до 1000 км. Каковы начальная и конечная скорости космического корабля?Стратегия
Нас просят найти начальную и конечную скорости космического корабля. Глядя на кинематические уравнения, мы видим, что одно уравнение не дает ответа.Мы должны использовать одно кинематическое уравнение для решения одной из скоростей и подставить его в другое кинематическое уравнение, чтобы получить вторую скорость. Таким образом, мы решаем два кинематических уравнения одновременно.Решение
Сначала мы решаем для v0v0, используя x = x0 + v0t + 12at2: x = x0 + v0t + 12at2: x − x0 = v0t + 12at2x − x0 = v0t + 12at21.0 × 106m = v0 (120.0s) +12 (20,0 м / с2) (120,0 с) 21,0 × 106 м = v0 (120,0 с) +12 (20,0 м / с2) (120,0 с) 2v0 = 7133,3 м / с. V0 = 7133,3 м / с.Затем мы подставляем v0v0 в v = v0 + atv = v0 + at, чтобы найти окончательную скорость:
v = v0 + at = 7133.3 м / с + (20,0 м / с2) (120,0 с) = 9533,3 м / с. V = v0 + at = 7133,3 м / с + (20,0 м / с2) (120,0 с) = 9533,3 м / с.Значение
Есть шесть переменных смещения, времени, скорости и ускорения, которые описывают движение в одном измерении. Начальные условия данной задачи могут быть множеством комбинаций этих переменных. Из-за такого разнообразия решения могут быть не такими простыми, как простая подстановка в одно из уравнений. Этот пример показывает, что решения кинематики могут потребовать решения двух одновременных кинематических уравнений.Освоив основы кинематики, мы можем перейти ко многим другим интересным примерам и приложениям. В процессе разработки кинематики мы также увидели общий подход к решению проблем, который дает как правильные ответы, так и понимание физических взаимоотношений. Следующий уровень сложности в наших задачах кинематики включает движение двух взаимосвязанных тел, называемых задачами преследования двух тел .
Задачи преследования двух тел
До этого момента мы рассматривали примеры движения с участием одного тела.Даже для задачи с двумя автомобилями и тормозным путем на мокрой и сухой дороге мы разделили эту задачу на две отдельные задачи, чтобы найти ответы. В задаче преследования двух тел движения объектов связаны, то есть искомое неизвестное зависит от движения обоих объектов. Чтобы решить эти проблемы, мы пишем уравнения движения для каждого объекта, а затем решаем их одновременно, чтобы найти неизвестное. Это показано на Рисунке 3.25.
Фигура 3,25 Сценарий преследования с двумя телами, где автомобиль 2 имеет постоянную скорость, а автомобиль 1 идет сзади с постоянным ускорением.Автомобиль 1 догонит автомобиль 2 позже.
Время и расстояние, необходимое для того, чтобы автомобиль 1 догнал автомобиль 2, зависит от начального расстояния, на которое автомобиль 1 находится от автомобиля 2, а также от скорости обоих автомобилей и ускорения автомобиля 1. Кинематические уравнения, описывающие движение обоих автомобилей, должны быть решил найти эти неизвестные.
Рассмотрим следующий пример.
Пример 3,13
Гепард ловит газель
Гепард прячется за кустом.Гепард замечает пробегающую мимо газель со скоростью 10 м / с. В тот момент, когда газель проходит мимо гепарда, гепард из состояния покоя ускоряется со скоростью 4 м / с 2 , чтобы поймать газель. а) Сколько времени требуется гепарду, чтобы поймать газель? б) Что такое смещение газели и гепарда?Стратегия
Мы используем систему уравнений для постоянного ускорения, чтобы решить эту проблему. Поскольку есть два движущихся объекта, у нас есть отдельные уравнения движения, описывающие каждое животное. Но то, что связывает уравнения, — это общий параметр, который имеет одинаковое значение для каждого животного.Если мы внимательно посмотрим на проблему, становится ясно, что общим параметром для каждого животного является их положение x , позднее t . Поскольку оба они начинаются с x0 = 0x0 = 0, их смещения будут такими же в более позднее время t , когда гепард догонит газель. Если мы выберем уравнение движения, которое решает смещение для каждого животного, мы можем затем установить уравнения, равные друг другу, и решить для неизвестного, то есть времени.Решение
- Уравнение для газели: Газель имеет постоянную скорость, которая является ее средней скоростью, поскольку она не ускоряется.Поэтому мы используем уравнение 3.10 с x0 = 0x0 = 0: x = x0 + v – t = v – t. x = x0 + v – t = v – t. Уравнение для гепарда: гепард ускоряется из состояния покоя, поэтому мы используем уравнение 3.13 с x0 = 0x0 = 0 и v0 = 0v0 = 0: x = x0 + v0t + 12at2 = 12at2.x = x0 + v0t + 12at2 = 12at2. Теперь у нас есть уравнение движения для каждого животного с общим параметром, который можно исключить, чтобы найти решение. В этом случае мы решаем для t : x = v – t = 12at2t = 2v – a.x = v – t = 12at2t = 2v – a. Газель имеет постоянную скорость 10 м / с, что составляет ее среднюю скорость.Ускорение гепарда составляет 4 м / с 2 . Оценив t , время, за которое гепард достигнет газели, имеем t = 2v – a = 2 (10 м / с) 4m / s2 = 5s.t = 2v – a = 2 (10 м / с) 4m / s2 = 5s.
- Чтобы получить смещение, мы используем уравнение движения гепарда или газели, поскольку оба они должны дать одинаковый ответ.
Смещение гепарда: x = 12at2 = 12 (4 м / с2) (5) 2 = 50 м. x = 12at2 = 12 (4 м / с2) (5) 2 = 50 м. Водоизмещение газели: x = v – t = 10 м / с (5) = 50 м. x = v – t = 10 м / с (5) = 50 м.Мы видим, что оба смещения равны, как и ожидалось.
Значение
Важно анализировать движение каждого объекта и использовать соответствующие кинематические уравнения для описания отдельного движения. Также важно иметь хорошую визуальную перспективу задачи преследования двух тел, чтобы увидеть общий параметр, который связывает движение обоих объектов.Проверьте свое понимание 3,6
Велосипед имеет постоянную скорость 10 м / с. Человек начинает с отдыха и начинает бежать, чтобы догнать велосипед через 30 секунд, когда велосипед находится в том же положении, что и человек.Какое ускорение у человека?
Equations of Motion — The Physics Hypertextbook
Обсуждение
постоянное ускорение
Для точности этот раздел должен называться «Одномерные уравнения движения при постоянном ускорении». Учитывая, что такое название было бы стилистическим кошмаром, позвольте мне начать этот раздел со следующей оговорки. Эти уравнения движения действительны только тогда, когда ускорение постоянное и движение ограничено прямой линией.
Учитывая, что мы живем в трехмерной вселенной, в которой единственной константой является изменение, у вас может возникнуть соблазн сразу отказаться от этого раздела. Было бы правильно сказать, что ни один объект никогда не двигался по прямой с постоянным ускорением в любом месте Вселенной в любое время — ни сегодня, ни вчера, ни завтра, ни пять миллиардов лет назад, ни тридцать миллиардов лет в будущем. , никогда. Об этом я могу сказать с абсолютной метафизической уверенностью.
Так что же тогда хорошего в этом разделе? Что ж, во многих случаях полезно предположить, что объект двигался или будет двигаться по прямому пути с почти постоянным ускорением; то есть любое отклонение от идеального движения можно по существу игнорировать.Движение по криволинейной траектории можно считать фактически одномерным, если для задействованных объектов существует только одна степень свободы . Дорога может извиваться и поворачиваться и исследовать всевозможные направления, но автомобили, движущиеся по ней, имеют только одну степень свободы — свободу двигаться в одном или противоположном направлении. (Вы не можете ехать по дороге по диагонали и надеетесь остаться на ней надолго.) В этом отношении это мало чем отличается от движения, ограниченного прямой линией. Аппроксимация реальных ситуаций моделями, основанными на идеальных ситуациях, не считается обманом.Так поступают в физике. Это настолько полезный метод, что мы будем использовать его снова и снова.
Наша цель в этом разделе — вывести новые уравнения, которые можно использовать для описания движения объекта с точки зрения его трех кинематических переменных: скорости ( v ), положения ( с ) и времени ( т ). Их можно объединить в пары: скорость-время, положение-время и скорость-положение. В этом порядке их также часто называют первым, вторым и третьим уравнениями движения, но нет веских причин для изучения этих имен.
Поскольку мы имеем дело с движением по прямой линии, направление будет обозначено знаком — положительные величины указывают в одну сторону, а отрицательные величины указывают в противоположную сторону. Определение того, какое направление является положительным, а какое отрицательным, совершенно произвольно. Законы физики изотропны ; то есть они не зависят от ориентации системы координат. Однако некоторые проблемы легче понять и решить, если одно направление предпочтительнее другого.Пока вы последовательны в решении проблемы, это не имеет значения.
скорость-время
Связь между скоростью и временем проста при равномерно ускоренном прямолинейном движении. Чем дольше ускорение, тем больше изменение скорости. Изменение скорости прямо пропорционально времени, когда ускорение постоянно. Если скорость увеличивается на определенную величину за определенное время, она должна увеличиваться вдвое на эту величину в два раза быстрее. Если объект уже стартовал с определенной скоростью, то его новая скорость будет равна старой скорости плюс это изменение.Вы должны быть в состоянии увидеть уравнение уже мысленным взором.
Это самое простое из трех уравнений, которое можно вывести с помощью алгебры. Начнем с определения ускорения.
Расширить ∆ v до v — v 0 и сжать ∆ t до t .
Затем найдите v как функцию от t .
v = v 0 + at [1]
Это первое уравнение движения .Он записывается как полином — постоянный член ( против 0 ), за которым следует член первого порядка ( на ). Поскольку наивысший порядок равен 1, правильнее называть его линейной функцией .
Символ v 0 [vee naught] называется начальной скоростью или скоростью a раз t = 0. Его часто называют «первой скоростью», но это довольно наивный способ Опишите это. Лучшее определение было бы сказать, что начальная скорость — это скорость, которую имеет движущийся объект, когда он впервые становится важным в проблеме.Скажем, метеор был замечен глубоко в космосе, и проблема заключалась в том, чтобы определить его траекторию, тогда начальная скорость, вероятно, будет той скоростью, которую он имел при первом наблюдении. Но если проблема заключалась в том, что тот же самый метеор сгорает при входе в атмосферу, то начальная скорость, вероятно, равна скорости, которую он имел при входе в атмосферу Земли. Ответ на вопрос «Какая начальная скорость?» «Это зависит от обстоятельств». Это оказывается ответом на множество вопросов.
Символ v — это скорость через некоторое время t после начальной скорости.Ее часто называют конечной скоростью , но это не делает ее «последней скоростью» объекта. Возьмем случай с метеором. Какая скорость обозначена символом v ? Если вы внимательно слушали, значит, вы должны были ожидать ответа. Это зависит. Это может быть скорость метеора, когда он проходит мимо Луны, входит в атмосферу Земли или ударяется о поверхность Земли. Это также может быть скорость метеорита, находящегося на дне кратера.(В этом случае v = 0 м / с.) Является ли какое-либо из этих значений конечной скоростью? Кто знает. Кто-то мог извлечь метеорит из дыры в земле и уехать вместе с ним. Это актуально? Наверное, нет, но это зависит от обстоятельств. Для такого рода вещей нет правил. Вы должны проанализировать текст задачи на предмет физических величин, а затем присвоить значение математическим символам.
Последняя часть этого уравнения на — это изменение скорости по сравнению с начальным значением. Вспомните, что a — это скорость изменения скорости, а t — это время после некоторого начального события .Ставка раз время меняется. Учитывая, что объект ускоряется со скоростью 10 м / с 2 , через 5 с он будет двигаться на 50 м / с быстрее. Если бы он стартовал со скоростью 15 м / с, то его скорость через 5 с была бы…
15 м / с + 50 м / с = 65 м / с
время позиции
Смещение движущегося объекта прямо пропорционально скорости и времени. Двигайся быстрее. Иди дальше. Двигайтесь дольше (как и дольше). Иди дальше. Ускорение усугубляет эту простую ситуацию, поскольку скорость теперь также прямо пропорциональна времени.Попробуйте сказать это словами, и это прозвучит нелепо. «Смещение прямо пропорционально времени и прямо пропорционально скорости, которая прямо пропорциональна времени». Время увеличивается в два раза, поэтому смещение пропорционально квадрату времени. Автомобиль, ускоряющийся в течение двух секунд, преодолеет в четыре раза расстояние, превышающее расстояние автомобиля, ускоряющегося всего за одну секунду (2 2 = 4). Автомобиль, разгоняющийся за три секунды, преодолеет расстояние в девять раз (3 2 = 9).
Если бы это было так просто.Этот пример работает, только когда начальная скорость равна нулю. Смещение пропорционально квадрату времени, когда ускорение постоянное, а начальная скорость равна нулю. Истинное общее утверждение должно учитывать любую начальную скорость и то, как она менялась. Это приводит к ужасно запутанному утверждению соразмерности. Смещение прямо пропорционально времени и пропорционально квадрату времени, когда ускорение постоянно. Функция, которая является одновременно линейной и квадратной, называется квадратичной , что позволяет нам значительно сжать предыдущее утверждение.Смещение является квадратичной функцией времени при постоянном ускорении
Формулировки пропорциональности полезны, но не столь общие, как уравнения. Мы до сих пор не знаем, каковы константы пропорциональности для этой проблемы. Один из способов понять их — использовать алгебру.
Начнем с определения средней скорости.
Увеличьте ∆ с до с — с 0 и уплотните ∆ t до t .
Решите для позиции.
с = с 0 + vt [a]
Чтобы продолжить, нам нужно прибегнуть к небольшому трюку, известному как теорема о средней скорости или правило Мертона . Я предпочитаю второй вариант, поскольку правило может применяться к любой величине, которая изменяется с одинаковой скоростью, а не только к скорости. Правило Мертона было впервые опубликовано в 1335 году в Мертон-колледже, Оксфорд, английским философом, математиком, логиком и калькулятором Уильямом Хейтсбери (1313–1372).Когда скорость изменения величины постоянна, ее среднее значение находится на полпути между ее конечным и начальным значениями.
против = ½ ( против + против 0 ) [4]
Подставьте первое уравнение движения [1] в это уравнение [4] и упростите его, исключив v .
| v = ½ [( v 0 + at ) + v 0 ] v = ½ (2 v 0 + at ) v = v 0 + ½ at [b] |
Теперь замените [b] на [a], чтобы исключить v [vee bar].
с = с 0 + ( v 0 + ½ при ) t
И, наконец, найдите s как функцию от t .
с = с 0 + v 0 t + ½ при 2 [2]
Это второе уравнение движения . Он записывается как полином — постоянный член ( s 0 ), за которым следует член первого порядка ( v 0 t ), за которым следует член второго порядка (½ at 2 ).Поскольку наивысший порядок равен 2, правильнее называть его квадратичным .
Символ s 0 [ess naught] часто рассматривается как начальная позиция . Символ s является позицией t позже. Если хотите, вы можете назвать ее конечной позицией . Изменение положения (∆ s ) называется смещением или расстоянием (в зависимости от обстоятельств), и некоторые люди предпочитают писать второе уравнение движения таким образом.
∆ с = v 0 t + ½ при 2 [2]
скорость-позиция
Первые два уравнения движения описывают одну кинематическую переменную как функцию времени. По сути…
- Скорость прямо пропорциональна времени при постоянном ускорении ( v ∝ t ).
- Смещение пропорционально квадрату времени при постоянном ускорении (∆ с ∝ t 2 ).
Объединение этих двух утверждений приводит к третьему, не зависящему от времени. При замене должно быть очевидно, что…
- Смещение пропорционально квадрату скорости при постоянном ускорении (∆ s ∝ v 2 ).
Это утверждение особенно важно для безопасности вождения. Когда вы вдвое увеличиваете скорость автомобиля, требуется в четыре раза больше расстояния, чтобы его остановить. Увеличьте скорость втрое, и вам понадобится в девять раз больше расстояния.Это хорошее практическое правило, которое следует запомнить.
Концептуальное введение сделано. Пришло время вывести формальное уравнение.
метод 1
Объедините первые два уравнения вместе таким образом, чтобы исключить время как переменную. Самый простой способ сделать это — начать с первого уравнения движения…
v = v 0 + at [1]
решить на время…
, а затем подставить его во второе уравнение движения…
с = с 0 + v 0 t + ½ при 2 [2]
нравится…
| с = | с 0 + с 0 | ⎛ ⎜ ⎝ | в — в 0 | ⎞ ⎟ ⎠ | + ½ a | ⎛ ⎜ ⎝ | в — в 0 | ⎞ 2 ⎟ ⎠ |
| с — с 0 = | vv 0 — v 0 2 | + | v 2 -2 vv 0 + v 0 2 |
| 2 a |
| 2 a ( s — s 0 ) = 2 ( vv 0 — v 0 2 ) + ( v 2 2 vv 0 + v 0 2 ) | |
| 2 a ( s — s 0 ) = v 2 — v 0 2 | |
Возведите объект в квадрат скорости, и все готово.
v 2 = v 0 2 + 2 a ( s — s 0 ) [3]
Это третье уравнение движения . Еще раз, символ s 0 [ess naught] — это начальная позиция , а s — позиция через некоторое время t позже. При желании вы можете написать уравнение, используя ∆ s — изменение положения на , смещение на или на расстояние в зависимости от ситуации.
v 2 = v 0 2 + 2 a ∆ s [3]
метод 2
Более сложный способ вывести это уравнение — начать со второго уравнения движения в этой форме…
∆ s = v 0 t + ½ при 2 [2]
и решите ее на время. Это непростая работа, поскольку уравнение квадратично. Переставьте термины так…
½ при 2 + v 0 t — ∆ s = 0
и сравните его с общей формой квадратичной.
топор 2 + bx + c = 0
Решение этой задачи дает известное уравнение…
| x = | — b ± √ ( b 2 — 4 ac ) |
| 2 а |
Замените символы в общем уравнении эквивалентными символами из нашего преобразованного второго уравнения движения…
| т = | — v 0 ± √ [ v 0 2 — 4 (½ a ) (- ∆ s )] |
| 2 (½ a ) |
почисти немного…
| т = | — v 0 ± √ ( v 0 2 + 2 a ∆ s ) |
, а затем подставьте его обратно в первое уравнение движения.
v = v 0 + at [1]
| v = v 0 + a | ⎛ ⎜ ⎝ | — v 0 ± √ ( v 0 2 + 2 a ∆ s ) | ⎞ ⎟ ⎠ |
Материал отменяется, и мы получаем это…
v = ± √ ( v 0 2 + 2 a ∆ s )
Выровняйте обе стороны, и все готово.
v 2 = v 0 2 + 2 a ∆ s [3]
Это было не так уж и плохо, не так ли?
исчисления выводов
Исчисление — это сложная математическая тема, но она значительно упрощает вывод двух из трех уравнений движения. По определению, ускорение — это первая производная скорости по времени. Возьмите операцию в этом определении и отмените ее. Вместо того, чтобы дифференцировать скорость, чтобы найти ускорение, интегрируйте ускорение, чтобы найти скорость.Это дает нам уравнение скорость-время. Если мы предположим, что ускорение постоянное, мы получим так называемое первое уравнение движения [1].
| = | |||
| дв | = | a dt | |
| = | |||
| v — v 0 | = | при | |
| v | = | v 0 + at [1] | |
Опять же, по определению, скорость — это первая производная положения по времени.Выполните эту операцию в обратном порядке. Вместо того, чтобы различать положение для определения скорости, интегрируйте скорость, чтобы найти положение. Это дает нам уравнение положения-времени для постоянного ускорения, также известное как второе уравнение движения [2].
| v | = | |||||||||
| DS | = | v dt | ||||||||
| DS | = | ( v 0 + at ) dt | ||||||||
| = |
| |||||||||
| с — с 0 | = | v 0 t + ½ at 2 | ||||||||
| с | = | s 0 + v 0 t + ½ at 2 [2] | ||||||||
В отличие от первого и второго уравнений движения, нет очевидного способа вывести третье уравнение движения (то, которое связывает скорость с положением) с помощью расчетов.Мы не можем просто перепроектировать это по определению. Нам нужно разыграть довольно изощренный трюк.
Первое уравнение движения связывает скорость со временем. По сути, мы вывели его из этой производной…
Второе уравнение движения связывает положение со временем. Это произошло от этой производной…
Третье уравнение движения связывает скорость с положением. По логике, это должно происходить от производной, которая выглядит так…
Но что это значит? Ну, ничего по определению, но, как и все количества, оно равно самому себе.Он также равен самому себе, умноженному на 1. Мы будем использовать специальную версию 1 ( dt dt ) и специальную версию алгебры (алгебру с бесконечно малыми). Посмотрите, что происходит, когда мы это делаем. Мы получаем одну производную, равную ускорению ( dv dt ), а другую производную, равную обратной скорости ( dt ds ).
| дв | = | дв | 1 | |
| DS | DS | |||
| дв | = | дв | дт | |
| DS | DS | дт | ||
| дв | = | дв | дт | |
| DS | дт | DS | ||
| дв | = | 1 | ||
| DS | v |
Следующий шаг, разделение переменных.Соберите вместе похожие вещи и интегрируйте их. Вот что мы получаем при постоянном ускорении…
| = | ||||
| в дв | = | а DS | ||
| = | ||||
| ½ ( v 2 — v 0 2 ) | = | a ( с — с 0 ) | ||
| v 2 | = | v 0 2 + 2 a ( s — s 0 ) [3] | ||
Безусловно, умное решение, и оно было не намного сложнее, чем первые два варианта.Однако на самом деле это сработало только потому, что ускорение было постоянным — постоянным во времени и постоянным в пространстве. Если бы ускорение каким-либо образом изменилось, этот метод был бы неудобно трудным. Мы вернемся к алгебре, чтобы спасти свое рассудок. Не то чтобы в этом что-то не так. Алгебра работает, а здравомыслие стоит сэкономить.
| v = | v 0 + at | [1] |
| + | ||
| с = | s 0 + v 0 t + ½ at 2 | [2] |
| = | ||
| v 2 = | v 0 2 + 2 a ( s — s 0 ) | [3] |
Acceleration — The Physics Hypertextbook
Обсуждение
определение
Когда скорость объекта изменяется, говорят, что он ускоряется. Ускорение — это скорость изменения скорости во времени.
В повседневном английском языке слово «ускорение» часто используется для описания состояния увеличения скорости. Для многих американцев единственный опыт разгона — это реклама автомобилей. Когда рекламный ролик кричит «от нуля до шестидесяти за шесть целых семь десятых секунды», они говорят, что этому конкретному автомобилю требуется 6,7 с, чтобы достичь скорости 60 миль в час, начиная с полной остановки. Этот пример иллюстрирует ускорение в общепринятом понимании, но ускорение в физике — это гораздо больше, чем просто увеличение скорости.
Любое изменение скорости объекта приводит к ускорению: увеличение скорости (что люди обычно имеют в виду, когда говорят об ускорении), уменьшение скорости (также называемое замедлением или замедление ) или изменение направления (называемое центростремительным ускорением ). ). Да, верно, изменение направления движения приводит к ускорению, даже если движущийся объект не ускоряется и не замедляется. Это потому, что ускорение зависит от изменения скорости, а скорость является векторной величиной, имеющей как величину, так и направление.Таким образом, падающее яблоко ускоряется, машина, остановившаяся на светофоре, ускоряется, а Луна на орбите вокруг Земли ускоряется. Ускорение происходит каждый раз, когда скорость объекта увеличивается или уменьшается, или он меняет направление.
Как и скорость, есть два вида ускорения: среднее и мгновенное. Среднее ускорение определяется за «длинный» интервал времени. Слово «длинный» в этом контексте означает конечное — нечто, имеющее начало и конец. Скорость в начале этого интервала называется начальной скоростью , представленной символом v 0 (vee ноль), а скорость в конце называется конечной скоростью , представленной символом . v (vee).Среднее ускорение — это величина, рассчитанная на основе двух измерений скорости.
| = | ∆ v | = | v — v 0 |
| ∆ т | ∆ т |
Напротив, мгновенное ускорение измеряется в течение «короткого» временного интервала. Слово «короткий» в этом контексте означает бесконечно малое или бесконечно малое — не имеющее вообще никакой продолжительности или протяженности.Это математический идеал, который может быть реализован только как предел. Предел ставки, когда знаменатель приближается к нулю, называется производной . Таким образом, мгновенное ускорение является пределом среднего ускорения, когда временной интервал приближается к нулю, или, альтернативно, ускорение является производной скорости.
| = | ∆ v | = | d v | |
| ∆ т | дт |
Ускорение — это производная скорости от времени, но скорость сама по себе является производной положения от времени.Производная — это математическая операция, которую можно многократно применять к паре изменяющихся величин. Выполнив это один раз, вы получите первую производную . Выполнение этого дважды (производная от производной) дает вам , вторую производную . Это делает ускорение первой производной скорости по времени и второй производной позиции по времени.
| = | d v | = | д | d s | = | d 2 s | |
| дт | дт | дт | дт 2 |
Несколько слов об обозначениях.В формальном математическом письме векторы пишутся жирным шрифтом . Скаляры и величины векторов написаны курсивом . Числа, размеры и единицы измерения пишутся римским шрифтом (не курсивом, не жирным шрифтом, не наклонным шрифтом — обычный текст). Например…
| a = 9,8 м / с 2 , θ = −90 ° | или | a = 9,8 м / с 2 при −90 ° |
(Примечание по дизайну: я считаю, что греческие буквы плохо смотрятся на экране, когда они выделены курсивом, поэтому я решил игнорировать это правило для греческих букв, пока красивые греческие шрифты не станут нормой в Интернете.)
шт.
международных единиц
Вычисление ускорения включает деление скорости на время — или в единицах СИ, деление метра в секунду [м / с] на секунду [с]. Разделить расстояние на время дважды — это то же самое, что разделить расстояние на квадрат времени. Таким образом, единица ускорения в системе СИ — это метра в секунду в квадрате .
| ⎡ ⎢ ⎣ | м | = | м / с | = | м | 1 | ⎤ ⎥ ⎦ | |
| с 2 | с | с | с |
натуральные единицы
Другой часто используемой единицей является стандартное ускорение свободного падения — g.Поскольку все мы знакомы с влиянием силы тяжести на себя и окружающие нас объекты, это удобный стандарт для сравнения ускорений. Все ощущается нормально при 1 г, вдвое тяжелее при 2 г и невесомым при 0 г. Эта единица имеет точно определенное значение 9,80665 м / с 2 , но для повседневного использования достаточно 9,8 м / с 2 , а 10 м / с 2 удобны для быстрой оценки.
Единица, называемая стандартным ускорением свободного падения (обозначается латинскими буквами g), отличается от естественного явления, называемого ускорением свободного падения (обозначается курсивом g ).Первое имеет определенное значение, тогда как второе необходимо измерить. (Подробнее об этом позже.)
Хотя термин «перегрузочная сила» используется часто, перегрузка является мерой ускорения, а не силы. (Подробнее о силах позже.) Особую озабоченность у людей вызывают физиологические эффекты ускорения. Для сравнения, все значения указаны в g.
- В дизайне американских горок скорость имеет решающее значение. Либо это? Если бы скорость была всем, что нужно для создания захватывающей поездки, то автострада была бы довольно захватывающей.Большинство американских горок редко превышают 30 м / с (60 миль в час). Вопреки распространенному мнению, именно ускорение делает поездку интересной. Хорошо спроектированные американские горки подвергают гонщика кратковременным максимальным ускорениям от 3 до 4 g. Это то, что придает поездке ощущение опасности.
- Несмотря на огромную мощность двигателей, ускорение космического челнока было ниже 3 g. Что-то большее создаст ненужную нагрузку на космонавтов, полезную нагрузку и сам корабль.Оказавшись на орбите, вся система входит в длительный период свободного падения, что дает ощущение невесомости. Такую среду с нулевым ускорением можно также смоделировать внутри специально пилотируемого самолета или башни для свободного падения. (Подробнее об этом позже.)
- Пилоты-истребители могут на короткое время испытывать ускорение до 8 g во время тактических маневров. Если выдерживать более нескольких секунд, достаточно от 4 до 6 г, чтобы вызвать затемнение. Чтобы предотвратить «потерю сознания из-за перегрузки» (G-LOC), летчики-истребители носят специальные скафандры, которые сжимают ноги и живот, заставляя кровь оставаться в голове.
- Пилоты и космонавты могут также тренироваться на человеческих центрифугах, способных развивать до 15 g. Воздействие таких интенсивных ускорений кратковременно из соображений безопасности. Люди редко подвергаются воздействию чего-либо выше 8 g дольше нескольких секунд.
- Ускорение связано с травмой. Вот почему наиболее распространенным датчиком манекена для краш-тестов является акселерометр. Сильное ускорение может привести к смерти. Ускорение во время аварии, в результате которой погибла Диана, принцесса Уэльская, в 1997 году, по оценкам, составляло порядка 70-100 г, что было достаточно интенсивным, чтобы оторвать легочную артерию от ее сердца — травму, пережить которую практически невозможно. .Если бы она была пристегнута ремнем безопасности, ускорение было бы примерно 30 или 35 g — достаточно, чтобы сломать одно или два ребра, но не настолько, чтобы убить большинство людей.
гауссовых единиц
Точное измерение силы тяжести над поверхностью Земли или других небесных объектов называется гравиметрией . По историческим причинам предпочтительной единицей в этой области является сантиметр на секунду в квадрате, также известный как галлона . В символической форме…
[ гал. = см / с 2 ]
Да, верно.Название единицы пишется строчными буквами (gal), а символ — заглавной (Gal). Галла была названа в честь итальянского ученого Галилео Галилея (1564–1642), который был первым ученым, изучавшим ускорение силы тяжести, и, возможно, первым ученым любого рода. Поскольку ускорение силы тяжести на поверхности большинства небесных объектов изменяется на небольшую величину, отклонения силы от идеализированных моделей (так называемые гравитационные аномалии ) измеряются в тысячных долях галлона или миллигал (мГал).
[1000 мгал = 1 галлон]
Гал и миллигал являются частью предшественника Международной системы единиц, называемой системой единиц сантиметр-грамм-секунда или гауссовой системой единиц. Возможно, однажды я действительно напишу что-нибудь важное в этом разделе этой книги.
Вот несколько примеров ускорений в конце этого раздела.
| a (м / с 2 ) | устройство, событие, явление, процесс |
|---|---|
| 0 | неподвижен или движется с постоянной скоростью |
| 5 × 10 −14 | наименьшее ускорение в научном эксперименте |
| 2.32 × 10 −10 | галактическое ускорение на Солнце |
| 9 × 10 −10 | Аномальное ускорение космического корабля «Пионер» |
| 0,5 | лифт гидравлический |
| 0,63 | Ускорение свободного падения на Плутоне |
| 1 | Лифт, трос |
| 1,6 | Ускорение свободного падения на Луне |
| 8,8 | Международная космическая станция на орбите |
| 3.7 | Ускорение свободного падения на Марсе |
| 9,8 | Ускорение свободного падения на Земле |
| 10–40 | пилотируемая ракета при старте |
| 20 | космический шаттл, пик |
| 24,8 | Ускорение свободного падения на Юпитере |
| 20–50 | американские горки |
| 80 | предел устойчивой толерантности человека |
| 0–150 | центрифуга для обучения человека |
| 100–200 | катапультное сиденье |
| 270 | Ускорение свободного падения на Солнце |
| 600 | подушки безопасности автоматически срабатывают |
| 10 4 –10 6 | медицинская центрифуга |
| 10 6 | пуля в стволе пистолета |
| 10 6 | Ускорение свободного падения на звезде белого карлика |
| 10 12 | Ускорение свободного падения на нейтронную звезду |
| событие | типичный автомобиль | спортивный автомобиль | Гоночный автомобиль Ф-1 | большой грузовик |
|---|---|---|---|---|
| начиная с | 0.3–0,5 | 0,5–0,9 | 1,7 | <0,2 |
| тормозной | 0,8–1,0 | 1,0–1,3 | 2 | ~ 0,6 |
| поворот | 0,7–0,9 | 0,9–1,0 | 3 |
| a (г) | событие |
|---|---|
| 02.9 | чихать |
| 03,5 | кашель |
| 03,6 | толпа толпа |
| 04,1 | шлепок по спине |
| 08,1 | подножка |
| 10,1 | плюхнуться на стул |
| 60 | Ускорение грудной клетки при ДТП со скоростью 48 км / ч с подушкой безопасности |
| 70–100 | Авария, в которой погибла Диана, принцесса Уэльская, 1997 г. |
| 150–200 | Предел ускорения головы при велосипедной аварии со шлемом |
(PDF) Зависимость ускорения от скорости в общерелятивистском эксперименте Галилео
Письма и комментарии
Зависимость ускорения от скорости в общем релятивистском эксперименте Галилео
Ради Храпко
Московский авиационный институт — Волоколсеам 4, 125993 Москва, Россия
E-mail: khrapko_ri @ hotmail.com
Поступила 19 ноября 2014 г., доработана 21 января 2015 г.
Принята к публикации 13 февраля 2015 г.
Опубликована 9 марта 2015 г.
Аннотация
Получена зависимость ускорения свободного падения от скорости в пространстве-времени Schwarzschild
. Подтверждено, что гравитационная масса совпадает с инертной массой
.
Ключевые слова: свободное падение, эксперимент Галилео, гравитационная масса
1. Введение
Согласно биографии, Галилей сбросил два шара разной массы с Пизанской башни
с нулевой скоростью, чтобы продемонстрировать, что время их спуска не зависело от их массы.С помощью этого метода он доказал, что объекты падают с таким же ускорением
, в то время как, согласно теории гравитации Аристотеля, объекты падают со скоростью относительно
их массы. Эксперимент Галилео доказал, что гравитационная масса,
м,
г
, которая определяет
гравитационную силу
= ≡FGMmr мг / (1)
gg
2
совпадает с инерционной массой, м ,
i, которая определяет ускорение в случае = v0,
= Fma.(2)
i
Действительно, только если
= мм,
gi
= mg ma
gi
влечет за собой
= ga
.
Это совпадение является основой общей теории относительности, потому что это совпадение
доказывает, что мировая линия определяется самим пространством-временем, а не движущимся пробным телом. Обратите внимание,
рассмотрение пространства-времени не является возвратом к эфиру, потому что эфир — это фикция,
, но пространство-время реально.
Однако интересна зависимость ускорения от начальной скорости тела при фиксированном месте броска
. Зависимость отсутствует в теории Ньютона, поскольку гравитационная сила
и масса не зависят от скорости. Однако, согласно теории относительности
, скорость света не может быть превышена. Таким образом, ускорение должно стремиться к нулю, если → vc.
Рассмотрим зависимость ускорения от вертикальной скорости тела в рамках
European Journal of Physics
Eur.J. Phys. 36 (2015) 038001 (3pp) doi: 10.1088 / 0143-0807 / 36/3/038001
0143-0807 / 15/038001 + 03 33,00 $ © 2015 IOP Publishing Ltd Напечатано в Великобритании 1
Общие сведения о независимых и зависимых переменных
Если вы считаете, что контент, доступный через Веб-сайт (как определено в наших Условиях обслуживания), нарушает или другие ваши авторские права, сообщите нам, отправив письменное уведомление («Уведомление о нарушении»), содержащее в информацию, описанную ниже, назначенному ниже агенту.Если репетиторы университета предпримут действия в ответ на ан Уведомление о нарушении, оно предпримет добросовестную попытку связаться со стороной, которая предоставила такой контент средствами самого последнего адреса электронной почты, если таковой имеется, предоставленного такой стороной Varsity Tutors.
Ваше Уведомление о нарушении прав может быть отправлено стороне, предоставившей доступ к контенту, или третьим лицам, таким как в качестве ChillingEffects.org.
Обратите внимание, что вы будете нести ответственность за ущерб (включая расходы и гонорары адвокатам), если вы существенно искажать информацию о том, что продукт или действие нарушает ваши авторские права.Таким образом, если вы не уверены, что контент находится на Веб-сайте или по ссылке с него нарушает ваши авторские права, вам следует сначала обратиться к юристу.
Чтобы отправить уведомление, выполните следующие действия:
Вы должны включить следующее:
Физическая или электронная подпись правообладателя или лица, уполномоченного действовать от их имени; Идентификация авторских прав, которые, как утверждается, были нарушены; Описание характера и точного местонахождения контента, который, по вашему мнению, нарушает ваши авторские права, в \ достаточно подробностей, чтобы позволить репетиторам университетских школ найти и точно идентифицировать этот контент; например нам требуется а ссылка на конкретный вопрос (а не только на название вопроса), который содержит содержание и описание к какой конкретной части вопроса — изображению, ссылке, тексту и т. д. — относится ваша жалоба; Ваше имя, адрес, номер телефона и адрес электронной почты; а также Ваше заявление: (а) вы добросовестно считаете, что использование контента, который, по вашему мнению, нарушает ваши авторские права не разрешены законом, владельцем авторских прав или его агентом; (б) что все информация, содержащаяся в вашем Уведомлении о нарушении, является точной, и (c) под страхом наказания за лжесвидетельство, что вы либо владелец авторских прав, либо лицо, уполномоченное действовать от их имени.
Отправьте жалобу нашему уполномоченному агенту по адресу:
Чарльз Кон
Varsity Tutors LLC
101 S. Hanley Rd, Suite 300
St. Louis, MO 63105
Или заполните форму ниже:
.

Из этой зависимости находим, что через 2 с после начала движения автомобиль окажется на расстоянии 4 м от начальной точки, через 3 с после начала движения — на расстоянии 9 м от начальной точки. Поэтому за третью секунду движения автомобиль пройдет путь 5 м — ответ
3) на горизонтальную ось имеет вид
Отсюда следует, что время движения равно , т.е. определяется проекцией вектора начальной скорости на вертикальную ось. А она по условию больше у тела 1, которое, таким образом, и улетит дальше (ответ 1).
Координату этой точки в системе координат, начало которой расположено на земле, а ось направлена вертикально вверх, можно найти, подставляя это значение времени в уравнение