Мастерим простое зарядное устройство для автомобильного аккумулятора по схеме
Автор: Виктор
В продаже сегодня можно встретить множество различных зарядных устройств для автомобильных аккумуляторов. Они различаются между собой как по цене, так и по техническим характеристикам. Но для того, чтобы стать обладателем ЗУ, необязательно идти в магазин и покупать прибор, ведь если у вас есть знания в области электроники, соорудить такое устройство не составит труда. Схема зарядного устройства для автомобильного аккумулятора, а также инструкция по изготовлению ЗУ представлена в этой статье.
Содержание
Открытьполное содержание
[ Скрыть]
Описание схемы
Для начала рассмотрим особенности, касающиеся схемы ЗУ для АКБ. Как сказано выше, для того, чтобы сделать зарядное устройство для батареи автомобиля своими руками, вы должны обладать простейшими знаниями в области электротехники. Схема простого зарядного устройства включает в себя несколько компонентов, одним из основных является трансформаторное устройство.
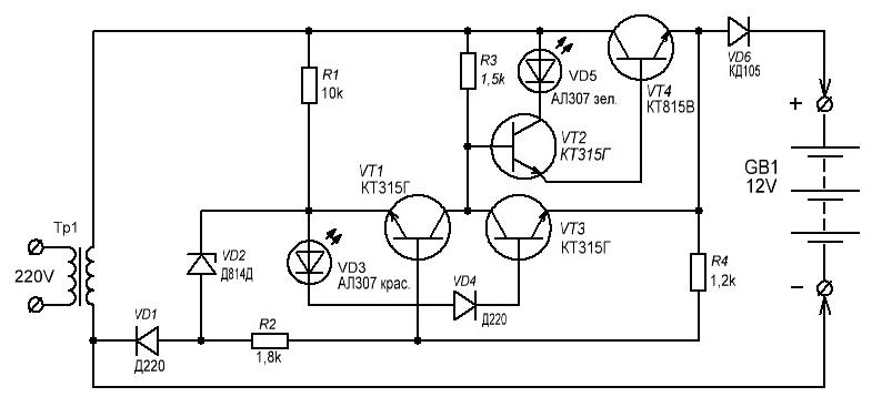
Схема для изготовления самодельного ЗУ
Трансформаторный узел должен быть оснащен двумя вторичными обмотками, который рассчитаны:
- на напряжение 6.4 В;
- на ток, составляющий 4.7 А.
В том случае, если вы подключите последовательно обе обмотки, то на выходе получите 12.8 вольт. Для зарядки полностью разряженного аккумулятора этого может не хватить (в данном случае потребуется не меньше 14 вольт), но для подзарядки, а также зарядки не сильно разряженных АКБ этого напряжения хватит.
Если вы хотите все сделать правильно по схеме, то выводы 9 и 9′ необходимо соединить друг с другом, для этого используется толстый провод. А вот к контактам 10 и 10′ нужно будет припаять диодный мост, для этого применяется аналогичный провод.
Руководство по изготовлению
Для изготовления зарядки автомобильного аккумулятора своими руками из инструментов вам потребуется только паяльник с расходными материалами, текстолитовая плита, а также провод с вилкой для бытовой розетки. В принципе, может использоваться любая схема зарядного устройства для автомобильного аккумулятора, но мы опишем процесс на наиболее простом варианте (автор видео об изготовлении простейшего ЗУ в домашних условиях — канал SDELAJ SAM).
Этапы
- Для начала займемся диодными элементами. Монтаж диодов осуществляется на радиаторные устройства. Сам радиатор можно вытащить из старого компьютера — он установлен непосредственно на процессоре.
Диодный мост необходимо собрать на подготовленном текстолите, причем учтите, что размер плитки определит габариты самого ЗУ. - Когда с диодами разберетесь, переходите к следующему этапу — теперь мы будем работать с трансформатором, вернее, с его обмотками. Первичные обмотки подключаются последовательно, причем между выводами 1 и 1′ необходимо будет поставить перемычку, для этого используется паяльник. Далее, тем же паяльником нужно припаять провод с вилкой для бытовой розетки, провод припаивается к выводам 2 и 2′. Если вы хотите, чтобы устройство работало надежно, вам нужно будет также дополнить цепь предохранительными элементами — для вторичного участка цепи подойдет устройство на 10 ампер, для первичного — на 0.5 А.
- Затем, в соответствии с имеющейся схемой, вам нужно будет припаять провода с зажимами, которые будут подключаться к аккумуляторной батарее. Чтобы изготовленный своими руками прибор работал без перебоев, сечение проводов должно составлять не меньше 2.5 мм.
- На завершающем этапе вам нужно будет ограничить зарядный ток, чтобы он не разрушил конструктивные элементы аккумулятора.
Для ограничения тока необходимо подключить 112-вольтную лампу мощностью не более 60 Вт. Этот элемент следует вмонтировать в место разрыва отрицательного провода. Помните о том, что чем ниже будет мощность лампы, тем, соответственно, будет ниже и зарядный ток. Для контроля работоспособности основных характеристик сооружаемого своими руками прибора в цепь можно добавить амперметр.
Фотогалерея «Другие схемы для изготовления ЗУ»
- 1. Вариант схемы для изготовления ЗУ
- 2. Более сложная схема для самодельного прибора
Особенности зарядки АКБ самодельным ЗУ
Как правильно заряжать автомобильный аккумулятор с помощью самодельного прибора?
Процесс зарядки будет идентичным использованию фирменного ЗУ, но есть определенные нюансы, которые нужно учитывать:
- Во-первых, ни в коем случае нельзя перепутать полярность при подключении, в противном случае это может привести к разрушению пластин внутри АКБ. Положительный зажим всегда подключается к плюсу АКБ, а отрицательный, соответственно, к минусу.

- Во-вторых, никогда не проверяйте самодельное ЗУ на искру. Если вы решите замкнуть провода на выводах батареи, это может привести если не к выходу прибора из строя, то к его возможным неисправностям в будущем.
- В-третьих, запомните — когда зарядный прибор подключается к АКБ, он должен быть отключен от бытовой сети. Только после того, как вы соедините зажимы с аккумуляторными выводами, вилку от ЗУ можно будет включить в розетку.
- Если говорить о разработке самого зарядного прибора, то в ходе работ, а также его использования нужно быть наиболее аккуратным. При эксплуатации девайса необходимо руководствоваться всеми нормами безопасности. Как показывает практика, уже не раз происходили случаи, когда люди, допуская ошибки в ходе разработки и сборки прибора, не только выводили из строя АКБ при подключении, но и сами травмировались. Так что все действия осуществляйте в соответствии со схемой.
- Так как вы станете обладателем самодельного ЗУ, в ходе использования за ним в любом случае необходимо следить.
Не уходите из дома, пока прибор включен в сеть и заряжает аккумулятор.
Видео «Пример изготовления самодельного ЗУ»
Пример сборки простейшего ЗУ в домашних условиях описан на видео ниже (автор — канал AKA KASYAN).
▶▷▶▷ зарядное устройство пальчиковые аккумуляторы схема
▶▷▶▷ зарядное устройство пальчиковые аккумуляторы схема| Интерфейс | Русский/Английский |
| Тип лицензия | Free |
| Кол-во просмотров | 257 |
| Кол-во загрузок | 132 раз |
| Обновление: | 09-08-2019 |
зарядное устройство пальчиковые аккумуляторы схема — Самодельное зарядное устройство для пальчиковых аккумуляторов generatorexpertsruelektrogeneratorysamodelnoe Cached Зарядное устройство для пальчиковых аккумуляторов aaпредставляет собой прибор, генерирующий постоянный ток, заряжая мощностью до 3 Ач При изготовлении использовалась самая обычная, даже Зарядное устройство-для пальчиковых аккумуляторов в авто avtosxemacomshema361-zaryadnoe-ustroystvo-dlya Cached Такое зарядное устройство не содержит транзисторов и стабилизаторов, да и нет нужды в них, поскольку выходное напряжение само собой уже стабильное, хотя при желании схема может быть дополнена линейным Зарядное Устройство Пальчиковые Аккумуляторы Схема — Image Results More Зарядное Устройство Пальчиковые Аккумуляторы Схема images Зарядные устройства для пальчиковых аккумуляторов типа ААА и АА generatorexpertsruelektrogeneratorydlya-palchikovyx Cached И этому есть вполне реальные объяснения Во-первых, зарядное устройство считается универсальным и способно заряжать аккумуляторы разных химических составов и размеров Зарядка аккумуляторов АА своими руками Зарядка пальчиковых texnicrukonstrzarydzaryd008zaryd008html Cached Если в используете различные устройства в которых все еще используются пальчиковые батарейки, то их приходится часто менять, например в металл детекторе или GPS-Глонас туристическом навигаторе eTrex Зарядные устройства для батареек, пальчиковых аккумуляторов bestbatterycomuachargers Cached Покупая аккумуляторы , не стоит забывать о такой вещи, как зарядное устройство для них Ведь без зарядного устройства использование аккумуляторов невозможно Зарядные устройства для аккумуляторов 18650, 14500, 26650 batterexcomuachargersli-ion_chargers Cached Зарядные устройства для аккумуляторов 18650, 14500, 26650, CR123a, 16340 и других li-ion аккумуляторов Зарядные устройства для аккумуляторов аа и ааа, зарядное bestbatterycomuachargersaa_aaa_chargers Cached Зарядное устройство Extradigital BM110 можно использовать для заряда, разряда, тестирования и восстановления Ni-Mh и Ni-Cd аккумуляторов типоразмера АА ААА ( пальчиковые и минипальчиковые аккумуляторы ) Зарядное устройство для аккумуляторов АА и ААА batterexcomuachargersaa_aaa_chargers Cached Зарядное устройство PowerPlant PP-EU204 позволяет заряжать, разряжать, тестировать ёмкость аккумуляторов 18650, 26650, 14500, 16340, 18350 и других типоразмеров Li-ion, а также NiMHNiCd АА и АААPowerPlant PP-EU204 имеет USB Ремонт зарядного устройства для пальчиковых батареек masterpaikiruremont-zaryadnogo-ustroystva-dlya Cached Что же делать, если зарядное устройство для аккумуляторов не работает, не заряжает пальчиковые аккумуляторы ? Отвечу как можно подробнее, в виде инструкции про ремонт зарядного устройства Зарядное устройство для батареек: какие бывают, их виды и akkummastercomvidy-akkumulyatoryakkumulyatory Cached Зарядное устройство для батареек Зарядное устройство для батареек это необходимость, если вы сторонник экономического и рационального подхода к энергетике Promotional Results For You Free Download Mozilla Firefox Web Browser wwwmozillaorg Download Firefox — the faster, smarter, easier way to browse the web and all of 1 2 3 4 5 Next 4,610
- зарядное у
- стройство пальчиковы
- пальчиковые аккумуляторы схема
- не заряжает пальчиковые аккумуляторы ? Отвечу как можно подробнее
- тестировать ёмкость аккумуляторов 18650
- зарядное bestbatterycomuachargersaa_aaa_chargers Cached Зарядное устройство Extradigital BM110 можно использовать для заряда
Нажмите здесь , если переадресация не будет выполнена в течение нескольких секунд зарядное устройство пальчиковые аккумуляторы схема Поиск в Все Картинки Ещё Видео Новости Покупки Карты Книги Все продукты Картинки по запросу зарядное устройство пальчиковые аккумуляторы схема Самодельное зарядное устройство для пальчиковых generatorexpertsrusamodelnoe Особенности самодельного зарядного устройства для пальчиковых аккумуляторов , схемы работы и прочее Зарядка аккумуляторов АА своими руками Зарядка wwwtexnicrukonstrzarydhtml Можно конечно купить и отличное готовое устройство смотри фотку выше, Причем схема ЗУ для пальчиковых батареек очень простая и практически не нуждается в наладке и регулировке Зарядка для пальчиковых аккумуляторов экономим апр Зарядка для пальчиковых аккумуляторов экономим баксов Виталий Зленко Loading myoutubecom Зарядное устройство для портативных аккумуляторов Рейтинг голоса фев Простое зарядное устройство для двух портативных Решил повторить эту схему , но сделать зарядное устройство для Поскольку различные пальчиковые аккумуляторы СХЕМА ЗАРЯДНОГО УСТРОЙСТВА ДЛЯ АККУМУЛЯТОРА На фотографиях показано зарядное устройство для пальчиковых аккумуляторов , собранное по данной схеме в ЗАРЯДНОЕ УСТРОЙСТВО ДЛЯ БАТАРЕЕК радиосхемы Схемы и радиоэлектроника ЗАРЯДНОЕ УСТРОЙСТВО ДЛЯ БАТАРЕЕК, Схемы зарядных читайте на портале Простое малогабаритное автоматическое зарядное scheme s charger nicd Простое малогабаритное автоматическое зарядное устройство для пальчиковых аккумуляторов Oпубликовано множество схем устройств для зарядки никелькадмиевых пальчиковых Зарядка для аккумуляторов АА и ААА проще простого! Drive driveruc Короче говоря самое простое устройство зарядки аккумуляторов типа АА или ААА своими руками по Один из этих типов точно взорвется, если использовать зарядку по вашей схеме Самодельное зарядное устройство для аккумуляторов аа с samodelkainfosamodelnoezaryadnoe Рейтинг , голосов мар Схема самодельного зарядно разрядного устройства для заряда NiMh и Ni Ca установлены под формфактор АА в простонародье пальчиковых аккумуляторов , если Автоматическое умное зарядное устройство для zipru zipruhomesmart_ charger htm апр заряда NiMH аккумуляторов формата АА пальчиковые и ААА восстановление ёмкости аккумуляторов , потерянной Схема зарядного устройства , предлагаемого здесь, Зарядные устройства РадиоКот radiokotrucircuit charger USB зарядное устройство для LiIon аккумуляторов Зарядное устройство для пальчиковых аккумуляторов Автоматическое умное зарядное устройство для Pinterest pinterestru зарядное устройство для пальчиковых аккумуляторов АА Радиотехника, электроника и схемы своими руками Схема зарядного устройства БАТАРЕЙКУРФ батарейкурф shema zaryadnogo Схема зарядного устройства , представленная в данной статье на Батарейку рф, Пальчиковые аккумуляторы и батарейки АА ААА Ток заряда в номинальной емкости АКБ годится для подзарядки аккумуляторов типа Простое зарядное устройство для NiMH аккумуляторов istochnikpitaniaru_Nov_sxemht Простое зарядное устройство для NiMH аккумуляторов простым зарядным устройством для никелевых пальчиковых аккумуляторов ИМС А включена по схеме стабилизатора тока Зарядное устройство анализатор NiMhNiCd аккумуляторов cxemnetmcmcphp Проект зарядного устройства анализатора NiMhNiCd аккумуляторов на Схема зарядного устройства СМ Зарядное устройство для пальчиковых батареек Радиоаматор Заряжаем АА, ААА и другое цилиндрическое и Habr май Вовторых, аккумуляторы формата АА и ААА как Швейцария планирует унифицировать зарядные устройства для телефонов к Схема с радио требует АА Зарядные устройства для пальчиковых аккумуляторов фев Схема такого зарядного устройства , предназначенного для одновременного заряда двух Зарядное устройство для батареек схема Полезные freesellerruzaryadnoe мар Схема устройства для зарядки пальчиковых аккумуляторов и батареек которое можно сделать Зарядное устройство для аккумуляторов Меандр meandrorg зарядное устройство для май Зарядное устройство от телефона для пальчиковых аккумуляторов для автомобильного аккумулятора , схема простейшего зарядного устройства для автомобильного Выбираем лучшие зарядное устройство для пальчиковых generatorvoltrupodbiraemzaryadnoe Рейтинг голосов Зарядка для пальчиковых аккумуляторах Схема зарядного устройства для Li Ion аккумуляторов достаточно Как сделать зарядное устройство для батареек ААА своими авг Но зарядки для аккумуляторов все чаще продаются китайские и поэтому срок их службы очень Зарядное устройство для NiCd и NiMh аккумуляторов на мар Зарядное устройство для NiCd и NiMh аккумуляторов на Схема рассчитана на зарядку одного аккумулятора , Зарядное устройство для пальчиковых аккумуляторов Зарядные устройства ПаятельРу Все электронные схемы wwwpayatelru charger s На рисунке показана схема зарядного самодельного устройства для зарядки пальчиковых аккумуляторов типа Скоростное зарядное устройство HiSpeed Expert Для duracellru charger durace Узнайте cамое быстрое зарядное устройство Duracell заряжает всего за минут, после чего аккумулятор может работать до часов FAQ Свяжитесь с нами Карта сайта Постановления и условия О файлах cookies Зарядное устройство для пальчиковых аккумуляторов в авто irucisruzarjadnoeustrojstvodlja Зарядное устройство для пальчиковых аккумуляторов в авто irucis Комментарии к Несложная и надежная схема выручит в любой ситуации, разглядим саму схему Зарядка для пальчиковых аккумуляторов Блоки питания Киберфорум wwwcyberforumruthread Приветствую! Подскажите начинающему несложную удобную схему зарядки для пальчиковых Схемы зарядных устройств Elworu Цифровое зарядное устройство для аккумуляторов автомобилей, мотоциклов, мопедов и другой Схема и документация солнечного света в электричество для зарядки пальчиковых АКБ схема автоматического зарядного устройства для одного wwwtenisklubmojsiskhema дек схема автоматического зарядного устройства для одного пальчикового аккумулятора Схема Схема зарядного устройства для трех пальчиковых июл В предлагаемой схеме зарядного устройства для пальчиковых аккумуляторов типоразмера АА Схема для зарядки пальчиковых аккумуляторов Архив Форум CQHAMRU wwwcqhamruforumthtml дек Нужна схема для зарядки аккумуляторов по Желательно, чтобы схема управлялась Да в том то и дело, что мне нужно встроить зарядку в готовое устройство , Простое универсальное автоматическое зарядное Схема её работы довольно Умный зарядник для аккумуляторов ААААА La Crosse BC wwwphotorurupagephp?vrub Мой выбор пал на умное зарядное устройство для пальчиковых аккумуляторов Technoline BC оно же La Проверка аккумуляторов типа АА и ААА , В Ремонт wwwremcomplektruarticles?p Вставляем аккумулятор в зарядное устройство соблюдая полярность _ и _ по ниже приведенной схеме Зарядное устройство для пальчиковых аккумуляторов beginesxemaru?p окт Предлагаемая схема может использоваться для зарядки пальчиковых аккумуляторов самой Зарядное устройство АА Творим После Работы wwwafterworkcomuazaryadnoe фев В последнее время практически все зарядные устройства для аккумуляторов автоматические Электрический аккумулятор Википедия Зарядное устройство Duracell, позволяющее заряжать как обычные пальчиковые аккумуляторы видны ЗАРЯДНОЕ УСТРОЙСТВО ДЛЯ ПАЛЬЧИКОВЫХ БАТАРЕЕК wwwradiokonstnarodruzar_ustr_pa ЗАРЯДНОЕ УСТРОЙСТВО ДЛЯ ПАЛЬЧИКОВЫХ БАТАРЕЕК Абрамов Сергей г Схема зарядного устройства для двух однотипных аккумуляторов приведена на Рис Внешний вид фото Ремонт зарядного устройства для пальчиковых батареек Рейтинг голосов дек Конечно провести ремонт зарядного устройства из Китая не работает, не заряжает пальчиковые аккумуляторы ? После вскрытия видна супер схема понижающий Зарядные устройства для стандартных аккумуляторов Зарядное устройство аккумуляторов Panasonic Eneloop Cells Charger BQ CCE Panasonic Eneloop Пальчиковых АА аккумуляторов , или одного или двух аккумуляторов Зарядные устройства , аккумуляторы , гальванические wwwdiagramcomualistshtml Зарядные устройства , аккумуляторы , гальванические элементы устройствам, аккумуляторам , гальваническим элементам; схемы зарядных устройств; устройство для пальчиковых аккумуляторов Зарядное устройство для Зарядные для пальчиковых батареек Радиопилюля radiopillnetloadzarjadnye автора Радиопилюля Главная Каталог схем Зарядные устройства Зарядные для пальчиковых батареек Зарядные устройства купить зарядное устройство eldoradorucat Купить зарядное устройство в рассрочку или в кредит Поддерживаемые типоразмеры аккумуляторов Зарядное устройство анализатор NiMhNiCd аккумуляторов wwwradiomanportalruindexshtml ноя В конце концов, за основу зарядного устройства в дальнейшем ЗУ была взята схема с , Какие аккумуляторы ААААА и зарядное устройство Рейтинг , голоса янв Зарядные устройства для аккумуляторов ААААА Делятся на три категории аккумуляторов Преимущества такой схемы Питается от пальчиковых аа вв Какие Батарейки схема Аккумулятор из литий ионных батареек shema batarejki she Делаем самодельное зарядное устройство для пальчиковых аккумуляторов Батарейки схема NiZn Никель цинковые АА аккумуляторы storemenru storemenruniznааhtml Есть специальные универсальные зарядные устройства , которые подходят Всем нам доводилось вставлять в фотоаппарат пальчиковые аккумуляторы , и не редко Схема зарядного устройства собрана таким образом, что Зарядное устройство для пальчиковых аккумуляторов в https схема авторф зарядное Зарядное устройство для пальчиковых аккумуляторов в авто Вт Июл Просмотров компонентов Простая и надежная схема выручит в любой ситуации, рассмотрим саму схему Аккумуляторы и зарядные устройства eneloop Panasonic Совершив единовременную покупку набора аккумуляторов и зарядного устройства , комплект можно будет схемы автоматических зарядных устройств для wwwapartindependenciacomar мар browser window Download Самодельное зарядное устройство для пальчиковых аккумуляторов Запросы, похожие на зарядное устройство пальчиковые аккумуляторы схема зарядка пальчиковых аккумуляторов ремонт зарядного устройства для пальчиковых аккумуляторов зарядка пальчиковых аккумуляторов от usb зарядка аккумуляторов аа от usb зарядное устройство для пальчиковых аккумуляторов на микроконтроллере зарядное устройство v своими руками самодельное зарядное устройство для nimh аккумулятора зарядка аккумулятора в След Войти Версия Поиска Мобильная Полная Конфиденциальность Условия Настройки Отзыв Справка
зарядное устройство пальчиковые аккумуляторы схема
|
Схема и описание тиристорного зарядного устройства для автомобильных аккумуляторов
Схема и описание простого самодельного зарядного устройства на тиристоре для зарядки автомобильных аккумуляторов.
Устройство с электронным управлением зарядным током, выполнено на основе тиристорного фазоимпульсного регулятора мощности. Оно не содержит дефицитных деталей, при заведомо исправных элементах не требует налаживания.
Это зарядное устройство на тиристоре позволяет заряжать автомобильные аккумуляторные батареи током от 0 до 10 А, а также может служить регулируемым источником питания для мощного низковольтного паяльника, вулканизатора, переносной лампы.
Зарядный ток по форме близок к импульсному, который, как считается, способствует продлению срока службы батареи. Устройство работоспособно при температуре окружающей среды от — 35 °С до + 35°С. Схема устройства показана на рис. 1.
Нажмите на картинку для просмотра.
Зарядное устройство представляет собой тиристорный регулятор мощности с фазоимпульсным управлением, питаемый от обмотки II понижающего трансформатора Т1 через диодный мостVD1 + VD4.
Узел управления тиристором выполнен на аналоге однопереходного транзистора VT1, VT2 Время, в течение которого конденсатор С2 заряжается до переключения однопереходного транзистора, можно регулировать переменным резистором R1. При крайнем правом по схеме положении его движка зарядный ток будет максимальным, и наоборот.
Диод VD5 защищает управляющую цепь тиристора VS1 от обратного напряжения, возникающего при включении тиристора.
Тиристорное зарядное устройство в дальнейшем можно дополнить различными автоматическими узлами (отключение по окончании зарядки, поддержание нормального напряжения батареи при длительном ее хранении, сигнализации о правильной полярности подключения батареи, защита от замыканий выхода и т. д.).
К недостаткам устройства можно отнести колебания зарядного тока при нестабильном напряжении электроосветительной сети.
Как и все подобные тиристорные фазоимпульсные регуляторы, устройство создает помехи радиоприему. Для борьбы с ними следует предусмотреть сетевой LC-фильтр, аналогичный применяемому в импульсных сетевых блоках питания.
Конденсатор С2 — К73-11, емкостью от0,47 до 1 мкФ, или. К73-16, К73-17, К42У-2, МБГП.
Транзистор КТ361А заменим на КТ361Б — КТ361Ё, КТ3107Л, КТ502В, КТ502Г, КТ501Ж — KT50IK, а КТ315Л — на КТ315Б + КТ315Д КТ312Б, КТ3102Л, КТ503В + КТ503Г, П307 Вместо КД105Б подойдут диоды КД105В, КД105Г или. Д226 с любым буквенным индексом.
Переменный резистор R1 — СП-1, СПЗ-30а или СПО-1.
Амперметр РА1 — любой постоянного тока со шкалой на 10 А. Его можно изготовить самостоятельно из любого миллиамперметра, подобрав шунт по образцовому амперметру.
Предохранитель F1 — плавкий, но удобно использовать и сетевой автомат на 10 А или автомобильный биметаллический на такой же ток.
Диоды VD1 + VP4 могут быть любыми на прямой ток 10 А и обратное напряжение не менее 50 В (серии Д242, Д243, Д245, КД203, КД210, КД213).
Диоды выпрямителя и тиристор устанавливают на теплоотводы, каждый полезной площадью около 100 см2. Для улучшения теплового контакта приборов с теплоотводами желательно использовать теплопроводные пасты.
Вместо тиристора. КУ202В подойдут КУ202Г — КУ202Е; проверено на практике, что устройство нормально работает и с более мощными тиристорами Т-160, Т-250.
Следует заметить, что в качестве теплоотвода тиристора допустимо использовать непосредственно металлическую стенку кожуха. Тогда, правда, на корпусе будет минусовой вывод устройства, что в общем-то нежелательно из-за опасности случайных замыканий выходного плюсового провода на корпус. Если крепить тиристор через слюдяную прокладку, опасности замыкания не будет, но ухудшится отдача тепла от него.
В устройстве может быть использован готовый сетевой понижающий трансформатор необходимой мощности с напряжением вторичной обмотки от 18 до 22 В.
Если у трансформатора напряжение на вторичной обмотке более 18 В, резистор R5 следует заменить другим, большего сопротивления (например, при 24.
..26 В сопротивление резистора следует увеличить до 200 Ом).
В случае, когда вторичная обмотка трансформатора имеет отвод от середины, или есть две одинаковые обмотки и напряжение каждой находится в указанных пределах, то выпрямитель лучше выполнить по стандартной двуполупериодной схеме на двух диодах.
При напряжении вторичной обмотки 28…36 В можно вообще отказаться от выпрямителя — его роль будет одновременно играть тиристор VS1 (выпрямление — однополупериодное). Для такого варианта блока питания необходимо между резистором R5 и плюсовым проводом включить разделительный диод КД105Б или Д226 с любым буквенным индексом (катодом к резистору R5). Выбор тиристора в такой схеме будет ограничен — подойдут только те, которые допускают работу под обратным напряжением (например, КУ202Е).
Для описанного устройства подойдет унифицированный трансформатор ТН-61. Три его вторичных обмотки нужно соединить согласно последовательно, при этом они способны отдать ток до 8 А.
Все детали устройства, кроме трансформатора Т1, диодов VD1 — VD4 выпрямителя, переменного резистора R1, предохранителя FU1 и тиристора VS1, смонтированы на печатной плате из фольгированного стеклотекстолита толщиной 1,5 мм.
Рекомендуем посмотреть:
Тиристорное зарядное устройство
Схема автоматического ЗУ на тиристорах и микросхеме
Схема автомат зу
Автоматическое зарядное устройство 12 В
Это очень простая схема приставки к вашему уже имеющемуся зарядному устройству. Которая будет контролировать напряжение заряда аккумуляторной батареи и при достижении выставленного уровня — отключать его от зарядника, тем самым предотвращая перезарядку аккумулятора.Это устройство не имеет абсолютно никаких дефицитных деталей. Вся схема построена всего на одном транзисторе. Имеет светодиодные индикаторы, отображающие состояние: идет зарядка или батарея заряжена.
Кому пригодятся это устройство?
Такое устройство обязательно пригодится автомобилистам.
Тем у кого есть не автоматическое зарядное устройство. Это приспособление сделает из вашего обычного зарядного устройства — полностью автоматический зарядник. Вам больше не придется постоянного контролировать зарядку вашей батареи. Все что нужно будет сделать, это поставить аккумулятор заряжаться, а его отключение произойдет автоматически, только после полной зарядки.Схема автоматического зарядного устройства
Вот собственно и сама схема автомата. Фактически это пороговое реле, которое срабатывает при превышении определенного напряжения. Порог срабатывания устанавливается переменным резистором R2. Для полностью заряженного автомобильного аккумулятора он обычно равен — 14,4 В.
Схему можете скачать здесь — http://www.mediafire.com/file/0ldtxs4ma6mt2q2/12V-Auto-Cut-Off-Charger_circuit_By_hawkar_Fariq.pdf Источник: https://sdelaysam-svoimirukami.ru/?do=lastcomments
Печатная плата
Как делать печатную плату, решать Вам. Она не сложная и поэтому ее запросто можно накидать на макетной плате.
Ну или можно заморочиться и сделать на текстолите с травлением.Настройка
Если все детали исправные настройка автомата сводиться только к выставлению порогового напряжения резистором R2. Для этого подключаем схему к зарядному устройству, но аккумулятор пока не подключаем. Переводим резистор R2 в крайнее нижнее положение по схеме. Устанавливаем выходное напряжение на заряднике 14,4 В. Затем медленно вращаем переменный резистор до тех пор, пока не сработает реле. Все настроено.
Поиграемся с напряжением, чтобы убедиться что приставка надежно срабатывает при 14,4 В. После этого ваш автоматический зарядник готов к работе.
Смотрите видео работы зарядного устройства
В этом видео вы можете подробно посмотреть процесс всей сборки, регулировки и испытания в работе.
Original article in English
| Автоматическое зарядное устройство предназначено для зарядки и десульфатации 12-ти вольтовых АКБ ёмкостью от 5 до 100 Ач и оценки уровня их заряда. Зарядное имеет защиту от переполюсовки и от короткого замыкания клемм. В нём применено микроконтроллерное управление, благодаря чему осуществляются безопасные и оптимальные алгоритмы зарядки: IUoU или IUIoU, с последующей дозарядкой до полного уровня зарядки. Параметры зарядки можно подстроить под конкретный аккумулятор вручную или выбрать уже заложенные в управляющей программе. Основные режимы работы устройства для заложенных в программу предустановок. >> — первый этап — зарядка стабильным током 0.1С до достижения напряжения14.6В — второй этап -зарядка стабильным напряжением 14. — третий этап — поддержание стабильного напряжения 13.8В, пока ток не упадет до 0.01С. Здесь С — ёмкость батареи в Ач. — четвёртый этап — дозарядка. На этом этапе отслеживается напряжение на АКБ. Если оно падает ниже 12.7В, включается заряд с самого начала. Для стартерных АКБ применяем алгоритм IUIoU. Вместо третьего этапа включается стабилизация тока на уровне 0.02C до достижения напряжения на АКБ 16В или по прошествии времени около 2-х часов. По окончанию этого этапа зарядка прекращается и начинается дозарядка. >> Режим десульфатации — меню «Тренировка». Здесь осуществляется тренировочный цикл: 10 секунд — разряд током 0,01С, 5 секунд — заряд током 0.1С. Зарядно-разрядный цикл продолжается, пока напряжение на АКБ не поднимется до 14.6В. Далее — обычный заряд. >> >> Контрольно-тренировочный цикл. Если предварительно подключить дополнительную нагрузку и включить режим «Заряд» или «Тренировка», то в этом случае, сначала будет выполнена разрядка АКБ до напряжения 10.8В, а затем включится соответствующий выбранный режим. При этом измеряются ток и время разряда, таким образом, подсчитывается примерная емкость АКБ. Эти параметры отображаются на дисплее после окончания зарядки (когда появится надпись «Батарея заряжена») при нажатии на кнопку «выбор». В качестве дополнительной нагрузки можно применить автомобильную лампу накаливания. Ее мощность выбирается, исходя из требуемого тока разряда. Обычно его задают равным 0.1С — 0.05С (ток 10-ти или 20-ти часового разряда). Схема зарядного автомата для 12В АКБПринципиальная схема автоматического автомобильного ЗУ Перемещение по меню осуществляется кнопками «
влево», «вправо», «выбор». Кнопкой «ресет» осуществляется выход из любого режима работы ЗУ в главное меню. Основные параметры зарядных алгоритмов можно настроить под конкретный аккумулятор, для этого в меню есть два настраиваемых профиля. Настроенные параметры сохраняются в энергонезависимой памяти.Чтобы попасть в меню настроек нужно выбрать любой из профилей, нажать кнопку «выбор», выбрать «установки», «параметры профиля», профиль П1 или П2. Выбрав нужный параметр, нажимаем «выбор». Стрелки «влево» или «вправо» сменятся на стрелки «вверх» или «вниз», что означает готовность параметра к изменению. Выбираем нужное значение кнопками «влево» или «вправо», подтверждаем кнопкой «выбор». На дисплее появится надпись «Сохранено», что обозначает запись значения в EEPROM. Более подробно о настройке читайте на форуме. Управление основными процессами возложено на микроконтроллер. Защита от переполюсовки выполнена на транзисторе Т1, сигнализация неправильного подключения — на элементах VD1, EP1, R13. В процессе заряда постоянно контролируется зарядный ток. Если он станет равным нулю (сняли клеммы с АКБ), устройство автоматически переходит в главное меню, останавливая заряд и отключая батарею. Транзистор Т2 и резистор R12 образуют разрядную цепь, которая участвует в зарядно-разрядном цикле десульфатирующего заряда и в режиме теста АКБ. Ток разряда 0.01С задается с помощью ШИМ с порта PD5. Кулер автоматически выключается, когда ток заряда падает ниже 1,8А. Управляет кулером порт PD4 и транзистор VT1. О деталях схемы автоматической зарядкиРезистор R8 – керамический или проволочный, мощностью не менее 10 Вт, R12 — тоже 10Вт. Остальные — 0.125Вт. Резисторы R5, R6, R10 и R11 нужно применять с допустимым отклонением не хуже 0.5%. От этого будет зависеть точность измерений. Транзисторы T1 и Т1 желательно применять такие, как указаны на схеме. Но если придется подбирать замену, то необходимо учитывать, что они должны открываться напряжением на затворе 5В и, конечно же, должны выдерживать ток не ниже 10А. Подойдут, например, транзисторы с маркировкой 40N03GР, которые иногда используются в тех же БП формата АТХ, в цепи стабилизации 3.3В. ЖКИ – Wh3602 или аналогичный, на контроллере HD44780, KS0066 или совместимых с ними. «Выбор». На дисплее отобразится «Готово» и через 3 секунды устройство перейдет в главное меню. Поправочные коэффициенты хранятся в энергонезависимой памяти. Здесь стоит отметить, что если при самой первой калибровке значение напряжения на ЖКИ сильно отличается от показаний вольтметра, а токи при каком — либо КУ сильно отличаются от нуля, нужно подобрать другие резисторы делителя R5, R6, R10, R11, R8, иначе в работе устройства возможны сбои. При точных резисторах поправочные коэффициенты равны нулю или минимальны. На этом наладка заканчивается. И в заключение. Если же напряжение или ток зарядного устройства на каком-то этапе не возрастает до положенного уровня или устройство «выскакивает» в меню, нужно ещё раз внимательно проверить правильность доработки блока питания. Возможно, срабатывает защита.Переделка БП АТХ под зарядное устройствоСхема электрическая доработки стандартного ATX В схеме управления лучше использовать прецизионные резисторы, как указано в описании. При использовании подстроечников параметры не стабильные. проверено на собственном опыте. При тестировании данного ЗУ проводил полный цикл разрядки и зарядки АКБ (разряд до 10,8В и заряд в режиме тренировки, потребовалось около суток). Нагревание ATX БП компьютера не более 60 градусов, а модуля МК еще меньще.Форум по АЗУ на МК Обсудить статью АВТОМАТИЧЕСКОЕ ЗАРЯДНОЕ УСТРОЙСТВО АВТОМОБИЛЬНОЕ |
Полностью автоматическое зарядное устройство для аккумуляторов
Привет всем, в этой статье я расскажу, как можно сделать простой импульсный стабилизатор, который может быть использован в качестве автомобильной зарядки, источника питания или лабораторного блока питания.
Эта схема отлично заточена под зарядку автомобильных аккумуляторов с напряжением 12 вольт, но стабилизатор универсальный, поэтому им можно заряжать любые типы аккумуляторов, как автомобильных, так и всяких других, даже литий-ионных, если они снабжены платой балансировки.Схема зарядного устройства состоит из 2-х частей, блока питания и стабилизатора, начнём пожалуй со стабилизатора.Стабилизатор построен на популярного шим-контроллера TL494, позволит получить выходное напряжение от 2-х до 20 вольт, с возможностью ограничения выходного тока от 1 до 6 ампер, при желании ток можно поднять до 10 ампер.Процесс заряда будет осуществляться методом стабильного тока и напряжения, это наилучший способ для качественной и безопасной зарядки аккумуляторов. По мере заряда аккумулятора ток в цепи будет падать и в конце процесса будет равен 0, следовательно нет опасности перегрева аккумулятора или зарядного устройства, так что процесс не требует человеческого вмешательства.Возможно также использования этого стабилизатора в качестве лабораторного источника питания.
Теперь несколько о самой схеме
Это импульсный стабилизатор с шим-управлением, то есть КПД куда больше, чем у обычных линейных схем. Транзистор работает в ключевом режиме управляясь шим-сигналом, это снижает нагрев силового ключа. Основной транзистор управляется маломощным ключом, такое включение обеспечивает большое усиление по току и разгружает микросхему ШИМ.По сути это аналог составного транзистора. Транзистор нужен с током на менее 10 ампер, возможно также использование составных транзисторов прямой проводимости. Регулировка выходного напряжения осуществляется с помощью переменного резистора R9, для наиболее точной настройки желательно использовать многооборотный резистор, притом очень советую использовать резистор с мощностью 0.5 ватт.Нижним резистором можно установить верхнюю границу выходного напряжения, а подбором соотношения резисторов R1, R3, устанавливается нижняя граница выходного напряжения.Для более быстрой и точной подстройки этот делитель может быть заменён на многооборотный подстроечный резистор сопротивлением от 10 до 20 ком.
За ограничение тока отвечает переменный резистор R6, верхнюю границу выходного тока можно изменить подбором резистора R4.
Обратите внимание на чёткое срабатывание функции ограничения, даже при коротком замыкании, ток не более 6.5 ампер. Регулируется довольно плавно, если использовать многооборотный резистор.
Токовый шунт или датчик тока…, тут хотел бы обратить ваше внимание на то, что входные и выходные земли разделяются шунтом, обратите на это внимание при сборке. В качестве шунта можно использовать отрезок нихромовый проволоки с нужным сопротивлением. В моём же варианте было использование snd-шунты, которые можно найти на платах защиты аккумуляторов от ноутбука. Номинальное сопротивление шунта 0.5 ом +- 50%. При токе в 6 ампер такой шунт справляется очень даже не плохо.Силовой дроссель… Сердечник взят из выходного дросселя групповой стабилизации компьютерного блока питания, обмотка состоит из 30 витков, намотана двойным проводом, диаметр каждого составляет 1 мм.
Тут важен один момент, количество нужно будет подобрать в зависимости от рабочей частоты генератора и материалов магнитопровода. Не верно подобранный дроссель приведёт к сильному нагреву силового ключа при больших токах, это легко понять по характерному свисту при токах в 2-3 ампера, если свист присутствует, то нужно увеличить рабочую частоту генератора.Для этих целей сопротивление резистора R2 снижается до 1 ком и последовательно ему подключается многооборотный подстроечный резистор на 10 ком, таким образом частоту генератора можно менять в пределах от 50 до 550 кГц.
Введите электронную почту и получайте письма с новыми поделками.
После настройки на нужную частоту, подстроечный резистор выпаивается, измеряется его сопротивление, прибавляется к полученному числу сопротивление дополнительного резистора в 1 ком и сборка заменяется одним постоянным резистором близкого сопротивления. Этим настройка завершена…
Силовой диод VD1 очень советую — шотки, с напряжение не менее 60 вольт и током от 10 ампер.
При токах в 3-4 ампера тепловыделения почти не наблюдается, если же собираетесь гонять схему на больших токах, то нужен радиатор. Возможно и применение обычных импульсных диодов с нужным током.В качестве источника питания может быть задействован либо импульсный блок питания, либо сетевой трансформатор дополненный диодным выпрямителем и сглаживающим конденсатором. В обоих случаях постоянное напряжение с источника питания должно быть не менее 16\17 вольт и ток до 10 ампер.
Я использовал обыкновенный трансформатор с диодным мостом. Ну вот вроде и всё, всем спасибо за внимание, печатка находиться в архиве.Архив к статье; скачать…
Автор; АКА Касьян
Зарядное устройство автомат для автомобильных АКБ
Это зарядное устройство верой и правдой служит уже года 4, причём оно в отличии от многих других самодельных и промышленных автозарядок имеет несколько преимуществ, которые и сподвигли на создание сего девайса. Во-первых простота и надёжность схемы (без всяких процессоров) и наглядный простой светодиодный индикатор — полоска по вольтам.
Псевдо-аналоговый вольтметр на 12 светодиодах был сделан на микросхеме UAA180, которую выпаял с какого-то тахометра. А к контактам АС подключаем трансформатор ~14 В / 5 А.
Схема автоматической зарядки для батарей авто
Автоматизация зарядки основана на так называемом компараторе — система, взятая из старых схем по заряду батареек + немного собственных модификаций. Задача модуля состоит в том, чтобы управлять реле (с контактами на 10 А), которое в свою очередь подает 12 В выпрямленного напряжения от основной вторичной обмотки на свинцовый АКБ.
Контроллер имеет вентилятор на достойном кулере из старого источника питания ПК. В качестве датчика температуры использовались 4 диода 1N4148, соединенных последовательно, получив изменение напряжения примерно 10 мВ / С. Установлен порог переключения примерно 40C, но вентилятор редко включается даже летом.
Корпус готовый из набора. Лицевая панель напечатана на желтой клейкой бумаге, на которой также прикрепил самоклеющуюся пленку.
Решение оказалось надёжным и сохранилось в течение 4-х лет в самых трудных условиях (гаражи, подвалы) без повреждений. Под трансформатором, на задней панели и в верхней части, просверлил несколько десятков вентиляционных отверстий. Вентилятор был установлен таким образом, чтобы он вытягивал теплый воздух наружу. В течение многих часов работы корпус зарядного лишь слегка теплый.
Принцип действия автоматического ЗУ
Выпрямитель для заряда АКБ имеет 3 режима работы, выбранных переключателем:
- Автоматическая зарядка — заряд начнется только после подключения батареи, если ее напряжение будет больше 10 В и закончится, когда оно достигнет 15 В;
- Нет зарядки — переключатель в среднем положении — полезен для замера фактического напряжения батареи;
- Непрерывная зарядка — на клеммах постоянно подается напряжение, независимо от того, подключена ли батарея и каково ее реальное напряжение.
Вольтметр имеет нижнюю пороговую настройку измеряемого напряжения и верхнюю.
Там использованы потенциометры, чтобы точно установить пороговые значения. Диапазон измеряемого напряжения составляет 6 вольт, поэтому 6 [В] / 12 [LED] = 0,5 В / LED, и на практике оно так и есть. Задача вольтметра — показать, какое примерно напряжение находится на клеммах аккумулятора.
За последние годы это самодельное зарядное устройство зарядило десятки батарей, в том числе у соседей по гаражному массиву. Начиная от новых 80 Ач — до старых 36 Ач и собрало очень лестные отзывы. Несмотря на отсутствие регулировки тока зарядки, схема работает отлично. Чем выше емкость аккумулятора, тем выше начальный зарядный ток (низкое внутреннее сопротивление батареи). Самый высокий ток составляет 6 А при зарядке аккумулятора емкостью 80 Ач. Типичный начальный ток 3-5 А, в зависимости от типа батареи. По завершении процесса система отключается, что слышно щелчком реле.
Какой вольтаж должен быть на авто АКБ
Обратите внимание что газы (то есть разделение воды на кислород и водород), являются признаком окончания зарядки аккумулятора, этот процесс начинается когда напряжение батареи превышает 14,4 В (2,4 В на ячейку).
Производители аккумуляторов рекомендуют зарядку до 15 В (2,5 В на ячейку). Превышение этого напряжения может привести к повреждению аккумулятора. Также, по словам производителей, напряжение в установке автомобиля должно составлять 13,9-14,5 В. В конце зарядки ток составляет около 1 А.
Превышение значения 14,5 В приводит к довольно быстрому увеличению электролиза, в случае неоткрытых батарей — это реальная проблема. Для AGM и GEL еще хуже, потому что, если системы рекомбинации не справятся, то даже инвазивная заливка не является вариантом. Возможен уход активной массы и проблемы с АКБ в более позднее время, если не сразу.
Типичный автомобильный аккумулятор, состоящий из 6 ячеек, имеет:
- электродвижущая сила: приблизительно 12,6 В
- номинальное напряжение одной ячейки: 2,105 В
- минимальное зарядное напряжение 10,8 В
- после окончания заряда минимум: 13,9 В, максимум 14,5 В
- коэффициент саморазряда аккумулятора : 3-20% в месяц
- типичный зарядный ток 1 / 10 С
- долговечность: 500 — 800 циклов.

Напряжение батареи должно быть измерено через 12 часов после зарядки, чтобы обеспечить точные данные. После полной зарядки напряжение быстро падает до 13,2 В, а затем медленно до 12,6 вольт. В случае глубокой разрядки аккумулятора, целесообразно зарядить его постоянным током до напряжения 16 вольт.
Автоматическое ЗУ своими руками — DRIVE2
Однажды зимой сел аккумулятор и я решил сделать АЗУ, можно было бы купить новый, но для меня это не интересно))) Нашел в интернете схему и немного переделал её, а именно добавил сигнальную арматуру, кулер для охлаждения, предохранители на 10А, двухполюсный выключатель, вольтметр с амперметром и получилась такая схемка)))
Полный размер
А вот и готовое АЗУ
Полный размер
Полный размер
Полный размер
Полный размер
Полный размер
Полный размер
Полный размер
Полный размер
Ну и немного фото АЗУ в действии
Полный размер
Полный размер
Полный размер
АКБ заряжен(но не полностью), поэтому ток зарядки не большой
Тест с автомобильной лампочкой 55Вт
Полный размер
Полный размер
Список деталей:
R1 = 4,7 кОм (не меньше 2Вт)
R2 = 10K подстроечный (не меньше 2Вт)
T1 = BC547B (или аналог)
Реле = 12В, 400 Ом, SPDT (я использовал обычное реле от авто на 70А(такое нашел у себя))
TR1 = напряжение вторичной обмотки 14 В, ток 1/10 от емкости АКБ;
Диодный мост = на ток равный номинальному току трансформатора (я использовал на 50А, по той же причине как с реле)
Диоды D1, D2 и D3 = 1N4007;
C1 = 100uF/25V.
Схема простого зарядного устройства для АКБ
Привет всем, я за свою практику делал множество схем зарядных устройств для самых разных аккумуляторов, но в последнее время заметил, что несмотря на огромную базу схем в интернете, люди хотят видеть простую схему зарядного устройства для автомобильных аккумуляторов из очень доступных компонентов, поэтому я решил воплотить эту идею в жизнь.
Эта схема была снята из радиожурнала, которая стала очень популярной в последнее время, по сути это тиристорный регулятор напряжения, многие наверное будут осуждать мое решение об использовании именно этой схемы, ведь она не имеет узла контроля тока, защиты и многих других плюшек, которыми снабжены современные зарядные устройства.
Вы конечно правы, но именно эта схема была повторена радиолюбителями, в том числе и мною множество раз и зарекомендовала себя с лучшей стороны.
Итак, о схеме; она отличается от обычных линейных схем, обратите внимание на транзисторы Q1 и Q2, на их базе собран генератор импульсов, то есть аккумулятор по сути заряжается импульсами тока, в этом можно убедиться подключив осциллограф, такой режим работы имеет множество плюсов.
Первый из них заключается в том, что силовой элемент схемы работает не в линейном, а в ключевом режиме, следовательно, нагреваться будет меньше, и ещё импульсная зарядка может быть полезной для консульфатации аккумулятора, а значит такая зарядка в теории может восстанавливать АКБ.
Генератор импульсов собран на маломощной комплементарной паре, можно использовать буквально любые маломощные транзисторы, например наши КТ 361 и КТ 315. Выходной ток может доходить до 10 ампер, следовательно с ее помощью можно эффективно заряжать аккумуляторы с ёмкостью до 100 ампер\часов.
Диодный мост нужен с запасом, советую использовать диоды ампер на 15-20, я ставил готовую сборку на 30 ампер. Сетевой понижающий трансформатор должен обеспечивать выходное напряжение не менее 15 или 16 вольт и соответствующий ток.
Тут важно запомнить — эффективный ток заряда для автомобильных свинцово-кислотных аккумуляторов составляет десятую часть от ёмкости аккумулятора, например аккумулятор на 60 ампер\часов эффективный ток заряда должен быть в районе 6 ампер и т.д.
В моем варианте был использован готовый трансформатор от источника бесперебойного питания, по мне это хороший вариант. Мне повезло и обмотки трансформатора оказались медными, а не алюминиевыми как это бывает с бюджетными бесперебойниками.
Порывшись в старом хламе мне удалось найти только один тиристор, но к сожалению и тот оказался нерабочим, по идее можно собрать аналог тиристора, но я решил использовать обычный транзистор типа империи MJE13009 и всё прекрасно заработало.
переделал на транзистор
Печатная плата получилась довольно компактной, кстати исходный файл платы доступен для скачивания в конце статьи. Транзисторы и диодный мост устанавливают на радиатор, конструкцию также желательно дополнить кулером. Индикаторы поставил стрелочные, амперметр на 1 ампер, но после замены шунта он стал отображать ток до 10 ампер, вольтметр на 15 вольт.
Хотел всё это дело собрать в корпусе от блока питания компьютера но на данный момент работаю над несколькими проектами и времени попросту нет, но в дальнейшем обязательно займусь изготовлением корпуса.
Введите электронную почту и получайте письма с новыми поделками.
Выходное напряжение регулируется от чистого ноля. Процесс зарядки автомобильных аккумуляторов происходит следующим образом, включаем зарядное устройство в сеть и вращением переменного резистора добиваемся на выходе 14 и 14.4 вольт выходного напряжения.
Это напряжение полностью заряженного автомобильного аккумулятора, дальше подключаем зарядку к аккумулятору не забывая соблюдать полярность, то есть плюс к плюсу, а минус к минусу.
По мере заряда аккумуляторной батареи ток будет снижаться и в конце процесса значение будет близким к нулю, этим заряд можно считать завершенным.
Плохо то, что схема лишена защиты от коротких замыканий, может спасти только предохранитель, также отсутствует функция защиты от переполюсовки питания, но все это можно дополнить и позже, было бы желание))).
Плата в формате .lay; скачать…
Автор; АКА КАСЬЯН
Самодельное зарядное устройство для аккумулятора автомобиля
На фотографии представлено самодельное автоматическое зарядное устройство для зарядки автомобильных аккумуляторов на 12 В током величиной до 8 А, собранного в корпусе от милливольтметра В3-38.
Почему нужно заряжать аккумулятор автомобиля
зарядным устройством
АКБ в автомобиле заряжается с помощью электрического генератора. Для защиты электрооборудования и приборов от повышенного напряжения, которое вырабатывает автомобильным генератором, после него устанавливают реле-регулятор, который ограничивает напряжение в бортовой сети автомобиля до 14,1±0,2 В. Для полной же зарядки аккумулятора требуется напряжение не менее 14,5 В.
Таким образом, полностью зарядить АКБ от генератора невозможно и перед наступлением холодов необходимо подзаряжать аккумулятор от зарядного устройства.
Анализ схем зарядных устройств
Для зарядки автомобильного аккумулятора служат зарядные устройства. Его можно купить готовое, но при желании и небольшом радиолюбительском опыте можно сделать своими руками, сэкономив при этом немалые деньги.
Схем зарядных устройств автомобильных аккумуляторов в Интернете опубликовано много, но все они имеют недостатки.
Зарядные устройства, сделанные на транзисторах, выделяют много тепла, как правило, боятся короткого замыкания и ошибочного подключения полярности аккумулятора. Схемы на тиристорах и симисторах не обеспечивают требуемой стабильность зарядного тока и издают акустический шум, не допускают ошибок подключения аккумулятора и излучают мощные радиопомехи, которые можно уменьшить, одев на сетевой провод ферритовое кольцо.
Привлекательной выглядит схема изготовления зарядного устройства из блока питания компьютера. Структурные схемы компьютерных блоков питания одинаковые, но электрические разные, и для доработки требуется высокая радиотехническая квалификация.
Интерес у меня вызвала конденсаторная схема зарядного устройства, КПД высокий, тепла не выделяет, обеспечивает стабильный ток заряда вне зависимости от степени заряда аккумулятора и колебаний питающей сети, не боится коротких замыканий выхода. Но тоже имеет недостаток. Если в процессе заряда пропадет контакт с аккумулятором, то напряжение на конденсаторах возрастает в несколько раз, (конденсаторы и трансформатор образуют резонансный колебательный контур с частотой электросети), и они пробиваются. Надо было устранить только этот единственный недостаток, что мне и удалось сделать.
В результате получилась схема зарядного устройства без выше перечисленных недостатков. Более 16 лет заряжаю ним любые кислотные аккумуляторы на 12 В. Устройство работает безотказно.
Принципиальная схема автомобильного зарядного устройства
При кажущейся сложности, схема самодельного зарядного устройства простая и состоит всего из нескольких законченных функциональных узлов.
Если схема для повторения Вам показалась сложной, то можно собрать более простую, работающую на таком же принципе, но без функции автоматического отключения при полной зарядке аккумулятора.
Схема ограничителя тока на балластных конденсаторах
В конденсаторном автомобильном зарядном устройстве регулировка величины и стабилизация силы тока заряда аккумулятора обеспечивается за счет включения последовательно с первичной обмоткой силового трансформатора Т1 балластных конденсаторов С4-С9. Чем больше емкость конденсатора, тем больше будет ток заряда аккумулятора.
Практически это законченный вариант зарядного устройства, можно подключить после диодного моста аккумулятор и зарядить его, но надежность такой схемы низкая. Если нарушится контакт с клеммами аккумулятора, то конденсаторы могут выйти из строя.
Емкость конденсаторов, которая зависит от величины тока и напряжения на вторичной обмотке трансформатора, можно приблизительно определить по формуле, но легче ориентироваться по данным таблицы.
Для регулировки тока, чтобы сократить количество конденсаторов, их можно подключать параллельно группами. У меня переключение осуществляется с помощью двух галетного переключателя, но можно поставить несколько тумблеров.
Схема защиты
от ошибочного подключения полюсов аккумулятора
Схема защиты от переполюсовки зарядного устройства при неправильном подключении аккумулятора к выводам выполнена на реле Р3. Если аккумулятор подключен неправильно, диод VD13 не пропускает ток, реле обесточено, контакты реле К3.1 разомкнуты и ток не поступает на клеммы аккумулятора. При правильном подключении реле срабатывает, контакты К3.1 замыкаются, и аккумулятор подключается к схеме зарядки. Такую схему защиты от переполюсовки можно использовать с любым зарядным устройством, как транзисторным, так и тиристорным. Ее достаточно включить в разрыв проводов, с помощью которых аккумулятор подключается к зарядному устройству.
Схема измерения тока и напряжения зарядки аккумулятора
Благодаря наличию переключателя S3 на схеме выше, при зарядке аккумулятора есть возможность контролировать не только величину тока зарядки, но и напряжение. При верхнем положении S3, измеряется ток, при нижнем – напряжение. Если зарядное устройство не подключено к электросети, то вольтметр покажет напряжение аккумулятора, а когда идет зарядка аккумулятора, то напряжение зарядки. В качестве головки применен микроамперметр М24 с электромагнитной системой. R17 шунтирует головку в режиме измерения тока, а R18 служит делителем при измерении напряжения.
Схема автоматического отключения ЗУ
при полной зарядке аккумулятора
Для питания операционного усилителя и создания опорного напряжения применена микросхема стабилизатора DA1 типа 142ЕН8Г на 9В. Микросхема это выбрана не случайно. При изменении температуры корпуса микросхемы на 10º, выходное напряжение изменяется не более чем на сотые доли вольта.
Система автоматического отключения зарядки при достижении напряжения 15,6 В выполнена на половинке микросхемы А1.1. Вывод 4 микросхемы подключен к делителю напряжения R7, R8 с которого на него подается опорное напряжение 4,5 В. Вывод 4 микросхемы подключен к другому делителю на резисторах R4-R6, резистор R5 подстроечный для установки порога срабатывания автомата. Величиной резистора R9 задается порог включения зарядного устройства 12,54 В. Благодаря применению диода VD7 и резистора R9, обеспечивается необходимый гистерезис между напряжением включения и отключения заряда аккумулятора.
Работает схема следующим образом. При подключении к зарядному устройству автомобильного аккумулятора, напряжение на клеммах которого меньше 16,5 В, на выводе 2 микросхемы А1.1 устанавливается напряжение достаточное для открывания транзистора VT1, транзистор открывается и реле P1 срабатывает, подключая контактами К1.1 к электросети через блок конденсаторов первичную обмотку трансформатора и начинается зарядка аккумулятора.
Как только напряжение заряда достигнет 16,5 В, напряжение на выходе А1.1 уменьшится до величины, недостаточной для поддержания транзистора VT1 в открытом состоянии. Реле отключится и контакты К1.1 подключат трансформатор через конденсатор дежурного режима С4, при котором ток заряда будет равен 0,5 А. В таком состоянии схема зарядного устройства будет находиться, пока напряжение на аккумуляторе не уменьшится до 12,54 В. Как только напряжение установится равным 12,54 В, опять включится реле и зарядка пойдет заданным током. Предусмотрена возможность, в случае необходимости, переключателем S2 отключить систему автоматического регулирования.
Таким образом, система автоматического слежения за зарядкой аккумулятора, исключит возможность перезаряда аккумулятора. Аккумулятор можно оставить подключенным к включенному зарядному устройству хоть на целый год. Такой режим актуален для автолюбителей, которые ездят только в летнее время. После окончания сезона автопробега можно подключить аккумулятор к зарядному устройству и выключить только весной. Даже если в электросети пропадет напряжение, при его появлении зарядное устройство продолжит заряжать аккумулятор в штатном режиме
Принцип работы схемы автоматического отключения зарядного устройства в случае превышения напряжения из-за отсутствия нагрузки, собранной на второй половинке операционного усилителя А1.2, такой же. Только порог полного отключения зарядного устройства от питающей сети выбран 19 В. Если напряжение зарядки менее 19 В, на выходе 8 микросхемы А1.2 напряжение достаточное, для удержания транзистора VT2 в открытом состоянии, при котором на реле P2 подано напряжение. Как только напряжение зарядки превысит 19 В, транзистор закроется, реле отпустит контакты К2.1 и подача напряжения на зарядное устройство полностью прекратится. Как только будет подключен аккумулятор, он запитает схему автоматики, и зарядное устройство сразу вернется в рабочее состояние.
Конструкция автоматического зарядного устройства
Все детали зарядного устройства размещены в корпусе миллиамперметра В3-38, из которого удалено все его содержимое, кроме стрелочного прибора. Монтаж элементов, кроме схемы автоматики, выполнен навесным способом.
Конструкция корпуса миллиамперметра, представляет собой две прямоугольные рамки, соединенные четырьмя уголками. В уголках с равным шагом сделаны отверстия, к которым удобно крепить детали.
Силовой трансформатор ТН61-220 закреплен на четырех винтах М4 на алюминиевой пластине толщиной 2 мм, пластина в свою очередь прикреплена винтами М3 к нижним уголкам корпуса. Силовой трансформатор ТН61-220 закреплен на четырех винтах М4 на алюминиевой пластине толщиной 2 мм, пластина в свою очередь прикреплена винтами М3 к нижним уголкам корпуса. На этой пластине установлен и С1. На фото вид зарядного устройства снизу.
К верхним уголкам корпуса закреплена тоже пластина из стеклотекстолита толщиной 2 мм, а к ней винтами конденсаторы С4-С9 и реле Р1 и Р2. К этим уголкам также прикручена печатная плата, на которой спаяна схема автоматического управления зарядкой аккумулятора. Реально количество конденсаторов не шесть, как по схеме, а 14, так как для получения конденсатора нужного номинала приходилось соединять их параллельно. Конденсаторы и реле подключены к остальной схеме зарядного устройства через разъем (на фото выше голубой), что облегчило доступ к другим элементам при монтаже.
На внешней стороне задней стенки установлен ребристый алюминиевый радиатор для охлаждения силовых диодов VD2-VD5. Тут также установлен предохранитель Пр1 на 1 А и вилка, (взята от
Автоотключение любого ЗУ автомобиля при завершении зарядки, схема
Всем привет, сегодня рассмотрим несколько универсальных схем, которые позволят отключить зарядное устройство при полной зарядке аккумулятора, иными словами внедрением этих схем можно построить автоматическое зарядное устройство или доработать функцию автоотключения промышленной зарядки.
Сразу хочу пояснить один момент, если зарядное устройство работает по принципу стабильный ток — стабильное напряжение, то нет смысла использовать функцию автоотключения, поскольку естественным образом по мере заряда батареи ток в цепи будет падать и в конце заряда он равен нулю.Схемы, которые мы сегодня рассмотрим, предназначены для работы с автомобильными свинцово — кислотными аккумуляторами, хотя они могут работать с любыми зарядными устройствами, без всякой переделки последних.
Начнём с простых схем…
Первый вариант построен всего на одном транзисторе, переключающим элементом в схеме является реле с напряжением катушки 12 вольт.
Использованы те контакты, которые замкнуты без подачи питания на реле
Резистивный делитель или переменный резистор, задает нужное напряжение, смещение на базе транзистора, тот срабатывая подаёт питание на обмотку реле, вследствие чего реле включается размыкая контакт, который в состоянии покоя был замкнут и через который протекал ток заряда.Используя подстроечный резистор мы можем выставить то напряжение при котором сработает транзистор.
Для настройки схемы удобно использовать регулируемый источник питания, на котором нужно выставить напряжение около 13.5-13.7 вольт, что равноценно напряжению полностью заряженного автомобильного аккумулятора.
Затем медленно вращая подстроечный резистор добиваемся срабатывания транзистора, а следовательно и реле при выставленном напряжении.Теперь проверяем схему еще раз, допустим в начале заряда напряжение на аккумуляторе 12 вольт, по мере заряда оно увеличивается и по достижению порога 13.5 вольт реле срабатывает, отключив зарядное устройство от сети.
Кстати, можно подключить реле следующим образом, в этом случае зарядка не отключается от сети, а просто пропадает выходное напряжение и процесс заряда прекратиться, в этом случае контакты реле должны быть рассчитаны на токи в полтора раза больше максимального выходного тока зарядного устройства.
Транзистор буквально любой обратной проводимости, советую взять транзисторы средней мощности наподобие BD139, диоды в эмиттерной цепи транзистора тоже особо не критичны, ток потребления схемы всего 10-20 миллиампер, но схема имеет несколько недостатков.
Например, низкая помехоустойчивость, из-за которых возможно ложное срабатывание реле и невысокая точность работы, из-за отсутствия источника опорного напряжения и прочих стабилизирующих узлов.
Добавив в базовую цепь ключа стабилитрон, мы решим указанные проблемы и появится возможность довольно точно выставить нужное напряжение срабатывания.
Для настройки советую использовать многооборотный подстроечный резистор. Диод VD1 защищает транзистор от самоиндукции в случае размыкания реле.
Настраиваем схему точно так, как в первом варианте, лампочка имитирует процесс заряда и подключена вместо аккумулятора, при превышении определенного порога, реле срабатывает и лампа потухает.
Вторая схема построена на базе любого таймера NE555, этот вариант похож на предыдущие, микросхема NE555 в своей конструкции содержит два компаратора, пониженное опорное напряжение формирует стабилитрон, порог срабатывания устанавливается подстроечным резистором, как только напряжение на батарее будет равна пороговому, на выходе таймера получим высокий уровень, вследствие чего сработает транзистор.
В этом варианте использовать те контакты реле, которые находятся в разомкнутом состоянии без подачи питания. Во время настройки точку «А» размыкают от выходного контакта и подключают к плюсу зарядного устройства. К выходному контакту реле подключают лампу, второй вывод лампы подключают к массе питания.
В обеих схемах порог срабатывания можно выставить в пределах от 13.5 до 14 вольт, напряжение полностью заряженного автомобильного аккумулятора составляет от 12.6 до 12.8 вольт но при заведенном двигателе напряжение доходит до 14.5 вольт, так что небольшой перезаряд аккумулятора никак не повредит.
Аналогичную схему можно собрать на базе компаратора или операционного усилителя в компараторном включении, принцип работы тот же, что и в случае внедрения таймера NE555. В этой же статье, приведены наиболее простые и доступные варианты.
Все печатки в формате .lay можно скачать для повторения.
Автор; Ака Касьян
Схема самодельного зу для автомобильного аккумулятора
Канал “автомобильные аккумуляторы” представил простую и надежную схему зу для автомобильного акб. Не сложно повторить своими руками, собирается из доступных деталей. Эту схему разработал Сергей Власов.
Купить готовое устройство или радиодетали и модули можно в этом китайском магазине.
Все радиокомпоненты можно взять от старых телевизоров, радиоприемников. Можно заказать и купить, обойдется в 2-3 доллара. Возможно, на рынке дешевле, но надежность нередко вызывает сомнения. Бывали случаи, когда у пользователей портились автомобильные аккумуляторы.
Описание схемы
Схема состоит из 14 резисторов, 5 транзисторов, 2 стабилитронов, диода, потенциометра (часто в телевизорах встречается потенциометр на 10 килоом), подстроечного сопротивления. Нам понадобится тиристор Q 202 и тумблер. Для индикации тока амперметр, для напряжения – вольтметр.
Схема зу работает в двух режимах. Ручной и автоматический. Когда включаем ручной режим, выставляем ток 3 ампера заряда. Он постоянно душит 3 амперами, неважно какое время. Когда переключаем на автоматический заряд, выставляем тоже три ампера. Когда заряд аккумулятора доходит до установленного вами параметра, например 14,7 вольта, стабилитрон закрывается и прекращает заряд аккумулятора.
Понадобится 3 транзистора КТ 315. Два КТ 361. На двух КТ 315 собран триггер. На КТ 361 собран ключевой транзистор. Два транзистора работают как тиристоры. Дальше стоит конденсатор. На 0,47 микрофарада. Любой диод.
Проблема была найти три сопротивления. Два по 15 Ом, один на 9 Ом.
По ссылкам:
Скачать плату.
Схема зу.
остается распечатать и собрать себе такое же автомобильное зу.
Размеры печатной платы. 3,6x36x77 мм.
Чем хорошо это зарядное устройство?
Автоматический режим. Когда автор видеоролика заряжает свой аккумулятор в автомобиле, выставляет на минимум, установив 2 ампера. Можно спокойно ложиться отдыхать. Ничего не кипит, акб полностью заряжается. Ставит нагрузку на акб еще лампочку на несколько Ватт. Для чего это небольшая нагрузка? Это хорошо помогает от сульфатации пластин, которая губит аккумуляторы. Схема настроена на порог отключения 14,7 вольта. Когда батарея набрала емкость до этого параметра, ЗУ отключается. Тем временем лампочка садит аккумулятор, он немного разряжается. Когда он доходит до 14 12 вольт, схема снова включается и акб снова переходит в режим зарядки. Этим способом мы предотвращаем сульфатацию.
В данной схеме автор использует амперметр от магнитофона Весна. Подойдет и другой.
Видео, на котором показано зу для акб авто.
Самодельное зарядное устройство для автомобильного аккумулятора из БП АТХ, схемы
Многие автолюбители отлично знают, что для продления срока службы аккумуляторной батареи требуется периодическая ее подзарядка именно от зарядного устройства, а не от генератора автомобиля.
И чем больше срок службы аккумулятора, тем чаще его нужно заряжать, чтобы восстанавливать заряд.
Без зарядных устройств не обойтись
Для выполнения данной операции, как уже отмечено, используются зарядные устройства, работающие от сети 220 В. Таких устройств на автомобильном рынке очень много, они могут обладать различными полезными дополнительными функциями.
Однако все они выполняют одну работу – преобразуют переменное напряжение 220 В в постоянное – 13,8-14,4 В.
В некоторых моделях сила тока при зарядке регулируется вручную, но есть и модели с полностью автоматической работой.
Из всех недостатков покупных зарядных устройств можно отметить высокую их стоимость, и чем «навороченней» прибор, тем цена на него выше.
А ведь у многих под рукой есть большое количество электроприборов, составные части которых вполне могут подойти для создания самодельного зарядного устройства.
Да, самодельный прибор выглядеть будет не так презентабельно, как покупной, но ведь его задача – заряжать АКБ, а не «красоваться» на полке.
Одними из важнейших условий при создании зарядного устройства – это хоть начальное знание электротехники и радиоэлектроники, а также умение держать в руках паяльник и уметь правильно им пользоваться.
Далее рассмотрим несколько схем зарядных устройств для АКБ, которые можно создать из старых электроприборов или составных частей электроники.
ЗУ из лампового телевизора
Первой будет схема, пожалуй, самая простейшая, и справиться с ней сможет практически любой автолюбитель.
Для изготовления простейшего зарядного устройства понадобиться всего лишь две составные части – трансформатор и выпрямитель.
Главное условие, которым должно соответствовать зарядное устройство – это сила тока на выходе из прибора должна составлять 10% от емкости АКБ.
То есть, зачастую на легковых авто применяется батарея на 60 Ач, исходя из этого, на выходе из прибора сила тока должна быть на уровне 6 А. При этом напряжение 13,8-14,2 В.
Если у кого-то стоит старый ненужный ламповый советский телевизор, то лучше трансформатора, чем из него не найти.
Принципиальная схема зарядного устройства из телевизора имеет такой вид.
Зачастую на таких телевизорах устанавливался трансформатор ТС-180. Особенностью его являлось наличие двух вторичных обмоток, по 6,4 В и силой тока 4,7 А. Первичная обмотка тоже состоит из двух частей.
Вначале потребуется выполнить последовательное подключение обмоток. Удобство работ с таким трансформатором в том, что каждый из выводов обмотки имеет свое обозначение.
Для последовательного соединения вторичной обмотки нужно соединить между собой выводы 9 и 9\’.
А к выводам 10 и 10\’ – припаять два отрезка медного провода. Все провода, которые припаиваются к выводам должны иметь сечение не менее 2,5 мм. кв.
Что касается первичной обмотки, то для последовательного соединения нужно соединить между собой выводы 1 и 1\’. Провода с вилкой для подключения к сети нужно припаять к выводам 2 и 2\’. На этом с трансформатором работы завершены.
Далее нужно сделать диодный мост. Для этого потребуется 4 диода, способных работать с током в 10 А и выше. Для этих целей подойдут диодные мосты Д242 или аналоги Д246, Д245, Д243.
На схеме указано, как должно производится подключение диодов – к диодному мосту припаиваются провода, идущие от выводов 10 и 10\’, а также провода, которые будут идти к АКБ.
Не стоит забывать и о предохранителях. Один из них рекомендуется установить на «плюсовом» выводе с диодного моста. Этот предохранитель должен быть рассчитан на ток не более 10 А. Второй предохранитель (на 0,5 А) нужно установить на выводе 2 трансформатора.
Перед началом зарядки лучше проверить работоспособность устройства и проверить его выходные параметры при помощи амперметра и вольтметра.
Иногда бывает, что сила тока несколько больше, чем требуется, поэтому некоторые в цепь установить 12-вольтовую лампу накаливания с мощностью от 21 до 60 Ватт. Эта лампа «заберет» на себя излишки силы тока.
ЗУ из микроволновой печи
Некоторые автолюбители используют трансформатор от сломанной микроволновой печи. Но этот трансформатор нужно будет переделывать, поскольку он является повышающим, а не понижающим.
Необязательно, чтобы трансформатор был исправен, поскольку в нем зачастую сгорает вторичная обмотка, которую в процессе создания устройства все равно придется удалять.
Переделка трансформатора сводится к полному удалению вторичной обмотки, и намотки новой.
В качестве новой обмотки используется изолированный провод сечением не менее 2,0 мм. кв.
При намотке нужно определиться с количеством витков. Можно сделать это экспериментально – намотать на сердечник 10 витков нового провода, после чего к его концам подсоединить вольтметр и запитать трансформатор.
По показаниям вольтметра определяется, какое напряжение на выходе обеспечивают эти 10 витков.
К примеру, замеры показали, что на выходе есть 2,0 В. Значит, 12В на выходе обеспечат 60 витков, а 13 В – 65 витков. Как вы поняли, 5 витков добавляет 1 вольт.
Схема.
Ну а далее все делается, как описано выше – изготавливается диодный мост, производится соединение всех составных элементов и проверяется работоспособность.
Стоит указать, что сборку такого зарядного устройства лучше производить качественно, затем все составные части поместить в корпус, который можно изготовить из подручных материалов. Или смонтировать на основу.
Обязательно следует пометить где «плюсовой» провод, а где — «минусовой», чтобы не «переплюсовать», и не вывести из строя прибор.
ЗУ из блока питания АТХ (для подготовленных)
Более сложную схему имеет зарядное устройство, изготовленное из компьютерного блока питания.
Для изготовления устройства подойдут блоки мощностью не менее 200 Ватт моделей АТ или АТХ, которые управляются контроллером TL494 или КА7500. Важно, чтобы блок питания был полностью исправен. Не плохо себя показала модель ST-230WHF из старых ПК.
Фрагмент схемы такого зарядного устройства представлена ниже, по ней и будем работать.
Помимо блока питания также потребуется наличие потенциометра-регулятора, подстроечный резистор на 27 кОм, два резистора мощностью 5 Вт (5WR2J) и сопротивлением 0,2 Ом или один С5-16МВ.
Начальный этап работ сводится к отключению всего ненужного, которыми являются провода «-5 В», «+5 В», «-12 В» и «+12 В».
Резистор, указанный на схеме как R1 (он обеспечивает подачу напряжения +5 В на вывод 1 контроллера TL494) нужно выпаять, а на его место впаять подготовленный подстроечный резистор на 27 кОм. На верхний вывод этого резистора нужно подвести шину +12 В.
Вывод 16 контроллера следует отсоединить от общего провода, а также нужно перерезать соединения выводов 14 и 15.
В заднюю стенку корпуса блока питания нужно установить потенциометр-регулятор (на схеме – R10). Устанавливать его нужно на изоляционную пластину, чтобы он не касался корпуса блока.
Через эту стенку следует также вывести проводку для подключения к сети, а также провода для подключения АКБ.
Чтобы обеспечить удобство регулировки прибора из имеющихся двух резисторов на 5 Вт на отдельной плате нужно сделать блок резисторов, подключенных параллельно, что обеспечит на выходе 10 Вт с сопротивлением 0,1 Ом.
Далее изготовленная плата устанавливается в корпус и производится подключение всех выводов согласно схеме.
Затем следует проверить правильность соединения всех выводов и работоспособность прибора.
Финальной работой перед завершением сборки является калибровка устройства.
Для этого ручку потенциометра следует установить в среднее положение. После этого на подстроечном резисторе следует установить напряжение холостого хода на уровне 13,8-14,2 В.
Если все правильно выполнить, то при начале зарядки батареи на нее будет подаваться напряжение в 12,4 В с силой тока в 5,5 А.
По мере зарядки АКБ напряжение будет возрастать до значения, установленного на подстроечном резисторе. Как только напряжения достигнет этого значения, сила тока начнет снижаться.
Если все рабочие параметры сходятся и прибор работает нормально, остается только закрыть корпус для предотвращения повреждения внутренних элементов.
Данное устройство из блока АТХ очень удобно, поскольку при достижении полного заряда батареи, автоматически перейдет в режим стабилизации напряжения. То есть перезарядка АКБ полностью исключается.
Для удобства работ можно дополнительно прибор оснастить вольтметром и амперметром.
Итог
Это только несколько видов зарядных устройств, которые можно изготовить в домашних условиях из подручных средств, хотя вариантов их значительно больше.
Особенно это касается зарядных устройств, которые изготавливаются из блоков питания компьютера.
Если у вас есть опыт в изготовлении таких устройств делитесь им в комментариях, многие буду очень признательны за это.
СХЕМА АВТОМАТИЧЕСКОГО ЗАРЯДНОГО УСТРОЙСТВА
Применение надёжных зарядных устройств является одним из главных условий стабильной и продолжительной работы автоаккумулятора. Зарядное устройство Кедр заслужило доверие у большого количества пользователей. Простое в эксплуатации и многофункциональное, это недорогое автоматизированное ЗУ пользуется стабильным спросом у бывалых водителей и у новичков-автомобилистов.Характеристики зарядного устройства Кедр-Авто 4А
— Номинальное напряжение питающей сети, В 220
— Частота сети, Гц 50
— Зарядный ток, А (макс.) 4 A
Принципиальная электрическая схема АЗУ
Печатная плата и подключение АЗУ
Если нет возможности купить его, можно без проблем собрать самому. Что я и сделал. Транзисторы применил импортные вс556b (pnp) и bc337-40 (npn) вместо кт315 и кт361. На фото заводская плата зарядного и моя самодельная.
Заводская плата автоматического зарядного
Самодельная сборка платы
Собрал данное устройство, проверил — работает отлично, мне нравится. Это зарядное устройство имеет:
— режим автомат — режим десульфат
— защиту при неправильном подключении и коротком замыкании.
Форум по АЗУ КЕДР-М
Обсудить статью СХЕМА АВТОМАТИЧЕСКОГО ЗАРЯДНОГО УСТРОЙСТВА
Как зарядить аккумулятор автомобиля 12 вольтовым трансформатором. Простое автоматическое зарядное устройство. Сборка ЗУ из старых радиодеталей
Для автомобильных аккумуляторов, так как промышленные образцы имеют довольно высокую стоимость. А сделать самому такое устройство можно довольно быстро, причем из подручных материалов, которые имеются практически у каждого. Из статьи вы узнаете, как самостоятельно изготовить зарядные устройства с минимальными затратами. Рассмотрены будут две конструкции — с автоматической регулировкой тока заряда и без нее.
Основа зарядчика — трансформатор
В любом зарядчике вы найдете основной компонент — трансформатор. Стоит заметить, что есть схемы устройств, построенных по бестрансформаторной схеме. Но они являются опасными, так как нет защиты от сетевого напряжения. Следовательно, во время изготовления можно получить удар электрическим током. Намного эффективнее и проще оказываются трансформаторные схемы, в них имеется гальваническая развязка от сетевого напряжения. Для изготовления зарядного устройства вам потребуется мощный трансформатор. Его можно найти, разобрав непригодную микроволновую печку. Впрочем, запчасти от этого электроприбора можно использовать, чтобы сделать зарядное устройство для аккумулятора своими руками.
В старых ламповых телевизорах применялись трансформаторы ТС-270, ТС-160. Эти модели прекрасно подойдут для конструирования зарядчика. Их использовать оказывается даже эффективнее, так как на них уже имеются две обмотки по 6,3 вольт. Причем с них можно собрать ток до 7,5 ампер. А при зарядке автомобильного аккумулятора необходим ток, равный 1/10 от емкости. Следовательно, при емкости батареи 60 а*ч вам необходимо заряжать ее силой тока 6 ампер. Но если нет обмоток, удовлетворяющих условию, потребуется ее сделать. А теперь о том, как изготовить самодельное зарядное устройство для автомобиля как можно быстрее.
Перемотка трансформатора
Итак, если вы решили использовать преобразователь от микроволновой печи, то нужно убрать вторичную обмотку. Причина кроется в том, что на трансформаторы эти повышающие, они преобразуют напряжение до значения около 2000 вольт. Магнетрону необходимо питание в 4000 вольт, поэтому используется схема удвоения. Вам же такие значения не потребуются, поэтому безжалостно избавляйтесь от вторичной обмотки. Вместо нее наматываете провод с сечением 2 кв. мм. Но вы же не знаете, какое количество витков необходимо? Это нужно выяснить, воспользоваться можно несколькими способами. И это нужно обязательно делать, когда изготавливается зарядное устройство для аккумулятора своими руками.
Самый простой и надежный — это экспериментальный. Производите намотку десяти витков провода, который будете использовать. Зачищаете его края и включаете в сеть трансформатор. Производите замер напряжения на вторичной обмотке. Допустим, эти десять витков выдают 2 В. Следовательно, с одного витка собирается 0,2 В (десятая часть). Вам необходимо не менее 12 В, а лучше, если на выходе будет значение, близкое к 13. Один вольт дадут пять витков, теперь нужно 5*12=60. Искомое значение — 60 витков провода. Второй способ более сложный, придется считать сечение магнитопровода трансформатора, нужно знать число витков первичной обмотки.
Выпрямительный блок
Можно сказать, что самые простые самодельные зарядные устройства для автомобильных аккумуляторов состоят из двух узлов — преобразователя напряжения и выпрямителя. Если не желаете тратить много времени на сборку, то можно использовать однополупериодную схему. Но если решили собрать зарядчик, что называется, на совесть, то лучше воспользоваться мостовой. Желательно выбирать диоды, обратный ток которых 10 ампер и выше. Они, как правило, имеют металлический корпус и крепление с гайкой. Стоит также отметить, что каждый полупроводниковый диод следует устанавливать на отдельный радиатор, чтобы улучшить охлаждение его корпуса.
Небольшая модернизация
Впрочем, на этом можете остановиться, простое самодельное зарядное устройство готово к использованию. Но его можно дополнить измерительными приборами. Собрав в едином корпусе все компоненты, надежно закрепив их на своих местах, можно заняться и дизайном лицевой панели. На ней можно расположить два прибора — амперметр и вольтметр. С их помощью вы сможете производить контроль напряжения и тока зарядки. Если есть желание, то установите светодиод или лампу накаливания, которую подключите к выходу выпрямителя. С помощью такой лампы вы будете видеть, включен ли зарядчик в сеть. При необходимости дополните малогабаритным выключателем.
Автоматическая регулировка тока зарядки
Неплохие результаты показывают самодельные зарядные устройства для автомобильных аккумуляторов, имеющие функцию автоматической регулировки тока. Несмотря на кажущуюся сложность, эти устройства очень просты. Правда, потребуются некоторые компоненты. В схеме используются стабилизаторы тока, например LM317, а также его аналоги. Стоит отметить, что этот стабилизатор заслужил доверие у радиолюбителей. Он безотказный и долговечный, характеристики у него превосходят отечественные аналоги.
Кроме него, также потребуется регулируемый стабилитрон, например TL431. Все микросхемы и стабилизаторы, используемые в конструкции, необходимо монтировать на отдельные радиаторы. Принцип работы LM317 заключается в том, что «лишнее» напряжение преобразуется в тепло. Следовательно, если у вас с выхода выпрямителя идет не 12 В, а 15 В, то «лишние» 3 В будут уходить в радиатор. Многие самодельные зарядные устройства для автомобильных аккумуляторов делаются без соблюдения строгих требований к внешней оболочке, но лучше, если они будут заключены в алюминиевый корпус.
Заключение
В завершении статьи хотелось бы отметить, что такое устройство, как автомобильный зарядчик, нуждается в качественном охлаждении. Поэтому следует предусмотреть установку кулеров. Использовать лучше всего те, которые монтируются в компьютерных блоках питания. Только обратите внимание на то, что им необходимо питание 5 вольт, а не 12. Поэтому придется дополнять схему, внедрять в нее стабилизатор напряжения на 5 вольт. Еще много можно говорить про зарядные устройства. Схема автозарядчика проста для повторения, а устройство будет полезно в любом гараже.
Самодельные зарядные устройства для аккумуляторов обычно имеют очень простую конструкцию, а дополнительно к тому и повышенную надежность как раз ввиду простоты схемы. Еще один плюс от изготовления зарядки своими руками – относительная дешевизна комплектующих и как результат – невысокая себестоимость прибора.
Почему сборная конструкция лучше покупного
Основная задача подобной техники – поддерживать на требуемом уровне заряд аккумуляторной батареи автомобиля в случае необходимости. Если разрядка АКБ произошла рядом с домом, где есть нужное устройство, то проблем не возникнет. В противном случае, когда нет подходящей техники для питания аккумулятор, и средств тоже недостаточно, можно собрать прибор своими руками.
Необходимость использования вспомогательных средств для подпитки АКБ автомобиля обусловлена в первую очередь низкими температурами в холодное время года, когда наполовину разряженная аккумуляторная батарея представляет собой главную, а иногда и вовсе не разрешимую проблему, если только вовремя не подзарядить АКБ. Тогда самодельные зарядные устройства для питания автомобильных аккумуляторов станут спасением для пользователей, которые не планируют вкладываться в такую технику, по крайней мере, в данный момент.
Принцип действия
До определенного уровня АКБ авто может получать питание от самого транспортного средства, а если точнее, от электрогенератора. После этого узла обычно устанавливается реле, ответственное за установку напряжения не более 14,1В. Чтобы аккумуляторная батарея зарядилась до предела, необходимо более высокое значение данного параметра – 14,4В. Соответственно, для реализации такой задачи как раз и применяются АКБ.
Основные узлы данного устройства – трансформатор и выпрямитель. В результате на выход подается постоянный ток с напряжением определенной величины (14,4В). Но почему наблюдается разбег с напряжением самой батареи – 12В? Это делается с целью обеспечения возможности зарядить АКБ, разряженной до уровня, когда значение данного параметра аккумулятора приравнивалось 12В. Если зарядка будет характеризоваться таким же по значению параметром, то в результате питание АКБ станет сложно выполнимой задачей.
Смотрим видео, самое простое устройство для заряда АКБ:
Но здесь есть нюанс: небольшое превышение уровня напряжения аккумуляторной батареи не является критичным, тогда как существенно завышенная величина этого параметра очень плохо скажется в дальнейшем на работоспособности АКБ. Принцип функционирования, которым отличается любое, даже самое простое зарядное устройство для питания автомобильного аккумулятора, заключается в повышении уровня сопротивления, что приведет к снижению зарядного тока.
Соответственно, чем больше значение напряжения (стремится к 12В), тем меньше ток. Для нормальной работы АКБ желательно устанавливать определенную величину тока заряда (порядка 10% от емкости). В спешке велик соблазн изменить значение этого параметра на большее, однако, это чревато негативными последствиями для самой аккумуляторной батареи.
Что потребуется для изготовления АКБ?
Основные элементы простой конструкции: диод и обогреватель. Если правильно (последовательно) подключить их к АКБ, можно добиться желаемого – аккумуляторная батарея будет заряжена через 10 часов. Но любителям экономить электроэнергию такое решение может не подойти, потому как расход в этом случае составит порядка 10 кВт. Работа полученного устройства характеризуется невысоким КПД.
Основные элементы простой конструкции
Но для создания подходящей модификации придется несколько видоизменить отдельные элементы, в частности, трансформатор, мощность которого должна быть на уровне 200-300 Вт. При наличии старой техники, подойдет данная деталь из обычного лампового телевизора. Для организации системы вентиляции пригодится кулер, лучше всего, если он будет от компьютера.
Когда создается простое зарядное устройство для питания аккумулятора своими руками, в качестве основных элементов выступает еще транзистор и резистор. Чтобы наладить работу конструкции, понадобится компактный снаружи, но довольно вместительный корпус из металла, хороший вариант – короб от стабилизатора.
В теории такого рода технику сможет собрать даже начинающий радиолюбитель, который ранее не сталкивался со сложными схемами.
Схема простого устройства для заряда аккумулятора
Основная трудность заключается в необходимости видоизменить трансформатор. При таком уровне мощности обмотки характеризуются невысокими показателями напряжения (6-7В), ток будет равен 10А. Обычно же требуется напряжение 12В или 24В, в зависимости от типоисполнения аккумуляторной батареи. Чтобы получить такие значения на выходе устройства, необходимо обеспечить параллельное соединение обмоток.
Поэтапная сборка
Самодельное зарядное устройство для питания аккумулятора автомобиля начинается с подготовки сердечника. Наматывание провода на обмотки выполняется с максимальным уплотнением, важно, чтобы витки плотно прилегали друг к другу, и не оставалось просветов. Нельзя забывать и об изоляции, которая ставится с интервалом в 100 витков. Сечение провода первичной обмотки – 0,5 мм, вторичной – от 1,5 до 3,0 мм. Если учесть, что при частоте 50 Гц 4-5 витков могут обеспечить напряжение 1В, соответственно, для получения 18В требуется порядка 90 витков.
Далее, подбирается диод подходящей мощности, чтобы выдерживать подаваемые на него в будущем нагрузки. Лучший вариант – генераторный диод автомобиля. Чтобы исключить риск перегрева, необходимо обеспечить эффективную циркуляцию воздуха внутри корпуса такого прибора. Если короб не перфорирован, следует позаботиться об этом до начала сборки. Кулер необходимо подключить к выходу зарядного устройства. Основная его задача – охлаждение диода и обмотки трансформатора, что учитывается при выборе участка для установки.
Смотрим видео, подробная инструкция по изготовлению:
Схема простого зарядного устройства для питания автомобильного аккумулятора содержит еще и переменный резистор. Для нормального функционирования зарядки необходимо получить сопротивление на уровне 150 Ом и мощность 5 Вт. Более прочих соответствует этим требованиям модель резистора КУ202Н. Можно подобрать отличный от этого вариант, но его параметры должны быть сходными по значению с указанными. Задача резистора заключается в регулировке напряжения на выходе устройства. Модель транзистора КТ819 также является наилучшим вариантом из ряда аналогов.
Оценка эффективности, себестоимость
Как видно, если необходимо собрать самодельное зарядное устройство для автомобильного аккумулятора, его схема более чем проста для реализации. Единственная трудность – компоновка всех элементов и установка их в корпус с последующим соединением. Но такую работу сложно назвать трудоемкой, а стоимость всех используемых деталей крайне мала.
Некоторые из деталей, а, быть может, и все наверняка найдутся у радиолюбителя дома, например, кулер от старого компьютера, трансформатор от лампового телевизора, старый корпус от стабилизатора. Что касается степени эффективности, то подобные устройства, собранные своими руками, не отличаются очень высоким КПД, однако, в результате все же справляются со своей задачей.
Смотрим видео, полезные советы специалиста:
Таким образом, крупных вложений в создание самодельной зарядки не требуется. Наоборот, все элементы стоят крайне мало, что выгодно оттеняет данное решение в сравнении с устройством, которое можно приобрести в готовом виде. Рассмотренная выше схема не отличается высокой эффективностью, но ее главный плюс – заряженный аккумулятор авто, хоть и спустя 10 часов. Можно усовершенствовать этот вариант или рассмотреть множество других, предлагаемых для реализации.
Необходимость зарядки АКБ возникает у многих автолюбителей. Одни для этих целей используют фирменные зарядные устройства, другие пользуются самодельными ЗУ, изготовленными в домашних условиях. Как сделать и как правильно зарядить батарею таким девайсом? Об этом мы расскажем ниже.
[ Скрыть ]
Конструкция и принцип работы ЗУ
Простое зарядное устройство для представляет собой девайс, использующийся для восстановления заряда батареи. Суть функционирования любого ЗУ заключается в том, что этот прибор позволяет преобразовать напряжение из бытовой сети 220 вольт в напряжение, необходимое для . На сегодняшний день существует множество видов ЗУ, но в основе любого девайса лежит два основных компонента — это трансформаторное устройство, а также выпрямитель (автор видео о том, как выбрать прибор для зарядки, — канал Аккумуляторщик).
Сам процесс состоит из нескольких этапов:
- при подзарядке батареи параметр зарядного тока понижается, а уровень сопротивления увеличивается;
- в тот момент, когда параметр напряжения подходит к 12 вольтам, уровень зарядного тока доходит до нуля — в этот момент АКБ зарядится полностью, а ЗУ можно будет отключить.
Инструкция по изготовлению простого ЗУ своими руками
Если вы хотите сделать зарядное устройство для автомобильного аккумулятора на 12 или на 6 вольт, то мы можем вам в этом помочь. Разумеется, если вы никогда ранее не сталкивались с такой необходимостью, но хотите получить функциональный прибор, то лучше осуществить покупку автоматического . Ведь самодельное зарядное устройство для автомобильного аккумулятора не будет обладать такими функциями, как фирменный девайс.
Инструменты и материалы
Итак, чтобы сделать зарядное устройство для аккумулятора своими руками, вам потребуются такие элементы:
- паяльник с расходными материалами;
- текстолитовая плита;
- провод с вилкой для подключения к бытовой сети;
- радиатор от компьютера.
В зависимости от , дополнительно могут использоваться амперметр и прочие компоненты, которые позволяют правильно заряжать и осуществлять контроль заряда. Разумеется, чтобы изготовить автомобильное зарядное устройство, нужно также подготовить трансформаторный узел и выпрямитель для зарядки аккумулятора. Кстати, сам корпус можно взять из старого амперметра. Корпус амперметра имеет несколько отверстий, к которым можно подключить нужные элементы. Если амперметра у вас нет, то можно найти что-то похожее.
Фотогалерея «Готовимся к сборке»
Этапы
Чтобы соорудить зарядное устройство для автомобильного аккумулятора своими руками, сделайте следующее:
- Итак, сначала нужно поработать с трансформатором. Мы покажем пример изготовления самодельного ЗУ с трансформаторным устройством ТС-180-2 — такой девайс можно снять со старого лампового ТВ. Такие устройства оснащаются двумя обмотками — первичными и вторичными, причем на выходе каждого вторичного компонента ток составляет 4.7 ампера, а напряжение — 6.4 вольта. Соответственно, самодельное ЗУ будет выдавать 12.8 вольт, но для этого обмотки необходимо подключить последовательным способом.
- Чтобы подключить обмотки, вам понадобится кабель, сечение которого будет составлять на меньше 2.5 мм2.
- Используя перемычку, нужно соединить как вторичные, так и первичные компоненты.
- Затем вам понадобится диодный мост, для его обустройства возьмите четыре диодных элемента, каждый из которых должен быть рассчитан на работу в условиях тока не меньше 10 ампер.
- Диоды фиксируются на текстолитовой плите, после чего их нужно будет правильно подключить.
- К выходным диодным компонентам подключаются кабеля, при помощи которых самодельное ЗУ будет соединяться с батареей. Для замера уровня напряжения можно дополнительно использовать электромагнитную головку, но если этот параметр вас не интересует, от можно произвести монтаж амперметра, рассчитанного на постоянный ток. Выполнив эти действия, зарядное устройство своими руками будет готово (автор видео об изготовлении простейшего по своей конструкции прибора — канал Паяльник TV).
Как заряжать АКБ самодельным зарядным устройством?
Теперь вы знаете, как сделать зарядное устройство для своего авто в домашних условиях. Но как его правильно использовать, чтобы это не повлияло на ресурс эксплуатации заряженной батареи?
- При подключении всегда нужно соблюдать полярность, чтобы не перепутать клеммы. Если вы допустите ошибку и перепутаете клеммы, от просто «убьете» АКБ. Так что всегда плюсовой провод от ЗУ подключается к плюсу батареи, а отрицательный — к минусу.
- Никогда не пытайтесь проверить батарею на искру — несмотря на то, что в интернете есть множество рекомендаций касательно этого, замыкать провода ни в коем случае нельзя. Это негативно повлияет на работу ЗУ и самого АКБ в дальнейшем.
- Когда прибор подключается к батарее, он должен быть отключен от сети. То же самое касается и его отключения.
- При изготовлении и сборке ЗУ, да и во время его использования, всегда будьте аккуратны. Чтобы не травмироваться, всегда соблюдайте технику безопасности, в частности, работая с электрическими компонентами. В том случае, если во время изготовления будут допущены ошибки, это может стать причиной не только травмирования человека, но и выхода из строя АКБ в целом.
- Никогда не оставляйте работающее ЗУ без присмотра — нужно понимать, что это самодельный прибор и в его работе может произойти все, что угодно. При подзарядке прибор с батареей должны находиться в проветриваемом помещении, как можно дальше от взрывоопасных материалов.
Видео «Пример сборки самодельного ЗУ своими руками»
На видео ниже представлен пример сборки самодельного ЗУ для автомобильной батареи по более сложной схеме с основными рекомендациями и советами (автор ролика — канал AKA KASYAN).
Как часто автовладельцы не могут завести четырехколесного любимца из-за отсутствия заряда в аккумуляторе? Конечно, если этот казус приключился в гараже возле зарядного агрегата или поблизости есть друг с автомобилем, готовый помочь запустить стартер, особых проблем не предвидится.
Куда хуже обстоят дела, если ни первый, ни второй вариант вы реализовать не можете, особенно от этого страдают автомобилисты, не имеющие возможности приобрести дорогостоящее зарядное заводского производства. Но и в этом случае можно найти решение, если сделать зарядное устройство для автомобильного аккумулятора своими руками.
Преимущества и недостатки самодельного устройства
Главным преимуществом самодельного зарядного устройства является его дешевизна, даже если вы не имеете всех необходимых деталей, экономия будет ощутимой. Также значительным плюсом является возможность использования ненужных приборов и устройств в качестве источника материалов для самодельного ЗУ.
К недостаткам самодельной зарядки аккумуляторов следует отнести несовершенство в эксплуатации. Увы, но модель не может самостоятельно отключаться при достижении максимального заряда, поэтому вам придется контролировать этот процесс или дополнить изобретение самодельной автоматикой, что под силу опытным радиолюбителям.
Параметры устройства
Как вам хорошо известно, вся сеть в авто питается низким напряжением 12В постоянного тока, но уровень зарядки автомобильного аккумулятора должен находиться в диапазоне от 13 до 15В. Ток заряда на выходе устройства должен составлять порядка 10% от емкости источника питания. Если ток окажется меньше, заряд все равно будет происходить, но процедура продлиться гораздо дольше. Поэтому выбор элементов для зарядного устройства должен отталкиваться от рабочих параметров конкретной модели свинцовых АКБ и сети, к которой оно будет подключаться.
Что нужно для ЗУ?
Конструктивно зарядное устройство включает в себя такие элементы:
Рис. 2: Пример установки регулировочного резистора
Если вы собираетесь зарядить аккумулятор одни раз, можно использовать только первые три элемента, для постоянного использования будет удобнее иметь, хотя бы контрольные приборы. Но, прежде чем собрать все это в единую конструкцию, вам необходимо убедиться, что параметры зарядного устройства после сборки будут соответствовать вашим потребностям. Первым, что должно соответствовать, является трансформатор зарядного приспособления.
Если трансформатор не подходит
Далеко не всегда в гараже или дома вы встретите именно такой трансформатор, который будет питаться от 220В и выдавать на выходных клеммах 13 – 15В. Большинство моделей, используемых в обиходе, действительно имеют первичную катушку на 220В, но на выходе может быть любой номинал. Чтобы это исправить вам потребуется изготовить новую вторичку.
Для начала пересчитайте коэффициент трансформации по формуле: U 1 /U 2 = N 1 /N 2 ,
N 1 и N 2 – количество витков в первичке и вторичке соответственно.
К примеру, электрическая машина используется в качестве блока питания на 42В, а вы хотите получить для зарядного устройства 14В. Следовательно, вам необходимо при 480 витках в первичке, сделать 31 виток на вторичке зарядного. Этого можно добиться как путем сокращения числа витков, удалив лишние, так и путем намотки новой. Но первый вариант не всегда подходит, так как сечение обмотки трансформатора может не выдержать силу тока с меньшим числом витков.
U 1 *I 1 = U 2 *I 2 ,
Где U 1 и U 2 – напряжение на первичной и вторичной обмотке, I 1 и I 2 – ток, протекающий в первичке и вторичке.
Как видите, с понижением числа витков и напряжения на вторичной обмотке сила тока в ней пропорционально возрастет. Как правило, запаса по сечению не хватает, поэтому после определения силы тока под нее подбирают новый проводник из данных таблицы:
Таблица: выбор сечения, в зависимости от протекающего тока
| Медный проводник | Алюминиевый проводник | ||
| Сечение жил. мм 2 | Ток, А | Сечение жил. мм 2 | Ток, А |
| 0,5 | 11 | — | — |
| 0,75 | 15 | — | — |
| 1 | 17 | — | — |
| 1.5 | 19 | 2,5 | 22 |
| 2.5 | 27 | 4 | 28 |
| 4 | 38 | 6 | 36 |
| 6 | 46 | 10 | 50 |
| 10 | 70 | 16 | 60 |
| 16 | 80 | 25 | 85 |
Если расчетная величина тока на выходе зарядного устройства превышает нужные 10% от емкости аккумулятора, в цепь обязательно включается токоограничивающий резистор, величина которого подбирается пропорционально излишку тока.
Порядок сборки зарядного устройства для автомобильного аккумулятора
В зависимости от имеющихся у вас компонентов и параметров аккумулятора, сборка ЗУ будет значительно отличаться. В данном примере технология изготовления включает в себя такие этапы:
Но вы должны отталкиваться от параметров вашей электрической машины. Поэтому при необходимости уберите лишние обмотки или заизолируйте их выводы (если они есть), намотайте вторичку (если существующая не дает нужный уровень напряжения в ЗУ).
Рис. 5: перемотайте обмотки
а на вторичной выводы 9 и 9′.
Рис. 7: соедините выводы 9
- К клеммам 2 и 2′ припаяйте выводы сетевого шнура.
Рис. 8: подключите сетевой шнур - Соберите диодную сборку на текстолитовой пластине, как показано на схеме. В связи с интенсивным выделением тепла из-за больших зарядных токов, полупроводниковые приборы устанавливаются на радиатор.
Рис. 9: диодная сборка - Подключите мост к выводам 12В, в данном примере это клеммы 10 и 10′. Основные элементы зарядного устройства собраны.
Рис. 10: подключите выводы 10 к диодному мосту - Между выводом диодного моста и клеммами АКБ установите амперметр с пределом измерения до 15 А.
Рис. 11: подключите амперметр - В цепь амперметра подключите токоограничивающий блок резисторов или переключатель с функцией регулировки сопротивления, они позволят изменять величину тока зарядного устройства. Рис. 13: подключите вольтметр
Для защиты зарядного устройства, как со стороны сети, так и со стороны свинцовой батареи нужно установить два предохранителя. В рассматриваемом примере с высокой стороны зарядного устройства применяется предохранитель на 0,5А, а в цепи зарядки свинцового аккумулятора 10А.
При наличии регулятора тока зарядного устройства, начинать зарядку следует с минимального значения на амперметре и плавно повышать его до требуемой величины. При накоплении в аккумуляторе достаточного количества заряда, амперметр будет показывать около 1А, после чего можете смело отключать зарядное от сети и использовать аккумулятор по назначению.
Рис. 14: зависимость величин от времени заряда
Видео по теме
Доброго времени суток господа радиолюбители! В этой статье хочу описать сборку несложного зарядного устройства. Даже совсем простого, потому что оно не содержит ничего лишнего. Ведь часто усложняя схемы мы снижаем её надёжность. В общем тут будет рассмотрено пару вариантов таких простейших автомобильных зарядных, которые можно спаять любому, кто хоть раз чинил кофемолку или менял выключатель в коридоре)) По своему опыту могу предположить что оно будет полезным каждому, кто имеет хоть какое-то отношение к технике или электронике. Давно меня посетила идея собрать простейшее зарядное устройство для АКБ своего мотоцикла, так как генератор иногда попросту не справляется с зарядкой последнего, особенно тяжело ему приходится зимним утром, когда нужно завести его со стартера. Конечно многие будут говорить что с кик стартера много проще, но тогда АКБ можно вообще выкинуть.
Электрическая схема самодельного зарядного
Что нужно для того, чтоб АКБ зарядился? Источник стабильного тока, который бы не превышал некоторое безопастное значение. В простейшем случае им будет обычный сетевой трансформатор. Он должен выдавать на вторичке такой ток, который нужен для стандартного зарядного режима (1/10 ёмкости аккумулятора). И если в начале зарядного цикла нагрузка начнёт тянуть ток бОльшего значения — произойдёт просадка напряжения на выходной обмотке трансформатора, а значит ток снизится. Есть два варианта выпрямителей:
Последняя схема позволит менять значение зарядного тока, за счёт изменения напряжения на АКБ. Если вы не доверяете трансформатору, то функцию стабилизатора тока можно возложить на обычную автомобильную лампочку 12 вольт.
В общем для себя решил сделать зарядку довольно мощной, как основу взял трансформатор ТС-160 от советского лампового телека, перемотал под свои нужды, на выходе вышло 14 вольт на 10 ампер, что позволяет заряжать АКБ достаточно большой ёмкости, в том числе любые автомобильные.
Корпус для зарядного устройства
Корпус был собран из цинковой жести, так как хотел сделать как можно проще.
Сзади корпуса было выпилено отверстие под вентилятор, для большей надёжности решил добавить активное охлаждение, да и вентилей поднакопилось, пусть не лежат без дела.
Затем начал делать начинку, прикрутил трансформатор, диодный мост тоже взял с запасом — КРВС-3510 , благо они не много стоят:
В передней панели сделал отверстие для вольтметра, также прикрутил гнездо для крокодилов.
Вышло как раз то что я хотел-простенько и надёжно. В основном этот блок используется для зарядки АКБ и питания 12 вольтовых светодиодных лент.
Ну и в крайнем случае для настройки автомобильных преобразователей. А чтобы было меньше помех, после моста поставил пару конденсаторов общей ёмкостью около 5 тыс. мкФ.
Внешне конечно можно было сделать и более аккуратно, но мне здесь главное надёжность, следующим на очереди стоит лабораторный блок питания, в нем то и буду воплощать все свои дизайнерские умения. Всего доброго, с вами был Колонщик !.)
Обсудить статью АВТОМОБИЛЬНОЕ ЗАРЯДНОЕ СВОИМИ РУКАМИ
3 Объяснение схем простого зарядного устройства 48 В
Предлагаемая схема автоматического зарядного устройства 48 В будет заряжать любую батарею 48 В до оптимального уровня полной зарядки 56 В с использованием самых обычных компонентов. Схема очень точна с ее функциями отключения перезарядки.
Описание схемы:
Как показано на принципиальной схеме, основным элементом схемы является операционный усилитель IC 741, который выполнен в виде компаратора.
Контакт № 3, который является инвертирующим входом ИС, имеет фиксированное напряжение 4.7 В через соответствующую цепь стабилитрона / резистора.
На другой вход подается напряжение считывания, которое на самом деле представляет собой напряжение, объединенное от источника питания и от аккумулятора, другими словами, напряжение зарядки, которое прикладывается к аккумулятору для зарядки.
Сеть резисторов на выводе # 2 вместе с предустановкой формирует сеть делителей напряжения, которая изначально настраивается так, чтобы напряжение на этом выводе оставалось ниже уровня напряжения на выводе 3, который является опорным напряжением, установленным на 4.7в стабилитроном.
Предварительная установка настроена таким образом, что напряжение на контакте № 2 поднимается выше отметки 4,7, как только напряжение батареи поднимается выше 50 В или порогового уровня заряда батареи.
В тот момент, когда это происходит, выход операционного усилителя становится низким, выключая МОП-транзистор и прерывая напряжение на батарее.
Первоначально напряжение батареи и общее напряжение источника 48 В остается ниже порогового уровня полного заряда батареи, выход операционного усилителя остается высоким, а МОП-транзистор остается включенным.
Это позволяет подавать напряжение на аккумулятор для зарядки до тех пор, пока не будет достигнуто объясненное выше пороговое значение, которое автоматически препятствует дальнейшей зарядке аккумулятора.
МОП-транзистор можно выбрать в соответствии с номинальной емкостью батареи.
ОБНОВЛЕНИЕ: для преобразования этого в солнечную версию вы можете прочитать эту статью
1) Использование Mosfet Cut Of
2) Текущая управляемая версия вышеуказанного дизайна
ПРИМЕЧАНИЕ. вход, правильное значение 56V.Поскольку полный уровень заряда аккумулятора 48 В составляет около 56/57 В.
ПРИМЕЧАНИЕ : Вам необходимо сначала подключить аккумулятор, а затем включить входной источник питания, в противном случае МОП-транзистор не сможет инициировать зарядку. процесс. Убедитесь, что зеленый светодиод продолжает гореть после включения питания, это подтвердит состояние зарядки аккумулятора.
Вышеупомянутая конструкция также может быть построена с использованием TIP142 и красного светодиодного индикатора зарядки.
Простая схема зарядного устройства 48 В 100 Ач с использованием OP Amp и TIP142
3) Создание полностью автоматической версии
Вышеупомянутая схема может быть модернизирована для отключения перезаряда, а также системы зарядного устройства для восстановления низкого заряда. для зарядки аккумуляторов 48 В.
Изменения позволяют схеме отключать процесс зарядки аккумулятора при установленном пороге перезарядки и восстанавливать процесс, когда напряжение аккумулятора падает ниже нижнего порогового значения.
Предустановку 10k необходимо отрегулировать, чтобы установить полный уровень заряда, а предустановку 22k — для определения нижнего порога заряда батареи.
ПРИМЕЧАНИЕ. В двух вышеуказанных цепях последовательно подключите КРАСНЫЙ светодиод к базе BC546. Это предотвратит попадание напряжения смещения операционного усилителя на базу BC546 и ложное срабатывание.
Вышеупомянутый дизайн можно дополнительно упростить, как показано на следующем изображении. Обратите внимание, что в этой конструкции входные контакты операционного усилителя поменяны местами, что позволило исключить из схемы дополнительный PNP BJT.
Как настроить вышеуказанную схему:
Для процедуры настройки образец источника питания должен быть подключен к точкам подключения батареи, МОП-транзистор изначально не требует никакого внимания. НЕ подключайте аккумулятор при выполнении этой процедуры.
Также оставьте предварительно установленную связь 22k отключенной изначально.
Примените более высокий пороговый уровень к вышеупомянутым точкам и отрегулируйте предустановку 10K так, чтобы КРАСНЫЙ светодиод просто загорался. Заклейте отрегулированный пресет небольшим количеством клея.
Теперь снова подключите предустановленную связь 22k на место.
Затем уменьшите напряжение выборки до нижнего порогового значения и отрегулируйте предустановку 22k так, чтобы теперь зеленый светодиод просто загорался, а КРАСНЫЙ светодиод ВЫКЛЮЧАЕТСЯ.
Если вы не нашли ответа от схемы, попробуйте использовать предустановку 100K вместо предустановки 22k.
Закройте отрегулированный пресет, как указано выше.
Настройка контура окончена.
Обратите внимание, что во время реальных операций вышеуказанная схема будет оставаться работоспособной только до тех пор, пока батарея остается подключенной в указанных точках, без батареи схема не обнаружит и не отреагирует.
Отзыв от г-на Рохита
У меня есть солнечная панель 50-52В, которая заряжает батарею 48В 78ач. Я хочу, чтобы когда моя батарея была полностью заряжена, то есть до 54 В, зарядка батареи прекращается, и питание, поступающее от солнечных панелей, направляется в другой порт, от которого мы можем заряжать любое другое устройство, подключенное к порту.Эта зарядка должна продолжаться только до тех пор, пока аккумулятор не превысит 48 В. Как только он достигает 48 В, аккумулятор снова начинает заряжаться на солнечных батареях, и подача на другой порт прекращается.
Надеюсь, вы скоро ответите.
Мой ответ на вышеуказанный запрос схемы
Вы можете попробовать последнюю схему из следующих https://www.homemade-circuits.
С уважением
Простая схема зарядки аккумулятора
Оставьте свои комментарии?
Простая принципиальная схема для зарядки аккумулятора ~ новая проводка
5 часов назад простая 12 вольт схема зарядного устройства схема. простой 12 вольт схема зарядного устройства схема разработана с использованием нескольких легко доступных компонентов, и эта схема находится в допустимых пределах для любых других типов батарей, требующих 12 вольт, вы можете использовать эту схему — зарядить 12 В sla аккумулятор или гелевый аккумулятор 12 В аккумулятор и так почти эта схема предназначена для обеспечения зарядки …
Веб-сайт: Newwiringdiagram.blogspot.com
Категория : Используйте слова в предложении
Strong, Simple, Sla, So
Простые схемы зарядного устройства 12 В с автоматическим отключением
Только сейчас Простое зарядное устройство 12 В с индикатором батареи . Это простая схема зарядного устройства 12 В с индикатором схема — интеллектуальная схема зарядного устройства . Вы можете идеально использовать преимущества этой схемы для таких приложений, как инверторы, портативные зарядные устройства и т. Д.Эта конструкция дополнительно включает двойную систему индикации в виде батареи
Отзывов: 8
Расчетное время чтения: 3 минуты
Веб-сайт: Makingcircuits.com
Категория : Используйте с в предложении
Сильный, простой, умный, такой, система
Схема зарядного устройства Сделайте зарядное устройство 12 В в домашних условиях
Только сейчас Вот схема схема простого и прямо вперед Схема зарядного устройства 12 В со схемой.Эта схема может использоваться для зарядки аккумуляторных батарей всех типов 12 В, включая автомобильные. Схема представляет собой не что иное, как источник питания 12 В постоянного тока с амперметром для контроля тока зарядки . Два диода образуют центр с отводом
Отзывы: 22
Расчетное время чтения: 5 минут
Веб-сайт: Circuitstoday.com
Категория : Используйте a в предложении
Прочная, простая, прямая, поставка
Как сделать простую схему зарядного устройства
Только сейчас Как сделать Простая схема зарядного устройства Сделайте Простую схему зарядного устройства .Батарея или аккумулятор представляет собой перезаряжаемую батарею , где, если батарея начинает разряжаться или разряжаться, ее необходимо перезарядить, чтобы можно было зарядить электричество. но нам нужно преобразовать источник переменного тока в источник постоянного тока, чтобы зарядить батарею .
Расчетное время чтения: 2 минуты
Веб-сайт: Electricalclasses.in
Категория : Использовать в предложении
Сильный, простой, пусковой, итого, поставка
Простая батарея SCR Схема зарядного устройства Самодельная схема…
9 часов назад Схема Описание.Ссылаясь на показанную ниже схему зарядного устройства высокой мощности SCR , основные функции можно понять по следующим пунктам: SCR1 = от 10 до 20 А, SCR2 = C106, R2 и R3 должны быть рассчитаны на 10 Вт, D1, D2 = 6A4. и D3 = 1N4007, ZD1 = 6V 1 ватт стабилитрон. Трансформатор с центральным ответвлением используется в качестве источника питания для зарядки
Веб-сайт: Homemade-circuits.com
Категория : Используйте слова в предложении
Strong, Shown, Scr, Source
Автоматическое зарядное устройство для аккумуляторов Схема проектов ElecCircuit.com
2 часа назад Простое автомат отключения зарядное устройство . Приходит посмотреть в схеме . Использую от 12В 7Ач АКБ и ниже. Итак, у зарядный ток составляет 2А. Поэтому я использую трансформатор 2А, 12В в нерегулируемом источнике питания. В нагрузке или при зарядке составляет от 13 В до 15 В постоянного тока. Допустим, напряжение АКБ составляет 12,4В. Реле не работает.
Отзывов: 74
Расчетное время чтения: 6 минут
Веб-сайт: Eleccircuit.com
Категория : Используйте слова в предложении
Сильно, просто, так, хватит. Предположим,
2 простых схемы зарядного устройства для литий-ионных аккумуляторов
Just Now Simple Li-ion Battery Charger Circuit Схема рабочая. После того, как схема собрана и настроена, показанная ниже конструкция может быть использована для зарядки любой запасной литий-ионной батареи через 5-вольтовое мобильное зарядное устройство или порт USB.Сначала подключите батарею через указанные точки, а затем подключите USB-разъем к вашему мобильному устройству Charger или компьютеру
Расчетное время чтения: 5 минут
Веб-сайт: Ethcircuits.com
Категория : Используйте простое в предложении
Сильное, Простое, Установленное, Показанное, Запасное
7 Лучшая электрическая схема зарядного устройства
6 часов назад Зарядное устройство — это устройство, используемое для передачи энергии во вторичный элемент или перезаряжаемую батарею , пропуская через нее электрический ток.Сейчас приходит так много аккумуляторных батарей, как 1,2 В, 3,7 В, 4 В, 6 В, 9 В, 12 В, 24 В и т. Д.… Вы можете проверить все типы схем зарядного устройства на этой странице.
Веб-сайт: Ethcircuits.com
Категория : Используйте слова в предложении
Strong, Secondary, So
Простая схема зарядки аккумулятора Project Guidance
5 часов назад [изображение] Выше простая схема зарядки для зарядки аккумуляторов с генератором постоянного тока.Я не очень разбираюсь в теории , заряжающей батареи , но считаю, что это один из самых простых методов. Батареи заряжаются напряжением 15 В постоянного тока с помощью регулятора, прикрепленного к генератору. Я хотел бы использовать два аналоговых входа для считывания напряжения батареи , и напряжения генератора с помощью пары делителей напряжения.
Веб-сайт: Forum.arduino.cc
Категория : Используйте слова в предложении
Strong, Simple
Простые схемы зарядного устройства NiCd изучены Самодельные
1 час назад Самый фундаментальный принцип для Зарядное устройство батареи состоит в том, что его напряжение зарядки должно быть больше, чем номинальное напряжение батареи .Например, аккумулятор на 12 В и следует заряжать от источника 14 В. В схеме зарядного устройства 12 В Ni-Cd используется удвоитель напряжения на основе популярной микросхемы 555.
Обзоры: 85
Расчетное время чтения: 11 минут
Веб-сайт: Homemade-circuits.com
Категория : Используйте слова в предложении
Сильно, Должен, Источник
Схема простого зарядного устройства 12 В
3 часа назад Схема простого зарядного устройства 12 В Схема разработана с использованием нескольких легко доступных компонентов, и эта схема подходит для различных типов аккумуляторов, требующих 12 В.Вы можете использовать эту схему с по для зарядки 12 В SLA батареи или 12 В гелевой батареи батареи и так далее. Эта схема предназначена для обеспечения зарядки током до 3 ампер, а эта схема не имеет защиты от обратной полярности или более
Веб-сайт: Theorycircuit.com
Категория : Используйте слова в предложение
Сильный, простой, подходящий, Sla, So
Простая электрическая схема зарядного устройства, электрическая схема
7 часов назад простое автомобильное зарядное устройство и индикатор схема схема.10 13 2015 автомобиль аккумулятор — это типичный профессиональный колючий аккумулятор один раз около 6 ячеек каждый по 2 В, так что установленное напряжение аккумулятора соответствует 12 В типичные значения для аккумулятора Диапазон номинальных значений от 20 Ач до 100ач. свинцовая протрава , схема зарядного устройства и его работа.
Веб-сайт: Wiringdiagramengine.blogspot.com
Категория : Используйте слова в предложении
Сильный, простой, такой
Простая схема автомобильного зарядного устройства и индикатора
9 часов назад Автомобиль Схема зарядного устройства Принцип работы: Это простая схема автомобильного зарядного устройства с индикацией.Батарея заряжается от сети переменного тока 230 В, 50 Гц. Это переменное напряжение выпрямляется и фильтруется для получения нерегулируемого постоянного напряжения, используемого для зарядки батареи …
Расчетное время чтения: 5 минут
Веб-сайт: Electronicshub.org
Категория : Используйте и в предложении
Strong, Simple, Supply
Простая принципиальная схема Автоматическое автомобильное зарядное устройство
1 час назад простое автомобильное зарядное устройство и индикатор схема схема.10 13 2015 автомобиль аккумулятор — это типичный про горький аккумулятор один раз не совсем 6 ячеек каждый по 2 В, так что суммарное напряжение аккумулятора составляет более или менее 12 В. . простой 12v цепи зарядного устройства следующее автоматическое отключение.
Веб-сайт: Enginewiringdiagrams.blogspot.com
Категория : Используйте слова в предложении
Сильный, простой, такой
Простая электрическая схема зарядного устройства на 12 В.com
7 часов назад Это схема простого 12 вольт зарядного устройства для свинцово-кислотного аккумулятора . Он выдает 12 вольт и 5 ампер для быстрой зарядки батареи . Если батарея , частично разряжена, полная зарядка будет достигнута за один час. Схема использует понижающий трансформатор 0–14 вольт на 5 ампер и мостовой выпрямительный модуль на 10 ампер для преобразования переменного тока в постоянный.
Обзоры: 53
Расчетное время чтения: 1 мин.
Веб-сайт: Electroschematics.com
Категория : Используйте слова в предложении
Strong, Simple, Step
Схема зарядного устройства для аккумуляторов 12 В и 6 В
Только сейчас Эта схема может заряжать аккумуляторов как на 12, так и на 6 В и автоматически отключает аккумулятор от цепи зарядного устройства , когда он полностью заряжен.Это простая, удобная и недорогая схема , в которой используются два транзистора и несколько других внешних компонентов.
Расчетное время чтения: 1 мин.
Веб-сайт: Circuits-diy.com
Категория : Используйте в предложении
Strong
Простая схема зарядки аккумулятора 12 В YouTube
3 часов назад Привет, друзья, сегодня в этом видео я показал Простая схема зарядки аккумулятора 12 В, Если вам понравилось это видео, то пожалуйста, ставьте лайк, делитесь, комментируйте и не забывайте
Веб-сайт: Youtube.com
Категория : Используйте слова в предложении
Показано, Сильный, Простой, Поделиться
Цепи зарядного устройства 12 В [с использованием LM317, LM338, L200
3 часа назад 7) Простой 12 В Схема зарядного устройства батареи с 4 светодиодными индикаторами. Схема автоматического зарядного устройства 12 В с автоматическим управлением по току с 4 светодиодными индикаторами может быть изучена в следующем посте. В конструкцию также входит 4-х уровневый индикатор состояния зарядки с использованием светодиодов.Схема была запрошена г-ном Денди. Зарядное устройство с 4 светодиодными индикаторами состояния
Отзывы: 96
Расчетное время чтения: 13 минут
Веб-сайт: Homemade-circuits.com
Категория : Используйте слова в a предложение
Strong, Simple, Status
Как сделать простую схему зарядного устройства 12 В у себя дома
3 часа назад В этом видео мы покажем вам, как сделать схему зарядного устройства 12 В .Существует много видов схем зарядного устройства , полуволнового зарядного устройства схемы
Веб-сайт: Youtube.com
Категория : Используйте слова в предложении
Show, Strong
Battery Зарядное устройство — простая принципиальная схема
7 часов назад 24 марта 2010 г. Rend. Это очень простая схема для свинцово-кислотного зарядного устройства с регулятором PB137. PB137 используется в цепи зарядного устройства свинцово-кислотных аккумуляторов , поскольку он может выдавать 1.5А при Vo = 13,7В. PB137 также имеет обратный ток утечки. Максимальный ток обратной утечки PB137 составляет 10 мкА при Tj = от 0 до 40 ° C, V1 = плавающий и Vo = 13,7 В.
Веб-сайт: Simplecircuitdiagram.com
Категория : Используйте слова в предложении
Strong, Simple
Автоматическая плата зарядного устройства для свинцово-кислотных аккумуляторов 12 В
5 часов назад Автоматические свинцово-кислотные аккумуляторы 12 В Аккумулятор Схема зарядного устройства Плата: Отлично и Простое зарядное устройство (гелевое / свинцово-кислотное / литий-ионное / Теперь я хочу сделать зарядное устройство на 24 В .. Эта схема построена на фиксированном стабилизаторе напряжения, переменном. Спасибо за схему схема . Эти мощные свинцово-кислотные зарядные устройства и конструкции могут вам в этом помочь.
Веб-сайт: Woodrowwoodroweckmaneer10265237.blogspot.com
Категория : Используйте слова в предложении
Strong, Simple
Автомобильный аккумулятор 12 В Схема: Huseges Peru Jelentektelen 12 часов назад простая 12v схема зарядного устройства с индикатором схема представляет собой интеллектуальную схему зарядного устройства .01.09.2021 · Спасибо за эти интересные схемы , я в процессе создания 12-вольтового зарядного устройства с использованием микросхемы l200, но мне трудно вычислить rx и ry. 19.07.2019 · простое 12в зарядное устройство с индикатором аккумулятора .
Веб-сайт: Wallpaperpritchard.blogspot.com
Категория : Используйте слова в предложении
Strong, Simple, Smart
Зарядное устройство для V20, встроенная схема защиты
9 часов назад СО светодиодами ИНДИКАТОР ПИТАНИЯ: Зарядное устройство Стенд оснащен светодиодным индикатором питания.КОНСТРУКЦИЯ СЛОТА: Базовая станция для зарядки аккумулятора имеет разъемную конструкцию, что позволяет безопасно и легко вставлять аккумулятор . ВСТРОЕННАЯ ЗАЩИТА ЦЕПИ : Встроенная схема защиты предотвращает перезарядку, разрядку и высокую температуру батареи .
Веб-сайт: Amazon.ca
Категория : Использовать в предложении
Прочный, Подставка, Слот, Безопасный
Простые схемы зарядного устройства 12 В с автоматическим отключением
Установка позволяет сделать простое зарядное устройство 12 В отличного качества, с помощью которого можно заряжать автомобильные аккумуляторы напряжением 12 В и сухие аккумуляторы, используемые в системах сигнализации.
Его работа кажется автоматической, учитывая, что всякий раз, когда он подключается к батарее, он в конечном итоге будет работать только в том случае, если батарея разряжена, и будет автоматически извлекаться, когда батарея полностью заряжена.
Устройство приводится в действие трансформатором, вторичная обмотка которого обычно составляет 14-15 Вольт и имеет ток не менее 3 Ампер.
Подстроечный резистор TR1 настроен так, чтобы на выходе зарядного устройства батареи было напряжение около 14,4 В без нагрузки.
Абсолютный максимальный ток распределения составляет 3 ампера, поэтому НЕ пытайтесь заряжать батареи емкостью более 36 Ач. Лучше всего использовать это устройство для питания зарядного устройства для системы охранной сигнализации с аккумулятором в режиме ожидания.
Во время установки следует обратить внимание на то, чтобы подключать аккумулятор с соблюдением полярности.
При построении компонентов осторожно придерживайтесь конфигурации схемы.
Печатная схема, ВХОД АВТОМАТИЧЕСКОГО ЗАРЯДНОГО УСТРОЙСТВА 14-15 Вольт при ТОКЕ зарядки МАКС.3 АМПЕР
Список деталей для цепи автоматического зарядного устройства автомобильного аккумулятора 12 В:
Все резисторы —
1/4 Вт, если не указано иное.
Rl-470 Ом
R2 = 10 K
R3 = 270 Ом
TR1 = подстроечный резистор 10 K.
Cl = 1000 мкФ 25 В.
DZ1 = 5,1 вольт lWzener.
T1 = 2N2218
T2 = 2N3055-BDW21C
1C1 = UA741
PT1 = KBL04 / 01
1 Гнездо 8 контактов.
1 Радиатор для Tl.
1 Радиатор для T2.
Простое зарядное устройство 12 В с индикатором заряда батареи
Это простая схема зарядного устройства 12 В с индикатором представляет собой схему интеллектуального зарядного устройства. Вы можете идеально использовать эту схему для таких приложений, как инверторы, портативные зарядные устройства и т. Д.Эта конструкция дополнительно включает в себя двойную систему индикации в виде индикатора заряда батареи и зуммера разряда батареи. Преимущество этого индикатора заключается в том, что зуммер уведомляет вас, когда аккумулятор необходимо зарядить. Эта схема, несомненно, помогает в повседневной зарядке аккумулятора.
Как работает простая схема зарядного устройства
— Схема зарядки создается вокруг регулятора напряжения IC 7815 и пары транзисторов BC 547 BJT.
— Основной вход 230 В или 110 В может быть сначала понижен через понижающий трансформатор, после чего он может быть выпрямлен и отфильтрован.
— Это постоянное напряжение затем подается на регулятор напряжения IC 7815 ;. Выход регулируется на уровне 15 В
для зарядки подключенной аккумуляторной батареи 12 В на выходе регулятора напряжения. И он начинает заряжать аккумулятор, как только появляется основное питание.
— Каждый раз, когда напряжение батареи падает ниже определенного значения, светодиод 1 перестает светиться, и начинает звучать зуммер, указывая на то, что батарея разряжена и требует подзарядки.
Спецификация материалов Трансформатор
(230 В до 15 В или 110 В T0 15 В) Выпрямитель
(1N4007 x 4) Конденсатор
(470 мкФ, 50 В)
— Регулятор напряжения IC 7815
Аккумулятор 12 В
Простое зарядное устройство ИС для любой химии
Справочная информация
Для многих устройств с батарейным питанием обычно требуется широкий выбор источников заряда, химического состава батарей, напряжений и токов. Например, промышленные, высокопроизводительные, многофункциональные потребительские, медицинские и автомобильные зарядные устройства требуют более высоких напряжений и токов, поскольку появляются новые аккумуляторные блоки большой емкости для всех типов аккумуляторных химикатов.Кроме того, солнечные панели с широким диапазоном уровней мощности используются для питания множества инновационных систем, содержащих перезаряжаемые герметичные свинцово-кислотные (SLA) и литиевые батареи. Примеры включают габаритные огни пешеходного перехода, портативные акустические системы, уплотнители мусора и даже огни морских буев. Более того, некоторые свинцово-кислотные (LA) батареи, используемые в солнечных батареях, представляют собой батареи глубокого цикла, способные выдерживать длительные повторяющиеся циклы зарядки в дополнение к глубоким разрядам. Хороший пример — глубоководные морские буи, обязательным условием которых является 10-летний срок эксплуатации.Другой пример — внесетевые (то есть отключенные от электроэнергетической компании) системы возобновляемых источников энергии, такие как солнечная или ветровая энергия, где время безотказной работы системы имеет первостепенное значение из-за трудностей с близким доступом.
Даже в несолнечных приложениях последние рыночные тенденции означают возобновление интереса к аккумуляторным элементам SLA большой емкости. Автомобильные или пусковые элементы SLA недороги с точки зрения соотношения цена / мощность и могут обеспечивать высокие импульсные токи в течение коротких промежутков времени, что делает их отличным выбором для автомобильных и других пусковых устройств транспортных средств.Встроенные автомобильные приложения имеют входное напряжение> 30 В, а в некоторых даже выше. Рассмотрим систему определения местоположения GPS, используемую в качестве средства защиты от кражи; Для этого приложения может оказаться полезным линейное зарядное устройство с типичным входным напряжением 12 В с понижением до двух последовательно соединенных литий-ионных аккумуляторов (типовое значение 7,4 В) и требующее защиты от гораздо более высоких напряжений. Аккумуляторы глубокого разряда LA — еще одна технология, популярная в промышленных приложениях. У них более толстые пластины, чем у автомобильных аккумуляторов, и они рассчитаны на разряд до 20% от их общей емкости.Обычно они используются там, где мощность требуется в течение длительного времени, например, в вилочных погрузчиках и тележках для гольфа. Тем не менее, как и их литий-ионные аккумуляторы, аккумуляторы LA чувствительны к перезарядке, поэтому осторожное обращение во время цикла зарядки очень важно.
Решенияна основе интегральных схем (ИС) тока покрывают лишь небольшую часть множества возможных комбинаций входного напряжения, напряжения заряда и тока заряда. Громоздкая комбинация микросхем и дискретных компонентов обычно использовалась для покрытия большинства оставшихся, более сложных комбинаций и топологий.Так было только в 2011 году, когда компания Analog Devices обратилась к этому рыночному пространству приложений и упростила его с помощью своего популярного решения для зарядки с двумя микросхемами, состоящего из микросхемы контроллера зарядки аккумулятора LTC4000 и совместимого преобразователя постоянного тока с внешней компенсацией.
Коммутационные и линейные зарядные устройства
ИС для зарядных устройств с традиционной линейной топологией часто ценились за их компактность, простоту и низкую стоимость. Однако к недостаткам этих линейных зарядных устройств относятся ограниченный диапазон входного напряжения и напряжения батареи, более высокое относительное потребление тока, чрезмерное рассеивание мощности, ограниченные алгоритмы прекращения заряда и более низкая относительная эффективность (эффективность ~ [VOUT / VIN] × 100%).С другой стороны, импульсные зарядные устройства для аккумуляторов также являются популярным выбором из-за их гибкой топологии, мультихимической зарядки, высокой эффективности зарядки (которая минимизирует нагрев для обеспечения быстрой зарядки) и широких диапазонов рабочего напряжения. Тем не менее, некоторые из недостатков переключаемых зарядных устройств включают относительно высокую стоимость, более сложную конструкцию на основе индукторов, потенциальное шумообразование и решения, занимающие большую площадь. Современный Лос-Анджелес, беспроводное энергоснабжение, сбор энергии, солнечная зарядка, удаленный датчик и встроенные автомобильные приложения обычно питаются от высоковольтных линейных зарядных устройств по причинам, указанным выше.Однако существует возможность для более современного зарядного устройства с переключаемым режимом, которое устраняет связанные с этим недостатки.
Простое зарядное устройство Buck Battery
Некоторые из более сложных проблем, с которыми сталкивается разработчик на начальном этапе разработки зарядного решения, — это широкий диапазон источников входного сигнала в сочетании с широким диапазоном возможных аккумуляторов, высокая емкость аккумуляторов, которые необходимо заряжать, и высокое входное напряжение.
Источники входного сигнала столь же широки, сколь и разнообразны, но некоторые из наиболее сложных из них, которые связаны с системами зарядки аккумуляторов: мощные настенные адаптеры с диапазоном напряжений от 5 до 19 В и выше, выпрямленные системы на 24 В переменного тока, высокое сопротивление солнечные батареи, аккумуляторы для автомобилей и тяжелых грузовиков / Humvee.Следовательно, комбинация химического состава батарей, возможная в этих системах — на основе лития (Li-Ion, Li-Polymer, фосфат лития-железа (LiFePO4)) и на основе LA — еще больше увеличивает перестановки, что делает конструкцию еще более устрашающе.
Из-за сложности конструкции ИС существующие ИС для зарядки аккумуляторов в основном ограничиваются понижающей (или понижающей) или более сложной топологией SEPIC. Добавьте сюда возможность солнечной зарядки, и вы откроете множество других сложностей. Наконец, некоторые существующие решения заряжают аккумуляторные батареи с несколькими химическими соединениями, некоторые — со встроенной заделкой.Однако до сих пор ни одно зарядное устройство для ИС не обеспечивало всех необходимых характеристик производительности для решения этих проблем.
Новые многофункциональные компактные зарядные устройства
Понижающее устройство для зарядки ИС, которое решает проблемы, описанные выше, должно обладать большинством из следующих атрибутов:
- Широкий диапазон входного напряжения
- Широкий диапазон выходного напряжения для работы с несколькими батареями
- Гибкость — возможность зарядки нескольких химических батарей
- Простая и автономная работа со встроенными алгоритмами прекращения заряда (микропроцессор не требуется)
- Большой ток заряда для быстрой зарядки, большие элементы большой емкости
- Возможность солнечной зарядки
- Усовершенствованная упаковка для улучшения тепловых характеристик и экономии места
Когда несколько лет назад компания ADI разработала популярную микросхему контроллера зарядки аккумуляторов LTC4000 (которая работает вместе с преобразователем постоянного тока с внешней компенсацией, образуя мощное и гибкое решение для зарядки аккумуляторов с двумя микросхемами) несколько лет назад, это значительно упростило существующее решение, которое было довольно запутанным и громоздким.Чтобы включить управление PowerPath TM , функции повышения / понижения и ограничение входного тока, решения состояли из импульсного регулятора постоянного тока с повышающим постоянным током или контроллера зарядного устройства с понижающим переключением, соединенного с внешним контроллером повышения напряжения. , а также микропроцессор, а также несколько микросхем и дискретных компонентов. К основным недостаткам относятся ограниченный диапазон рабочего напряжения, отсутствие возможности подключения солнечной панели, невозможность заряжать аккумулятор любого химического состава и отсутствие прекращения заряда на борту. Перенесемся в настоящее, и теперь доступны более простые и гораздо более компактные монолитные решения для решения этих проблем.Понижающие зарядные устройства LTC4162 и LTC4015 от Analog Devices предоставляют однокристальные решения для понижающей зарядки с различными уровнями тока заряда и полным набором функций.
Зарядное устройство LTC4162
LTC4162 — это высокоинтегрированное синхронное монолитное понижающее зарядное устройство с мультихимическим режимом высокого напряжения и диспетчером PowerPath со встроенными функциями телеметрии и дополнительным отслеживанием точки максимальной мощности (MPPT). Он эффективно передает питание от различных источников ввода, таких как настенные адаптеры, объединительные платы и солнечные панели, для зарядки литий-ионных / полимерных, LiFePO4 или батарейных блоков LA, при этом обеспечивая питание системной нагрузки до 35 В.Устройство обеспечивает расширенный системный мониторинг и управление PowerPath, а также мониторинг состояния батареи. Хотя для доступа к наиболее продвинутым функциям LTC4162 требуется главный микроконтроллер, использование порта I 2 C не является обязательным. Основные характеристики зарядки продукта можно отрегулировать, используя конфигурацию штыревой перемычки и программирующие резисторы. Устройство обеспечивает точность регулирования тока заряда ± 5% до 3,2 А, регулировку напряжения заряда ± 0,75% и работает в диапазоне входного напряжения от 4,5 В до 35 В.Приложения включают портативные медицинские инструменты, устройства USB-питания (USB-C), военное оборудование, промышленные портативные компьютеры и защищенные ноутбуки / планшетные компьютеры.
Рисунок 1. Типовая схема применения LTC4162-L.
LTC4162 (см. Рисунок 1) содержит точный 16-разрядный аналого-цифровой преобразователь (АЦП), который непрерывно отслеживает многочисленные параметры системы по команде, включая входное напряжение, входной ток, напряжение батареи, ток батареи, выходное напряжение, температуру батареи. , температура кристалла и последовательное сопротивление батареи (BSR).Все параметры системы можно контролировать через двухпроводной интерфейс I 2 C, а программируемые и маскируемые предупреждения гарантируют, что только интересующая информация вызовет прерывание. Алгоритм отслеживания активной точки максимальной мощности устройства глобально проверяет входной контур управления пониженным напряжением и выбирает рабочую точку для максимального извлечения энергии из солнечных панелей и других резистивных источников. Кроме того, его встроенная топология PowerPath отделяет выходное напряжение от батареи, тем самым позволяя портативному изделию запускаться мгновенно, когда источник зарядки применяется в условиях очень низкого напряжения батареи.Встроенные профили зарядки LTC4162 оптимизированы для аккумуляторов различного химического состава, включая литий-ионные / полимерные, LiFePO4 и LA. Как напряжение заряда, так и ток заряда могут автоматически регулироваться в зависимости от температуры аккумулятора в соответствии с рекомендациями JEITA или настраиваться индивидуально. Для LA непрерывная температурная кривая автоматически регулирует напряжение батареи в зависимости от температуры окружающей среды. Для любого химического состава может быть задействована дополнительная система регулирования температуры стыка фильеры, предотвращающая чрезмерный нагрев в условиях ограниченного пространства или в условиях высоких температур.См. Рисунок 2 для получения информации об эффективности зарядки литий-ионных аккумуляторов.
Наконец, LTC4162 размещен в 28-выводном корпусе QFN размером 4 мм × 5 мм с открытой металлической площадкой для обеспечения превосходных тепловых характеристик. Устройства класса E и I гарантированно работают от –40 ° C до + 125 ° C.
Рис. 2. Зависимость эффективности зарядки литий-ионных аккумуляторов от входного напряжения по количеству ячеек.
Что делать, если требуется более высокий ток?
LTC4015 также является высокоинтегрированным, многохимическим синхронным понижающим зарядным устройством высокого напряжения со встроенными функциями телеметрии.Тем не менее, он имеет архитектуру контроллера с внешними силовыми полевыми транзисторами для повышения допустимого тока заряда (до 20 А или более в зависимости от выбранных внешних компонентов). Устройство эффективно подает питание от входного источника (сетевой адаптер, солнечная панель и т. Д.) На литий-ионный / полимерный аккумулятор, LiFePO4 или аккумулятор LA. Он обеспечивает расширенные функции системного мониторинга и управления, включая подсчет кулонов батареи и мониторинг состояния. Хотя для доступа к наиболее продвинутым функциям LTC4015 требуется хост-микроконтроллер, использование его порта I 2 C не является обязательным.Основные характеристики зарядки продукта можно отрегулировать, используя конфигурацию штыревой перемычки и программирующие резисторы.
Рис. 3. Схема зарядного устройства для 2-элементной литий-ионной аккумуляторной батареи 12 В IN на 8 А.
LTC4015 обеспечивает точность регулирования тока заряда ± 2% до 20 А, регулировку напряжения заряда ± 1,25% и работу в диапазоне входного напряжения от 4,5 В до 35 В. Приложения включают портативные медицинские инструменты, военное оборудование, приложения для резервного питания от батарей, промышленные портативные устройства, промышленное освещение, защищенные ноутбуки / планшетные компьютеры, а также системы связи и телеметрии с дистанционным питанием.
LTC4015 также содержит точный 14-битный аналого-цифровой преобразователь (АЦП), а также высокоточный счетчик кулонов. АЦП непрерывно отслеживает многочисленные параметры системы, включая входное напряжение, входной ток, напряжение батареи, ток батареи, и по команде сообщает о температуре батареи и последовательном сопротивлении батареи (BSR). Контролируя эти параметры, LTC4015 может сообщать о состоянии аккумулятора, а также о состоянии его заряда. Все параметры системы можно контролировать через двухпроводной интерфейс I 2 C, а программируемые и маскируемые предупреждения гарантируют, что только интересующая информация вызовет прерывание.Встроенные профили зарядки LTC4015 оптимизированы для различных типов аккумуляторов, включая литий-ионные / полимерные, LiFePO4 и LA. Конфигурационные штыри позволяют пользователю выбирать между несколькими предопределенными алгоритмами заряда для каждого химического состава батареи, а также несколькими алгоритмами, параметры которых можно регулировать с помощью I 2 C. Как напряжение заряда, так и ток заряда могут быть автоматически отрегулированы в зависимости от температуры батареи в соответствии с требованиями. с рекомендациями JEITA или даже с индивидуальными настройками.См. Рисунок 4 для получения информации об эффективности зарядки свинцово-кислотным аккумулятором. LTC4015 размещен в корпусе QFN размером 5 мм × 7 мм с открытой металлической площадкой для обеспечения превосходных тепловых характеристик.
Рис. 4. Эффективность зарядки свинцово-кислотной батареи с LTC4015.
Экономия места, гибкость и более высокие уровни мощности
При равных уровнях мощности (например, 3 А), поскольку это монолитное устройство со встроенными силовыми полевыми МОП-транзисторами, LTC4162 может сэкономить до 50% площади печатной платы по сравнению с LTC4015.Поскольку их наборы функций схожи, LTC4015 следует использовать при выходных токах от> 3,2 A до 20 A и более. Ни одно из конкурирующих в отрасли решений для зарядных устройств IC не предлагает такой же высокий уровень интеграции и не может генерировать такие же уровни мощности. Те, которые приближаются к зарядному току (от 2 до 3 А), ограничены только одним химическим составом аккумулятора (литий-ионный) или ограничены по напряжению заряда аккумулятора (максимум 13 В), и поэтому не предлагают уровни мощности или гибкость из LTC4162 или LTC4015.Более того, если учесть количество внешних компонентов, необходимых для ближайшего конкурирующего решения для монолитного зарядного устройства, LTC4162 предлагает до 40% экономии площади печатной платы, что делает его еще более привлекательным выбором для разработки.
Солнечная зарядка
Есть много способов использовать солнечную панель на максимальной мощности (MPP). Один из самых простых способов — подключить аккумулятор к солнечной панели через диод. Этот метод основан на согласовании максимального выходного напряжения панели с относительно узким диапазоном напряжения батареи.Когда доступные уровни мощности очень низкие (примерно менее нескольких десятков милливатт), это может быть лучшим подходом. Однако уровни мощности не всегда низкие. Поэтому в LTC4162 и LTC4015 используется метод MPPT, который определяет максимальное напряжение питания (MPV) солнечной панели при изменении количества падающего света. Это напряжение может резко меняться от 12 В до 18 В, когда ток панели изменяется в течение 2 или более десятилетий динамического диапазона. Алгоритм схемы MPPT находит и отслеживает значение напряжения панели, которое обеспечивает максимальный ток заряда для аккумулятора.Функция MPPT не только непрерывно отслеживает точку максимальной мощности, но также может выбрать правильный максимум на кривой мощности для увеличения мощности, получаемой от панели в условиях частичной тени, когда на кривой мощности возникают несколько пиков. В периоды низкой освещенности режим низкого энергопотребления позволяет зарядному устройству подавать небольшой зарядный ток, даже если света недостаточно для работы функции MPPT.
Заключение
Новейшие мощные и полнофункциональные микросхемы для зарядки аккумуляторов и PowerPath Manager от компании, LTC4162 и LTC4015, упрощают очень сложную систему зарядки с высоким напряжением и током.Эти устройства эффективно управляют распределением мощности между входными источниками, такими как настенные адаптеры, объединительные платы, солнечные панели и т. Д., А также зарядкой батарей различного химического состава, включая литий-ионные / полимерные, LiFePO4 и SLA. Их простое решение и компактные размеры позволяют им достигать высокой производительности в передовых приложениях, где когда-то единственным вариантом были только более сложные, устаревшие топологии на основе импульсных стабилизаторов, такие как SEPIC. Это значительно упрощает задачу разработчика, когда речь идет о схемах зарядного устройства для аккумуляторов средней и высокой мощности.
Универсальное автоматическое зарядное устройство Smart
Схемадля автоматической зарядки нужного аккумулятора. Два переменных резистора VR1 и VR2 используются в схеме для запуска и остановки процесса зарядки при желаемом напряжении батареи.
Для настройки или регулировки схемы для нужной батареи требуется регулируемый источник питания. Допустим, вы хотите зарядить свинцово-кислотную батарею 6 В, полное напряжение заряда свинцово-кислотной батареи 6 В равно 7.3 В во время зарядки после прекращения зарядки его напряжение постепенно снизится до 6,3 В. Теперь в первую очередь подключите регулируемый источник питания вместо источника питания и не подключайте аккумулятор в цепи. Теперь установите 7,3 В в регулируемом источнике питания и регулируйте VR2, пока не загорится светодиод LED1. Затем установите напряжение источника питания на 5,9 В и регулируйте VR2, пока LED3 не погаснет. Та же процедура может быть проделана для батареи 12 В, за исключением точек пуска и останова. Как батарея 12 В становится полностью заряженной, когда показывает 14.5 В во время зарядки, поэтому точка остановки должна быть 14,5 В, а точка начала — 11,9 В. Вы также можете использовать ту же процедуру для других батарей.
Релейный переключатель также можно подключить к сетевой вилке источника питания, чтобы он включал всю цепь зарядного устройства от сети, когда аккумулятор требует зарядки, и выключал его, когда аккумулятор полностью заряжен. Этот трюк может сэкономить много энергии. Светодиоды, используемые в схеме, будут показывать разные индикации. Когда батарея полностью заряжена, LED1 загорится, показывая, что батарея полностью заряжена.Светодиод LED4 показывает, что батарея заряжена.
Схема полностью автоматическая, поэтому ее можно оставить с аккумулятором для автоматического начала зарядки при падении напряжения аккумулятора. Например, вы можете оставить его подключенным к аккумулятору 12 В и установить точку начала зарядки 12,5. Это позаботится о саморазрядке аккумулятора и автоматически начнет его зарядку, когда напряжение аккумулятора упадет ниже 12,6 В.
Авторские права 2015 CircuitDiagram.Org. Все права защищены .
Это интеллектуальное зарядное устройство позаботится о вашей перезаряжаемой батарее и автоматически начнет зарядку, когда напряжение вашей батареи упадет до заданного уровня. Схема может использоваться для зарядки самых разных аккумуляторных батарей разных типов и напряжений. Для установки
требуется простая настройка.Здравствуйте, читатели! Мы часто добавляем новые принципиальные схемы, поэтому не забывайте почаще возвращаться. Спасибо.
Автоматическое зарядное устройство для аккумуляторов 12v 9v 6v
В этом уроке мы создаем простой проект автоматического зарядного устройства 12В, 9В, 6В.Эта схема может заряжать батареи трех разных напряжений. Это напряжение может быть установлено двумя разными уставками в цепи, то есть VR1 и VR2. Это простая и недорогая схема автоматического зарядного устройства, она автоматически запускается и прекращает зарядку аккумулятора при заданном напряжении.
Также предохраняет аккумулятор от глубокого или полного разряда. Перезаряжаемые батареи дороги, и они имеют тенденцию разряжаться, когда не заряжаются, когда уровень их заряда падает ниже 50%.Это приводит к короткому сроку службы батареи. Но эта схема обязательно убережет ваши батареи от этих проблем.
Компоненты оборудования
| S.no | Компонент | Значение | Кол-во | |||||||||||||||||||||
| 1 | Трансформатор | 230 В / 12 В 1A | 1 | |||||||||||||||||||||
| 2 | Diode | |||||||||||||||||||||||
| 3 | Конденсатор | 1000 мкФ / 50 В | 1 | |||||||||||||||||||||
| 4 | Батарея | 12 В | 1 | |||||||||||||||||||||
| 5 | 6 | Транзистор | 2N4401 | 4 | ||||||||||||||||||||
| 7 | Диод | 1N4148 | 2 | |||||||||||||||||||||
| 8 | Стабилитрон | 6.2V | 1 | |||||||||||||||||||||
| 9 | Стабилитрон | 9,1 В | 1 | |||||||||||||||||||||
| 10 | Переключатель | — | 1 | |||||||||||||||||||||
| 12 | Светодиод | Красный | 1 | |||||||||||||||||||||
| 13 | Реле | 12 В | 1 |
Рабочее объяснение
Первая часть схемы работает как зарядное устройство, другая часть отвечает за запуск и остановку зарядки аккумулятора при желаемом напряжении.Мы используем два переменных резистора по 10 кОм для регулировки и установки напряжений в соответствии с напряжением заряжаемой батареи.
Мы используем трансформатор на 1 А, поэтому эта схема может заряжать батареи SLA от 12 А до 12 Ач. Используйте трансформатор от 5А до 10А, если вам нужно заряжать батареи с более высокой AH.
Регулировка цепи
Отрегулируйте схему, выполнив шаги
- Когда батарея 12 В разряжается, цифровой мультиметр показывает 11,9 В, поэтому установите напряжение в регулируемом источнике питания равным 11.На это напряжение должно быть установлено значение 9V, точка начала зарядки аккумулятора.
- Подключите этот источник питания вместо батареи и регулируйте VR1, пока реле не сработает и зеленый светодиод не погаснет.
- Когда аккумулятор 12 В становится полностью заряженным, на цифровом мультиметре отображается 14,4 В, поэтому теперь установите это напряжение на источнике питания и подключите его к NC реле.
- Отрегулируйте VR2, пока красный светодиод не погаснет.
- Теперь ваша схема будет готова к использованию, эти настройки были выполнены для 12-вольтовой батареи SLA.Схема батареи SLA на 6 или 9 В может быть отрегулирована с помощью той же процедуры, вам просто нужно установить соответствующие уровни напряжения и также заменить стабилитроны.
Простое зарядное устройство с автоматическим отключением
Давайте спроектируем зарядное устройство с использованием микросхемы таймера 555 и некоторого простого оборудования. Если мы хотим, чтобы зарядное устройство всегда было подключено к розетке, и использовать систему во время зарядки, эта схема будет жизненно необходима. Чтобы эта схема была простой, давайте выберем адаптер переменного тока в постоянный, доступный в быту.Я использую адаптер ТВ-карты, обеспечивающий 5,25 В постоянного тока, и я буду использовать литий-ионный аккумулятор для мобильного телефона на 3,7 В.
Прежде всего, мы должны спроектировать источник постоянного тока. Это просто сделать с транзистором pnp и резистором.
Здесь ток ограничен резистором R1-6,8 Ом. Для получения постоянного тока нам необходимо постоянное напряжение, которое обеспечивается разностью напряжений на трех диодах и переходе эмиттер-база (скажем, 3 х 0,7 — 0,7 = 1,4 В).
Итак, ток через резистор равен
1.4 / 6,8 = 205,88 мА
Теперь нам нужен запускающий механизм для автоматического выключения или включения pnp-транзистора.
Теперь мы включаем npn-транзистор, который может отключать или включать Q1, а другой конец R3 будет подключаться к контакту № 3 микросхемы таймера 555. Позвольте спроектировать схему управления.
Теперь у нас есть 2 компаратора и триггер, которые очень важны для этой конструкции. Сначала подключите контакты 8 и 4 к положительной клемме питания. Затем инвертирующий вход Q1 устанавливается на (2 х 5.6/3 =) 3,73 В (приблизительно), а неинвертирующий вход Q2 установлен на (5,6 / 3 =) 1,867 В (приблизительно). Позвольте решить, когда начинать зарядку аккумулятора, а когда прекращать зарядку. Для аккумулятора сотового телефона мы можем прекратить зарядку, когда он зарядится примерно до 3,7 В, и мы будем считать это 3,69 В для переключения выхода и пусть 2,9 В будет нижним пределом, после которого аккумулятор начнет заряжаться автоматически. Сделаем простой делитель напряжения для получения верхнего и нижнего порогового напряжения. Для более низкого порогового напряжения, когда напряжение аккумулятора становится равным 2.9 Вольт нам нужно 1,867 Вольт на контакте № 2, а для верхнего порогового напряжения нам нужно 3,73 вольта на контакте №2. 6. Но это невозможно, потому что максимальное напряжение, которое может обеспечить аккумулятор, составляет 3,7 В. Поэтому мы должны изменить напряжение питания. Мы можем легко использовать стабилитрон или микросхему стабилизатора, чтобы сделать напряжение питания 5 вольт.
Для блока питания 5 В у нас есть
UTP = 2 х 5/3 = 3,33 В (прибл.)
LTP = 5/3 = 1,667 В (прибл.)
теперь можно получить 3.33 вольт на контакте № 6 и 1,667 В на контакте № 2.
Для UTP имеем:
Выбрав b = 1k и b = 10k, мы получим приблизительное значение 3.335 вольт.
Для LTP у нас есть,
Выбрав y = 47K и x = 56k, мы получим приблизительное значение 3,066 вольт.
Теперь цепь управления можно объединить с предыдущей схемой.
Вот примерный вид платы Vero.
Теперь взгляните на другую принципиальную схему, чтобы прояснить, как модифицировать эту схему для другого типа батареи с другим напряжением.

Диодный мост необходимо собрать на подготовленном текстолите, причем учтите, что размер плитки определит габариты самого ЗУ.
Для ограничения тока необходимо подключить 112-вольтную лампу мощностью не более 60 Вт. Этот элемент следует вмонтировать в место разрыва отрицательного провода. Помните о том, что чем ниже будет мощность лампы, тем, соответственно, будет ниже и зарядный ток. Для контроля работоспособности основных характеристик сооружаемого своими руками прибора в цепь можно добавить амперметр.
Не уходите из дома, пока прибор включен в сеть и заряжает аккумулятор.
Обычное средство защиты — плавкие предохранители, но для возобновления работоспособности прибора в этом потребуется замена спаленного предохранителя новым, которого как традиционно в нужный момент под рукою нет. Приходится ставить «жучок», чем ещё более снижается защищённость зарядного устройства.
Схема данного устройства типовая и может немного отличатся у отдельных производителей. При включении зарядного устройства в гнездо прикуривателя без телефона, горит зеленый светодиод (G).
Его главная особенность — это импульсный ток заряда, что положительно сказывается на времени и качестве регенерации АКБ. В новой разработке использована схема на составных тиристорах, расширена полоса регулирования, не требуются мощные охлаждающие теплоотводы.
6В, пока ток не упадет до 0,02С
В его память записывается управляющая программа, в которой и заложены все алгоритмы. Управление блоком питания осуществляется с помощью ШИМ с вывода PD7 МК и простейшего ЦАП на элементах R4, C9, R7, C11. Измерение напряжения АКБ и зарядного тока осуществляется средствами самого микроконтроллера — встроенным АЦП и управляемым дифференциальным усилителем. Напряжение АКБ на вход АЦП подается с делителя R10 R11.
При включении зарядного устройства в сеть транзистор Т1 закрыт низким уровнем с порта РС5, и АКБ отключена от зарядного устройства. Подключается она только при выборе в меню типа АКБ и режима работы ЗУ. Этим обеспечивается также отсутствие искрения при подключении батареи. При попытке подключить аккумулятор в неправильной полярности сработает зуммер ЕР1 и красный светодиод VD1, сигнализируя о возможной аварии.
Остальные — 0.125Вт. Резисторы R5, R6, R10 и R11 нужно применять с допустимым отклонением не хуже 0.5%. От этого будет зависеть точность измерений. Транзисторы T1 и Т1 желательно применять такие, как указаны на схеме. Но если придется подбирать замену, то необходимо учитывать, что они должны открываться напряжением на затворе 5В и, конечно же, должны выдерживать ток не ниже 10А. Подойдут, например, транзисторы с маркировкой 40N03GР, которые иногда используются в тех же БП формата АТХ, в цепи стабилизации 3.3В.
К сожалению, эти индикаторы могут иметь разное расположение выводов, так что, возможно, придется разрабатывать печатную плату под свой экземпляр
«Выбор». На дисплее отобразится «Готово» и через 3 секунды устройство перейдет в главное меню. Поправочные коэффициенты хранятся в энергонезависимой памяти. Здесь стоит отметить, что если при самой первой калибровке значение напряжения на ЖКИ сильно отличается от показаний вольтметра, а токи при каком — либо КУ сильно отличаются от нуля, нужно подобрать другие резисторы делителя R5, R6, R10, R11, R8, иначе в работе устройства возможны сбои. При точных резисторах поправочные коэффициенты равны нулю или минимальны. На этом наладка заканчивается. И в заключение. Если же напряжение или ток зарядного устройства на каком-то этапе не возрастает до положенного уровня или устройство «выскакивает» в меню, нужно ещё раз внимательно проверить правильность доработки блока питания. Возможно, срабатывает защита.
При использовании подстроечников параметры не стабильные. проверено на собственном опыте. При тестировании данного ЗУ проводил полный цикл разрядки и зарядки АКБ (разряд до 10,8В и заряд в режиме тренировки, потребовалось около суток). Нагревание ATX БП компьютера не более 60 градусов, а модуля МК еще меньще.
Там использованы потенциометры, чтобы точно установить пороговые значения. Диапазон измеряемого напряжения составляет 6 вольт, поэтому 6 [В] / 12 [LED] = 0,5 В / LED, и на практике оно так и есть. Задача вольтметра — показать, какое примерно напряжение находится на клеммах аккумулятора.