Схема Подключения Коммутатора — tokzamer.ru
Если указанные элементы исправны, а неисправность не устранилась, следует заменить микросхему ID1. Чтобы избежать выхода из строя коммутатора системы зажигания ВАЗ необходимо при включенном зажигании не рассоединять его от цепи и не снимать клеммы АКБ и при заведенной силовой установке.
А вот плюс датчика Холла соединяется с массой.
В этом случае двигатель плохо заводится, работает с перебоями, глохнет на холостых, теряет мощность или его обороты постоянно плавают. То есть, если индукция достигает некого порога — датчик выдаёт присутствие поля в виде некой логической единицы, если порог не достигнут — датчик выдаёт логический ноль.
Как правильно соединить бсз
Но на дорогах все еще немало автомобилей, в которых установлены и контактные прерыватели, и бесконтактные.
В камере сгорания образуется вспышка, топливная смесь возгорается и толкает поршень вниз.
Коммутатор
Он входит в конструкцию другого элемента — распределителя зажигания.
Как работает коммутатор По сути, коммутатор — это простой усилитель сигнала.
Как подключить коммутатор или блок управления зажиганием на китайца
Устройство электронного зажигания ВАЗ 2106
Для многих типов транзисторов например, n-p-n необходима изоляция от корпуса коммутатора, поэтому они монтируются через специальную прокладку. Невзирая на внешнее сходство со старыми деталями, катушка и трамблёр конструктивно отличаются.
Подложками толстопленочных сборок служит алюмооксидная керамика Al2O3. Через мин двигатель вновь возможно запустить, но через короткое время он опять останавливается.
После настройки схемы с конкретным типом двигателя в различных режимах его работы все подстроечные элементы нужно будет заменить на постоянные, подобрав соответствующие номиналы.
Последняя позволяет контролировать практически все параметры двигателя.
На выводы контроллера поступают сигналы датчика начала отсчета НО , датчика угловых импульсов УИ , датчика частоты вращения коленчатого вала КВ , датчика разрежения Р , датчика температуры охлаждающей жидкости Тохл.
Коммутатор Подложками толстопленочных сборок служит алюмооксидная керамика Al2O3.
Электропроводка для двигателя 157QMJ (Упрощенная) или как завести мотор без мопеда
Схема и принцип работы БСЗ
Подключаем вместо катушки лампочку на 12 В.
Аналогом зарубежной микросхемы LВ см.
Чтобы иметь представление, как выглядит данный гаджет, и что стоит искать, можете посмотреть фото коммутатора на нашем интернет — портале.
Имеют контакты, которые могут обгореть или просто износиться. Контроллеры осуществляют также управление электроклапаном экономайзера принудительного холостого хода ЭПХХ.
Применение полупроводниковых и микропроцессорных коммутаторов в контактно-транзисторных или бесконтактных системах зажигания позволяет получить следующие преимущества: уменьшается ток, протекающий по контактам прерывателя, вследствие чего они практически перестают подгорать для контактно-транзисторной системы зажигания ; увеличивается длительность подачи искры, что гарантирует эффективное воспламенение рабочей смеси в цилиндрах двигателя; появляется возможность существенного увеличения степени сжатия в цилиндрах двигателя, а также частоты вращения коленчатого вала без ущерба для надежности искрообразования.
Дроссель L1 и резистор R1 предназначены для ускорения процесса запирания транзистора VT1, конденсатор С1 первичного контура возбуждения катушки зажигания и конденсатор С2 служат для защиты компонентов схемы коммутатора от скачков напряжения в бортовой сети автомобиля. Цепь защиты выходного транзистора выполнена на дискретных элементах С7 и R Напряжение поступает на основной распределительный контакт, потом по проводке идет на свечи, образующие искру.
Проверить наличие искры при включении зажигания. Это гибрид электроники и механики. Электронная часть включает в себя коммутатор и катушку. Сверху на защёлках закреплена крышка, куда подсоединяются кабели от свечей.
Корпус трамблёра следует повернуть в нужное положение и зафиксировать гайкой Подтяните гайку крепления распределителя, установите крышку и свечу, потом запускайте мотор. Но с помощью одних только свечей двигатель работать не сможет.
Свечные кабели подсоединяются согласно нумерации на крышке, центральный провод подключается к электроду катушки Если в процессе монтажа обошлось без досадных ошибок, автомобиль заведётся сразу. Для сравнения обратите внимание на контактную систему. Проверка датчика Холла Измерить напряжение на выходе датчика. Ремонт и обслуживание Что такое коммутатор в машине?
Курс Автоэлектроника. Коммутатор
10 thoughts on “Cхема подключения (распиновка) коммутатора скутера”
Если вольтметра нет, проверяют узел при помощи сигнальной лампочки.
Этим термином называют устройство, отвечающее за появление искры.
Конструкция удобна — ведь когда свитч выходит из строя, можно переключиться на старую катушку. Однако общим для отечественных коммутаторов по-прежнему служит комбинированная интегрально-дискретная технология сборки, делающая их ремонтопригодными.
Если он исправен, но сильно нагревается в рабочем состоянии, увеличивают номинал резистора R7. Тогда во вторичной образуется кратковременный импульс величиной до 24 тыс.
По этому сигналу на коммутатор поступает информация о количестве оборотов двигателя и положении его коленвала. Теперь коммутатор — сложный узел в системе зажигания. Так появились контактно-транзисторные системы зажигания, и первые полупроводниковые коммутаторы. Варианты схем электронных коммутаторов.
Поэтому для обслуживания и диагностики нужно знать назначение всех элементов, а также методы поиска неисправностей и их основные признаки. Регулирование производится при помощи тока, проходящего по бобине.
Выбирать следует изделия, которые рекомендованы к эксплуатации предприятием — производителем.
Коммутатор явился прототипом для разработки последующих серий, которые имеют не сколько вариантов конструктивного и схемотехнического исполнения. Причина неисправности Способ устранения неисправности Двигатель заводится, но через мин останавливается. Немного о датчике Холла Датчик Холла — магнитоэлектрическое устройство, получившее своё название от фамилии физика Холла, открывшего принцип, на основе которого впоследствии и был создан этот датчик. Поставьте высоковольтный кабель между крышкой распределителя и центральным электродом трансформатора. Полезно почитать.
Внутри корпуса расположены все элементы коммутатора за исключением выходного транзистора, который монтируется на корпусе в специальном кармане. Цепь защиты выходного транзистора выполнена на дискретных элементах С7 и R Транзистор снижает нагрузку на прерыватель. Расположение деталей на печатной плате показано на Рисунке 6.
Тем не менее, такие системы зажигания длительное время использовались в автомобилях, и только появление и совершенствование полупроводниковых приборов позволило конструкторам совершить своеобразную революцию в способе коммутации управляющих импульсов. Последняя позволяет контролировать практически все параметры двигателя. Рисунок 3.
Подключение коммутатора в китайском четырехтактнике.
Датчик Холла — Энциклопедия журнала «За рулем»
Официальное название — датчик положения на эффекте Холла.
Это датчик, работающий на эффекте Холла, суть которого заключается в том, что при при помещении в магнитное поле некоторого проводника с постоянным током, в этом проводнике возникает поперечная разность потенциалов. Также называет холловским напряжением.
Датчик Холла весьма широко распространен в автомобилестроении, с его помощью измеряют угол положения распредвала, на некоторых автомобилях — угол положения коленвала, на более старых автомобилях он сигнализировал о моменте искрообразования.
Эффект Холла заключается в том, что при пропускании тока через клеммы «а» полупроводниковой пластины, помещенной в поле магнита, на боковых клеммах «б» появляется напряжение.
Еще в 1879 году американский физик Э. Холл, работавший в балтиморском университете, открыл интересное явление, суть которого состояла в следующем. Если в магнитное поле поместить прямоугольную полупроводниковую пластину и к узким ее граням подвести электрический ток, то на широких, гранях пластины возникнет напряжение, величина которого может быть от десятков микровольт до сотен милливольт. Однако техническое применение этого эффекта вынужденно задержалось почти на 75 лет, до той поры, когда началось промышленное производство полупроводниковых пленок с нужными свойствами.
Устройство датчика Холла:
1 — постоянный магнит;
2 — лопасть ротора;
3 — магнитопроводы;
4 — пластмассовый корпус;
5 — микросхема;
6 — выводы.
Еще позже, при развитии микроэлектроники, удалось сделать миниатюрный датчик, содержащий все необходимое — постоянный магнит и микросхему с чувствительным элементом.
Такое устройство обладает рядом неоспоримых достоинств.
Во-первых — малые размеры.
Во-вторых, и это особенно важно, изменение частоты срабатывания (иными словами — оборотов двигателя) не вызывает смещения момента измерения.
В-третьих, электрический сигнал от датчика имеет, по терминологии специалистов, прямоугольную форму: при
включении он сразу набирает определенную и постоянную величину, а не носит характер всплесков. Для управления электроникой это немалый плюс.
Работает датчик Холла следующим образом.
Когда через зазор проходит металлическая лопасть ротора, магнитный поток шунтируется и индукцСистемы зажигания с датчиком Холла — Студопедия.Нет
Система зажигания
Система зажигания предназначена для своевременного воспламенения рабочей смеси искровым разрядом. Их можно подразделить на динамические, статические и частично статические.
Динамические системы подразделяются на:
· контактная обычная;
· контактная транзисторная;
· бесконтактная с датчиком Холла;
· бесконтактная с индуктивным датчиком.
Статические системы характерны отсутствием подвижных частей для работы системы зажигания, частично статические имеют распределитель, но не имеют прерывателя.
Динамические транзисторные системы
Контактно-транзисторная система зажигания
Бесконтактно-транзисторные системы зажигания (БТСЗ) начали применять с 80-х годов. Если в контактной системе зажигания (КСЗ) прерыватель непосредственно размыкает первичную цепь, в контактно-транзисторной (КТСЗ) — цепь управления, то в БТСЗ и управление становится бесконтактным.
В этих системах транзисторный коммутатор, прерывающий цепь первичной обмотки катушки зажигания, срабатывает под воздействием электрического импульса, создаваемого бесконтактным датчиком. Все виды датчиков, используемых в БТСЗ делят на параметрические и генераторные.
В параметрических датчиках изменяются те или иные параметры управляющей (базовой) цепи (сопротивление, индуктивность, емкость), в связи с чем изменяется сила тока базы транзистора.
Генераторные датчики (магнитоэлектрические, фотоэлектрические и др.) являются источниками питания управляющей цепи. Наибольшее распространение получили магнитоэлектрические датчики – индукционные и датчики Холла.
Индукционный датчик представляет собой однофазный генератор переменного тока с ротором на постоянных магнитах. Основным недостатком индукционных датчиков является средний большой потребляемый ток (6…8 А) и зависимость силы тока от частоты вращения коленчатого вала двигателя.
Устройство коммутатора бесконтактных систем достаточно сложное (в нем есть микросхема, силовой транзистор, а также несколько резисторов, стабилитроны и конденсаторы).
Энергия искры в три-четыре раза больше, чем в КСЗ. Система небезопасна и требует осторожности.
Во всех системах зажигания и других приборах системы зажигания широко применяются полупроводниковые триоды (транзисторы) представляющие собой пластинку кремния или германия и двух наплавленных капель, образующих два перехода.
Каждая из трех областей триода имеет свое название: нижняя область, испускающая электроны – носители зарядов, называется э м и т т е р о м (рис. 6. 1), верхняя область, собирающая носители зарядов, – коллектором, а средняя область – основанием, или базой.
К этим трем областям триода делают самостоятельные выводы. Средний вывод соединяют с базой, один – с эмиттером, а другой – с коллектором.
Если транзистор включить в цепь какого-либо источника, соединив вывод эмиттера с плюсовым зажимом, а вывод коллектора с минусовым, то тока в цепи не будет, так как один из переходов будет закрыт.
Но если транзистор включить в цепь так, чтобы одна из областей была общей, а между другими создать разность потенциалов, то потенциальный барьер открывается, сопротивление транзистора падает до нуля и на выходном зажиме коллектора получается увеличение силы тока.
Рис. 6.1. Схема германиевого транзистора:
а – схема включения в цепь; б – условное обозначение; в – внешний вид
Транзисторы применяются во всех системах зажигания и на рис. 6.2 показана элементарная схема контактно-транзисторной системы зажигания.
При включенном зажигании, когда контакты прерывателя разомкнуты, движения электронов от «минуса» к «плюсу» аккумуляторной батареи нет, т.е. тока в схеме зажигания не будет, так как транзистор закрыт в связи с большим переходным сопротивлением между эмиттером и коллектором транзистора.
В момент замыкания контактов прерывателя в цепи управления транзистора через базу и коллектор будет проходить ток 0,3…0,8 А в зависимости от частоты вращения кулачка прерывателя. В связи с прохождением тока управления происходит резкое снижение сопротивления перехода «эмиттер-коллектор» транзистора до нескольких долей Ома и транзистор открывается, включая цепь первичной обмотки катушки зажигания.
Сила тока в этой цепи зависит от напряжения источника (аккумуляторной батареи), величин сопротивления и индуктивности первичной обмотки и времени замкнутого состояния контактов прерывателя.
С увеличением частоты вращения коленчатого вала двигателя сила тока в цепи низкого напряжения снижается с 7 до 3 А.
При размыкании контактов прерывателя ток управления прерывается, что вызывает резкое повышение сопротивления перехода силового участка транзистора «эмиттер-коллектор» до нескольких сотен Ом и транзистор запирается, выключая цепь тока первичной обмотки катушки зажигания.
Так как через контакты прерывателя идет только управляющий ток (контакты превратились в датчик управляющих импульсов), энергию искрообразования увеличивают применением специальных катушек зажигания с увеличенным числом витков вторичной обмотки и уменьшенным числом витков первичной.
При значительном понижении сопротивления первичной обмотки катушки зажигания в коммутатор вводят специальную цепь, которая спустя 1,5 с после остановки двигателя (валика распределителя) разрывает цепь питания катушки зажигания. Этим ограничивается чрезмерный нагрев катушки зажигания с низким сопротивлением первичной обмотки.
Рис. 6.2. Принципиальная схема контактно-транзисторной системы зажигания:
1 – свечи зажигания; 2 – распределитель зажигания; 3 – коммутатор; 4 – катушка зажигания. Электроды транзистора: силовые К – коллектор, Э – эмиттер, управляющий Б – база, R – резистор
Системы зажигания с датчиком Холла.
Магнитоэлектрический датчик Холла получил свое название по имени Э.Холла американского физика, открывшего в 1879 г. важное гальваномагнитное явление.
Элемент Холла представляет собой тонкую пластинку, выполненную из полупроводникового материала (кремний, германий), с четырьмя электродами. Если через такую пластинку проходит ток I (рис. 6.3) и на нее одновременно действует магнитное поле, вектор магнитной индукции В которого перпендикулярен плоскости пластинки, то на параллельных направлению тока гранях возникает э.д.с. Холла, которое определяется по следующему выражению:
Uн = кхIВ/d,
кх – постоянная Холла, зависящая от материала пластинки; d – толщина пластинки
Рис.
6.3. Принцип работы элемента Холла:
1 – магнит; 2 – пластинка из полупроводникового материала
Через пластинку пропускается ток примерно 30мА, тогда как напряжение Холла составляет 2 мВ, увеличиваясь с ростом температуры. Пластинка обычно представляет одно целое с интегральной схемой, осуществляемой усиление и формирование сигнала.
Если между магнитом и полупроводником поместить перемещающийся экран с прорезями, получим импульсный генератор Холла.
Схема прерывателя-распределителя с датчиком Холла представлена на рис. 6.4 и рис. 6.5
Рис. 6.4. Принцип работы датчика Холла:
1 – постоянный магнит; 2 – ротор; 3 – элемент Холла; 4 – операционный усилитель; 5 – формирователь импульсов; 6 – выходной каскад; 7 – блок стабилизации
Магнитное поле создается постоянным магнитом 1, а прерывание магнитного поля осуществляется ротором (экраном) 2 с окнами, укрепленным на валике распределителя. При прохождении окна ротора около постоянного магнита силовые линии его магнитного поля пронизывают поверхность элемента Холла и на его выходе возникает ЭДС.
Если воздушный зазор между магнитом и элементом Холла перекрывается шторкой, магнитное поле замыкается на шторку экрана и не попадает на элемент Холла (рис. 6.5).
Рис.6.5. Схема прерывания магнитного потока:
1 – датчик Холла; 2 – держатель датчика; 3 – воздушный зазор; 4 – магнитный поток; 5 – ротор
Количество шторок и окон экрана соответствует количеству цилиндров двигателя. Ширина шторки экрана соответствует углу, при котором выходной транзистор коммутатора пропускает ток через первичную обмотку зажигания.
Учитывая небольшое напряжение, вырабатываемое элементом Холла, оно обрабатывается и усиливается.
Операционный усилитель 4 (рис.6.4) усиливает сигнал датчика и через формирователь импульсов 5 подает сигнал на базу выходного транзистора 6 и открывает его. Для исключения влияния на выходной сигнал датчика колебаний напряжения сети и температуры в схеме датчика имеется блок стабилизации 7.
При нахождении шторки экрана в щели воздушного зазора, величина магнитного потока резко падает, вследствие замыкании магнитного потока на шторку (рис.
6.6)
Рис. 6.6. Импульсы датчика Холла:
В – магнитная индукция; Uн – напряжение, вырабатываемое элементом Холла; Ug – напряжение, вырабатываемое датчиком Холла; I – ток первичной обмотки катушки зажигания; tz – момент зажигания электрической искры; а – изменение магнитной индукции; б – изменение напряжения, вырабатываемого элементом Холла; в – изменение напряжения, вырабатываемого датчиком Холла; г – изменение силы тока первичной катушки зажигания.
Напряжение, вырабатываемое элементом Холла Uн, поступает на операционный усилитель, где происходит усиление сигнала. После этого ток поступает на формирователь импульсов и там происходит переработка из аналового сигнала в цифровой. Затем полученный цифровой сигнал поступает на выходной каскад и окончательно усиливается до величины напряжения Ug, достаточного для работы транзисторного коммутатора. При этом напряжение Ug за счет инверсии выходного каскада вырабатывается в момент отсутствия напряжения Uн с входа элемента Холла, т.
е. в момент перекрытия шторкой экрана воздушного зазора, что соответствует напряжению Uн ниже 0,4 В. В таком положении экрана транзистор выходного каскада Т0 находится в открытом состоянии, при этом от коммутатора через транзистор Т0 проходит ток и при этом база транзистора Т1 соединяется с массой (рис.6.7).
Рис. 6.7. Электрическая схема коммутатора и датчика Холла:
1 – датчик Холла; 1а – выходной сигнал; 2 – коммутатор; 3 – замок зажигания; 4 – дополнительный резистор; 5 – шунтирование дополнительного резистора; 6 – катушка зажигания
Учитывая, что проводимость транзистора Т1 n-p-n, отсутствие положительного потенциала этого транзистора приводит к его закрытию. В результате этого прекращается подача положительного потенциала на базу В через резистор R4 и коллекторно-эмитерный переход транзистора Т1. При этом ток не проходит через резистор R7 и база В включения транзисторов Т2/Т3 замыкается на массу. Учитывая проводимость этих транзисторов n-p-n, отсутствие положительного заряда на базе В, транзисторы закрываются и ток в первичную обмотку катушки зажигания не поступает.
При выходе экрана из воздушного зазора напряжение с элемента Холла достигает 0,4В и через первичную обмотку катушки зажигания начинает протекать ток.
В момент попадания зуба ротора в зазор датчика на выходе датчика создается напряжение Umax примерно на 3 В меньше напряжения питания. Если через зазор датчика проходит прорезь ротора, напряжение на выходе датчика Umin близко к нулю (не более 0,4 В). Отношение периода Т к длительности Ти (скважность) равна трем. Напряжение питания датчика соответствует напряжению бортовой сети и находится в пределах 8…14 В.
Для преобразования управляющих импульсов бесконтактного датчика в импульсы тока в первичной обмотке катушки зажигания применяются коммутаторы. Коммутатор преобразует управляющие импульсы датчика в импульсы тока в первичной обмотке катушки зажигания. Коммутатор соединен с генератором импульсов (бесконтактным датчиком) тремя проводниками. Коммутатор управляет зажиганием в зависимости от частоты вращения валика датчика-распределителя, напряжения аккумулятора, полного сопротивления катушки зажигания и при любых режимах работы двигателя выдает импульсы напряжения постоянной величины.
Во время прохождения положительного импульса (напряжение Umax ) от бесконтактного датчика происходит постепенное ( в течении 4…8 мс) нарастание тока в первичной обмотке катушки зажигания до максимальной величины В равной 8…9 А. В момент, когда напряжение на выходе датчика падает до Umin , выходной транзистор коммутатора закрывается и ток через первичную обмотку катушки зажигания резко прерывается. В результате во вторичной обмотке индуцируется импульс высокого напряжения.
Отдельно элементы прерывателя-распределителя с датчиком Холла показаны на рис. 6.8. Пластинка и остальные составляющие датчика Холла устанавливается внутри пластмассового корпуса, залитого смолой. Датчик Холла неразборный и не подлежит ремонту. Для соединения с коммутатором датчик Холла имеет 3 вывода.
Рис.6.8. Элементы прерывателя-распределителя с датчиком Холла:
1 – ротор: 2 – шторка; 3 – держатель датчика Холла; 4 – постоянный магнит и датчик Холла; 5 – воздушный зазор
Датчик-распределитель выдает управляющие импульсы низкого напряжения и распределяет импульсы высокого напряжения по свечам зажигания.
Он имеет центробежный и вакуумный регуляторы опережения зажигания. Бесконтактный датчик в сборе с опорной пластиной имеет возможность поворачиваться в зависимости от разряжения, подводимого к вакуумному регулятору.
Катушка зажигания, адаптированная к данной системе зажигания, установлена рядом с коммутатором. Она преобразует прерывистый ток низкого напряжения (12 В) в ток высокого напряжения (20…25 кВ) необходимый для пробоя воздушного зазора между электродами свечей зажигания. Катушка имеет в верхней части отверстие, закрытое пробкой диаметром 5.5 мм для защиты катушки от избыточного внутреннего давления. Пробка выталкивается из отверстия при росте давления вследствие повышения температуры из-за короткого замыкания.
Линейный датчик Холла— рабочая и прикладная схема
ИС с линейным эффектом Холла — это магнитные сенсорные устройства, предназначенные для реагирования на магнитные поля для выработки пропорциональной величины электрического выходного сигнала.
Таким образом, он становится полезным для измерения напряженности магнитных полей и в приложениях, где требуется переключение выхода через магнитные триггеры.
Современные ИС на эффекте Холла разработаны с учетом устойчивости к большинству механических нагрузок, таких как вибрации, толчки, удары, а также к влаге и другим атмосферным загрязнениям.
Эти устройства также невосприимчивы к колебаниям температуры окружающей среды, которые в противном случае могут сделать эти компоненты уязвимыми к нагреву, что приведет к неправильным результатам на выходе.
Как правило, современные линейные ИС на эффекте Холла могут оптимально работать в диапазоне температур от -40 до +150 градусов Цельсия.
Базовая схема расположения выводов
Ratiometric Specified Functioning
Многие стандартные линейные ИС на эффекте Холла, такие как серия A3515 / 16 от Allegro или DRV5055 от ti.com являются «логометрическими» по своей природе, при этом выходное напряжение покоя и чувствительность устройств меняются в зависимости от напряжения питания и температуры окружающей среды.
Напряжение покоя обычно может составлять половину напряжения питания. В качестве примера, если мы считаем, что напряжение питания устройства составляет 5 В, в отсутствие магнитного поля его выходной сигнал покоя обычно будет 2,5 В и будет изменяться со скоростью 5 мВ на гаусс.
В случае увеличения напряжения питания до 5,5 В, напряжение покоя также будет соответствовать 2.75 В с чувствительностью до 5,5 мВ / Гс.
Что такое динамическое смещение
ИС с линейным эффектом Холла, такие как A3515 / 16 BiCMOS, включают в себя запатентованную систему компенсации динамического смещения с помощью встроенного высокочастотного импульса, так что остаточное напряжение смещения материала Холла контролируется соответственно.
Остаточное смещение обычно может возникать из-за чрезмерного формования устройства, отклонений температуры или других соответствующих стрессовых ситуаций.
Вышеупомянутая особенность обеспечивает эти линейные устройства стабильным выходным напряжением покоя, устойчивым ко всем типам внешних негативных воздействий на устройство.
Использование линейной ИС на эффекте Холла
ИС с эффектом Холла может быть подключена с помощью указанных соединений, где выводы питания должны подключаться к соответствующим клеммам постоянного напряжения (регулируемым). Выходные клеммы могут быть подключены к правильно откалиброванный вольтметр с чувствительностью, соответствующей диапазону выходного сигнала Холла.
Рекомендуется подключение байпасного конденсатора 0,1 мкФ непосредственно к контактам питания ИС, чтобы защитить устройство от внешних наведенных электрических помех или паразитных частот.
После включения устройству может потребоваться несколько минут периода стабилизации, в течение которого его нельзя эксплуатировать с магнитным полем.
Как только устройство стабилизируется по внутренней температуре, оно может подвергнуться воздействию внешнего магнитного поля.
Вольтметр должен немедленно зарегистрировать отклонение, соответствующее силе магнитного поля.
Определение плотности потока
Для определения плотности потока магнитного поля выходное напряжение устройства может быть нанесено на график и расположено над осью Y калибровочной кривой, пересечение выходного уровня с калибровочной кривой подтвердит соответствующее плотность потока на кривой оси X.
Области применения линейного эффекта Холла
- Устройства с линейным эффектом Холла могут иметь различные области применения, некоторые из них представлены ниже:
- Бесконтактные измерители тока для измерения тока, внешне проходящего через проводник.
- Измеритель мощности, идентичный описанному выше (измерение ватт-часов) Обнаружение точки срабатывания по току, в котором внешняя схема интегрирована со ступенью измерения тока для контроля и отключения указанного предела превышения тока.
- Тензодатчики, в которых коэффициент деформации магнитно связан с датчиком Холла для обеспечения заданных выходных сигналов.
- Приложения смещенного (магнитного) зондирования Детекторы черных металлов, в которых устройство на эффекте Холла сконфигурировано для обнаружения черных металлов путем определения силы относительной магнитной индукции. Устройство Холла.
- Джойстик с датчиком промежуточного положения Датчик уровня жидкости, еще одно важное приложение датчика Холла.
Другими аналогичными приложениями, в которых в качестве основной среды наряду с устройством на эффекте Холла используется напряженность магнитного поля, являются: измерение температуры / давления / вакуума (с сильфонным блоком) Определение положения дроссельной заслонки или воздушного клапана Бесконтактные потенциометры.
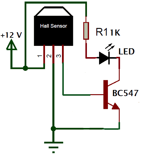
Принципиальная схема с использованием датчика Холла
Сенсор на эффекте Холла, описанный выше, можно быстро настроить с помощью нескольких внешних частей для преобразования магнитного поля в электрические переключающиеся импульсы для управления нагрузкой.Простую принципиальную схему можно увидеть ниже:
В этой конфигурации датчик Холла преобразует магнитное поле в пределах заданной близости и преобразует его в линейный аналоговый сигнал через свой «выходной» вывод.
Этот аналоговый сигнал можно легко использовать для управления нагрузкой или для питания любой желаемой схемы переключения.
Как увеличить чувствительность
Чувствительность вышеуказанной базовой схемы на эффекте Холла может быть увеличена путем добавления дополнительного транзистора PNP с th
Chapter9.
Датчики
ВМТ после курка
Очень важно, чтобы значение «ВМТ после триггера» было настроено правильно. Значение «ВМТ после спуска» должно быть от 40 до 60 градусов. Перед тем, как пытаться настроить его, необходимо определить и правильно настроить два значения «Триггерный зубец» и «Следующий триггерный зубец», если не используется катушечное спусковое колесо.
В примере, показанном на Рисунок 9.6, «ВМТ после спускового механизма, пример спускового колеса 12-1» «Триггерный зубец» установлен на 0, а «Следующий спусковой зуб» — на 6.
Рисунок 9.6.TDC после спускового крючка, пример спускового колеса 12-1
Значение «ВМТ после спускового крючка» можно приблизительно измерить с помощью градусного колеса. Установите цилиндр номер один в ВМТ и измерьте угол, как показано на
Рисунок 9.6, «ВМТ после спускового механизма, пример спускового колеса 12-1» .
Если измеренный угол выходит за пределы диапазона 40-60 градусов, значение «Триггерного зубца» необходимо отрегулировать для компенсации.
Необходимо выполнить точную настройку «ВМТ после курка» после запуска двигателя (см. Раздел 9.1.5, «Калибровка — TODO» ).
Спусковые колеса катушечного типа конфигурируются точно так же, измеряют угол и калибруют, как описано в Раздел 9.1.5, «Калибровка — TODO» ).
Количество зубьев на колесе
Для колес с несколькими зубьями необходимо знать фактическое количество зубьев.Самый простой способ определить эти значения — посчитать фактическое количество зубьев на колесе.
В качестве альтернативы это число можно рассчитать, если известны характеристики многопозиционного колеса.
Количество зубьев на колесе = мнимые зубья — отсутствующие зубья
Пример # 1: колесо 12-1
12 — 1 = 11
Пример # 2: колесо 60-2
60 — 2 = 58
Спусковой зуб
Нумерация зубьев начинается с нуля на первом зубе после отсутствующего зуба в направлении вращения зубчатого колеса.
Следующий спусковой зуб
Обычно требуется одно событие для каждого цилиндра двигателя. Это отражает значение «Следующего триггерного зуба». Его можно рассчитать по следующей формуле:
Следующий зубец спускового механизма = воображаемый зубец * 2 / количество цилиндров
Пример №1: колесо 12-1, 4 цилиндра
Следующий спусковой зуб = 12 * 2/4 = 6
Пример # 2: колесо 60-2, 4 цилиндра
Следующий спусковой зуб = 60 * 2/4 = 30
Пример # 3: колесо 60-2, 6 цилиндров
Следующий спусковой зуб = 60 * 2/6 = 20
Кривошип мин.период
Для того, чтобы отфильтровать шум от триггера, «Crank min. значение периода должно быть определено. Очень важно, чтобы сконфигурированное значение было выше, чем ожидается в нормальных условиях работы рядом с ограничителем оборотов.
Используя приведенную ниже формулу, можно вычислить разумное значение «мин. значение периода:
Кривошип мин.
период = 60 сек / макс. число оборотов / количество событий двигателя * 2
Пример # 1: ограничение 14000 оборотов, 4 цилиндра
Кривошип мин.период = 60 сек / 15000/4 * 2 = 0,002 сек = 2000 мкс
Пример # 2: предел 7000 оборотов, 6 цилиндров
Кривошип мин. период = 60 сек / 8000/6 * 2 = 0,0025 сек = 2500 мкс
Запас безопасности между ограничителем оборотов и значением, используемым в расчетах, является хорошей идеей, следовательно, дополнительные 1000 об / мин.
Электрические схемы INFINITI — Схема электрических соединений автомобиля
Схемы подключения INFINITI EX35, G20, G35, G37, I30, QX4
2006 г.
Схема электрических соединений системы омывателя и стеклоочистителя EX35
Схема заднего стеклоочистителя и омывателя EX35
Схема подключения EX35 BCM
Принципиальная схема EX35 IPDM E / R (модуль интеллектуального распределения питания в машинном отделении)
1999-2002 гг.
Схема подключения двигателя и системы контроля выбросов G20
Схема подключения основного источника питания и заземления G20
Схема датчика температуры воздуха G20
Схема датчика положения дроссельной заслонки G20
Схема датчика температуры охлаждающей жидкости двигателя (ECT) G20
Схема подключения блока управления AV G35
Схема блока дисплея G35
G35 Bose AMP.Схемы
Схема блока управления камерой G35
Схема подключения CD-чейнджера G35
2007 г.
Схема подключения блока управления AV G37
Схема блока дисплея G37
G37 Bose AMP. Схема
Схема подключения блока управления камерой G37
Принципиальная схема CD-чейнджера G37
2001 г.
