Автомобильное зарядное устройство своими руками: схема, фото, описание
Самодельное автоматическое автомобильное зарядное устройство своими руками: схема, плата, фото и подробное описание изготовления.
С наступлением холодов, автомобильные аккумуляторы периодически требуется подзаряжать, касается это, в первую очередь, необслуживаемых аккумуляторов.
Зимой в холода аккумуляторы разряжаются быстрее, поэтому и при коротких поездках напряжение на аккумуляторе может внезапно опуститься ниже опасного порога, генератор просто не будет успевать восполнять запас энергии и в один прекрасный момент машина просто не запустится.
Для таких случаев полезно иметь дома зарядное устройство, которое даже не обязательно покупать в магазине — можно собрать своими руками из вполне доступных компонентов.
Если под рукой уже есть достаточно мощный трансформатор на 16-20В и подходящий корпус, сборка всего зарядного может обойтись буквально в копейки.
Аккумулятор должен заряжаться током примерно в 1/10 часть его ёмкость в ампер-часах, например, для аккумулятора в 100 А/ч оптимальным зарядным током будет 10 А, для аккумулятора 50 А/ч соответственно 5 А.
Превышение зарядного тока может сулить повреждением аккумулятора, если же ток будет ниже оптимального — процесс зарядки просто может потребовать больше времени. Учитывая, что наиболее распространены аккумуляторы 60 — 120 А/ч, зарядного устройства с максимальным током в 6 А будет вполне достаточно для нечастого домашнего использования. Его схема представлена ниже.
Схема зарядного устройства для автомобильного аккумулятора
Самая главная часть зарядного устройства — трансформатор, он должен быть достаточно мощным, чтобы обеспечить процесс заряда на нужном токе.
Самым оптимальным будет трансформатор с напряжением на вторичной обмотке 18В и током 6..10А, для достижения нужного напряжения либо тока можно соединять вторичный обмотки последовательно, либо параллельно (если они одинаковые), также соединять можно и трансформаторы в пары.
Например, на барахолках можно найти советские накальные трансформаторы от ламповых устройств, они содержат мощные обмотки с напряжением 6-7В. Последовательное соединение трёх таких обмоток как раз даст нужное напряжение.
Трансформаторы хороши тем, что переносят короткие замыкания, очень надёжны и долговечны, однако при этом имеют большой вес и габариты. Вместо трансформатора можно использовать и более компактные импульсные источники питания (с теми же параметрами по напряжению и току), например, многие переделывают компьютерные блоки питания, повышая выходное напряжение 12В до нужного для зарядки 15-20В.
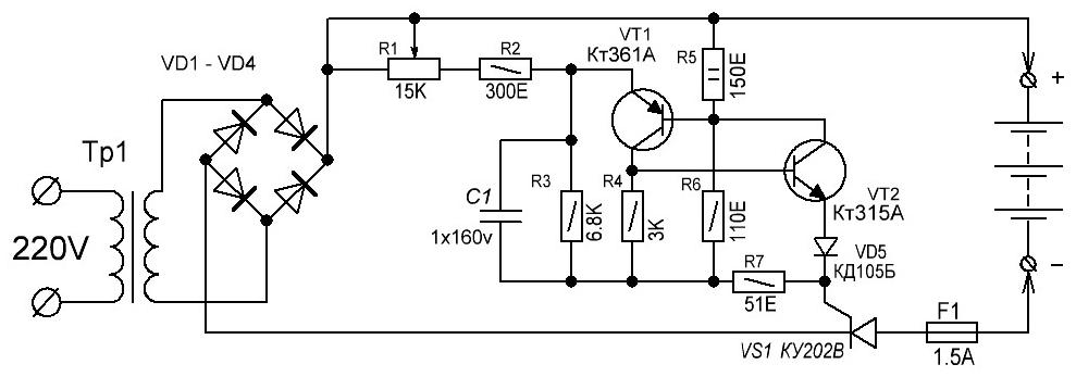
Сама же схема зарядного устройства достаточно проста. В ней используется тиристор BT151-500 в качестве регулирующего элемента, вместо него подойдёт также любой другой с током не менее 20А.
В процессе работы тиристор будет нагреваться, поэтому его нужно посадить на небольшой радиатор. Особое внимание стоит уделить резистору R1 — при максимальном зарядном токе на нём будет выделяться достаточно большая мощность, 10-15Вт, поэтому здесь нужно использовать по несколько мощных резисторов, соединённых параллельно.
Для дополнительного охлаждения на них можно даже поставить небольшой радиатор, либо использовать в качестве него стенку корпуса.
Ещё один элемент на схеме, который потребует охлаждения — выпрямитель после трансформатора, он не показан на схеме. Использовать здесь можно любую диодную сборку на ток не менее 10А, напряжение оптимально взять 50-100В. Более высоковольтные диодные сборки, как правило, сильнее нагреваются при работе на больших токах из-за большего падения напряжение.
Радиатор может быть небольшим, но для надёжности его лучше установить. Для регулировок режима зарядного устройства на схеме имеются два подстроечных резистора, для индикации — светодиод. Аккумулятор подключается к выходам «А» по схеме в соответствии с полярностью, переполюсовка может вывести из строя аккумулятор.
Все остальные элементы на схеме — обычные резисторы с конденсаторы, конденсатор на 47 мкФ должен быть на напряжение не менее 25В, то же самое касается конденсаторов в фильтре после диодного моста (не показаны на схеме).
Для сборки зарядного устройства предусмотрена печатная плата, увидеть которую можно выше. Обратите внимание, что все силовые дорожки имеют большую ширину — дополнительно их можно залудить хорошим слоем припоя, чтобы нигде не было потерь напряжения и соответственно нагрева, особенно это касается мест соединения проводов с платой. Самый надёжный вариант — намертво впаять провода на плату, без лишних винтовых креплений. Сами провода также должны быть соответствующего сечения, автор использует 2,5 кв. мм. для подключения питания с трансформатора к плате, и 4 кв. мм. — длинные провода от зарядного устройства до подключаемого аккумулятора.
К слову, печатная плата может быть выполнена простым способом — для этого нужно лишь разметить расположение деталей на листке, как показано ниже, а затем нанести рисунок дорожек на будущую плату маркером, для это подойдёт лаковый, либо же любой другой лак, в том числе для ногтей.
Плата собирается в соответствии со схемой, к нужным деталям прикручиваются радиаторы, подключаются все провода.
Для контроля напряжения и зарядного тока в таких устройствах очень удобно использовать стрелочные головки, которые не требуют питания и дают очень наглядные показания. На переднюю панель выводятся все органы управления, тумблер включения. В качестве корпуса подойдёт любой жёсткий короб нужных размеров, например, автор использует корпус от бывшего заводского зарядного устройства, он уже имеет стрелочный индикатор на передней панели и удобную ручку для переноски. Ниже представлены фото собранной платы и готового зарядного устройства. Удачной сборки!
схемы, как подключить своими руками, видео с пошаговыми инструкциями
Параметры устройства
Всем известно, что вся электроника автомобиля питается от 12в. При этом устройство для зарядки должно выдавать ток в 10% от номинальной емкости. Без этого ЗУ тоже будет работать, но намного медленнее.
Чтобы добиться этих параметров, понадобится:
- Трансформатор с 2 обмотками.
Здесь работает правило «чем больше витков – тем лучше». Если обмоток больше, то не страшно. Просто они не будут задействованы. По сути подойдет любой импульсный трансформатор. - Из розетки идет переменное питание. Зарядное устройство для автомобильного аккумулятора, сделанное своими руками, должно выдавать постоянное. На этот случай понадобится выпрямитель.
- Тестер. Мультиметр необходим для того, чтобы определить выходное напряжение. Оно должно быть ровно 12 вольт.
- Сделать зарядное устройство для аккумулятора невозможно без управления автоматикой. В противном случае аккумулятор может взорваться. Поэтому необходимо реле контроля напряжения.
- Понадобится регулировка тока. С этим справится переменный резистор. Желательно взять многооборотистый регулятор тока, чтобы подстройка была плавной.
Этого достаточно, чтобы собрать простое зарядное устройство.
Поделки своими руками для автолюбителей
Сегодня нет недостатка в продаже зарядных устройств для свинцово-кислотных автомобильных аккумуляторов.
Рынок наполнен различными моделями зарядных устройств от простых до сложных, автоматических и с ручным управлением.
Можно даже заказать готовые платы или DIY-наборы для самостоятельной сборки на Aliexpress, но результат может быть очень сомнителен.
Самостоятельное изготовление зарядного устройства, при наличии хотя бы базовых знаний по радиоэлектронике и основам пайки, не составляет особого труда. Большинство схем зарядных устройств просты в понимании и легки в настройке. Здесь вопрос можно поставить несколько иначе: целесообразность самостоятельного изготовления. Если говорить о схемах, где в качестве начального понижения напряжения питания используется силовой трансформатор, то именно от его наличия и зависит целесообразность сборки зарядного устройства.
Потому, как цены на трансформаторы промышленного изготовления мощностью от 100 Вт, довольно высоки и специально покупать его, дело сомнительное. А вот если есть в наличии такой трансформатор или хотя бы железо подходящей мощности с первичной обмоткой, то здесь уже вопросов не возникает.
Конструкция зарядного устройства, которую я хочу предложить Вам для повторения, как раз основана на понижении сетевого напряжения с помощью силового трансформатора, напряжение на вторичной обмотке которого лежит в диапазоне от 18 до 22 В.
Естественно трансформатор должен иметь соответствующую мощность, чтобы обеспечить конечный зарядный ток для аккумуляторной батареи. Данная схема рассчитана на максимальный зарядный ток в 10 А. поэтому и трансформатор должен обеспечивать выходной ток вторичной обмотки от 10 А. Схема позволяет регулировать зарядный ток практически от нулевого значения до максимального (здесь от 0 до 10 А). Регулирующий элемент — мощный тиристор.
Форма зарядного тока для этой схемы — импульсы сетевого выпрямленного напряжения со вторичной обмотки трансформатора Т1. Регулировка зарядного тока осуществляется путём изменения ширины этих импульсов. Существует мнение, что именно такой режим заряда аккумулятора позволяет продлить его срок службы, препятствуя образованию сульфата свинца на его пластинах.
Введите электронную почту и получайте письма с новыми поделками.
Глядя на схему, первое на что обращаешь внимание, это отсутствие сглаживающего конденсатора после диодного моста VD1. На самом деле, в этой схеме это принципиально важно. Сама схема зарядного устройства представляет собой не что иное, как регулятор мощности с фазоимпульсным управлением. VT1 и VT2 включены по схеме одно переходного транзистора. Время, за которое они переключаются определяется зарядом конденсатора С1. А время за которое конденсатор С1 зарядится, зависит от сопротивления резисторов, через которые он подключен к напряжению питания — в схеме это R1R2. Резистор R1 у нас переменный, значит этим временем можно управлять. Путём заряда-разряда, переключения VT1VT2 и формируется управляющий импульс на тиристоре VS1.
Длительность (ширина) управляющего импульса определяет время, в течении которого тиристор VS1 находится в активном режиме до перехода напряжения к нулю и на аккумуляторную батарею поступает зарядный ток.
Средний зарядный ток на АКБ равен среднему времени длительности этих импульсов. Для наглядности ниже представлены три осциллограммы, соответствующие трём положениям движка резистора R1 — двум крайним и среднему. На осциллограммах представлены графики напряжений с управляющего электрода VS1 (управляющий импульс) и сетевого выпрямленного напряжения.
Если бы после диодного моста VD1 стояла сглаживающая ёмкость, то первый же управляющий импульс открыл бы тиристор, а т.к. напряжение всегда отличается от нуля, закрыть бы его было бы нечем.
Печатная плата () выполнена из фольгированного стеклотекстолита в одностороннем варианте.
Для контроля процесса заряда АКБ необходима стрелочная измерительная головка с соответствующим шунтом на ток 10-15 А. Цифровые индикаторы могут давать в таком режиме измерения погрешность. Тиристор VS1 вместе с платой крепят на радиаторе площадью 400 см2. При правильном монтаже и исправных деталях схема в наладке не нуждается.
Популярное;
- Схемы зарядных устройств (с использованием LM317, LM338)
- Три простые схемы регулятора тока для зарядных устройств
- Схема простого зарядного устройства для АКБ
- Простой блок управления для зарядного устройства
Импульсное зарядное устройство для автомобильного аккумулятора своими руками- Простое, тиристорное зарядное устройство для авто АКБ
- Полностью автоматическое зарядное устройство для аккумуляторов
- Зарядное устройство из эконом лампы
Схема зарядного устройства для автомобильного аккумулятора
Чтобы собрать самодельное зарядное устройство нужны хотя бы навыки пайки, не более.
Вот несколько схема зарядного устройства для автомобильного аккумулятора, которые можно собрать за пару часов.
Простые схемы
Вот 3 схемы простого зарядного устройства для автомобильного аккумулятора. Возможно, все необходимые комплектующие уже у вас есть или их можно купить за бесценок на барахолке.
С 1 диодом
Перед трансформатором ставится предохранитель на 1 ампер и выключатель для удобства. После трансформатора с одного вывода обмотки ставится диод, а с другого — предохранитель. В разрыв нужно поставить амперметр и вольтметр. Можно купить дешевые китайские тестеры, где только экран и провода. Можно задействовать советские стрелочные.
Схема автоматического зарядного не самая лучшая. Диод срезает нижнюю часть синуса, от чего пульсация получается неравномерной.
С диодным мостом
Для АКБ автомобиля этот вариант подходит лучше. ДМ – это уже полноценный выравниватель напряжения.
Зарядник для автомобильного аккумулятора собирается также, но вместо диода устанавливается мост.
От его минуса провод идет на предохранитель после трансформатора.
Диодный мост можно купить или спаять самостоятельно. Для этого понадобится всего 4 диода. Схема выглядит так. Напряжение все еще пульсирующее, что не очень хорошо для аккумуляторов.
С диодным мостом и конденсатором
Вот как выглядит правильное трансформаторное зарядное устройство. Между плюсом и минусом ставится конденсатор на 25-50 вольт и 5000-6000 микрофарад.
Конденсатор принимает напряжение и отдает его, но уже выровненным и без пульсаций.
Схемы с регулировкой
Если хочется, чтобы зарядник для аккумулятора автомобиля, сделанный своими руками правильно работал, необходим регулятор. С этим справится обычный подстроечный (переменный) резистор на 4,7 килоома.
Также в схеме предусмотрено 3 транзистора. Их расположение и номер подписан, поэтому проблем не будет. Достаточно прийти в радиомагазин и показать наименования. Они необходимы, чтобы резистор работал корректно.
Транзисторам необходимо хотя бы пассивное охлаждение, поэтому к их радиаторам лучше прикрепить алюминиевую пластину или поставить кулер.
Замечание. На схеме в разрыв транзистора П210 и вторым предохранителем установлен амперметр. С регулировкой тока и напряжения в нем нет необходимости, так как подстроить нужно только вольтаж. Поэтому на его место лучше поставить вольтметр.
Подробное видео можно посмотреть ниже.
Схемы регуляторов тока на микросхемах
Выше мы рассмотрели несколько схем зарядных устройств с ручной регулировкой. Основной их недостаток – отсутствие стабилизации. В процессе зарядки АКБ ток через нее уменьшается, а это значит, что придется постоянно контролировать и подстраивать этот параметр. Но построить стабилизированный источник питания ненамного сложнее. Для начала несколько схем регулятора тока для зарядного устройства со стабилизацией, которые можно использовать для построения стационарных ЗУ.
Стабилизатор
Эта схема позволяет заряжать шести- и двенадцативольтовые батареи током одной, заранее установленной стабильной величины до 10 ампер.
Стабилизатор тока для зарядного устройства
Сердцем узла является интегральный стабилизатор напряжения, включенный по схеме токовой стабилизации. Величина зарядного тока будет зависеть от номинала резистора R4, который можно рассчитать по формуле:
I = 1.2/R,
где:
- I – необходимый зарядный ток в А;
- R – номинал резистора R4 в Ом.
Поскольку сама по себе микросхема КР142ЕН12А маломощная, для обеспечения большей мощности используются транзисторные ключи T1 и T2, включенные параллельно. Резисторы R1 и R2 – токовыравнивающие. Они компенсируют разброс параметров транзисторов.
Несмотря на токовыравнивающие резисторы желательно подбирать транзисторы с как можно более близкими коэффициентами передачи.
Резисторы R1, R2, R4 изготавливаются из отрезков обмоточного провода необходимой длины, которые для большей компактности свернуты в спираль. Транзисторы VT1 и VT2 можно установить на один общий радиатор без изолирующих прокладок.
Площадь рассеяния радиатора – 300 см2. Если на место R4 установить мощный реостат сопротивлением 0.8 Ом, то легко получить регулируемый стабилизатор.
Регулятор-стабилизатор
Эта схема является регулируемым стабилизатором и в отличие от предыдущей имеет более высокий КПД, поскольку рассеиваемая мощность на токозадающем резисторе намного меньше из-за его низкого сопротивления.
Узел собран на операционном усилителе LM358 и полевом транзисторе IRFZ44. Регулировка зарядного тока производится при помощи переменного резистора R3. Резистор R5 является токозадающим.
При указанных на схеме номиналах R5 регулировка будет производиться в диапазоне 0 … 8 А. Если необходимы большие величины, то номинал резистора нужно уменьшить.
На месте T1 может работать транзистор STP55NF06, стабилитрон 1N4734A заменим на любой маломощный с напряжением стабилизации 5.6 В. Отечественные аналоги микросхемы LM358 – КР1401УД5, КР1053УД2, КР1040УД1. Полевой транзистор устанавливаем на радиатор.
Порядок сборки зарядного устройства для автомобильного аккумулятора
По рассмотреть, как сделать зарядное устройство для авто. Для новичка вполне подойдет эта схема. Она была рассмотрена ранее. Как ее усовершенствовать – написано выше.
Для начала понадобится раздобыть трансформатор. В радиоаппаратуре и старых магнитофонах можно найти неплохой ТС-180-2. Он состоит из 4 обмоток. Нужно соединить на первичке выводы 1 и 1, а на вторичке 9 номера. То есть, если соединить 4 обмотки в 2 последовательно, получится двухобмоточный трансформатор с напряжением в 13,6 вольт, что и требуется для нормальной работы ЗУ. К выводам № 2 нужно припаять сетевой шнур.
Как подключить зарядное устройство к аккумулятору автомобиля? Просто нужно диодный мост соединить проводами с 10 выводами. В разрыв стоит поставить амперметр с ограничением 15 ампер.
В цепь амперметра подпаивается регулятор напряжения. Между выводами с трансформатора нужно поставить вольтметр.
Чтобы защитить автоматическое зарядного устройства для автомобильных аккумуляторов, нужно поставить предохранители.
Один со стороны АКБ (10 А), второй на входе в трансформатор (0,5А).
Не стоит сразу ставить высокий ток. Для перестраховки на зарядном устройстве нужно ставить невысокий ток (от 1А), а затем постепенно повышать до 9-10А. Когда АКБ будет заряжен, амперметр будет показывать около 1 ампера. Это значит, что зарядное устройство можно отключать.
Регулятор тока и напряжения
И напоследок рассмотрим схему, которая будет полезна для конструирования зарядного устройства с регулировкой напряжения и тока. Подойдет она и в качестве лабораторного источника питания. Устройство обеспечивает плавную регулировку напряжения в диапазоне 2.4-28 вольт и регулировку ограничения тока от 0 до 15 ампер. По сути, это готовое зарядное устройство-автомат, достаточно добавить к схеме силовой трансформатор с выходным напряжением 18-22 В и способный обеспечить ток до 15 А.
Регулятор напряжения собран на транзисторах Т1 Т2 и регулируемом стабилитроне D1 по схеме обычного параметрического стабилизатора.
Величина выходного стабилизированного напряжения регулируется при помощи переменного резистора P1. Стабилизатор-регулятор тока выполнен на интегральном стабилизаторе напряжения DD1 и мощном полевом транзисторе T3. Регулировка осуществляется при помощи переменного резистора P2. Схемы обоих узлов классические и особых пояснений не требуют.
Единственное, скажем пару слов о назначении светодиодов Led1 и Led2. Они служат для индикации правильного подключения СЗУ к аккумуляторной батарее. Если полярность верная, то загорится индикатор Led1: можно подключать зарядное устройство к сети и начинать зарядку. Если полярность перепутана, то загорится Led2. Пока прибор не включен в сеть, ему ничего не грозит. Просто меняем полярность на правильную.
Полезно! Зарядка батареи производится следующим образом. Резистором P1 устанавливаем конечное напряжение зарядки (14.5 В), резистором P2 – начальный ток заряда (0.1 от емкости батареи). В процессе зарядки АКБ напряжение на ее клеммах будет увеличиваться, и как только оно достигнет установленного нами значения, ток зарядки упадет до 100-200 мА, процесс закончен.
В устройстве вместо моста KBPC2510 можно использовать любые мощные выпрямительные диоды (VD1-VD4), выдерживающие ток не менее 15 А и обратное напряжение 50 В. Транзистор TIP35C можно заменить на КТ867А, TIP41С – на КТ805 или КТ819. Диоды и транзисторы нужно установить на радиаторы площадью не менее 100 см2 каждый. Если используется мост, то он тоже должен иметь радиатор. Аналоги управляемого стабилитрона TL431 – КР142ЕН19А, К1156ЕР5Т, KA431AZ, LM431BCM, HA17431VP, IR9431N.
Интегральный стабилизатор напряжения L7812CV заменим на LM7812CT, UA7812CKC KA7812A, MC7812CT, КР142ЕН8Б. Полевой транзистор IRFP250 можно заменить на IRFP260. Ему тоже нужен радиатор. Светодиоды – любые индикаторные, желательно разного цвета свечения.
Автозарядка из блока питания
Самодельное подзарядное устройство можно сделать и из БП от компьютера. Придется его немного доработать, зато получается хорошее, почти заводское ЗУ. Возможно, блок питания можно найти в закромах.
В большинстве своем, БП построены на базе ШИМ модуля TL494.
Он идеально подходит для автомобильных зарядок.
Далее нужно просто действовать по инструкции:
- Все провода, кроме желтых и черных, нужно обрезать.
- Спаиваем их между собой: желтые с желтыми, черные с черными.
- На контроллере нужно перерезать дорожки, которые идут к пинам: 1, 14, 15, 16.
- В корпусе необходимо сделать 2 отверстия под подстроечные резисторы (10 и 4,4 килоом).
- Остается только собрать эту схему. Разводить плату не нужно, все делается навесным монтажом.
В автоматическом зарядном устройстве, сделанном своими руками, не помешает мультиметр, который нужно врезать в корпус БП.
↑ Конструкция зарядного устройства
В конструкциях желательно в качестве переменных и подстроечных резисторов использование многооборотных потенциометров
во избежании мучений при установке необходимых параметров.
Варианты конструктива приведены на фото. Схемы распаивались на перфорированных макетных платах экспромтом.
Вся начинка смонтирована в корпусах от ноутбучных БП. В конструкциях использовались китайские вольтметры (они же использовались и в качестве амперметров после небольшой доработки). На корпусах смонтированы гнезда для внешнего подключения АБ, нагрузки, джек для подключения внешнего БП (от ноутбука).В этом корпусе дополнительно смонтированы зажимы для подключения источника переменного тока (трансформатора). Соответственно, внутри дополнительно смонтирован диодный мост с конденсаторным сглаживающим фильтром.
Спасибо за внимание!
Сборочный процесс
Непосредственно сам сборочный процесс простой схемы зарядного устройства, который будет проводиться в домашних условиях (или в гараже), может выглядеть следующим образом:
- Вскрыть корпус и убрать все провода за исключением зеленого. Только предварительно отметить либо запомнить места соединения черного (GND) и желтого (+12 В).
- Зеленый провод припаивается к месту, где был черный. Это делается для того, чтобы блок запускался без системной платы ПК.
Далее на место пайки черного провода поставить отвод для отрицательного провода АКБ. На то место, где находился желтый провод, припаивается плюсовой контакт зарядки аккумулятора. - Найти микросхему TL 494 (либо ее аналог). При всем многообразии компьютерных блоков питания без этих элементов обойтись нельзя.
- От первой ноги микросхемы (обычно левая нижняя) следует отыскать резистор, соединенный с выходом +12 (желтый провод).
- Найденный резистор выпаивается, после чего тестером замеряется его параметр. Подобрать переменный резистор, близкий по номиналу, и выставить нужное сопротивление. Теперь можно запаять элемент вместо убранного резистора гибкими проводами.
- Запустить блок питания и регулировкой переменного транзистора получить нужное напряжение на выходе – не более 14,3. Здесь главное не переборщить ибо предел составляет 15 В и устройство просто отключается.
- Выпаять из схемы простого зарядного устройства переменный резистор, сохранив настройку и замерить полученное сопротивление.
Теперь остается подобрать резистор с полученным номиналом (один либо несколько) и запаять в схему. - Проверить блок питания на выдачу необходимого напряжения. После этого остается собрать корпус в обратном порядке. В качестве дополнительной опции можно к выходам («+» и «-») подключить вольтметр, разместив его на корпусе для наглядности.
Полученное устройство в достаточной степени надежно и вполне способно заменить заводские аналоги.
Однако в ходе использования такого прибора следует не забывать о том, что он снабжен защитой от перегрузки, но это не спасает, если не соблюдать полярность. Иными словами, стоит только при подключении зарядного устройства к АКБ перепутать плюс с минусом (что бывает, хоть и нечасто), оно выйдет из строя мгновенно!
Поэтапный процесс сборки
Изготовить самодельное зарядное устройство своими руками для АКБ можно согласно следующей инструкции:
- Для начала выбирается схема, которая будет подлежать реализации – в данном случае конденсаторная.

- Теперь следует подобрать корпус подходящих габаритов, где с удобно будет располагаться плата со всеми необходимыми деталями. Можно даже остановить свой выбор на корпусе миллиамперметра.
- Трансформатор крепится на алюминиевую пластину, которая, в свою очередь, закрепляется в корпусе.
- Внутрь корпуса помещается текстолитовая пластинка, на которой размещены конденсаторы, реле и другие детали.
- Теперь на корпусе стоит закрепить регулятор напряжения и выводы для клемм.
- Снаружи ставится массивный радиатор из алюминия для охлаждения силовых диодов. Кроме него нужен предохранитель и вилка для подачи тока.
- Все детали необходимо соединять согласно схеме.
- Провода с закрепленными «крокодилами», которые исходят от зарядного устройства и предназначены для подключения к АКБ, должны быть с сечением не мене 1 мм2.
Большинство самодельных устройств не может похвастать высоким КПД, вплоть до 90%. Но, с другой стороны, они просты, и от этого не менее надежны покупных аналогов.
К тому же со своей задачей они справляются.
Если есть желание, то можно воспользоваться более сложной схемой с набором дополнительных опций. Такие зарядники способны работать в разных режимах, включая автоматический. Также они могут обладать защитными системами от перегрева и перезаряда батареи.
Простейшее зарядное устройство на транзисторах
В то же время можно обойтись и вовсе без обмотки, дополнив схему электронным стабилизатором напряжения, поместив его на выход. Такая схема будет актуальной в условиях гаражного использования, поскольку есть возможность корректировки тока заряда в случае просадок напряжения.
В качестве регулятора здесь выступает составной транзистор КТ814-КТ837, переменный резистор будет регулировать на выходе. В процессе сборки вместо стабилитрона 1N 754A можно использовать советский аналог Д814А.
Подобная схема с электронной регулировкой собирается способом навесного монтажа, где нет необходимости в травлении печатной платы. В то же время стоит учитывать, что полевые транзисторы должны размещаться на радиаторе, который будет ощутимо греться.
По этой причине оптимально взять компьютерный кулер, которым обычно охлаждается процессор. Его вентилятор подключается к выходам зарядника АКБ. Мощность резистора R1 должна быть 5 ВТ, не меньше. Его можно намотать из нихрома или фехраля либо соединить параллельно 10 резисторов по 1 Вт (10 Ом). Резистор можно и вовсе не включать в схему самого простого зарядного устройства, только не следует забывать о том, что его наличие позволяет защитить транзисторы при замыкании проводов.
Выбирая трансформатор, стоит ориентироваться на выходное напряжение – 12,6-16 В. Можно подобрать локальную деталь, у которого соединить две обмотки параллельно. В крайнем случае заняться поисками готового устройства с нужной разностью потенциалов.
6 Объяснение полезных схем зарядного устройства постоянного тока для сотовых телефонов
Зарядное устройство для сотового телефона или мобильного телефона постоянного тока — это устройство, которое заряжает мобильный телефон от доступного источника питания постоянного тока.
Устройство преобразует нерегулируемый источник постоянного тока в постоянный ток и постоянное выходное напряжение, что становится безопасным для зарядки любого мобильного телефона.
В этой статье мы узнаем, как создавать схемы зарядных устройств для мобильных телефонов с постоянным током, используя 6 уникальных концепций. В первой концептуальной концепции используется IC 7805, во второй концепции используется один BJT, в третьей идее используется IC M2575, в четвертом методе мы пробуем LM338 IC, 5-я схема показывает, как заряжать несколько мобильных телефонов от одного источника, в то время как последний или шестой метод показывает нам, как использовать ШИМ для реализации эффективной зарядки мобильного телефона.
Предупреждение: хотя все концепции проверены и технически правильны, автор не несет никакой ответственности за результаты, пожалуйста, делайте это на свой страх и риск.
Содержание
Введение
Простая схема зарядного устройства постоянного тока для сотового телефона является одним из тех помощников сотового телефона, который нельзя игнорировать, потому что сотовый телефон не работает без зарядного устройства.
Обычно схема зарядного устройства постоянного тока для сотового телефона является составной частью комплекта сотового телефона, и мы используем ее вместе с нашей сетью переменного тока.
Но что произойдет, если ваш сотовый телефон перестанет заряжаться в середине пути, возможно, когда вы едете на машине или велосипеде по середине шоссе?
Как это работает
В этой статье обсуждается очень простая, но достаточно эффективная схема зарядного устройства постоянного тока для сотового телефона, которую может легко собрать дома даже неспециалист.
Хотя предлагаемая схема зарядного устройства не будет заряжать ваш сотовый телефон со скоростью, равной обычному зарядному устройству от переменного тока к постоянному, тем не менее, оно безотказно выполнит свою функцию и точно вас не подведет.
Предлагаемую схему зарядного устройства постоянного тока для мобильного телефона можно понять по следующим пунктам:
Все мы знаем общие характеристики аккумулятора мобильного телефона, это около 3,7 вольт и 800 мАч.
Это означает, что сотовому телефону потребуется около 4,5 вольт для начала процесса зарядки.
Однако литий-ионный аккумулятор, который используется в сотовых телефонах, очень чувствителен к плохому напряжению и может просто взорваться, что приведет к серьезным проблемам с жизнью и имуществом.
Имея это в виду, внутренняя схема сотового телефона имеет очень строгие размеры.
Параметры просто не допустят напряжения, которое может хоть немного выходить за диапазон технических характеристик батареи.
Использование в схеме универсальной микросхемы 7805 просто идеально отвечает на поставленный выше вопрос, так что зарядное напряжение на ее выходе становится идеально подходящим для зарядки аккумулятора сотового телефона.
Резистор высокой мощности, подключенный к выходу микросхемы, гарантирует, что ток, подаваемый на сотовый телефон, остается в пределах заданного диапазона, хотя в любом случае это могло бы не быть проблемой, сотовый телефон просто отказывался бы заряжаться, если бы резистор не был включен.
1) Схема зарядного устройства постоянного тока для мобильного телефона
Иллюстрированная схема
Вы можете использовать эту схему зарядного устройства постоянного тока для зарядки вашего мобильного телефона в чрезвычайных ситуациях, когда нет розеток сети переменного тока, цепь может питаться от любого 12-вольтового свинцово-кислотного аккумулятора. аккумулятор или аналогичный источник питания постоянного тока
Список деталей
R1 = 5 Ом, 2 Вт,
C1, C2 = 10 мкФ/ 25 В,
D1 = 1N4007,
IC1 = 7805, установленный на радиаторе,
Батарея, любая 12 В автомобильный аккумулятор
Использование LM123/LM323
В приведенной выше концепции для зарядки используется микросхема 7805, которая может обеспечить максимальный ток 1 ампер. Этого тока может быть недостаточно для зарядки смартфонов или мобильных телефонов с большей емкостью мАч в диапазоне 4000 мАч. Поскольку этим сильноточным батареям может потребоваться ток до 3 ампер для зарядки с достаточно высокой скоростью.
A 7805 может быть совершенно бесполезен для таких приложений.
Тем не менее, IC LM123 является одним из кандидатов, который может выполнить вышеуказанное требование, обеспечивая точность 5 В на выходе с хорошим током 3 ампера. Вход может быть от любого источника 12 В, такого как аккумулятор автомобиля/мотоцикла или солнечная панель. Схему простого зарядного устройства для мобильного телефона на 3 ампера можно увидеть ниже:
Как видно из вышеизложенного, схема зарядного устройства на 3 ампера не требует внешних компонентов для реализации процедур, при этом она чрезвычайно точна при регулировании выходного напряжения и тока и практически не разрушается благодаря множеству внутренних функций защиты.
2) Зарядное устройство для сотового телефона постоянного тока с использованием одного транзистора
Следующая конструкция объясняет, что зарядное устройство для сотового телефона постоянного тока с использованием одного биполярного транзистора, вероятно, является самым простым по своей форме и может быть построено очень дешево и использоваться для зарядки любого стандартного сотового телефона от Внешний источник постоянного тока 12 вольт.
Схема работы
Принципиальная схема иллюстрирует довольно простую конструкцию, включающую очень мало компонентов для реализации предлагаемых действий по зарядке сотового телефона.
Здесь основная активная часть представляет собой обычный силовой транзистор, который был сконфигурирован с другой активной частью, зенет-диодом, для формирования небольшой цепи постоянного тока для зарядного устройства сотового телефона.
Резистор является единственным пассивным компонентом, кроме указанной выше пары активных частей, который был связан в цепи.
Таким образом, нужно использовать всего три компонента, и полноценная схема зарядного устройства для сотового телефона будет готова за считанные минуты.
Резистор действует как компонент смещения для транзистора, а также действует как «стартер» для транзистора.
Стабилитрон был включен, чтобы запретить транзистору проводить больше напряжения, чем указанное, определяемое напряжением стабилитрона.
Хотя сотовому телефону в идеале требуется всего 4 вольта для начала процесса зарядки, здесь напряжение стабилитрона, а затем и выходное напряжение зафиксировано на уровне 9V, потому что способность высвобождения тока этой схемы не очень эффективна, и, по-видимому, мощность должна падать до требуемого уровня 4 В, когда сотовый телефон подключен к выходу.
Однако ток может быть уменьшен или увеличен соответствующим увеличением или уменьшением сопротивления резистора соответственно.
Если сотовый телефон «отказывается» заряжаться, можно немного увеличить значение резистора или попробовать другое более высокое значение, чтобы сотовый телефон реагировал положительно.
Пожалуйста, обратите внимание, что схема была разработана мной только на основе предположений, и схема не была проверена или подтверждена на практике.
Принципиальная схема
3) Использование 1-A Простой импульсный регулятор напряжения с понижением напряжения
Если вас не устраивает зарядное устройство с линейным стабилизатором, вы можете выбрать это 1 Простой импульсный регулятор напряжения с понижением напряжения на основе элемента постоянного тока Схема зарядного устройства для телефона, работающая по принципу переключаемого понижающего преобразователя, который позволяет схеме заряжать сотовый телефон с высокой эффективностью.
Как это работает
В одном из моих предыдущих постов мы узнали об универсальном стабилизаторе напряжения IC LM2575 от TEXAS INSTRUMENTS.
Как видно, на схеме почти не используются какие-либо внешние компоненты для обеспечения работоспособности схемы.
Пара конденсаторов, диод Шоттки и катушка индуктивности — все, что нужно для создания этой схемы зарядного устройства для сотового телефона.
На выходе вырабатывается точное напряжение 5 вольт, которое очень подходит для зарядки сотового телефона.
Входное напряжение имеет широкий диапазон, прямо от 7В до 60В, может применяться любой уровень, который дает требуемые 5 вольт на выходе.
Катушка индуктивности введена специально для получения импульсного выходного сигнала на частоте около 52 кГц.
Половина энергии катушки индуктивности используется обратно для зарядки сотового телефона, гарантируя, что микросхема остается включенной только в течение половины периода цикла зарядки.
Это обеспечивает охлаждение микросхемы и ее эффективную работу даже без использования радиатора.
Это обеспечивает энергосбережение, а также эффективную работу всего устройства по назначению.
Входной сигнал может быть получен от любого источника постоянного тока, такого как автомобильный аккумулятор.
Предоставлено и исходная схема: ti.com/lit/ds/symlink/lm2575.pdf
4) Двойное зарядное устройство постоянного тока для мобильного телефона
Недавний запрос от одного из моих подписчиков г-на Раджи Гилсе (по электронной почте) мне разработать схему двойного зарядного устройства постоянного тока для мобильных телефонов, которая может облегчить зарядку многих мобильных телефонов одновременно, давайте научимся делать схему.
Я уже говорил о нескольких цепях зарядки мобильных телефонов с постоянным током, однако все они предназначены для зарядки одного мобильного телефона. Для зарядки более чем одного сотового телефона от внешнего источника постоянного тока, такого как автомобильный аккумулятор, требуется сложная схема.
Технические характеристики
Уважаемый господин. Пожалуйста, скажите мне, какие изменения я должен сделать, чтобы заряжать два мобильных телефона одновременно от вашей «ЦЕПИ ЗАРЯДНОГО УСТРОЙСТВА ДЛЯ СОТОВОГО ТЕЛЕФОНА НА АККУМУЛЯТОРНОЙ БАТАРЕЕ 12 В» (от Bright Hub). Я использую схему за последние 8 месяцев, все в порядке. Пожалуйста, опубликуйте эту статью в своем новом блоге.
Уважаемый сэр, я так много раз пытался опубликовать этот комментарий в вашем блоге в «простой схеме зарядного устройства постоянного тока для сотового телефона», но тщетно. Пожалуйста, ответьте здесь~ Сэр, я использовал еще один резистор 10 Ом мощностью 2 Вт параллельно существующему, так как у меня нет резистора большей мощности. Это работает нормально. Большое спасибо, у меня есть одно сомнение, ранее в ярком хабе в той же статье вы говорили использовать резистор 10 Ом, а здесь 5 Ом, который подходит?
У меня есть еще один вопрос из этой статьи; Пожалуйста, помогите мне, могу ли я использовать три кремниевых диода 1N4007 вместо одного кремниевого диода 1N5408? Моя цель — разрешить ток 3А только в одном направлении.
Но у меня нет диода на 3А т.е. 1N5408. Поскольку 1N4007 имеет емкость 1 ампер, можно использовать три 1N4007 параллельно и аналогично для 5А пять 1N4007 параллельно, потому что у меня есть номер 1N4007
rajagilse
Решение запроса схемы
Привет, Раджагилсе, Используйте следующую схему двойного зарядного устройства постоянного тока для мобильного телефона, приведенную ниже: будет заряжать сотовый телефон быстрее, чем 10 Ом, и так далее. Я проверю проблему с комментированием в своем блоге… однако другие комментарии приходят нормально, как обычно! Посмотрим. Спасибо и С уважением.
Список деталей
- R1 = 0,1 Ом 2 Вт,
- R2 = 2 Ом 2 Ватта
- R3 = 3 Ом 1 Вт
- C1 = 100UF/25V
- C2 = 0,151 = BD14150 = BD14150 = BD14150 = BD14150 = BD140 = BD140 = BD140 = BD140 = BD140 = BD140 = BD14150 = BD14150 = BD14150 = BD14150 = BD14150 = BD14150. = 7805
Конструкция печатной платы
Схема двойного зарядного устройства постоянного тока для сотового телефона была успешно опробована и построена г-ном Аджаем Дюссой на печатной плате, разработанной в домашних условиях.
Следующие изображения макета печатной платы и прототипа были отправлены г-ном Аджаем. .
5) Схема зарядного устройства для сотового телефона на базе LM338
Следующая схема может использоваться для зарядки до 5 сотовых телефонов одновременно. В схеме используется универсальная микросхема LM338 для получения необходимой мощности. Вход выбран на 6 В, но может достигать 24 В. От этой цепи также можно заряжать один сотовый телефон.
Схема была запрошена мистером Рамом.
Цепь зарядного устройства для нескольких мобильных телефонов с использованием IC 7805
Любое желаемое количество мобильных телефонов можно заряжать с помощью параллельного подключения IC 7805, как показано на следующем рисунке. Поскольку все микросхемы установлены на одном радиаторе, тепло распределяется между ними равномерно, обеспечивая равномерную зарядку всех подключенных мобильных устройств.
Здесь 5 интегральных схем используются для зарядки сотовых телефонов среднего размера, можно добавить большее количество микросхем для размещения большего числа мобильных телефонов в зарядном массиве.
6) Использование ШИМ для зарядки аккумулятора сотового телефона
Эту схему может легко сделать дома любой школьник и использовать для демонстрации на научной выставке. Схема представляет собой простое зарядное устройство для сотового телефона, которое может работать в сочетании с любым источником постоянного тока, от аккумулятора автомобиля или мотоцикла или от любого обычного адаптера постоянного тока на 12 В переменного тока.
В настоящее время мы находим, что большинство транспортных средств имеют встроенные зарядные устройства для мобильных телефонов, что, безусловно, очень удобно для путешественников, которые в основном остаются на улице, путешествуя в своем автомобиле.
Предлагаемая схема зарядного устройства для сотового телефона так же хороша, как и обычные зарядные устройства, которые устанавливаются в автомобилях и мотоциклах.
Кроме того, схема может быть легко интегрирована в собственное транспортное средство, если эта функция изначально недоступна в транспортном средстве.
В качестве альтернативы можно подумать о производстве настоящего устройства и продаже его на рынке в качестве автомобильного зарядного устройства для сотового телефона и заработать немного денег.
Circuit Operation
Сотовые телефоны, как мы все знаем, по своей природе очень сложные устройства, и когда дело доходит до зарядки сотовых телефонов, параметры, несомненно, также должны соответствовать очень высоким стандартам.
Зарядные устройства для мобильных телефонов переменного/постоянного тока, которые поставляются с мобильными телефонами, основаны на SMPS и очень хороши с их выходами, и именно поэтому они так эффективно заряжают мобильный телефон.
Однако, если мы попытаемся сделать свою версию, она может вообще выйти из строя, и сотовые телефоны могут просто не реагировать на ток и отображать на экране «не заряжается».
Аккумулятор сотового телефона нельзя просто зарядить, подав 4 вольта постоянного тока, если ток не подобран оптимально, зарядка не начнется.
ШИМ против линейного
Использование ИС стабилизатора напряжения для создания зарядного устройства постоянного тока, которое я обсуждал в одной из своих предыдущих статей, является хорошим подходом, но ИС имеет тенденцию нагреваться во время зарядки аккумулятора сотового телефона и, следовательно, требует адекватного теплоотвода, чтобы оставаться прохладным и работоспособным.
Это делает устройство немного более громоздким и, кроме того, значительное количество энергии теряется в виде тепла, поэтому конструкцию нельзя считать очень эффективной.
Настоящая схема зарядного устройства постоянного тока для сотового телефона с ШИМ-управлением является выдающейся в своем отношении, потому что использование импульсов ШИМ помогает поддерживать выходной сигнал, очень подходящий для схемы сотового телефона, а также концепция не предполагает нагрева выходного устройства, что делает вся схема действительно эффективна.
Глядя на схему, мы обнаруживаем, что снова нам на помощь приходит рабочая лошадка IC 555, которая выполняет важную функцию генерации необходимых импульсов ШИМ.
Вход в схему осуществляется через стандартный источник постоянного тока, в идеале от автомобильного аккумулятора.
Напряжение питает микросхему, которая мгновенно начинает генерировать ШИМ-импульсы и подает их на компоненты, подключенные к выходному контакту №3.
На выходе силовой транзистор используется для переключения постоянного напряжения на его коллекторе непосредственно на сотовый телефон.
Однако в конечном итоге на сотовый телефон подается только среднее постоянное напряжение из-за наличия конденсатора 10 мкФ, который эффективно фильтрует пульсирующий ток и обеспечивает стабильные стандартные 4 вольта на сотовый телефон.
После того, как схема будет построена, данный потенциометр необходимо будет идеально оптимизировать, чтобы на выходе вырабатывалось напряжение правильного размера, которое может идеально подходить для зарядки сотового телефона.
Принципиальная схема
Создайте собственное индукционное зарядное устройство
» Перейти к дополнительным функциям
Как заядлый любитель, я хотел бы иметь удобный способ подзарядки моих устройств с батарейным питанием без необходимости привязывать порты USB на моем компьютере.
Заимствуя концепцию беспроводных зарядных устройств на рынке, я решил создать свою собственную. Так что, если вам нравится идея беспроводной замены вашего USB-порта, откройте ящик с излишками деталей и давайте начнем процесс индукции.
Как работает индуктивная связь?
Википедия определяет Resonant Inductive Couplin g как «беспроводную передачу энергии в ближнем поле между двумя катушками, которые настроены на резонанс на одной частоте».
Формула для расчета резонансной частоты:
ƒ r = 1/(2*pi*√(LC))
Вы можете использовать измеритель для определения индуктивности, но не для распределения емкости, которая накапливается между обмотки. Вы можете использовать следующую формулу для определения собственной емкости или 93/ L ) ]
Где
C = Собственная емкость в пикофарадах
R = Радиус катушки в дюймах
L = Длина катушки в дюймах Этот прототип был намотан с использованием катушки
9000 проекта некоторые излишки проволоки, которые я оставил от предыдущего проекта.
Катушка была намотана 44 витками и имела индуктивность 152 мкГн с паразитной емкостью 1 мкФ. Используя только что приведенную формулу резонансной частоты, я обнаружил, что катушка будет резонировать на частоте 12,9 кГц. Если вы хотите использовать собственную конструкцию катушки, вам нужно будет найти для нее резонансную частоту.
Существуют онлайн-сайты, которые служат калькуляторами, которые могут значительно облегчить работу; есть один такой калькулятор, расположенный по адресу www.1728.org/resfreq.htm , который может вычислить частоту, емкость или индуктивность, если у вас есть две из трех переменных. Вы можете начать с катушек, используемых в этом проекте, прежде чем пытаться использовать катушки собственной конструкции.
Система беспроводной зарядки должна содержать следующие элементы схемы:
- Генератор любого типа, способный воспроизводить резонансную частоту.
- Мощный транзистор, служащий усилителем для управления первичной катушкой.
- Набор катушек, которые служат первичным передатчиком и вторичным для приемника.
- Двухполупериодный выпрямитель для преобразования входящего переменного тока в постоянный.
- Регулятор напряжения для создания полезного напряжения для зарядки разряженных аккумуляторов.
- Схема для управления процессом зарядки литий-ионных или никель-металлогидридных аккумуляторов.
Схема, показанная в Рис. 1 , представляет собой пример системы с контрольными точками для устранения возможных проблем, а также размещение счетчика, необходимое для расчета энергоэффективности.
РИСУНОК 1. Схема индуктивного зарядного устройства с контрольными точками.
Создание схемы
Прежде чем вы сможете полностью протестировать работу схем передатчика и приемника, вам нужно будет собрать набор катушек.
Создание катушек
Если вы собираетесь создавать свои собственные катушки, попробуйте поэкспериментировать с проводами разного диаметра, геометрией катушек и размерами катушек. Ниже приводится описание метода проектирования катушки, который является кульминацией и квинтэссенцией многих лун усилий в применении одного метода.
Конструкция катушки может быть самой сложной частью этого проекта. Предлагаемые катушки для этого проекта представляют собой плоские блинчики, напоминающие старую первичную катушку Теслы. Их практически невозможно изготовить без специальной техники. Я испробовал множество способов создания этих катушек; метод, который я здесь обсуждаю, обеспечивает наиболее последовательные результаты.
Вам понадобится два акриловых блока на катушку. Блоки должны быть такой толщины, чтобы их было трудно деформировать. Я считаю, что акрил толщиной около 1/4 дюйма довольно жесткий при нагрузке. Вы можете найти сборные блоки в большинстве хорошо укомплектованных магазинов для рукоделия; они обычно используются для изготовления штамповочных инструментов.
Я нашел те, которые использовал в магазине Michaels craft Supply, но их можно заказать в разных местах в Интернете.
Единственная проблема со сборными блоками — отсутствие разнообразия размеров. Блоки, которые я использовал, имеют квадратную форму 2,5 дюйма, что прекрасно работает, учитывая размеры схем, которые я хотел бы сделать перезаряжаемыми без проводов. Для катушки передатчика и приемника вам понадобятся два набора конфигураций блоков, показанных на рис. 9.0099 Рисунок 2 .
РИСУНОК 2. Намоточные приспособления для катушек передатчика и приемника.
Вырежьте диск диаметром 1 дюйм из любого майларового материала. Толщина диска должна быть такой же толщины, как и ваша проволока. У меня был эмалированный магнитный провод 26 AWG из предыдущего проекта, но подойдет любой провод (в разумных пределах). Просверлите отверстие диаметром 3/16 дюйма в центре двух акриловых блоков и в центре майларового диска диаметром 1 дюйм.
Чтобы сделать U-образные вырезы, просверлите отверстие диаметром 1/4 дюйма, охватывающее часть диска диаметром 1 дюйм, как показано на рисунке. Отрезным диском дремель или ножовкой обрежьте блок от краев до отверстия 1/4 дюйма, чтобы он соответствовал форме в Рисунок 2 .
С помощью крепежного винта убедитесь, что детали можно собрать (снова см. Рисунок 2 ). Вставьте один конец провода, как показано, оставив примерно 6 дюймов, и намотайте катушку, как показано на Рисунок 3 ; сохраняйте небольшое натяжение проволоки при намотке.
РИСУНОК 3. Намотка катушки передатчика.
Наматывайте катушку, пока она не достигнет края блока. Обрежьте проволоку, оставив шесть дюймов на этом конце. Прикрепите конец провода к одному из блоков, чтобы катушка не разматывалась. Маленькой кисточкой или зубочисткой нанесите вазелин на пересечение вырезов в пластиковом блоке с катушкой, как показано на рис.
9.0099 Рисунок 4 .
РИСУНОК 4. Нанесение клея на замораживание готовой конструкции катушки.
Нанесите суперклей между краями U-образных вырезов с помощью кисточки для нанесения клея, также показанной на Рис. 4 . Вазелин предотвратит прилипание клея к краям вырезов пластиковых блоков.
Когда клей высохнет, разберите приспособление, и у вас останется катушка, приклеенная к блоку. Это будет служить катушкой передатчика в зарядной базе.
Приемная катушка изготавливается почти так же, за исключением того, что вы будете использовать вырезанные акриловые блоки сверху и снизу, как показано на рис. 5 . Смажьте вазелином все четыре точки пересечения катушки с акриловым блоком и приклейте катушку так же, как катушку передатчика. После высыхания разберите приспособление, как показано на Рисунок 5 , и у вас останется только плоская блинная катушка. Оставьте диск в центре катушки.
РИСУНОК 5. Метод создания приемной катушки.
Вы можете захотеть приклеить больше площади катушки после ее отделения, чтобы сделать ее более стабильной. Эта катушка будет установлена на плате приемника вместе с выпрямляющими частями и электроникой, регулирующей напряжение.
Когда закончите, у вас должна получиться катушка передатчика, приклеенная к верхней части одного из ваших акриловых блоков (см. Рисунок 6 ). Катушку приемника не следует прикреплять ни к одному из акриловых блоков, а майларовый диск диаметром 1 дюйм должен оставаться в центре катушки для облегчения монтажа на плату приемника. Обе катушки должны измерять сопротивление примерно в один Ом.
РИСУНОК 6. Свежеобмотанные катушки передатчика и приемника.
После того, как вы закончите с катушками, мы начнем с разделения схемы ( Рисунок 1 ) на конструкцию отдельных цепей передатчика и приемника.
Я рекомендую создавать обе схемы на отдельных макетных платах, прежде чем передавать ваш проект на окончательную печатную плату.
Создание схемы передатчика
Для передатчика требуется источник питания 12 В, способный выдавать один ампер. PICAXE работает от 2,4 В до 5 В, и для создания напряжения в этом диапазоне потребуется регулятор напряжения. Используйте стабилизатор на 3,3 В или 5 В, например LM29.50 или LM7805. В качестве генератора резонансной частоты используется микроконтроллер PICAXE 08M2. Выход 08M2 подается на затвор силового МОП-транзистора, который управляет катушкой непосредственно со своего стока. Снабберный конденсатор со стороны стока МОП-транзистора на землю включен для предотвращения повреждения МОП-транзистора от индуктивной отдачи во время переходов при выключении. Обратная ЭДС может быть довольно значительной (в 10 раз больше входного напряжения) даже при использовании трансформаторов с воздушным сердечником.
Лучше всего использовать конденсатор класса MKP, который часто используется при генерации сильноточных импульсов, но металлизированный пленочный конденсатор (MPF) с более высоким напряжением будет достаточным.
Амперметр должен быть размещен, как показано на схеме, для измерения входного тока, потребляемого схемой, для расчета эффективности.
PICAXE необходимо запрограммировать для генерации резонансной частоты. Для этого добавьте на макетную плату два резистора, как показано на рис. 1 . Подсоедините кабель программирования к аудиоразъему и загрузите следующие строки кода для генерации выходного сигнала 12 кГц с рабочим циклом 50 %:
БАЗОВЫЙ КОД ДЛЯ ГЕНЕРАЦИИ 12 кГц 8 МГц
do ‘REM начало цикла
pauseus 1200 ‘REM создает паузу длительностью 1200 мкс
‘@ 50% рабочий цикл
pauseus 1200 ‘REM создает паузу длительностью 1200 мкс
loop ‘REM Конец цикла
Код для получения любой частоты с заданным рабочим циклом может быть сгенерирован с помощью мастера pwmout компилятора и вызывается из меню программы.
В схеме прототипа я поместил светодиод «PWR ON» сбоку платформы с акриловой катушкой 1/4 дюйма. Это создает интересный эффект, когда схема включена.
Построение цепи приемника
После того, как энергия подведена к вторичной обмотке, выпрямитель преобразует входящий переменный ток в постоянный. Выходное напряжение может не соответствовать нормальному коэффициенту трансформации и быть выше входного напряжения. Это происходит из-за звона на исходящей волне, которая затухает на вторичной обмотке, вызывая рост напряжения. Это не проблема, если только оно не превышает входной предел 35 В большинства регуляторов.
Между выводами вторичной обмотки следует установить снабберный конденсатор емкостью 0,1 мкФ для блокировки индуктивной отдачи. Смело используйте в конструкции либо дискретные диоды, либо корпусный мостовой выпрямитель. Убедитесь, что реализуемые вами устройства выдерживают ток в один ампер при напряжении 50В. Выход постоянного тока регулируется до 5 В с помощью LDO-регулятора, такого как LM78L05.
Очень важно использовать регулятор версии LDO для обеспечения источника постоянного тока и постоянного напряжения, как на выходе USB.
Для измерения выходной мощности приемной цепи поместите резистивное короткое замыкание на регулируемый выход 5 В, который можно включить с помощью ползункового переключателя SPST, как показано на рис. 1 . С помощью мультиметра измерьте падение напряжения на резисторе. Используя закон Ома, вы можете рассчитать выходную мощность по формуле I = E / R. Используйте значение сопротивления с основанием 10, чтобы упростить расчеты. Обязательно используйте резистор подходящей мощности для фиктивной нагрузки. Для создания значений тока, близких к одному амперу, вам понадобится резистор мощностью 5 Вт.
Тестирование схемы
При макетировании некоторых мощных транзисторов может потребоваться присоединение проводов меньшего диаметра к выводам для подключения к макетной плате. Вам также понадобится способ перехватить провод (+) от вашего источника питания, чтобы подключить амперметр.
Подключите катушки к макетной плате и прикрепите счетчики, как показано на рис. 1 . Поместите катушку приемника поверх катушки передатчика, разделив их одним из акриловых блоков, чтобы он действовал как изолятор. Подайте питание на цепь передатчика и запишите показания обоих счетчиков. Замкните SW1, чтобы закоротить фиктивную нагрузку на выходе регулятора.
Вы должны заметить увеличение значения входного тока из-за отражения короткого замыкания обратно на первичную обмотку. Возможно, вам придется охладить силовой транзистор. Если на резонансе становится чрезмерно жарко, нужно проверить свою работу. Сначала попробуйте рекомендации, приведенные в разделе «Устранение неполадок».
ХАРАКТЕРИСТИКА ВЫХОДНОЙ МОЩНОСТИ И ЭФФЕКТИВНОСТИ
FDH055N15A — N-Channel Power Trench MOSFET 150 В, 167 А, 5,9 мВт
ДИАМЕТР КАТУШКИ = 2,5 | АПЕРАТУРА = 1” | ШАГ = 0,25 дюйма
ЧАСТОТА = 12,9 кГц ПРОГРАММНЫЙ ЦИКЛ = 50 %
Входное напряжение = 12 В Выходное напряжение 5,06 В (31 В нерегулируемое)
Падение напряжения на нагрузке 10 Ом при коротком замыкании = 0,710 В (I = E / R) 710 мА
Вход = 900 мА Выход = 710 мА Эффективность = 710 мА / 900 мА * 100 = 78%
Добавить приемник для подзарядки в свои проекты очень просто.
Ниже приведен пример проекта с питанием от батареи, который я переоборудовал для беспроводной зарядки. Я взял существующий проект, представляющий собой игру Pong со светодиодной матрицей 8 x 8, которая питается от источника литий-полимерного аккумулятора. Игра имеет размер 3” x 2” с батарейным питанием на обратной стороне платы. Я установил катушку приемника на доске того же размера, что и игра, оставив достаточно места для электроники в приемнике.
Я хотел, чтобы плата приемника была как можно тоньше, чтобы не добавлять глубины существующему проекту. Рисунок 7. — это фотография зарядного приемника, прикрепленного к этому проекту, который я хочу заряжать без проводов.
РИСУНОК 7. Зарядка устройства на базе передатчика.
Вся плата приемника увеличивает глубину проекта всего на 1/4 дюйма. Диспетчер зарядки батареи с одной микросхемой, показанный на рис. 8 9 .0100 подключается к выходу регулятора 5В. Для этого чипа (производства Maxim Integrated) требуется всего несколько внешних компонентов, и он будет управлять зарядкой одноэлементной литиевой батареи.
MAX1811 имеет светодиод, который показывает, когда зарядка завершена.
РИСУНОК 8. Диспетчер зарядки литий-ионных аккумуляторов MAX1811.
Номинальный срок службы этого устройства составляет около 400 зарядок. Я даже использую его для зарядки своих суперконденсаторов.
Устранение неполадок
Эта схема была специально разработана, чтобы быть простой, поэтому поиск и устранение неисправностей должно быть соответственно простым. Ниже приведены напряжения, которые должны присутствовать в различных контрольных точках, показанных на схеме Рисунок 1 .
- В КОНТРОЛЬНОЙ ТОЧКЕ B должно быть 5 В (если не 5 В, проверьте напряжение питания 12 В).
- В ТОЧКЕ ПРОВЕРКИ A должно быть примерно 2,5 В (проверьте источник питания 08M2 или код).
- В КОНТРОЛЬНОЙ ТОЧКЕ C должно быть не менее 6 В (проверьте выпрямитель или переменный ток на катушке). Проверьте регулятор, подключив питание 12 В к входной клемме.

- В КОНТРОЛЬНОЙ ТОЧКЕ D должно быть 5 В (проверьте соединения регулятора).
- В ТЕСТОВОЙ ТОЧКЕ E должно быть 12 В переменного тока или выше (проверьте подключение катушки, если контрольные точки в листингах 1 и 2 в порядке).
- Значение переменного тока должно быть в ТЕСТОВОЙ ТОЧКЕ F (проверьте соединение вторичной обмотки, если контрольная точка в листинге 5 в порядке).
Возможные усовершенствования
Вы захотите придумать способ определения того, что объект был помещен на зарядную базу, чтобы передатчик не работал все время. Самый изящный способ сделать это — спроектировать схему измерения тока, которая срабатывает при подаче нагрузки.
В настоящее время я пользуюсь встроенными ИК-командами 08M2 и использую ИК-схему в качестве системы обнаружения приближения.
При использовании 08M2 в приемнике может потребоваться двусторонняя связь между передатчиком и приемником. Вы также можете сделать большую площадь зарядной поверхности.
Простым способом добиться этого является параллельное подключение катушек передатчика. Если вы делаете печатные платы, вы можете создать вытравленную катушку для приемника, которую можно масштабировать в соответствии с приложением.
При использовании компонентов для поверхностного монтажа приемник может занимать площадь, близкую к размеру кредитной карты.
Заключение
Независимо от того, строите ли вы этот проект только для изучения индукции или действительно применяете его для подзарядки, он гарантированно будет сложным как для начинающих строителей, так и для опытных. NV

От его минуса провод идет на предохранитель после трансформатора.

