Гистерезис. Триггер Шмитта. Транзисторная схема триггера.- Elektrolife
Простейшая схема компаратора имеет два недостатка. При медленно изменяющемся входном сигнале напряжение на выходе также может изменяться достаточно медленно. Более того, если во входном сигнале присутствует шум, то на выходе может происходить дребезг в те моменты, когда напряжение на входе проходит через точку переключения. Даже при очень чистом входном напряжении компараторы имеют свой собственный шум — как операционный усилитель. Они также иногда издают шум, когда происходит переключение выхода.
Дребезг на выходе при проходе точки переключенияНезависимо от причины,
гистерезис часто является решением — контролируемой положительной обратной связи. Это похоже на мгновенное действие тумблера. Когда вы постепенно нажимаете на рычаг, пружина, расположенная над центром, переходит в новое положение. Без действия пружины тумблер может дребезжать на полпути, его контакты искрятся.
На рисунке ниже показан простой компаратор с пороговым значением V
R, установленным на 2 В. Медленно растущий и падающий вход имеет тенденцию запускать выход несколько раз в течение перехода.На следующем рисунке R1 и R2 образуют делитель напряжения от выхода. Положительная обратная связь переключает пороговое напряжение для создания гистерезиса. Когда возрастающее входное напряжение достигает порогового значения, спадающий фронт Vo перемещает пороговое значение к более низкому напряжению, преодолевая шум, который вызывает вибрацию.
Величина гистерезиса определяется колебанием выходного напряжения компаратора V
OH в сочетании со значениями резистора делителя. Полоса гистерезиса, ΔVT, устанавливается в соответствии с уровнем шума на входе и склонностью к вибрации.Также можно построить схему неинвертирующего компаратора с гистерезисом, поменяв местами подключения к Vin и V
R, (см. рисунок ниже).
Пороговые напряжения немного отличаются. Необходимо убедиться, что входной сигнал устойчивый. В некоторых цепях обратная связь от выходного перехода может привести к сбоям в работе источника входного сигнала, создавая звон и еще больше дребезжания.Некоторые компараторы имеют выходы с открытым стоком (или с открытым коллектором). Такие компараторы могут быть несколько менее эффективными в создании гистерезиса на положительном выходном фронте, потому что выходная емкость может замедлить восходящий переход. Также стоит иметь в виду, что в зависимости от выбранных значений петля гистерезиса будет нагружать выходное напряжение, уменьшая колебание выходного напряжения.
Гистерезис создает разные пороги срабатывания при повышении и понижении входных значений, что может быть недостатком в некоторых случаях. Конденсатор, включенный последовательно с R2 (емкостью 10-100 пФ), может создать временное изменение порога. Это не будет работать, если у вас очень медленно меняющийся вход, например, напряжение батареи.
Этот подход годится при достаточно быстро меняющейся скорости линейного изменения.Некоторые компараторы ( например , TLV3201 ) имеют встроенный гистерезис, внешние резисторы не требуются. Это достигается с помощью внутренних узлов схемы и оставляет входы и выходы свободными для разрабатываемой схемы. Фиксированная полоса напряжения гистерезиса этих устройств удобна и эффективна для большинства цепей. Ее всегда возможно добавить с помощью внешних резисторов, если это необходимо.
Компаратор с положительной обратной связью называется также
триггером Шмитта. Эффект гистерезиса иллюстрирует представленный на рисунке ниже график зависимости выходного напряжения от входного.Для триггеров Шмитта с небольшим гистерезисом процедура разработки проста. Воспользуемся схемой, приведенной на рисунке
Сначала выберем резистивный делитель (
R1R2), чтобы приблизительно установить правильное пороговое напряжение.
Если вы хотите, чтобы пороговое напряжение было близко к потенциалу земли, нужно воспользоваться одним резистором, который включен между неинвертирующим входом и землей. Далее, выберем резистор (положительной) обратной связи R3, который обеспечит требуемый гистерезис. Гистерезис равен выходному размаху, ослабленному резистивным делителем, образованным резисторами R3 и R1 ||R2. И наконец, выберем выходной «притягивающий» резистор R4 (для специализированного компаратора). Он должен быть небольшой величины, для обеспечения полного размаха в пределах питающего напряжения, с учетом нагружающего эффекта резистора R3 .Если вы хотите, чтобы пороговые напряжения были симметричны относительно потенциала земли, включите между неинвертирующим входом и источником отрицательного напряжения питания резистор смещения соответствующей величины. Резисторы можно подобрать так, чтобы выходной ток и импеданс находились в пределах требуемого диапазона.
Дискретная транзисторная схема триггера Шмитта.Для построения схемы триггера Шмитта можно также использовать обычные транзисторы
Триггер Шмитта на транзисторахТранзисторы
T1 и Т2 имеют общий эмиттерный резистор. Важно, чтобы коллекторный резистор транзистора T1 был больше, чем коллекторный резистор Т2. При выполнении этого условия пороговый уровень включения транзистора T1 , который превышает напряжение на эмиттере на величину падения напряжения на диоде, уменьшается при включении транзистора T1 , так как эмиттерный ток больше, если проводит транзистор Т2 . Здесь, как и в рассмотренной выше интегральной схеме триггера Шмитта, наблюдается эффект гистерезиса для порогового напряжения триггера.Смотрите также
Триггер Шмитта
26 декабря 2021 — Admin
Главная / Теория
Триггер Шмитта — один из представителей большого семейства схем, объединённых названием триггер.
Слово «триггер» переводится как «спусковой крючок», и обозначает устройство, способное находится в двух устойчивых состояниях, и менять эти состояния под действием внешних сигналов.
Триггер Шмитта назван в честь изобретателя, Отто Герберта Шмитта, который сконструировал это устройство на электровакуумных триодах в 1934 году. С тех пор придумано множество вариантов реализации данной схемы, а сама она широко применяется во всевозможных электронных устройствах.
Краткое содержание статьи:
- Принцип работы триггера Шмитта. Пороги переключения и гистерезис
- Схема на транзисторах
- Реализация на операционном усилителе
- Реализация на логических элементах
- Прецизионный триггер Шмитта без ПОС
- Пример применения: устранение дребезга контактов
Принцип работы
У классического триггера Шмитта один вход и один выход. И, как и положено триггеру, два состояния: на выходе 0 (низкий потенциал) или 1 (высокий потенциал).
На вход может поступать аналоговый сигнал сложной формы. При достижении определённого порога на входе триггер переключается из одного состояния в другое.
Но главная его особенность — наличие гистерезиса, то есть порог переключения зависит от текущего состояния самого триггера.
Допустим, наш триггер изначально в состоянии 0, и мы начинаем плавно поднимать напряжение на входе. При достижении порога U1 триггер переключится в состояние 1. И теперь, чтобы вернуть его в состояние 0, уже недостаточно опустить входное напряжение ниже U1, переключение произойдёт только при значительно меньшем напряжении U0. Для большей наглядности посмотрите вот эти графики:
График входного и выходного сигналов триггера Шмитта
Ну, а если нарисовать график зависимости выходного сигнала от входного, то получится как раз такая симпатичная петелька гистерезиса ⎎. Если вы увидите такое обозначение на схеме, скорее всего, где-то там скрывается триггер Шмитта.
Схема триггера Шмитта на транзисторах
Давайте перейдём к практике и соберём вот такую простенькую схему, чтобы поэкспериментировать с триггером Шмитта (картинки можно кликать для увеличения).
Схема триггера Шмитта на транзисторах
Rвх здесь у нас имитирует входной сигнал: вращая ручку резистора, можно подавать на вход разные напряжения. Ну а чтобы наглядно увидеть работу триггера, в коллекторную цепь второго транзистора включён светодиод, который горит, если транзистор открыт.
В исходном состоянии (на входе нет сигнала) транзистор Т1 закрыт. При этом на базе Т2 оказывается почти половина напряжения питания — через делитель R2-R4-R5. T2 открыт, светодиод горит, а на выходе низкий потенциал.
Триггер в состоянии «ноль»
Если мы начнём поднимать напряжение на входе, в какой-то момент оно окажется достаточным, чтобы открылся T1. Тем самым он фактически зашунтирует R4-R5, потенциал на базе T2 резко упадёт и он закроется.
Светодиод погаснет, а на коллекторе появится высокий уровень (1).
Триггер в состоянии «единица»
Откуда же в этой схеме берётся гистерезис? Всё дело в резисторе R3, который осуществляет положительную обратную связь. Какой бы из транзисторов ни был открыт, его ток течёт через R3. Но, для этой схемы очень важно, что коллекторная нагрузка Т2 меньше нагрузки T1. То есть суммарное сопротивление R6 и светодиода меньше, чем R2. А, значит, когда открыт Т2, через R3 течёт больший ток, чем когда открыт T1. Соответственно, и падение напряжение на R3 больше, когда триггер в состоянии 0.
Это напряжение приложено плюсом к эмиттеру T1, оно мешает ему открываться, т. к. уменьшает разницу потенциалов между базой и эмиттером. Вот и получается, что для перекидывания триггера из 0 в 1 нужно приложить большее напряжение к базе T1.
А обратное переключение происходит при более низком входном напряжении, т. к. в этот момент плюс на эмиттере поменьше. Фактические напряжения, которые я измерил в работающей схеме, отмечены на рисунках выше. Пороги переключения U0 и U1 у меня получились, соответственно, 1.78 и 1.94 В.
Схема собрана на макетной плате
Ну и конечно, параметры триггера (пороги срабатывания) можно менять, подбирая номиналы резисторов.
Улучшения схемы
Иногда в подобных схемах ставят ещё конденсатор параллельно R4. Это так называемый ускоряющий конденсатор.
Вариант схемы с ускоряющим конденсатором
Когда триггер в стабильном состоянии, на конденсаторе постоянное напряжение и он не оказывает влияние на токи. Но, в момент переключения, когда происходит резкий скачок напряжений, в первый момент конденсатор имеет близкое к нулевому сопротивление и тем самым обеспечивает резкое изменение тока базы Т2, который затем плавно «устаканивается» до стабильного значения.
Тем самым ускоряется переключение транзистора Т2. Это может иметь значение, если планируется работа схемы на высоких частотах, где время переходных процессов в транзисторе может начать играть заметную роль.
Также можно встретить дополнительный буферный транзистор между T2 и T1, включённый по схеме эмиттерного повторителя. Он нужен, чтобы снизить влияние T1 и T2 друг на друга, а также получить большую чувствительность схемы.
Добавляем в схему буферный каскад
Реализация триггера Шмитта на операционном усилителе
Два примера схемы на операционном усилителе:
Триггер Шмитта на операционном усилителе: с двухполярным питанием (слева) и однополярным (справа)
На рисунке приведены два варианта: с двухполярным и с однополярным источником питания. В первом случае порог срабатывания одинаковый по модулю, но с разным знаком. Во втором случае пороги зависят от соотношения резисторов.
Но, в обеих схемах часть выходного сигнала попадает на вход через резистор положительной обратной связи Rос, тем самым смещая порог срабатывания.
Обратите внимание, что однополярный вариант схемы получился инвертирующим: когда на входе высокий сигнал, на выходе низкий, и наоборот. Дело в том, что мы подаём входной сигнал на инвертирующий вход, поэтому «шиворот на выворот».
Кстати, в данную схему можно добавить ограничитель выходного напряжения. Это стабилитрон, через который осуществляется отрицательная обратная связь. Включается он таким вот образом:
Триггер Шмитта с ограничителем выходного напряжения
Это решение полезно, если необходимо согласовать высокие напряжения предыдущего каскада и низкие следующиего. Например, на входе может быть до 15 вольт от автомобильной электроники, а на выходе ТТЛ микросхема, притающаяся от 5 Вольт.
Триггер Шмитта на логических элементах
Далее приведена схема на логических элементах, принцип работы тот же самый: положительная обратная связь с выхода на вход, так что потенциал на выходе влияет на порог для входа.
Схема триггера Шмитта на логических элементах
Прецизионный триггер с задаваемыми порогами
Чуть более сложная схема, позволяющая регулировать верхний и нижний порог независимо, и даже при необходимости менять их прямо во время работы устройства. Что характерно, здесь нет положительной обратной связи.
Триггер Шмитта без ПОС
На схеме мы видим два отдельных компаратора, которые управляют работой асинхронного RS-триггера. Для работы схемы необходимо на входы U0 и U1 подать соответствующие пороговые напряжения.
Тогда весь диапазон входного сигнала можно поделить на три части.
- Когда Uвх < U0, компаратор К2 выдаёт 1, которая попадает на R-вход триггера и переключает его в нулевое состояние.
- Когда U0 < Uвх < U1, на выходе обоих компараторов нули, и триггер хранит предыдущее состояние, каким бы оно ни было.
- Наконец, когда Uвх > U1, единица появляется на выходе только первого компаратора, и перекидывает RS-триггер в состояние «1».

Применение триггера Шмитта
Триггер Шмитта используется там, где нужно хаотично меняющийся аналоговый сигнал преобразовать в приемлемые для машинной логики нули и единицы. Например, восстановить искаженный шумами цифровой сигнал.
Классический пример — устранение дребезга контактов. Рассмотрим его подробнее, как весьма часто встречающийся в электронной практике.
Когда нажимается обычная кнопка, в сам момент переключения контакт может много раз за доли секунды возникать и снова разрываться, пока состояние выключателя не стабилизируется. Происходит это в силу чисто механических причин и может привести к непредсказуемым результатам: схема, которая «считывает» сигнал с кнопки, воспримет это как множество быстрых включений/выключений.
Иногда дребезг контактов устраняют программно. Но, если это невозможно, на помощь может прийти вот такая простенькая схемка.
Схема устранения дребезга контактов с помощью триггера Шмитта
Конденсатор сгладит пульсации, а триггер Шмитта превратит всё в аккуратный прямоугольный импульс с крутым фронтом.
Поделиться в соцсетях:
17.6. Триггер шмитта
Триггер Шмитта функционально является компаратором, уровни включения и выключения которого не совпадают, как у обычного компаратора, а различаются на величину, называемую гистерезисом переключения Ue. Подобные схемы, выполненные на двух транзисторах, уже были описаны в гл. 8. В данном разделе рассматривается несколько примеров использования интегральных компараторов в качестве триггера Шмитта.
17.6.1. ИНВЕРТИРУЮЩИЙ ТРИГГЕР ШМИТТА
В
схеме триггера Шмитта, представленной
на рис 17.26, гистерезис переключения
достигается тем, что компаратор
охватывается положительной обратной
связью через делитель напряжения
R
Рис.
17.
26. Инвертирующий триггер Шмитта.
Рис. 17.27. Передаточная характеристика инвертирующего триггера Шмитта.
При повышении входного напряжения Ue величина выходного напряжения Ua сначала не меняется. Но как только Ue достигает значения Uрмакc выходное напряжение начинает падать, а вместе с ним снижается и потенциал на Р-входе Vp. Благодаря действию этой положительной обратной связи Uу скачком падает до величины Uaмин, а потенциал Vp принимает значение
Разность напряжений между входами будет достаточно большой отрицательной величиной, и достигнутое состояние-стабильным. Теперь выходное напряжение изменится опять до значения Uaмакс только тогда, когда входное напряжение Ue достигнет значения Vpmin. Передаточная характеристика, соответствующая такой схеме триггера Шмитта, представлена на рис. 17.27.
Для того чтобы схема имела два устойчивых состояния, т.е. была бистабильной, необходимо, чтобы коэффициент петлевого усиления g схемы удовлетворял условию
Рис.
17.28 иллюстрирует
одну из важнейших областей применения
триггера Шмитта. Он используется для
преобразования входного напряжения
произвольной формы в прямоугольное
напряжение с заданным временем
установления, не зависящим от формы
входного напряжения.
17.6.2. НЕИНВЕРТИРУЮЩИЙ ТРИГГЕР ШМИТТА
Если в компараторе, изображенном на рис. 17.22, один из двух входов подключить к выходу, то получится показанная на рис. 17.29 схема неинвертирующего триггера Шмитта, передаточная характеристика которого представлена на рис. 17.30.
При приложении ко входу этой схемы большого положительного напряжения Ue выходное напряжение компаратора составит Ua = Ua макс. Если Ue станет уменьшаться, то сначала, пока потенциал Р-входа Vp не достигнет нулевого значения, выходное напряжение Ua изменяться не будет. Когда входное напряжение достигнет значения
Vp
станет равным нулю и выходное напряжение
скачком упадет до уровня Uamin.
Процесс
опрокидывания схемы, инициированный
входным напряжением, зависит только от
параметров цепи обратной связи,
осуществляемой через резистор
R2.
Достигнутое состояние сохраняется,
пока входное напряжение Ue не превысит
значения
Рис. 17.28. Диаграмма работы инвертирующего триггера Шмитта.
Рис. 17.29. Неинвертирующий триггер Шмитта.
Рис. 17.30. Передаточная характеристика неинвертирующего триггера Шмитта.
Рис. 17.31. Диаграмма работы неинвертирующе-го триггера Шмитта.
На
рис. 17.31 показана временная диаграмма
выходного напряжения неинвертирующего
триггера Шмитта при синусоидальном
входном сигнале. Так как в момент
переключения компаратора выполняется
условие
Vp
= 0, выражения для уровней срабатывания
триггера Шмитта аналогичны соответствующим
формулам, характеризующим схему
инвертирующего усилителя.
По
аналогии с реализацией аналогового
сумматора на базе инвертирующего
усилителя можно выполнить суммирующий
триггер Шмитга. Для этого к Р-входу
усилителя подключают дополнительные
резисторы, через которые подводятся
другие входные напряжения. На рис. 17.32
показана реализация такого способа
выполнения суммирующего триггера
Шмитта. Изменяя напряжение U
17.6.3. ПРЕЦИЗИОННЫЙ ТРИГГЕР ШМИТТА
В
описанных выше схемах уровни срабатывания
триггера Шмитта не являются прецизионными,
как, например, у схем компараторов на
базе операционных усилителей. Высокой
точности установки уровней срабатывания
можно достичь, если, как показано на
рис. 17.33, построить триггер Шмитта на
базе компаратора, связанного с аналоговым
коммутатором. Выходное напряжение
аналогового коммутатора в зависимости
от состояния компаратора принимает
одно из двух заданных значений
U1 или
U2.
Рис. 17.32. Суммирующий триггер Шмитта.
Рис. 17.33. Прецизионный триггер Шмитта с аналоговым коммутатором.
триггера Шмитта получены следующие значения:
В отличие от схемы триггера Шмитта, изображенной на рис. 17.26, уровни напряжения переключения в данной схеме не зависят от граничных уровней выходного напряжения операционного усилителя.
Аналогичную прецизионную схему можно также выполнить на основе неинвертирующего триггера Шмитта, в которой, как показано на рис. 17.29, N-вход подключен к общей точке, а входной сигнал подан на резистор R1.
Часто
требуется обеспечить высокую точность
уровней переключения схемы, причем к
выходному напряжению триггера Шмитта
такие требования не предъявляются.
Если
входное напряжение превышает оба порога
срабатывания схемы
U1 и
U2, то
Ua = Uaмакс. Если входное напряжение
становится ниже верхнего порога
срабатывания, величина выходного
напряжения Ua не изменится, так как в
этом случае один из двух выходных
потенциалов компараторов V3 и
V4 имеет величину Uamax, а Uamin. При этом
потенциал на Р-входе ОУ 3 составит
V51/3Uamax0.
Потенциал V 5 будет отрицательным только тогда, когда
входное напряжение станет ниже нижнего
порога срабатывания схемы. В этот момент
выходное напряжение изменится от уровня
Uamakc к
уровню
Uамин.
Таким образом, триггер Шмитта выключается,
когда входное напряжение становится
ниже нижнего порога срабатывания, и
включается, когда оно становится выше
верхнего порога срабатывания.
Временная
диаграмма напряжений, изображенная на
рис. 17.35, иллюстрирует работу схемы.
Если в качестве компараторов использовать операционные усилители со схемами преобразования уровня сигналов, то,
Рис. 17.34. Прецизионный триггер Шмитта с двумя компараторами
Рис. 17.35. Диаграмма работы триггера Шмитта.
Рис. 17.36. Прецизионный триггер Шмитта с RS- триггером.
как показано на рис, 17.36, вместо операционного усилителя ОУ 3 можно применить RS-триггер. Он устанавливается в единичное состояние, когда входное напряжение превышает верхний порог срабатывания схемы U2 > U1, и сбрасывается в нулевое состояние, когда напряжение становится ниже нижнего порога срабатывания U1. Временная диаграмма работы схемы представлена на рис. 17.37.
Уже
упоминавшаяся в этой главе интегральная
микросхема
NE
521 содержит в одном корпусе два компаратора,
каждый из которых подключен ко входу
логического элемента И-НЕ.
Рис. 17.37. Зависимость логических переменных от входного напряжения.
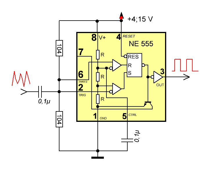
Рассмотренную выше схему триггера Шмитта можно собрать на одной такой интегральной микросхеме. Для работы в низкочастотном диапазоне возможно еще одно схемное решение триггера Шмитта на базе ИС таймера 555, о котором более подробно будет идти речь в разд. 18.5.1.
Основы триггера Шмитта | Как работает триггер Шмитта?
В этом уроке мы узнаем о триггере Шмитта, некоторых основных реализациях с использованием транзисторов, операционных усилителей, о том, как работает триггер Шмитта, а также о нескольких важных приложениях. В предыдущем уроке мы видели, как таймер 555 можно настроить как триггер Шмитта.
Краткое описание
Введение
При работе операционного усилителя в режиме разомкнутого контура, где обратная связь не используется, например, в базовой схеме компаратора, очень большой коэффициент усиления операционного усилителя без обратной связи вызовет наименьший шум во входном напряжении для срабатывания компаратора.
Если компаратор используется в качестве детектора перехода через ноль, то такое ложное срабатывание может вызвать массу проблем. Это может дать неправильную индикацию пересечения нуля из-за пересечения нуля шумом, а не фактическим пересечением нуля входными сигналами.
Чтобы избежать такого ненужного переключения между высоким и низким состояниями выхода, используется специальная схема, называемая триггером Шмитта, которая включает положительную обратную связь.
Что такое триггер Шмитта?
Триггер Шмитта был изобретен Отто Шмиттом в начале 19 века.30-е годы. Это электронная схема, добавляющая гистерезис к порогу перехода вход-выход с помощью положительной обратной связи. Гистерезис здесь означает, что он обеспечивает два различных пороговых уровня напряжения для нарастающего и спадающего фронта.
По сути, триггер Шмитта является бистабильным мультивибратором, и его выходной сигнал остается в любом из стабильных состояний неопределенное время. Чтобы выходной сигнал изменился из одного стабильного состояния в другое, входной сигнал должен измениться (или запуститься) соответствующим образом.
Для этой бистабильной работы триггера Шмитта требуется усилитель с положительной обратной связью (или регенеративной обратной связью) с коэффициентом усиления контура больше единицы. Следовательно, триггер Шмитта также известен как регенеративный компаратор.
Например, если у нас есть зашумленный входной сигнал, как показано выше, два порога схемы триггера Шмитта будут правильно определять импульсы. Следовательно, основной функцией триггера Шмитта является преобразование зашумленных прямоугольных, синусоидальных, треугольных или любых периодических сигналов в чистые прямоугольные импульсы с резкими передними и задними фронтами.
Триггер Шмитта на транзисторах
Как упоминалось ранее, триггер Шмитта представляет собой бистабильную схему, состояние выхода которой контролируется входным сигналом. Следовательно, его можно использовать в качестве схемы обнаружения уровня. На следующей схеме показана простая конструкция триггера Шмитта на основе транзистора.
Несмотря на то, что эта схема выглядит как типичная схема бистабильного мультивибратора, на самом деле она отличается, поскольку в этой схеме отсутствует связь между коллектором Q 2 и входом Q 1 . Излучатели Q 1 и Q 2 соединены друг с другом и заземлены через R E . Кроме того, R E действует как цепь обратной связи.
Работа схемы
Когда V IN равно нулю, Q 1 отсечка и Q 2 находится в состоянии насыщения. В результате выходное напряжение V O НИЗКОЕ. Если V CE(SAT) принимается равным 0, то напряжение на R E определяется как:
(V CC * R E ) / (R E + R C2 )
Это напряжение также является напряжением эмиттера Q 1 . Итак, чтобы Q 1 проводил, входное напряжение V IN должно быть больше суммы напряжения эмиттера и 0,7 В, т.
е.
V IN = [(V CC * R E ) / (R E + R C2 )] + 0,7
Когда V IN превышает это напряжение, Q 1 начинает проводить ток, а Q 2 отключается из-за регенеративного действия. В результате выход V O становится ВЫСОКИМ. Теперь напряжение на R E изменяется на новое значение и определяется как:
(V CC * R E ) / (R E + R C1 )
Транзистор Q 1 будет проводить до тех пор, пока входное напряжение V IN больше или равно следующему: E + R C1 )] + 0,7
Если V IN падает ниже этого значения, то Q 1 выходит из насыщения, а остальная часть схемы работает за счет рекуперативного действия Q 1 , уходящего в отсечку, и Q 2 в насыщение.
Выходные состояния ВЫСОКИЙ и НИЗКИЙ зависят от уровней входного напряжения, определяемых уравнениями:
[(V CC * R E ) / (R E + R C1 )] + 0,7
[(V CC * R E ) / (R E + R C2 )] + 0,7
Передаточные характеристики триггера Шмитта имеют гистерезис и зависят от нижней точки срабатывания (нижнее пороговое напряжение) и верхней точки срабатывания (верхнее пороговое напряжение), определяемых V LT и V UT .
V LT = [(V CC * R E ) / (R E + R C1 )] + 0,7
V UT = [(V CC * R E ) / (R E + R C2 )] + 0,7
Изменяя значения R C1 и R C2 , можно контролировать величину гистерезиса, а значение R E можно использовать для увеличения верхнего порогового напряжения.
Схема триггера Шмитта на основе операционного усилителя
Поскольку схема триггера Шмитта по сути является усилителем с положительной обратной связью, эту схему можно реализовать с помощью операционных усилителей или просто операционных усилителей. В зависимости от того, где применяется вход, схемы на основе операционных усилителей можно разделить на инвертирующие и неинвертирующие триггеры Шмитта.
Схема инвертирующего триггера Шмитта
Как следует из названия, в инвертирующем триггере Шмитта вход подается на инвертирующий вывод операционного усилителя.
В этом режиме выходной сигнал имеет противоположную полярность. Этот выход подается на неинвертирующую клемму для обеспечения положительной обратной связи.
Когда V IN немного больше, чем V REF , выход становится -V SAT , а если V IN немного меньше, чем -V REF (более отрицательное, чем -V REF4 ), то вывод становится V SAT . Следовательно, выходное напряжение V O равно V SAT или -V SAT , а входным напряжением, при котором происходят эти изменения состояния, можно управлять с помощью R 1 и R 2 .
Значения V REF и -V REF можно сформулировать следующим образом:
V REF = (V O * R 2 ) / (R 2 ) / (R 9003 3 4 1 )
Бут В О = В СБ . Следовательно,
V REF = (V SAT * R 2 ) / (R 1 + R 2 )
-V REF = (V O * R 2 ) / (R 1 + R 2 )
Бут В О = -В СБ .
Следовательно,
-V REF = (-V SAT * R 2 ) / (R 1 + R 2 )
Опорные напряжения V REF и -V REF называются Верхнее пороговое напряжение V UT и Нижнее пороговое напряжение V LT . На следующем изображении показан график зависимости выходного напряжения от входного напряжения. Он также известен как передаточная характеристика триггера Шмитта.
Для чисто синусоидального входного сигнала выход схемы инвертирующего триггера Шмитта показан на следующем рисунке.
Цепь неинвертирующего триггера Шмитта
Переходя к неинвертирующему триггеру Шмитта, вход в этом случае подается на неинвертирующий вход операционного усилителя. Выходное напряжение подается обратно на неинвертирующую клемму через резистор R 1 .
Предположим, что первоначально выходное напряжение составляет В СБ . Пока V IN не станет меньше, чем V LT , выходной сигнал остается на этом уровне насыщения.
Как только входное напряжение пересекает нижний пороговый уровень напряжения, выходное состояние изменяется на -V SAT .
Выход остается в этом состоянии до тех пор, пока входное напряжение не превысит верхний порог.
На следующем рисунке показаны передаточные характеристики схемы неинвертирующего триггера Шмитта.
Если на вход подается чистый синусоидальный сигнал, то выходной сигнал выглядит примерно так.
Приложения
- Одним из важных применений триггера Шмитта является преобразование синусоидальных волн в прямоугольные.
- Их можно использовать для устранения дребезга в компараторах (явление, при котором возникают множественные переходы на выходе из-за колебания входного сигнала через пороговую область).
- Они также могут работать как простые контроллеры ВКЛ/ВЫКЛ (например, реле температуры).
Заключение
Простое руководство по триггеру Шмитта. Вы узнали, что такое триггер Шмитта, его базовую схему с использованием транзисторов, триггеры Шмитта на основе операционных усилителей (как инвертирующие, так и неинвертирующие), а также несколько важных приложений триггеров Шмитта.
Что такое триггер Шмитта, принцип его работы и области применения
Что такое триггер Шмитта?
A Триггер Шмитта представляет собой компараторную (не только) схему, в которой используется положительная обратная связь (небольшие изменения на входе приводят к большим изменениям на выходе в той же фазе) для реализации гистерезиса (причудливое слово для обозначения действия с задержкой) и используется для удаления шума из аналогового сигнала при преобразовании его в цифровой.
ИНВЕРТИРУЮЩИЕ И НЕИНВЕРТИРУЮЩИЕ ТРИГГЕРЫ ШМИТТА С ИСПОЛЬЗОВАНИЕМ LM193 (родственник LM393)
Он был изобретен еще в 1937 году Отто Х. Шмиттом (чье наследие несколько занижено), который назвал его «термоэмиссионным триггером».
Почему триггеры Шмитта?
Компараторы по своей природе очень быстродействующие, так как в них отсутствует компенсирующий конденсатор, присутствующий в их собратьях на операционных усилителях.
Компараторы не ограничены скоростью нарастания выходного сигнала, а время перехода составляет порядка наносекунд. Компараторы также имеют особенно чувствительные входы из-за их очень высокого коэффициента усиления — даже крошечные изменения на входе могут вызвать мгновенное изменение состояния на выходе.
Эта проблема усугубляется, когда дифференциальные входные сигналы достигают мертвой зоны, то есть минимального входного дифференциального напряжения, необходимого для поддержания стабильного выходного сигнала. В пределах этого узкого диапазона компаратор понятия не имеет, что делать со своим выходным сигналом, что приводит к тому, что называется моторной лодкой, когда выходной сигнал колеблется. Эта проблема также возникает с сигналами, которые имеют медленное время перехода — входной сигнал проводит достаточно времени в мертвой зоне (со ссылкой на опорное напряжение, конечно), чтобы создать несколько выходных переходов, как показано на рисунке ниже.
НЕСКОЛЬКО ПЕРЕХОДОВ НА ВЫХОДЕ БЕЗ ГИСТЕРЕЗИСА (СИНИЙ ВХОД, ЖЕЛТЫЙ ВЫХОД)
Если вы обратите внимание, входной сигнал меняется в зависимости от выходного колебания, и на шине питания много шума (как видно на выходе через подтягивающий резистор) , что является результатом плохой развязки!
Если бы к выходу была подключена какая-либо логика (что в большинстве случаев верно), она обнаружит множественные переходы и вызовет хаос — триггеры будут переключаться несколько раз, возможно, вызывая сброс чего-то важного.
Это можно исправить с помощью гистерезиса – в данном случае с добавлением одного резистора между инвертирующей клеммой (которая в данном случае является опорной) и выходом. Разница отмечена, опять же из рисунка.
ЧИСТЫЙ ПЕРЕХОД С ИСПОЛЬЗОВАНИЕМ ГИСТЕРИЗИСА
Опять же, обратите внимание на нестабильное опорное напряжение.
Как работает триггер Шмитта?
A Триггер Шмитта использует положительную обратную связь — он берет образец вывода и подает его обратно на вход, чтобы, так сказать, «усилить» вывод — что является полной противоположностью отрицательной обратной связи, которая пытается свести на нет любые изменения на выходе.
Это усиливающее свойство полезно — оно заставляет компаратор решать, какое состояние выхода он хочет, и заставляет его оставаться в этом состоянии, даже в пределах того, что обычно является мертвой зоной.
Рассмотрим эту простую схему:
ИНВЕРТИРУЮЩИЙ КОМПАРАТОР С ГИСТЕРЕЗИСОМ
Предположим, что входное напряжение ниже, чем опорное напряжение на неинвертирующем выводе, поэтому выходное напряжение высокое.
В* — опорное входное напряжение, которое создает фиксированное смещение на неинвертирующем входе. Поскольку выходной сигнал через подтягивающий резистор имеет высокий уровень, это создает путь тока через резистор обратной связи, немного увеличивая опорное напряжение.
Когда входное напряжение превышает опорное напряжение, выходное напряжение становится низким. Обычно это не должно каким-либо образом влиять на опорное напряжение, но, поскольку имеется резистор обратной связи, опорное напряжение падает немного ниже номинального значения, поскольку обратная связь и нижний опорный резистор теперь параллельны относительно земли (поскольку низкий выходной замыкает этот вывод резистора на землю). Поскольку опорное напряжение снижено, маловероятно, что небольшое изменение входного сигнала вызовет множественные переходы — другими словами, больше не будет мертвой зоны.
Чтобы выход стал высоким, теперь вход должен пересечь новый нижний порог. После пересечения выход становится высоким, и схема «сбрасывается» до исходной конфигурации.
Вход должен пересечь порог только один раз, что приведет к одному чистому переходу. Схема теперь имеет два эффективных порога или состояния — она бистабильна.
Это можно обобщить в виде графика:
КРИВАЯ ГИСТЕРЕЗИСА
Это можно понимать в обычном смысле – ось x является входом, а ось y – выходом. Проследив линию от x до y, мы обнаружим, что после пересечения нижнего порога гистерезис становится высоким, и наоборот.
Работа неинвертирующего компаратора аналогична — выход снова изменяет конфигурацию цепи резисторов, чтобы изменить порог для предотвращения нежелательных колебаний или шума.
Применение триггеров Шмитта
Триггеры Шмитта широко используются в качестве логических входов. Опять же, нехорошо иметь один логический порог, в случае шумных или медленных сигналов может возникнуть несколько выходных переходов. Читая техническое описание любой логической микросхемы, вы обнаружите, что указаны два порога — один для нарастающего фронта и один для спадающего фронта — это свидетельствует о входном воздействии Шмитта.
Иногда логические элементы изображаются с небольшим символом «молния» внутри них, это стилизованная кривая гистерезиса, указывающая на то, что устройство имеет триггерные входы Шмитта.
1.Простые осцилляторы
Наличие двух пороговых значений дает триггерам Шмитта 555-подобную способность действовать как предсказуемые осцилляторы.
ПРОСТОЙ ТРИГГЕРНЫЙ ГЕНЕРАТОР ШМИТТА
Предположим, что первоначально конденсатор не заряжен.
Вентилятор определяет это как низкий уровень на входе и устанавливает высокий уровень на выходе, так как это инвертирующий вентиль. Конденсатор начинает заряжаться через резистор R. Как только достигается верхний порог, затвор переключается на низкий уровень, разряжая конденсатор до низкого порога, обеспечивая предсказуемую выходную частоту.
Выражение для частоты можно получить с помощью небольшого математического жонглирования:
Где R и C — сопротивление и емкость, V T + — верхний порог, V T — нижний порог и V DD — напряжение питания.
Обратите внимание на символ «приблизительно равно».
2. Устранение дребезга переключателей
Механические переключатели в качестве логических входов — не лучшая идея. Контакты переключателя имеют тенденцию быть несколько пружинистыми, вызывая много нежелательного дрожания, что опять же может вызвать множественные переходы и сбои в дальнейшей линии.
Использование триггера Шмитта с простой RC-цепью может помочь смягчить эти проблемы.
SCHMITT TRIGGER SWITCH DEBOUNCER
При нажатии переключателя конденсатор разряжается и на мгновение на выходе становится высокий уровень, пока конденсатор снова не зарядится, создавая чистый импульс на выходе.
Где найти триггеры Шмитта?
Триггеры Шмитта более известны как буферы или инверторы в мире логики, но имейте в виду, что не все логические элементы являются триггерами Шмитта. Как и вся логика, они доступны в форме DIP или SMD с несколькими вентилями в одном корпусе.
Хорошим примером является 74HC04, шестигранный инвертор с триггерными входами Шмитта.
Конечно, другие логические элементы, такие как счетверенное И 4081, также имеют входы Шмитта.
Заключение
Триггеры Шмитта полезны при наличии зашумленных сигналов — они очищают шум и предотвращают нежелательные множественные переходы и колебания.
Триггер Шмитта с операционным усилителем » Electronics Notes
Триггер Шмитта — это широко используемая схема, используемая с компаратором для обеспечения помехоустойчивости и снижения вероятности множественных переключений, вызванных шумом на входе.
Учебное пособие по операционному усилителю Включает:
Введение
Сводка по цепям
Инвертирующий усилитель
Суммирующий усилитель
Неинвертирующий усилитель
Усилитель с переменным усилением
Активный фильтр верхних частот
Активный фильтр низких частот
Полосовой фильтр
Режекторный фильтр
компаратор
триггер Шмитта
Мультивибратор
Бистабильный
Интегратор
Дифференциатор
Генератор моста Вина
Генератор фазового сдвига
Триггер Шмитта представляет собой схему компаратора, которая имеет гистерезис или различные уровни переключения входа для изменения выхода между двумя состояниями.
Компаратор имеет дифференциальный усилитель в своей основе, и действие компаратора означает, что аналоговый вход эффективно преобразуется в цифровой выход в зависимости от напряжения на входе.
Благодаря использованию гистерезиса влияние шума на входе, который может вызвать несколько переключений на выходе, когда входное напряжение приближается к напряжению переключения, значительно снижается.
Суть триггера Шмитта заключается в дифференциальном усилителе: в этой роли часто используются операционные усилители, но гораздо лучше использовать в этой роли специальную микросхему компаратора.
Что такое гистерезис
Гистерезис встречается во многих случаях в науке, но в случае триггера Шмитта гистерезис означает, что схема срабатывает при разных напряжениях для переключения выхода из одного состояния в другое.
Чтобы объяснить это более подробно, возьмем пример, когда опорное напряжение составляет, скажем, 5 вольт. При повышении напряжения, в зависимости от схемы, например, 5,5 вольт.
Затем, чтобы переключиться в другую сторону, входное напряжение должно упасть, например, до 4,5 вольт.
Таким образом, существует разница в 1 вольт между переключением в любом направлении, и это обеспечивает значительную помехозащищенность.
Концепция гистерезиса, используемая в схеме триггера Шмитта. Проблема неиспользования гистерезиса с компаратором заключается в том, что если входной сигнал нарастает медленно, то шум на форме волны вызовет многократное переключение состояния выхода компаратора. Эта проблема решается с помощью гистерезиса, если только уровни шума не очень высоки. Схема триггера Шмитта идеально подходит для многих приложений, позволяющих решить эту проблему. К счастью, в большинстве случаев прямой компаратор можно преобразовать в триггер Шмитта путем добавления одного электронного компонента.0003
Несколько переключений выхода из-за шума могут вызвать множество проблем со следующими цифровыми цепями, и в очень многих случаях инженеры-разработчики электронных схем тратят много часов на отладку схем с этим типом проблем, поскольку их может быть трудно отследить.
иногда.
Основы триггера Шмитта
Схема триггера Шмитта широко используется уже много лет. Его изобрел американский ученый Отто Шмитт. Триггер Шмитта переключается при разных напряжениях в зависимости от того, движется ли он от низкого к высокому или от высокого к низкому, используя так называемый гистерезис.
В связи с тем, что триггер Шмитта имеет гистерезис, символ цепи для одной из этих цепей включает в себя символ гистерезиса. Соответственно, все триггеры Шмитта используют этот символ.
Схема триггера Шмитта СимволСхема триггера Шмитта
Стандартная схема компаратора обычно может быть преобразована в триггер Шмитта на этапе электронного проектирования путем введения положительной обратной связи путем добавления дополнительного электронного компонента. В схеме ниже это обеспечивается добавлением резистора R3.
Схема триггера Шмитта на операционном усилителе Действие нового резистора R3 заключается в том, чтобы придать схеме различные пороги переключения в зависимости от выходного состояния компаратора или операционного усилителя.
Когда на выходе компаратора высокий уровень, это напряжение возвращается на неинвертирующий вход операционного усилителя компаратора. В результате порог переключения становится выше. Когда выход переключается в обратном направлении, порог переключения снижается. Это дает схеме то, что называется гистерезисом.
Тот факт, что в схеме применяется положительная обратная связь, обеспечивает более высокий коэффициент усиления и, следовательно, более быстрое переключение. Это особенно полезно, когда входной сигнал может быть медленным. Однако в схеме триггера Шмитта можно применить ускоряющий конденсатор, чтобы еще больше увеличить скорость переключения.
Поместив конденсатор на резистор положительной обратной связи R3, коэффициент усиления можно увеличить во время переключения, что сделает переключение еще быстрее. Этот конденсатор, известный как ускоряющий конденсатор, может иметь емкость от 10 до 100 пФ в зависимости от схемы.
Рассчитать резисторы, необходимые в схеме триггера Шмитта, довольно просто.
Центральное напряжение, относительно которого должна переключаться цепь, определяется цепочкой делителя потенциала, состоящей из резисторов R1 и R2. Это должно быть выбрано в первую очередь. Затем можно рассчитать резистор обратной связи R3. Это обеспечит уровень гистерезиса, равный выходному размаху схемы, уменьшенному делителем потенциала, образованным в результате R3 и параллельного соединения резисторов R1 и R2.
Применение триггера Шмитта
Триггер Шмитта используется во множестве приложений, где необходимо определить уровень. Даже если используется только небольшой гистерезис, это уменьшает количество переходов, которые могут произойти вокруг точки переключения.
Таким образом, триггеры Шмитта применяются во многих различных областях проектирования электронных схем.
- Цифро-аналоговое преобразование: Триггер Шмитта фактически представляет собой однобитовый аналого-цифровой преобразователь. Когда сигнал достигает заданного уровня, он переключается из одного состояния в другое.
Затем его можно использовать для управления другими цифровыми схемами. - Обнаружение уровня: Схема триггера Шмитта обеспечивает обнаружение уровня. При выполнении этого приложения необходимо учитывать напряжение гистерезиса при проектировании электронной схемы, чтобы схема включала требуемое напряжение.
- Прием линии: При работе с линией данных, которая может вызвать шум в логический элемент, необходимо убедиться, что уровень логического выхода изменяется только при изменении данных, а не в результате паразитного шума, который может были подобраны. Использование триггера Шмитта в широком смысле позволяет размаху шума достигать уровня гистерезиса до того, как может произойти ложное срабатывание.
Меры предосторожности спускового крючка Шмитта
При использовании операционного усилителя в качестве компаратора необходимо соблюдать осторожность. Сама микросхема операционного усилителя оптимизирована для работы в замкнутом контуре с отрицательной обратной связью.
В результате производители операционных усилителей не гарантируют использование своих операционных усилителей в схемах без обратной связи или с положительной обратной связью, как в случае триггера Шмитта.
Одна из проблем заключается в том, что при использовании операционного усилителя вместо компаратора скорость переключения будет не такой высокой, а также маловероятно, что он так сильно ударит по рельсам.
Обычно компараторы разрабатываются для условий разомкнутой цепи или даже для использования с положительной обратной связью в случае триггера Шмитта. Они также имеют конфигурацию схемы с открытым коллектором, которая предназначена для жесткого переключения на шины напряжения, как это требуется для логических схем. По этой и многим другим причинам компараторы обеспечат гораздо лучшие характеристики переключения, чем операционные усилители.
Другие проблемы, которые могут возникнуть в некоторых случаях, заключаются в том, что, когда операционный усилитель жестко загоняется в рельсы, он потребляет больше энергии, чем обычно.


Затем его можно использовать для управления другими цифровыми схемами.