Ведущие мосты – Ведущие мосты автомобиля. Назначение и устройство

Ведущие мосты автомобиля. Назначение и устройство

Ведущие мосты служат для передачи крутящего момента непосредственно к ведущим колесам автомобиля. Обычные автомобили (ГАЗ-51А, ЗИЛ-164А) имеют один или два (автомобиль КрАЗ-219) задних ведущих моста, автомобили повышенной проходимости (ГАЗ-69, ГАЗ-69А, ГАЗ-63) — передний ведущий мост и один или два (автомобили ЗИЛ-157К, ЗИЛ-157, ЗИЛ-151, Урал-375, КрАЗ-214) задних ведущих мостов.

Ведущие мосты состоят из главной передачи, дифференциала и полуосей, заключенных в общий кожух. Передний ведущий мост, имеющий не только ведущие, но и направляющие колеса, по своему устройству отличается от заднего ведущего моста тем, что полуоси у него составные; соединяются они через шарниры равной угловой скорости.

Главная передача предназначена для передачи крутящего момента под прямым углом от карданного вала к полуосям ведущих колес, а также для увеличения передаваемого крутящего момента.

Главные передачи разделяются на одинарные и двойные. Одинарная главная передача состоит из двух конических шестерен — ведущей (малой) 1 (рис. а) и ведомой (большой) 2. Шестерни главной передачи обычно изготовляются со спиральным зубом, что повышает прочность зубьев шестерен и обеспечивает более плавную и бесшумную их работу.

В одинарной передаче ведущая коническая шестерня имеет малое число зубьев, следовательно, нагрузка на ее зубья получается весьма значительной. Одинарная передача поэтому применяется в основном на легковых автомобилях и на грузовых автомобилях малой и средней грузоподъемности.

В двойной главной передаче крутящий момент передается через две пары шестерен: с ведущей, (малой) конической шестерни 1 (рис. б) на ведомую (большую) коническую шестерню 2 и далее с малой цилиндрической шестерни 3 на большую цилиндрическую шестерню 4. Конические шестерни обычно имеют спиральные зубья, цилиндрические — прямые или косые.

В двойной передаче большое передаточное число получается вследствие того, что в зацеплении находятся две пары шестерен. Это дает возможность увеличить число зубьев на малой конической шестерне и тем самым снизить нагрузку на ее зубья.

Кроме обычной конической передачи, у которой оси ведущей и ведомой шестерен взаимно пересекаются, на некоторых легковых автомобилях применяются гипоидные передачи (рис. в). В этих передачах ось ведущей шестерни смещена вниз относительно оси ведомой (на величину «С»). Это дает возможность несколько снизить расположение карданного вала и опустить кузов, т.е. снизить центр тяжести автомобиля, что важно для обеспечения устойчивости автомобиля при движении с большой скоростью. Обе шестерни в такой передаче имеют спиральные зубья. Гипоидные передачи отличаются большой плавностью и бесшумностью в работе.

Дифференциал обеспечивает ведущим колесам возможность вращения с различным числом оборотов. Это необходимо потому, что за одно и то же время колеса левой и правой полуосей проходят неодинаковые пути как на поворотах, так и при движении автомобиля по неровной дороге.

Рис. Главные передачи: а — одинарная; б — двойная; в — одинарная гипоидная; 1 — ведущая коническая шестерня; 2 — ведомая коническая шестерня; 3 — малая цилиндрическая шестерня; 4 — большая цилиндрическая шестерня

Работает дифференциал следующим образом. Между шестернями 2 и 5 полуосей размещены конические шестерни (сателлиты) 3, свободно вращающиеся на шипах 8 крестовины 4. При вращении ведомой шестерни 6 вместе с коробкой дифференциала, состоящей из двух половин 1 и 7, и крестовины 4 одновременно будут поворачиваться и сами сателлиты 3, а с ними полуоси колес. Вся система будет вращаться как одно целое. Это происходит до тех пор, пока обе шестерни полуосей оказывают сателлитам одинаковое сопротивление.

Рис. Дифференциал: 1 — левая половина коробки дифференциала; 2 — шестерня левой полуоси; 3 — сателлиты; 4 — крестовина; 5 — шестерня правой полуоси; 6 — ведомая шестерня главной передачи; 7 — правая половика коробки дифференциала; 8 — шипы крестовины

При повороте автомобиля, например, направо правое колесо 1 проходит меньший путь и скорость вращения его относительно левого колеса замедляется; соответственно возрастает и сопротивление прокручиванию правой полуоси. В этом случае сателлиты начинают перекатываться по шестерне правой полуоси и, вращаясь на шипах, увеличивают скорость вращения левого колеса, которое при правом повороте должно пройти больший путь, чем правое колесо. Число оборотов левого колеса при этом увеличивается настолько, насколько, уменьшается число оборотов правого колеса.

Рис. Схема перемещения колес при повороте автомобиля: 1 — правое колесо; 2 — левое колесо

При наличии дифференциала крутящий момент, передаваемый от главной передачи к полуосям, распределяется между полуосями поровну. Эта особенность дифференциала в некоторых случаях затрудняет движение автомобиля на скользкой дороге или по бездорожью. Так, при попадании одного из ведущих колес на скользкий участок дороги (грязь, лед) колесо при недостаточном сцеплении с дорогой начинает буксовать, а колесо при большем сцеплении с дорогой останавливается.

Для повышения проходимости па специальных автомобилях применяют блокировку дифференциала (принудительную или автоматическую), т.е. при помощи специальных устройств жестко соединяют между собой шестерни обеих полуосей. Будучи сблокированы, полуоси вращаются как одно целое, автомобиль движется без пробуксовки колес.

Полуоси служат для передачи крутящего момента от дифференциала к ведущим колесам. Ведущие мосты автомобилей повышенной проходимости и большинства грузовых автомобилей устроены так, что полуоси передают только крутящий момент и полностью разгружены от изгибающих усилий. Такие полуоси называются полностью разгруженными.

На легковых автомобилях, где нагрузка невелика, полуоси не только передают крутящий момент, но и воспринимают часть изгибающих нагрузок от веса автомобиля, тяговых и тормозных усилий, осевого усилия при заносе автомобиля и т.д.

Колеса переднего ведущего моста не только ведущие, но и направляющие, поэтому устройство переднего ведущего моста сложнее заднего, так как в него входят дополнительные механизмы, позволяющие передавать крутящий момент к направляющим колесам при изменении плоскости их вращения в момент поворота автомобиля.

Такими дополнительными механизмами являются шарниры равной угловой скорости, которые в отличие от обычных карданных шарниров обеспечивают равномерное вращение ведомого и ведущего валов с равной угловой скоростью при любом угле между этими валами. Шарниры равной угловой скорости применяются двух типов: шариковые (на автомобилях ГАЗ-69 и ГАЗ-69А, ГАЗ-63, ЗИЛ-157К, ЗИЛ-157 и ЗИЛ-151) и дисковые (на автомобилях Урал-375 и КрАЗ-214).

Шарнир равной угловой скорости шарикового типа состоит из двух вилок 1 и 3, пяти шариков, пальца 7 и стопорной шпильки 6.

Рис. Шарниры равной угловой скорости: а — шарикового типа; б — дискового типа; 1 — вилка полуоси колеса; 2 — отверстие для шпильки; 3 — вилка полуоси; 4 — фигурные канавки; 5 — центральный шарик; 6 — шпилька; 7 — палец; 8 — шарики; 9 — кулаки; 10 — диск

Одна вилка 3 шарнира соединена с полуосью моста, а другая вилка 1 — с полуосью колеса. Вилки центрируются шариком 5, который установлен на пальце 7. Палец крепится в отверстии 2 вилки 1 при помощи стопорной шпильки 6. Вилки имеют фигурные канавки 4, в которых устанавливаются четыре рабочих шарика 8. Через эти шарики и передается вращение от одной вилки шарнира к другой.

Особенностью такого шарнира является то, что при любом угле между валами боковые шарики в канавках вилок шарнира устанавливаются в плоскости, делящей этот угол пополам. Поэтому колесо вращается равномерно, не изменяя скорости вращения при изменении угла его поворота.

Шарнир равной угловой скорости дискового типа состоит из двух вилок 1 и 3, причем вилка 3 соединена с полуосью моста, а вилка 1 — с полуосью колеса. В каждой вилке размещается кулак 9, изготовленный в виде двухстороннего грибка, на круглой ножке которого имеется срез, чтобы заводить кулак в вилку. Со стороны среза в теле кулаков имеются углубления, в которые входит диск 10. Крутящий момент от вилки 3, соединенной с полуосью, через кулак и диск передается второму кулаку, от него — на вилку 1 полуоси колеса. При повороте колёса кулак вилки, соединенной с полуосью, как бы перекатывается по диску, не выходя из соединения с ним, а вилка поворачивается относительно своего кулака; при этом вращение с. одной вилки шарнира на другую передается равномерно. Главная передача, дифференциал, полуоси, ступицы колес, а в переднем мосту и шарниры равной угловой скорости составляют единый агрегат, называемый ведущим мостом автомобиля.

Для смазки механизмов заднего моста в его картер заливается трансмиссионное масло до уровня заливного отверстия. Сливается масло через отверстие в нижней части картера. Заливное и сливное отверстия закрываются пробками с конической резьбой.

Чтобы предотвратить повышение давления внутри картера при нагреве масла во время работы шестерен и тем самым устранить возможное выдавливание масла через сальники и уплотнения, на картере или на кожухе полуосей устанавливается сапун — дыхательный клапан, сообщающий полость картера с атмосферой.

ustroistvo-avtomobilya.ru

Особенности устройства ведущих мостов отечественных автомобилей

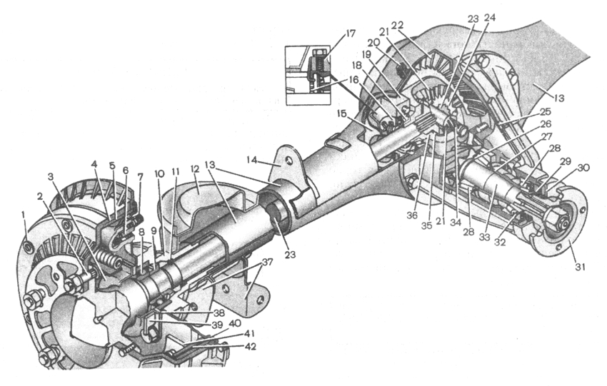
Передние и задние мосты автомобилей ГАЗ-69 и ГАЗ-69А — ведущие. Картер переднего моста отлит из ковкого чугуна и состоит из двух половин. Разъем картера — в вертикальной плоскости.

В обе половины картера, из которых правая 39 — картер и левая 31 — крышка, соединяемые болтами 6, запрессованы и закреплены заклепками кожухи 30 полуосей 29.

Главная передача одинарная. Ведущая шестерня 41 выполнена заодно с валом 38 и установлена в передней части на двойном коническом роликоподшипнике 34, а в задней части — на цилиндрическом роликоподшипнике 42.

Рис. Передний мост автомобилей ГАЗ-69 и ГАЗ-69А: 1 — регулировочные прокладки подшипников дифференциала; 2 — опорная шайба шестерни полуоси; 3 — шестерня полуоси; 4 — болт оси сателлитов; 5 — пробка маслозаливного отверстия; 6 — болт картера главной передачи; 7 — болт крепления ведомой шестерни; 8 — коробка дифференциала; 9 — шаровая опора; 10 — ведущая вилка шарнира равной угловой скорости; 11 — резино-войлочный сальник; 12 — шкворень поворотного кулака; 13 — стопорный штифт шкворня; 14 — ведомая вилка шарнира равной угловой скорости; 15 — тормозной щит; 16 — тормозной барабан; 17 — гайка шпильки крепления диска колеса; 18 — ступица колеса; 19 — ведущий Фланец ступицы колеса; 20 — контргайка; 21 — гайка; 22 — шпилька фланца ступицы; 23 — конический роликоподшипник ступицы; 24 — цапфа поворотного кулака; 25 — втулка шкворня; 26 — шарик шарнира равной угловой скорости; 27 — центральный шарик шарнира; 28 — опорное кольцо; 29 — полуось; 30 — кожух полуоси; 31 — крышка картера главной передачи; 32 — конический роликоподшипник дифференциала; 33 — ведомая шестерня главной передачи; 34 — двойной конический роликоподшипник ведущей шестерни; 35 — упорная шайба; 36 — гайка крепления фланца кардана; 37 — фланец кардана; 38 — вал ведущей шестерни; 39 — картер главной передачи; 40 — регулировочные прокладки; 41 — ведущая шестерня; 42 — цилиндрический роликоподшипник ведущей шестерни; 43 — ось сателлитов; 44 — опорная шайба сателлита; 45 — сателлит

Смазка подшипников ведущей шестерни обеспечивается при помощи специальных подводящих и отводящих масляных каналов в картере.

Ось ведущей шестерни главной передачи переднего моста смещена относительно оси симметрии автомобиля вправо. Поэтому полуоси и их кожухи имеют разную длину.

Затягивается двойной роликоподшипник гайкой 36 через фланец 37 кардана, распорное кольцо и набор регулировочных прокладок 40. Упорная шайба 35, на торце которой нарезана спиральная канавка, выполняет одновременно роль маслоотгонного устройства, предотвращающего течь масла через сальник заднего моста.

Ведомая шестерня 33 главной передачи привернута болтами к фланцу коробки 8 дифференциала.

Дифференциал конический, с двумя сателлитами 45. Коробка дифференциала неразъемная, что обеспечивает большую ее жесткость и простоту конструкции. Отлита она из ковкого чугуна. Сателлиты сидят на оси 43, закрепленной в коробке дифференциала стопорным болтом 4. Шестерни 3 полуосей и сателлиты снабжены опорными шайбами 2 и 44, изготовленными из малоуглеродистой стали. Дифференциал опирается на два конических роликоподшипника 32.

Крутящий момент к передним ведущим колесам передается через полуоси 29, на внутренних концах которых имеются шлицы для насадки шестерен 3. Наружные концы полуосей имеют выполненные заодно с полуосью ведущие вилки 10 шарниров равной угловой скорости шарикового типа. Ведомая вилка 14 через фланец 19 соединяется со ступицей 18 колеса.

Ступица, отлитая из ковкого чугуна, установлена на двух конических роликоподшипниках 23.

Наружные обоймы обоих роликоподшипников запрессованы в ступицы. Внутренние кольца имеют подвижную посадку на цапфах поворотных кулаков. Затягиваются роликоподшипники гайкой 21 и контргайкой 20. Между наружным роликоподшипником и гайкой установлена шайба, удерживаемая от вращения выступом, входящим в паз цапфы.

Между гайкой и контргайкой установлена стопорная шайба, края которой после затяжки роликоподшипников отгибаются на грани гайки и предотвращают ее самоотвинчивание.

На фланце ступицы установлены пять шпилек, на которые надевается тормозной барабан, крепящийся к ступице тремя винтами. После установки тормозного барабана иа этих же шпильках при помощи гаек крепится диск колеса.

Корпус поворотного кулака отлит из ковкого чугуна. К нему крепятся шестью болтами цапфа 24 поворотного кулака и тормозной щит 15. Вверху и внизу в корпусе поворотного кулака запрессованы шкворни 12.

Шкворни с торцов зажаты вверху рычагом рулевой трапеции и внизу накладкой. Между рычагом рулевой трапеции и корпусом поворотного Кулака, а также корпусом и накладкой установлены регулировочные прокладки для регулировки подшипников шкворней. Чтобы шкворни не провертывались в корпусе поворотного кулака, в торцы шкворней эксцентрично запрессованы стопорные штифты 13. Рычаг рулевой трапеции крепится к корпусу поворотного кулака четырьмя шпильками. Надежность крепления обеспечивается разрезными коническими втулками. Шкворни вращаются в бронзовых втулках 25. Втулки запрессованы в корпус, который в свою очередь запрессован в шаровую опору 9.

Шаровая опора 9 крепится к кожуху полуоси болтами, которые шплинтуются вкруговую. Вытекание смазки из внутренней полости шаровой опоры предотвращается резино-войлочными сальниками 11. Чтобы смазка из этой полости не проникала в кожух полуоси и не вытекала из кожуха, в полость шаровой опоры запрессован резиновый сальник. Внутри шаровой опоры находится шарнир равной угловой скорости шарикового типа. Смазываются шарнир и шкворни поворотного кулака через пресс-масленки.

Главная передача, подшипники и дифференциал заднего моста полностью взаимозаменяемы с соответствующими механизмами и деталями переднего моста, за исключением маслоотгонных колец, которые имеют разное направление спиральной канавки. Чтобы их не перепутать, что неизбежно приведет к вытеканию масла из моста, на маслоотгонном кольце переднего моста ставится клеймо «П».

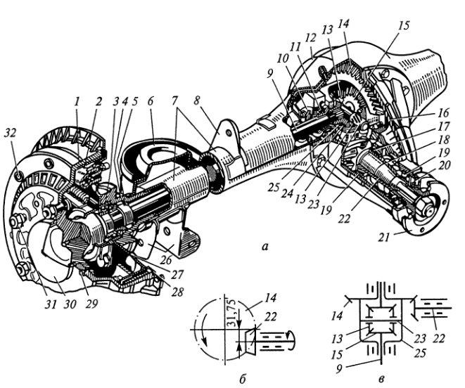
Оба моста автомобиля ГАЗ-63 ведущие.

Главная передача автомобиля одинарная, шестерни со спиральными зубьями. Помещается она в картере 13, отлитом из ковкого чугуна. В картер с обеих сторон запрессованы полуосевые стальные кожухи, которые дополнительно фиксируются заклепками 21.

Ведущая шестерня 31 выполнена заодно с валом 23. Передний конец вала установлен в двух конических роликоподшипниках 30. Роликоподшипники размещаются в корпусе 29, закрепленном в приливе картера крышкой 24, в которой установлен комбинированный сальник 26. Между роликоподшипниками на валу шестерни установлены распорная втулка 28 и набор прокладок 27 для регулировки затяжки подшипников. Затягиваются подшипники при помощи гайки 25.

Задний конец вала ведущей шестерни установлен в роликоподшипнике 32, размещенном в приливе картера. Смазка подшипников ведущей шестерни осуществляется так же, как и у автомобиля ГАЗ-69.

Ведомая шестерня 19 крепится заклепками к коробке 20 дифференциала. Разъемные чашки коробки соединяются болтами 14 и зажимают между собой крестовину 33 с четырьмя сателлитами 77. Шестерни 16 установлены на полуосях па шлицах. Под полуосевыми шестернями и сателлитами установлены опорные шайбы 15 и 18.

Чтобы не нарушалось правильное зацепление зубьев вследствие деформации шестерен и люфта их подшипников, в картере на пальце установлена упорная бронзовая пластина 22, которая не допускает отжатия ведомой шестерни от ведущей.

Коробка дифференциала установлена в картере иа конических роликоподшипниках 11. Для предупреждения вытекания смазки из картера в кожухах полуосей установлены сальники 10. Чтобы не повредить эти сальники при установке полуосей, в кожухах полуосей имеются предохранительные конусные втулки 9.

В коробке дифференциала установлен маслоуловитель, выполненный в виде трубки, который при вращении коробки обеспечивает непрерывную Подачу смазки в дифференциал и тем самым улучшает условия его работы.

Полуоси заднего ведущего моста автомобиля полностью разгруженные. Они имеют на наружных концах фланцы 1, которыми с помощью шпилек 2 полуоси соединяются со ступицами 4 колес. Ступицы задних колес установлены на кожухах 8 полуосей на двух конических роликоподшипниках 3. Роликоподшипники закреплены гайкой 36, которая стопорится шайбой 37 и контргайкой 38.

Регулировка затяжки подшипников осуществляется при помощи гайки 36. Внутренняя полость ступицы заполняется смазкой. Для предотвращения вытекания смазки из полости ступицы и попадания в нее грязи установлен сальник 35.

На кожухах полуосей болтами с гайками крепятся тормозные щиты 7. Тормозные барабаны 34 и диски 5 колес, крепятся к фланцу ступиц 4 шпильками 6 с гайками.

Шарниры равной угловой скорости переднего моста шарикового типа; по своему устройству они такие же, как в автомобиле ГАЗ-69, но большего размеру.

Рис. Задний мост автомобиля ГАЗ-63: 1 — фланец полуоси; 2 — шпилька крепления фланца; 3 — конический роликоподшипник ступицы колеса; 4 — ступица; 5 — диск колеса; 6 — шпилька; 7 — тормозной щит; 8 — кожух полуоси; 9 — втулка; 10 — сальник; 11 — конический роликоподшипник дифференциала; 12 — сапун; 13 — картер главной передачи; 14 — болт крепления чашки коробки дифференциала; 15 — опорная шайба шестерни полуоси; 16 — шестерня полуоси; 17 — сателлит; 18 — опорная шайба сателлита; 19 — ведомая шестерня главной передачи; 20 — коробка дифференциала; 21 — заклепка; 22 — упорная пластина; 23 — вал ведущей шестерни; 24 — крышка горловины картера; 25 — гайка; 26 — сальник; 27 — регулировочные прокладки; 23 — распорная втулка; 29 — корпус роликоподшипников; 30 — конические роликоподшипники ведущей шестерни главной передачи; 31 — ведущая шестерня главной передачи; 32 — цилиндрический роликоподшипник ведущей шестерни главной передачи; 33 — крестовина дифференциала; 34 — тормозной барабан; 35 — сальник; 36 — гайка; 37 — стопорная шайба; 38 — контргайка; 39 — полуось

Автомобиль ГАЗ-51 имеет один ведущий мост — задний. Главная передача и ступицы колес устроены так же, как и у автомобиля ГАЗ-63, и отличаются в основном передаточным отношением в главной передаче вследствие использования в ней шестерен с другим числом зубьев.

Все три моста передний, средний и задний трехосных автомобилей ЗИЛ-157К и ЗИЛ-157 ведущие. Механизмы мостов заключены в разъемные по вертикальной плоскости кожухи, состоящие из картера и крышки, отлитых из ковкого чугуна. В горловины крышки и картера впрессованы и дополнительно приклепаны трубчатые стальные кожухи полуосей.

Кожухи среднего и заднего мостов устроены одинаково и различаются между собой местом крепления верхних рычагов реактивных штанг балансирной подвески и тем, что на правом кожухе полуоси среднего моста имеется кронштейн для крепления промежуточной опоры карданного вала привода заднего моста. На концах кожухов 11 полуосей среднего и заднего мостов имеются фланцы, к которым прикреплены съемные цапфы 12. В цапфах имеются кольцевые каналы 17 для подвода воздуха к шинам колес. Концы цапф имеют полированные шейки, на которых установлены головки 21 подвода воздуха к шинам.

Картер переднего моста отлит вместе с площадкой для крепления левой рессоры.

Трубчатые кожухи 25 полуосей снабжены фланцами, к которым крепятся на шпильках шаровые опоры 22. Поворотный кулак состоит из литого корпуса 20 и цапфы 44, аналогичной по конструкции цапфе заднего моста.

Главные передачи и дифференциалы всех мостов взаимозаменяемы и устроены аналогично соответствующим механизмам автомобиля ГАЗ-63, отличаясь от них лишь конструктивным оформлением отдельных деталей и в основном передаточным отношением в главной передаче. Задний цилиндрический роликоподшипник ведущей шестерни неразборный, жестко закреплен на шейке шестерни и имеет свободную посадку в приливе картера. Опорные шайбы под сателлитами и полуосевыми шестернями стальные и термически обработанные.

Устройство шарниров равной угловой скорости переднего моста аналогично устройству шарниров автомобилей ГАЗ-69 и ГАЗ-63. Привод к колесам заднего и среднего мостов осуществляется при помощи полуосей разгруженного типа. Наружные концы полуосей имеют откованные фланцы 25, которые при помощи восьми шпилек 23 с коническими разрезными втулками крепятся к торцам крышек 3 ступиц колес.

Привод к колесам переднего ведущего моста осуществляется также при помощи полуосей 23 разгруженного типа. На наружных концах 2 полуосей имеются шлицу, на которые посажены фланцы 1, прикрепленные восемью шпильками (без разрезных втулок) к крышкам 10 ступиц 12 колес.

Крышки ступиц всех колес, при помощи винтов с потайными головками крепятся к ступицам, которые на переднем мосту установлены на цапфах 14 поворотных кулаков, а на среднем и заднем мостах — на цапфах кожухов полуосей.

Рис. Привод к ведущим колесам среднего и заднего мостов автомобилей ЗИЛ-157К и ЗИЛ-157; 1 — полуось; 2 — штуцер головки подвода воздуха; 3 — крышка ступицы; 4 — тормозной барабан; 5 — тормозная колодка; 6 — тормозная накладка; 7 — защитный диск тормоза; 8 — нижний реактивный рычаг; 9 — шланг подвода воздуха к цапфе; 10 — сапун; 11 — кожух полуоси; 12 — цапфа; 13 — внутренний сальник ступицы; 14 — наружный сальник ступицы; 15 — крышка окна тормозного барабана; 16 — ступица колеса; 17 — кольцевой канал для подвода воздуха; 18 — гайка подшипника ступицы; 19 — замочная шайба ступицы; 20 — контргайка; 21 — головка подвода воздуха; 22 — втулка цапфы; 23 — шпилька крепления ступицы; 24 — болт-съемник; 25 — фланец полуоси

Ступицы колес вращаются на двух конических роликоподшипниках, запрессованных наружными кольцами в гнезда ступицы. От попадания грязи подшипники предохраняются войлочными сальниками 17, а от вытекания смазки — резиновыми сальниками 15.

Все три моста трехосного автомобиля ЗИЛ-151 ведущие. Отличаются мосты автомобиля ЗИЛ-151 от мостов автомобиля ЗИЛ-157 конструкцией цапф и ступиц колес (у автомобиля ЗИЛ-151 нет системы регулирования давления воздуха в шинах), большим диаметром кожухов полуосей и несколько иным расположением отверстий на картерах для заправки смазки.

Рис. Привод к ведущим колесам переднего моста автомобилей ЗИЛ-157К и ЗИЛ-157: 1 — фланец полуоси; 2 — шлицевый конец полуоси; 3 — болт-съемник; 4 — втулки цапфы; 5 — штуцер подвода воздуха; 6 — контргайка; 7 — штифт; 8 — замочная шайба; 9 — гайка подшипника; 10 — крышка ступицы; 11 — шпилька колеса; 12 — ступица колеса; 13 — тормозной барабан; 14 — цапфа поворотного кулака; 15 — внутренний сальник ступицы; 16 — переходное кольцо; 17 — наружный сальник ступицы; 18 — обойма наружного сальника; 19 — гибкий шланг подвода воздуха; 20 — корпус поворотного кулака; 21 — верхняя крышка поворотного кулака; 22 — шаровая опора; 23 — левая полуось; 24 — сапун; 25 — кожух полуоси; 26 — диск тормоза; 27 — тормозная накладка; 28 — тормозная колодка; 29 — крышка смотрового лючка; 30 — корпус головки подвода воздуха; 31 — уплотнительная манжета; 32 — крышка головки подвода воздуха

Рис. Задний мост автомобилей ЗИЛ-164А и ЗИЛ-164: 1 — гайка крепления фланца кардана; 2 — вал ведущей шестерни; 3 — сальник; 4 и 7 — конические роликоподшипники вала ведущей шестерни; 5 — стальные кольца; 6 — распорная втулка; 8 — пробка маслозаливного отверстия; 9 — корпус роликоподшипников вала ведущей шестерни; 10 — регулировочные прокладки; 11 — ведомая коническая шестерня; 12 — ведущая цилиндрическая шестерня; 13 — ведомая цилиндрическая шестерня; 14 — крестовина дифференциала; 15 — сателлит; 16 — опорная шайба сателлита; 17 — кожух заднего моста; 18 — коробка дифференциала; 19 — шестерня полуоси; 20 — опорная шайба шестерни полуоси; 21 — роликоподшипник коробки дифференциала; 22 — регулировочная гайка; 23 — крышка крепления подшипника; 24 — стопор регулировочной гайки; 25 — труба кожуха полуоси; 26 — полуось; 27 — тормозной диск; 23 — ступица колеса; 29 — наружный сальник ступицы; 30 — конические роликоподшипники ступицы; 31 — шпилька; 32 — гайка крепления и регулировки подшипников ступицы; 33 — стопорное кольцо гайки; 34 — контргайка; 35 — фланец полуоси; 36 —— отверстие для съемного болта полуоси; 37 — внутренний сальник: 33 — поперечный вал редуктора; 39 — картер заднего моста; 40 — картер главной передачи; 41 — роликоподшипник поперечного вала; 42 — регулировочные прокладки; 43 — масляный канал; 44 — ведущая шестерня главной передачи; 45 — крышка корпуса подшипников вала ведущей шестерни

Двухосные автомобили ЗИЛ-164А и ЗИЛ-164 имеют один ведущий мост задний. Кожух 77 моста отлит из ковкого чугуна. В кожух впрессованы стальные трубы 25 кожухов полуосей, которые фиксируются стопорными винтами. К средней, более широкой части кожуха моста крепится болтами литой из ковкого чугуна картер 40 главной передачи. Для крепления рессор и кронштейнов тормозных камер задний мост имеет обработанные площадки, а для крепления тормозных дисков — фланцы, отлитые заодно с кожухом.

Главная передача автомобиля двойная. Вал 2 с ведущей конической шестерней 44 установлен в двух конических роликоподшипниках 4 и 7 в отдельном корпусе 9. Этот корпус своим фланцем при помощи болтов крепится к картеру 40 главной передачи. Между фланцем корпуса и картером имеются прокладки 10 для регулировки зацепления ведущей 44 и ведомой 11 конических шестерен со спиральными зубьями. Корпус закрыт крышкой с сальником 3. Между роликоподшипниками на валу установлены распорная втулка 6 и два шлифованных стальных кольца 5. Подбором толщины этих колец при помощи гайки 1 регулируется затяжка роликоподшипников.

Ведомая шестерня 11 приклепана к фланцу поперечного вала 38. Вал установлен в гнездах картера на двух конических роликоподшипниках 41. Под фланцами гнезд роликоподшипников поставлены регулировочные прокладки. Шестерни 42 и 13 цилиндрические, косозубчатые. Шестерня 12 изготовлена заодно с поперечным валом 38, а шестерня 13 соединена болтами с коробкой 18 дифференциала.

Коробка установлена на двух конических роликоподшипниках 21, размещенных в гнездах фланца картера. Крепятся роликоподшипники при помощи крышек на шпильках, а с боков — регулировочными ганками 22 со стопором 24. Между чашками коробки дифференциала зажата крестовина 14 с четырьмя сателлитами 15; Шестерни 19 установлены на полуосях на шлицах. Под сателлиты и шестерни полуосей установлены стальные, термически обработанные опорные шайбы 116 и 20.

Наружные концы полуосей заканчиваются фланцами 35, которые шпильками 31 крепятся к ступицам колес. На фланцах установлено по два болта-съемника для снятия полуосей.

Ступица 28 колеса установлена на трубе 25 кожуха полуоси на двух конических роликоподшипниках 30. Подшипники закреплены гайкой 32, которая стопорится кольцом и контргайкой. Между гайкой и кольцом зажимается шайба с сальником. Снаружи в ступице также установлен сальник 29, предохраняющий от попадания грязи и пыли в роликоподшипники и от вытекания смазки из внутренней полости ступицы.

Двухосный автомобиль ЗИЛ-150 имеет один ведущий мост — задний.

По своему устройству этот мост аналогичен заднему мосту автомобиля ЗИЛ-164 и отличается тем, что установленные сателлиты и полуосевые шестерни имеют зубья несколько другой формы и размера, а вместо стальных, термически обработанных опорных шайб под сателлитами и шестернями полуосей установлены бронзовые шайбы.

Все три моста автомобиля Урал-375 ведущие. Главная передача — двухступенчатая.

Первая ступень главной передачи коническая, состоит из пары конических шестерен 1 и 18 со спиральными зубьями. Ведущая коническая шестерня напрессована на шлиц проходного вала 20 редуктора. Ведомая коническая шестерня, напрессованная на конец вала, выполненного заодно с ведущей цилиндрической косозубой шестерней 4, с шестерней 35 составляет вторую ступень главной передачи.

Проходной вал вращается в двух конических роликоподшипниках 16 и 25. Внутренняя обойма подшипника 16 напрессована на хвостовик шестерни 48. Опорами вала ведущей цилиндрической шестерни 4 служат роликоподшипники 2 и 6. Внутренняя обойма цилиндрического подшипника 2 напрессована на шейку шестерни 1; подшипники 6 установлены в стакане 5.

К большой цилиндрической шестерне 35 болтами прикреплен дифференциал. В чашках дифференциала установлены две полуосевые шестерни 32, находящиеся в зацеплении с четырьмя сателлитами 33, свободно сидящими на крестовине 34. Под торцы полуосевых шестерен и сателлитов установлены опорные шайбы 36. В шлицевые отверстия ступиц полуосевых шестерен входят концы полуосей 43. Дифференциал установлен на двух конических роликоподшипниках 44.

Регулировка подшипников производится гайками 41, каждая из которых фиксируется стопорной пластиной 40 и замочной шайбой 38.

Главная передача и дифференциал установлены в общем картере и составляют редуктор ведущего моста. Редукторы всех мостов взаимозаменяемы, однако фланцы, монтируемые на концы проходного вала, различны для разных мостов.

На передний конец проходного вала редуктора переднего моста установлена крышка 11, а на задний конец — фланец 23. На передний конец проходного вала редуктора среднего моста установлен фланец 12, а на задний — фланец 23; соответственно для заднего моста фланец 23 — на передний конец и крышка 30 на задний конец проходного вала.

Картер редуктора кренится к картеру моста девятью болтами и одной шпилькой; семь болтов 26 установлены с наружной стороны картера, а два 46 — в полости конических шестерен. Доступ к внутренним болтам осуществляется через крышку картера редуктора. Под наружные болты и гайку шпильки установлены пружинные шайбы. Внутренние болты не имеют шайб и зашплинтованы проволокой.

Рис. Главная передача и дифференциал ведущих мостов автомобиля Урал-375: 1 — ведомая коническая шестерня; 2 — роликоподшипник; 3 — картер главной передачи; 4 — ведущая цилиндрическая шестерня; 5 — стакан подшипников; 6, 16, 25 и 44 — конические роликоподшипники; 7, 6, 14 и 21 — регулировочные прокладки; 9, 15, 22, 26, 39 и 46 — болты; 10 — крышка стакана подшипника; 11 и 30 — крышки подшипника проходного вала; 12 и 23 — фланцы; 13, 31 и 45 — сальники; 17 — пробка заливного отверстия; 18 — ведущая коническая шестерня; 19 — сапун; 20 — проходной вал; 24 — гайка; 27 — картер моста; 28 — пробка спускного отверстия; 29 — пробка контрольного отверстия; 32 — шестерня полуоси; 33 — сателлит; 34 — крестовина дифференциала; 35 — ведомая цилиндрическая шестерня; 36 — опорная шайба шестерни полуоси; 37 — крышка подшипника дифференциала; 38 — замочная шайба; 40 — стопорная пластина; 41 — регулировочная гайка; 42 — кожух полуоси; 43 — полуось; 47 — стяжной болт коробки дифференциала; 48 — боковая крышка картера главной передачи

Балка моста состоит из литого картера с двумя трубчатыми кожухами полуосей, запрессованными в картере и дополнительно укрепленными в нем электрозаклепками. На кожухи напрессованы кронштейны для опоры рессор и крепления реактивных штанг. В кожухах среднего и заднего мостов выполнены отверстия для подвода воздуха системы накачки шин. В расточках кожухов установлены сальники 45.

Полуоси мостов передают крутящий момент ступицам колес. На ступице с помощью шпилек установлены с одной стороны тормозной барабан, с другой стороны — колесо.

Подшипники ступицы колеса поджимаются гайкой, штифт которой входит в отверстие шайбы, а выступ шайбы — в паз кожуха. Гайка и шайба застопорены контргайкой.

Передний мост автомобиля управляемый. Правый кожух моста длиннее левого. На кожухах с помощью шпилек укреплены шаровые опоры 34. В шаровую опору запрессованы два шкворня, бронзовая втулка и опорное кольцо. Шкворни дополнительно приварены.

Рис. Привод к ведущим колесам переднего моста автомобиля Урал-375: 1 — запорный кран; 2 — защитный чехол; 3 — шланг подвода воздуха к колесу; 4 — ступица; 5 — подшипник; 6 — наружная полуось; 7 — цапфа; 8 — резьбовое отверстие для съемника полуоси; 9 — сальник; 10 — контргайка; 11 — штифт; 12 — замочная шайба; 13 и 23 — гайки; 14 — колесная шпилька; 15 — гайка крепления колеса; 16 — колесо; 17 — колесный тормозной цилиндр; 18 — тормозной барабан; 19 — сальник ступицы; 20 — канал в цапфе для подвода воздуха; 21 — корпус поворотного кулака; 22 — конусная разрезная втулка; 24 — масленка; 25 — диск шарнира; 26 — втулка цапфы; 27 — шайба опорная; 28— шлицевая вилка; 29 — кулак шарнира; 30 — крышка; 31 — регулировочные прокладки; 32 — подшипник шкворня; 33 — сальник шаровой опоры; 34 — шаровая опора; 35 — внутренняя полуось; 36 — заливное отверстие

Поворотный кулак состоит из цапфы 7 и корпуса 21, отлитого за одно целое с рычагом рулевой трапеции. В корпусе кулака с помощью шпилек, разрезных конусных втулок 22 и гаек 23 с пружинными шайбами укреплен верхний рычаг, отлитый заодно с крышкой конического подшипника. Под крышки 30 установлены прокладки 31 для регулировки затяжки роликоподшипников. Цапфа прикреплена к корпусу кулака с помощью шпилек. В цапфу запрессована втулка 26 и опорная бронзовая шайба 27. В цапфе выполнен канал 20 для подвода воздуха к шинам.

Внутренняя 35 и наружная 6 полуоси переднего моста связаны между собой шарниром равных угловых скоростей дискового типа. Смазка шарниров полуосей и нижних подшипников 32 шкворней обеспечивается маслом, заливаемым в корпус поворотного кулака через заливное отверстие 36 в шаровой опоре.

К внутреннему торцу корпуса поворотного кулака прикреплен сальник 33, удерживающий смазку внутри шаровой опоры и предохраняющий подшипники и шарнир от попадания грязи.

Все три моста трехосного автомобиля КрАЗ-214 ведущие. Главная передача переднего моста двойная, с коническими спиральными и цилиндрическими прямозубыми шестернями такого же типа, как у автомобиля ЗИЛ-164А.

Дифференциал конического типа, с четырьмя сателлитами. Крестовина дифференциала зажата между чашками коробки дифференциала.

Картер переднего моста вместе с площадками для крепления рессор отлит из стали. В картер запрессованы кожухи полуосей, на которые посажены шаровые опоры. Шаровые опоры своими фланцами при помощи шпилек прикрепляются к фланцам картера переднего моста.

Полуосевые шестерни сидят на шлицах внутренних концов полуосей, наружные концы которых являются вилками 19 кардана равной угловой скорости дискового типа.

Рис. Привод к ведущим колесам переднего моста автомобиля КрАЗ-214: 1 — замковая шайба; 2 — контргайка; 3 — гайка; 4 — шлицевый конец наружной полуоси; 5 — фланец; 6 — ступица; 7 — шпилька крепления колеса; 8 — щит переднего тормоза; 9 — цапфа; 10 — шкворень; 11 — цилиндрический роликоподшипник; 12 — корпус поворотного кулака; 13 — рычаг поворотного кулака; 14 — сальник; 15 — упорная втулка; 16 — шаровая опора; 17 — кожух полуоси; 18 — внутренняя полуось; 19 и 23 — вилка кардана равной угловой скорости; 20 и 22 — кулаки шарнира; 21 — диск шарнира; 24 — упорный шарикоподшипник; 25 — конические роликоподшипники

В шаровые опоры запрессовано и приварено по два шкворня 10, на которых на цилиндрических роликоподшипниках 11 и упорном шарикоподшипнике 24 установлены поворотные кулаки.

Поворотный кулак состоит из разъемного в горизонтальной плоскости литого корпуса 12, к которому прикреплены на шпильках цапфа 9, щит переднего тормоза 8 и маслоуловитель. Ступица колеса устанавливается на цапфе на двух конических роликоподшипниках 25. Полости ступицы и шаровой опоры заполняются смазкой, которая удерживается сальниковыми уплотнениями.

Задний и средний ведущие мосты автомобиля КрАЗ-214 устроены так же, как и у автомобиля КрАЗ-219, и отличаются лишь устройством ступиц колес и тем, что на них вместо тормозных камер установлены тормозные цилиндры.

Рис. Задний мост автомобиля КрАЗ-219: 1 — наружный роликоподшипник ступицы колеса; 2 — полуось; 3 — внутренний роликоподшипник ступицы колеса; 4 — ступица колеса; 5 — наружный сальник ступицы колеса; 6 — сапуны; 7 — чашки коробки дифференциала; 8 — картер редуктора; 9 — роликоподшипник вала ведущей шестерни глазной передачи; 10 — регулировочные прокладки; 11 — корпус роликоподшипников вала ведущей конической шестерни; 12 — роликоподшипник; 13 — крышка корпуса подшипника; 14 — фланец кардана; 15 — двойной сальник; 16 — регулировочные шайбы; 17 — распорная втулка; 18 — ведущая коническая шестерня; 19 — пробка смотрового люка; 20 — ведущая цилиндрическая шестерня; 21 — ведомая коническая шестерня; 22 — шарикоподшипник корпуса дифференциала; 23 — труба кожуха полуоси; 24 — ведомая цилиндрическая шестерня; 25 — опорная шайба сателлита; 20 — сателлит; 27 — пробка маслозаливного отверстия; 28 — крестовина дифференциала; 29 — шестерня полуоси; 30 — опорная шайба шестерни полуоси; 31 — пробка сливного отверстия; 32 — гайка роликоподшипников ступицы колеса; 33 — стопорная шайба; 34 — контргайка; 35 — фланец полуоси

Трехосный автомобиль КрАЗ-219 имеет два ведущих моста — средний и задний. Устройство обоих ведущих мостов одинаково.

Главная передача двойная, с коническим и цилиндрическим редуктором, установлена в отдельном, отлитом из ковкого чугуна картере 8. Картер имеет фланец, которым он при помощи болтов и шпилек крепится к стальной литой балке заднего моста. По обоим концам балки запрессованы трубы 23 кожухов полуосей. Трубы изготовлены из легированной стали.

Рис. Ступица колес среднего и заднего ведущих мостов автомобиля КрАЗ-214: 1 — тормозной барабан; 2 — цапфа; 3 — кожух полуоси; 4 — полуось; 5 — предохранительный щиток; 6 — крышка цапфы; 7 — тормозная колодка; 8 — фрикционная тормозная накладка; 9 — распорное кольцо; 10 — маслоуловитель; 11 — маслоотражатель; 12 — сальник; 13 — прижим колеса; 14 — шпилька крепления колеса; 15 — гайка; 16 — обод колеса; 17 — ступица; 18 — фланец полуоси; 19 — шлицы полуоси; 20 — контргайка; 21 — замковая шайба; 22 — гайка; 23 — конический роликоподшипник

Конические шестерни главной передачи со спиральными зубьями. Ведущая коническая шестерня 18 изготовлена заодно с валом, конец которого имеет шлицы и соединяется с карданной передачей посредством фланца 14, посаженного на шлицы. Ведущая коническая шестерня установлена на двух конических роликоподшипниках в отдельном корпусе 11, отлитом из ковкого чугуна. Корпус закрепляется в переднем окне картера главной передачи, а с переднего торца закрывается крышкой 13, в которой устанавливается двойной сальник 15, состоящий из самоподжимного резинового и фетрового сальников. Самоподжимной сальник предотвращает вытекание смазки наружу, а фетровый — попадание пыли и грязи с наружной стороны в самоподжимной сальник.

Регулируются роликоподшипники и зацепление конических шестерен при помощи регулировочных прокладок 10.

Венец ведомой цилиндрической шестерни 24 установлен между двумя фланцами чашек 7 корпуса дифференциала; фланцы чашек и венец шестерни соединены заклепками.

В гнездах проушин картера главной передачи установлены шарикоподшипники 22, на которые опирается корпус дифференциала. Чтобы подшипники не могли перемещаться в осевом направлении, в их гнездах имеются специальные канавки, куда вставлены упорные кольца. Кроме того, гнезда подшипников имеют съемные крышки, что дает возможность произвести демонтаж ведомой конической шестерни в сборе с корпусом. Дифференциал с коническими прямозубыми шестернями имеет крестовину 28, четыре сателлита 26 и две полуосевые шестерни 29. Крестовина своими концами закреплена в отверстиях чашек корпуса дифференциала.

Смазка к сателлитам подводится по продольным канавкам в крестовине. Между торцами сателлитов и сферическими поверхностями чашек проложены сферические бронзовые шайбы 25, через которые и передаются на чашку осевые усилия от сателлитов.

На внутренних шлицевых концах полуосей сидят полуосевые шестерни, находящиеся в зацеплении с сателлитами. Между полуосевыми шестернями и поверхностью чашек дифференциала расположены опорные шайбы 30. На наружных концах полуосей на шлицах запрессованы фланцы 35, которые шпильками соединены со ступицами колес. Полуоси передают только крутящий момент, от других усилий они полностью разгружены. На фланцах полуосей имеется по два отверстия с резьбой, куда ввернуты два болта для снятия полуосей.

Каждая ступица установлена на конус трубы балки заднего моста на двух конических роликоподшипниках 1 и 3, которые закреплены гайкой 32 со стопорной шайбой 33 и контргайкой 34. С внутренней стороны в ступице расположен сальник 5 и закреплен маслоотражатель. Сальник охватывает кольцо, установленное между внутренним роликоподшипником 3 и наконечником, приклепанным на фланце балки заднего моста.

Масло к подшипникам вала ведущей конической шестерни и поперечного вала подается по каналам из полостей. Полость картера заднего моста через сапун 6 сообщается с атмосферой. Масло в картер заливается через заливное отверстие, закрываемое пробкой 27.

Для слива масла снизу картера имеется сливное отверстие, закрываемое пробкой 31.

ustroistvo-avtomobilya.ru

Ведущий мост автомобиля | НЕМЕЦКИЕ АВТОМАШИНЫ

 

Общие сведения.

 Для уменьшения нагрузки на заднюю ось при­меняют два ведущих моста: средний (промежуточный) и задний. На грузовых автомобилях с тремя осями устанавливают межосевой дифференциал.

Межосевой дифференциал

Для равномерного распределения вращающего момента между двумя ведущими мостами и умень­шения износа шин служит межосевой дифференциал, который установлен в среднем (промежуточном) мосту в отдельном кор­пусе 13 (рис. 8), прикрепленном к корпусу главной передачи через стакан подшипников ведущей конической шестерни. В кор­пусе расположены задняя 10 и передняя 11 чашки, конические шестерни 12 и 14 привода соответственно среднего и заднего мостов, между которыми находится крестовина 16 с посаженны­ми на ней на бронзовых втулках сателлитами 15. Здесь же распо­ложен механизм блокировки дифференциала, состоящий из муф­ты 9 блокировки, вилки 8 и диафрагменной камеры 6. Муфта 9 помещена на внутренней зубчатой муфте, жестко соединенной с конической шестерней 12 привода главной передачи среднего моста.

Механизм блокировки.

Предназначен для принудитель­ной блокировки дифференциала при движении по скользким и размокшим дорогам. При его включении ручкой крана управле­ния, расположенной в кабине под рулевой колонкой, воздух из пневматической системы поступает в диафрагменную камеру 6. Диафрагма прогибается, преодолевая сопротивление пружины, и перемещает шток 7 с вилкой и муфтой 9 блокировки вперед. Пос­ледняя находит шлицами на зубчатый венец задней чашки диффе­ренциала и блокирует его, жестко соединяя корпус дифференциа­ла с конической шестерней 12. Блокировку следует применять при малой скорости движения автомобиля или перед началом его дви­жения.

При выключении механизма блокировки воздух из-под диаф­рагмы камеры 6 уходит в атмосферу, а пружина диафрагмы пере­мещает шток, вилку и муфту в первоначальное исходное положе­ние.

Рис. 8. Средний (промежуточный) мост и межосевой дифференциал автомобиля КамАЗ:

1 — дифференциал промежуточного моста; 2 и 18 — соответственно ведущая и ведомая цилиндрические шестерни; 3 — ведомая коническая шестерня; 4 — вал привода заднего моста; — ведущая коническая шестерня промежуточного моста;6 — диафрагменная камера; 7— шток; 8 — вилка; 9 — муфта блокировки диффе­ренциала; 10 — задняя чашка; 11 — передняя чашка с ведущим валом; 12 — коническая шестерня привода среднего моста; 13 — корпус;

14 — коническая шестерня привода заднего моста; 15 — сателлит; 16 — крестовина; 17 — левая полуось; 19 — картер; 20 — правая полуось промежуточного моста

Во время движения по сухим дорогам с твердым покрытием блокировать межосевой дифференциал не следует, так как это в результате приводит к повышенному износу шин и перерасходу топлива.

Полуоси 17 и 20 (см. рис. 8) промежуточного моста установле­ны в картере моста и выполнены со шлицами на концах. Полуосевые шестерни дифференциала шлицованными отверстиями наса­жены на полуоси. Наружные концы полуосей соединены фланца­ми со ступицами ведущих колес 1 (рис. 9)

В зависимости от характера установки полуосей в картере мос­та они могут быть полностью или частично разгружены от изгиба­ющих моментов, возникающих под действием сил, действующих на колесо.

На грузовых автомобилях применяют полностью разгруженные полуоси. На такую полуось действует только вращающий момент, а все остальные силы воспринимаются кожухом полуоси, так как ступица колеса установлена на подшипники, посаженные непос­редственно на кожух.

 

 

Рис. 9. Схемы полуосей:

а — полуразгруженная полуось; б — полностью разгруженная полуось;

1 — веду­щее колесо; 2 — полуось; 3 — кожух; 4 — подшипник; — ступица; G — сила, действующая на кожух и полуось; М — вращающий момент

 

Разновидности автомобильных мостов

 

  • Управляемые;
  • Ведущие;
  • Поддерживающие;
  • Управляемые ведущие.

Ведущие мосты автомобиля подразделяются на задние, передние и промежуточные. А также они бывают разрезанные и неразрезанные – в зависимости от варианта подвески. Если подвеска автомобиля независимая, ведущий мост изготавливается разрезным, в случае, если подвеска зависимая, мост – неразрезной. На автомобилях классической компоновки легкового типа задний мост является ведущим, на автомобилях с системой полного привода оба моста являются ведущими.

Управляемый мост. Когда рассматривается управляемый мост, в большинстве случаев подразумевается передний мост авто с полным или задним приводом. Однако у машин специального назначения (сельскохозяйственная колесная техника, автомобили коммунальных служб, погрузчики) задний мост может быть управляемым, а передний – ведущим.

Данный мост может быть как разрезным, так и не разрезным. Неразрезной мост – это балка с поворотными кулачками, благодаря которым обеспечивается возможность вра­ще­ния управляемой колесной оси во время движения транспортного средства.

Балка моста должна быть одновременно жесткой, прочной и легкой. Данным ус­ло­ви­ям отвечают по большей части стальные кованые балки двутаврового сечения. На балке имеются опорные площадки для того, чтобы закрепить элементы подвески.

В своей средней части балка выгнута вниз, для того, чтобы расположить силовой агрегат как можно ниже, и это дает возможность смены центра тяжести для увеличения устойчивости транспортного средства.

Разрезной передний управляемый мост. Разрезным мостом называется редуктор, закрепленный на подрамнике со специальными приводными валами, которые передают крутящий момент колесам. Подвеска (независимая) соединяется с поворотными кулаками, как это свойственно автомобилям с системой переднего привода. Управляемые колеса автомобиля, прикрепленные к ступицам, могут проворачиваться одновременно со стойками, что позволяет маневрировать автомобилем.

Задний ведущий мост

Теперь вернемся к заднеприводным автомобилям и остановимся на устройстве заднего ведущего моста автомобиля. Рассмотрим конструкцию заднего ведущего моста и работу составных его механизмов: главной передачи, дифференциала и полуосей.

Задача главной передачи — увеличить крутящий момент и перпендикулярно передать его к колесам. Мы помним, карданная передача автомобиля заканчивается шарниром. Этот шарнир жестко соединен с ведущим валом главной передачи.

Неразрезной ведущий мост. Такой мост конструктивно изготавливается пус­то­те­лым в виде балки для расположения в ней трансмиссионных узлов: дифференциала, полуосей, являющихся приводом к ведущей колесной оси автомобиля и главной пары. На концах балки имеются подшипники полуосей и фланцы для присоединения тормозных механизмов и опорных дисков. На теле балки имеются площадки под крепления пружин или рессор, а также специальные кронштейны для присоединения к подвеске.

Предназначение заднего ведущего моста автомобиля заключается в перемене подведенного крутящего момента и его передачи под углом 90° на ведущие колеса. Во время прохождения поворота этот мост предоставляет возможность ведущей колесной паре вращаться с разными скоростями. Также мост выполняет передачу реактивного момента и тяговых усилий к несущему кузову или раме от ведущих колес и воспринимает боковые реакции и силу веса во время движения машины при повороте.

Конструктивные особенности неразрезного заднего моста. Автомобильный задний ведущий мост состоит из следующих элементов: дифференциал, картер заднего моста, полуоси привода колес, главная передача. Картер заднего моста предназначен для монтажа необходимых узлов с их взаимным заданным расположением, передающих к ведущим колесам крутящий момент. Вместе с этим картер заднего моста является одной из составляющих в подвеске задней колесной пары. Мост через подвеску воспринимает массу автомобиля, передающуюся на колеса.

Картер заднего ведущего моста изготовлен по методу штамповки. Концы картера оснащены приваренными и запрессованными стальными коваными фланцами, которые после сварки обрабатываются. Фланцы отличаются специальными гнездами для монтажа подшипников полуосей, а также резьбой крепления щита тормозов. В средней области картера моста спереди располагается отверстие для монтажа редуктора заднего ведущего моста, а сзади данное отверстие закрыто приваренной штампованной крышкой. В крышке находится маслозаливное отверстие под резьбовую пробку. Нижняя часть картера оснащена отверстием для слива масла, оно также закрывается пробкой с резьбой. Как правило, пробка имеет магнитный элемент, который собирает металлические продукты износа; они уда­ля­ют­ся с пробки во время замены масла в редукторе.

Усилие, подводимое к заднему ведущему мосту от силового агрегата через карданную передачу, увеличивается за счет главной передачи в редукторе. Кроме этого главная передача выполняет изменение положения вращения оси на 90° за счет передачи крутящего момента с помощью шестерен дифференциала на полуоси.

Полуоси изготовлены из углеродистой стали и по всей своей длине закалены ТВЧ, чтобы увеличить их прочность и придать упругость. Концы полуосей оснащены отлитыми воедино с ней фланцами, к которым присоединяются колеса и тормозные механизмы. Внутренности полуосей имеют накатанные шлицы, которые вступают в зацепление с шестернями дифференциала.

На рисунке ниже показана схема главной передачи заднего ведущего моста ав­то­мо­би­ля.

Смотрим на рисунок. На конце вала расположена коническая шестеренка, которая входит в зацепление с другой, ведомой шестерней, расположенной на оси колес. Таким образом, крутящий момент «поворачивает» на 90°. А за счет того, что ведомая шестерня больших размеров, чем ведущая – крутящий момент еще и сразу возрастает.

ПОХОЖИЕ СТАТЬИ:

  • Рама и тягово-сцепное устройство: описание,устройство,фото.
  • Надежная и стабильная работа системы охлаждения двигателя
  • Инструменты, аксессуары и запасные части для автомобиля
  • Как выбрать самый экономичный кроссовер по расходу топлива?
  • Opel Agila: описание,характеристики,фото,видео,комплектация.
  • Причины которые увеличивают расход топлива.
  • Гидравлические толкатели: устройство,фото,описание.
  • Опель Корса 1.0 Турбо Космо: тест драйв,фото,описание
  • Opel corsa d : технические характеристики,цена,описание,фото,проблемы и неисправности.
  • Технические характеристики Opel Mokka
  • Honda N-WGN 2020 года — последний японский автомобиль Kei
  • 2018 Volkswagen Polo уже в продаже в Великобритании От £ 13,855
  • Бмв х4:технические характеристики,описание,обзор,фото,видео,интерьер
  • 35 самых дорогих автомобилей в мире
  • Фольксваген пассат б1: обзор,описание,фото,видео,технические характеристики,модификации.

seite1.ru

Ведущие мосты автомобилей — классификация и типы. Разъемные и неразъемные ведущие мосты

Этот мост представляет собой жесткую пустотелую балку, на концах которой на подшипниках установлены ступицы ведущих колес, а внутри размещены главная передача, дифференциал и полуоси.

На автомобилях применяются различные типы ведущих мостов (рисунок 1).

Рисунок 1 — Типы ведущих мостов, классифицированных по различным признакам

Картер разъемного ведущего моста (рисунок 2, а) обычно отливают из ковкого чугуна, и он состоит из двух соединенных между собой частей 2 и 3, имеющих разъем в продольной вертикальной плоскости. Обе части картера имеют горловины, в которых запрессованы и закреплены стальные трубчатые кожухи 1 полуосей. К ним приварены опорные площадки 4 рессор и фланцы 5 для крепления опорных дисков колесных тормозных механизмов.

Разъемные ведущие мосты применяются на легковых автомобилях, грузовых автомобилях малой и средней грузоподъемности.

Рисунок 2 — Ведущие мосты

а — разъемный; б, в — неразъемные; 1 — кожух; 2, 3 — части картера; 4 — площадка; 5, 6, 12 — фланцы; 7 — чашка; 8, 10 — кронштейны; 9, 13 — балки; 11 — труба

Картер неразъемного штампо-сварного ведущего моста (рисунок 2, б) выполнятся в виде цельной балки 9 с развитой центральной частью кольцевой формы. Балка имеет трубчатое сечение и состоит из двух штампованных стальных половин, сваренных в продольной плоскости. Средняя часть балки моста предназначена для крепления с одной стороны картера главной передачи и дифференциала, а с другой — для установки крышки. К балке моста приварены опорные чашки 7 пружин подвески колес, фланцы 6 для крепления опорных дисков тормозных механизмов и кронштейны 8 и 10 крепления деталей подвески.

Неразъемные штампо-сварные ведущие мосты получили распространение на легковых автомобилях и грузовых автомобилях малой и средней грузоподъемности. Эти мосты при необходимой прочности и жесткости по сравнению с литыми неразъемными мостами имеют меньшие массу и стоимость изготовления.

Неразъемный литой ведущий мост (рисунок 2, в) изготавливают из ковкого чугуна или стали. Балка 13 моста имеет прямоугольное сечение. В полуосевые рукава запрессовываются трубы 11 из легированной стали, на концах которых устанавливают ступицы колес. Фланцы 12 предназначены для крепления опорных дисков тормозных механизмов.

Неразъемные литые ведущие мосты получили применение на грузовых автомобилях большой грузоподъемности. Такие мосты обладают высокой жесткостью и прочностью, но имеют большую массу и габаритные размеры.

Неразъемные ведущие мосты более удобны в обслуживании, чем разъемные мосты, так как для доступа к главн

carspec.info

Мосты — Энциклопедия журнала «За рулем»

Мосты автомобиля служат для поддержания рамы и кузова и передачи от них на колеса вертикальной нагрузки, а также для передачи от колес на раму (кузов) толкающих, тормозных и боковых усилий.


В зависимости от типа устанавливаемых колес мосты подразделяются на ведущие, упра- вляемые, комбинированные (ведущие и управляемые одновременно) и поддерживающие.

Ведущий передний мост автомобиля 4×4

Ведущий мост предназначен для передачи на раму (кузов) толкающих усилий от ведущих колес, а при торможении — тормозных усилий. Ведущий мост при зависимой подвеске представляет собой жесткую пустотелую балку, на концах которой на подшипниках установлены ступицы ведущих колес, а внутри размещены главная передача, дифференциал и полуоси.
Ведущий мост при независимой подвеске выполняется разрезным, при этом картер главной передачи закрепляется на раме, а полуоси выполняются качающимися.
Балки неразрезных мостов (зависимая подвеска) выполняются разъемными и неразъемными, а по способу изготовления — штампованными или литыми. Разъемная балка имеет поперечный разъем по картеру главной передачи и состоит из двух частей, соединенных болтами.
Картер разъемного ведущего моста обычно отливают из ковкого чугуна. Картер состоит из двух соединенных между собой частей, имеющих разъем в продольной вертикальной плоскости. Обе части картера имеют горловины, в которых запрессованы и закреплены стальные трубчатые кожухи полуосей. К ним приварены опорные площадки упругих элементов и фланцы для крепления опорных дисков колесных тормозных механизмов. Разъемные ведущие мосты применяются на легковых автомобилях, а также на грузовых автомобилях малой и средней грузоподъемности.
Картер неразъемного штамповочно-сварного ведущего моста (типа банджо) выполняется в виде цельной балки с развитой центральной частью в форме кольца. Балка имеет трубчатое сечение и состоит из двух штампованных стальных половин, сваренных в продольной плоскости. Средняя часть балки моста предназначена для установки картера главной передачи и дифференциала. К балке моста приварены опорные чашки пружин подвески, фланцы для крепления опорных дисков тормозных механизмов и кронштейны крепления деталей подвески. Неразъемные штамповочно-сварные ведущие мосты получили распространение на легковых автомобилях и грузовых автомобилях малой и средней грузоподъемности. Эти мосты при необходимой прочности и жесткости по сравнению с неразъемными мостами имеют меньшие массу и стоимость изготовления, а также они удобнее при ремонте и регулировке главной передачи.

Неразъемный мост грузового автомобиля

Неразъемный литой ведущий мост изготавливают из ковкого чугуна или стали.
Балка моста имеет прямоугольное сечение. В полуосевые рукава запрессовываются трубы из легированной стали, на концах которых устанавливают ступицы колес. Фланцы предназначены для крепления опорных дисков тормозных механизмов. Неразъемные литые ведущие мосты получили применение на грузовых автомобилях большой грузоподъемности. Такие мосты обладают высокой жесткостью и прочностью, но имеют большую массу и габариты.
Неразъемные ведущие мосты более удобны в обслуживании, чем разъемные, т. к. для доступа к главной передаче и дифференциалу не требуется снимать мост с автомобиля.

Управляемый мост

Управляемый (обычно передний) мост представляет собой балку, в которой на шарнирах установлены поворотные цапфы и соединительные элементы. Основой управляемого моста может служить жесткая штампованная балка или подрамник.

Комбинированный мост

Комбинированный мост выполняет функции ведущего и управляемого мостов, применяется, как правило, в качестве передних мостов переднеприводных легковых автомобилей на полноприводных автомобилях или, реже, в качестве промежуточных и задних мостов. К полуосевому кожуху комбинированного моста прикрепляют шаровую опору, на которой имеются шкворневые пальцы. На последних устанавливают поворотные кулаки (цапфы). Внутри шаровых опор и поворотных кулаков находится карданный шарнир (равных угловых скоростей), через который осуществляется привод на ведущие и управляемые колеса.

Поддерживающий мост предназначен только для передачи вертикальной нагрузки и тормозных усилий от рамы (кузова) к колесам автомобиля. Он представляет собой балку, по концам которой на подшипниках установлены ступицы колес. Поддерживающие мосты применяют на прицепах и полуприцепах, а также на переднеприводных легковых автомобилях.

wiki.zr.ru

Мосты колесных машин | Подвеска автомобиля

Мостом колесного ТС называется агрегат, воспринимающий все виды усилий, действующих между колесным движителем и несущей системой. Мосты воспринимают вертикальные, продольные и поперечные усилия, а также моменты, возникающие при взаимодействии колес с дорогой, и передают эти усилия и моменты подвеске ТС. Важное требование, предъявляемое к мостам, — обеспечение прочности и долговечности при минимальной массе.

Схемы мостов

Рис. Схемы мостов:
а — переднего ведомого неразрезного с зависимой подвеской; б — переднего ведомого разрезного с независимой подвеской

Мосты с управляемыми колесами обеспечивают изменение направления движения ТС. В ведущих мостах размещают главную передачу, дифференциал и другие детали трансмиссии, которые передают мощность ведущим колесам. Мосты с управляемыми колесами должны обеспечивать стабилизации колес, легкость управления и хорошую маневренность машины. Стабилизация колес и отчасти легкость управления достигаются соответствующим выбором углов установки колес и шкворней, а хорошая маневренность имеет место тогда, когда конструкция моста позволяет получить максимально возможные углы поворота колес.

В общем случае мост колесной машины представляет собой совокупность несущих элементов. Это балки, шкворни, поворотные кулаки, подшипники и ступицы колес. Главная передача, дифференциал и полуоси относятся к трансмиссии ТС.

Ведущими называются мосты сколесами, имеющими привод от силовой установки, а ведомыми — с колесами, не имеющими привода. Управляемые мосты имеют колеса, которые могут под воздействием рулевого привода поворачиваться в вертикальной плоскости относительно моста, вследствие чего изменяется направление движения машины. У неуправляемых мостов колеса занимают постоянное положение по отношению к мосту.

Разъемный ведущий мост

Рис. Разъемный ведущий мост: 1 — картер главной передачи; 2 — трубчатые кожухи полуосей

На машинах управляемыми, как правило, являются передние мосты, однако на многоосных ТС управляемыми могут быть и задние мосты. В полноприводных машинах все мосты ведущие, в неполноприводных — только задние и промежуточные (средние).

В зависимости от типа применяемой подвески мосты подразделяют на неразрезные (рис. а) и разрезные (рис. б). Существуют три основных типа неразрезных ведущих мостов: разъемные, неразъемные и банджо.

Разъемный ведущий мост состоит из литого картера 1 главной передачи (стального или чугунного), имеющего разъем в вертикальной продольной плоскости, и трубчатых кожухов 2 полуосей, запрессованных в половинки картера главной передачи.

Неразъемный ведущий мост

 

Рис. Неразъемный ведущий мост:
1 — картер главной передачи; 2 — трубчатые кожухи полуосей; 3 — крышка картера

Неразъемный ведущий мост состоит из целого литого картера 1 главной передачи (без разъема) и трубчатых кожухов 2 полуосей, запрессованных в этот картер. К кожухам привариваются рессорные площадки или кронштейны крепления реактивных штанг. Сборка главной передачи осуществляется со стороны задней части картера, закрываемого крышкой 3. 1 Мост банджо представляет собой ведущий мост, у которого картер 2 главной передачи является самостоятельным узлом, соединенным с цельной балкой ведущего моста крепежными деталями. Кожухи 1 полуосей мостов банджо, будучи составной частью цельной балки, имеют переменное сечение, увеличивающееся при приближении к месту установки картера главной передачи. В ведущих мостах с вертикальным банджо плоскость соединения картера главной передачи с балкой расположена вертикально или почти вертикально, а с горизонтальным банджо — горизонтально или под небольшим углом к горизонтали. На концах ведущих мостов на подшипниках качения устанавливают ступицы колес. Кроме того, на балках моста неподвижно закрепляют тормозные опорные диски.

Ведущие мосты с вертикальным (а) и горизонтальным (б) банджо

Рис. Ведущие мосты с вертикальным (а) и горизонтальным (б) банджо:
1 — кожухи полуосей; 2 — картер главной передачи

В разъемных и неразъемных мостах картер главной передачи воспринимает одновременно нагрузки, действующие на балку моста и возникающие в главной передаче, т. е. картер работает как силовая деталь, входящая и в балку моста, и в главную передачу. В мостах банджо картер главной передачи воспринимает нагрузки, возникающие только в этой передаче, несколько повышая жесткость балки моста.

Управляемые мосты у неполноприводных колесных машин являются ведомыми, а у полноприводных — ведущими. Ведомые управляемые мосты на своих концах имеют поворотные устройства, состоящие из шкворней 8 и поворотных кулаков б. На осях поворотных кулаков на двух подшипниках 2 крепятся ступицы 1 колес. У ведущих мостов ось поворотного кулака выполняется пустотелой для обеспечения прохождения вала привода колеса. Шкворень является деталью, соединяющей балку моста 13 с поворотным кулаком. Шкворни изготавливают сплошными у ведомых мостов и разрезными у ведущих для прохода вала привода колеса. В проушине балки моста шкворень фиксируется неподвижно штифтом 12, а в поворотном кулаке устанавливается на подшипниках скольжения или качения. Усилие для поворота колеса передается на поворотный кулак от рычагов рулевых тяг. В управляемых мостах тормозные опорные диски крепятся к поворотному кулаку. Шкворень в балке моста устанавливается с наклоном в поперечной и продольной плоскостях машины для стабилизации управляемых колес.

Ведомый управляемый мост

Рис. Ведомый управляемый мост:
1 — ступица колеса; 2 — подшипники; 3 — регулировочная гайка; 4 — замочное кольцо; 5 — контргайка; 6 — поворотный кулак; 7 — замочная шайба; 8 — шкворень; 9 — тормозной барабан; 10 — втулка; 11 — прокладка; 12 — стопорный штифт; 13 — балка моста; 14, 15 — опорные шайбы

Для ступиц колес в настоящее время применяют в основном конические подшипники. Балка ведомого моста двутаврового сечения в средней части изогнута вниз для более низкой установки агрегатов (в частности, двигателя). К балке стремянками крепятся рессоры.

ustroistvo-avtomobilya.ru

Ведущий мост автомобиля

Этот мост представляет собой жесткую пустотелую балку, на концах которой на подшипниках установлены ступицы ведущих колес, а внутри размещены главная передача, дифференциал и полуоси.

На автомобилях применяются различные типы ведущих мостов (рисунок 1).

Рисунок 1 — Типы ведущих мостов, классифицированных по различным признакам

Картер разъемного ведущего моста (рисунок 2, а) обычно отливают из ковкого чугуна, и он состоит из двух соединенных между собой частей 2 и 3, имеющих разъем в продольной вертикальной плоскости. Обе части картера имеют горловины, в которых запрессованы и закреплены стальные трубчатые кожухи 1 полуосей. К ним приварены опорные площадки 4 рессор и фланцы 5 для крепления опорных дисков колесных тормозных механизмов.

Разъемные ведущие мосты применяются на легковых автомобилях, грузовых автомобилях малой и средней грузоподъемности.

Рисунок 2 — Ведущие мосты

а — разъемный; б, в — неразъемные; 1 — кожух; 2, 3 — части картера; 4 — площадка; 5, 6, 12 — фланцы; 7 — чашка; 8, 10 — кронштейны; 9, 13 — балки; 11 — труба

Картер неразъемного штампо-сварного ведущего моста (рисунок 2, б) выполнятся в виде цельной балки 9 с развитой центральной частью кольцевой формы. Балка имеет трубчатое сечение и состоит из двух штампованных стальных половин, сваренных в продольной плоскости. Средняя часть балки моста предназначена для крепления с одной стороны картера главной передачи и дифференциала, а с другой — для установки крышки. К балке моста приварены опорные чашки 7 пружин подвески колес, фланцы 6 для крепления опорных дисков тормозных механизмов и кронштейны 8 и 10 крепления деталей подвески.

Неразъемные штампо-сварные ведущие мосты получили распространение на легковых автомобилях и грузовых автомобилях малой и средней грузоподъемности. Эти мосты при необходимой прочности и жесткости по сравнению с литыми неразъемными мостами имеют меньшие массу и стоимость изготовления.

Неразъемный литой ведущий мост (рисунок 2, в) изготавливают из ковкого чугуна или стали. Балка 13 моста имеет прямоугольное сечение. В полуосевые рукава запрессовываются трубы 11 из легированной стали, на концах которых устанавливают ступицы колес. Фланцы 12 предназначены для крепления опорных дисков тормозных механизмов.

Неразъемные литые ведущие мосты получили применение на грузовых автомобилях большой грузоподъемности. Такие мосты обладают высокой жесткостью и прочностью, но имеют большую массу и габаритные размеры.

Неразъемные ведущие мосты более удобны в обслуживании, чем разъемные мосты, так как для доступа к главной передаче и дифференциалу не требуется снимать мост с автомобиля.

Примеры конструкций ведущих мостов автомобилей конструкция ведущего моста ваз

Задний мост легкового автомобиля ВАЗ (рисунок 1) выполнен в виде цельной балки 7 с развитой центральной частью кольцевой формы. Балку моста сваривают из двух стальных штампованных половин. С одной стороны к средней части балки моста приварена крышка 12, в которой имеется маслоналивное отверстие с резьбовой пробкой, а с другой — прикреплен болтами картер 16 главной передачи и дифференциала.

Рисунок 1 — Задний ведущий мост легковых автомобилей ВАЗ:

а — общий вид; б, в — схемы главной передачи и дифференциала; 1 — тормозной барабан; 2, 17 — кольца; 3, 11, 19 — подшипники; 4, 21 — фланцы; 5, 20 — манжеты; 6 — чашка; 7 — балка; 8, 26 — кронштейны; 9 — полуось; 10, 31 — гайки; 12 — крышка; 13 — сателлит; 14, 15, 22 — шестерни; 16 — картер; 18 — втулка; 23 — ось; 24 — шайба; 25 — корпус; 27— пластина; 28 — щит; 29 — болт; 30 — колпак; 32 — окно

По обоим концам балки приварены стальные кованые фланцы 4 для крепления тормозных щитов 28 тормозных механизмов. К балке заднего моста также приварены опорные чашки 6 пружин задней подвески и кронштейны 8 и 26 крепления деталей подвески.

В заднем мосту размещаются главная передача, дифференциал и полуоси. В задний мост заливается трансмиссионное масло. Внутренняя полость моста сообщается с атмосферой через сапун, который исключает повышение давления внутри моста и предотвращает попадание воды внутрь моста при преодолении водных преград.

studfile.net

Добавить комментарий

Ваш адрес email не будет опубликован. Обязательные поля помечены *

Ведущие мосты: ᐉ Ведущие мосты автомобиля. Назначение и устройство

Содержание

Ведущие мосты и колесная передача

Ведущие мосты и колесная передача

Ведущий мост представляет собой жесткую пустотелую балку, состоящую из трех основных элементов: двух полуосевых рукавов и средней части — картера, в котором размещена главная передача с дифференциалом. В полые рукава балок запрессованы стальные трубчатые кужуха полуосей, которые служат для установки ступиц колес. По способу изготовления балки ведущих мостов различают на литые и штам-пованно-сварные. У большинства автомобилей и автобусов балки задних ведущих мостов состоят из двух стальных штампованных половин, сваренных между собой.

Устройство и взаимодействие главной передачи, дифференциала и узлов привода задних колес рассмотрим на примере ведущих мостов автомобилей и автобусов с различными колесными формулами.

Ведущий мост автомобиля ЗИЛ-130 (рис. 14.33). Главная передача заднего моста этого автомобиля двойная с общим передаточным числом 6,32. Она состоит из пары конических зубчатых колес со спиральными зубьями и пары цилиндрических косозубых колес. Ведущая коническая шестерня изготовлена за одно целое с валом и соединена с карданной передачей с помощью фланца. Она вращается в роликоподшипниках, установленных в корпусе, прикрепленном болтами к картеру главной передачи. Масло для смазывания подшипников ведущей шестерни поступает по желобу, отлитому в картере.

Рекламные предложения на основе ваших интересов:

Дополнительные материалы по теме:

Ведомое коническое зубчатое колесо крепится к фланцу промежуточного вала, с которым как заодно целое изготовлена ведущая цилиндрическая шестерня. Прокладки между катером главной передачи и корпусом служат для регулировки зацепления зубьев ведущей шестерни и ведомого зубчатого колеса.

К корпусу крепится крышка подшипника с сальником. Между крышкой и корпусом подшипника установлена уплотнительная прокладка, а между втулкой фланца/и роликоподшипником — шайба. Между роликоподшипниками расположены распорная втулка и два шлифованных стальных кольца для регулировки подшипников.

Промежуточный вал установлен на конических ролико-подшипниках, расположенных в крышках картера. Для регулировки подшипников и положения ведомого конического колеса относительно оси ведущей шестерни под крышки подложены прокладки. Ведомое цилиндрическое зубчатое колесо жестко соединено с двумя чашками 20 и 23 коробки дифференциала, в которых находятся полуосевые конические зубчатые колеса. Полуоси, размещенные в балке заднего моста, внутренними концами установлены в шли-цевых отверстиях полуосевых зубчатых колес.

Коробка дифференциала вращается на конических роликоподшипниках, закрытых крышками. Эти подшипники регулируют при помощи гаек. Между чашками дифференциала помещена крестовина, на шипах которой сидят сателлиты, находящиеся одновременно в зацеплении с полуосевыми зубчатыми колесами. Для уменьшения трения под полуосевые зубчатые колеса и сателлиты установлены опорные шайбы из низкоуглеродистой стали.

При работе главной передачи усиление от ведомого зубчатого колеса передается коробке дифференциала, а через нее — на крестовину и сателлиты. Последние, находясь в зацепление с полуосевыми зубчатыми колесами, обеспечивают вращение полуосей.

Полуоси. Передача крутящего момента от дифференциала к ведущим колесам происходит при помощи полуосей. Каждая полуось внутренним концом со шлицами, на которых сидит полуосевая шестерня, установлена в коробке дифференциала. На наружном конце полуоси имеется фланец для крепления при помощи шпилек к ступице колеса. Кроме крутящего момента УИК, действующего на плече RK (радиуса колеса), полуоси могут воспринимать изгибающие моменты от сил, действующих при движении автомобиля.

Рис. 1. Ведущий мост автомобиля ЗИЛ-130

Крутящий момент от полуоси к ступице ведущего колеса передается через подшипниковый узел. В зависимости от расположения подшипников этого узла относительно кожуха, в котором находятся полуоси, различны и нагрузки, действующие на них. В связи с этим полуоси разделяются на два основных типа: полуразгруженные и полностью разгруженные.

Пол уразгру женной полуосью называется полуось, которая опирается на шарикоподшипник, расположенный внутри ее кожуха.

Такая полуось не только передает крутящий момент, скручивающий ее, но и воспринимает изгибающие моменты.

Полностью разгруженной называется полуось , разгруженная от изгибающих моментов и передающая только крутящий момент. Это достигается тем, что ступицу колеса устанавливают на кожухе полуоси на двух широко расставленных роликоподшипниках, в результате чего изгибающие моменты воспринимаются кожухом, а полуоси передают только крутящий момент.

На всех легковых автомобилях, автобусах особо малого класса и на многих грузовых автомобилях особо малой и малой грузоподъемности устанавливают полуразгруженные полуоси. На всех грузовых автомобилях средней и большой грузоподъемности, а также автобусах среднего и большого классов устанавливают полностью разгруженные полуоси.

Рис. 2. Схемы полуосей:

а — полуразгруженной; б — полностью разгруженной

В качестве примера полностью разгруженной полуоси на рис. 3, а показан привод задних ведущих колес автомобиля ЗИЛ-130 в сборе с полуосью. Для установки полуосей и ступиц ведущих колес к торцевой части балки заднего моста приварены стальные трубы, являющиеся кожухами полуосей. На обработанные шейки кожухов посажены два конических роликоподшипника. Наружные кольца этих подшипников запрессованы в гнезда ступицы колеса.

Установленная на подшипниках ступица закрепляется регулировочной гайкой с замочной шайбой и контргайкой, которая зажимает сальник, препятствующий попаданию смазочного материала в ступицу из картера заднего моста. Для предотвращения вытекания его из ступицы и попадания ее в тормозной барабан на трубе размещен сальник. Фланец полуоси крепится к ступице с помощью шпилек и гаек. Для повышения надежности крепления полуосей на каждой шпильке установлены конусные разжимные втулки, при помощи которых достигается беззазорное соединение фланца полуоси на шпильках. В результате этого при передаче крутящего момента одновременно работают все шпильки.

На фланце ступицы с помощью шпилек крепится тормозной барабан, а с другой стороны на

этих же шпильках с помощью гаек крепятся диски колес. Внутри тормозного барабана расположен разжимной кулак, воздействующий при торможении на колодки с приклепанными к ним фрикционными накладками.

В рассмотренной конструкции узла привода ведущего колеса полуось воспринимает только крутящий момент, а подшипники ступицы, расположенные симметрично относительно средней плоскости колеса, воспринимают изгибающие моменты : и передают их на балку, разгружая при этом полуось.

Аналогичную конструкцию узла привода ведущих колес имеют и грузовые автомобили ГАЗ-53-12, ГАЗ-52-04.

Типичным примером конструкции привода ведущих передних колес является привод к управляемым колесам автомобиля ГАЗ-66-11. Передний мост этого автомобиля, оставаясь управляемым, в то же время передает крутящий момент передним ведущим колесам. Такие мосты часто называют комбинированными (одновременно управляемые и ведущие). Так же как и задний мост, ведущий передний мост состоит из главной передачи, дифференциала и полуосей. У такого моста внешняя часть кожуха полуоси заканчивается сферическими чашками, являющимися опорами поворотной цапфы. Шкворень поворотной цапфы изготовлен в виде двух шипов, приваренных к сферической чашке. На шипах установлены конические роликоподшипники, которые закрывают крышками. Верхняя крышка одновременно является и рычагом полой поворотной цапфы. Учитывая, что крутящий момент от дифференциала к ступицам колес должен передаваться под изменяющимися углами, полуось изготовлена как одно целое с внутренней вилкой, а вал, на котором установлена ступица колеса, изготовлен совместно с наружной вилкой.

Рис. 3. Привод к ведущим колесам автомобиля:
а — ЗИЛ-130; б — ГАЗ-66-11

Внутренняя вилка соединена с наружной вилкой карданным шарниром равных угловых скоростей шарикового типа, который обеспечивает одинаковые скорости вращения вилок независимо от угла управляемых колес. На шлицах вала установлен фланец, прикрепленный к ступице шпильками. Ступица колеса вращается на двух конических роликовых подшипниках, установленных на поворотной цапфе.

Колесная (бортовая) передача. На автобусах ЛиАЗ-677М, ЛАЗ-4202 и автомобилях семейства МАЗ задний ведущий мост имеет двойную разнесенную главную передачу, которая состоит из центральной (главной) передачи и колесных редукторов, расположенных в ступицах задних колес.

Применение колесных редукторов, или, как их часто называют, бортовой передачи, позволяет разгрузить дифференциал и полуоси, уменьшить габаритные размеры моста и увеличить дорожный просвет автомобиля.

Центральная передача состоит из пары конических зубчатых колес со спиральными зубьями и межколесного дифференциала.

Колесный редуктор автобуса ЛиАЗ-677М выполнен в виде прямозубых цилиндрических зубчатых колес с внешним и внутренним зацеплением (планетарного типа). Он включает в себя полностью разгруженную полуось, ведущую (солнечную) шестерню, шестерни-сателлиты, оси, водило и коронное зубчатое колесо.

Крутящий момент полуосью подводится к ведущей шестерне и передается трем шестерням-сателлитам, установленным на осях, концы которых запрессованы в отверстие водила. Водило при помощи шпилек крепится к ступице колеса, вращающегося на шарико и роликоподшипниках. В бортовой передаче такого типа крутящий момент на ступицу колеса передается через водило, а коронное зубчатое колесо является застопоренным зубчатой опорой, которая неподвижно соединена с цапфой.

На автомобилях МАЗ-500А, МАЗ-5335 применяют колесный редуктор с застопоренным водилом. Он состоит из ведущей (солнечной) шестерни, установленной на шлицах наружного конца полуоси, трех шестерен-сателлитов с осями и коронного колеса с внутренними зубьями.

Коронное колесо является ведомым элементом передачи и прикреплено винтами к ступице колеса. Водило состоит из двух чашек: наружной и внутренней, соединенных между собой болтами. Оно посажено на конец кожуха полуоси и связано с ним шлице-вым соединением, поэтому не вращается (застопорено).

Рис. 4. Колесная передача автобуса ЛиАЗ-677М

Крутящий момент от дифференциала центральной передачи подводится к полуоси У, а от нее — к ведущей (солнечной) шестерне редуктора. От ведущей шестерни крутящий момент передается на три шестерни-сателлиты, которые вращаются на осях в сторону, противоположную направлению вращения ведущей шестерни. От сателлитов крутящий момент передается ведомому (коренному) зубчатому колесу, а от него к ступице колеса.

Рассмотренная колесная передача с застопоренным водилом представляет собой зубчатую передачу с промежуточными шестернями (три шестерни-сателлита). Передаточное число такой передачи равно отношению чисел зубьев коронного колеса и солнечной (ведущей) шестерни и обычно находится в пределах 1,4—1,5.

Рис. 5. Колесная передача автомобилей семейства МАЗ

На некоторых автомобилях, например МАЗ-500, применяют разнесенную двойную главную передачу. В этом случае вторая пара зубчатых колес находится в приводе к каждому из ведущих колес и получила название колесной или бортовой передачи.

Она выполнена в виде планетарного шестеренчатого редуктора. Ведущая (солнечная) шестерня установлена на полуоси и находится в зацеплении с тремя шестернями-сателлитами. Оси сателлитов установлены в неподвижном стакане, выполняющем роль водила и состоящем из внутренней и наружной чашек, которые соединены между собой болтами. Ведомая шестерня, имеющая внутренние зубья, крепится к ступице ведущего колеса.

Передаточное число такой передачи обычно составляет 1,4—1,5. Применение колесных передач позволяет уменьшить габариты главной передачи, увеличить дорожный просвет и снизить нагруженность дифференциала и полуосей.

Ведущий мост | Устройство автомобиля

 

Какой мост на автомобиле ведущий и какое его назначение?

На большинстве автомобилей ведущим является задний мост. На некоторых автомобилях (КамАЗ, ЗИЛ-133, Урал-377) устанавливают два задних ведущих моста. На автомобилях повышенной проходимости все мосты ведущие. Передний мост в этом случае является ведущим и управляемым. Ведущий мост главной передачей воспринимает крутящий момент от карданной передачи, увеличивает его и через дифференциал распределяет его по колесам. Кроме того, ведущий мост воспринимает часть общей массы автомобиля и передает ее на точки опоры (колеса).

Как устроен ведущий мост?

Ведущий мост состоит из картера, представляющего собой стальную или чугунную пустотелую конструкцию, в которой монтируется главная передача, дифференциал, полуоси. В картер ввариваются или приклепываются стальные термически обработанные трубы с площадками и резьбой для установки подшипников, а также регулировки и крепления ступиц колес. Внутри трубы проходит полуось, подводящий крутящий момент к колесу.

Какое назначение главной передачи на автомобиле, какой она бывает?

Главная передача – механизм трансмиссии автомобиля, преобразующий крутящий момент и расположенный перед ведущими колесами автомобиля, передает крутящий момент на полуоси под прямым углом и повышает тяговые усилия кроме того, что дает коробка передач и раздаточная коробка. Главная передача может быть шестеренной или червячной. Наибольшее распространение получили шестеренные передачи, которые могут быть одинарными центральными или гипоидными, а также двойными неразнесенными (ЗИЛ-130) и разнесенными (МАЗ-500А).

Как устроена и работает одинарная гипоидная главная передача?

Одинарная главная передача с гипоидным зацеплением зубьев шестерен устанавливается на легковых автомобилях и грузовых автомобилях средней и небольшой грузоподъемности (ГАЗ, УАЗ1. Такая передача (рис.131, а) состоит из малой ведущей шестерни 1, изготовленной вместе с валом, находящейся в постоянном зацеплении с большой ведомой шестерней 2, жестко прикрепленной к чашкам дифференциала и через их подшипники опирающейся на картер моста. Вал ведущей шестерни соединяется с карданной передачей, ведомая шестерня через дифференциал – с полуосями 3. Она имеет в несколько раз больше зубьев, чем ведущая, что и обеспечивает повышение крутящего момента на ведущих колесах. Ось малой ведущей шестерни опущена ниже оси большой ведомой шестерни, что позволяет опустить центр тяжести автомобиля и тем самым повысить его устойчивость при движении на высоких скоростях. Гипоидные передачи бесшумны и долговечны в работе, у них большая толщина и длина зубьев, находящихся в одновременном зацеплении, что увеличивает срок службы. Однако между зубьями таких передач давление более высокое, чем у центральной передачи, поэтому для их смазки применяется специальная гипоидная смазка.

Рис. 131. Типы главных передач:
а – одинарная; б – двойная; в – планетарная.

Какая одинарная главная передача называется центральной?

Центральной одинарной главной передачей называется передача, в которой оси малой ведущей и большой ведомой шестерен находятся в одной плоскости, т. е. пересекаются.

Как определяется передаточное отношение одинарной главной передачи?

Передаточное отношение UГП одинарной главной передачи определяется как отношение количества зубьев ведомой шестерни ZВЕД к количеству зубьев ведущей шестерни

Как устроена и работает двойная главная передача?

В двойной главной передаче (рис.131, б) в передаче крутящего момента участвуют две пары шестерен: пара конических 4 и 5 и пара цилиндрических 6 и 7. Вал малой ведущей шестерни 4 соединен с карданной передачей. Большая ведомая шестерня 5 установлена на одном валу с малой цилиндрической 6, а большая ведомая цилиндрическая шестерня 7 через дифференциал соединена с полуосями. Крутящий момент передается от малой ведущей шестерни 4 к ведомой 5, где происходит первое снижение частоты вращения. Так как ведомая шестерня 5 смонтирована на одном валу с малой ведущей цилиндрической шестерней 6, то она уже становится ведущей и вращает большую ведомую цилиндрическую шестерню 7, производя повторное снижение частоты вращения. Общее передаточное отношение главной передачи равно произведению передаточных отношений пары конических Uк и пары цилиндрических Uц шестерен, т. е. UГП = UК·UЦ. Например, определим общее передаточное отношение главной передачи автомобиля ЗИЛ-130, у которого малая ведущая коническая шестерня имеет ZКВ = 13, большая ведомая коническая ZК ВЕД = 25, малая ведущая цилиндрическая шестерня ZЦВ = 14, большая ведомая цилиндрическая шестерня ZЦ ВЕД = 47 зубьев, тогда:

UГП = UК · UЦ = 1,92 · 3,36 = 6,45.

Это значит, что частота вращения шестерен уменьшится в 6,45 раза, а тяговые усилия на ведущих колесах увеличатся во столько же раз. Поэтому двойные главные передачи обычно применяют в тех случаях, когда необходимо получить большое передаточное отношение при небольших размерах ведущего моста.

Как устроена и работает двойная разнесенная передача?

Двойная разнесенная передача (автомобиль МАЗ-500А) состоит из пары конических шестерен, устанавливаемых в картере заднего моста и планетарной передачи, устанавливаемой в колесах (рис.131, в).

Планетарная передача имеет ведущую солнечную шестерню 11, жестко соединенную с полуосью 10, цилиндрические сателлиты 9, смонтированные на роликовых цилиндрических подшипниках на осях 8, которые неподвижно закреплены в чашках водила на фланце полуосевого рукава ведущего моста, и ведомую коронную шестерню 12, соединенную со ступицей колеса. При вращении полуоси солнечная шестерня 11 через сателлиты 9 передает крутящий момент на коронную шестерню и ступицу колеса. Общее передаточное отношение такой передачи определяется как произведение передаточных отношений конических шестерен и колесного редуктора.

Применение колесных планетарных передач позволяет уменьшить габариты главной передачи, увеличить дорожный просвет (клиренс) и разгрузить шестерни, дифференциал и полуоси от повышенных усилий, улучшая их работу. Кроме того, путем замены шестерен в колесных передачах проще изменить передаточное отношение ведущего моста при создании модификаций автомобилей.

Как подразделяются дифференциалы?

По конструктивному исполнению дифференциалы могут быть шестеренными и кулачковыми. Шестеренные могут быть с коническими и цилиндрическими шестернями. По типу выключающего механизма дифференциалы могут быть без блокировки и блокирующиеся. Блокирующиеся дифференциалы бывают с принудительной блокировкой и самоблокировкой. В зависимости от места расположения дифференциалы подразделяются на межколесные и межосевые.

Как устроен и работает межколесный дифференциал?

Межколесный дифференциал (рис.132, а) состоит из разъемного корпуса 1, крестовины 3, сателлитов 4, полуосевых конических шестерен 2, соединенных с полуосями 6. К корпусу дифференциала крепится ведомая шестерня 5 главной передачи. Корпус вместе с шестерней вращается на роликовых конических подшипниках, смонтированных в картере ведущего моста. Шестерни-сателлиты 4 свободно вращаются на шипах крестовины, установленной между двумя половинами корпуса 1, и находятся в постоянном зацеплении с полуосевыми шестернями 2, которые свободно закреплены в корпусе 1 и могут вращаться независимо от него. Полуосевые шестерни своими шлицами установлены на полуосях и также могут вращаться независимо от корпуса. Наружные концы полуосей непосредственно опираются на подшипники, имеющиеся в картере ведущего моста, или через ступицы ведущих колес. От полуосей вращение передается на ведущие колеса автомобиля.

Рис.132. Межколесный дифференциал:
а – общее устройство; б – схема работы.

Работает такой дифференциал так. При прямолинейном движении автомобиля ведущие колеса проходят равный путь и испытывают одинаковое сопротивление качению. Крутящий момент от малой ведущей шестерни 7 передается большой ведомой шестерне 5 и полуосевые шестерни 2 вместе с полуосями 6 вращаются с одинаковой частотой, равной частоте вращения корпуса дифференциала, т. е. ведомой шестерни главной передачи. Сателлиты 4 являются как бы клиньями между полуосевыми шестернями и в это время не вращаются вокруг своих осей.

Во время поворота автомобиля ведущие колеса испытывают разное сопротивление. Колесо с большим сопротивлением качению (внутреннее) будет вращаться медленнее (как бы приостанавливается). Сателлиты начинают вращаться вокруг своих осей и перекатываются по замедлившей вращение полуосевой шестерне, ускоряя таким путем вращение внешнего колеса, которое в данный момент проходит больший путь. При шестеренных дифференциалах частота вращения полуосей ведущих колес всегда равна удвоенной частоте вращения корпуса дифференциала. Следовательно, с уменьшением частоты вращения одной из полуосей частота вращения второй полуоси увеличивается на такую же величину.

Какие недостатки присущи шестеренному дифференциалу?

К недостатку шестеренного дифференциала относится пробуксовка одного из колес, попавшего на скользкий участок дороги, что приводит к остановке автомобиля, так как в этом случае дифференциал будет подводить крутящий момент к тому колесу, у которого меньше сцепление с дорогой. Для вывода автомобиля из этого положения необходимо подсыпать под буксующее колесо щебень, песок, шлак для создания равных сопротивлений для обоих колес.

В чем особенность конструкции дифференциала легковых автомобилей?

Особенностью конструкции шестеренных дифференциалов легковых автомобилей является то, что в них устанавливается только два сателлита, расположенные на оси вместо крестовины.

***
Проверьте свои знания и ответьте на контрольные вопросы по теме «Карданная передача. Ведущий мост»

автомобиль, ведомый, ведущий мост, вести, дифференциал, колесо, передача, полуось, шестерня

Смотрите также:

Мосты и приводы ведущих колес автомобиля

Содержание страницы

  • 1. Назначение и классификация мостов
  • 2. Ведущие мосты
  • 3. Управляемые мосты
  • 4. Приводы ведущих колес

1. Назначение и классификация мостов

Для транспортных средств (автомобили, прицепы и полуприцепы) применяют три типа мостов: ведущие, управляемые и поддерживающие, в том числе комбинированные — ведущие управляемые и поддерживающие управляемые.

На колеса автомобиля в пятне контакта с опорной поверхностью (дорогой) действуют вертикальные и горизонтальные силы, обусловленные разными факторами. Вертикальные силы зависят от веса подрессоренных и неподрессоренных частей автомобиля, приходящегося на колесо. Кроме того, при торможении или разгоне автомобиля возможно перераспределение нагрузки на оси и колеса за счет инерции или действующего реактивного момента.

Горизонтальные силы взаимодействия колеса с дорогой зависят от характера движения. При прямолинейном движении на колеса автомобиля могут действовать тормозные или тяговые силы. При криволинейном движении на колесо со стороны дороги дополнительно действуют силы сцепления (трения), противоположные по направлению центробежному ускорению. С помощью мостов и конструктивных элементов подвески силы от колес передаются на несущую систему автомобиля.

Мосты транспортных средств связывают правое и левое колеса оси, воспринимают действующие между опорной поверхностью и колесами вертикальные и горизонтальные усилия и через конструктивные элементы подвески передают их на несущую систему.

Отличительной особенностью мостов является наличие балки, связывающей между собой колеса одной оси и являющейся опорой для их подшипниковых узлов.

2. Ведущие мосты

Конструкция ведущего моста во многом зависит от типа подвески. При использовании зависимой подвески колес ведущий мост состоит из жесткой пустотелой балки 1 (рис. 1), на цапфах 2 которой с помощью подшипников 3 установлены ступицы колес 4. Внутри балки размещены агрегаты и узлы трансмиссии — главная передача, дифференциал и полуоси. Трансформация крутящего момента осуществляется с помощью главной передачи, а передача к ведущим колесам с помощью дифференциала, полуосей и ступиц колес.

Ведущий вал 5 главной передачи выполнен заодно с шестерней 6 и установлен в картере 7 с помощью роликовых конических подшипников 8. Ведомая шестерня 9 главной передачи крепится к корпусу дифференциала 10,установленного на роликовых конических подшипниках 11 в картере главной передачи. Крутящий момент от ведущего вала 5 и шестерни 6 передается на шестерню 9, корпус дифференциала 10 , через сателлиты 12, вращающиеся в отверстиях корпуса, на полуосевые шестерни 13, соединенные с полуосями 14 с помощью подвижного шлицевого со­единения.

Рис. 1. Схема ведущего моста

Полуоси 14 жестко соединены со ступицей 4. В зависимости от конструкции балки 1, ведущие мосты могут быть разъемные и неразъемные (цельные), а по способу изготовления балки — штампованные, сварные и литые. Кроме обычных требований в отношении надежности, долговечности и массово-габаритных параметров, к ведущим мостам предъявляются специальные требования.

Ведущий мост должен: обеспечивать передаточное число в соответствии с требованиями в отношении тягово-динамических экономических свойств автомобиля, требуемую величину дорожного просвета, передачу крутящего момента равномерно во всем диапазоне изменения величин крутящего момента и угловых скоростей валов, без вибрации и шума. На рис. 2 показана конструкция главной передачи и ступицы ведущего моста . Позиции рис. 2. соответствуют рис. 1.

Главная передача (ГП, передача) предназначена для уменьшения частоты вращения ведущих колес автомобиля, изменения направления передачи потока мощности и увеличения крутящего момента, подводимого к ведущим колесам. ГП должна обеспечить необходимое передаточное число, высокий КПД, необходимую жесткость корпуса, валов и опор.

На современных автомобилях применяют двигатели, развивающие большую мощность при значительной частоте вращения коленчатого вала и относительно небольшой крутящий момент, иногда намного меньший, чем это необходимо при движении автомобиля даже по дорогам с твердым покрытием.

Передаточное число i0 главной передачи грузовых автомобилей обычно находится в диапазоне ioгр = (6,5 — 9,0), для автомобилей легковых i= (3,9 — 5,5). Основными классификационными признаки главных передач можно считать: тип зацепления, число пар шестерен в зацеплении и число ступеней передачи.

Рис. 2. Конструкция узлов ведущего моста: а — главная передача; 6 — ступица

По типу зацепления главные передачи разделяются на зубчатые и червячные. На автомобилях по разным причинам преимущественно используются зубчатые главные передачи с цилиндрическими косозубыми шестернями и коническими шестернями с криволинейным зубом. Червячные передачи находят ограниченное применение, преимущественно на грузовых многоосных автомобилях с большой полной массой.

Цилиндрические косозубые шестерни применяются в главных передачах переднеприводных автомобилей с поперечным расположением двигателя или во вторых ступенях двойных или двухступенчатых редукторов главных передач. Конические передачи с криволинейным зубом устанавливаются практически на все легковые и гру­зовые автомобили грузоподъемностью (3… 5) т. По конструкции различают передачи с пересекающимися осями шестерен (конические) и скрещивающимися осями шестерен (гипоидные), рис. 3.

Рис. 3. Передачи с криволинейным зубом: а — коническая; 6 — гипоидная

Гипоидные передачи имеют некоторые преимущества по сравнению с коническими. При одинаковых значениях передаваемого крутящего момента, диаметрах ведомых шестерен (колесо) и передаточных отношениях, диаметр ведущей шестерни (и её вала) в гипоидной передаче больше. В гипоидной передаче в зацеплении находятся несколько пар зубьев колеса и шестерни. Это обеспечивает высокую прочность, долговечность передачи, плавность зацепления и меньший шум при работе.

В гипоидных передачах необходимо использовать специальное масло, образующее на поверхности зубьев прочную пленку. Смещение оси ведущей шестерни относительно оси ведомой на величину до 20% от диаметра начальной окружности ведомой шестерни позволяет получить некоторые преимущества при компоновке автомобиля, например, понизить центр тяжести автомобиля.

По числу пар шестерен, участвующих в передаче крутящего момента, главные передачи делятся: на одинарные передачи с одной парой шестерен и передаточным числом i0 = (3 — 7) и двойные передачи с двумя парами шестерен, i0 = (5 — 12).

По числу ступеней главные передачи делятся на передачи с одной и двумя ступенями.

Одинарные главные передачи с коническими шестернями и гипоидные получили большое распространение. Одинарные главные передачи отличаются предельно простой конструкцией. Особенностью конической передачи являются значительные усилия, действующие на опоры валов в трех взаимно перпендикулярных плоскостях и вызывающие деформации валов и опор. На долговечность передачи в значительной степени влияют условия зацепления шестерен. Для выполнения требуемых условий зацепления подшипники валов устанавливают с предварительным натягом, а жесткость валов и опор выбирают по возможности большей.

Одинарная ГП (рис. 4) состоит из вала 1 ведущей шестерни 2, установленного на двух конических подшипниках 3 и 4, ведомой шестерни 5, закрепленной на корпусе дифференциала 6. Корпус дифференциала установлен в опорах картера 7 с коническими подшипниками 8. Для повышения жесткости передачи вал ведущей шестерни делают максимально большого диаметра, а внутренний подшипник 4, нагруженный больше, чем наружный подшипник 3, делают большего диаметра и располагают вблизи ведущей шестерни. Предварительный натяг подшипников обеспечивается размером замыкающего звена размерной цепи — распорной втулки 9. Крепление ведущего вала в подшипниках осуществляется с помощью гайки хвостовика 10. Предварительный натяг подшипников корпуса дифференциала обеспечивается с помощью двух гаек 11. Регулирование зацепления происходит за счет осевого смещения ведущей и ведомой шестерен.

Рис. 4. Гипоидная главная передача

Для осевого смещения ведомой шестерни 3 (с сохранением величины предварительного натяжения подшипников) необходимо отвернуть гайку 11 с одной стороны и, закручивая, по вернуть на такой же угол гайку с другой стороны опоры. Для осевого смещения ведущей шестерни необходимо одну или несколько тонких прокладок 12, установленных между наружным кольцом внутреннего подшипника 4 и его опорой, установить между опорой и наружным кольцом наружного подшипника 3. Уплотнение ведущего вала обеспечивается сальником 13, дополнительно защищенным грязеотражателем 14 и маслоотражающим кольцом 15.

В одинарных главных передачах при большом передаточном числе ведомая шестерня 1 имеет большой диаметр и при больших значениях крутящего момента упруго деформируется в зоне зацепления на значительную величину. Для уменьшения этой деформации с тыльной стороны колеса 1 устанавливают регулируемый упор 2, рис. 5. В конических передачах подшипники ведущей шестерни могут быть установлены по-разному (рис. 6).

В случае расположения подшипников со стороны ведущей шестерни (рис. 6, а) деформация вала в направлении, перпендикулярном его оси, может быть уменьшена по сравнению с деформацией консольно установленного вала (рис. 6, 6), более чем в тридцать раз.

 

Рис. 5. Установка регулируемого упора

Рис. 6. Расположение подшипников ведущего вала

На автомобилях с передним расположением двигателя и передними ведущими колесами или с задним расположением двигателя и задними ведущими колесами и независимой подвеской, главная пере­ дача располагается в общем картере с коробкой передач рис. 7.

Рис. 7. Главная передача в общем картере с коробкой передач

В двухвальной КП на ведомый вал коробки передач устанавливается ведущая шестерня 1 главной передачи, находящаяся в зацеплении с ведомой шестерней 2. Крутящий момент подводится к ведущим колесам автомобиля через дифференциал 5 и полуоси 6. Герметизация внутрен­ней полости главной передачи обеспечивается специальным сальниковым устройством 3.

Двойная центральная главная передача (рис. 8) позволяет получить большое передаточное число. Состоит (рис. 8, а, б) из конических зубчатых шестерен со спиральными зубьями — ведущей 2 и ведомой 3, и цилиндрических шестерен с косыми зубьями — ведущей 4 и ведомой 5, жестко закрепленной на корпусе дифференциала 18. Жесткость конической пары обеспечивается конструкцией ведущего вала 1, изготовленного заодно с шестерней 2 и неподвижными фиксированными соединениями шестерен 3 и 4 с промежуточным валом 6. Двойные центральные главные передачи применяются для ведущих мостов грузового автомобиля начиная с категории N2.

Рис. 8. Двойная центральная главная передача: а — схема; 6 — конструкция

Применение второй ступени позволяет использовать более простую — консольную схему установки ведущего вала. Роликовые конические подшипники 7 и 8 ведущего вала установлены с предварительным натягом и воспринимают радиальные и осевые усилия. Корпус подшипников 16 (рис. 8, б) крепится к картеру 11 главной передачи с помощью болтов. Между внутренними кольцами подшипников установлена распорная втулка 17, с помощью которой регулируется предварительный натяг подшипников.

Промежуточный вал установлен в двух конических роликовых подшипниках 9, расположенных в крышках 18, закрепленных к картеру 11. Ведомая шестерня 5 второй ступени жестко закреплена на корпусе дифференциала 18. Корпус дифференциала вращается в двух конических роликовых подшипниках 10, установленных в опорах картера ведущего моста. Внутри корпуса дифференциала на крестовине 19 подвижно установлены сателлиты 13, полуосевые шестерни 12 и полуоси 14.

Регулирование предварительного натяга конических подшипников 7, 8, и 10 выполняется подбором толщины пакета шайб, установленных между наружными кольцами и упорами корпусов или крышек. Зацепление конических шестерен регулируется осевым смещением ведущей и ведомой шестерен, соответственно подбором толщины пакета регулировочных шайб 20 и 21.

Двойная центральная главная передача среднего проходного моста трехосного автомобиля с межосевым дифференциалом показана на рис. 9. Момент от среднего карданного вала подводится к ведущему валу 1 ГП и закрепленному на шлицах вала корпуса 2 межосевого дифференциала.

Рис. 9. Двойная центральная главная передача среднего проходного моста с блокируемым межосевым дифференциалом

С помощью сателлитов 3 момент передается на коническую шестерню 4 дифференциала, жестко соединенную с промежуточным валом 5 привода заднего моста и коническую шестерню втулки 14, соединенную шлицами с конической ведущей шестерней 6 ГП среднего моста. Момент от шестерни 6 передается на ведомую шестерню 7 и цилиндрические шестерни второй ступени 8 и 9. Промежуточный вал 10 установлен в конических роликовых подшипниках 11.

Для повышения проходимости в конструкции предусмотрена блокировка дифференциала. С помощью тяги 12 кулачковая муфта 13 перемещается по наружным шлицам втулки 14 и с помощью кулачков блокируется относительно корпуса дифференциала 2. В результате средний и промежуточный вал привода заднего моста жестко соединяются и вращаются с одинаковыми угловыми скоростями. Конструкция ГП позволяет осуществить передачу момента на каждый ведущий мост с помощью одной карданной передачи.

Двойная раздельная (разнесенная) главная передача, несмотря на сложность конструкции, обеспечивает ряд преимуществ: уменьшение размеров картера ГП, увеличение дорожного просвета, уменьшение диаметров валов трансмиссии. Раздельная ГП состоит из конического зубчатого редуктора (рис. 4), установленного в средней части картера главной передачи, и колесной передачи, крутящий момент к которой передается через дифференциал и полуоси.

Колесная передача — последняя ступень трансмиссии, выполняется по схеме планетарного или цилиндрического редуктора, имеет большое передаточное число, что позволяет не только существенно увеличить крутящий момент, передаваемый на ведущие колеса автомобиля, но и разгрузить агрегаты и узлы трансмиссии, уменьшить их размеры и массы, повысить долговечность. Варианты конструктивных схем колесных редукторов разнесенных главных передач приведены на рис. 10, 11.

Рис. 10. Планетарный колесный редуктор

Рис. 11. Цилиндрический колесный редуктор

Конструкция планетарного колесного редуктора показана на рис. 10. Солнечная шестерня 1 (ведущая) установлена неподвижно на шлицах полуоси 6. На наружные концы кожухов полуосей балки моста 24 с помощью шлиц неподвижно крепятся внутренние чашки 26, которые жестко соединяются с наружными чашками 3, образуя неподвижное водило. На трех осях 17 водила установлены роликовые подшипники 18, на которых вращаются сателлиты 2. От полуосей момент передается на солнечную шестерню 1, через сателлиты 2 на коронную шестерню 4, закрепленную вместе с крышкой редуктора 13 на ступице колеса 5. Ступица 5 вращается на роликовых подшипниках 7, установленных на внутренней чашки водила 26. Передаточное число редуктора равно отношению чисел зубьев коронной и солнечной шестерен.

Конструкция цилиндрического колесного редуктора показана на рис. 11. Ведущая шестерня 2 с помощью неподвижного шлицевого соединения крепится к полуоси 1, конец которой установлен в шариковых подшипниках 3. Опорой внутреннего подшипника служит фланец 5 кожуха полуоси 4. Наружный подшипник установлен в крышке 6 редуктора, жестко закрепленной к фланцу 5. Крутящий момент от шестерни 2 передается на ведомую шестерню 7, жестко закрепленную на валу 8. Вал 8 установлен в двух шариковых подшипниках 9 и 10, уплотняется с помощью сальника 11 и с помощью шлиц соединяется со ступицей колеса. Двухступенчатые главные передачи применяются на грузовых автомобилях (тягачах), работающих в составе автопоездов с большой полной массой.

Передачи позволяют получить широкий диапазон передаточных чисел, обеспечить хорошие эксплуатационные свойства автомобиля-тягача и автопоезда при значительном изменении массы или условий движения. Первой ступенью двухступенчатых главных передач является конический редуктор (рис. 12).

Рис. 12. Двухступенчатая главная передача

Крутящий момент от карданной передачи поступает к ведущему валу 1, выполненному заодно с ведущей конической шестерней 2, ведомой конической шестерне 3, неподвижно установленной на промежуточном валу 4. На валу 4 дополнительно установлены две цилиндрические шестерни: повышенной передачи 5 и пониженной передачи 6. Шестерни 6 и 5 могут вращаться относительно вала, но остаются неподвижными в осевом направлении. Для включения передачи, одна из цилиндрических шестерен должна быть заблокирована относительно промежуточного вала. Блокирование шестерен осуществляется с помощью зубчатой муфты 7, соединенной с валом 4 с помощью подвижного шлицевого соединения. На корпусе дифференциала 8 закреплены ведомые цилиндрические шестерни: повышенной передачи 9 и пониженной передачи 1О.

Крутящий момент с промежуточного вала 4 одной из шестерен второй ступени передается: на корпус дифференциала 8, сателлиты, полуосевые шестерни и полуоси, соединенные со ступицами ведущих колес. Двухступенчатая ГП несколько сложнее по конструкции, а ее КПД ниже, чем у двойной передачи того же типа.

Дифференциалы обеспечивают возможность вращения ведущих колес автомобиля с различной угловой скоростью. При движении автомобиля ведущие колеса правой и левой стороны моста, вследствие неодинаковых радиусов качения, неровностей дороги или при повороте, проходят разный путь.

Жесткое соединение колес приведет к скольжению и деформации шин, их повышенному износу, снижению курсовой устойчивости и управляемости, увеличению нагрузки на детали трансмиссии, совершению дополнительной работы на преодоление сопротивлению качению и увеличению расхода топлива. Поэтому ведущие колеса автомобиля должны вращаться независимо друг от друга, с различными угловыми скоростями. При выполнении этого условия качение колес происходит без скольжения шин по поверхности дороги и их деформаций в тангенциальном и боковом направлении.

Подобная проблема возникает и при распределении крутящего момента между ведущими мостами полноприводных автомобилей. Ведущие валы главных передач мостов по тем же причинам могут вращаться с различными угловыми скоростями. Поэтому крутящий момент подводится к ведущим колесам автомобиля с помощью дифференциала — механизма, обеспечивающего возможность вращения ведущих колес с различными угловыми скоростями. Дифференциалы классифицируются: по конструкции или типу зацепления, величине коэффициента блокировки, соотношению крутящих моментов на полуосях (выходных валах).

По конструктивным особенностям и типу зацепления дифференциалы делятся: на шестеренчатые, кулачковые, червячные, самоблокирующиеся, блокируемые. На автомобилях преимущественно используются конические и кулачковые дифференциалы, в том числе самоблокирующиеся и блокируемые.

По величине коэффициента блокировки дифференциалы делятся: с малым внутренним трением при величине коэффициента блокировки k0 равном k0 =( 0 … 0,2), с повышенным внутренним трением, k0 =(0,2… 0,7), блокированным, k0 > 0,7.

По соотношении. крутящих моментов, распределяемых между колесами или мостами, различают дифференциалы: симметричные (крутящий момент распределяется поровну), несимметричные (крутящий момент распределяется в заданной пропорции).

Конический симметричный дифференциал (рис. 13) состоит из корпуса дифференциала 1, установленного на роликовых подшипниках 2 в картере главной передачи 3.

Рис. 13. Конический симметричный дифференциал

Корпус дифференциала 1 вращается вместе с ведомой шестерней 4 главной передачи. Внутри корпуса 1 установлены сателлиты 5, находящиеся в зацеплении с коническими шестернями 7 полуосей 8. Сателлиты устанавлива­ются подвижно на общей или отдельной для каждого сателлита оси 6, могут вращаться, и поворачиваться вместе с корпусом дифференциала. Свойства симметричного дифференциала определяются двумя основными зависимостями. Сумма угловых скоростей левой ω1 и правой ω2 полуосей (ведущих колес) равна удвоенной угловой скорости корпуса дифференциала ω0, ω1+ω =2ω0. Крутящие моменты Т1 и Т2, реализуемые соответственно на левом и правом ведущих колесах, равны, Т1 = Т2, а их сумма равна моменту Т0, подводимому к дифференциалу от главной передачи: Т1+ Т2 = Т0.

При прямолинейном движении левое и правое колеса автомобиля вращаются с одинаковыми угловыми скоростями, ω12 и с такой же угловой скоростью вращается корпус дифференциала ω0 = ω1 = ω2, сателлиты не вращаются. При повороте, колесо внутренней стороны проходит меньший путь, поэтому вращается медленнее наружного. При жестком зацеплении шестерен дифференциала уменьшение угловой скорости ео1 на величину Δω приводит к увеличению угловой скорости ω2 на такую же величину Δω. При остановке одного из колес, вращающееся (буксующее) колесо будет иметь скорость вдвое большую, чем скорость корпуса дифференциала, например, ω1= 2ωо.

При движении по дорогам с твердым покрытием и однородными свойствами (коэффициент сцепления φx=const) симметричные шестеренчатые дифференциалы обеспечивают распределение крутящего момента поровну между ведущими колесами. Это обеспечивает устойчивость движения и управляемость автомобиля. Недостатком рассмотренных дифференциалов является уменьшение суммарной силы тяги в случае неодинаковых значений коэффициента сцепления для правого и левого ведущих колес или колес ведущих мостов, связанных дифференциалом.

Если значения φx под колесами ведущего моста становятся разными, то реализуемый на ведущих колесах крутящий момент и тяговая сила будут определяться меньшим значением коэффициента сцепления φxmin. Это свойство дифференциала снижает проходимость автомобиля. При значении тяговой силы Fт меньше суммарной силы сопротивления Fψ, Fт < Fψ, автомобиль не сможет продолжать движение, при этом одно колесо будет неподвижным, а второе будет вращаться (буксовать).

Коэффициент блокировки дифференциала определяется из выра­жения

(1)

где Т0 — момент на корпусе дифференциала; Т1 — момент трения в дифференциале; Т1, Т2 — моменты на левой и правой полуосях, Т1+ Т2 = Т0 .

При Т0 = Т1 — дифференциал заблокирован (полуоси жестко соединены).

Если момент трения в дифференциале равен нулю, Т1 = 0, коэффициент блокировки тоже равен нулю, kσ = 0, и предельная сила тяги по сцеплению может быть достигнута только в случае качения ведущих колес без буксования. Величина коэффициента блокировки симметричного конического дифференциала не превышает (0,05… 0,1). Для повышения проходимости, в конструкции ГП некоторых автомобилей используются дифференциалы с повышенным внутренним трением (самоблокирующиеся) или предусматривается возможность блокирования дифференциала.

Увеличить внутреннее трение в дифференциале с коническими шестернями можно, введя в конструкцию дополнительные элементы трения. Максимальное значение коэффициента блокировки выбирается исходя из максимально возможной разницы в коэффициентах сцепления ведущих колес, и обычно ограничивается величиной kσ=(0,35 … 0,5). При больших значениях коэффициента блокировки ухудшается управляемость автомобиля и возрастает износ шин.

Дифференциал повышенного трения с фрикционной дисковой муфтой (рис. 14) может устанавливаться в мостах транспортных средств категорий L и легких транспортно-технологических машин. Момент от ведомой шестерни ГП 1 передается на корпус дифференциала 2, вращающегося в подшипниках 3. Фрикционная дисковая муфта установлена между корпусом дифференциала 2 и полуосью 7. Муфта состоит из гильзы 5, дисков трения 4 и пружины 6, сжимающей диски. Половина дисков 4 установлены в шлицах гильзы 5, жестко соединенной с корпусом дифференциала 2, другая половина в шлицах полуоси 7. Пружины 6 действуют на диск, вращающийся вместе с гильзой 5.

Рис. 14. Дифференциал с фрикционной дисковой муфтой

При одинаковом сопротивлении качению ведущим колесам все конструктивные элементы дифференциала вращаются как одно целое. При различных угловых скоростях ведущих колес (одно колесо буксует) момент, передаваемый на отстающее колесо, увеличивается на величину внутреннего момента трения дифференциала, создаваемого трением дисков муфты, и тяговая сила этого колеса увеличивается .

Дифференциал повышенного трения с двойной фрикционной муфтой (рис. 15) устанавливается на грузовых автомобилях категорий N1, N2.

Рис. 15. Дифференциал с двойной фрикционной муфтой

Четыре сателлита 1 дифференциала вращаются на отдельных осях 2, установленных под углом 90°. Оси сателлитов могут вращаться и перемещаться в осевом направлении. Для этого их концы, опирающиеся на корпус дифференциала 3, имеют скосы А и Б.

Полуосевые шестерни 4 и чашки 5, на которые они опираются, установ­лены подвижно в осевом направлении на шлицах полуосей. Диски муфт 6 с помощью шлиц соединяются с чашками 5 или корпусом дифференциала 3 и подвижны в осевом направлении. При разных угловых скоростях полуосей сателлиты начинают вращаться, при этом скосы осей 2 сдвигаются. Усилие, передаваемое через чашку 4 и действующее на диски муфты 6, будет увеличиваться для отстающей полуоси и уменьшаться для вращающейся быстрее. Величина момента внутреннего трения в дифференциале такой конструкции пропорциональна моменту, реализуемому на ведущих колесах.

Кулачковые дифференциалы повышенного трения используются в ГП автомобилей повышенной проходимости. В двухрядном кулачковом дифференциале (рис. 16) радиально установленные сухари 1 расположены между наружной 2 и внутренней 3 кулачковыми шайбами (звездочками). Сухари 1 установлены в обойме 5, жестко соединенной с корпусом дифференциала 4. Момент на корпус дифференциала передается от ведомой шестерни 6 ГП и обойма сухарей является ведущим элементом конструкции.

Обойма 5 действует на сухари 1 и прижимает их к профилю наружных и внутренних кулачков силами, действующими перпендикулярно поверхности профиля. Каждый ряд сухарей взаимодействует с определенным рядом кулачков. Один ряд кулачков внутренней звездочки сдвинут относительно другого, ряды кулачков наружной звездочки совпадают. Поэтому если один ряд сухарей попадает в положение, при котором передача момента невозможна (рис. 16, в), то второй ряд сухарей обеспечивает его передачу, (рис. 16, 6).

При равных сопротивлениях качению колеса автомобиля вращаются с одинаковой угловой скоростью и угловые скорости обоймы 5, внутренней 3 и наружной 2 кулачковых шайб равны. При разных угловых скоростях ведущих колес начинается относительное перемещение деталей дифференциала и на торцовые поверхности сухарей действуют силы трения, направленные в разные стороны на опережающей и отстающей кулачковой шайбе. На отстающей кулачковой шайбе сила трения складывается с силой, передаваемой от ведомой шестерни ГП, и увеличивает тяговую силу на отстающем колесе.

Рис. 16. Кулачковый двухрядный дифференциал: а — конструкция; б, в — сечения

Число кулачков на шайбах 2 и 3 не должно быть одинаковым, чтобы не возникало радиального перемещения кулачков, при котором передача усилий от обоймы к шайбам становится невозможной.

Несимметричный дифференциал с цилиндрическими шестернями (рис. 17) обеспечивает распределение крутящего момента, подводимого к полуосевым шестерням, пропорционально радиусам r1 и r2.

Рис. 17. Несимметричный дифференциал с цилиндрическими шестернями

Момент от ведомой шестерни 1 главной передачи, жестко соединенной с корпусом дифференциала 2 через оси 3 и цилиндрические шестерни 4 (сателлиты), передается на шестерни 5 и 6 полуосей 7 и 8.

Известны конструкции несимметричных дифференциалов с коническими шестернями. Оси сателлитов в этом случае установлены под некоторым углом к оси моста, что усложняет конструкцию ГП. При полностью блокированном дифференциале на ведущих колесах моста может быть реализован крутящий момент, равный моменту на колесе, имеющему в данный момент больший коэффициент сцепления.

Возможно, что ведущие колеса других мостов будут двигаться с проскальзыванием, но при этом будет обеспечена реализация максимальной суммарной силы тяги.

Дифференциалы с принудительной блокировкой обеспечивают жесткое соединение полуосевых шестерен за счет блокирования корпуса дифференциала и одной из полуосей.

На рис. 18 показана схема ГП с принудительно блокируемым дифференциалом.

Рис. 18. Блокируемый дифференциал

Для блокировки дифференциала муфта 1, установленная на шлицевой части полуоси 2 с помощью исполнительного механизма привода (пневматического цилиндра или электромагнита), сдвигается вправо и зубчатый венец 3 муфты входит в зацепление с зубчатым венцом 4 корпуса дифференциала 5. При этом полуось 2 блокируется относительно корпуса 4, сателлиты 6 жестко соединяют полуоси 2 и 7, вращающиеся с одинаковой угловой скоростью. Конструкция механизма принудительной блокировки дифференциала приведена на рис. 19.

Рис. 19. Силы, действующие на колесо

Полуоси ведущих мостов передают крутящий момент от дифференциала к ведущим колесам автомобиля. Конструктивно полуоси являются валами и в зависимости от способа установки в картере ведущего моста дополнительно к передаваемому крутящему моменту могут быть нагружены изгибающими моментами от силы веса и горизонтальных реакций. На рис. 19 показаны реакции сил, действую­щих в плоскости колеса, в точке его контакта с опорной поверхностью: Z — силы веса, Fт — тяговой силы, Fτ — тормозной силы. Полуоси моста с жесткой балкой в зависимости

от действующей на них нагрузки, обусловленной конструкцией внешней опоры, делятся на три типа: полуразгруженные, на три четверти разгруженные и полностью разгруженные. В настоящее время для мостов автомобилей применяются все три типа полуосей. Для автомобилей с относительно небольшой разрешенной массой применяются полуразгруженные полуоси, позволяющие упростить конструкцию ведущего моста.

Полуразгруженные полуоси (рис. 20, а) опираются непосредственно на подшипник, установленный в цапфе ведущего моста между её внутренней поверхностью и полуосью. Такие полуоси, кроме крутящего момента, воспринимают изгибающие моменты от всех горизонтальных сил (Fт, Fτ, Y) и вертикальной реакции Z. Они применяются в ведущих мостах легковых автомобилей и грузовых малой грузоподъемности. Вместо ступицы в конструкции моста с полуразгруженной полуосью для крепления колеса применяют фланец, соединенный с полуосью методом сварки.

Рис. 20. Типы полуосей

На три четверти разгруженные полуоси (рис. 20, б) опираются на подшипник, установленный между ступицей и цапфой моста. Полуось работает на кручение и частично воспринимает изгибающие моменты действующих сил. Для разгрузки полуоси от осевых усилий их должен воспринимать опорный подшипник. В настоящее время мосты такой конструкции применяют на грузовых автомобилях с небольшой разрешенной массой, выпускаемых в массовом производстве. Выбор такой конструкции моста объясняется её относительной простотой и дешевизной.

Полностью разгруженные полуоси усложняют конструкцию ведущего моста и применяются на грузовых автомобилях и автобусах с большой разрешенной массой. Ступица колеса в этой конструкции устанавливается на двух конических подшипниках, внутренние кольца которых фиксируются на наружной цилиндрической поверхности цапфы балки моста. Полуось соединяется со ступицей с помощью фланца, изготовленного с ней заодно. Полуось воспринимает только крутящий момент, моменты всех горизонтальных сил и вертикальной силы воспринимаются балкой моста. Конструкция ступицы ведущего моста с полностью разгруженной полуосью приведена на рис. 2, в.

Балка (картер) ведущего моста обеспечивает компактное размещение узлов и агрегатов передачи, трансформации и распределения крутящего момента, подводимого к ведущим колесам автомобиля.

Разъемный картер (рис. 21.) состоит из двух литых половин 2 и 3, в которые запрессованы стальные трубчатые кожухи полуосей 1.

Рис. 21. Разъемный картер моста

К кожухам приварены площадки 4 для крепления рессор и фланцы 5 крепления опорных дисков тормозов. Разъемные балки не обладают необ­ходимой жесткостью, а операции регулировки зацепления шестерен и предварительного натяга главной передачи очень трудоемки. В настоящее время для вновь проектируемых автомобилей такая конструкция не применяется.

Неразъемный картер (рис. 22) может быть изготовлен из штампованных деталей круглого или прямоугольного сечения, соединенных сваркой.

Рис. 22. Неразъемный картер моста

К картеру 1 приваривают фланцы 3 крепления опорных дисков 4 тормозных механизмов и конструктивные элементы 5, 6, 7 крепления деталей подвески. К опорной плоскости 2 крепится картер главной передачи ведущего моста. Для грузовых автомобилей с большой разрешенной массой неразъемный картер изготавливается методом точного литья. Для крепления ступиц колес в процессе изготовления в балку устанавливаются цапфы. На балке крепятся фланцы для установки опорных дисков тормозов, а также элементы для установки деталей подвески. Детали размещенной внутри балки главной передачи при сборке устанавливаются через съемную заднюю крышку.

3. Управляемые мосты

Конструкция управляемого моста зависит от того, являются ли его колеса только управляемыми или управляемыми и ведущими одновременно.

Управляемый мост (рис. 23) состоит из стальной кованой балки 1 двухтаврового сечения, выполненной заодно с конструктивными элементами крепления узлов и деталей подвески.

Рис. 23. Управляемый мост

Форма средней части балки определяется требова­ниями компоновки автомобиля. В бобышках 2 на концах 14 балки 1 выполнены отверстия, в которых устанавливаются шкворни 3, фиксированные от поворота и осевого смещения штифтами (стопор) 4. С помощью шкворней к балке крепятся поворотные кулаки 5 правого и левого колеса. Поворотные кулаки поворачиваются на подшипниках скольжения (втулках) 6, запрессованных в отверстия проушин кулаков.

Вертикальная нагрузка от колеса воспринимается упорным подшипником 7, установленным между поворотным кулаком и проушиной балки. Осевой зазор соединения регулируется с помощью шайб 8. На цапфах 9 поворотных кулаков с помощью подшипников 10 и 11 установлены ступицы 12. К фланцам поворотных кулаков крепятся тормозные щиты (диски) 13,на которых устанавливаются детали и узлы тормозного механизма — рабочие цилиндры 14 и колодки 15. К фланцу ступицы 12 с помощью шпилек и гаек крепятся тормозной барабан 16 и диск колеса 17. В конических отверстиях верхней и нижней проушин левой поворотной цапфы устанавливаются и крепятся гайками верхний 18 и нижний 19 поворотные рычаги. Верхний рычаг соединяется продольной тягой с сошкой рулевого механизма, нижний поперечной тягой 20 с поворотным рычагом правого колеса.

Управляемый ведущий мост (рис. 24) обеспечивает передачу крутящего момента к управляемым колесам. Конструкции главной передачи и дифференциала заднего и переднего ведущего мостов подобны рассмотренным ранее.

Рис. 24. Управляемый ведущий мост

Крутящий момент от полусевой шестерни к ступице колеса передается с помощью внутренней 1 и наружной 2, соединенных шариковым синхронным шарниром. Вилки шарнира 3 и 4 соответственно изготовлены заодно с внутренней и наружной полуосью. В канавках вилок помещены четыре шарика 5, передающие момент. Шарик 6 устанавливается в сферические выемки вилок и центрирует их. Шарнир обеспечивает передачу момента при углах поворота до 30°.

Наружная полуось 2 жестко соединяется с фланцем 7, закрепленным к ступице колеса 8 с помощью шпилек 9. Ступица колеса с помощью двух конических подшипников 10 и 11 установлена на цапфе 12 поворотного кулака. Опорой цапфы 12 является сферическая чашка 13, которая крепится к кожуху полуоси (картер моста) 14 с помощью болтового соединения. Шкворень поворотной цапфы сделан разрезным и состоит из двух осей 15, неподвижно установленных в отверстиях чашек 13. На оси с помощью подшипников 16 устанавливается цапфа 12. Верхняя крышка выполнена заодно с верхним поворотным рычагом 17. К поворотной цапфе крепится щит тормозного механизма 18, а к ступице тормозной барабан 19 и диск колеса 20.

Поддерживающий (ведомый) мост переднеприводных автомобилей, прицепов и полуприцепов может быть выполнен с одинарными или сдвоенными колесами. Два или три моста полуприцепа, соединенные упругими и направляющими элементами подвески, образуют «тележки». Мосты, не соединенные конструктивными элементами подвески, называют одиночными.

В конструкции поддерживающих мостов автомобилей (рис. 25) отсутствуют главная передача, дифференциалы, полуоси и поворотные устройства. Балки (картеры) мостов и ступицы конструктивно подобны таким же элементам ведущих или управляемых мостов. Балка моста является наиболее важным конструктивным элементом. В настоящее время широко применяются балки с трубчатым, прямоугольным или двухтавровым сечениями. Цапфы ступиц могут быть приварены или установлены (запрессованы) в отверстия балок, или сформированы из обжатых концов балок. Концы балок с двухтавровым сечением могут быть обработаны под размеры цапф. Наиболее рациональным образом используется металл в балках трубчатых сечений с запрессованной цапфой. Балки прямоугольного сечения применяются как унифицированный элемент конструкции.

На рис. 25 приведена конструкция поддерживающего моста полуприцепа с балкой 1 (ось) трубчатого сечения и запрессованными цапфами 2. К балке приварены фланцы 3 для крепления диска 4 тормозного механизма и опорные площадки рессор 5.

Рис. 25. Поддерживающий мост полуприцепа

Ступицы 6 имеют обработанные поверхности для установки наружных колец конических подшипников 7. Наружные ребра 8 ступиц обеспечивают необходимую прочность и жесткость. К внутреннему фланцу 9 ступицы крепится тормозной барабан 10. Обод 11 внутреннего колеса устанавливается на коническую поверхность ребра ступицы. Обод 12 наружного колеса установлен на конических поверхностях ребер наружного фланца ступицы 13 и фиксируется с помощью прижимов 14 и гаек 15. Усилие затяжки гаек передается распорным кольцом 16, одновременно устанавливающим необходимое монтажное расстояние между шинами 17 сдвоенных колес.

Поворот колес на ребрах ступицы предотвращают упоры, приваренные к ободу. Крепление ступицы на подшипниках цапфы, их предварительный натяг и фиксация обеспечиваются гайкой 18 со стопорной шайбой 19 и контргайкой 20. Наружный торец ступицы закрыт крышкой 21 с прокладкой. Внутри ступицы установлен сальник 22, запрессованный в крышку 23.

Установка управляемых колес обеспечивается конструкцией повоповоротного устройства и выполняется в соответствии требованиями к их стабилизации при прямолинейном движении и повороте.

Стабилизация управляемых колес при движении ТС обеспечивается продольным γ и поперечным углами β наклона шкворня (рис. 26).

Рис. 26. Углы установки управляемых колес

При движении на автомобиль действуют силы, отклоняющие управляемые колеса от положения прямолинейного движения. Управляемые колеса должны возвращаться при отклонении в положение прямолинейного движения и сохранять это положение. Стабилизация управляемых колес за счет поперечного угла наклона шкворня называется статической.

Поперечный угол наклона шкворня (ось поворота) β при повороте колес приводит к увеличению высоты центра массы автомобиля, рис. 26, а. Например , при повороте управляемого колеса на 180°, высота центра масс автомобиля увеличивается на величину «h». При «отпущенном» рулевом колесе под действием силы веса колеса возвращаются в положение прямолинейного движения. Кроме того, поперечный наклон шкворня позволяет уменьшить плечо «с» сил, действующих в точке контакта колеса с опорной поверхностью (плечо «обкатки» ), снизить сопротивление повороту колеса и ударные нагрузки, возникающие при движении автомобиля. Угол β поперечного наклона шкворня для автомобилей составляет (6… 10)° .

Продольный наклон шкворня γ обеспечивает пересечение оси поворота колеса с опорной поверхностью в точке А на расстоянии «а» перед точкой контакта колеса (рис. 26, б). В результате при любом отклонении колеса от положения прямолинейного движения появляется момент силы сопротивления качению, возвращающий колесо в исходное положение. Сила сопротивления качению Fк увеличивается с увеличением скорости автомобиля V и пропорционально её квадрату, Fк =f(V2), поэтому угол γ обеспечивает «скоростную» стабилизацию управляемых колес. Угол продольного наклона шкворня γ для автомобилей не превышает величины (1… 4)° . Для устранения зазоров, появляющихся вследствие износа деталей поворотного кулака и подшипников ступицы, колеса автомобиля устанавливают с наклоном на угол α, измеряемый в поперечной плоскости, между плоскостью колеса и перпендикуляром, восстановленным из точки контакта, рис. 26, а.

Угол развала а обеспечивает постоянное действие на ступицу вдоль её оси составляющей F1 нормальной реакции силы веса Fz, приходящейся на колесо (рис. 26, а). Действующая сила F1 позволяет при движении автомобиля устранить имеющиеся зазоры и уменьшить динамические нагрузки на детали поворотного кулака. При наклоне верхней части колеса наружу, угол развала считают положительным. Угол α во многих конструкциях поворотных устройств не превышает (0… 1,5)° . В контакте колеса с опорной поверхностью, установленного с уг­лом развала а (рис. 27), возникает момент сил трения, поворачивающий отпечаток относительно плоскости вращения колеса на угол 8. В результате при предельной деформации шины деформационное скольжение переходит в относительное, что влияет на износ шин и устойчивость курсового движения автомобиля.

Рис. 27. Схема увода управляемого колеса, установленного с развалом

Для исключения этого явления управляемые колеса автомобиля устанавливают под некоторым углом в горизонтальной плоскости, называемым схождением, рис. 28.

Рис. 28. Схождение управляемых колес

Схождение колес Δ обычно задается как разность размеров А и Б, (Δ=Б-А), измеряемых на высоте их осей между крайними точками колесных дисков и может составлять (0… 12) мм. При такой установке управляемых колес в результате их вращения происходит смещение пятна контакта вдоль оси Y (рис. 29), при котором изменяется соотношения плеч l1, l2, сил трения Fтр и возникает момент, поворачивающий пятно контакта колеса относительно вертикальной оси и компен­сирующий поворот отпечатка контакта за счет угла схождения.

Рис. 29. Схема увода управляемого колеса

4. Приводы ведущих колес

При независимой подвеске, ведущие колеса перемещаются независимо относительно друг друга, а балка ведущего моста не может быть жесткой. В настоящее время конструкции трансмиссии с «разрезной» балкой ведущего моста практически не применяются, поэтому применение независимой подвески для ведущих колес требует изменения конструкции агрегатов трансмиссии. Ведущий мост автомобилей с независимой подвеской не является целостным механизмом, его агрегаты и узлы разобщены.

Главная передача с дифференциалом в собственном картере крепится к несущей системе автомобиля, а ступица или поворотный кулак к конструктивным элементам направляющего устройства подвески. Вместо полуосей, не приспособленных для передачи крутящего момента при относительных перемещениях ведущих колес и главной передачи, применяются карданные передачи, называемые «привод ведущих колес». Конструкция привода ведущих неуправляемых и управляемых колес в этих случаях определяется типом подвески автомобиля и получается сложнее, чем в неразрезном мосте. Карданная передача привода состоит из нескольких валов, соединенных шарнирами различных типов и компенсатором изменения расстояния между узлами привода при деформации упругого элемента подвески.

При независимой подвеске неуправляемых ведущих колес (рис. 30) картер 1 главной передачи жестко или с помощью резиновых упругих втулок крепится к раме (кузову) 2 автомобиля.

Рис. 30. Схема привода неуправляемых ведущих колес

Крутящий момент от корпуса дифференциала 3 и сателлиты 4 передается на полуосевые шестерни 5, жестко закрепленные к внутренней полуоси 6. Промежуточный карданный вал 9 с шарнирами 8 и 10 передает крутящий момент на наружную полуось 11. Длина карданной передачи, изменяющаяся при деформации упругого элемента подвески 15, компенсируется подвижным шлицевым соединением 7 внутренней 6 и промежуточной 9 полуосей. Ведомая крестовина наружного карданного шарнира 10 жестко соединена с наружной полуосью 11, к которой с помощью неподвижного соединения крепится фланец 12. Крутящий момент от фланца передается на ступицу 13 и ведущие колеса 14.

При независимой подвеске управляемых ведущих колес картер 1 главной передачи жестко или с помощью резиновых упругих втулок крепится к раме (кузову) 2 автомобиля (рис. 31).

Рис. 31. Схема привода управляемых ведущих колес

Крутящий момент от корпуса дифференциала 3 и сателлиты 4 передается на полуосевые шестерни 5, жестко закрепленные к внутренней полуоси 6. Промежуточный карданный вал 9 с шарнирами 8 и 10 передает крутящий момент на наружную полуось 12. Шлицевое подвижное соединение 7 обеспечивает компенсацию длины карданной передачи 9, изменяющейся при деформации упругого элемента 11. Ведомая крестовина наружного карданного шарнира 10 жестко соединена с наружной полуосью 12, установленной в подшипниках наружного корпуса 16 поворотного кулака. Внутренняя часть корпуса поворотного кулака с опорами 17 и 18 шкворней 19 неподвижно крепится к деталям направляющего устройства подвески. Крутящий момент от фланца 13 передается на ступицу 14 и ведущие колеса 15.

Просмотров: 166

Ведущие мосты автомобилей КрАЗ

24.01.2012 #КРАЗ # Мост передний # Мост средний # Мост задний # Мост

Ведущие мосты автомобилей КрАЗ

Мосты автомобиля служат для поддержания рамы и кузова, также для передачи от них на колеса вертикальной нагрузки, и передачи от колес на раму толкающих, тормозных и боковых усилий.

За последние годы Кременчугский автомобильный завод значительно повысил ресурс ведущих мостов. Многочисленные исследования, проведённые КрАЗ, КАДИ и НАМИ, повысили ресурс мостов с 70–75 тыс. км до 150 тыс. км.

Для повышения ресурса ведущих мостов серийных автомобилей КрАЗ проводят подборы и испытания оптимальных вариантов шестерен. Для повышения прочностных показателей изменяют конструкции деталей в пределах компоновочных габаритов серийных мостов. На производстве проводятся конструкторско-технологические мероприятия по увеличению надежности передних ведущих мостов полноприводных автомобилей. Активно применяются новые методы обработки и повышения точности изготовления деталей. Для перспективных моделей автомобилей КрАЗ разработана и испытана новая конструкция ведущих мостов проходного типа, обладающая высокой безотказностью.

Безотказность ведущих мостов автомобилей КрАЗ имеет особое значение. Если поломка других систем не влечёт за собой большой объем ремонтно-восстановительных работ, то при поломке шестерен или деталей дифференциала необходим демонтаж редуктора, что вызовет длительный простой автомобиля.

Опыт эксплуатации подтверждает долговечность ведущих мостов автомобилей КрАЗ-255Б и КрАЗ-255Л, работающих в исключительно тяжелых дорожных условиях (бездорожье, лесоразработки), которая составляет не менее 100–120 тыс. км, что является вполне приемлемым для автомобилей такого типа.

А на автомобилях КрАЗ-260 и КрАЗ-643701 установлено три ведущих моста: передний, средний и задний.

Мосты КрАЗ-643701 отличаются от мостов автомобилей семейства КрАЗ-260 конструкцией ступиц, отсутствием деталей регулирования давления воздуха в шинах, а также наличием межосевого дифференциала на среднем мосту.

Задний и средний мост на всех автомобилях КрАЗ объединены балансирной подвеской и отличаются один от другого картером моста, валом ведущей конической шестерни главных передач, деталями привода заднего моста.

На сегодняшний день ХК «АвтоКрАЗ» внедряет в производство программу, которая позволит повысить уровень ресурса ведущих мостов не менее чем до 200 тыс. км. В программе предусматривается замена шариковых подшипников дифференциала на роликовые подшипники. Они подобраны так, чтобы подшипники были взаимозаменяемы с подшипниками исходной конструкции. По результатам испытаний установлено, что долговечность автомобилей с роликовыми подшипниками дифференциала более чем в 2 раза превышает долговечность шариковых подшипников, при этом значительно улучшается работа главной передачи и возрастает ресурс шестерен и других деталей.

В программе также предусмотрено введение в сателлит дифференциала бронзовой втулки, что полностью исключит схватывание шипов крестовин. Замена заклепочного соединения чашек дифференциала с ведомой цилиндрической шестерней на болтовое соединение значительно улучшит ремонтопригодность дифференциала.

Также ХК «АвтоКрАЗ» проводит поисковые работы по применению цилиндрических косозубых шестерен в редукторе. Первые испытания опытных образцов редуктора с цилиндрическими косозубыми шестернями показали, что он работает без ремонта 200 тыс. км. А контрольная разборка редуктора после пробега показала, что все детали находятся в удовлетворительном состоянии.

Применяемость мостов КрАЗ

МодельПередний мост (Ось)Задний мостСредний мост
КрАЗ 260260-2300012-10260-2400012-10260-2500012-10
КрАЗ 260В260-2300012-10260-2400012-10260-2500012-10
КрАЗ 260Г260-2300012-10260-2400012-10260Г-2500012
КрАЗ 6322260-2300012-10260-2400012-10260-2500012-10
КрАЗ 63221260-2300012-10260-2400012-10260-2500012-10
КрАЗ 644365032-23000126437-2400012-306437-2500012-30
КрАЗ 6444250-2400015-01250-2500015-01
КрАЗ 6446260-2300012-10260-2400012-10260-2500012-10
КрАЗ 644315133В2 (Ось)64431-240001264431-2500012
КрАЗ 644301650321-2300012643701-2400012-30643701-2500012-30
КрАЗ 6510250-2400015-01250-2500015-01
КрАЗ 650535133В2 (Ось)65055-240001265055-2400012
КрАЗ 650555133В2 (Ось)65055-240001265055-2500012
КрАЗ 65101250-2400015-01250-2500015-01
КрАЗ 6505315133В2 (Ось)650551-2400012650551-2500012
КрАЗ 651001250С-2400015-01250С-2500015-01
КрАЗ 650321650321-2300012643701-2400012-30643701-2500012-30
КрАЗ 6503265032-23000126437-2400012-306437-2500012-30

Информация о задних мостах автомобилей КрАЗ

Задний мостРедуктор 3. М.Шестерня ведущая Z =Шестерня ведомая Z =Фланец
6437-2400012-30260-2402010-20260-2402110-10 Z=12260-2402120-10 Z=51260-2502138-10
6437-2400012-40260-2402010-10260-2402110-10 Z=12260-2402120-10 Z=51260-2502138-02
64371-2400012260-2402010-10260-2402110-10 Z=12260-2402120-10 Z=51260-2502138-02
643701-2400012260-2402010-10260-2402110-10 Z=12260-2402120-10 Z=51260-2502138-02
6125С4-2400012-0006125С4-2402010-0006125С4-2402110-000 Z=146125С4-402120000 Z=49260-2502138-10
Задний мостПрименяется ступица
6437-2400012-3065055-3104006
6437-2400012-4065055-3104006
64371-240001264371-3104006
643701-24000126505-3104006
6125С4-2400012-00065055-3104006

Примечание: Автомобили с мостами 6125С4-2400012-000, 6125С4-2400012 серийно не изготавливались.

Схемы мостов КрАЗ

Передний мост
260-2300012-10
Задний мост
260-2400012-10
Средний мост
260-2500012-10
Передний мост
65032-2300012
Задний мост
6437-2400012-30
Средний мост
6437-2500012-30
 Задний мост
250-2400015-01
Средний мост
250-2500015-01
 
 Задний мост
64431-2400012
Средний мост
64431-2500012
 
Передний мост
650321-2300012
Задний мост
643701-2400012-30
Средний мост
643701-2500012-30
 Задний мост
65055-2400012
Средний мост
65055-2400012
 
 Задний мост
65055-2400012
Средний мост
65055-2500012
 
 Задний мост
650551-2400012
Средний мост
650551-2500012
 
 Задний мост
250С-2400015-01
Средний мост
250С-2500015-01
 

Другие статьи

#Стойка стабилизатора Nissan

Стойка стабилизатора Nissan: основа поперечной устойчивости «японцев»

22. 06.2022 | Статьи о запасных частях

Ходовая часть многих японских автомобилей Nissan оснащается стабилизатором поперечной устойчивости раздельного типа, соединенным с деталями подвески двумя отдельными стойками (тягами). Все о стойках стабилизатора Nissan, их типах и конструкции, а также о подборе и ремонте — читайте в данной статье.

#Ремень приводной клиновой

Ремень приводной клиновой: надежный привод агрегатов и оборудования

15.06.2022 | Статьи о запасных частях

Для привода агрегатов двигателя и в трансмиссиях различного оборудования широко применяются передачи на основе резиновых клиновых ремней. Все о приводных клиновых ремнях, их существующих типах, особенностях конструкции и характеристиках, а также о правильном выборе и замене ремней — читайте в статье.

Барабан тормозной ГАЗ: управляемость и безопасность горьковских автомобилей

08.06.2022 | Статьи о запасных частях

Тормозные системы большинства ранних и актуальных моделей автомобилей ГАЗ оснащаются колесными механизмами барабанного типа. Все о тормозных барабанах ГАЗ, их существующих типах, конструктивных особенностях и характеристиках, а также о выборе, замене и обслуживании данных деталей — читайте в статье.

#Палец поршневой

Палец поршневой: прочная связь поршня и шатуна

02.02.2022 | Статьи о запасных частях

В любом поршневом двигателе внутреннего сгорания присутствует деталь, соединяющая поршень с верхней головкой шатуна — поршневой палец. Все о поршневых пальцах, их конструктивных особенностях и способах установки, а также о верном подборе и замене пальцев различных типов подробно рассказано в статье.

Вернуться к списку статей

Ведущие мосты колесных и гусеничных тракторов

_____________________________________________________________________________

_____________________________________________________________________________

____________________________________________________________________________________________

Ведущие мосты служат для передачи крутящего момента от коробки передач ведущим колесам (звездочкам) трактора. В зависимости от конструкции колесные тракторы могут иметь один ведущий мост — задний или два ведущих моста — задний и передний; в этом случае трактор имеет повышенную проходимость. Основными механизмами ведущих мостов колесных тракторов являются главная передача, дифференциал, конечные передачи, тормоза, полуоси.

Техобслуживание и ремонт тракторов

У гусеничных тракторов вместо дифференциала устанавливается механизм поворота, которым могут быть рулевые муфты поворота (бортовые фрикционы) или планетарный механизм (у тракторов ДТ-75, Т-4А). Главная передача служит для увеличения передаточного числа силовой передачи крутящего момента на последующие механизмы к ходовой части. Главная передача представляет собой пару конических шестерен или пару цилиндрических шестерен (Т-25, Т-40, Т-16М).

Дифференциал — это планетарный механизм, передающий вращение с главной передачи к конечной и автоматически обеспечивающий разную скорость вращения ведущих колес при повороте и езде по неровному пути. Принцип действия дифференциала может быть рассмотрен на примере двух зубчатых реек, лежащих на одной плоскости и связанных шестерней.

Если обе рейки имеют одинаковое сопротивление передвижению по плоскости, то при перемещении оси шестерен на расстояние силой обе рейки пройдут (вследствие зацепления зубьев шестерен и реек) одинаковый путь, равный с одинаковой скоростью, при этом шестерня не будет вращаться вокруг своей оси.

Если же одна из реек (например, правая) будет иметь большее сопротивление передвижению, то при перемещении оси шестерня, упираясь в зубья правой рейки, начнет поворачиваться вокруг своей оси, вследствие чего перемещение левой рейки будет ускорено и она передвинется на большее расстояние.

Если же правую рейку прижать к плоскости так, чтобы она не передвигалась совсем, то шестерня, перекатываясь по зубьям неподвижной рейки, ускорит свое вращение вокруг оси и перемещение левой рейки, причем левая рейка будет проходить путь в 2 раза больше, чем ось шестерни. Таким образом, при постоянной скорости перемещения оси шестерни рейки будут перемещаться с разной скоростью в зависимости от их сопротивления передвижению.

Конструктивно дифференциал выполнен следующим образом. В корпусе закреплена крестовина, на которой свободно вращаются конические сателлиты. С двух сторон в зацепление с сателлитами входят полуосевые конические шестерни. Последние шлицами соединены с полуосями. От полуосей вращение передается через конечные передачи на ведущие колеса.

В данной конструкции роль оси, к которой прикладывается сила, выполняет крестовина, полуосевые шестерни — роль реек, а сателлиты — роль шестерни, заключенной между рейками. При прямолинейном движении трактора по ровной поверхности ведущие колеса трактора проходят равный путь и их сопротивление одинаковое.

Вращение от ведомой шестерни главной передачи передается корпусу и через крестовину сателлитам, которые упираются своими зубьями в полуосевые шестерни с одинаковой силой и вращают их с одинаковой скоростью, при этом сателлиты, вращаясь вместе с крестовиной и корпусом, не вращаются вокруг своих осей.

При повороте трактора внутреннее к центру поворота колесо испытывает большее сопротивление почвы и, замедляя движение, проходит меньший путь. Поэтому соединенная с этим колесом полуось и полуосевая шестерня оказывают повышенное сопротивление сателлитам. Сателлиты начинают перекатываться по этой шестерне, вращаясь вокруг своих осей, и сообщают другой полуосевой шестерне дополнительную скорость.

Наружное к центру поворота колесо, соединенное с этой полуосью, также начинает вращаться быстрее. В этом случае сателлиты вращаются с крестовиной и корпусом и одновременно вокруг своих осей. Если внутреннее колесо дополнительно притормозить, то скорость наружного колеса увеличится, благодаря чему поворот трактора становится более крутым.

Принцип действия, на основании которого работает дифференциал, такой: колесо, получающее от почвы большее сопротивление, приостанавливается, а другое, имеющее меньшее сопротивление, увеличивает частоту вращения, при определенных условиях вызывает отрицательное явление. Так, если одно ведущее колесо попадает на рыхлый или скользящий грунт, то оно начинает буксовать, так как к другому колесу, находящемуся на твердом грунте, в то время подводится небольшой крутящий момент.

В результате трактор может остановиться или его проходимость снижается, поэтому в этих условиях необходимо выключить дифференциал. Для этой цели на тракторах предусмотрены механизмы блокировки дифференциала. Чтобы сблокировать дифференциал, достаточно одну из полуосей соединить с корпусом дифференциала, например, с помощью передвижной зубчатой муфты, переключаемой рычагом.

У некоторых тракторов дифференциал блокируется соединением полуосей ведущих колес. У отдельных тракторов процесс включения и выключения механизма блокировки дифференциала происходит автоматически. Такая блокировка дифференциала с гидравлическим приводом применяется на тракторах МТЗ-80 и МТЗ-82. На ряде колесных тракторов с целью уменьшения буксования ведущих колес применяют самоблокирующиеся дифференциалы (Т-150К, К-701).

Механизмы поворота гусеничных тракторов

Поворот гусеничного трактора производится отключением от силовой передачи той гусеницы, в сторону которой необходимо повернуть трактор. Для крутого поворота отключенную гусеницу притормаживают, и трактор поворачивается на месте. Для отключения гусеницы от силовой передачи на тракторах Т-74, Т-54В, Т-70С используются фрикционные муфты поворота (бортовые фрикционы), на тракторах ДТ-75-М, Т-4А — планетарные механизмы, на тракторе Т-150 функции механизма поворота выполняет коробка передач.

Фрикционные муфты поворота представляют собой многодисковые сухие, постоянно замкнутые муфты сцепления, расположенные на концах ведущего вала заднего моста. На конце вала заднего моста на шлицах закрепляется ведущий барабан с наружными зубцами, на которые надеты ведущие диски. Между ведущими дисками устанавливаются ведомые диски, на наружные зубцы которых надевается ведомый барабан, который соединен фланцем с валом ведущей шестерни конечной передачи.

Весь комплект дисков зажимается между фланцем ведущего барабана и нажимной тарелкой посредством пружин, надетых на шпильки и закрепленных в сжатом состоянии. Пружины, упираясь одним концом в ведущий барабан и стремясь разжаться, другим концом давят на тарелки шпилек и перемещают нажимную тарелку к дискам. При этом ведущие и ведомые диски оказываются постоянно сжатыми и крутящий момент передается с главной передачи на вал заднего моста, затем с него на ведущий барабан и ведущие диски.

За счет трения вращение с ведущих дисков передается на ведомые диски и ведомый барабан и далее на конечную передачу. Для поворота трактора необходимо отключить соответствующую гусеницу от силовой передачи, то есть выключить правую или левую муфту в зависимости от того, в какую сторону нужно повернуть трактор. Включение и выключение муфт поворота осуществляются механизмом управления.

Воздействие тракториста на рычаг управления (в кабине трактора) передается через промежуточные рычаги к тягу на вильчатый выключающий рычаг, который через упорный подшипник отводит нажимную тарелку от ведущего барабана и сжимает пружины, при этом ведомые и ведущие диски отойдут друг от друга и муфта выключится. При выключении муфты трение между дисками исчезает и крутящий момент на ведомые диски и ведомый барабан не передается.

Отключенная гусеница замедляет свое движение или останавливается полностью, и трактор поворачивается в сторону остановленной гусеницы. Для производства крутого поворота на ведомый барабан муфты надета тормозная лента. Управление тормозом осуществляется через тягу и рычаг педалью. Чтобы осуществить крутой поворот, например влево, необходимо выжать левый рычаг управления муфтой и нажать на левую педаль тормоза, а после производства поворота отпустить сначала педаль и затем рычаг.

Планетарный механизм поворота представляет два симметрично расположенных одинаковых планетарных механизма управления правой и левой гусеницами. Каждый механизм состоит из корпуса, внутри которого за одно целое с ним выполнены две коронные шестерни. Снаружи к корпусу прикреплена ведомая шестерня главной передачи. В зацепление с коронными шестернями входят сателлиты, насаженные на осях, водила.

Водила соединены с внутренними концами полуосей, на наружных концах которых устанавливаются ведущие шестерни конечных передач. На каждой полуоси на шлицах установлены тормозные шкивы (остановочные тормоза). Солнечные шестерни, внутри которых проходят полуоси, входят в зацепление с сателлитами. Таким образом, сателлиты находятся в зацеплении с солнечной и коронной шестернями одновременно.

На ступицах солнечных шестерен устанавливаются тормозные шкивы. Шкивы тормозов солнечных шестерен охватываются лентами, а шкивы остановочных тормозов — лентами. Тормоза солнечной шестерни включаются и выключаются рычагом через систему тяг и рычагов, а тормоза остановочные — педалью.

Рычаги и педали установлены в кабине трактора. Когда рычаг отпущен, то тормоза солнечной шестерни затянуты усилием пружины. На схеме представлен корпус с левым планетарным механизмом, осуществляющий привод и выключение левой гусеницы трактора. Правая сторона имеет аналогичную конструкцию. Планетарный механизм располагается в среднем отделении заднего моста, а тормоза управления — в боковых отсеках.

Работа механизма. При движении трактора по прямой рычаги и педали опущены, при этом тормоза солнечных шестерен затянуты усилием пружин и обе солнечные шестерни (правая и левая) неподвижны. Крутящий момент с с шестерни главной передачи передается на корпус планетарного механизма. При вращении корпуса и коронных шестерен приводятся во вращение сателлиты, которые обкатываются по неподвижным солнечным шестерням и передают крутящий момент через оси водилам и далее на полуоси, конечные передачи и гусеницы.

Для поворота трактора необходимо переместить левый или правый, в зависимости от направления поворота, рычаги на себя, при этом лента освобождает тормоз и солнечную шестерню и сателлиты начинают ее вращать в противоположную сторону вращения коронной шестерни. Усилие на водило не передается, и оно вместе со своей полуосью останавливается.

Гусеница отключается от силовой передачи, и трактор поворачивается, так как вторая гусеница продолжает движение. Для крутого поворота трактора необходимо после выключения тормоза солнечной шестерни (рычагом) затормозить полуось остановочным тормозом, то есть нажать на педаль. По сравнению с фрикционными муфтами планетарный механизм более компактный, надежнее в работе и долговечнее.

Конечная передача трактора служит для окончательного снижения числа оборотов и увеличения крутящего момента ведущих колес. Она представляет шестеренчатые редукторы с цилиндрическими шестернями постоянного зацепления или у некоторых тракторов (Т-150К и К-701) выполнена в виде планетарного механизма.

Тормоза служат для быстрой остановки трактора, снижения скорости, выполнения крутых поворотов. По форме трущихся поверхностей тормоза подразделяются на ленточные, дисковые и колодочные. Простой ленточный тормоз используется на шасси Т-16М, действует следующим образом. При нажатии на педаль тяга, перемещаясь вправо, поворачивает двуплечий рычаг, нижний конец которого, перемещаясь в противоположную сторону, затягивает ленту с фрикционной накладкой на шкиве и вал затормаживается при незначительном нажатии на педаль или полностью останавливается при сильном нажатии. Регулировка тормоза производится гайкой, а провисание ленты — винтом.

У ленточного тормоза плавающего типа оба конца тормозной ленты подвижны и соединены с трехплечим рычагом пальцами. Верхнее плечо рычага соединено тягой с педалью. При нажатии на педаль трехплечий рычаг поворачивается и в зависимости от направления вращения один из пальцев становится неподвижным, а другой палец, вращаясь вместе с рычагом вокруг неподвижного пальца, затягивает ленту и затормаживает шкив и вал.

Тормоза плавающего типа устанавливаются на тракторах Т-25А, ДТ-75М, Т-4А. Колодочные тормоза используются на тракторах К-701, Т-150К, ЮМЗ-6. Тормоз состоит из барабана, жестко укрепленного на валу. Внутри барабана установлены две колодки с фрикционными накладками, каждая из которых одним концом закреплена на неподвижных шарнирах, а другими упираются в разжимной кулак. Колодки стянуты пружинами и удерживаются в расторможенном состоянии.

При нажатии на педаль усилие передается через тягу, поворотный рычаг и кулак разводит колодки и прижимает их к внутренней стенке барабана и затормаживает барабан и вал. Колодочные тормоза могут иметь механический, гидравлический и пневматический приводы.

Дисковые тормоза применяются на тракторах МТЗ-80 и МТЗ-82. На шлицах вала установлены два соединительных диска с фрикционными накладками, между которыми помещены нажимные диски. Диски соединены с механизмом управления тормозами. Между нажимными дисками установлено по три
разжимных шарика, равномерно расположенных по окружности. Шарики входят в наклонные гнезда, выполненные на внутренних поверхностях нажимных дисков. Ушки каждого нажимного диска серьгами и тягой соединены с педалью.

При нажатии на педаль тяга перемещается вверх и через серьги поворачивает нажимные диски относительно друг друга, что вызывает перекатывание шариков по наклонным поверхностям гнезд, при этом шарики, выходя из углублений, разжимают нажимные диски. Нажимные диски прижимают фрикционные накладки соединительных дисков к неподвижным поверхностям картера и затормаживают их и вал силовой передачи. Регулируется тормоз гайкой тяги.

_____________________________________________________________________________

__________________________________________________________________________

Сервис и регулировки МТЗ-82

  • Органы управления и приборы
  • Работа с сельхозмашинами
  • Техническое обслуживание дизеля Д-243
  • Регулировки сцепления
  • Рулевое управление
  • Тормоза трактора Беларус
  • Вал отбора мощности ВОМ
  • Передний мост
  • Ремонт переднего ведущего моста
  • Гидравлическая система и задняя навеска
  • Электрооборудование
  • Техническое обслуживание

__________________________________________________________________________

Эксплуатация и сервис МТЗ-82. 1, 80.1, 80.2, 82.2

  • Органы управления и приборы
  • Управление коробкой передач и ВОМ
  • Управление задней навеской
  • Элементы кабины
  • Элементы электрооборудования
  • Сцепление
  • Коробка передач
  • Управление КПП и ходоуменьшителем
  • Реверс-редуктор
  • Задний мост трактора Беларус
  • Блокировка дифференциала заднего моста
  • Задний вал отбора мощности
  • Тормоза трактора Беларус
  • Пневмосистема
  • ПВМ с коническими колесными редукторами
  • ПВМ с планетарно-цилиндрическими колесными редукторами
  • Привод ПВМ
  • Ходовая система
  • Гидрообъемное рулевое управление
  • Гидроусилитель рулевого управления
  • Гидравлическая навесная система
  • Регулировки задней навески
  • Кабина Беларус
  • Техническое обслуживание
  • Обслуживание двигателя
  • Техобслуживание трансмиссии
  • Сервисное обслуживание ПВМ
  • Обслуживание гидросистемы и рулевого управления
  • Обслуживание переднего моста
  • Обслуживание пневмосистемы и тормозов

Ремонт МТЗ-80

  • Ремонт головки блока цилиндров
  • Ремонт поршневой группы Д-240
  • Ремонт топливной аппаратуры
  • Ремонт пускового двигателя
  • Ремонт рулевого управления
  • Ремонт переднего моста
  • Ремонт сцепления и понижающего редуктора
  • Ремонт КПП
  • Ремонт заднего моста
  • Ремонт ВОМ
  • Ремонт гидросистемы задней навески
  • Ремонт электрооборудования

Обслуживание и эксплуатация МТЗ-1221

  • Управление и приборы
  • Коробка передач
  • Сцепление
  • Обслуживание двигателя Д-260
  • Задний мост
  • Рабочие тормоза
  • Пневмооборудование
  • Вал отбора мощности
  • Передний ведущий мост
  • Навесная гидросистема
  • Электронное управление задней навеской
  • Заднее навесное устройство
  • Рулевое управление

Техобслуживание и эксплуатация МТЗ-320

  • Органы управления и приборы
  • Дизельный двигатель
  • Сцепление и КПП
  • Задний мост
  • Тормоза
  • Задний вал отбора мощности
  • Передний ведущий мост
  • Рулевое управление
  • Навесное и сцепное устройство
  • Гидросистема
  • Электрооборудование
  • Агрегатирование

Эксплуатация и сервис тракторов

  • Блок-картер и кривошипно-шатунный механизм
  • Механизм газораспределения
  • Система питания дизельных двигателей
  • Система регулирования тракторных двигателей
  • Система охлаждения тракторных двигателей
  • Система пуска дизелей
  • Силовые передачи тракторов
  • Трансмиссия трактора Т-150, Т-150К
  • Ведущие мосты колесных и гусеничных тракторов
  • Ходовая часть и управление трактора
  • Ходовая и рулевое управление колесных тракторов

Ведущие мосты

Вы здесь

  • Главная »
  • Сельхозтехника »
  • Тракторы »
  • Ведущие мосты

На форуме

В блогах

  • Беспривязное содержание скота в Швеции
  • Как содержали индеек 100 лет назад
  • Куриные яйца: вред и польза. Употребление куриной скорлупы.
  • Сколько стоит построить коровник

В статьях

Ведущий мост трактора объединяет группу механизмов, которые передают крутящий момент от коробки передач к ведущим колесам. Задние мосты у всех тракторов ведущие. У некоторых колесных тракторов (МТЗ-52, Т-40А) ведущими являются и передние мосты.

Схема заднего моста колесного трактора:

1 — тормоза; 2— конические шестерни промежуточной передачи; 3 — вторичный вал коробки передач; 4 — шестерни конечной передачи; 5 — ведущее колесо; 6 — полуось; 7 — дифференциал

Схема заднего моста колесного трактора показана на рис. Вращение от вторичного вала 3 коробки передач передается через конические шестерни 2 промежуточной передачи на дифференциал 7 и далее через полуоси 6 и шестерни 4 конечных передач — ведущим колесам 5. Тормоза 1 обеспечивают как совместное, так и раздельное торможение ведущих колес.

Передний ведущий мост по схеме передачи крутящего момента подобен заднему. Однако у переднего ведущего моста есть устройства, которые позволяют поворачивать колеса относительно вертикальной оси, что необходимо для управления трактором.

В задних мостах изучаемых гусеничных тракторов дифференциала нет, а имеются механизмы управления: или фрикционные муфты, или планетарные механизмы.
 

Виды сельскохозяйственной деятельности:

‹ Правила пользования и ухода за коробками передач и увеличителями крутящего момента Вверх Дифференциал, тормоза и конечные передачи ›

Сохранить материал к себе

Рекомендуемые статьи

Похожие материалы

  • Передние ведущие мосты колёсных тракторов
  • Запчасти на мосты и полурамы тракторов К-700, К-701
  • КПП и мосты К-700А, К-701, К-702, ГТР К-702, К-703, К-744
  • Задние мосты гусеничных тракторов с планетарными механизмами поворота
  • Ведущие предприятия АПК Республики Бурятия принимают участие в Всероссийском конкурсе «100 лучших товаров в России 2014 года»
  • Импортозамещение и экологизацию кормопроизводства обсудят ведущие эксперты
  • Ведущие агрохолдинги России получат сверхприбыли.

В видео

Линия по дроблению и калибровке чеснока видео

Комбайн для уборки чеснока двухрядный КУ-2

Протравитель семян сои Исток

Сажалка для чеснока 4-хрядная с междурядьем 32 см

Как посадить курицу на яйца? Просто!

Обзор нашего нового дома за 80 000 р

Все видео

В объявлениях

Труба ПМТ-150, сборно-разборный трубопровод для полива
Труба ПМТП/СРТ/МСРТ/ПМТ/ПМТБ магистральный трубопровод
Труба оцинкованная для полива ПМТП-150, ПМТ-150, сборно-разборный трубопровод
Быстросборный полевой магистральный трубопровод для полива ПМТП-150/ПМТ-150/ПМТ-100/ПМТБ-200/СРТ/МСРТ для полива
Сборная труба для полива ПМТП-150, ПМТ-150, ПМТ-100, СРТ, МСРТ, сборно-разборный трубопровод для орошения
Труба для полива ПМТБ-200, сборноразборная для полива

Я-фермер

Ваше мнение

В ЛПХ и КФХ

ФХ «Аделаида»
АПФК БИОПРОМ — производство высокобелковых кормовых добавок
Дизайн студия Африка — решение полиграфических задач, в области животноводства, растениеводства, эстетики сельского хозяйства
КФХ Хищенко Л. М. — выращивание зерновых культур и смешанное сельское хозяйство

Главное меню

Что такое ведущий мост?

14 марта 2019 г.

Содержание

01.Что такое ось? 07. Задний ведущий мост
02. Корпус оси 08. Двух-, четырех- и полноприводные мосты
03.Что такое вал? 09. Пыльники ведущего моста
04.Что такое дифференциал? 10. Обслуживание ведущего моста
05.Что такое ШРУС? 11. Стоимость ремонта оси
06. Передний ведущий мост 12. Техническое обслуживание ведущего моста

Содержание

01.Что такое ось? 02.Корпус оси 03.Что такое вал? 04.Что такое дифференциал? 05.Что такое ШРУС? 06. Передний ведущий мост 07. Задний ведущий мост 08. Двух-, четырех- и полноприводные мосты 09. Пыльники ведущего моста 10. Обслуживание ведущего моста 11. Стоимость ремонта оси 12.Техническое обслуживание ведущего моста

00.

Введение

Ведущая ось представляет собой разъемную ось с универсальными шарнирами (шарниры UV) и дифференциалом между двумя полуосями. Это ключевой компонент трансмиссии транспортного средства и относится к оси или приводным валам ведущих колес транспортного средства. Компоненты, из которых состоит ведущая ось, также могут рассматриваться как компоненты других систем трансмиссии; поскольку практически все компоненты трансмиссии работают вместе, чтобы заставить автомобиль двигаться.

Тем не менее, тем, кто не слишком хорошо знаком с устройством автомобиля, может быть легко спутать ведущую ось с другими ключевыми компонентами, составляющими трансмиссию автомобиля. Прежде чем узнать больше о ведущих мостах и ​​о том, как они работают, важно понять несколько компонентов, из которых состоит весь ведущий мост, например:

  • Ось
  • Вал (приводной вал)
  • Дифференциал

01.

Что такое ось?

Ведущая ось является важным компонентом автомобиля, который простирается от дифференциала до шины. Как правило, ведущие мосты заключены в картер моста , который обеспечивает дополнительную защиту детали и позволяет ей работать намного эффективнее. Их можно найти как на передне-, так и на заднеприводных автомобилях, и они необходимы для работы как передней, так и задней оси. Вполне вероятно, что вы уже знаете о ведущей оси, даже не подозревая об этом, поскольку ось CV или ось постоянной скорости технически может считаться ведущей осью. Мосты CV действуют так же, как ведущие мосты, поскольку они оба передают мощность от коробки передач к шине.

Хотите ли вы получить включенное ознакомительное обслуживание при регистрации в новой политике?

Щелкните здесь, чтобы получить дополнительную информацию!

Прежде чем перейти непосредственно к деталям, связанным с любой сборкой оси , важно сначала узнать само определение оси . Ось представляет собой стержень или шпиндель , который проходит через центр колеса или группы колес. Стержень или шпиндель оси могут быть сконструированы таким образом, чтобы оставаться в фиксированном положении или вращаться в зависимости от типа транспортного средства, для которого предназначена ось. Оси классифицируются как 9Ведущая ось 0069 или мертвая ось . Мертвые оси также могут называться «ленивые оси ». Что касается автомобильной оси, то ось может быть установлена ​​в следующих двух вариантах:

  • Ось крепится к колесам. При закреплении на колесах ось может вращаться вместе с колесами, поддерживая каждый оборот.
  • Ось крепится к автомобилю. При закреплении на самом транспортном средстве колеса транспортного средства будут вращаться вокруг оси, а не вместе с осью.

Источник: Goodheart-Willcox Co., Inc.

Ведущие мосты

Ведущие мосты используются для передачи мощности по всему компоненту. Они отвечают за привод колес, к которым они прикреплены. Несмотря на то, что они спроектированы как движущаяся часть, некоторые ведущие мосты также могут использоваться для поддержки веса автомобиля. При осмотре переднеприводной трансмиссии ведущие мосты отвечают за управление транспортным средством. В зависимости от автомобиля некоторые могут использовать ведущую заднюю ось, которая также отвечает за рулевое управление.

Источник: Integrated Publishing

Наиболее распространенный тип легковых автомобилей содержит ведущие мосты только в задней части узла, в то время как в полноприводных автомобилях ведущими являются как передний, так и задний мосты. Шестиколесные автомобили содержат три оси, все из которых являются ведущими.

Неподвижные мосты

Неподвижные мосты используются исключительно в качестве опоры для части транспортного средства, обеспечивая при этом крепление колесного узла транспортного средства. Как правило, мертвые оси находятся в передней части коммерческих грузовиков и седельных тягачей. Почти у всех обычных легковых автомобилей отсутствует передний мост, так как они используют независимую подвеску передних колес. Коммерческие автомобили редко полагаются на мертвую ось.

Неподвижная ось технически не входит в состав частей трансмиссии и не имеет прикрепленного к ней дифференциала, поскольку это свободно вращающаяся ось, которая используется только тогда, когда на нее возложен большой вес. Они устанавливают колеса, подшипники и даже шестерни в некоторых установках ведущего моста.

Неподвижные мосты остаются синхронизированными с самой трансмиссией и имеют решающее значение для коммерческих автомобилей, в которых они используются. Несмотря на то, что они не передают мощность, как ведущие мосты, их важность заключается в том, что они несут ответственность за само колесо.

02.

Корпус моста

Корпус моста Корпуса изготавливаются цельными или разъемными. Корпус оси с разъемной конструкцией многие обычно называют «корпусом банджо », поскольку они имеют сходство с инструментом банджо. В центральном корпусе предусмотрены как переднее, так и заднее отверстия кожуха моста. Корпус дифференциала закрывает переднее отверстие, а сферическая крышка закрывает заднее отверстие.

Он несет ответственность за вес транспортного средства и, как правило, является очень тяжелым компонентом. Грузовые автомобили большой грузоподъемности и грузовики с прицепами имеют корпус моста, который тяжелее, чем корпус обычных коммерческих автомобилей, поскольку они предназначены для перевозки большого веса.

Каркас моста в грузовиках малой грузоподъемности может быть изготовлен из чугуна и литой стальной трубы. Корпуса дифференциала и главной передачи, как правило, представляют собой литые и обработанные узлы, а сам картер моста представляет собой сварные или экструдированные стальные трубы.

Существует несколько компонентов, которые могут быть приварены к корпусу моста, например: крепежные фланцы , тормозные пластины , монтажные пластины пружин и любые дополнительные устройства , которые механик или водитель может захотеть установить в жилье. Эти компоненты обычно представляют собой сменные или обновленные уплотнения или пластины, которые устанавливаются третьей стороной.

Кроме того, в верхней части корпуса установлены вентиляционные отверстия или клапаны, чтобы предотвратить повышение давления, возникающее из-за тепла внутри корпуса. При нормальной работе автомобиля выделяется тепло, и эти вентиляционные отверстия или клапаны выпускают тепло. Если давление в корпусе не сбрасывается, это может привести к тому, что смазка моста выльется за сальники задних колес и повредит тормозные колодки автомобиля. Несмотря на то, что воздух проходит через корпус, эти вентиляционные отверстия предотвращают попадание мусора и грязи.

03.

Что такое вал?

Обычно термин «вал» используется взаимозаменяемо с «приводным валом», «валом CV» и «осью», поскольку это вращающийся стержень в корпусе оси, отвечающий за передачу движения или крутящего момента по всему узлу. был разработан для. В большинстве автомобилей приводной вал соединен с коробкой передач на одном конце, а дифференциал — на другом. Трансмиссия передает мощность на дифференциал через приводной вал. В дополнение к передаче мощности валы также могут получать мощность или и то, и другое одновременно. Это можно увидеть на автомобилях с полным приводом.

Полная ось в сборе обычно состоит из двух полуосей, расположенных с каждой стороны дифференциала. Они соединены с подшипником колеса и позволяют колесу вращаться. Их также можно найти в машинах, для вращения которых требуются физические компоненты, например шестерни.

04.

Что такое дифференциал?

Дифференциал представляет собой зубчатую передачу, расположенную между каждой полуосью на оси автомобиля, которая соединена с колесом. Колеса транспортного средства, движущегося по какому-либо конкретному пути, должны иметь разную длину на протяжении всего пути. Поскольку колеса работают таким образом, необходимо, чтобы каждое колесо имело возможность вращаться с разной скоростью. Дифференциалы позволяют каждому колесу вращаться с разной скоростью.

Источник: Pearson Scott Foresman

Шестерня прикреплена к концу приводного вала и вращается, вращая зубчатый венец дифференциала. Зубчатый венец отвечает за вращение боковых шестерен, что в конечном итоге позволяет двум осям вращаться с разной скоростью.

Скорость вращения осей транспортных средств, движущихся по прямой, остается неизменной до тех пор, пока транспортное средство не сделает поворот. Когда автомобиль поворачивает, дифференциал компенсирует потребность оси в другой скорости; таким образом, позволяя транспортному средству работать и поворачивать должным образом.

05.

Что такое ШРУС?

Карданные шарниры, соединяющие ведущую ось, называются шарнирами равных угловых скоростей . Эти шарниры обычно обозначаются как ШРУС . Внешний ШРУС представляет собой шар и сепаратор, который остается в фиксированном положении. Внутренний ШРУС называется плунжерным (скользящим) шаром и корпусом. Его также можно назвать шарнирным соединением штатива. Эти типы внутренних ШРУСов действуют как шлицевые соединения в приводном валу заднеприводного автомобиля.

Толкающее действие, происходящее внутри внутреннего ШРУСа, позволяет изменить расстояние между коробкой передач и ступицей колеса. Длина ведущей оси должна изменяться по мере движения передних колес автомобиля вверх и вниз по неровностям дороги.

Со временем это движение может привести к износу ШРУСов, что приведет к необходимости их замены. В зависимости от комплектации автомобиля (полноприводная, переднеприводная и т. д.) новый ШРУС может стоить от 350 до 850 долларов.

ШРУСы маленькие, но имеют огромную цену.

Пусть об этом позаботится DriveSmart!

06.

Передний ведущий мост

Передний ведущий мост опирается на мощность, которая передается на него от раздаточной коробки через приводной вал для управления колесами автомобиля. В некоторых автомобилях с передним ведущим мостом корпус дифференциала может быть смещен от центра корпуса моста, чтобы ведущий вал проходил рядом с масляным поддоном двигателя и сохранялся достаточный дорожный просвет без чрезмерной высоты передней части автомобиля.

Универсальные шарниры, расположенные на внешних концах осей, используются для поворота передних колес и ступиц, при этом передавая мощность на них соответственно. УФ-шарниры необходимы, так как передние колеса на переднем ведущем мосту должны поворачиваться на шарнирах оси шпинделя самой полуосью.

В автомобилях с полноприводной осью для правильной работы переднего ведущего моста требуются ступицы с блокировкой — ступицы с блокировкой передают мощность от ведущих осей к ведущим колесам в системах с полным приводом.

Существует три основных типа фиксирующих втулок:

  • Втулка с ручной блокировкой . Втулка с ручной блокировкой требует, чтобы водитель повернул защелку на самой втулке, которая блокирует ее и переключает автомобиль в режим полного привода.
  • Ступица с автоматической блокировкой — Ступица с автоматической блокировкой — это ступица, которая блокирует передние колеса относительно осей, когда водитель переключает автомобиль в режим полного привода.
  • Постоянная втулка — Постоянная втулка — это втулки, которые всегда заблокированы и приводят в движение передние колеса автомобиля.

Источник: AutoZone

Втулки с ручной и автоматической блокировкой являются наиболее распространенными в большинстве автомобилей. Они позволяют автомобилям с полным приводом временно переключаться на два колеса. Это выгодно для транспортных средств, движущихся по сухим покрытиям , так как передние колеса могут поворачиваться без поворота передних осей. Включение этой функции с помощью фиксирующих ступиц обеспечивает повышенную экономию топлива автомобиля, а также снижение износа трансмиссии .

07.

Задний ведущий мост

Задние ведущие мосты служат для соединения боковых шестерен дифференциала с ведущими колесами. В зависимости от автомобиля и используемого ведущего моста задний ведущий мост может использоваться или не использоваться для поддержки веса автомобиля. Как правило, они изготавливаются из более твердых материалов, чем другие компоненты ведущего моста, поскольку это позволяет увеличить прочность. Задние ведущие мосты можно разделить на три типа — полуплавающие , полностью плавающий и плавающий на три четверти .

Полуплавающие задние ведущие мосты

Полуплавающие задние ведущие мосты используются в обычных легковых автомобилях и легких грузовиках. Вал и корпус поддерживают вес автомобиля. Боковые шестерни дифференциала используются для несущей внутренней части полуплавающих задних ведущих мостов, чтобы разгрузить валы мостов от веса дифференциала. Кроме того, он разгружает валы от напряжения, вызванного нормальной работой корпуса оси.

Внутренние концы оси передают только вращающее усилие или крутящий момент, и на них не действует никакая другая сила во время движения автомобиля. Внешний конец поддерживается подшипником, расположенным между валом и корпусом. Нагрузка передается с помощью конического ролика.

Полуоси воспринимают нагрузки, вызванные вращением , проскальзыванием или качанием колес . Они фланцевые или конические на каждом конце. При использовании конической оси тормозной барабан и ступица чаще всего напрессовываются на валы. Когда это происходит, для предотвращения вращения узлов на валах используются шпонки. Другие автомобили с менее распространенной конической осью имеют зубцы или «шлицы» на внешних концах валов, а не более распространенный тормозной барабан и ступицу.

Обе эти установки служат для отсоединения колеса от самого автомобиля в случае поломки оси. В случае поломки оси во время эксплуатации транспортного средства отсоединение самого колеса помогает транспортному средству не только полностью остановиться, но и предотвратить дальнейшее повреждение ведущей оси.

Предварительное техническое обслуживание включено

Расчет в один клик

Замена масла, тормозов, аккумуляторов и многое другое!

Полностью плавающие задние ведущие мосты

Полностью плавающие задние ведущие мосты используются в большегрузных автомобилях. Пара конических роликоподшипников поддерживает внешний конец картера оси. Эти подшипники расположены снаружи картера оси. Это приводит к тому, что картер моста принимает на себя весь вес автомобиля. Это также приводит к тому, что картер моста поглощает все напряжения или осевые усилия, вызванные вращением , скольжением или тяговым усилием .

Крутящий момент от дифференциала передается только через полуось в полностью плавающей установке заднего ведущего моста. Полуось соединена с ведущим колесом через болтовой фланец, что позволяет легко снимать ее для обслуживания без необходимости снимать колесо.

Задний ведущий мост с трехчетвертным плавающим мостом

Задний ведущий мост с трехчетвертным плавающим мостом является менее распространенным типом заднего ведущего моста, который используется на старых коммерческих автомобилях. Это комбинация полной и полуплавающей оси. Внешний конец полуоси поддерживается подшипником и перемещается изнутри картера оси наружу. Эта монтажная установка переносит большую часть веса автомобиля на концы картера моста, а не на концы полуосей.

Колесо надежно закреплено шпонкой на конусе на конце полуоси. При этом возникающая боковая тяга по-прежнему воспринимается полуосью, когда автомобиль заносит или поворачивает.

08.

Двух-, четырех- и полноприводные мосты

Часто путают полноприводную (4WD) ось с полноприводной (AWD), поскольку обе конфигурации передают мощность на четыре колеса автомобиля. Конфигурации оси с приводом на два колеса (2WD), которые могут состоять из установки оси с передним приводом (FWD) или задним приводом (RWD), более распространены в легковых автомобилях. FWD более распространен, чем RWD в легковых автомобилях.

Ведущие мосты передних колес (FWD)

Мосты FWD передают мощность от дифференциала коробки передач к ступицам и колесам автомобиля. Их обычно называют «осями» или «передними приводными валами». Они вращаются значительно медленнее, чем приводной вал заднеприводного автомобиля. Скорость можно измерить примерно на 1/3 приводного вала заднего колеса.

Переднеприводные мосты соединены непосредственно с ведущими колесами и не должны действовать за счет редуктора осевого венца и шестерни. Обычно они содержат три отдельных вала:

  1. Внутренний карданный вал – Короткий вал, соединенный шлицами с боковыми шестернями, расположенными в дифференциале и соединенными с внутренним карданным шарниром.
  2. Внешний карданный вал — короткий вал, соединенный с внешним универсальным шарниром и ступицей переднего колеса.
  3. Соединительный вал — Центральный вал, который устанавливается между двумя универсальными шарнирами.

Заднеприводные мосты (RWD)

Заднеприводные мосты практически идентичны переднеприводным мостам, с той лишь разницей, что направление вращения изменено на противоположное. Их обычно называют «задними приводными валами». Поскольку вес при ускорении переносится на заднюю часть автомобиля, они могут увеличить тягу и ускориться быстрее, чем переднеприводные оси.

Конфигурация осей с задним приводом необходима для грузовиков с 2 ведущими колесами, поскольку задняя часть грузовиков обычно имеет малый вес, и конфигурация с передним приводом не сможет легко ее перемещать.

Полноприводные ведущие мосты (4WD)

Конфигурация переднеприводного моста более сложна, чем конфигурация моста с приводом на два колеса, поскольку для привода всех четырех колес автомобиля требуются дополнительные детали. Их также можно назвать установками «4×4» или «четыре на четыре».

В них используется раздаточная коробка, компонент ведущего моста, отвечающий за распределение мощности между передней и задней осями для вращения всех четырех колес с одинаковой скоростью. Конфигурации оси 4WD распространены для автомобилей, предназначенных для движения по грунтовой местности.

Полноприводные мосты (AWD)

Полноприводные мосты передают мощность на все четыре колеса автомобиля. Ведущие мосты с конфигурацией AWD обычно дороже и используют больше деталей, чем мосты FWD. Все оси в конфигурации AWD могут одновременно получать мощность и вращаться с разными скоростями. В отличие от полноприводных мостов у них отсутствуют раздаточные коробки.

Неважно, какой у тебя полный привод.

DriveSmart покроет это!

9Конфигурации 0002 AWD можно отнести к категории либо с постоянным полным приводом , либо с автоматическим полным приводом .

  1. Постоянный полный привод — в этой конфигурации используются три дифференциала для эффективного распределения мощности между всеми четырьмя колесами автомобиля. Все четыре колеса всегда будут получать мощность во время работы транспортного средства.
  2. Автоматический полный привод — в этой конфигурации отсутствует межосевой дифференциал и используется трансмиссия для привода одного комплекта колес сзади или спереди автомобиля. Когда это происходит, карданный вал передает мощность на дифференциал на противоположной оси. Автомобили с автоматической конфигурацией полного привода обычно используют ее в условиях низкой тяги. Конфигурации с автоматическим полным приводом занимают меньше места и позволяют автомобилю работать более эффективно при работе с передним или задним приводом.

Преимущества, которые может предложить конфигурация оси с полным приводом:

  • Улучшенное ускорение — Ускорение автомобиля увеличивается на оси с полным приводом, так как все четыре колеса работают вместе, чтобы намного легче набирать скорость. Две оси, работающие вместе, уменьшают пробуксовку колес, что позволяет автомобилю разгоняться более стабильно и последовательно.
  • Enhanced Grip . Шины автомобиля должны надежно сцепляться с местностью, по которой он движется. Полноприводные мосты позволяют шинам автомобиля лучше сцепляться при ускорении или поддержании скорости во влажных условиях вождения, таких как снег на земле, сильный дождь или избыток грязи.

09.

Кожухи ведущего моста

Кожух ведущего моста представляет собой резиновое покрытие, защищающее шарнир ведущего моста. Их также можно назвать загрузкой CV. Они отвечают за удержание требуемой внутри ШРУСа смазки. Сапоги ведущего моста следует регулярно обслуживать, так как резиновые сапоги со временем изнашиваются. Если автомобиль с неисправным пыльником ведущего моста будет постоянно эксплуатироваться, ШРУС на этом мосту может серьезно повредиться.

10.

Обслуживание ведущего моста

Когда подшипник оси начинает издавать громкий и необычный звук, это обычно является признаком того, что задний мост требует обслуживания. Независимо от того, находится ли ось на грани поломки или полностью сломалась, задние оси необходимо снять с автомобиля для ремонта и замены дифференциала в сборе.

Утечки уплотнения моста также требуют обслуживания заднего моста, которое требует снятия самих задних мостов. Утечки уплотнения моста могут возникнуть из-за неисправности пыльника ведущего моста и могут серьезно повредить мост в сборе.

Обслуживание подшипников оси

Подшипники в держателе или на осях, которые со временем были повреждены или изношены, обычно издают постоянный гудящий звук. Эти звуки возникают во время ускорения , торможения и движения накатом .

Поскольку ось всегда должна быть снята с автомобиля, шаги при этом будут различаться от автомобиля к автомобилю. Поскольку конфигурация оси каждого транспортного средства может отличаться, для тех, кто обслуживает подшипники оси, важно обратиться к руководству по эксплуатации автомобиля для получения точных инструкций о том, как правильно снимать и устанавливать ось в транспортном средстве.

Всегда надевайте защитные очки при снятии оси с автомобиля. В процессе удаления потенциальные куски металла могут вылететь из сборки и попасть в глаза обслуживающему персоналу.

Уплотнительное кольцо и подшипник никогда не следует снимать с помощью газового резака, так как нагрев приведет к ослаблению и повреждению оси. Подшипник и кольцо никогда не должны запрессовываться одновременно. Внешнее кольцо ни в коем случае нельзя нажимать, так как это может привести к повреждению подшипника и взрыву.

Обслуживание уплотнений оси

Утечки смазки в задней оси могут происходить в нескольких местах по всему узлу, например, в прокладках смотровой крышки , водиле , уплотнении ведущей шестерни и двухосном уплотнения . Жидкость будет темного цвета и будет маслянистой. Эти утечки могут проявляться либо внутри узла колеса и тормоза, либо под ведущей шестерней или держателем.

Водители легко перепутают утечку сальника оси с утечкой тормозной жидкости или наоборот. Всегда нужно прикасаться к влажному участку и нюхать его, чтобы правильно определить, действительно ли жидкость является смазкой для осей или тормозной жидкостью.

Новое уплотнение оси следует всегда устанавливать каждый раз, когда ось в сборе переустанавливается на автомобиль. Это следует делать, даже если уже установленное уплотнение свежее, так как применение нового уплотнения после каждого снятия и установки обеспечит герметичность уплотнения между осью и уплотнением оси.

Съемник со скользящим молотком, оснащенный крючком, можно использовать для снятия уплотнения, установленного на корпусе. Крючок надевается на металлическую часть пломбы, и резким движением ползуна съемника наружу можно правильно снять пломбу. В качестве альтернативы можно использовать большую отвертку, если съемник с скользящим молотком недоступен.

Отверстие под подшипник в картере моста почти всегда подвергается риску поцарапать или повредить при снятии уплотнения. Для тех, кто обслуживает сальник оси автомобиля, крайне важно соблюдать осторожность при снятии сальника оси.

Вам больше не придется беспокоиться об утечках.

Предварительное обслуживание включено во все планы DriveSmart!

11.

Стоимость ремонта моста

Поскольку ремонт и замена узла моста на транспортном средстве может быть сложной задачей, водителям рекомендуется доверить обслуживание сертифицированному механику. Стоимость услуг по ремонту мостов будет варьироваться в зависимости от серьезности проблемы, а также от конфигурации моста автомобиля.

В Соединенных Штатах средняя стоимость работ по ремонту осей составляет приблизительно 292,10 долларов США . Средняя стоимость замены оси CV составляет около 90 141 $639–915  в зависимости от автомобиля и самих деталей.

Стоимость ботинка CV варьируется от 19,99 до 54,99 долларов США в зависимости от типа ботинка, а стоимость рабочей силы варьируется от 150 до 250 долларов США . Для роскошных автомобилей эта цена может быть значительно выше.

Проблемы с ведущим мостом

Узел ведущего моста является одним из важнейших компонентов любого автомобиля. Без оси ваш автомобиль вообще не сможет двигаться. Если вы похожи на самых любопытных водителей, вам, вероятно, интересно, что произойдет, если ваша ось сломается во время движения, или как долго вы сможете ездить на неисправной оси CV. Езда на неисправной оси автомобиля может быть чрезвычайно опасной и может привести к серьезному и дорогостоящему повреждению вашего автомобиля, если за неисправной ведущей осью не ухаживать. Мы обсудим следующие вопросы, когда речь идет о оси автомобиля:

Общие проблемы с ведущими мостами

Мосты с постоянной скоростью (CV) считаются ведущими мостами, поскольку они передают мощность от трансмиссии и дифференциала автомобиля на колеса. При этом довольно часто можно услышать о проблемах, связанных с полуосью ШРУСа и шарнирной осью ШРУСа.

Плохая смазка

Осевой шарнир в узле оси CV требует надлежащей смазки для эффективной работы. Во время движения эти смазанные шарниры обеспечивают гибкость ведущей оси и позволяют ей изгибаться в зависимости от дорожных условий. Если шарниры вашей оси не смазываются должным образом, вполне вероятно, что ось будет подвергаться высоким уровням нагрузки и трения; таким образом, у ведущего моста будет больше шансов сломаться.

Изношенные пыльники

Соединения в узле моста закрыты резиновым чехлом, который обычно называют пыльником ведущего моста. Эти сапоги защищают смазанный шарнир от попадания в него и прилипания грязи или мусора. Эти ботинки имеют ограниченный срок службы и изнашиваются, так как постоянно подвергаются высоким уровням нагрузки и трения во время нормальной эксплуатации.

Перегрузка по весу

Большинство инженеров проектируют и строят свои автомобили и оси, которые к ним прилагаются, чтобы они могли выдерживать тысячи фунтов (с помощью подвески) и работать, подвергаясь высоким уровням нагрузки и трения. Однако ни одна ведущая ось не является непобедимой и неизбежно сломается, если на нее будет возложен слишком большой вес. Каждое транспортное средство будет различаться в зависимости от веса, который они могут выдержать. Большинство средних автомобилей могут выдерживать нагрузку около 850 фунтов (385 кг), в то время как промышленные грузовики могут перевозить больше в зависимости от модели транспортного средства.

Как определить предельный вес автомобиля

Самый простой способ определить предельный вес вашего автомобиля — либо обратиться к руководству по эксплуатации автомобиля, либо связаться с производителем через Интернет или по телефону. Как руководство, так и производитель будут иметь точную информацию в соответствии с моделью вашего автомобиля.

Если у вас нет доступа к руководству и вы не можете связаться с производителем, загляните внутрь двери водителя (иногда двери пассажира) и найдите наклейку с указанием давления в шинах вашего автомобиля и номинальной полной массой автомобиля (GVWR). Наряду с этими данными должно быть число, указывающее безопасную рабочую нагрузку автомобиля.

Если для вашего автомобиля не указана безопасная рабочая нагрузка, узнайте снаряженную массу (сколько он весит без пассажиров и багажа) вашего автомобиля. Вычтите GVWR из снаряженной массы. Результатом будет общий вес, который вы сможете безопасно загрузить в свой автомобиль.

Симптомы неисправности ведущего моста

Хотя важно понимать проблемы, с которыми сталкиваются ведущие мосты, возможно, еще важнее уметь распознавать признаки неисправности ведущего моста. Неспособность поймать ведущую ось на выходе может иметь очень серьезные последствия.

Щелчки

Вы, вероятно, слышали щелчок ведущего моста при повороте, так как это наиболее распространенный признак отказа ведущего моста. Щелчок обычно возникает после износа шарниров оси. Внимательно прислушайтесь, с какой стороны вашего автомобиля исходит звук, чтобы определить, связана ли проблема с передним или задним ведущим мостом.

Смазка на шине

Как обсуждалось ранее, смазываемые шарниры оси закрыты резиновыми чехлами, которые защищают как сам шарнир, так и его смазку. Скорее всего, вы заметите протечки смазки на шинах и вокруг них, если ваши резиновые сапоги изношены или разболтались.

Вибрация во время движения

Если ваша полуось или ШРУС вышли из строя, они не смогут эффективно балансировать во время движения. В результате ваш автомобиль будет вибрировать во время вождения и может увеличиваться вместе со скоростью вашего автомобиля. Как только транспортное средство начинает вибрировать, это обычно является окончательным признаком того, что вашу ось необходимо заменить, а не ремонтировать.

Последствия вождения с неисправным ведущим мостом

Неисправный ведущий мост — это то, что не следует «откладывать на завтра», а устранять сразу же после обнаружения проблемы. Многие водители совершают ошибку, продолжая движение на неисправном ведущем мосту, поскольку технически автомобиль все еще может работать. Однако, если ваш ведущий мост сломается во время движения, вполне вероятно, что вы попадете в серьезную аварию.

Лечение неисправного ведущего моста также приносит финансовые выгоды. При раннем обнаружении такие компоненты, как пыльники моста, можно заменить немедленно, и вы можете продлить срок службы своего ведущего моста в целом. Это уменьшит вероятность возникновения более серьезной проблемы в результате эксплуатации моста на ранних стадиях неисправности.

Стоимость ремонта ведущего моста

В зависимости от серьезности проблем, с которыми сталкивается ваш ведущий мост, и модели вашего автомобиля, цена ремонта или замены сломанного ведущего моста значительно различается. Например, может случиться так, что вашему автомобилю требуется замена одного шарнира, замена двух шарниров или замена всего переднего ведущего моста.

Средняя цена этих деталей, включая работу, следующая:

  • Замена одного шарнира – 200 ~ 400 долларов США
  • Замена двойного шарнира – $350 ~ $1100
  • Замена полуоси – от 600 до 1100 долларов США

Замена моста может быть чрезвычайно сложной задачей для среднего водителя, поэтому настоятельно рекомендуется доставить свой автомобиль к сертифицированному механику, который сможет правильно диагностировать проблему и предоставить вам безопасное и эффективное решение. Прежде чем придет время платить механику за ремонт, ознакомьтесь с гарантией на трансмиссию.

Предварительное техническое обслуживание включено

Расчет в один клик

Замена масла, тормозов, аккумуляторов и многое другое!

12.

Техническое обслуживание ведущего моста

Помимо внимания к звукам, издаваемым ведущим мостом, а также к любой жидкости, которая может вытечь из него, водители должны знать о предельной массе своего автомобиля. Перегрузка автомобиля приведет к повреждению ведущего моста.

Грузоподъемность или номинальная полная масса транспортного средства (GVWR) обычно указывается на внутренней стороне двери водителя или в руководстве по эксплуатации транспортного средства. Также необходимо учитывать полную нагрузку на ось автомобиля (GAWR) и полную нагрузку на ось (GAW). GAWR можно найти в тех же местах, где находится GVWR. GAW никогда не должен превосходить GAWR. Если в шинах автомобиля слишком высокое или слишком низкое давление, ограничение веса может быть нарушено.

Водители, которые проверяют ведущую ось автомобиля и пыльники ведущей оси во время планового технического обслуживания, могут продлить срок службы ведущей оси. Когда незначительные проблемы обнаруживаются на ранней стадии, стоимость ремонта ведущего моста обычно намного ниже, чем серьезные проблемы, обнаруженные позже.

В этой статье приведены несколько примеров обслуживания ведущего моста. Сертифицированный механик или руководство по транспортному средству предоставит конкретную информацию о транспортном средстве о его ведущей оси и рекомендуемых методах обслуживания.

×

Автомобиль Год20202019201820172016201520142013201220112010200920082007200620052004200320022001200019991998

Автомобиль Марка

0 Все ошибки перед отправкой.

Отправляя эту форму, я даю компании DriveSmart согласие связаться со мной по электронной почте или по телефону, указанному выше, даже если я зарегистрирован в корпоративном, государственном или национальном реестре «Не звонить». Обратите внимание, что это может включать использование автоматизированной системы набора номера. Я понимаю, что согласие не является условием покупки. Политика конфиденциальности DriveSmart регулирует нашу политику сбора данных.

Спасибо! Агент свяжется с вами в ближайшее время.

Ведущий мост в сборе

CARDONE Ведущий мост в сборе восстанавливается с использованием самых строгих процессов контроля качества для обеспечения плавной и стабильной работы в любых условиях вождения. Каждое устройство готово к установке, что экономит драгоценное рабочее время и обеспечивает душевное спокойствие. В отрасли, где время является таким ценным ресурсом, CARDONE стремится помочь вам тратить время с умом.

Каждая ось в сборе разработана с использованием только внутренних продуктов оригинального оборудования (O.E.). После того, как команда инженеров завершает работу над изделием, ось в сборе подвергается 100-процентным испытаниям на предмет вибрации и чрезмерного шума в шестернях и подшипниках.

  • Каждое устройство готово к установке, что экономит рабочее время и избавляет от необходимости переделывать оригинал.
  • Все блоки проходят испытания под давлением, что гарантирует отсутствие утечек.
  • Предварительные нагрузки всех подшипников устанавливаются, а корпуса и валы проверяются с помощью точного измерительного оборудования.
  • Корпуса покрыты порошковой краской для максимальной защиты от коррозии, что еще больше увеличивает срок службы автомобиля.
  • Поставляется с колодками стояночного тормоза и полным комплектом крепежа. Язычки опорной пластины и регуляторы предварительно смазываются перед сборкой.
  • Доставка и самовывоз из вашего магазина координируется нами бесплатно.
  • Дополнительная информация
    • Полная ось в сборе Список технических проверок
    • Полная ось в сборе Руководство по опциям автомобиля

    Сравнить

    • Сравнивать

      Быстрый просмотр

      КАРДОН Reman

      Ведущий мост в сборе — 3A-2000LSJ

      Номер детали: 3A-2000LSJ

      Состояние продукта: Восстановленный

      Передаточное число оси:  3,73

      Тип:  Ограниченное скольжение

    • Сравнивать

      Быстрый просмотр

      КАРДОН Reman

      Ведущий мост в сборе — 3A-18017LHJ

      Номер детали: 3A-18017LHJ

      Состояние продукта:  Восстановленный

      Передаточное число оси:  3,73

      90 Helical Limited 3 90 Slip4 Тип:  90 Slip4

    • Сравнивать

      Быстрый просмотр

      КАРДОН Reman

      Ведущий мост в сборе — 3A-17007LOL

      Номер детали: 3A-17007LOL

      Состояние продукта:  Восстановленный

      Передаточное число оси:  4. 1

      Тип 2 04: 0 0

    • Сравнивать

      Быстрый просмотр

      КАРДОН Reman

      Ведущий мост в сборе — 3A-18016LHH

      Номер детали: 3A-18016LHH

      Состояние продукта: Восстановленный

      Передаточное число моста: 3,42

      : 2 9014

    • Сравнивать

      Быстрый просмотр

      КАРДОН Reman

      Ведущий мост в сборе — 3A-17004MOJ

      Номер детали: 3A-17004MOJ

      Состояние продукта: Восстановленный

      Передаточное отношение моста: 3,73

      3

      Открытый Тип 2 0

      2 04 : 04

    • Сравнивать

      Быстрый просмотр

      КАРДОН Reman

      Ведущий мост в сборе — 3A-17001LOI

      Номер детали: 3A-17001LOI

      Состояние продукта: Восстановленный

      Передаточное число оси: 3,55

      3

      Открытый Тип 2 0

      2 04 : 04

    • Сравнивать

      Быстрый просмотр

      КАРДОН Reman

      Ведущий мост в сборе — 3A-2016LSN

      Номер детали: 3A-2016LSN

      Состояние продукта: Восстановленный

      Передаточное число оси: 4,30

      Ограниченное скольжение 2
    • Сравнивать

      Быстрый просмотр

      КАРДОН Reman

      Ведущий мост в сборе — 3A-17001LSW

      Номер детали: 3A-17001LSW

      Состояние продукта: Восстановленный

      Передаточное число моста: 3,92

      3 Ограниченное скольжение 90 4 : 2 09014 41
    • Сравнивать

      Быстрый просмотр

      КАРДОН Reman

      Ведущий мост в сборе — 3A-2006LOL

      Номер детали: 3A-2006LOL

      Состояние продукта: Восстановленный

      Передаточное число моста: 4,10

      Тип 2 04: 0 04 Открытый

    • Сравнивать

      Быстрый просмотр

      КАРДОН Reman

      Ведущий мост в сборе — 3A-18018IOJ

      Номер детали: 3A-18018IOJ

      Состояние продукта: Восстановленный

      Передаточное число оси: 3,73

      3

      Открытый Тип 2 0

      2 04 : 04

    • Сравнивать

      Быстрый просмотр

      КАРДОН Reman

      Ведущий мост в сборе — 3A-2001LOG

      Номер детали: 3A-2001LOG

      Состояние продукта: Восстановленное

      Передаточное число моста: 3,32

      0 OP 3009 0 OP 3 9041 Тип: 0 OP 3009
    • Сравнивать

      Быстрый просмотр

      КАРДОН Reman

      Ведущий мост в сборе — 3A-18006MHL

      Номер детали: 3A-18006MHL

      Состояние продукта: Восстановленный

      Передаточное число оси: 4. 1

      Helical Limited Slip3 2 Тип:

    Магазин карданных валов | Домашняя страница

    Из-за невыполненных заказов, наличия материалов и других факторов мы не можем указать точные сроки выполнения любого нового размещенного заказа.

    Из-за невыполненных заказов, наличия материалов и других факторов мы не можем предоставить точные сроки выполнения любого нового размещенного заказа.

    Инженеры цеха приводных валов уже более 30 лет создают и производят инновационные решения для трансмиссий для уличных и гоночных автомобилей. Оси и карданные валы Shop Shop сыграли важную роль в том, чтобы помочь гонщикам устанавливать и переустанавливать мировые рекорды. Мы предлагаем CV-оси и карданные валы высочайшего качества, изготовленные из стали, алюминия и углеродного волокна, для компактных спортивных, европейских и современных автомобилей. Мы специализируемся на нестандартных осях и приводных валах CV, чтобы удовлетворить любые индивидуальные потребности.

    Инженеры цеха приводных валов уже более 30 лет создают и производят инновационные решения для трансмиссий для уличных и гоночных автомобилей. Оси и карданные валы Shop Shop сыграли важную роль в том, чтобы помочь гонщикам устанавливать и переустанавливать мировые рекорды. Мы предлагаем CV-оси и карданные валы высочайшего качества, изготовленные из стали, алюминия и углеродного волокна, для компактных спортивных, европейских и современных автомобилей. Мы специализируемся на нестандартных осях и приводных валах CV, чтобы удовлетворить любые индивидуальные потребности.

    ТАМОЖЕННОЕ ТРАНСПОРТНОЕ СРЕДСТВО


    APPLICATIONS

    Нажмите ниже, чтобы узнать больше о том, как техник мастерской карданных валов может помочь разработать индивидуальное приложение для вашей поездки.

    ТРАНСПОРТНОЕ СРЕДСТВО НА ЗАКАЗ


    ПРИЛОЖЕНИЯ

    Щелкните ниже, чтобы узнать больше о том, как специалист по ремонту приводных валов может помочь разработать индивидуальное приложение для вашего автомобиля.

    ТОЛЬКО

    ВЫПУЩЕН

    ПРОСТО


    ВЫПУЩЕН

    Honda / Acura AWD Conversion CUSTOM Carbon Fiber 2pc Приводной вал

    88-00 Комплект заднего моста Honda Civic/CRX или Acura Integra для замены полного привода.

    Honda / Acura AWD Conversion CUSTOM Алюминиевый приводной вал, 2 шт.

    Honda / Acura AWD Conversion CUSTOM Карданный вал, 2 шт. Карданный вал

    88-00 Комплект заднего моста Honda Civic/CRX или Acura Integra для AWD Conversion Swap.

    Honda / Acura AWD Conversion CUSTOM Алюминиевый приводной вал, 2 шт.

    Honda / Acura AWD Conversion CUSTOM Карданный вал, 2 шт. Карданный вал

    88-00 Комплект заднего моста Honda Civic/CRX или Acura Integra для AWD Conversion Swap.

    Honda / Acura AWD Conversion CUSTOM Aluminium 2pc Карданный вал

    ВЫСОКОСКОРОСТНАЯ БАЛАНСИРОВКА

    Наиболее подробный и точный подход к балансировке. Мы делаем это на наших современных компьютеризированных двухплоскостных балансирах.

    ПРЕВОСХОДНОЕ КАЧЕСТВО

    Все наши материалы отбираются вручную, чтобы обеспечить исключительную производительность при самых напряженных нагрузках. Никаких компромиссов.

    НАДЕЖНАЯ ДОЛГОВЕЧНОСТЬ

    От повышенного крутящего момента в ежедневных поездках до автомобилей-рекордсменов, требующих надежности. Наши продукты обеспечивают более высокий уровень безопасности для любого водителя.

    ПОСЛЕДНИЕ НОВОСТИ

    ПОСЛЕДНИЕ НОВОСТИ

    14 Январь

    Новый продукт

    Магазин карданных валов 2021

    Магазин приводных валов претерпел полную переработку веб-сайта, чтобы предоставить вам наилучшие возможности. Наш обновленный макет позволяет вам найти и узнать больше обо всех продуктах, которые мы предлагаем. Из нашего…

    Подробнее

    09 9 марта0003

    Еженедельное обновление

    2022 Supra Reveal!

    Мы очень рады объявить, что в партнерстве с P2uned/Prayoonto Racing мы представим магазин карданных валов Toyota Supra 2020 года. С начала 2000-х мы тесно сотрудничали с P2uned/Prayoonto Racing, чтобы оборудовать их FWD…

    Подробнее

    18

    августа

    Новый продукт

    Карданный вал Supra из углеродного волокна! (А90/А91)

    Представляем наш цельный карданный вал из углеродного волокна для A9.Платформы 0/A91. Этот вал идеально подходит для всех автомобилей A90/A91 с высокой мощностью, используемых на дорогах и гусеницах. Благодаря нашим запатентованным разработкам и собственным разработкам этот вал может легко…

    Подробнее

    Подробнее

    INSTAGRAM

    Магазин карданных валов закрыт сегодня, 5 сентября в г.

    Всем привет! Мы знаем, что многие из вас были *пати

    Желаю всем нашим соотечественникам счастливого и счастливого дня

    Что делает Road-Race TSX @ktuned с кольцевой трассой Civ

    Магазин карданных валов закрыт в понедельник, 30 мая 2022 г. в г.

    Сегодня пятница в Магазине карданных валов! Мы знаем

    ИНСТАГРАМ

    Магазин карданных валов закрыт сегодня, 5 сентября в г.

    Всем привет! Мы знаем, что многие из вас были *пати

    Желаю всем нашим соотечественникам счастливого и счастливого дня

    Что делает Road-Race TSX @ktuned с кольцевой трассой Civ

    Магазин карданных валов закрыт в понедельник, 30 мая 2022 г. в г.

    Сегодня пятница в Магазине карданных валов! Мы знаем

    ‎App Store: Ведущий мост

    Описание

    Самое простое мобильное приложение для сканирования документов для дальнобойщиков

    Получайте деньги быстрее, используя самое удобное и простое приложение для сканирования документов для водителей грузовиков. Никаких подписок или сборов, навсегда.

    С Drive Axle вы получите удовольствие…

    Быстрая оплата — Наши пользователи сообщают, что простота использования Drive Axle помогает им быстрее получать оплату. При сканировании ведущего моста меньше проблем с тем, чтобы водители быстрее получали одобрение на оплату.

    Это удобно и просто — просто отсканируйте и отправьте документы. Вот и все. Отправьте одну или несколько страниц сразу на любой адрес электронной почты. Наше средство улучшения изображения помогает улучшить качество сканирования в любых условиях, поэтому от носителя требуется меньше переходов.

    Простое управление документами — Drive Axle отслеживает все документы, которые вы отправляете, и тех, кому вы их отправляете. Больше не нужно хранить стопки бумаг.

    Без подписки. Drive Axle — это бесплатное приложение без скрытых платежей и платы для водителей. Мы не ограничиваем сканирование ваших документов и не размещаем какие-либо функции за платным доступом.

    * Создатели Ведущего моста не дают никаких гарантий, что какой-либо автопарк получит и примет документы, переданные из этого приложения. В целях защиты от злоупотреблений и обеспечения быстрой доставки документов получатели больших объемов документов могут подвергаться ограничениям.

    Чтобы задать вопросы или получить помощь, посетите раздел часто задаваемых вопросов: https://www.driveaxleapp.com/faq

    Версия 1.50

    Новое описание App Store и предварительные версии приложений

    Рейтинги и обзоры

    1,3 тыс. оценок

    Очень классное приложение

    Ведущий мост использую как на фирменном айфоне, так и на личном самсунг галакси с2. Оба работают от довольно хорошо до отлично, никогда не было никаких серьезных проблем. Галактике нужна твердая рука, чтобы делать снимки, но, тем не менее, хорошего качества. iPhone делает отличные снимки и не так чувствителен к движению, но загружает немного медленнее. Я использую это приложение, чтобы отправлять от 15 до 30 документов в неделю, и я, честно говоря, не могу в достаточной степени подчеркнуть изменение качества моей жизни, связанное с наличием такого действенного и надежного метода обеспечения своевременного получения документов для выплаты заработной платы. имеет и продолжает производить. Определенно пять звезд

    Очень, очень, хорошее приложение.

    Меня зовут Флойд Моррис, я независимый подрядчик/профессиональный водитель. Мое урегулирование зависит от предоставления мной коносаментов и журналов водителей. Раньше я использовал Genius Scan. Теперь я использую DriveAxle, и он отлично работает. Мне его порекомендовал мой лог-менеджер, но я подумал, что он сошел с ума. Ну я попробовал и мне понравилось. Я действительно рекомендую DriveAxle всем, кому нужно подать документы в офис. Я больше не использую GeniusScan. И Нет, этот обзор не является платным одобрением. Работает и это самое главное. Спасибо DriveAxle.

    Люблю это приложение !!!

    Отличное приложение. Я руковожу компанией по перевозке грузов на дальние расстояния. С 15-20 грузовиками. Это именно то, что мне нужно, простой способ получить болы. Одна из функций, которая мне нравится, это то, что вы можете просматривать исходный файл. Что делает размер файла немного меньше.

    Мы можем добавить одну вещь. Есть ли у меня возможность редактировать стопку страниц. Например, удалить страницу или добавить новую после того, как мой водитель прислал ее мне

    Также нам нужно приложение для владельцев, которое было бы классным

    Разработчик, Eleos Technologies, указал, что политика конфиденциальности приложения может включать обработку данных, как описано ниже. Для получения дополнительной информации см. политику конфиденциальности разработчика.

    Данные, связанные с вами

    Следующие данные могут быть собраны и связаны с вашей личностью:

    • Расположение
    • Идентификаторы
    • Данные об использовании
    • Диагностика

    Методы обеспечения конфиденциальности могут различаться, например, в зависимости от используемых вами функций или вашего возраста. Узнать больше

    Информация

    Продавец
    ООО «Элеос Технологии»

    Размер
    172,4 МБ

    Категория
    Бизнес

    Возрастной рейтинг
    4+

    Местоположение
    Это приложение может использовать ваше местоположение, даже если оно не открыто, что может сократить срок службы батареи.

    Авторское право
    © 2022 ООО «Элеос Технологии»

    Цена
    Бесплатно

    • Сайт разработчика
    • Тех. поддержка
    • Политика конфиденциальности

    Еще от этого разработчика

    Вам также может понравиться

    Управляемые ведущие мосты | Оси

    Поиск

    Широкий выбор управляемых ведущих мостов с различной грузоподъемностью. Эта линейка мостов для тяжелых условий эксплуатации представляет собой двухступенчатый редуктор с планетарной ступицей и предназначена для широкого спектра дорожных и внедорожных транспортных средств.

    Доступные как с опорой на подушку, так и с качающейся опорой с центральным штифтом, они имеют высокую степень унификации деталей с нашей линейкой жестких осей.

    Благодаря модульной конструкции, обеспечивающей высокую гибкость в конфигурациях применения, различным передаточным числам и дифференциалам, саморегулирующимся рабочим тормозам в масляной ванне и проверенной надежности как на испытательном стенде, так и в полевых условиях, эти мосты обеспечивают высокую производительность в самых тяжелых условиях эксплуатации.

    • JCB
    • Товары
    • Трансмиссия
    • Оси
    • Управляемые ведущие мосты

    12 000 кг

    32 000 кг

    42 000 Н·м

    • Серия SD40
    • Серия SD55
    • Серия SD70
    • Серия SD80
    • SD80 Widetrack Series

    Доступны оси с многодисковыми тормозами в масляной ванне. Дополнительный дифференциал повышенного трения.

     

    Производительность
    Допустимая динамическая нагрузка: 4000 кг (8800 фунтов)
    Допустимая статическая нагрузка: 12 000 кг (26 500 фунтов)
    Угол блокировки: 31°
    Доступное передаточное число: 21.818 — 16.15
    Расстояние между фланцами 1320/1380 мм

    Оси доступны с многодисковыми тормозами в масляной ванне. Дополнительный дифференциал повышенного трения.

     

    Производительность
    Допустимая динамическая нагрузка: 5 000 кг (12 100 фунтов)
    Допустимая статическая нагрузка: 16 500 кг (36 400 фунтов)
    Максимальный выходной крутящий момент
    Непрерывный: 9700 Нм (7154 фунт-фут)
    Прерывистый: 29 000 Нм (21 389 фунт-фут)
    Угол блокировки: 52°
    Доступное передаточное число: 10. 46 — 12.24
    Расстояние между фланцами 1840/1760 мм

    Оси доступны с многодисковыми тормозами в масляной ванне. Дополнительный дифференциал повышенного трения.

    Производительность
    Допустимая динамическая нагрузка: 7000 кг (15400 фунтов)
    Допустимая статическая нагрузка: 21 000 кг (46 300 фунтов)
    Максимальный выходной крутящий момент
    Непрерывный: 14 000 Н·м (10 326 фунт-футов)
    Прерывистый: 42 000 Нм (30 978 фунто-футов)
    Угол блокировки: 38°
    Доступное передаточное число: 13,7 — 24,97
    Расстояние между фланцами 1840 мм

     

    Доступны оси с многодисковыми тормозами в масляной ванне. Дополнительный дифференциал повышенного трения.

     

    Производительность
    Допустимая динамическая нагрузка: 8 000 кг (17 600 фунтов)
    Допустимая статическая нагрузка: 24 000 кг (53 000 фунтов)
    Максимальный выходной крутящий момент
    Непрерывный: 14 000 Н·м (10 326 фунт-футов)
    Прерывистый: 42 000 Нм (30,978 фунт-фут)
    Угол замка: 22°
    Доступное передаточное число: 13,7 — 24,97
    Расстояние между фланцами 1968 мм

    Доступны оси с многодисковым тормозом в масляной ванне. Дополнительный дифференциал повышенного трения.

     

    Производительность
    Допустимая динамическая нагрузка: 12 000 кг (26 500 фунтов)
    Допустимая статическая нагрузка: 32 000 кг (70 550 фунтов)
    Максимальный выходной крутящий момент
    Непрерывный: 14 000 Н·м (10 326 фунт-футов)
    Прерывистый: 42 000 Нм (30,978 фунт-фут)
    Угол замка: 35°
    Доступное передаточное число: 13,7 — 24,97
    Расстояние между фланцами 1896 мм
    ОСИ УПРАВЛЯЕМОГО ПРИВОДА   SD40 SD55 SD70 SD80 Широкая гусеница SD80
    Производительность            
    Допустимая динамическая нагрузка кг (фунты) 4 000 (8 800) 5 000 (12 100) 7 000 (15 400) 8 000 (17 600) 12 000 (26 500)
    Допустимая статическая нагрузка кг (фунты) 12 000 (26 500) 16 500 (36 400) 21 000 (46 300) 24 000 (53 000) 32 000 (70 550)
    Максимальный выходной крутящий момент            
    Непрерывный Нм (фунт-фут) 9700 (7,154) 14 000 (10 326) 14 000 (10 326) 14 000 (10 326)
    Прерывистый Нм (фунт-фут) 29 000 (21 389) 42 000 (30 978) 42 000 (30 978) 42 000 (30 978)
    Угловой замок ° градусов 31 52 38 22 35
    Передаточное число   21. 818 — 16.15 10.46 — 12.24 13,7 — 24,97 13,7 — 24,97 13,7 — 24,97
    Расстояние между фланцами мм 1320/1380 1840/1760 1840

    Имя *

    Фамилия *

    Эл.0526 Почтовый индекс *

    Страна

    United KingdomAlbaniaAlgeriaAngolaAnguillaAntigua and BarbudaArgentinaArmeniaArubaAustraliaAustriaAzerbaijanBahamasBahrainBangladeshBarbadosBelarusBelgiumBelizeBeninBhutanBoliviaBosnia HerzegovinaBotswanaBrazilBritish Virgin Islands (Tortola, Virgin Gorda, Anegada, Jost Van Dyke)BruneiBulgariaBurkina FasoBurundiCambodiaCameroonCanadaCape VerdeCaribbean NetherlandsCayman IslandsCentral African RepublicChadChileChinaColombiaComorosCongoCosta RicaCote d IvoireCroatiaCubaCuracaoCyprusCzech RepublicDenmarkDjiboutiDominicaDominican RepublicDR CongoEast TimorEcuadorEgyptEl SalvadorEquatorial GuineaEritreaEstonian RepublicEswatiniEthiopiaFaroe IslandsFijiFinlandFranceFrench GuianaFrench PolynesiaGambiaGeorgiaGermanyGhanaGreeceGrenadaGuadeloupeGuamGuatemalaGuineaGuinea-BissauGuyanaHaitiHong KongHungaryIcelandIcelandIndiaIndonesiaIraqIrelandIsraelItalyJamaicaJapanJordanKazakhstanKenyaKosovoKuwaitLaosLatviaLebanonLesothoLiberiaLibyaLithuaniaLuxembourgMacedoniaMadagascarMalawiMalaysiaMaliMaltaMart iniqueMauritaniaMauritiusMexicoMiddle EastMoldovaMongoliaMontserratMoroccoMozambiqueMyanmarNamibiaNepalNetherlandsNew CaledoniaNew ZealandNicaraguaNigerNigeriaNorwayOmanPakistanPanamaPapua New GuineaParaguayPeruPhilippinesPolandPortugalPuerto RicoQatarRomaniaRussiaRwandaSaint BarthelemySaint Kitts and NevisSaint LuciaSaint MartinSaint Vincent and the GrenadinesSao Tome and PrincipeSaudi ArabiaSenegalSerbiaSeychellesSierra LeoneSingaporeSint MaartenSlovakiaSloveniaSomaliaSouth AfricaSouth KoreaSouth SudanSpainSri LankaSudanSurinameSwedenSwitzerlandTaiwanTanzaniaThailandTogoTrinidadTunisiaTurkeyTurkmenistanTurks and CaicosUgandaUkraineUnited Arab EmiratesUnited StatesUnited States Virgin Islands (Saint Croix, Saint Thomas, Saint John, Water Island)UruguayUzbekistanVenezuelaVietnamYemenZambiaZimbabwe

    Да, пожалуйста, я рад получать прямые маркетинговые сообщения от JCB и понимаю, что смогу отказаться от подписки в любое время в будущем, если захочу прекратить получать информацию.

    Различные компоненты приводного вала

    Когда речь идет о приводном вале, неотъемлемой части работы автомобиля, он ничто без вспомогательных элементов. Понимание того, как работает приводной вал, чтобы понять необходимость каждой вспомогательной детали, имеет решающее значение для технического обслуживания и ухода за автомобилем. Знание различных компонентов приводного вала и роли, которую они играют, даст вам более четкое представление об их значении в трансмиссии. Знакомство с карданным валом и его функциями очень поможет вам при хранении сменных компонентов или высокопроизводительной модернизации.

    Приводной вал

    Эта алюминиевая трубка отвечает за передачу крутящего момента на ведущие колеса от трансмиссии с постоянной скоростью. Он позволяет соединять компоненты трансмиссии, которые иначе нельзя было бы соединить напрямую.

    Карданный шарнир

    Карданный шарнир, отвечающий за соединение приводного вала с дифференциалом. В некоторых случаях он соединяет приводной вал с коробкой передач или даже позволяет двум приводным валам соединяться друг с другом. Эта крестообразная деталь имеет подшипник на каждом конце, что позволяет приводному валу перемещаться вбок или из стороны в сторону без поломки каких-либо компонентов трансмиссии.

    Вилка шестерни дифференциала

    Вилка шестерни дифференциала используется для замены карданного шарнира большего размера или замены поврежденной вилки. Вилка шестерни соединяет оси с дифференциалом, чтобы автомобиль мог поворачиваться плавно.

    Вилка скольжения

    Обычно вилка скольжения представляет собой внутренний шлицевой вал, который соединяется с приводным валом. Его назначение — передача мощности от раздаточной коробки к приводному валу. Для этого он скользит (или скользит) в раздаточной коробке и выходит из нее. Без скользящей вилки карданные шарниры не могли правильно вращаться с приводным валом, потому что это позволяет изгибаться ВОМ (коробка отбора мощности).

    Войлок скользящей вилки приводного вала

    Это войлочное кольцо помещается в вилку скользящей вилки приводного вала. Он предотвращает попадание мусора и жидкости в скользящую вилку. Это способствует увеличению срока службы. Пробуксовка имеет важное значение при движении автомобиля по пересеченной местности. Войлочный элемент защищает трансмиссию вашего автомобиля от грязи, камней и воды.

    Болт приводного вала

    Болт приводного вала крепит приводной вал к фланцу оси. Это сильная точка спаривания. Это одноразовая деталь, которую необходимо заменять при каждом обслуживании приводного вала. При использовании длинных болтов важно их проверить; если их шайбы сломаются или выпадут, болты могут ослабнуть и выпасть.

    Вилка CV с гнездом

    Вилка с гнездом CV поставляется в вариантах со смазкой и без смазки для приводного вала типа CV. При замене используйте ту же конструкцию для соблюдения требований совместимости окружающих деталей. Для смазываемой вилки с муфтой требуется небольшая плоская пресс-масленка, в то время как для несмазываемой вилки потребуется небольшой резиновый чехол на вилке для сварки CV.

    Приварная скоба CV

    Приварная скоба подходит к сварной скобе CV. Его также обычно называют трубным хомутом, и он является простым, но важным компонентом приводного вала. Это хомут с направляющей втулкой для крепления трубки. Обычно он напрессовывается на трубу за один процесс.

    Пылезащитное уплотнение U-образного соединения

    Пылезащитное уплотнение U-образного соединения предназначено для продления срока службы карданных шарниров, экономии денег и предотвращения необходимости частой замены детали. Тип, который вам понадобится, будет зависеть от марки, модели, года выпуска автомобиля и типа двигателя.

    Центральная вилка

    Шаровой шарнир в сборе центральной вилки CV является сердцем системы. Центральные вилки специально модифицированы для работы под большими углами. Они имеют решающее значение для обеспечения надлежащего функционирования всего узла головки CV.

    Шлицы

    Используемые для передачи крутящего момента и вращения, шлицы используются с приводными валами и коробками отбора мощности для изменения длины во время движения. Это гребни, которые соединяются с канавками в сопрягаемой детали для поддержания углового соединения между деталями.

    Двойной карданный вал

    Помогает преодолеть рывки при вращении. Использование двух U-образных шарниров, соединенных промежуточным валом, помогает отменить изменение угловой скорости. По сути, он устанавливает два универсальных шарнира вплотную друг к другу с помощью центральной вилки. При использовании центральной вилки промежуточный вал больше не нужен.

    Пресс-масленка

    Эти небольшие гидравлические обратные клапаны, которые иногда называют пресс-масленками, используются на подшипниках для подачи смазки на внутренние детали. Они используются, чтобы сделать то же самое с аналогичными механическими узлами. Есть два распространенных размера, но в некоторых случаях можно использовать резьбу для пресс-масленок, хотя и менее распространенную.

    Комплекты помощи

    Существует множество типов комплектов, которыми можно запастись в зависимости от ваших потребностей, вашего автомобиля, места, где вы будете водить машину, или нагрузки, которую вы будете оказывать на автомобиль. Подумайте об обновлениях, чтобы поддерживать элементы трансмиссии в самых сложных условиях, помогая не только в способности к экстремальному движению и углам, но и в возможности предотвратить разрушение элементов приводного вала вашего грузовика или автомобиля.

    Комплект ремней карданного шарнира

    Всегда полезно запастись расходными материалами для автомобиля и трансмиссии, которые могут понадобиться позже. Набор ремней U-образного соединения может различаться в зависимости от марки вашего автомобиля. Он разработан, чтобы соответствовать компонентам, которые изначально поставлялись с автомобилем. Эти специальные детали необходимы для ремонта или повторной фиксации U-образных соединений в зависимости от марки и модели.

    Комплект U-образных болтов U-образного соединения

    U-образный болт имеет резьбовые ножки и имеет форму буквы U. Это промышленный крепеж, обычно используемый для крепления детали к опоре или балке или для поддержки трубопровода. Он добавляет устойчивости и поддержки на пересеченной местности и обычно используется в джипах.

    Добавить комментарий

    Ваш адрес email не будет опубликован. Обязательные поля помечены *