Регулятор напряжения генератора — схема, проверка
Электрооборудование любого автомобиля включает в себя генератор — устройство, преобразующее механическую энергию, получаемую от двигателя, в электрическую. Вместе с регулятором напряжения он называется генераторной установкой.
На современные автомобили устанавливаются генераторы переменного тока. Они в наибольшей степени отвечают предъявляемым требованиям.
Регулятор напряжения поддерживает напряжение бортовой сети в заданных пределах во всех режимах работы при изменении частоты вращения ротора генератора, электрической нагрузки, температуры окружающей среды. Кроме того, он может выполнять дополнительные функции — защищать элементы генераторной установки от аварийных режимов и перегрузки, автоматически включать в бортовую сеть цепь обмотки возбуждения или систему сигнализации аварийной работы генераторной установки.
В настоящее время все генераторные установки оснащаются полупроводниковыми электронными регуляторами напряжения, как правило, встроенными внутрь генератора.
Напряжение генератора без регулятора зависит от частоты вращения его ротора, магнитного потока, создаваемого обмоткой возбуждения, а, следовательно, от силы тока в этой обмотке и величины тока, отдаваемого генератором потребителям. Чем больше частота вращения и сила тока возбуждения, тем больше напряжение генератора, чем больше сила тока его нагрузки — тем меньше это напряжение.
Функцией регулятора напряжения является стабилизация напряжения при изменении частоты вращения и нагрузки за счет воздействия на ток возбуждения. Конечно можно изменять ток в цепи возбуждения введением в эту цепь дополнительного резистора, как это делалось в прежних вибрационных регуляторах напряжения, но этот способ связан с потерей мощности в этом резисторе и в электронных регуляторах не применяется.
Электронные регуляторы изменяют ток возбуждения путем включения и отключения обмотки возбуждения от питающей сети, при этом меняется относительная продолжительность времени включения обмотки возбуждения.
Если для стабилизации напряжения требуется уменьшить силу тока возбуждения, время включения обмотки возбуждения уменьшается, если нужно увеличить — увеличивается.
Прежде чем проверить регулятор напряжения генератора, нужно убедиться, что проблема кроется именно в нём, а не в других элементах генератора (слабо натянут ремень, окислилась масса и т.д.), для этого нужно проверить сам генератор (Как проверить генератор?). После этого вам нужно снять регулятор напряжения. Процесс демонтажа регулятора описан в статье «как снять регулятор напряжения?».
В двух словах скажу, что сначала нужно снять минусовую клемму, снять все провода с генератора, снять пластиковый кожух с генератора, затем открутить и вынуть регулятор напряжения в сборе вместе с щётками.
Давайте перейдём непосредственно к проверке регулятора напряжения. Проверять регулятор напряжения нужно обязательно в сборе с щёткодержателями – т.к. в случае обрыва цепи щёток и регулятора напряжения, мы сразу это заметим.
Перед проверкой, обратите внимание на состояние щёток: если они обломаны или их длина короче 5мм, неподвижны и не пружинят, – то их нужно заменить.
Для проверки нам понадобится:
- провода;
- аккумулятор автомобильный;
- лампочка на 12в 1-3Вт;
- две обычные пальчиковые батарейки.
Чтобы проверить регулятор напряжения, нам нужно будет построить две схемы: К щёткам подключаем лампочку, К выводам Б и В подключаем «+» от аккумулятора, «-» аккумулятора закрепляем на массу регулятора. Делаем ту же схему, но добавляем последовательно две пальчиковые батарейки. Вывод из всего вышесказанного таков.
Исправный регулятор напряжения генератора: в первой схеме лампа горит, во второй схеме лампа не горит, т.к. напряжение выше 14,7в и подача напряжения на щётки должна быть прекращена. Неисправный регулятор напряжения: в обоих случая лампа горит, значит в регуляторе пробой. Лампа не горит вообще – значит, отсутствует контакт между щётками и регулятором или обрыв цепи в регуляторе.
Сначала узнаем, для чего нужен этот регулятор. Автомобильный генератор во время движения и работы двигателя должен подпитывать аккумуляторную батарею. Тем самым восстанавливается ёмкость аккумулятора, когда он разряжается во время стоянки. Если мы ездим каждый день, то аккумулятор почти не разряжается, если он в исправном состоянии.
Хуже приходиться аккумулятору, когда машина долго стоит без движения, ведь его энергия постепенно уходит на поддержание работы авто сигнализации. Ещё хуже дела обстоят зимой, когда при отрицательных температурах аккумуляторная батарея разряжается очень быстро.
А если вы ездите помалу и не часто, то аккумулятор не заряжается полностью во время движения и может полностью разрядится как-то утром.
Справиться с вышеуказанной проблемой, призван трехуровневый регулятор напряжения. У него три положения работы: это максимальное (выдаёт напряжение на генераторе 14,0-14,2 В), нормальное (13,6-13,8 В) и минимальное (13,0-13,2 В). Как мы знаем из статьи про проверку работоспособности аккумулятора, нормальное напряжение при заведённом двигателе должно быть от 13,2-13,6 В.
Это означает, что генератор работает в нормальном режиме и АКБ заряжается в полном объёме.
Это соответствует среднему (нормальному) положению регулятора напряжения. А вот зимой, желательно повысить напряжение до 13,8-14,0 В, т.к. аккумулятор быстрее разряжается при отрицательных температурах. Это делается простым переводом рычажка на регуляторе напряжения. Так будет обеспечена лучшая зарядка АКБ зимой при работающем двигателе.
Летом, особенно когда жара превышает +25 градусов и выше — желательно понизить напряжение генератора до 13,0-13,2 В. Зарядка от этого не пострадает, но генератор не будет “выкипать”, т.е. не будет терять свою номинальную ёмкость и не сокращать ресурс.
Перед заменой регулятора напряжения, обязательно проверьте генератор в целом. Регулятор напряжения нужно менять, если напряжение под нагрузкой бортовой сети (включены дальний, обогрев зеркал, печка) меньше 13в. Так же регулятор напряжения может стать причиной высокого напряжения (выше 14,7в).
Но, как писалось выше, перед снятием регулятора нужно проверить сам генератор, ознакомиться с другими возможными неисправностями (например слабо натянут ремень генератора), и только потом приступать к замене регулятора напряжения.
Итак, как же снять регулятор напряжения? Открываем капот, снимаем минусовую клемму аккумулятора, находим генератор, отсоединяем колодку проводов «D»:
- снимаем защитный резиновый колпачок с наконечников проводов вывода «+». Откручиваем гайку крепления этих проводов, снимаем их с блока генератора;
- далее нам нужно снять сам пластиковый блок генератора (чаще всего он черного цвета). Для этого нужно отсоединить три пружинных фиксатора, расположенных по периметру блока;
- находим регулятор напряжения, и крестовой отверткой откручиваем его крепления;
- вынимаем регулятор напряжения в сборе с щётками, и отключаем от него колодку проводов;
- далее нам нужно проверить регулятор напряжения, дабы убедиться в его неисправности.
Устанавливаем регулятор напряжения строго в обратной последовательности.
Схемы с внешним регулятором напряженияСхемы со встроенным регулятором напряженияСхемы с питанием обмотки возбуждения от выхода генератораСхемы генераторов с дополнительными диодамиСхемы с многофункциональными регуляторами напряженияОбщие описания Схемы с питанием обмотки возбуждения от выхода генератораАвтомобильный генератор возбуждается от аккумулятора. Как только включается зажигание, выходной транзистор регулятора открывается и через него идет ток возбуждения , генератор возбуждается. Регулятор напряжения может быть внешним и встроенным. Внешний регулятор это отдельная коробочка, которая соединяется с генератором проводами и стоит в стороне от генератора. Встроенный регулятор, входит в состав генератора, крепится внутри или снаружи корпуса, обычно, встроенный регулятор сделан вместе со щетками. Это схема с внешним регулятором напряжения, с заземленной щеткой. По такой схеме сделан генератор Г 221, для автомобиля «Жигули» ВАЗ 2101,02, 03, 06, и ранней «Нивы»Работа схемы автомобильного генератора (это описание применимо для всех последующих схем)Схема генератора состоит из обмотки генератора, выпрямителя (Диодного моста), обмотки возбуждения в роторе, регулятора напряжения, аккумулятора и подключенных к генератору приборов электрооборудования. При включении зажигания, ток от плюса аккумулятора идет в ротор через щетки. Этот ток проходит через открытый транзистор регулятора напряжения. Ток обмотки ротора намагничивает железные полюса с клювами. Двигатель заводится, ротор раскручивается, и обмотка статора начинает испытывать резкие изменения магнитного поля от мелькающих клювов ротора. В обмотке статора возникает Электродвижущая сила (ЭДС). В цепи обмотки появляется переменный ток. Этот ток проходит через диодный мост, становится выпрямленным, близким по форме к постоянному. Обмотка и ротор Диодный мост На всех приборах автомобиля и на аккумуляторе начинает действовать напряжение генератора. Когда генератор работает, ток возбуждения в ротор идет уже не от аккумулятора, а от самого генератора. Регулирование напряжения генератора происходит изменением тока возбуждения.. Проблема возникает в том, что, ЭДС генератора значительно превышает необходимое значение напряжения, для работы электрооборудования. Для того, чтобы поддерживать напряжение на заданном уровне 13, 8 – 14, 2 Вольта, к генератору подключен регулятор напряжения, он ограничивает напряжение генератора.. Регулирование напряжения При включении, регулятор обязательно открыт, чтобы пропустить ток возбуждения, который намагничивает ротор. Когда генератор раскручивается, ЭДС сильно вырастает, регулятор, подключенный в выходу генератора, чувствует, что напряжении становится выше и закрывается, ток возбуждения уменьшается, напряжение генератора падает. Регулятор чувствует, что напряжение стало ниже и снова открывается, появляется ток возбуждения и напряжение растет, регулятор снова закрывается, и т. С увеличением количества включенных приборов, мощность которую отдает генератор растет, а значит, напряжение на выходе генератора снижается, регулятор напряжения отслеживает это снижение и поддерживает напряжение генератора, пока хватает его мощности. Регулятор поддерживает заданное напряжение на выходе генератора при изменениях числа оборотов и изменениях нагрузки. Это обеспечивает правильную зарядку аккумулятора, и нормальную работу всего электрооборудования. Схема с внешним регулятором с заземленным транзистором, используется для многих типов устаревших генераторов. 1631, 192, и.т..п. для автомобилей Волга и Газель с двигателем 402. На многих американских автомобилях, вплоть, до 90 годов, применялись генераторы с внешним регулятором напряжения. Например автомобили «Газель» с двигателем «Крайслер» были сделаны по такой схеме.
Схема генератора со встроенным регулятором напряженияВ этом случае регулятор напряжения смонтирован в единый узел со щеточным узлом, и установлен на генератор.
По такой схеме сделаны генераторы 58.3701, для автомобиля «Москвич» и все генераторы для автомобилей УАЗ, ЗиЛ, ГАЗ 80 -х — 90-х годов выпуска. Все три схемы — это схемы с питанием обмотки возбуждения от выхода генератора. Первоначальное возбуждение происходит от аккумулятора, а после запуска ток возбуждения берется с выхода генератора, то есть с той же самой точки. Недостаток Схемы с питанием обмотки возбуждения от выхода генератора. Цепь возбуждения работает через замок зажигания, поэтому работа генератора зависит от состояния контактов замка зажигания, провода цепи возбуждения получаются очень длинными и, в целом, надежность схемы недостаточно высокая. Аккумулятор всегда подключен к плюсовому выводу генератора, это необходимо для того, чтобы генератор и аккумулятор могли работать как источники заменяя друг друга — двигатель не работает — источник аккумулятор, двигатель заработал — источник генератор, и все работает от него, а аккумулятор заряжается. Если двигатель не завелся и генератор не заработал, а зажигание осталось включено, то идет ток ротора от аккумулятора (а это 3 – 5 Ампер) и разряжает его. По разным причинам такие ситуации иногда возникают и тогда, через несколько часов невыключенного зажигания, двигатель не заведется. Такие схемы, в которых ротор запитан от выхода генератора и, значит, подключен непосредственно к аккумулятору, могут привести к неожиданной разрядке аккумулятора.
Схемы генераторов с дополнительными диодамиМожно сделать схему возбуждения генератора более короткой и надежной. Ток возбуждения проходит только внутри генератора и не проходит во внешнюю цепь через замок зажигания. Для этого ток возбуждения берется с обмоток генератора, выпрямляется отдельным маленьким выпрямителем и отправляется сразу в обмотку возбуждения. Схема с дополнительными диодами позволяет защитить аккумулятор от случайного разряда через обмотку возбуждения. В такой схеме обмотка возбуждение, на прямую, не подсоединена к выходу генератора и аккумулятора. Ток возбуждения протекает не от выхода диодного моста, соединенного с аккумулятором, а прямо от своих обмоток в обмотку возбуждения, через дополнительный выпрямитель. Для первоначального возбуждения приходится использовать аккумулятор. Ток первоначального возбуждения, при включении замка зажигания, проходит в обмотку возбуждения через лампочку. Лампочка имеет большое сопротивление, поэтому ток в цепи возбуждения протекает маленький (лампочка светится), такого тока вполне достаточно для подмагничивания ротора. Как только ротор подмагнитился, генератор начинает вырабатывать напряжение и появляется ток в обмотках, этот ток идет через дополнительные диоды в обмотку возбуждения и намагничивание ротора возрастает, так генератор, практически сразу, возбуждается, получив первоначальный толчок маленьким током через лампочку. Цепь внешнего возбуждения остается подключенной, она используется снова при следующем запуске двигателя. Лампочка, фактически, разделяет цепь первоначального возбуждения генератора и цепь рабочего возбуждения. Ток обмотки возбуждения может достигать 5-и Ампер, но чтобы обмотка возбуждения не могла потреблять такой ток от аккумулятора, в цепи первоначального возбуждения и стоит лампочка ограничивающая этот ток. На первый взгляд проблема остается — если ротор генератора не крутится, а зажигание включено, то аккумулятор разряжается, но разражается очень маленьким током через лампочку (лампочка горит). Ток лампочки может гореть несколько дней и это не приведет к полному разряду нормального аккумулятора. Схема генератора с дополнительными диодами и регулятором напряжения типа L (D+) Схема генератора с возбуждением типа L. Такая схема широко применялась на автомобилях выпуска 90-х годов. ВАЗ 2108-09, ВАЗ 2107 — 05, ВАЗ 2110, 11, 12, «Газель», «Волга» с двигателем 406, Генераторы 372.3701, 9402,3701, 9422, 3701, и многие другие. Генераторы BOSCH, VALEO У регуляторов типа L, на точку L подключается выход лампочки для первоначального возбуждения, а когда генератор заработал, то на эту точку приходит напряжение самого генератора, через дополнительный выпрямитель. Такой регулятор считает, что напряжение на выходе дополнительного выпрямителя — это и есть напряжение бортовой сети, поэтому он поддерживает напряжение на выходе генератора, «опираясь» на значение напряжения на точке L. Это получается недостаточно точно. Такие регуляторы применялись на многих генераторах 90-х годов для автомобилей Mitsubishi, и их корейских клонах. У регуляторов SL два входа. Точка L имеет такое же подключение, выполняет туже функцию, но, контрольное напряжение, относительно которого нужно поддерживать заданное напряжение поступает на точку S. Это вход с высоким сопротивлением, который тока не потребляет. Он подключается на силовой выход генератора, где напряжение, действительно мало отличается от напряжения бортовой сети. Таким образом, регуляторы SL поддерживают напряжение на выходе генератора более точно, так как контролируют напряжение на самом выходе. На точке S при выключенном зажигании должно быть 12 Вольт (связь с аккумулятором). Если цепь оборвана, что иногда бывает, то генератор работает, но держит напряжение примерно на 1 Вольт выше нужного значения и требуется восстановление проводки, чтобы защитить аккумулятор от перезаряда. Разрядка аккумулятора по цепи S невозможна так как вход S регулятора имеет очень большое сопротивление. На Российском регуляторе SL типа 1702.3702 (для ВАЗ 2108) неподключение или обрыв точки S, полностью отключает регулятор. Такое решение использовали BOSCH, Mitsubishi, DELCO COR. Генераторы БАТЭ для ВАЗ 2110 и для 406-го двигателя 3202, 3222, были выполнены по этой схеме. Обмотка, намотанная звездой, имеет среднюю точку, если ее подключить к выпрямителю, то с выпрямителя можно снять больший ток. Для выпрямления тока от средней точки нужно дополнительное плечо диодного моста, то есть нужно еще 2 диода. Таким образом, в том же корпусе и с той же обмоткой, можно получить генератор, который будет мощнее на 10 — 15 процентов, только нужен другой диодный мост, на 8 диодов. Такой генератор поддерживает работу большего числа потребителей, что актуально с увеличением числа электронных схем управления в современных автомобилях.
Лампочка Лампочка не только ограничивает ток, но становится простым и очень полезным сигнализатором. При включении зажигания лампочка загорается, через нее идет ток первоначально возбуждения, это значит, что цепь возбуждения целая и генератор готов к работе. После запуска двигателя лампочка гаснет – это значит, что генератор заработал. Если при включении зажигания лапочка не загорелась, то значит, цепь возбуждения не включилась и генератор не заработает. Если лампочка загорелась, а после запуска двигателя не погасла, то значит, что цепь возбуждения целая, но генератор не заработал, надо искать неисправность, иначе, через два часа машина безнадежно встанет. Если лампочка загорелась на ходу, то, то значит, генератор перестал работать (например, порвался ремень), двигатель продолжает работать, пока аккумулятор заряжен, но ехать нужно туда, где отремонтируют генератор. Лампочка так действует потому, что с одной стороны, она подключается к плюсу аккумулятора, а с другой стороны к обмотке возбуждения. При включении замка зажигания, пока генератор стоит, появляется ток через обмотку возбуждения на минус и лампочка горит, показывая, что цепь возбуждения генератора целая. То есть, плюс питания подводится, лампочка целая, проводка до генератора целая, щетки на месте, контакт на кольцах хороший, обмотка ротора целая, регулятор целый, контакт на массу хороший. Тусклое свечение лампочки может быть потому, что плохо затянут контакт плюсового вывода генератора, или неисправен диодный мост Познакомимся с функцией контрольной лампочки генератора более подробно Схема генераторов DENSO, которые применялись на автомобилях ТойотаСхема генератора с регулятором напряжения типа S IG LРегуляторы такого типа применялись на генераторах фирмы Денсо для автомобилей Тойота Регулятор представляет собой микросхему с несколькими навесными элементами. Силовой транзистор Т2, который работает в ключевом режиме, включает и отключает ток возбуждения. Транзистор Т1 управляет лампочкой контроля зарядки. Микросхема работает по более сложной программе, чем регулятор на дискретных элементах, что позволяет упростить схему самого генератора. Регулятор напряжения имеет разъем S IG L, для внешнего подсоединения, и клеммы для внутреннего подсоединения к цепям генератора B, P, F, E Назначение выводов внешних S – подвод напряжения с выхода генератора и аккумулятора для контроля уровня напряжения. IG- питания цепей регулятора после включения замка зажигания L — подключение лампочки контроля заряда Назначение выводов внутренних соединений регулятора B — подвод тока возбуждения от выхода генератора P — подвод переменного напряжения с фазы генератора F — отвод тока возбуждения от ротора E – земля
Работа схемы В выключенном состоянии к точке В подведен плюс от аккумулятора, но транзистор Т2 полностью закрыт и тока по цепи возбуждения нет. Плюс действует на точке S, но это вход с очень высоким сопротивлением и тока не потребляет. При включении зажигания плюс от аккумулятора попадает на точку IG и на точку L через лампочку. Микросхема DD получает питание по цепи IG. Транзистор Т1 открывается и лампочка загорается, сигнализируя о том, что генератор готов к работе, но еще не работает. Микросхема DD переводит транзистор Т2 в импульсный режим, с такой скважностью, что среднее значение тока оказывается достаточным для подвозбуждения генератора. От плюса, через точку В, в обмотку возбуждения идет ток через транзистор Т2. Ток очень маленький и противодействие ротора вращению двигателя получается очень слабым, что облегчает запуск двигателя и создает более щадящий режим для аккумулятора и стартера. Стартер начинает раскручивать двигатель. Ротор вращается и подмагниченный начальным током возбуждения, начинает генерировать в обмотке генератора переменное напряжение. Возникшее переменное напряжение, с одной из обмоток попадает на точку Р регулятора, и на соответствующую ножку микросхемы. Сигнал о появлении переменного напряжения, означает, что двигатель завелся и можно включать генератор. Далее задача регулятора состоит в поддержании рабочего уровня напряжения на выходе генератора. Генератор все время поднимает напряжение и стремится превысить его нормальный уровень. Регулятор ограничивает напряжение на заданном уровне. Микросхема DD обеспечивает широтно – импульсное управление (ШИМ – регулятор). Среднее значение тока, протекающего в обмотку зависит от длительности импульса открытого состояния ключевого транзистора Т2. Когда напряжение на выходе генератор возрастает, то микросхема, получая значение этого напряжения на точку S, уменьшает длительность открытого состояния транзистора, и среднее значение тока возбуждения снижается, напряжение на выходе генератора снижается, далее, длительность импульсов вновь увеличивается и напряжение возрастает, таким образом, поддерживается заданный уровень выходного напряжения с достаточно высокой точностью — около 14, 4 Вольта Диод, шунтирующий обмотку возбуждения, как обычно, создает контур для ЭДС самоиндукции, при резком размыкании тока возбуждения, что снижает импульс высокого напряжения, которое может пробить выходной транзистор Т2
Схема генератора не нуждается в дополнительном выпрямителе для питания обмотки возбуждения. Схема регулятора напряжения защищает аккумулятор от разрядки через обмотку возбуждения, в случае если зажигание включено, а двигатель не работает. Как и в схеме с дополнительным выпрямителем, схема потребляет ток на свечение лампочки – сигнализатора разрядки и еще потребляет небольшой ток через обмотку возбуждения, необходимый для первоначального возбуждения, этот ток определяется импульсным режимом транзистора Т2 , его среднее значение оказывается достаточно мало, чтобы не оказывать существенное влияние на разрядку аккумулятора, поэтому в автомобиле, который не завелся, долгое время может быть включено зажигания без риска разрядки аккумулятора через генератор.
На данном рисунке показана схема генераторов на 100 и 110 Ампер, для генераторов меньшей мощности достаточно обычного диодного моста с шестью диодами.
|
Реле-регулятор в автомобиле | Аккумулятор, генератор, стартер
Реле-регулятор конструктивно объединяет три согласованно работающих прибора:
- регулятор напряжения 1
- ограничитель тока 2
- реле обратного тока 3
Регулятор напряжения поддерживает постоянным напряжение, генератора при изменяющемся числе оборотов коленчатого вала двигателя.
Ограничитель тока предотвращает возрастание тока свыше допустимого. Реле обратного тока включает генератор во внешнюю цепь, когда напряжение на его щетках выше напряжения аккумуляторной батареи, и отключает его, когда напряжение на щетках становится ниже напряжения батареи. Рассмотрим устройство и работу этих приборов.
Регулятор напряжения представляет собой электромагнит, состоящий из ярма 9 с сердечником 8, обмотки 7, выполненной из провода строго подобранного сечения, якоря 6 с двумя контактами 4 и 5, пружины 3, регулирующей силу притяжения якоря, и добавочного сопротивления 2, включенного параллельно контактам якоря.
Когда двигатель не работает или работает на малых оборотах, т.е. когда напряжение генератора небольшое, путь тока следующий: от положительной щетки генератора по проводу на обмотку 7 сердечника 8 регулятора и по массе на отрицательную щетку генератора. Одновременно ток идет через замкнутые контакты 4 и 5 по якорю 6, по ярму 9 (через точку 1) и обмотке возбуждения Ш генератора на отрицательную щетку генератора.
Рис. Реле-регулятор: 1 — регулятор напряжения; 2 — ограничитель; 3 — реле обратного тока
С увеличением числа оборотов.коленчатого вала повышается напряжение генератора. Когда оно достигает 14,9 в, магнитный поток электромагнита регулятора увеличивается настолько, что преодолевает сопротивление пружины 3, притягивает якорь 6 и размыкает контакты 4 и 5. В этом случае ток не идет по ярму, а в цепь обмотки возбуждения генератора включается добавочное сопротивление 2. В результате ток и, следовательно, магнитный поток в обмотке возбуждения генератора уменьшаются, уменьшается и напряжение тока, отдаваемого генератором. Как только напряжение генератора снижается до 14,1 в, контакты 4 и 5 регулятора замыкаются и напряжение генератора вновь начинает повышаться.
Рис. Схема регулятора напряжения: Я — якорь генератора; Ш — обмотка возбуждения; 1 — масса регулятора; 2 — добавочное сопротивление; 3 — пружина якоря; 4 и 5 — контакты якоря; 6 — якорь; 7 — обмотка; 8 — сердечник; 9 — ярмо
У автомобилей, имеющих четырех-полюсные генераторы (автомобили Урал-375 и др.
), в реле-регуляторе применяются не один, а два регулятора напряжения. Каждый из регуляторов напряжения обслуживает одну из обмоток возбуждения генератора. Устроены они одинаково и работают совместно.
При включении во внешнюю цепь нескольких потребителей тока одновременно (ламп фар, звукового сигнала и т. д.) ток, отдаваемый генератором, увеличивается и может возрасти настолько, что обмотки генератора при перегрузке сгорят.
Рис. Схема ограничителя тока: Я — якорь генератора; Ш — обмотка возбуждения; 1 — обмотка; 2 — ярмо; 3 — пружина якоря; 4 — якорь; 5 и 6 — контакты; 7 — добавочное сопротивление; 8 — провод
Для предотвращения этого служит ограничитель тока, который работает подобно регулятору напряжения, но отличается от него тем, что имеет не тонкую, а толстую обмотку, рассчитанную на прохождение тока 17—19 а. Когда ток в цепи небольшой, контакты прибора сомкнуты и ток идет:
- а) на возбуждение генератора: от положительной щетки через ярмо 2, якорь 4, замкнутые контакты 6 и 5, провод 8, обмотку возбуждения Ш и на отрицательную щетку;
- б) на питание потребителей: от положительной щетки через ярмо 2, обмотку 1 ограничителя тока, потребители, массу автомобиля и на отрицательную щетку.

Когда ток во внешней цепи превышает 17—19 а, магнитное поле сердечника ограничителя тока преодолевает натяжение пружины 3, сердечник притягивает якорь и размыкает контакты. Тогда ток возбуждения идет уже не через контакты, а через добавочное сопротивление 7, в результате чего его сила снижается, а следовательно, уменьшается и ток, отдаваемый генератором во внешнюю цепь. Пружина 3 вследствие ослабления магнитного поля сердечника замыкает контакты 5 и 6 и ток возбуждения вновь возрастает. Таким образом, в результате непрерывного размыкания и замыкания контактов ограничителя тока ток, отдаваемый генератором, автоматически ограничивается заданной величиной.
Реле обратного тока предназначается для включения генератора в цепь и зарядки аккумуляторной батареи, когда напряжение на его щетках превосходит напряжение на клеммах батареи. Когда же напряжение генератора, работающего с небольшим числом оборотов якоря, становится ниже напряжения батареи, реле отключает генератор от внешней цепи.
Это необходимо для того, чтобы предотвратить разрядку батареи через обмотку генератора и перегорание обмотки.
Реле обратного тока состоит из ярма 6, электромагнита с якорем 5 и двух контактов — подвижного 4 и неподвижного 3.
Рис. Схема реле обратного тока: Я — якорь генератора; Б — аккумуляторная батарея; 1 — тонкая обмотка; 2 — толстая обмотка; 3 — неподвижный контакт; 4 — подвижной контакт; 5 — якорь; 6 — ярмо
Сердечник электромагнита имеет две обмотки: толстую 2 с небольшим числом витков, присоединенную одним концом к неподвижному контакту 3 и другим к положительной щетке генератора, и тонкую 1, соединенную одним концом с массой корпуса реле-регулятора, а другим с толстой обмоткой.
Когда напряжение генератора становится меньше, чем напряжение батареи, магнитный поток сердечника небольшой и контакты 3 и 4 под действием пружины разомкнуты. С увеличением оборотов коленчатого вала напряжение генератора возрастает и, когда оно становится выше напряжения аккумуляторной батареи, контакты реле замыкаются.
Путь тока в этом случае следующий: от положительной щетки генератора по проводу на толстую обмотку 2 и через замкнутые контакты 3 и 4 на якорь 5, ярмо 6 и через аккумуляторную батарею на массу автомобиля и с массы автомобиля на отрицательную щетку генератора; параллельно часть тока идет через тонкую обмотку и массу автомобиля на отрицательную щетку генератора. При этом как по тонкой, так и по толстой обмотке реле ток идет в одном направлении, усиливая притяжение якоря и плотность соединения контактов.
Когда напряжение генератора становится меньше, чем напряжение аккумуляторной батареи, ток от нее идет через ярмо 6, якорь 5, замкнутые контакты 4 и 3, толстую обмотку 2 реле и через генератор на отрицательную клемму батареи. Так как по толстой обмотке ток идет в обратном направлении, он размагничивает сердечник и контакты размыкаются.
Реле-регулятор закрывается крышкой и пломбируется. Он крепится обычно под капотом на передней стенке кабины. Из-под крышки реле-регулятора выступают три клеммы, имеющие буквенную маркировку.
Клемма Б соединяется проводом через амперметр с аккумуляторной батареей; клеммы Я и Ш — с соответствующими клеммами генератора. Масса реле-регулятора (винт на основании) соединяется с массой генератора (винт на корпусе). Основные данные генераторов и реле-регуляторов указаны в таблице.
Таблица. Регуляторы и реле-регуляторы
| Марка автомобиля | Генератор | Реле-регулятор | ||||||
| Тип | Номи-нальное напря-жение, В | Наиболь-ший ток нагрузки, а | Мощ-ность, вт | Тип | Напряжение замыкания реле обратного тока (начало зарядки), вт | Поддержи-ваемое напря-жение, в | Ограни-чиваемый ток нагрузки, а | |
| ГАЗ-69 и ГАЗ-69А | Г-20 | 12 | 18 | 216 | РР-24Г | 12,2-13,2 | 13,8-14,8 | 17-19 |
| ГАЗ-63 и ГАЗ-51А | Г-21Г | 12 | 18 | 220 | РР-24Г | 12,2-13,2 | 13,8-14,8 | 17-19 |
| ЗИЛ-157К, ЗИЛ-164А, ЗИЛ-157, ЗИЛ-164, ЗИЛ-151 и ЗИЛ-150 | Г-12В | 12 | 18 | 250 | РР-24Г | 12,2-13,2 | 13,8-14,8 | 17-19 |
| Урал-375 | Г-51 | 12 | 35 | 440 | РР-51 | 12,2-13,2 | 13,8-15,2 | 33-37 |
| КрАЗ-214 и КрАЗ-219 | Г-8 | 12 | 35 | 440 | РР-8 | 12,2-13,2 | 13,8-15,2 | 33-37 |
РадиоКот :: Микроконтролерный реле регулятор.
РадиоКот >Схемы >Цифровые устройства >Защита и контроль >Микроконтролерный реле регулятор.
Предлагаемое устройство предназначено для замены штатного реле-регулятора напряжения в бортсети автомобиля и отличается тем, что поддерживаемое им напряжение зависит от температуры аккумуляторной батареи. Оно не требует налаживания и с помощью сигнальной лампы на приборной панели сигнализирует о некоторых неисправностях системы электропитания автомобиля. Недостатком можно считать необходимость вмешательства в электропроводку автомобиля, так как схема подключения нового реле-регулятора отличается от стандартной. Устройство не предназначено для использования в автомобилях с генераторами, управляемыми по K-Line (Mercedes, BMW и некоторые автомобили концерна VAG).Схема реле-регулятора изображена на рис. 1. Его основа — микроконтроллер ATtiny85-20SU (DD1), который без изменения схемы прибора, его печатной платы и программы микроконтроллера можно заменить на ATtiny25-20SU или ATtiny45-20SU.
С микроконтроллерами других типов приложенные к статье программы работать не будут.
Рис. 1. Схема реле-регулятора
Линия PB0 (вывод 5) микроконтроллера настроена как выход. На ней программа формирует сигнал управления лампой, имеющейся на приборной панели автомобиля. Через эту же лампу на линию PB1 (вывод 6) микроконтроллера поступает сигнал о том, что зажигание включено. Этот вход защищён от выбросов напряжения стабилитроном VD2. Кроме указанного на схеме, здесь пригоден любой стабилитрон на 3,3…4,9 В в подходящем корпусе. Конденсатор C6 подавляет шум стабилитрона. Упомянутая выше сигнальная лампа 12 В, 1,2…1,4 Вт включена в коллекторную цепь транзистора VT1, усиливающего сигнал микроконтроллера.
Номинал резистора R11, указанный не схеме, можно уменьшить до 1 кОм, но нельзя увеличивать. Это связано с тем, что вместе с конденсатором C6 он образует интегрирующую цепь, задерживающую на некоторое время после закрывания транзистора VT1 достижение напряжением на входе PB1 микроконтроллера высокого логического уровня.
Для безошибочного определения включённого и выключенного состояния замка зажигания автомобиля это время не должно быть больше имеющейся в программе задержки. Максимально допустимое сопротивление резистора R11 2,2 кОм определено экспериментально.
Линия PB2 (вывод 7) микроконтроллера через усилитель на транзисторах VT2-VT4 управляет обмоткой возбуждения генератора автомобиля. Обратите внимание, что транзисторы VT2 и VT3 питаются напряжением не 5 В, а 9 В от стабилизатора напряжения на стабилитроне VD3. Это необходимо, чтобы подать на затвор транзистора VT4 напряжение, достаточное для его полного открывания, при котором сопротивление открытого канала этого транзистора и рассеиваемая на нём мощность минимальны. Стабилитрон 1N5239B можно заменить любым другим с напряжением стабилизации 9…10 В.
К линии PB3 (выводу 2) микроконтроллера подключают датчик температуры аккумуляторной батареи автомобиля. Если в качестве этого датчика применён терморезистор RK1 (я использовал приобретённый на сайте https:// www.
ebay.com герметизированный, с длинными выводами «NTC Thermistor temperature sensor 10K 1 % 3950»), то вместе с резистором R10 он образует измерительный делитель напряжения. Если датчик — LM335 (BK1), который подключают вместо терморезистора, то через тот же резистор на него поступает напряжение питания. Конденсатор С4 — сглаживающий.
Обратите внимание, зависимости выходного напряжения от температуры у терморезистора и интегрального датчика температуры неодинаковы, поэтому программы микроконтроллера при использовании этих датчиков должны быть разными. В первом случае — это ATTINY85_HTC_10K, во втором — ATTI-NY85_LM335. Конфигурация микроконтроллера в обоих случаях должна соответствовать табл. 1. Она совпадает с первоначально установленной заводом-изготовителем.
Таблица 1
Линия PB4 (вывод 3) микроконтроллера использована как аналоговый вход для контроля напряжения в бортсети. Резисторы R1, R6, R7, R9 образуют делитель этого напряжения для подачи на АЦП микроконтроллера.
C1R8C3 — фильтр, сглаживающий пульсации измеряемого напряжения.
Резисторы R2-R5 образуют с конденсатором С2 фильтр питания, а с резистором R17 — балластное сопротивление для стабилизатора напряжения на стабилитроне VD3. Интегральный стабилизатор LM1117-5.0 (DA1) обеспечивает напряжением 5 В микроконтроллер.
Устройство собрано на печатной плате, изображённой на рис. 2. Она рассчитана на установку резисторов типоразмера 1206 для поверхностного монтажа и таких же конденсаторов (за исключением оксидных C2, C7 и C8). К транзисторам VT2 и VT3 особых требований не предъявляется. Те, типы которых указаны на схеме, можно заменить другими маломощными соответствующей структуры с напряжением коллектор-эмиттер не менее 30 В и в корпусе SOT95. Вместо BCX56 подойдёт любой n-p-n транзистор средней мощности в корпусе SOT-89 с допустимыми током коллектора не менее 1 А, напряжением коллектор-эмиттер 30 В и более. При соответствующей доработке платы можно применить подходящие транзисторы и в других корпусах.
Например, VT1 — серии КТ815, VT2 — серии КТ315, VT3 — серии КТ361.
Полевой транзистор IRLR2905 имеет сопротивление открытого канала 0,027 Ом, максимальный ток стока — 30 А и корпус TO-252AA. На его месте сможет работать, например, транзистор IRLR2705 (0,04 Ом, 20 А), но он будет выделять заметно больше тепла и потребует более эффективного теплоотвода. Другая возможная замена — полевой транзистор RFP50N06 (0,022 Ом, 50 А). Он довольно популярен в автомобильных УМЗЧ, но имеет корпус TO-220AB.
В качестве замены микросхемы LM1117-5.0 подходят по параметрам многие интегральные стабилизаторы напряжения +5 В. Но все они несовместимы с ней по назначению выводов. Поэтому при замене потребуется вносить коррективы в печатную плату.
Диод 10A7 (VD1, устанавливаемый вне печатной платы) можно заменить любым другим диодом с допустимыми прямым током 10 А и обратным напряжением не менее 100 В.
Печатная плата изготовлена из фольгированного с двух сторон стеклотекстолита, но печатные проводники вытравлены только на одной её стороне.
Фольга на противоположной стороне платы сохранена и соединена с общим проводом устройства. После травления в плате сверлят отверстия. Затем вырезают из алюминиевого, медного или латунного листа толщиной 1,5…2 мм пластину-теплоотвод размерами 72×42 мм — немного больше, чем сама плата. Используя плату в качестве шаблона, сверлят в пластине четыре крепёжных отверстия (на рис. 2 эти отверстия большего, чем другие, диаметра).
Предназначенные для не соединяемых с общим проводом выводов деталей отверстия в плате зенкуют со стороны сплошной фольги сверлом большого диаметра, чтобы удалить фольгу вокруг них. Два нижних (по рис. 2) крепёжных отверстия необходимо раззен-ковать со стороны печатных проводников. Выводы деталей, соединяемые с общим проводом, при монтаже следует пропаивать с обеих сторон платы.
Закончив монтаж всех деталей и проверив его, положите на плату со стороны печатных проводников пластину-теплоотвод. Она должна опереться на корпус транзистора VT4 и на две шайбы толщиной 2,3 мм, наложенные на верхние (по рис.
2) крепёжные отверстия. Место соприкосновения теплоотвода с корпусом транзистора желательно смазать теплопроводной пастой. Плату и теплоотвод скрепляют четырьмя винтами с гайками.
После проверки готового изделия в работе его разбирают, покрывают плату несколькими слоями влагозащитного лака (обязательно!), при этом защитив от лака соприкасающуюся с теплоотводом поверхность транзистора VT4 и контакты XT1-XT6, и вновь собирают. Зазор между платой и теплоотводом можно залить термоклеем.
В автомобилях, оборудованных электрогенератором, обмотки статора которого соединены по схеме «звезда» с трёхфазным выпрямительным мостом на шести диодах, новый реле-регулятор подключают по схеме, изображённой на рис. 3. Но предварительно нужно удалить штатные реле-регулятор и реле контроля зарядки аккумуляторной батареи. Места разрыва цепей обозначены на схеме крестами. Отключив от корпуса автомобиля правый (по схеме) вывод сигнальной лампы, соединяют его, как показано на схеме утолщённой линией, с выводом замка зажигания.
Диод VD1 (см. рис. 1) в рассматриваемом случае не требуется.
Рис. 3. Схема подключения нового реле-регулятора
Если обмотки статора генератора соединены «треугольником», а выпрямитель состоит из девяти диодов, то новый реле-регулятор подключают к нему по схеме, изображённой на рис. 4. Здесь, кроме проводов, шедших к старому реле-регулятору, нужно разрезать ещё один, присоединённый к левому (по схеме) выводу сигнальной лампы.
Рис. 4. Схема подключения нового реле-регулятора
Через диод VD1 (см. рис. 1) обмотка возбуждения генератора питается при включённом зажигании, но остановленном или работающем на малых оборотах двигателе автомобиля. В отсутствие диода VD1 генератор при запуске двигателя работать не начнёт.
Непосредственно от замка зажигания (без диода) напряжение на обмотку возбуждения подавать нельзя, так как в этом случае запущенный двигатель продолжит работать и после выключения зажигания.
Датчик температуры крепят к аккумуляторной батарее липкой с двух сторон лентой, не забыв предварительно обезжирить место крепления.
На противоположную датчику и батарее сторону ленты наклеивают небольшую поролоновую пластину. Она предохранит датчик от нагревания горячим воздухом подкапотного пространства.
Пока зажигание выключено, программа микроконтроллера «спит». «Проснувшись» при его включении, она подаёт сигнал «напряжение ниже заданного» — сигнальная лампа часто мигает. Как только после запуска двигателя напряжение генератора достигнет нижнего порогового значения, лампа погаснет, а программа перейдёт в режим стабилизации напряжения. При превышении его верхнего порогового значения программа установит низкий уровень на линии PB2 микроконтроллера, чем закроет транзистор VT4 и отключит обмотку возбуждения генератора. При снижении напряжения ниже нижнего порога программа установит на линии PB2 высокий уровень, открывая транзистор, замыкающий цепь питания обмотки возбуждения. Значения напряжения верхнего и нижнего порогов (включения и выключения обмотки возбуждения) зависят от температуры аккумуляторной батареи жёстко заданы в программе.
Они указаны в табл. 2.
По поводу значения напряжения, которое нужно поддерживать, идёт много споров. Теоретически при температуре аккумуляторной батареи -30 оС напряжение должно быть равным 15,9 В. Но как показывает практика, это слишком много для бортовой электроники. А напряжение 12,5 В при прогретой до +50 оС батарее, конечно же, слишком мало. Особенно летом при работающих кондиционере, вентиляторах радиатора и других потребителях тока. Такое напряжение приводит к временному отказу системы ABS. По указанным причинам решено было остановиться на интервале изменения напряжения 12,8…15 В.
Если напряжение остаётся меньшим нижнего порога более 10 с, сигнальная лампа начинает мигать с частотой около 2 Гц. Предусмотрена также индикация неисправности (замыкания или обрыва) в цепи датчика температуры — мигание сигнальной лампы с частотой 0,5 Гц. В этом случае программа удерживает напряжение в пределах 13,8…14 В. Устройство выключается при полном отключении питания либо при снятии питания с сигнальной лампы (выключении зажигания).
Файлы программ(AtmelStudio) и печатной платы (Sprint-Layout 6). В архиве.
Вопросы задаем здесь: https://radiokot.ru/forum/viewtopic.php?f=2&t=127157
Файлы:
Архив RAR
Изображение
Изображение
Все вопросы в Форум.
Как вам эта статья? | Заработало ли это устройство у вас? |
3 схемы автоматического ввода резерва для дома. Ввод 1 — Ввод 2 — Генератор.
При сборке схемы автоматического ввода резерва можно выбрать три варианта. Два более простых и один посложнее.
Рассмотрим каждый из вариантов схемы поподробнее.
Простая схема АВР на 2 ввода
Простейшая схема АВР для двух однофазных вводов собирается всего лишь на одном магнитном пускателе.
Для этого понадобится контактор с двумя парами контактов:
- нормально разомкнутым
- нормально замкнутым
Если таковых в вашем контакторе не оказалось, можно использовать специальную приставку.
Только учтите, что контакты у большинства из них не рассчитаны на большие токи. А если вы решите подключать через АВР нагрузку всего дома, то уж точно не стоит этого делать, используя блок контакты расположенные по бокам стандартных пускателей.
Вот самая простая схема АВР:
Описание и принцип работы
Катушка магнитного пускателя подключается на один из вводов. В нормальном режиме напряжение поступает на катушку, она замыкает контакт КМ1-1, а контакт КМ1-2 размыкается.
SF1 и SF2 в схеме – это однополюсные автоматические выключатели.
Напряжение через контактор поступает к потребителю. Дополнительно в схеме могут быть подключены сигнальные лампы. Они визуально будут показывать какой из вводов в данный момент подключен. Немного измененная схемка с лампочками:
Если напряжение на первом вводе исчезло, контактор отпадает. Его контакты КМ1-1 размыкаются, а КМ2-1 замыкаются. Напряжение начинает поступать к потребителю с ввода №2.
Если вам в нормальном режиме просто нужно проверить работоспособность схемы, то выключите автомат SF1 и смотрите как реагирует сборка. Все ли работает исправно.
Самое главное здесь изначально проконтролировать на какой ток рассчитаны эти самые нормально замкнутые и разомкнутые контакты.
При этом обратите внимание, что эту простейшую схему можно собрать двумя способами:
- без разрыва ноля
- с разрывом нулевого провода
Схема ввода резерва с разрывом ноля
Без разрыва можно применять в том случае, если у вас есть две независимые линии эл.
передач или кабельных ввода, от которых вы собственно и подключаете весь дом. А вот когда резервной линией является какой-то автономный источник энергии – ИБП или генератор, то здесь придется разрывать как фазу, так и ноль.
Так как основная сеть в 90% случаев выполнена с глухозаземленной нейтралью, а от генератора или ИБП идет с изолированной. Здесь объединять нулевой рабочий проводник от сети, с нулем от генератора нельзя.
Естественно, что все контакторы подключаются после счетчика kWh. QF – это модульные автоматы в щитке дома.
Если у вас второй источник питания подает напряжение не автоматически, например бензиновый генератор без пусковой аппаратуры. Который нужно сначала вручную завести, прогреть и только потом переключиться, то схемку можно немного изменить, добавив туда одну единственную кнопку.
За счет нее не будет происходить автоматического переключения. Вы сами выберите для этого нужный момент, нажав ее когда потребуется. Монтируется эта кнопка SB1 параллельно катушке контактора.
Когда у вас напряжение на основном вводе не исчезает на долго, а периодически пропадает и появляется (причины могут быть разными), в этом случае не желательны постоянные переключения контакторов туда-обратно. Здесь целесообразно использовать специальную приставку к контактору типа ПВИ-12 с задержкой времени.
Схема АВР на два ввода 380В
Трехфазная схема практически аналогична однофазной.
Только особо следите за правильной фазировкой АВС. Она должна совпадать на вводе-1 с вводом-2. Иначе 3-х фазные двигатели после переключения будут крутиться в обратную сторону.
Схема АВР на 2 пускателя
Вторая схема немного посложнее. В ней используется уже два магнитных пускателя.
Допустим, у вас есть два трехфазных ввода и один потребитель. В схеме применены магнитные пускатели с 4-мя контактами:
- 3 нормально разомкнутые
- 1 нормально замкнутый КМ1
Катушка пускателя КМ1 подключается через фазу L3 от первого ввода и через нормально замкнутый контакт КМ2.
Таким образом, когда вы подаете питание на ввод №1, катушка первого пускателя замыкается и вся нагрузка подключается к источнику напряжения №1.
Второй контактор при этом отключен, так как нормально замкнутый разъем КМ1, будет в этот момент размокнут, и питание на катушку второго пускателя поступать не будет. При исчезновении напряжения на первом вводе, отпадает контактор-1 и включается контактор-2. Потребитель остается со светом.
Самый главный плюс этих схем – их простота. А минусом является то, что подобные сборки называть схемами автоматизации можно с очень большой натяжкой.
Стоит лишь исчезнуть напряжению на той фазе, которая питает катушку включения и вы легко можете получить встречное КЗ.
Можно конечно усовершенствовать всю систему, выбрав катушку контактора не на 220В, а на 380В. В этом случае будет осуществлен контроль уже по двум фазам.
Но на 100% вы все равно себя не обезопасите. А если учесть момент возможного залипания контактов, то тем более.
Кроме того, вы никак не будете защищены от слишком низкого напряжения. Пускатель №1 может отключиться, только если U на входе будет ниже 110В. Во всех остальных случаях, ваше оборудование будет продолжать получать не качественную электроэнергию, хотя казалось бы, рядом и есть второй исправный ввод.
Чтобы повысить надежность, придется усложнять схему и включать в нее дополнительные элементы:
- реле напряжения
- реле контроля фаз и т.п.
Поэтому в последнее время, для сборки схем АВР, все чаще стали применяться специальные реле или контроллеры — ”мозги” всего устройства. Они могут быть разных производителей и выполнять функцию не только включения резервного питания от одного источника.
Вдруг перед вами стоит более сложная задача. Например, нужно чтобы схема управляла сразу двумя вводами и вдобавок еще генератором. Причем генератор должен запускаться автоматически.
Алгоритм работы здесь следующий:
1.При неисправном вводе №1 происходит автоматическое переключение на ввод №2.
2.При отсутствии напряжения на обоих вводах осуществляется запуск генератора и переключение всей нагрузки на него.
Схема АВР на 3 ввода с генератором
Как и на чем реализовать подобный ввод резерва? Здесь можно применить схему АВР на базе AVR-02 от компании ФиФ Евроавтоматика.
На сегодняшний день, стоимость таких устройств сопоставима с ценой хорошего корпуса эл.шкафа от ABB. Но там вы получите пустую железную коробку, а здесь умные мозги, которые будут управлять и защищать всю ваше домашнюю электросеть.
В принципе есть смысл один раз потратиться и защитить себя и свое оборудование раз и навсегда.
AVR-02 блок ввода резерва
Данное устройство является многофункциональным и с помощью него можно построить 8 разных схем АВР. Чаще всего применяются три из них:
- ввод№1+ввод№2
- ввод№1+генератор
- ввод№1+ввод№2+генератор
Рассмотрим сначала самую сложную, которая с двумя вводами и генератором.
Второй ввод может быть как от отдельной ВЛ-0,4кв или непосредственно КЛ с ближайшей ТП, так и собран на аккумуляторном ИБП с гибридными инверторами.
При этом, на варианте с источником бесперебойного питания, следует предусмотреть ситуацию, когда аккумуляторы разряжаются до допустимого максимума, а потом происходит переключение на генератор. Это очень удобно, дабы не гонять дизельгенератор при кратковременных перерывах в электроснабжении.
Какими функциональными возможностями обладает AVR-02?
- она управляет силовыми элементами – контакторами или пускателями. Также могут использоваться мотор приводы.
- контролирует чередование фаз
- контролирует синфазность вводов
- формирует сигнал запуска генератора
- может работать от внешней батареи 12В
- измеряет уровень напряжений и отключает неисправную линию с низким или высоким напряжением, автоматически переводя питание на ту, где все нормально
- формирует сигнал авария
На передней панели AVR-02 расположены:
- двухстрочный жидкокристаллический дисплей
- кнопки навигации
- светодиодные индикаторы №1 и №2 – показывают подключенный ввод
- К1,К2,К3,К4 – состояние исполнительных реле
Принцип работы AVR 02
Как же работает схема собранная на базе AVR-02? Вот основные ее элементы:
- КМ1.
1, КМ2.1, КМ3.1 – это силовые контакты пускателей
- KV1 – реле контроля трехфазной сети
- контакты №18,19,20 – предназначены для контроля аварийных цепей в мотор приводах
- S1 – это что-то вроде кнопки, с помощью которой можно подать сигнал и принудительно заблокировать работу AVR-02
- SB1 – кнопка Reset
- КМ4 – промежуточное реле
Рассмотрим три алгоритма работ и три ситуации для данного АВР.
Ввод №1 и ввод №2 исправны
Первый ввод является основным, второй – резервным.
Устройство посредством контактов А1,В1,С1 через защитный автомат QF2 следит за напряжением на вводе-1.
То же самое происходит по вводу-2, через контакты А2,В2,С2.
Так как на всех этих контактах все в норме, AVR-02 должен подать напряжение на катушку КМ. Как это происходит?
Контакт 1 и 11 формируют сигнал управления посредством реле К5. Данное реле К5, если уровень напряжения нормален на обоих вводах, должно включить ввод№1.
То есть находится в том положении, как на изначальной схеме. Напряжение через него попадает на 10 контакт и идет до катушки КМ4. Это промежуточное реле. Его контакты обозначены КМ4.1 и КМ4.2
Реле срабатывает, замыкая свои контакты и напряжение через них попадает на 22-й контакт. Далее AVR включает реле К1. Через него и контакт №24 фаза достигает катушки включения КМ1. При этом другие реле К2,К3,К4 остаются разомкнутыми.
Алгоритм №2 — ввод №1 неисправен
Напряжение на вводе №1 исчезло. AVR-02 видит, что на А1,В1,С1 напряжения нет, зато на А2,В2,С2 оно есть.
Поэтому К5 переключается в позицию №11.
Далее U с ввода-2 поступает через 11 на 10 и потом вся схема повторяется как было рассмотрено ранее.
Только в этом случае происходит замыкание не К1, а К2. И соответственно катушки контактора КМ2.
При этом устройство следит за тем, чтобы напряжение на №13,14,15 отсутствовало. Дабы не получилось встречного включения питания (при залипании контактов и восстановлении эл.снабжения).
Если же напряжение хотя бы на одном из разъемов 13-14-15 есть, то катушка КМ2 никогда не сработает. Это и есть защита от встречного напряжения.
АВР с автозапуском генератора
А как будет запускаться генератор, если исчезнет питание с обоих вводов? Контакт №12 служит для подключения к АВР внешнего источника питания +12В.
Когда у вас пропало напряжение на двух вводах, все контакты К1,К2,К3 получаются в разомкнутом состоянии. При этом автоматически происходит замыкание внутреннего контакта реле К4. За счет этого, формируется сигнал запуска для генератора.
Большинство генераторов с возможностью АВР, управляют заслонкой своей собственной автоматикой. Для этого им нужен только сигнал на старт. Вы его как раз и подаете.
Если у вас этого нет, то можно смастерить такую систему самостоятельно.
После подачи импульса, происходит запуск ДГУ и его прогрев. Когда он прогрелся, напряжение на реле KV1 достигает нормы. KV1 представляет из себя, что-то вроде реле защиты трехфазных двигателей.
Оно необходимо для контроля напряжения 3-х фазной сети (правильное чередование фаз и их номинальное значение). Подойдет например такое — CKF-317.
После срабатывания, реле KV1 замыкает свой контакт KV1.1 и напряжение достигает разъема №16. Также U поступает на контакт №9 (он управляет внутренними цепями AVR) и №22.
AVR это видит и подает сигнал на замыкание реле К3 и катушки КМ3.
После чего включаются силовые контакты пускателя генератора КМ3.1 Вся нагрузка запитывается от генератора.
Ввод№1+генератор (резерв)
Ну и напоследок рассмотрим чаще всего применяемую схему АВР для частного дома – ввод№1+генератор.
Далеко не все имеют два независимых ввода, плюс еще и ДГУ. Зато наличие отдельно генератора у владельцев особняков, не такая уж и большая редкость.
Основное эл.снабжение осуществляется от первого ввода. Принцип работы здесь такой же как и рассмотренный выше.
При изменение параметров напряжения на выходе за его номинальные значения (резко упало или повысилось, исчезло), происходит смена источника оперативного напряжения. Контакт КМ3.1 размыкается, а контакт КМ3.2 замыкается.
Также размыкаются контакты 22 и 24. Пускатель QF2 выключается. Спустя три секунды AVR 02 дает сигнал на запуск генератора. После его прогрева, происходит замыкание контактов 22-26. Подается напряжение на катушку КМ2 и включается пускатель QF8.
Вся нагрузка переводится на генератор.
Опять же, спустя установленное время, происходит замыкание №22-№24, после чего включается КМ1 и QF2. Питание восстанавливается от основного ввода. При этом контакты 29-30 будут замкнуты пока генератор не охладится.
Время расхолаживания ДГУ лучше выставлять в районе 3-5 минут.
Статьи по теме
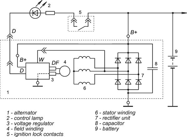
Как работает регулятор напряжения генератора автомобиля
Здравствуйте любители авторемонта. Сегодня поговорим о том, как устроен и работает электронный регулятор напряжения генератора автомобиля, что это такое и зачем он нужен в автомобиле.
Назначение регулятора напряжения в генераторе автомобиля
Как известно эта диковенная вещица находится в генераторе автомобиля или где то рядом с генератором в зависимости от конструкции автомобили (или генератора).
В статье «Как устроен автомобильный генератор и принцип его работы» вы узнаете, что из себя представляет генератор автомобиля и где в нем находится регулятор напряжения.
Регулятор напряжения в автомобиле выполняет одну единственную задачу – регулирует выходное напряжение генератора. Иными словами он пытается держать это напряжение равным 14,2 – 14,4 Вольт.
Когда двигатель автомобиля работает на холостом ходу, ротор генератора вращается с минимальной скоростью и фактически находится на грани срыва (возбуждение пропадает из за нехватки оборотов, зарядка АКБ прекращается, генератор перестает работать), а напряжение должно быть равным 14,4 вольт.
Подобная ситуация происходит и при больших оборотах двигателя, только с точностью да наоборот, ротор генератора вращается быстро, а напряжение на его выходе возрастает до больших величин.
Вот именно в обуздании этих двух прямо противоположных явлениях и заключается принцип работы регулятора напряжения генератора автомобиля.
Только благодаря этому регулятору в электрооборудовании автомобиля поддерживается постоянное напряжение 14,4 Вольта.
Как работает регулятор напряжения генератора автомобиля
Когда ротор генератора начал вращаться на щеточный механизм подается напряжение (напряжение бортовой сети 12,6 вольт), чего достаточно для возбуждения обмотки статора генератора.
Обмотка статора за счет электромагнитных сил начинает выдавать повышенное переменное напряжение на диоды генератора, которые переменное напряжение преобразуют в постоянное.
И вот это повышенное напряжение идет в электрооборудование автомобиля, и одновременно на регулятор напряжения генератора автомобиля, который его тут же сбрасывает на нужную величину по средствам внутренней электронной схемы.
Переключения регулятора напряжения происходят с большой частотой, поэтому обычным прибором его не зафиксировать.
Рекомендую так же посмотреть не менее интересную статью «Как самому повысить напряжение на генераторе своего автомобиля».
Вот и разобрались в принципе работы электронного реле регулятора генератора автомобиля. Если у кого-то остались вопросы, задавайте.
C уважением автор блога: Doctor Shmi
Цепь переключения реле генератора / ИБП / батареи| Проекты самодельных схем
В статье описывается схема переключения реле генератор / ИБП / аккумулятор для реализации индивидуальной оптимизации для генератора, ИБП, сети питания от батарей с целью повышения эффективности работы системы. Идея была предложена г-ном Сидингилизве.
Цели и требования схемы
- Прежде всего, спасибо за то, что добавили меня в свои круги. Предлагаете ли вы уроки электроники и программирования за плату?
- Я также ищу схему, в которой дизельный генератор мощностью 10 кВА подает питание на ИБП, который, в свою очередь, заряжает батарею.

- Примерно через 8 часов ИБП должен остановить генератор, чтобы аккумуляторная батарея подала питание. Когда мощность из аккумуляторной батареи истощится, генератор снова перезапустится.
- Каждую неделю мне нужно заправлять однофазный дизельный генератор мощностью 10 кВА, который находится в отдаленном районе без электричества. В генераторе есть контроллер DeepSea 7220.
- Генератор в основном подает питание на ИБП / зарядное устройство OUTBACK, которое затем заряжает батарею. ИБП использует 24 В от аккумуляторной батареи для питания нагрузки.
- Я хочу свести к минимуму время на заправку. Поэтому мне нужна схема, которая запускает генератор, скажем, 8 часов, чтобы заряжать аккумуляторную батарею. После этого генератор должен остановиться, чтобы ИБП мог использовать энергию от аккумуляторной батареи для питания нагрузки.
- ИБП должен перестать подавать питание на нагрузку, когда напряжение батареи упадет до 21 В.
- И когда он останавливается, генератор должен начать работать, чтобы дать энергию для повторной зарядки аккумуляторной батареи.

- Настоящий сценарий заключается в том, что я всегда оставляю генератор включенным, пока в нем не закончится топливо.
- Мне нужна цепь, которая даст время для зарядки аккумуляторной батареи, а затем генератор должен остановиться. Такая схема сократит время, которое я трачу на поездку, чтобы заправить генератор, и генератор прослужит дольше.
Принципиальная схема
Примечание: IC741 должен быть рассчитан на напряжение выше 24 В … или заменить его на LM321 IC
Проектирование переключения генератора / ИБП
Согласно запросу, целью проекта является переключение выключите генератор через 8 часов и включите его, когда аккумулятор достигнет нижнего порога разрядки.
Чтобы реализовать это переключение реле генератора / ИБП / батареи, я ввел в конструкцию два варианта: в одном используется схема таймера IC 4060, а во втором — схема компаратора операционного усилителя IC 741.
И таймер, и операционный усилитель настроены на выключение генератора в зависимости от того, какой из них переключается первым.
Если сначала истекает 8-часовой период, то это таймер, который отключает генератор, и если батарея полностью заряжается до этого периода, операционный усилитель берет на себя инициативу и выключает генератор, и включает инвертор.
Компаратор операционного усилителя конфигурируется обычным образом с использованием микросхемы IC 741, его контакт № 3 настроен как вход измерения напряжения батареи, а его контакт № 2 используется как эталонный предел, как фиксируется напряжением стабилитрона.
Пока уровень напряжения батареи ниже желаемого уровня полного заряда, потенциал контакта №3 ниже, чем опорный контакт №2, в результате чего выходной контакт №6 имеет низкий логический уровень, что, в свою очередь, сохраняет транзистор и реле выключилось (замыкающие контакты на верхней стороне).
В вышеупомянутой ситуации первый набор контактов реле, который должен быть связан с генератором CDI, сохраняет CDI включенным, позволяя генератору работать, в то время как второй набор контактов получает зарядное напряжение от генератора.
для зарядки подключенного аккумулятора.
Батарея в этом положении продолжает заряжаться до тех пор, пока не достигнет заданного уровня полной зарядки, что приводит к появлению немного большего напряжения на контакте №3 по сравнению с опорным уровнем на контакте №2 ИС операционного усилителя.
Как только описанная выше ситуация обнаруживается, операционный усилитель быстро меняет свое выходное состояние и переключает его на высокий логический уровень, включая BC547 вместе с реле.
Контакты реле теперь перемещаются в сторону нижнего замыкающего контакта.
Включается гистерезисный резистор Rx, который обеспечивает фиксацию операционного усилителя в этом положении до тех пор, пока батарея не разрядится до некоторого более низкого опасного уровня.
Вышеупомянутое действие заставляет первый набор контактов реле выключать CDI, так что генератор выключен, а второй набор контактов реле позволяет батарее подключаться к инвертору, позволяя работать в режиме инвертора для питания Загрузка.
С другой стороны, если предположить, что схема таймера, которая построена вокруг универсальной микросхемы 4060, становится первой, которая включается (прошло 8 часов) до операционного усилителя, на ее контакте # 3 устанавливается высокий уровень, и он отправляет сигнал включения каскад транзисторного реле.
Это означает, что в этом положении аккумулятор может быть заряжен не полностью, но может быть почти полностью заряжен. Однако, поскольку инвертор должен быть включен в любом случае, даже с любым зарядом, который может быть доступен от батареи, реле переключается выходом 4060 для выполнения операций в режиме инвертора.
Теперь батарея начинает разряжаться через инвертор, и по прошествии некоторого времени, когда она достигает своего нижнего порога разряда, гистерезисный резистор операционного усилителя уступает этому более низкому уровню и освобождает защелку операционного усилителя.
Это мгновенно меняет ситуацию на выходе операционного усилителя и создает низкий логический уровень на его выводе №6.
Эта логическая схема низкого уровня от операционного усилителя выполняет несколько действий, чтобы восстановить ситуацию, которая была ранее.
Сначала он выключает реле, снова включая генератор, и инициирует зарядку батареи, кроме того, логическая схема низкого уровня также отправляет сигнал короткий запускающий импульс на транзистор PNP BC557, который сбрасывает синхронизацию 4060 и гарантирует, что он сделает новый старт и начнет отсчет с нуля….. пока снова не пройдет 8 часов, чтобы цикл продолжал двигаться.
Вышеупомянутая схема переключения реле генератора / ИБП / аккумуляторной батареи для оптимизации энергопотребления генератора, ИБП, аккумуляторной сети обеспечивает циклическую поочередную работу ступеней и использует ресурсы наиболее эффективным и оптимальным способом, снижающим затраты на техническое обслуживание. для устройств, и увеличивая экономию затрат для конечного пользователя.
Схема автоматического переключения двигателя генератора
На следующей схеме показана система автоматического переключения, предназначенная для переключения сетевого питания с сети на двигатель генератора, как только генератор начинает вырабатывать энергию.
Более подробную информацию можно найти в комментариях ниже с г-ном SAA Bokhari
О Swagatam
Я инженер-электронщик (dipIETE), любитель, изобретатель, разработчик схем / печатных плат, производитель. Я также являюсь основателем веб-сайта: https://www.homemade-circuits.com/, где я люблю делиться своими инновационными идеями и руководствами по схемам.
Если у вас есть какие-либо вопросы, связанные со схемами, вы можете взаимодействовать с ними через комментарии, я буду очень рад помочь!
Применение реле в электронных схемах | Средства автоматизации | Промышленные устройства
Японский (Япония) Английский (Глобальный) Английский (Азиатско-Тихоокеанский регион) Китайский (Китай)
1.Релейный привод на транзисторе
1. Метод подключения
Если реле управляется транзисторами, мы рекомендуем использовать реле на стороне коллектора.
Напряжение, подаваемое на реле, всегда соответствует номинальному напряжению катушки, а во время выключения напряжение полностью равно нулю во избежание неполадок при использовании.
|
2. Контрмеры для перенапряжения транзистора управления реле
Если ток катушки внезапно прерывается, в катушке возникает внезапный импульс высокого напряжения.
Если это напряжение превышает напряжение пробоя транзистора, транзистор выйдет из строя, и это приведет к повреждению. Совершенно необходимо подключить диод в схему, чтобы предотвратить повреждение противоэдс.
В качестве подходящих номиналов для этого диода ток должен быть эквивалентен среднему выпрямленному току в катушке, а обратное напряжение блокировки должно быть примерно в 3 раза больше напряжения источника питания. Подключение диода — отличный способ предотвратить скачки напряжения, но при размыкании реле будет значительная задержка по времени.Если вам нужно уменьшить эту временную задержку, вы можете подключить между коллектором транзистора и эмиттером стабилитрон, который сделает напряжение стабилитрона несколько выше, чем напряжение питания.
|
3.
мгновенное действие (характеристика реле при повышении и падении напряжения)
В отличие от характеристики, когда напряжение медленно подается на катушку реле, это тот случай, когда необходимо достичь номинального напряжения за короткое время, а также за короткое время понизить напряжение.
|
|
4.Цепь Шмитта (Цепь мгновенного действия)
(схема выпрямления волны)
Когда входной сигнал не вызывает мгновенного действия, обычно используется триггерная схема Шмитта для обеспечения безопасного мгновенного действия.
Очки характеристик
- 1. Резистор с общим эмиттером R E должен иметь достаточно малое значение по сравнению с сопротивлением катушки реле.
- 2. Из-за тока обмотки реле разница в напряжении в точке P, когда T 2 проводит, и в точке P, когда T 1 проводит, создает гистерезис в способности обнаружения цепи Шмитта, и необходимо соблюдать осторожность. взятые при установке значений.
- 3. Если во входном сигнале присутствует дребезг из-за колебаний формы волны, RC-цепочка постоянной времени должна быть вставлена в каскад перед цепью триггера Шмитта. (Однако скорость отклика падает.)
5. Избегайте подключений к цепи Дарлингтона.
(Высокое усиление)
Эта схема представляет собой ловушку, в которую легко попасть при работе с высокотехнологичными схемами.
Это не означает, что это напрямую связано с дефектом, но это связано с проблемами, которые возникают после длительных периодов использования и при работе многих устройств.
|
|
6. Остаточное напряжение катушки
В коммутационных приложениях, где полупроводник (транзистор, UJT и т. Д.) Подключен к катушке, на катушке реле сохраняется остаточное напряжение, что может привести к неполному восстановлению и неправильной работе.
Использование катушек постоянного тока может уменьшить; опасность неполного восстановления, контактное давление и вибростойкость.Это связано с тем, что падение напряжения составляет 10% или более от номинального напряжения, что является низким значением по сравнению со значением для катушки переменного тока, а также существует тенденция к увеличению срока службы за счет снижения напряжения падения. Когда сигнал с коллектора транзистора берется и используется для управления другой схемой, как показано на рисунке справа, через реле проходит минутный темновой ток, даже если транзистор выключен. Это может вызвать проблемы, описанные выше.
Подключение к следующей ступени через коллектор
Вернуться к началу
2.Релейный привод с помощью SCR
1. Метод обычного привода
Для привода SCR необходимо уделять особое внимание чувствительности затвора и ошибочной работе из-за шума.
| IGT | : | Нет проблем даже с током, превышающим номинальный ток более чем в 3 раза. |
|---|---|---|
| РГК | : | Необходимо подключить1 кОм. |
| RC | : | Предназначен для предотвращения ошибки зажигания из-за внезапного повышения напряжения источника питания или шума. (Противодействие dv / dt) |
2. Меры предосторожности в отношении цепей управления ВКЛ / ВЫКЛ
(при использовании для схем управления температурой или аналогичных цепей управления)
Когда контакты реле замыкаются одновременно с однофазным источником питания переменного тока, необходимо соблюдать осторожность, поскольку электрический срок службы контактов сильно сокращается.
- 1. Когда реле включается и выключается с помощью тиристора, тиристор сам по себе служит полуволновым источником питания, и есть множество случаев, когда тиристор легко восстановить.
- 2. Таким образом, время работы реле и время восстановления легко синхронизируются с частотой источника питания, а время переключения нагрузки также легко синхронизируется.
- 3. Когда нагрузка для регулирования температуры представляет собой сильноточную нагрузку, такую как нагреватель, переключение может происходить только при пиковых значениях, и это может происходить только при нулевых значениях фазы, как явление этого типа управления.(В зависимости от чувствительности и скорости срабатывания реле)
- 4. Соответственно, либо чрезвычайно долгий, либо очень короткий срок службы приводит к большим колебаниям, и необходимо позаботиться о первоначальной проверке качества устройства.
Схема автоматического уличного освещения с использованием LDR и реле
Вы видели уличный фонарь, который автоматически включается ночью и выключается утром или днем, есть датчики, которые определяют свет и соответственно управляют светом.
Эти уличные фонари — важный проект в умных городах.
Итак, здесь, в этом проекте, мы собираемся создать простую автоматическую схему уличного освещения с использованием LDR и реле , которое будет включать и выключать лампочку в зависимости от окружающего освещения. Эта схема довольно проста и может быть построена с использованием транзисторов и LDR, вам не нужен операционный усилитель или микросхема 555 для запуска нагрузки переменного тока. Здесь мы использовали лампочку переменного тока в качестве уличного фонаря. Некоторые применения этой схемы — управление уличным освещением, управление освещением дома / офиса, индикаторы дня и ночи и т. Д.
Требуется компонентов:
- Транзистор BC547-2
- LDR (светозависимый резистор)
- Реле
- Резистор 1к
- Потенциометр 100k
- Блок питания 12В -1
- Соединительные провода
- Перемычки
- Клеммная колодка с винтовыми зажимами, 2 или 3 контакта
- Доска для хлеба или перфорированная плита
- 1n4007 Диод
- Источник переменного тока
- Нагрузка переменного тока или лампа накаливания
Что такое LDR?
LDR изготавливаются из полупроводниковых материалов, чтобы иметь светочувствительные свойства.
Есть много типов, но один из самых популярных материалов — это сульфид кадмия (CdS). Эти LDR или ФОТОРЕИСТОРЫ работают по принципу «фотопроводимости». Этот принцип гласит, что всякий раз, когда свет падает на поверхность LDR (в данном случае), проводимость элемента увеличивается или, другими словами, сопротивление LDR падает, когда свет падает на поверхность LDR. Это свойство уменьшения сопротивления для LDR достигается благодаря тому, что это свойство полупроводникового материала, используемого на поверхности.
Ранее мы построили много полезных схем с использованием LDR, вы можете найти несколько популярных проектов схем LDR ниже.
Принципиальная схема и пояснение:
Ниже приведена принципиальная схема этого проекта светочувствительного уличного фонаря .
В этом проекте мы использовали LDR (светозависимый резистор) , который отвечает за обнаружение света и темноты.Сопротивление LDR увеличивается в темноте и уменьшается в присутствии света.
Эта схема такая же, как схема детектора темноты или детектора света, только здесь мы заменили простой светодиод на нагрузку переменного тока, используя реле. Два транзистора BC547 NPN используются для управления реле.
Всякий раз, когда свет падает на LDR , его сопротивление уменьшается, и транзистор Q1 включается, а коллектор этого транзистора становится НИЗКИМ, и это заставляет второй транзистор ВЫКЛЮЧАТЬСЯ из-за получения НИЗКОГО сигнала на его базе, поэтому реле также остается выключенным из-за ко второму транзистору.
Теперь , когда LDR обнаруживает темноту, означает отсутствие света, затем транзистор Q1 включается из-за увеличения сопротивления LDR, которое отвечает за падение напряжения на базе Q1. Из-за НИЗКОГО сигнала на базе Q1 транзистор Q2 получает ВЫСОКИЙ сигнал от коллектора Q1 и включает реле. Реле включило нагрузку переменного тока, подключенную к реле. Поток 10K также используется для настройки чувствительности схемы.
Так вот, как автоматические уличные фонари включаются ночью и выключаются днем, посмотрите демонстрационное видео ниже.
Лучшая схема выключения реле — Отличные предложения на схему выключения реле от глобальных продавцов схем выключения реле
Отличные новости !!! Вы находитесь в правильном месте для схемы отключения реле. К настоящему времени вы уже знаете, что что бы вы ни искали, вы обязательно найдете это на AliExpress. У нас буквально тысячи отличных продуктов во всех товарных категориях. Ищете ли вы товары высокого класса или дешевые и недорогие оптовые закупки, мы гарантируем, что он есть на AliExpress.
Вы найдете официальные магазины торговых марок наряду с небольшими независимыми продавцами со скидками, каждый из которых предлагает быструю доставку и надежные, а также удобные и безопасные способы оплаты, независимо от того, сколько вы решите потратить.
AliExpress никогда не уступит по выбору, качеству и цене.Каждый день вы будете находить новые онлайн-предложения, скидки в магазинах и возможность сэкономить еще больше, собирая купоны. Но вам, возможно, придется действовать быстро, поскольку эта релейная схема верхнего предела должна стать одним из самых востребованных бестселлеров в кратчайшие сроки. Подумайте, как вы, друзья, будете завидовать, когда скажете им, что купили отключенную схему на AliExpress. Благодаря самым низким ценам в Интернете, дешевым тарифам на доставку и возможности получения на месте вы можете еще больше сэкономить.
Если вы все еще не уверены в схеме отключения реле и думаете о выборе аналогичного товара, AliExpress — отличное место для сравнения цен и продавцов.
Мы поможем вам разобраться, стоит ли доплачивать за высококачественную версию или вы получаете столь же выгодную сделку, приобретая более дешевую вещь. И, если вы просто хотите побаловать себя и потратиться на самую дорогую версию, AliExpress всегда позаботится о том, чтобы вы могли получить лучшую цену за свои деньги, даже сообщая вам, когда вам будет лучше дождаться начала рекламной акции. и ожидаемая экономия.AliExpress гордится тем, что у вас всегда есть осознанный выбор при покупке в одном из сотен магазинов и продавцов на нашей платформе.Реальные покупатели оценивают качество обслуживания, цену и качество каждого магазина и продавца. Кроме того, вы можете узнать рейтинги магазина или отдельных продавцов, а также сравнить цены, доставку и скидки на один и тот же продукт, прочитав комментарии и отзывы, оставленные пользователями. Каждая покупка имеет звездный рейтинг и часто имеет комментарии, оставленные предыдущими клиентами, описывающими их опыт транзакций, поэтому вы можете покупать с уверенностью каждый раз.
Короче говоря, вам не нужно верить нам на слово — просто слушайте миллионы наших довольных клиентов.
А если вы новичок на AliExpress, мы откроем вам секрет. Непосредственно перед тем, как вы нажмете «купить сейчас» в процессе транзакции, найдите время, чтобы проверить купоны — и вы сэкономите еще больше. Вы можете найти купоны магазина, купоны AliExpress или собирать купоны каждый день, играя в игры в приложении AliExpress. Вместе с бесплатной доставкой, которую предлагают большинство продавцов на нашем сайте, вы сможете приобрести off relay circuit по самой выгодной цене.
У нас всегда есть новейшие технологии, новейшие тенденции и самые обсуждаемые лейблы. На AliExpress отличное качество, цена и сервис всегда в стандартной комплектации.
Начните лучший опыт покупок прямо здесь.
P0615 Цепь реле стартера
Код неисправностиOBD-II Техническое описание
Артикул:John Ingalls
Бывший менеджер по обслуживанию и механик ВВС
Цепь реле стартера
Что это значит?
Это общий диагностический код неисправности (DTC), применимый ко многим автомобилям OBD-II (с 1996 года и новее).Это может включать в себя, помимо прочего, автомобили Cadillac, Nissan, Chevy, Buick, Honda, Acura, Infiniti, Peugeot, Toyota, GMC, Chevrolet, Mazda, Ford, Subaru и т. Д. Хотя общие, точные шаги ремонта могут отличаться в зависимости от по году выпуска, марке, модели и комплектации силового агрегата.
Код неисправности P0615 связан с цепью реле стартера, и в большинстве случаев автомобиль не запускается. Когда модуль управления трансмиссией (PCM) обнаруживает неисправность в цепи реле стартера, также известной как цепь переключателя зажигания.
Могут быть установлены несколько кодов, когда PCM обнаруживает неправильные сигналы в цепи реле стартера на основе конкретной неисправности. Наиболее распространенные коды, связанные с этой схемой, — P0615, P0616 и P0617.
Назначение цепи реле стартера — обеспечить источник питания для стартера, чтобы проворачивать двигатель и запускать автомобиль. В зависимости от конкретного автомобиля и конфигурации трансмиссии в этом процессе задействованы несколько компонентов. Эта цепь начинается с аккумуляторной батареи и включает выключатель зажигания, предохранители, соленоид стартера, реле стартера и различные предохранительные устройства, такие как датчики положения сцепления и выключатели безопасности нейтрали.
Код P0615 устанавливается PCM, когда он обнаруживает общую неисправность в цепи реле стартера.
Реле стартера в Ford:
Каков серьезность этого кода неисправности?
Степень серьезности этого кода может сильно варьироваться от просто горящей лампы проверки двигателя на автомобиле, который запускается и движется, до автомобиля, который вообще не заводится.
Каковы некоторые признаки кода?
Симптомы кода неисправности P0615 могут включать:
- Двигатель не запускается
- Спорадические отказы от проворачивания двигателя
- Горит индикатор Check Engine
Каковы наиболее частые причины появления кода?
Причины этого кода P0615 могут включать:
- Неисправен выключатель зажигания
- Неисправно реле стартера
- Неисправен соленоид стартера
- Перегорел предохранитель или плавкая вставка (если применимо)
- Корродированный или поврежденный разъем
- Корродированный или поврежденный кабель аккумулятора
- Неисправность или повреждение проводки
- Неисправный PCM
- Неисправен стартер
Какие шаги по устранению неполадок P0615?
Первым шагом в процессе поиска и устранения любой неисправности является изучение бюллетеней технического обслуживания (TSB) для конкретного автомобиля с разбивкой по годам, модели и силовой установке.

Когда генератор заработал, возбуждение происходит уже от самого генератора по той же цепи, через замок зажигания. При включенном зажигании в таких схемах плюс аккумулятора всегда остается подключенным к обмотке возбуждения.
Аккумулятор и генератор работают совместно. Когда генератор не работает все электрооборудование питается от аккумулятора. Когда генератор возбуждается, все начинает работать от генератора, и аккумулятор заряжается. Аккумулятор создает первоначальный ток, для возбуждения генератора, то есть, намагничивает ротор. Аккумулятор для генератора нужен обязательно. Если нет аккумулятора, генератор можно крутить сколько угодно, он не заработает.
Напряжение генератора становится выше ЭДС аккумулятора, и он начинает заряжаться.
д. Напряжение пилообразно изменяется и в среднем поддерживается на заданном уровне.
Когда генератор не работает, аккумулятор, прямо подключенный к нему, не может бесполезно разряжаться через диодный мост потому, что диодный мост не пропускает ток в обратном направлении, но, через обмотку возбуждения в роторе, аккумулятор может разрядиться.
Дальше генератор работает уже самостоятельно, потребляя необходимый ток возбуждения через дополнительные диоды. 


Как только генератор закрутился, и на выходе дополнительно выпрямителя, появляется плюс, который подействует на лампочку с другой стороны и лампочка погаснет (от плюса к плюсу ток не идет), это и означает, что генератор заработал.

Микросхема переводит транзистор Т2, на такую длительность импульсов при которой ток возбуждения становится достаточно большим, чтобы генератор вышел на рабочее напряжение и начал отдавать достаточную мощность. Ток возбуждения (показано стрелками) от плюса, через точку В, идет в обмотку возбуждения, и через транзистор на Т2 на массу. Ротор сильно намагничивается и генератор начинает работать. Транзистор Т1 получает от микросхемы команду на закрытие и лампочка гаснет, что подтверждает нормальный режим работы генератора.

1, КМ2.1, КМ3.1 – это силовые контакты пускателей

мгновенное действие (характеристика реле при повышении и падении напряжения)